Abstract
Vanadium has been strongly moving into focus in the last decade. Due to its chemical properties, vanadium is vital for applications in the upcoming renewable energy revolution as well as usage in special alloys. The uprising demand forces the industry to consider the exploration of less attractive sources besides vanadiferous titanomagnetite deposits, such as lead vanadate deposits. Mineral processing and metallurgical treatment of lead vanadate deposits stopped in the 1980s, although the deposits contain a noteworthy amount of the desired resource vanadium. There has been a wide variety of research activities in the first half of the last century, including density sorting and flotation to recover concentrates as well as pyro- and hydrometallurgical treatment to produce vanadium oxide. There have been ecological issues and technical restrictions in the past that made these deposits uninteresting. Meanwhile, regarding the development of mineral processing and metallurgy, there are methods and strategies to reconsider lead vanadates as a highly-potential vanadium resource. This review does not merely provide an overview of lead vanadate sources and the challenges in previous mechanical and metallurgical processing activities, but shows opportunities to ensure vanadium production out of primary sources in the future.
1. Introduction
Due to the increasing demand for high-performing materials to achieve the upcoming renewable energy revolution, the need for metals like vanadium (V) becomes more evident. To date, vanadium is used to produce ferrovanadium, vanadium pentoxide (V2O5), vanadium metal, and vanadium-bearing chemicals or alloys for special applications [1]. The recycling rate for vanadium is less than 30%, while the end-of-life recycling rate is about 15%. Whereas to date, 85% of the world’s produced vanadium has its application in the steel industry for carbon, full-alloy, and high-strength low-alloy steels (HSLA), the implementation of vanadium in special applications will increase in the next decades. While the demand for vanadium in future technologies was 3000 tons per year in 2013 (vanadium production: 78,000 tons), the demand is expected to rise to 32,000 tons in 2035 [1,2].
The pursuit of an alternative energy generation forces the industry to search for new forms and ways of energy storing systems. Among these methodologies, a relevant one has appeared, known as vanadium redox flow battery (VRFB), which presents aspects and characteristics that make them extremely promising as storage batteries for large-scale energy storage systems (ESSs) [3].
These VRFBs require the use of large volumes of vanadium complex solutions. This has reawakened a keen interest in vanadium, its mineral deposits, and its chemical properties. If this technology turns out to be an adequate solution for large-scale ESSs, vanadium could become a new strategic element on the global market. Since the most common applications of vanadium (i.e., its use in alloys and industrial catalysis) also increased in recent years, the demand for more vanadium sources will also rise significantly [3]. Besides, some new applications of vanadium—due to its electrochemical and catalytic properties—are part of current research developments:
- Synthesis of novel types of nanostructured material with unique structure on the basis of vanadium oxide, such as nanotubes and nanowires [4,5];
- Water-splitting catalysts: Vanadium-containing electrocatalysts for the oxygen evolution reaction (OER) in fuel cells and photosynthetic devices converting solar energy into solar fuels [6];
- Vanadium oxides as cathode materials in Li-ion batteries (the layered lithium transition metal oxides) [7];
- Material for energy-efficient smart windows [8].
The primary sources for vanadium are vanadiferous titanomagnetite deposits. Among these, other deposit types are considered as potential vanadium resources [1]. To ensure sufficient vanadium supply, even smaller vanadate deposits should be regarded as a potential resource. Besides, the processing of vanadates contributes to more lead (Pb), zinc (Zn), and copper (Cu) resources as well as by-products such as germanium minerals, which can influence the global market terrifically [9].
Information about vanadium production from vanadate deposits is rarely documented; the last “news” are dated to the late 1980s. This review aims to summarize the previous experiences regarding mechanical and metallurgical processing and to expose the problems linked to the deposits and their minerals. Based on the research and production results in the past, new possible solutions are presented and discussed.
2. Background of Vanadium Sources
Vanadium is a transitional element and characterized as hard and steel-gray metal. With an average amount of 159 g/t in the earth crust and an average abundance of 135 mg/kg in soils, it is ranked fifth among all transitional metals and twenty-second among all elements in the earth crust [10]. It commonly occurs as vanadium pentoxide (V2O5) or several vanadates such as ammonium metavanadate (NH4VO3), sodium metavanadate (NaVO3) and sodium orthovanadate (Na3VO4). Significant concentrations of vanadium is present in soils, water bodies, organisms, and the atmosphere. Besides that, vanadium occurs in over 65 different minerals, whereas carnotite, descloizite, mottramite, and vanadinite are the most common ore minerals in vanadate deposits [10,11].
World resources of vanadium are estimated at 63 million tons. The main producers are China, Russia, and South Africa [1]. The presence of vanadium in economic concentrations can be divided more or less into four main deposit types. Vanadiferous titanomagnetite (VTM) deposits are distributed worldwide, representing the primary source of vanadium with 47.40 million metric tons of V2O5 resources [1]. Table 1 summarizes available resource data of V2O5 in VTM deposits.
Table 1.
Resource of vanadium pentoxide (V2O5) in vanadiferous titanomagnetite (VTM) deposits [1].
Generally, VTM deposits contain less than 1.0 wt.% of V2O5 [1,10]. With a resource of 14.1 million metric tons of V2O5, the Speeweh deposit in Australia is the largest VTM deposit in the world. The Gusevogorsk deposit in Russia and the Chinese deposit in the Panzhihua region contain resources of 13.6 and 10.4 million metric tons V2O5, respectively [1]. Furthermore, sandstone-hosted vanadium deposits (SSV) contain high vanadium grades and are located in the United States, Australia, Argentina, and Kazakhstan. Shale-hosted vanadium deposits prevail in the United States, China, and Australia, but, to date, there has been no exploitation of these sedimentary type deposits [1].
Another non-negligible source is vanadium from hard coal with vanadium contents varying from 0.1% to 1.2% V2O5. China is rich in vanadium-bearing stone coal, where the precious metal exists in mica as V3+ [12].
Although it is only partially a primary source, the production of vanadium out of crude oil gained more importance in the last decade. While heavy oils contain up to 300 g/t vanadium, the concentration in bitumen is ten times higher. Additionally, the recycling of catalysts of the petroleum refinery processes shows noteworthy potential [13].
Among these deposit types, there are copper-lead-zinc vanadate ores in Africa that are characterized as the most high-grade vanadium deposits in the world. Although these deposits have been the main source for vanadium until the 1940s, the production stopped due to several reasons, as described later [14].
It shows that there is a wide range of possible vanadium sources, which need further investigation on processing methods due to their different geological and mineralogical characteristics. The possibility of extraction of vanadium from various sources such as vanadium-bearing shales [15], lignite ash [16], stone coal [12,17], and vanadium-titanium magnetite concentrate [18] are intensively investigated. Actually, vanadium projects, based on VTM and vanadium-bearing sediment hosted deposits, prevail for investment search [19].
3. Lead-Vanadate-Containing Sources
3.1. Geochemistry and Deposit Formation
Vanadium does not occur naturally in its pure metal state. Instead, it occurs in nature as various minerals with three oxidation states: V3+, V4+, V5+. Vanadium occurs as a trace element in clays and shales (120 ppm), igneous rocks (150 ppm), hydrothermal ore deposits (10–100 ppm), sandstones (20 ppm), and carbonate rocks (10 ppm) [20]. In addition to that, vanadium accumulates in sedimentary host rocks as clay minerals. Furthermore, aluminous and ferruginous laterites as well as related soils and sediments, generated by weathering cycles of igneous rocks in humid climates, could also host an economically-interesting vanadium source [21,22]. As a result, vanadium occurs as a co- or by-product in production cycles of iron, titanium, uranium, phosphate, aluminum, crude oil, and coal. The source of proto-vanadium for forming vanadate deposits was debated and contested by numerous researchers [13,23,24,25].
Fischer (1975) defined the term of base-metal vanadate deposits or lead vanadate deposits as occurrences of lead-, zinc-, and copper-vanadate minerals in the oxidized parts of base-metal (lead, zinc, and copper) deposits, also known as polymetallic deposits, where lead is the obligatory element to form lead vanadate ores [22]. Base-metal vanadate deposits are widely distributed in tropical and temperate climate zones and regions of arid and semiarid climate. The leading theory of vanadate deposits formation is described by the supergene alteration/enrichment model and summarized in several reports [22,26,27]. It is based on leaching, erosion, and weathering of vanadium from the surrounding rock as well as primary sulfides and sediments by ground and meteoric water under intensive oxidative conditions. Probably, vanadium migrated in the form of calcium metavanadate complexes (Ca(VO3)2) with groundwater solutions. This vanadium-containing solution is transported and percolated to the favorable environment of oxidized parts of base-metal deposits. In situ, the solution blends with base-metals-rich fluids or acts directly on oxidized minerals. After that, depending on the abundance of base-metals (Pb, Cu, Zn), vanadium precipitates as the corresponding vanadate minerals [25].
Lead vanadate ores form near-surface located deposits and extend to the depth of oxidation, but rarely expand deeper than groundwater level [22]. They are divided into two main types and associated with other phases of supergene ores [27]. The first type is karst dissolution cavities on the surface (so-called “sand sacks”), in which lead vanadate minerals are accumulated. The karst cavity pockets are filled usually with clastic sediments and soil. The second type forms breccia-filled deep pipes and veins, where lead vanadate minerals cement calcite and dolomite. The lead vanadate minerals are also developed abundantly along the edges of the oxidized base-metal ore bodies, cavity walls, and partly replace the supergene base-metal minerals. They coat the surfaces of cavities and breccia fragments, also fill fissures, fractures, and karstic conduits [22,25,28]. Thus, on the one hand, lead vanadate ores can be simply exploited using standard surface mining methods. On the other hand, lead vanadate minerals occur irregularly in the ore bodies—from high (over 10% V2O5) to low concentrations (about 1% V2O5) or even total absence. The ore bodies are also distributed erratically in the lead vanadate deposits [22].
3.2. Economically-Valuable Minerals
Supergene and hypogene non-sulfide lead-zinc deposits are formed under oxidizing conditions and by oxidative destruction of primary base-metals sulfide ores. They occur in various oxidized minerals. Depending on the paragenetic stages in supergene ores, carbonates, sulfates, silicates, phosphates of base-metals, as well as base-metal-bearing clay minerals are formed. Commonly such deposits contain cerussite, anglesite, willemite, and smithsonite, which are usually profitably recovered as oxidized lead and zinc concentrates. Other oxidized minerals are also recovered in base-metal concentrates but occur rarely or irregularly in the deposit. The rare minerals are often extracted as collector specimens. Sulfide minerals are concentrated in deeper layers, as well as in other primary sulfide ore bodies [27,29,30,31]. Economically-valuable minerals of base-metals accompanying lead vanadate ores are presented in Table 2.
Table 2.
Economically-valuable minerals of base-metals, associated with lead vanadate ores [27,29,30,31,32].
Besides oxidized minerals of base-metals, the oxidation zone of lead ores deposits includes rare minerals of chromium, wolfram/tungsten, and molybdenum. These metals form chromates, molybdates, and wolframates/tungstates of lead known as crocoite (PbCrO4), wulfenite (PbMoO4), and stolzite (PbWO4). Furthermore, native gold-, silver-, and silver-containing minerals (silver-bearing galena) are part of these “ore mixtures” [33,34,35]. In very complex ores, such as gold-silver-molybdenum-vanadium ores, lead vanadates occur as associated minerals [36]. Lead vanadate ores are complex and polymetallic ores, which usually contain several valuable minerals and metals, but at least two metals—vanadium and lead. Lead is essential for the formation of base-metal vanadate minerals [22]. Furthermore, supergenes ores and some valuable oxidized minerals of base-metals can be considered as a non-conventional source of critical elements [37,38]. For example, the Broken Hill Plant (Zambia) extracted cadmium as by-product from the hydrometallurgical zinc processing circuit [39]. Likewise, the Tsumeb plant in Otavi mountain land recovered germanium-bearing minerals for germanium production [9]. These activities support the consideration of lead vanadate deposits as part of the life cycle of base-metal deposits.
Main gangue minerals are commonly calcite and dolomite. Respectively, the lead vanadate ores are hosted in calcite and dolomite rocks. Aragonite, various clay minerals and quartz, barite, rarely fluorite, feldspars, and gypsum also represent gangue minerals in these base-metal deposits. Ferrous metals, such as iron and manganese, usually occur in the form of oxides and hydroxides (goethite, limonite, hematite, jarosite, psilomelane) and residual clays [27,29,30]. In supergene environments, manganese and base-metals can generate lead- and zinc-bearing manganese oxides like coronadite and chalcophanite [40].
3.3. Lead Vanadate Minerals and Their Properties
Most industrial important lead vanadate minerals for vanadium recovery from base-metals vanadate deposits are descloizite, mottramite, and vanadinite [20,22]. The lead-vanadate-containing ores are named after their dominant minerals (e.g., vanadinite ore, descloizite ore, mottramite ore, cuprodescloizite ore, etc.). All these minerals are structurally related to different mineral classes like phosphates, arsenates, and vanadates. Vanadinite is a lead chlorovanadate belonging to the apatite group, while descloizite and mottramite are hydrated lead, zinc, and copper vanadates of the adelite-descloizite group. They also differ by their hexagonal and orthorhombic crystal systems, respectively [41,42]. According to paragenetic relations, base-metal vanadates, as well as wolframate, are virtually the latest ore minerals [22]. However, in the paragenetic sequence of base-metal vanadate mineralization, vanadinite is formed first, followed by descloizite and mottramite (along with the precipitation of willemite, calcite, and dolomite). In many instances, the members of adelite-descloizite and apatite groups are associated with lead vanadate minerals [27].
Vanadinite is related to the pyromorphite subgroup of the apatite supergroup. A general formula of this subgroup is Pb5(XO4)3Cl, where X represents the elements P, As, and V. Thus, as three accepted members—approved by the International Mineralogical Association (IMA)—also known as lead apatites, are vanadinite, pyromorphite, and mimetite. Due to the proximity of ionic radii of V5+ (0.355 Å) and As5+ (0.335 Å), cations are usually formed in the isomorphic series, for example, the mimetite-vanadinite series (Pb5(AsO4)3Cl to Pb5(VO4)3Cl) [43,44]. Pyromorphite (also known as “green lead ore“) and mimetite also occur in the upper, oxidized layer of lead veins and are associated with other lead minerals of secondary origin [42].
Conforming to IMA classification, descloizite and mottramite belong to the adelite-descloizite group. A general formula of this group is M11+,2+M22+,3+(X4+,5+,6+O4)(OH), in which M1 includes the elements Na, Ca, Pb, M2 the elements Mg, Al, Mn, Fe, Co, Ni, Cu, and Zn, whereas X includes Si, P, V, As, and Mo [45]. Moreover, descloizite, mottramite, cechite, pyrobelonite, and arsendescloizite of the adelite-descloizite group are subdivided into a descloizite subgroup [41].
Descloizite and mottramite are end members of a complete isomorphous series (Pb(Zn0,75Cu0,25)(VO4)(OH) to Pb(Cu0,75Zn0,25)(VO4)(OH)). Both minerals rarely occur as pure specimens. Furthermore, descloizite is more abundant in deposits than mottramite. Millman proposed a differentiation of each series member by its ZnO content: Descloizite (>18% ZnO), cuprian descloizite (10%–18% ZnO), zincian mottramite (2%–10% ZnO), and mottramite (<2% ZnO) [46]. Mineral varieties of the descloizite-mottramite series that are mentioned in the literature are araeoxene, chileite, cuprodescloizite, dechenite, eusynchite, psittacinite, ramirite, schaffnerite, and vanadite. Manganese and iron usually replace zinc and copper in cechite and pyrobelonite, while arsenic, phosphorous, and molybdenum can replace vanadium. Thus, the replacement of vanadium in mottramite and descloizite by arsenic in the lattice results in a series with duftite and arsendescloizite [47].
The main properties of lead vanadate minerals and commonly associated minerals are summarized in Table 3.
Table 3.
The main properties of lead vanadate minerals and commonly associated minerals [32,41,42,48,49,50,51,52].
According to the information given in Table 3, lead vanadate minerals have a high-specific gravity (above 5.3 g/cm3) and are defined as heavy minerals. Except for the weakly magnetic cechite, the lead vanadate minerals are non-conductor and non-magnetic minerals with weakly to negative magnetic susceptibilities. They are friable, brittle, and soft minerals with Mohs hardness of approximately 2.75 to 3.5, which increases sliming behavior during mechanical treatment. The fracture is uneven to conchoidal, while the cleavage is not identified. The theoretical content of vanadium oxide in vanadinite, descloizite, and mottramite is limited to 19.26%, 22.48%, and 22.58%, respectively [32].
4. Processing of Lead Vanadate Ore Minerals
4.1. General Information
The first publications and investigation reports on mineral processing, as well as the metallurgical treatment of processing products of lead vanadate ores and rich lead vanadate ores, were published between 1900 and 1920 [53,54,55]. The ores were considered as a potential source of vanadium for the rapidly increasing steel industry. Later, between 1945 and 1950, M.G. Fleming [56,57] investigated the fundamental flotation characteristics of lead vanadate minerals and developed a flotation process for upgrading a complex lead vanadate ore from Abenab West Mine, Namibia. After the closure of the Berg Aukas Mine and stoppage of the flotation plant in 1978 due to uneconomic mining, no further information about the processing of lead vanadate minerals has been published until today. In comparison to mineral processing, the investigation on hydrometallurgy, combined metallurgical methods, and extractive metallurgy of vanadium compounds from various vanadium-containing sources, concentrates, and their metallurgical slags have been reported [58].
Between 1950 and 1970, iron concentrates obtained from magnetite and titanomagnetites ore gained increasing importance as a major commercial source of vanadium [20]. In Table 4, information about lead vanadate ores, ore samples, and their recovery methods such as location, composition, processing, and metallurgical results are summarized.
Table 4.
The summary information and metallurgical results of various lead vanadate deposits.
At the dawn of vanadium recovery from base-metal vanadate deposits, the lead vanadate minerals have been mined in commercial quantities in Spain, Namibia, Zambia, USA, Mexico, and Argentina [59,60]. The major process for the recovery of lead vanadate minerals was gravity separation of heavy coarse and middle particles by shaking/concentration tables. These tables are widely used as pre-concentration step for heavy minerals, due to their simple setup and handling [35,36,39,61,62,63,64].
The froth flotation was investigated in lab- and up-scale experiments for processing of fine-grained lead vanadate ores as well as a supplement to gravity separation for increasing recovery of values from fine and slime products [36,64,65,66]. Only three mineral processing plants at Broken Hill (Zambia), Berg Aukas Mine, and Abenab West Mine in Otavi Mountainland (Namibia) were producing lead vanadate concentrates using the froth flotation [39,56,57,67]. Besides flotation and gravity separation, hand sorting was applied to reject coarse particles of lead vanadate minerals from the rich ores and their selective “mining and cobbing” from drusy cavities and veinlets [62]. Rich lead vanadate ores became subject to leaching or smelting to produce V2O5-containing slag and metallic lead without a beneficiation stage [33,34,54,55].
4.2. Gravity Concentration
Lab- and up-scale experiments on gravity separation using concentration/shaking tables were investigated since 1915 and applied successfully for coarse and middle particle sizes, while separation efficiency of fines and slimes is still improvable. As shown in Table 4, coarser-sized ore minerals of the deposits in Cutter (New Mexico) and Arizona were produced by gravity separation. However, fine grained vanadium ore minerals are observable at mineralized parts of the deposit at Mammoth district, hampering the use of gravity separation. The small size favors flotation as suitable technique for most effective sorting.
As mentioned above, the specific density of lead vanadate minerals ranges from 5.3 to 7.1 g/cm3, which enables gravity separation for the pre-concentration of lead vanadate minerals as bulk concentrates from calcareous gangue minerals (2.65–2.85 g/cm3) due to its density differences [32]. Hydraulic classification of ground ore using spigot classifiers to enhance particle size distribution and subsequent gravity separation of spigot products can be an advantage. However, the increase in the usage of hydraulic classifiers implies high water consumption [61,63]. The overflow and slime products were additionally treated on vanner tables or tables with a special canvas device on the table surface [70].
Alternatively, centrifugal concentration can be applied to recover fines. At the dawn of centrifugal concentration development, the U.S. Bureau of Mines from Reno (Nevada) reported about retreatment of zinc-descloizite-containing slimes (9.3% Pb) from table tailings using centrifugal bowl aggregates. The total recovery of lead was 63.8% in two concentrates containing 25.4% and 19.4% Pb; the recovery of V2O5, as well as its grade, was not published [70,71].
Gravity separation can be realized by various concentration techniques, including jigs for coarse particles or spirals for middle and fine particle sizes. Nowadays, modern gravity separation technologies for the recovery of fines are based on methods using centrifugal forces for separation, which can be adapted for processing slimes of lead vanadate minerals [72].
On the one hand, gravity concentration of lead vanadate minerals from low-grade ores is not a complicated process, but on the other hand, a possibility to produce high-quality lead vanadate concentrates using gravity separation depend strongly on the mineral composition of the present ore. The simultaneous presence of accessory heavy minerals with specific densities of 4 to 4.5 g/cm3 together with lead vanadate minerals makes it difficult or impossible to produce high-quality vanadate concentrates (above 16%–18% of V2O5) with satisfactory recovery due to the small difference in specific density. The accompanying heavy minerals will be recovered and accumulated in table middling products and concentrates. This problem can be observed for complex ores containing gold, silver, molybdenum, and vanadium minerals [36]. By using a concentration table, all valuable heavy minerals were recovered as bulk concentrate: gold (19.3 g/cm3), silver (10.1–11.1 g/cm3), vanadinite (6.7–7.23 g/cm3), wulfenite (6.7–7 g/cm3), cerussite (6.46–6.57 g/cm3), anglesite (6.12–6.39 g/cm3), and descloizite (5.9–6.2 g/cm3). The metallurgical treatment of such bulk concentrates means a complex challenge for the extractive metallurgy. Another frequently described example is the presence of heavy gangue minerals in lead vanadate ore such as baryte (4.5 g/cm3) or manganese/manganese-lead minerals. This results in a low-quality lead vanadate concentrate [35,61].
For complex ores, single-staged gravity separation will not always permit a high recovery and quality of lead vanadate concentrates. In this case, cleaner operations such as further tabling or flotation is required.
All researchers noted the main technological problem during a comminution stage prior to gravity separation [35,36,61]. Due to brittle properties and high density of lead vanadate minerals (>5 g/cm3), a conventional wet grinding circuit with ball mills leads to overgrinding of target minerals and influences the subsequent processing with spiral classifiers or hydrocyclones. The presence of very fine heavy particles leads to unavoidable mechanical losses in slimes and decreases recovery up to 40%. The attempts to use the brittle and soft properties of lead vanadate minerals for concentrating them in fine fractions by selective grinding and screening were unsuccessful for industrial application [54]. The results showed a slight improvement in the grade of the ore, which is scarcely sufficient to justify this treatment method.
Baughman [35] investigated the tendency of slime forming during comminution of ore from Black Buttes (USA) by a ball mill, containing vanadinite, wulfenite, and cerussite as valuable minerals. The target grind size was set to 400 µm. By comparing different grinding aggregates before Senn table concentration, vanadinite recovery differs from ball mill (45%) to highspeed rolls (69%) and centrifugal impact mill (89%). As stated by Baughman, the good results of tabling after comminution stage using centrifugal impact mill is expressed in selective liberation of the valuable mineral grains by simultaneously reducing the amount of fines and slimes, due to the inter-granular fracturing using impact breakage along natural cleavage plans and crystal faces.
The reasonable liberation of lead vanadate minerals from gangue minerals are worthy of special consideration in this case of easily-slimed minerals. The lead vanadate minerals form various crystal sizes and intergrowth types with gangue minerals. The vanadinite forms well-formed tabular sharp-edged hexagonal crystals ranging from coarse to fine-grained and may attain appreciable size to 8–18 mm [35,36,73]. Descloizite occurs as fine-grained crystals, as cement between particles of brecciated gangue and as earthy encrusted or coated material [36,64]. Therefore the demanding liberation size for descloizite group minerals is often smaller than for vanadinite, if few lead vanadate minerals simultaneous present in the ore [64]. By the presence of lead vanadate minerals in the ore with distinguished grain size level, the full liberation for one comminution stage leads to unavoidable slime formation. To avoid an undesirable slime generation during comminution, it is necessary to provide the immediate removal of the liberated minerals.
4.3. Froth Flotation
As mentioned above, mineral processing of lead vanadate ores is often limited to gravity concentration methods, which causes substantial losses in slimes and intergrown particles. Therefore, flotation is applicable for the beneficiation of fine-grained lead vanadate ores and the recovery from slimes. However, compared to gravity concentration, flotation is an expensive and complex beneficiation process for recovery of lead vanadate minerals, which are very sensitive to used reagents, process water and its treatment, grinding media during milling stage in a ball mill, etc. [57,74].
The flotation properties and flotation of lead vanadate minerals from the ore were investigated poorly so far; some authors further reported conflicting information. First reports (starting in 1917) documented first attempts to float the lead vanadate minerals using the sulfidization method, which showed no success at all [35,75,76]. The conventional sulfidization method is commonly used for flotation recovery of oxidized base-metal minerals. The method implies a conversion of the oxidized mineral surface using sulfidizing agents (e.g., soluble sulfide, frequently sodium sulfide) and subsequent flotation of these sulfidized minerals with thio collectors [77]. The tests revealed that lead vanadate minerals interact insufficient with soluble sulfide and; therefore, float poorly, while the other oxidized lead minerals (cerussite, wulfenite) float well after sulfidization stage [76]. Due to this fact, reverse flotation of lead vanadate minerals from the bulk gravity concentrates was investigated, which can be obtained after gravity pre-concentration of complex lead-molybdenum-vanadium ores [35,75]. It is worth noting that non-polar flotation oils based on coal tar, fuel oil, and various creosotes were applied as a collector-frother mixture. The application of selective thio collectors, mainly xanthates, was investigated later [77].
In the late 1930s until early 1940s, the U.S. Bureau of Mines developed an original reagent regime for the flotation of lead vanadate minerals based on the conventional sulfidization method and tested it successfully on various vanadinite-, descloizite-, and cuprodescloizite-containing ores from domestic deposits [36,64,66,68]. The flowsheets were simple and consisted of rougher, scavenger, and single or two-staged cleaner flotation; the tailings of cleaner flotation and the froth product of scavenger were recirculated to rougher flotation or sulfidization stage. All optimal flotation conditions are determined by trial testing of ore sample. The accumulated experience of the U.S. Bureau of Mines in 1930–1942 is summarized into the following recommendations:
- After sulfidization stage using sodium sulfide (0.22–1.36 kg/t), the valuable lead vanadate minerals were recovered in a low alkaline circuit (pH at 6.5–9). The pH level above 9.5 shows a depression effect when xanthates are used; highly acidic circuits are undesirable due to oxidation and destruction of xanthates and poor froth generation;
- The optimal concentration of sodium sulfide in flotation pulp, which depends on the pH-level and -modifier, the type and amount of collector as well as conditioning time is strongly recommended.
- Recommended reagents were ethyl- and/or amyl xanthate as main collectors (0.11–0.22 kg/t) and Aerofloat 25 (aryl dithiophosphates collector based on the reaction of cresylic acid with 25% P2S5 [78]) as additional collectors with frothing properties, cresylic acid, and pine oil (0.05–0.18 kg/t) were used as frothers;
- For descloizite and zinc-rich lead vanadate ores, the dosage of an activator after sulfidization stage is recommended (copper sulfate; 0.22–2.26 kg/t);
- A stepwise addition of collector during rougher flotation is preferred, while the addition of sulfuric acid (0.22 kg/t) improves the concentrate grade in cleaner stages;
- A small amount of sodium silicates up to 0.45 kg/t is sometimes necessary to maintain the selectivity and to produce clean tailings [36,64,66,68].
Fleming [57] noted that most of the published generalizations for flotation recovery of lead vanadate minerals before 1950 are not applicable for all lead vanadate ores, in particular, for complex cerussite-, vanadinite-, and descloizite-containing ore from Abenab West Mine (Namibia). Already small quantities of sodium sulfide, as sulfidizing agent, drastically reduced the recovery of lead vanadate minerals, while cerussite was successfully recovered in the froth product. Fleming investigated the influence of soluble sulfide on the fundamental flotation characteristics of pure vanadinite, descloizite, and cerussite. At the pH above 9–9.5, and in the presence of xanthate collector, no bubble contact could be observed at the mineral surface of all three minerals. He concluded that during simultaneous presence of sodium sulfide and xanthate collector, no collector coating on the mineral surface was observed for both lead vanadate minerals. The complete depression by sodium sulfide was provided at a concentration of 25 mg/L for vanadinite and 66 mg/L for descloizite, while cerussite flotation was improved. Cations of Ca2+- and Mg2+-, which were present as soluble salts in flotation pulp, were powerful depressants for vanadinite and descloizite and induced retarding effects for sulfidization. After sulfidization and removal of the residual soluble sulfide, sulfidized descloizite was easily floated using xanthates, while sulfidized vanadinite was completely depressed. In addition to that, vanadinite and cerussite could be floated without sulfidization using xanthate collectors [57].
4.3.1. Flotation of Harmful Minerals
The flotation properties of phosphor- and arsenic-containing minerals (pyromorphite, mimetite, arsendescloizite, beudantite, duftite), which usually accompany the lead vanadate minerals in oxidation zone deposits, are also rarely investigated. Such minerals occur in negligible amounts, form no significant resources, rarely have an economic interest, are difficult to float, and almost unrecoverable [79]. Fine [80] investigated the flotation of a cerussite/pyromorphite-containing ore, including the sulfidization method with a total amount of sodium sulfide at 2.72 kg/t and potassium amyl xanthate at 0.27 kg/t. Under these conditions, cerussite was readily sulfidized and floated, while most of the pyromorphite was obtained in the tailing products. Pyromorphite can be floated from the tailings of cerussite flotation using fatty acid collectors in an alkaline circuit [80,81,82].
Hahn [83] reported that the relative floatability of oxidized lead minerals after sulfidization decreases in the order cerussite > anglesite > wulfenite > pyromorphite > mimetite. Glembovsky, Anfimova, and Bakakin indicated the relationship between the ability to sulfidize and the structural and crystallochemical characteristics of oxidized lead minerals [84,85]. The characteristics determine the distance of lead cations to the upper layer of the cleavage surfaces and their corresponding overlapping by anions. The location of lead cations directly on the surface layer or at a short distance from it (like it is in cerussite, anglesite, wulfenite) results in beneficial interaction with ions of flotation reagents. Cerussite, anglesite, and wulfenite are easily sulfidized and floated by xanthates. The deep location of lead cations in relation to the surface layer and no or weak overlapping by anions are typically for vanadinite, mimetite, and pyromorphite. The limited amount of these lead cations is available, but in general, it is accessible for interaction with reagents. The sulfidization of these minerals is slow and sensitive to the alkaline pH-level and to the concentration of sulfidization agent as well as its hydrolysis products. The use of long-chain xanthate collectors (amyl and higher) is preferable for flotation recovery, but at the expense of low sensitivity towards the excess of sulfidization agent [86]. The flotation of oxidized lead minerals using sulfidization method and xanthate collectors decreases in the following order: cerussite > anglesite > wulfenite > vanadinite >mimetite > pyromorphite > beudantite > plumbojarosite. In this case, plumbojarosite shows no sulfidization effect due to the absence of lead cations on the surface layer but can be recovered using non-sulfide collectors. With a high probability and due to the same flotation properties, pyromorphite and mimetite, if present in the ore, will contaminate lead vanadate concentrates. The disposal of arsenic- and lead-containing minerals in a tailings dump leads to environmental impact issues [87].
The flotation of lead vanadate minerals, as well as flotation of non-sulfide minerals, is very sensitive to the ionic composition of the flotation pulp [36,57,74,88]. The influence and corresponding retarding mechanism of the ionic composition on flotation, mineral surface properties, and surface chemistry of non-sulfidic minerals as well as oxidized base-metals minerals are well observed and described in modern scientific works [89,90,91,92]. The main sources of various unavoidable and harmful ions in flotation pulp are the dissolution of soluble minerals and salts from ore, the release to solution through the grinding process, and used process water. The main identified noxious salts are chloride, sulfate, hydrogen carbonate, and carbonates of calcium and magnesium [57]. The surface and groundwater waters in arid and semiarid regions are frequently saturated and impregnated with various ions and dissolved solids after a percolation exchange from gangue rocks. The froth flotation of lead vanadate minerals is also sensitive towards iron milling media. The application of pebble mills show satisfactory results in comparison to ball mills with high metallic iron impact during grinding [36,74,88]. To prevent and reduce the retarding and harmful effects of dissolved noxious salts on the selective flotation of the desired minerals, intensive water pre-treatment is necessary. During water treatment before flotation, conversion of harmful salts to innocuous or less harmful salts, precipitation of harmful constituents, and removal of impurities have to be ensured [57].
The U.S. Bureau of Mines [88] investigated the procedure for the treatment of mill water after grinding of lead vanadate ore. After grinding and subsequent thickening, the thickener overflow was consistently treated in settling tanks with controlled additions of lime, sodium carbonate, and sulfuric acid for final neutralization to neutral pH level. The precipitate from tanks was rejected as “fouled“ water. The treated water was mixed with thickener underflow and used for flotation. According to Pryor and Fleming, a moderate amount of caustic soda and sodium carbonate can be useful for water treatment and softening as well as prevention of dissolution of noxious salts from the ore [57,74]. Furthermore, sodium carbonate show also efficient slime dispersion. Alternatively, the ammonium salts (chloride, sulfate, phosphate) enhance the solubility of calcium and magnesium salts and eliminate their adverse effects on the flotation of oxidized lead ores [93].
4.3.2. Issues of Non-Sulfide Flotation
The application of the mainly used collectors for the recovery of non-sulfide minerals (fatty acids, soaps, sulfates, sulfonates, amines) was often excepted from the testing of lead-vanadate-containing ore. This is linked to typical and well-known problems of non-sulfide minerals flotation: A low selectivity toward gangue minerals (especially fluorspar, barite, calcite, dolomite), high amount of slime, high sensitivity to the ionic composition in the flotation pulp, and limited available pH range [36,57]. Aliphatic acids and soaps demonstrated a good recovery of lead vanadate minerals and low-grade tailings at low selectivity, while the use of customary depressants resulted in high-grade concentrates at low recovery.
Alternatively, the lead vanadate minerals could be floated without sulfidization, using non-polar reagents, thiol collectors, and mixtures with xanthates: Tars and crude oils, mercaptans, dithiophosphates, diphenylthiocarbazide, dithiocarbamates, and tetrathiodiphosphoorganic compound (prepared by chlorinating or electrolysis from aqueous solution of dithiophosphate collectors) [94]. However, this processing route requires a very high amount of thiol collectors, which increases processing costs due to environmental issues.
The investigation of non-sulfide collectors was not considered further due to the good results using thiol collectors. During history, several possibilities to float lead vanadate minerals were reported, using modified mixtures of petroleum sulfonate and oleic acid [95], dialkylated aryl monosulfonate [96], sulfonated and carboxylate collector compositions [97], but without industrial application so far.
5. Processing Plants for Recovery of Lead Vanadate Concentrate
In the past, there have been three main processing plants for the preparation of lead vanadate concentrates: Abenab West Mine (Namibia), Berg Aukas Mine (Namibia), and Broken Hill Plant (Zambia). All of them are already closed but are good examples for the realization of lead vanadate ore processing at the industrial scale.
5.1. Abenab West Mine (Namibia)
The Abenab West Mine was located in Otavi Mountainland (Namibia). The processing plant for the ore was designed based on the results of the fundamental investigation of Fleming mentioned above [57]. The ore from Abenab West Mine consisted of vanadinite, descloizite, and cerussite as valuable minerals and dolomite, calcite, ferruginous clay, iron oxides, and quartz as gangue minerals. The valuable element grades ranged from 3.8% to 12.6% for Pb and 0.86% to 2.38% for V2O5, even in the feed for the processing plant. Lead vanadate concentrates averaging 18 to 20% V2O5 were produced using gravity separation on concentration tables after crushing and milling stages [98]. The production of lead vanadate concentrate and lead concentrate using froth flotation started in 1950. An overview of the flotation plant is given in Figure 1.
Figure 1.
Flowsheet of the processing plant at Abenab West Mine, Namibia, Part 1 [57].
After primary crushing, the run-of-mine ore was transported to the flotation plant with a daily capacity of 275 tons. To disintegrate clay conglomerates and to clean the coarse rock, the material was washed in drums, while the dolomite gangue rocks were sorted out on the picking belt from washed oversize material by hand sorting prior to secondary crushing. The undersize fraction was classified using rake classifiers. Both fractions were reunited afterward and ground to flotation feed size in a ball mill operating in open-circuit. The ball mill discharge and the overflow from the rake classifier were classified in the hydrocyclone. The undersize was mixed with reclaimed table tailings (15% of the feed capacity) and ground in a Hardinge conical mill in closed-circuits with hydrocyclone. The target grind size for the liberation of valuable minerals was set to p90 of 100 µm. The overflow of both hydrocyclone stages was dewatered by two thickeners to homogenize the flotation feed, due to the sizeable volumetric capacity and to provide the required pulp density for flotation. The overflow from thickeners was treated in precipitation tanks with an addition of lime and sodium aluminate. The treated water was stored in a large treated water reservoir, from where it was fed to milling and conditioning stages prior to flotation (cf. Figure 2).
Figure 2.
Flowsheet of the processing plant at Abenab West Mine, Namibia, Part 2 [57].
The flotation of both lead vanadate minerals included rougher, scavenger, and two cleaner stages. As reagents, a mixture of ethyl and amyl xanthate (1.1 kg/t; 2:1) as collectors in low alkaline circuit, at a pH level of 8.7 to 9, and MIBC (0.125 kg/t) as frother, were deployed to provide a lead vanadate concentrate with a V2O5 grade over 15% at a recovery of 84%.
Cerussite from tailings of the vanadium flotation circuit was floated after sulfidization with sodium sulfide (1 kg/t) at a pH level of 9.3 to 9.6. The lead mineral circuit also included the cascade of rougher, scavenger, and two cleaner stages. The flotation tailings were classified using hydrocyclones. The underflow was additionally treated on slime tables for the recovery of lead minerals. The overflow of hydrocyclone and tailings of slime tables were final tailing for waste disposal. The concentrates from the two flotation stages and the slime tables were separately thickened, filtered, and air-dried [57].
5.2. Berg Aukas Mine (Namibia)
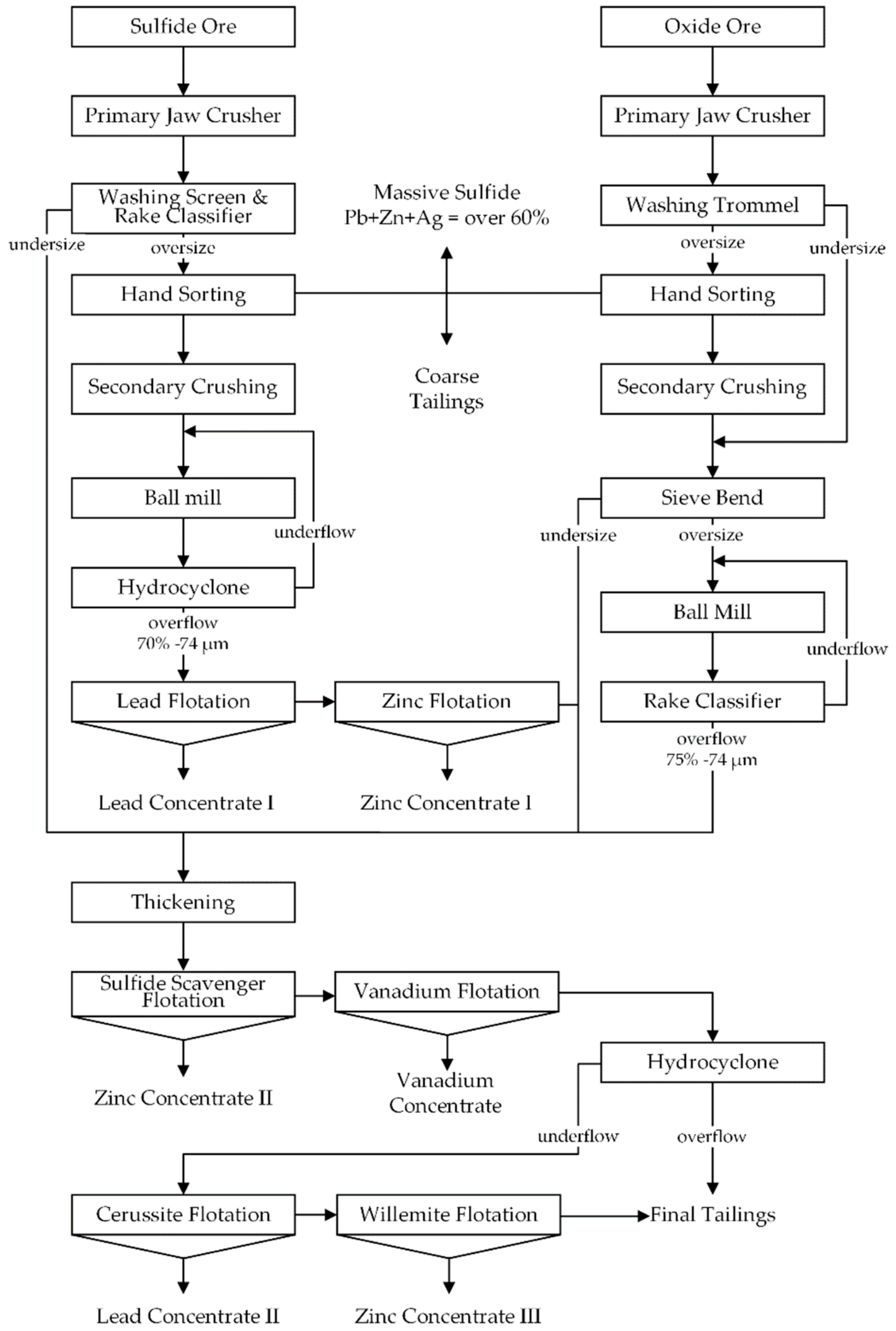
Berg Aukas Mine is also located in Otavi Mountainland, 30 km south of Abenab West Mine [67]. The deposit was exploited by underground mining techniques recovering oxidic and sulfidic lead-zinc-vanadium-containing ores. Predominant minerals in the oxide ore zone are oxidized minerals of lead and zinc (descloizite, cerussite, willemite, smithsonite) with a minor amount of sulfides, while the sulfide ore zone contains sulfide minerals (galena and sphalerite) predominantly. As main gangue minerals, calcite, dolomite, and some silicates are present in both ore types. Before 1960, the lead-vanadate-containing ore from different ore bodies was processed using gravity concentration. The processing plant for flotation of lead, zinc, and vanadate minerals was introduced by the end of 1961 and closed in 1978.
The processing plant with a total capacity of 8000 tons monthly was divided into oxide and sulfide sections in 1965 and is illustrated in Figure 3.
Figure 3.
Flowsheet of processing plant at Berg Aukas Mine, Namibia [67].
Before the secondary crushing stage, both sections included the same process stages, primary crushing, and pre-concentration. The sulfide and oxide ores were separately crushed, washed from primary ore slimes, screened, and hand sorted. Two fractions were rejected by hand sorting: Coarse wastes and massive sulfides, assaying over 60% of zinc and lead combined.
The remaining product from sorting stages in the sulfide section was crushed to a particle size of −12.7 mm prior to ball milling, and then ground in closed-circuit with hydrocyclone to target grind size at 70% below 74 µm. The hydrocyclone overflow was conditioned with Aerofloat 25 as collector with frothing properties and fed to the lead flotation circuit for recovery of galena as lead concentrate I (40% Pb, 20% Zn). After conditioning of tailing from lead flotation circuit, with copper sulfate as an activator and ethyl xanthate as collector, sphalerite was recovered as zinc concentrate I (60% Zn, 4% Pb).
The remaining product from the sorting of oxide ore was crushed to −25.4 mm. Due to the high amount of clay minerals and sticky mud, the crushed ore was firstly ground in ball mill in open-circuit. The milling product was then mixed with primary slimes from washing drums and screened using sieve bend. The oversize fraction was ground to 75% below 74 µm using a ball mill, which operated in a closed-circuit with a rake classifier. The overflow from the rake classifier and undersize from the sieve bend were flowed to the thickening stage and mixed with tailings from lead and zinc sulfide flotation circuits.
Prior to the recovery of oxidized minerals, the removal of remaining sulfides and partially oxidized sulfides from the oxide ore were required. Otherwise, such sulfides would be floated in the following vanadium circuit and dilute the lead vanadate concentrate. Depending on the ore composition in sulfide scavenger flotation, sphalerite as zinc concentrate II or mixed lead-zinc concentrate were recovered. The scavenger section consisted of rougher and one cleaner with copper sulfate, a mixture of amyl and ethyl xanthates (1:2), and Aerofloat 25 were applied as reagents.
The tailings of sulfide scavenger flotation was fed to the vanadium flotation. The complex reagent regime of the vanadium circuit included lead nitrate as activator and calcium cyanide as both depressant and stabilizing agent; the collector mixture was the same as the sulfide scavenger flotation. The pH level was adjusted at 9.5–10 using lime.
The lead vanadate concentrate was collected in a rougher flotation without an additional cleaner stage. The froth products of scavenger cells were returned to the feed of rougher cells. As reported by Bauer et al., the lead vanadate concentrate contained 17% V2O5, 43% Pb, and 17% Zn [14]. The conditions of sulfide scavenger and vanadium flotation circuit needed to be strongly and carefully controlled to maintain the flotation selectivity and prevention of losses or distribution of lead vanadate minerals in other products.
The tailings of vanadium flotation were de-slimed using hydrocyclones to improve the efficiency of the following flotation circuits. The de-slimed product was conditioned with sodium sulfide for sulfidization of cerussite. After that, cerussite was floated with amyl xanthate as collector and triethoxybutane as frother in lead concentrate II (60% Pb). The subsequent recovery of willemite from tailings of cerussite flotation as zinc concentrate III (50% Zn) was possible after its sulfidization with sodium sulfide and the use of cationic amine collectors (Aeromine 3037). The tailings of willemite flotation and hydrocyclone overflow were dumped as final tailings.
Cross and Read [99] additionally reported some changing in the reagent regime at the processing plant in 1970. Compared to information from World Mining Journal in 1965, sphalerite was depressed using zinc sulfate and calcium cyanide in lead flotation, while vanadium flotation was realized without lead nitrate. Furthermore, sodium hydrosulfide instead of sodium sulfide was applied for sulfidization of cerussite. The total capacity of the plant grew up to 13,000 tons per month [99].
5.3. Broken Hill Plant (Zambia)
The Broken Hill lead, zinc, and vanadium deposit, now known as Kabwe deposit, is situated in Zambia’s Central Province. The first mining activity in the district Kabwe started in 1906 and finally stopped in 1994 [30].
The major ore bodies were more or less completely oxidized at the outcrop. Commonly, they contain massive sulfide cores which are oxidized to varying degrees. The cores are covered by a layer of silicate ores (mostly Zn silicate) mixed with sulfides. In the upper region of the ore bodies, the silicate ore is bound to dolomite walls, which represent the main gangue mineral. Furthermore, cavernous spots include clays that contain high amounts of vanadium compared to the average V content of all orebodies [39,100,101].
The valuable minerals were sulfide (galena and sphalerite), oxidized lead and zinc minerals (cerussite, willemite, hemimorphite, and some zinc phosphates), and lead vanadate minerals (mainly descloizite and low amounts of vanadinite with some cuprodescloizite and mottramite). The lead vanadate minerals occurred in mixed sulfide-oxide ores, oxidized zinc ores, hard clays, brown sandy clays, laterites and muds, filling ground fissures and caverns. Vanadium minerals were also disseminated in the surrounding soils.
Over the years, the plant produced different marketable products: a high-grade vanadium ore (over 15% V2O5), fused vanadium oxide (over 90% V2O5), and lead vanadate concentrates (12% to 16% V2O5) [100]. Bauer [14] reported that the production of lead vanadate concentrates was finally stopped in the late 1970s.
High-grade lead-vanadate-containing ores were hand sorted from the coarse feed of lead-zinc flotation plant after crushing and washing. The sulfides of zinc and lead were recovered using selective flotation to achieve high grade concentrates. The flotation tailings containing zinc silicates went to hydrometallurgical recovery of zinc followed by electrolysis [102].
The production of fused vanadium oxide using hydrometallurgical treatment began in 1931 and stopped in 1952, due to uneconomical production [100]. The primary vanadium source for the vanadium leach plant were high-grade vanadium-containing ores and the products from gravity concentration as well as solutions from zinc recovery circuits [103,104,105]. The attempts to float lead vanadate minerals from the mixed tailings of lead zinc flotation plant before the shutdown of the vanadium leach plant in 1952 were also successful, but not realized [39].
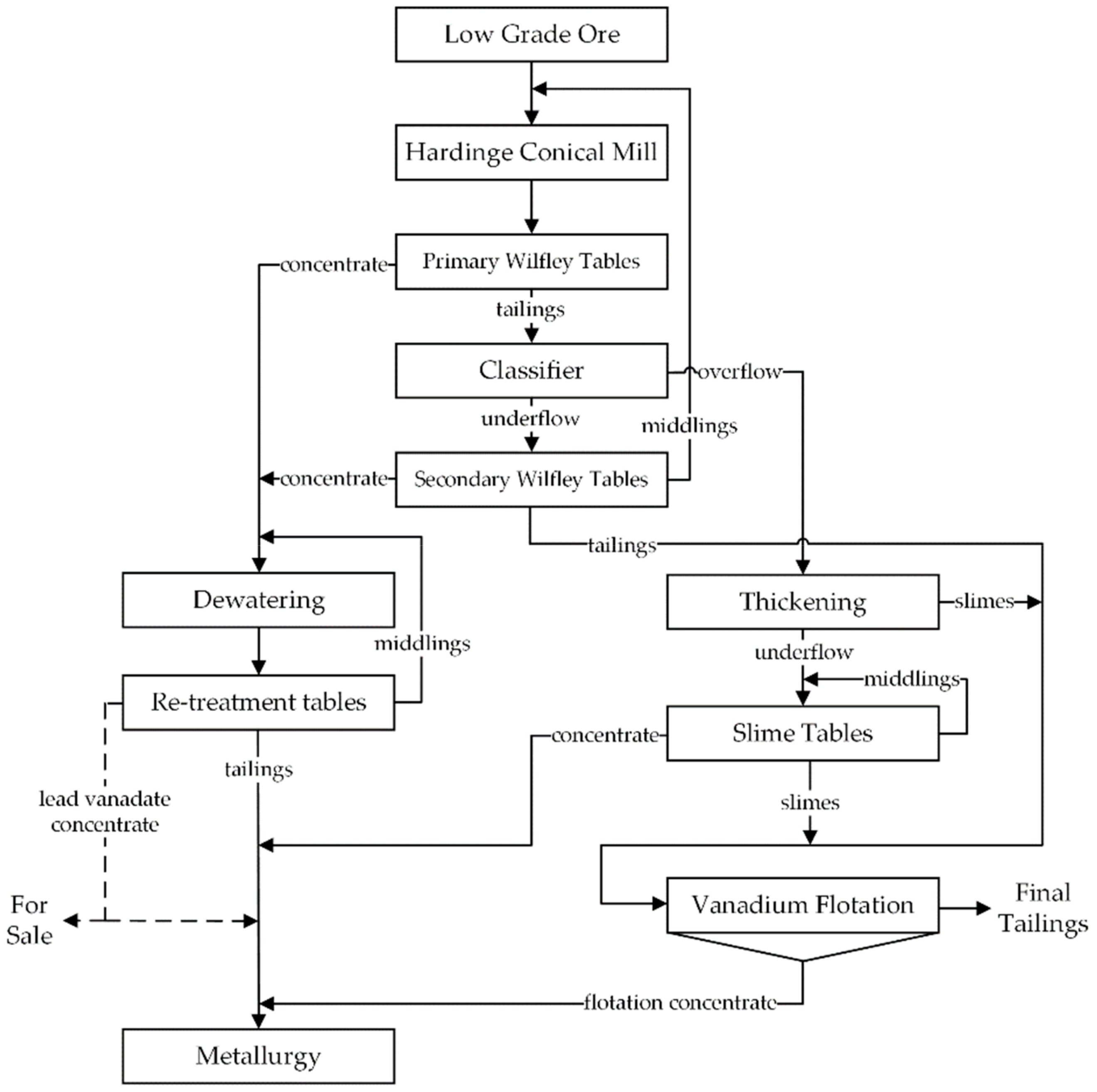
The flowsheet of vanadium processing and leaching plant at Kabwe, summarized from various literature sources, is shown in Figure 4.
Figure 4.
Flowsheet of the vanadium processing plant at Kabwe, Zambia (modified from [39,104,106,107,108]).
Low-grade vanadium-containing ore was crushed and milled in Hardinge conical mill in open-circuit. The mill discharge containing 22% of solids was fed to primary Wilfley tables. The tailings of primary tabling were classified into overflow (to thickening) and underflow, which was concentrated on secondary Wilfley tables. The middling product was returned to the mill. Both concentrates after primary and secondary table sorting were dewatered and cleaned using re-treatment tables to obtain high-grade lead vanadate concentrates (over 16% V2O5). The middling product was circulated to the feed of the cleaner circuit. The classifier overflow containing slimes with valuable material was thickened and concentrated in a slime circuit on slime tables. The concentrates of the slime circuit and tails of the cleaner circuit were combined in slime concentrates (8.5% V2O5) for subsequent hydrometallurgical treatment. All tailing products of gravity concentration were rejected as final tailings. Their reprocessing became possible later using selective flotation. In 1939, a flotation plant was developed to produce vanadium flotation concentrates (4.5% V2O5) from the tailings of gravity concentration. The details of the reagent regime were not reported [39].
The produced vanadium-rich fractions (hand sorted ores, high-grade ores, high-grade concentrates, slime concentrates, flotation concentrate) were used as feed for the vanadium leaching plant to produce fused vanadium pentoxide.
According to the flowsheet presented in Figure 5, the treatment at the vanadium leaching plant include the following main procedures:
Figure 5.
Flowsheet of vanadium leaching plant at Kabwe, Zambia [39,104,106,107,108].
Grinding—The grinding was batch operated using Hardinge conical mill in closed-circuit with bowl classifier. Superphosphates and available sources of manganese dioxide (anode mud obtained from zinc leaching plant or domestic manganese ore) were also fed to mill. The target grind size was set at 50% below 45 µm. The classifier overflow was pumped to storage tanks prior to leaching.
First leaching stage—The feed material contained 4%–4.5% V2O5 and 18% Zn. Because a high zinc content would result in high leaching activity of zinc and inefficient vanadium solution, a zinc content in the solution below 100–125 g/L was preferable. The addition of manganese-dioxide-containing materials in the mill or, if necessary, in a leaching stage, reduced the reduction of the vanadium pentoxide V2O5 to V2O4 by absorption of iron from the steel balls in the grinding mill. A grounded pulp was pumped from storage tanks in the leaching tank. The tank was equipped with cooling coils, Pachuca column, and a mechanical agitation propeller. Diluted sulfuric acid was added gradually and slowly for batch leaching. For the prevention of vanadium precipitation above 40–45 °C in an insoluble form, the careful control of the solution temperature and the content of free sulfuric acid below 2 g/L was provided.
Second leaching stage—The addition of sulfuric acid was made in batches rapidly, considering the temperature range as mentioned above, until the acidity reached 15 g/L; after reaching the concentration, the acid addition slowed down. During leaching, descloizite was dissolved to lead sulfate, zinc sulfate, and soluble vanadium salts. End of leaching was marked when the free acid concentration increased with no corresponding increase of vanadium content in the leached solution. The final solution from the leaching carried a ratio of free sulfuric acid to V2O5 about 1:2, assaying 30 to 40 g/L of V2O5.
Precipitation of insoluble impurities—The leached pulp was pumped in the conditioning tank, equipped with a mechanical agitator and live steam pipes. The lime was added stepwise at this stage to neutralize. After that, the pulp was heated up to 55 to 60 °C, and the temperature maintained before the satisfactory filtering characteristics were achievable. The silica precipitated in good filtered granular form instead of a silica gel. Iron and copper precipitated as phosphate. Sodium carbonate or sodium sulfide can be used for purification of solution from copper and phosphorus. The pH level above 5.7 was not desirable due to precipitation of vanadium as zinc vanadate. The precipitate also contained insoluble lead sulfate.
Filtration—The conditioned pulp was filtered to obtain a vanadium-containing filtrate and cake. The cake was washed countercurrent and many times. The end washed cake assayed 0.6% vanadium oxide, remaining in final tailings. If the cake had a high content of lead in the form of lead sulfate, it was also possible periodically to smelt the cake to recover metallic lead. The solution containing 12 to 15 g/L of V2O5 was collected in storage tanks.
Precipitation of vanadium—The solution was pumped into the precipitation stage. The precipitation tanks were equipped with a mechanical agitator, steam coils, and live steam pipes. Sulfuric acid was added until an acidity at 5 g/L of free acid. The solution was heated up to 70 °C and boiled using live steam as hard as possible. The end of the precipitation stage was completed at a content of V2O5 in the solution of 0.5 g/L. Prior to filtration, the pulp was cooled down to 65 to 75 °C. The precipitation form of vanadium was vanadic hydrate (red hydrate of vanadium).
Filtration of vanadium—After the precipitation stage, the pulp was filtered, and vanadium-containing cake was washed with slightly-modified water for removing soluble salts and residues. The filtrate and washing residues were disposed as final tailings.
Fusion—The precipitated cake was fused in a small reverberatory-type furnace fired with producer gas. The fused product containing 90%–92% of V2O5 was sold as end product. If the precipitated cake contained to much copper or phosphorus as non-allowable impurities, it was additionally purified.
6. Possibilities for Metallurgical Treatment of Lead Vanadate Sources
In order to produce vanadium, oxide treatment of the lead vanadate concentrate was performed using a combined hydro- and pyrometallurgical method (as shown in Section 6.1) and applying only hydrometallurgical methods: Leaching with sulfuric acid, nitric acid, or sodium sulfide, alkaline leaching, and chloride volatilization (as shown in Section 6.2).
6.1. Combined Pyro-Hydrometallurgical Method
The most common technology for the extraction of vanadium oxide from lead vanadate sources combines pyrometallurgical and hydrometallurgical treatment. The method was known as the Herrenschmidt process and modernized over the years [53,54,55,58,63,109,110]. The simplified flowsheet of metallurgical treatment for lead-vanadium concentrates is shown in Figure 6.
Figure 6.
Simplified metallurgical treatment flowsheet of lead-vanadium concentrates.
The lead-vanadate-containing materials (concentrates or high-grade ores) are mixed with fluxes and coke as the reducing agent [110]. The reducing fusion of mixed materials can be provided in a reverberatory furnace or rotary furnaces. Metallic lead and vanadium-containing slag form during smelting; the zinc is distilled off and recovered separately. Lead is tapped out from the furnace and can also contain gold, silver, and copper. With the right selection of fluxes for fusion, the slag contains vanadium in water-soluble form as sodium vanadate. The most frequently used fluxes are caustic soda, sodium carbonate, or their mixtures. Alternatively, air is blown through the molten ore for complete oxidizing of vanadium to pentoxide. However, the insoluble residue—containing a high amount of vanadium—requires additional treatment. If the reducing fusion pursues without fluxes, the recovered slag is also a commodity product and applicable for oxidizing fusion with soda and following hydrometallurgical treatment [58].
The produced slag is then granulated and leached with water. Vanadium dissolves and precipitates as crude calcium vanadate after the addition of slaked lime. The pulp is filtered, and the cake is treated with sulfuric acid. The pregnant solution is separated from calcium sulfate by filtration. The filtrate is boiled to precipitate vanadium oxide. The precipitate is filtered, dried, and calcined to obtain vanadium oxide powder. Another possibility for the precipitation of vanadium after water leaching is acidification and addition of ammonium salts, whereas vanadium precipitates as sodium polyvanadate [58].
The combined pyro-hydrometallurgical method is sensitive towards the amount of calcite and dolomite in the lead vanadate concentrate. During fusion, calcium and magnesium carbonates have a tendency to calcine, which results in the forming of insoluble calcium vanadate prior to water leaching [58].
6.2. Hydrometallurgical Methods
Due to their good solubility in widely-used inorganic acids such as nitric, hydrochloric, and sulfuric acids, there have been numerous attempts to recover vanadium oxide out of lead vanadate minerals using hydrometallurgical treatment, including leaching and chloride volatilization [58]. Furthermore, alkaline leaching decreases solubility issues of other metals [111].
6.2.1. Leaching with Sulfuric Acid
The hydrometallurgical treatment with sulfuric acid was mentioned above (Broken Hill). Habashi [58] reported about another treatment method for lead vanadate concentrates, containing arsenic and phosphorus impurities. The concentrates are ground and leached with dilute sulfuric acid (10%–15%). During leaching, the pulp is aerated with sulfur dioxide (SO2) to increase vanadium solubility. The soluble phosphorus precipitates with sodium zirconate as zirconium phosphate. After filtration, the solution contains mainly zinc sulfate and vanadyl sulfate. If necessary, the application hydrogen sulfide (H2S) provides the rejection of impurities such as copper and arsenic. The cleaned solution is heated with sodium chlorate to oxidize tetravalent vanadium to the pentavalent state. The precipitate of polyvanadate-containing iron and sodium is obtained by the addition of sodium carbonate up to pH 4 and subsequent filtration. The cake is treated with a solution of ammonium salt, dried and fused to vanadium oxide. Zinc from the filtrate is recovered as zinc carbonate [58].
6.2.2. Leaching with Nitric Acid
The leaching method with nitric acid is also known as Wohler’s process. The lead vanadate minerals are leached with nitric acid to obtain the insoluble siliceous gangue and dissolved vanadium and other metals such as lead and zinc. The leached pulp is filtered and neutralized by ammonia in a slight excess. The soluble base-metals are precipitated with hydrogen sulfide. The precipitate is filtered, and filtrate is treated with dilute sulfuric acid. Vanadium precipitates as sulfide, filtered, and transformed to V2O5 by oxidizing roasting [53].
6.2.3. Leaching with Sodium Sulfide
Fester [112] patented a method for treatment of lead vanadate ores, which can also be used for the treatment of wulfenite-containing molybdenum ores. According to the process, the lead vanadate ground pulp is conditioned with an excess of sodium sulfide. The intensification of leaching can be controlled using heating, pressure and polysulfide as leaching agent. The lead vanadates are dissolved to insoluble sulfides of base-metals (PbS, ZnS, CuS) and soluble sodium vanadate. The insoluble sulfides can be separated from the vanadium-containing solution using filtration or alternatively flotation. Subsequently, vanadium compounds can be recovered [35,112,113].
6.2.4. Alkaline Leaching
Because Fe, Al, and Mg show high solubility in acidic medium during leaching processes, leaching in alkaline medium was part of different research activities nowadays. Although they dealt mainly with high chromium containing slags, the mechanism of the leaching process is transferable to lead vanadate concentrates, as it is characterized as selective leaching process for vanadium. This technology—successfully tested for amphoteric ores—includes a continuous liquid phase of vanadium slag in a sub-molten salt medium with an alkaline concentration of above 50%, providing a high-boiling point and high-ionic strength. To decompose the vanadium slag, NaNO3 was introduced to oxidize the vanadium compounds to Na3VO4, which shows high solubility in alkaline medium [111].
6.2.5. Chloride Volatilization
The commercial use of this method, known as Gin method, failed due to high cost and reagents consumption, although its efficiency was very promising. It achieved good results using ferric chloride, carbon tetrachloride, and a mixture of chlorine and hydrogen chloride gases as chlorinating agents. Conforming to the Gin method, vanadium-containing materials, ferric sulfate, and calcium chloride are charged in a muffle furnace and heated up to 300 °C. Ferric chloride arises from the reaction of ferric sulfate and calcium chloride. Vanadium oxide reacts with ferric chloride, generating vanadium oxytrichloride. Vanadium oxytrichloride is distilled off at 126 °C and collected in a condenser. After that, water is slowly added to the condensed liquid, and vanadium oxide is precipitated, filtered and calcined. Accompanied metals from bulk concentrates such as tungsten and molybdenum can additionally be recovered in oxychloride form [35,53,63].
7. Discussion
Although there is a need for more vanadium in the future, there is still only weak activity on the production out of lead vanadates (except the “Abenab Vanadium Project“ at Abenab West Mine) [114]. There is almost no current information about potential resources in the other mentioned deposits, as well as their tailings deposits. Furthermore, there is a numerous amount of small deposits, which are not even explored to date. The current vanadium production is dependent on VTM deposits as primary source, where vanadium is produced as by-product. The design and realization of a plant for the production of vanadium as a by-product require several years and high investment costs. In contrast, the construction of a small-scale plant requires less investment and its feasibility is manageable in a shorter time.
Considering the development in mineral processing, the vanadium production of these deposits can be economically feasible. The implementation of sensor-based detection systems improve the inefficient selective mining processes from the past, when valuable minerals were just not mined due to the low average amount of a section in the deposit. In addition, the application of modern sensor-based sorting can substitute hand sorting. As mentioned in Section 4.2, the density difference of low-dense calcareous gangue minerals and the valuable minerals facilitates the application of X-ray transmission (XRT) sorting systems [115].
Minimizing of fines and slimes during a grinding circuit is a routine task for successful processing and the increase of recovery. Ordinarily, the replacement of hydrocyclones and classifiers by vibratory screens is recommended for the recovery of friable, brittle, and heavy minerals (for example scheelite) in modern mineral processing plants. The application of vibratory screens with high separation efficiency—or its combination with hydrocyclones—reduces overgrinding of dense minerals [116].
Furthermore, all deposits mentioned above are located in arid regions, which restricts the application of wet processing methods. An option to simultaneously limit overgrinding and save water includes dry fine grinding using high pressure grinding rolls or vertical roller mills [117,118]. Additionally, the deployment of dry jigging can be a promising alternative for wet density separation methods of material +1 mm for pre-concentration and to reduce water consumption [119,120].
Regarding further refining of the product, magnetic and electrostatic separation can be useful for the mechanical treatment of lead vanadate pre-concentrates from impurities. For example, using low- and high-intensity magnetic separation (LIMS and HIMS), the recovery of heavy and weak magnetic iron and manganese minerals from the gravity concentrate as by-product increases product quality. By applying electrostatic separation, sulfides (galena, sphalerite, pyrite), iron, and manganese minerals can be recovered in a conductor fraction, while the lead vanadate minerals will be concentrated as non-conductors. As a positive side effect, the rejected minerals can partially be considered as possible by-products, which leads to mass reduction of disposed material.
Since the last investigation of the flotation of vanadates in the 1950s, there have been numerous developments regarding new reagent regimes, conditioning, and flotation cell design. This allows the development of new strategies towards the realization of vanadium production from vanadates. Regarding the tailings deposits in Namibia and Zambia (Tsumeb and Broken Hill), the recovery of fine particles by flotation is nowadays technically feasible and will be part of future research activities [121].
A significant issue during vanadium production from vanadates is the complex composition of the ore, which is a challenging task during flotation (as mentioned before) and metallurgical treatment. The direct acid leaching of lead vanadate concentrates is an expensive and sensitive process. The complex composition of lead vanadates and the presence of soluble impurities in pulp (copper, arsenic, and phosphorus) require additional purification steps. Furthermore, magnesium and calcium carbonates cause an increase in acid consumption. This often results in unsatisfactory recovery and complications in the treatment process. Moreover, the presence of clays and residual clays, clay forming minerals, soluble salts, arsenic-, and phosphorous-bearing minerals influence mineral processing of lead vanadate ores and metallurgical treatment of their concentrates negatively. However, the development of alternative leaching strategies (e.g., alkaline leaching) demonstrates the feasibility of hydrometallurgical treatment of lead vanadates. The research in this area has to be intensified to provide a consistent process, from run-of-mine to vanadium product.
8. Outlook: Beyond State-of-the-Art
As presented and discussed, lead vanadate deposits can offer an opportunity to secure the required vanadium supply in the future. Table 5 summarizes the challenges of lead vanadate mining and processing and provides solutions that are feasible with current processing technologies.
Table 5.
Challenges and opportunities of mining and processing of lead vanadate deposits.
Keeping in mind these opportunities, it is possible to react flexibly on the deposits characteristics and its location as well as different ore compositions. Despite all development and research until today, a comprehensive characterization of each deposit is necessary to design and realize a suitable process for the vanadium production.
9. Conclusions
In summary, there are enough sources to satisfy the upcoming demand for vanadium. To realize a sufficient vanadium supply in the future, the following aspects should be moved into focus:
- The base-metal vanadate deposits are characterized as the richest vanadium deposits in the world. Besides, there are other critical raw materials, which are partially associated in vanadate deposits.
- Additionally, there are numerous amounts of small deposits that require small-scale operations, which is nowadays also a challenge regarding the scale of processing plants that are producing all over the world. The design and realization of smaller plants require less time and enable the production of vanadium as primary source.
- Several researchers investigated the mechanical processing and metallurgical treatment of lead vanadates at the beginning of the last century. Meanwhile, the processing methods have improved, and there are new techniques that could provide the recovery of the valuable minerals and a more efficient metallurgical treatment of the concentrates. Additionally, processing of tailings of the mentioned deposits in Namibia and Zambia becomes an opportunity.
- Still, the research on processing lead vanadate ores needs more investigation to ensure economic feasibility and environmentally-friendly processes.
Author Contributions
Conceptualization, I.S. and K.M.H; methodology, I.S. and K.M.H.; validation, L.G., S.S. and H.W.; investigation, I.S., D.G. and K.M.H.; resources, I.S., L.G. and S.S.; writing—original draft preparation, I.S., D.G. and K.M.H.; writing—review and editing, K.M.H., D.G., D.K., L.G., S.S., H.W.; visualization, I.S., K.M.H. and D.K.; supervision, H.W., B.F.; project administration, I.S., H.W., B.F.; funding acquisition, H.W., B.F. All authors have read and agreed to the published version of the manuscript.
Funding
This work was funded by the Unit of Mineral Processing at the RWTH Aachen University and received no external funding.
Conflicts of Interest
The authors declare no conflicts of interest.
References
- Kelley, K.D.; Scott, C.T.; Polyak, D.E.; Kimball, B.E. Vanadium—U.S. Geological Survey Professional Paper 1802. In Critical Mineral Resources of the United States—Economic and Environmental Geology and Prospects for Future Supply; Schulz, K.J., DeYoung, J.H., Jr., Seal, R.R., II, Bradley, D.C., Eds.; U.S. Geological Survey: Reston, VA, USA, 2017; pp. U1–U36. [Google Scholar]
- Espinoza, L.T.; Erdmann, M. Rohstoffprofil: Vanadium; BGR: Karlsruhe/Hannover, Germany; Fraunhofer: Munich, Germany, 2018. [Google Scholar]
- Baran, E.J. Vanadio: Un Nuevo elemento estratégico? Anales Acad. Nac. de Cs. Ex. 2017, 69, 84–114. [Google Scholar]
- Kianfar, E. Recent advances in synthesis, properties, and applications of vanadium oxide nanotube. Microchem. J. 2019, 145, 966–978. [Google Scholar] [CrossRef]
- Patridge, C.J.; Jaye, C.; Zhang, H.; Marschilok, A.C.; Fischer, D.A.; Takeuchi, E.S.; Banerjee, S. Synthesis, structural characterization, and electronic structure of single-crystalline Cu(x)V2O5 nanowires. Inorg. Chem. 2009, 48, 3145–3152. [Google Scholar] [CrossRef]
- Gonçalves, J.M.; Ireno da Silva, M.; Angnes, L.; Araki, K. Vanadium-containing electro and photocatalysts for the oxygen evolution reaction: A review. J. Mater. Chem. A 2020, 8, 2171–2206. [Google Scholar] [CrossRef]
- Bhatt, M.D.; O’Dwyer, C. Recent progress in theoretical and computational investigations of Li-ion battery materials and electrolytes. Phys. Chem. Chem. Phys. 2015, 17, 4799–4844. [Google Scholar] [CrossRef] [PubMed]
- Cui, Y.Y.; Ke, Y.J.; Liu, C.; Chen, Z.; Wang, N.; Zhang, L.M.; Zhou, Y.; Wang, S.C.; Gao, Y.F.; Long, Y. Thermochromic VO2 for Energy-Efficient Smart Windows. Joule 2018, 2, 1707–1746. [Google Scholar] [CrossRef]
- Söhnge, G. Tsumeb–A Historical Sketch; Committee of the S. W. A. Scientific Society: Windhoek, Namibia, 1967; p. 92. [Google Scholar]
- Imtiaz, M.; Rizwan, M.S.; Xiong, S.; Li, H.; Ashraf, M.; Shahzad, S.M.; Shahzad, M.; Rizwan, M.; Tu, S. Vanadium, recent advancements and research prospects: A review. Environ. Int. 2015, 80, 79–88. [Google Scholar] [CrossRef] [PubMed]
- Hammond, A.D. Vanadium, the new green metal: Mineral deposits in the Colorado Plateau. Min. Eng. Mag. 2013, 12, 2–8. [Google Scholar]
- Wang, M.; Huang, S.; Chen, B.; Wang, X. A review of processing technologies for vanadium extraction from stone coal. Miner. Process. Extr. Metall. 2018, 1–9. [Google Scholar] [CrossRef]
- Moskalyk, R.R.; Alfantazi, A.M. Processing of vanadium: A review. Miner. Eng. 2003, 16, 793–805. [Google Scholar] [CrossRef]
- Bauer, G.; Güther, V.; Hess, H.; Otto, A.; Roidl, R.; Roller, H.; Sattelberger, S. Vanadium and Vanadium Compounds. Ullmann Encycl. Ind. Chem. 2017. [Google Scholar] [CrossRef]
- Ma, Y.Q.; Wang, X.W.; Stopic, S.; Wang, M.Y.; Kremer, D.; Wotruba, H.; Friedrich, B. Preparation of Vanadium Oxides from a Vanadium (IV) Strip Liquor Extracted from Vanadium-Bearing Shale Using an Eco-Friendly Method. Metals 2018, 8, 994. [Google Scholar] [CrossRef]
- Kermer, R.; Hedrich, S.; Bellenberg, S.; Brett, B.; Schrader, D.; Schonherr, P.; Kopcke, M.; Siewert, K.; Gunther, N. Lignite ash: Waste material or potential resource-Investigation of metal recovery and utilization options. Hydrometallurgy 2017, 168, 141–152. [Google Scholar] [CrossRef]
- Cai, Z.L.; Zhang, Y.M.; Liu, T.; Huang, J. Mechanisms of Vanadium Recovery from Stone Coal by Novel BaCO3/CaO Composite Additive Roasting and Acid Leaching Technology. Minerals 2016, 6, 26. [Google Scholar] [CrossRef]
- Li, R.M.; Liu, T.; Zhang, Y.M.; Huang, J.; Xu, C.B. Efficient Extraction of Vanadium from Vanadium-Titanium Magnetite Concentrate by Potassium Salt Roasting Additives. Minerals 2018, 8, 25. [Google Scholar] [CrossRef]
- Perles, T. Ex China Vanadium Market; Ferroalloynet.com Vanadium Forum: Chengde, China, 2019. [Google Scholar]
- Krauss, U.; Bodenforschung, B.F.; Rohstoffe, B.F.G.U. Untersuchungen über Angebot und Nachfrage Mineralischer Rohstoffe; Schweizerbart: Stuttgart, Germany, 1981. [Google Scholar]
- Busch, P.M.; Fischer, R.P. Vanadium: A Materials Survey; U.S. Bureau of Mines: Washington, DC, USA, 1961.
- Fischer, R.P. Geology and Resources of Base-Metal Vanadate Deposits; U.S. Geological Survey: Washington, DC, USA, 1975; p. 13. [Google Scholar]
- Crabtree, E.H.; Padilla, V.E. The Treatment of Vanadium Ores for the Recovery of Vanadium Pentoxide. J. Less Common. Met. 1961, 3, 437–442. [Google Scholar] [CrossRef]
- Duke, V.W.A. Vanadium—A Mineral Commodity Review; 4/82; Department of mineral and energy affairs Republic of South Africa: Johannesburg, South Africa, 1983.
- Misiewicz, J.E. The Geology and Metallogeny of the Otavi Mountain Land, Damara Orogen, SWA/Namibia, with Particular Reference to the Berg Aukas Zn-Pb-V-Deposit: A Model of Ore Genesis; Rhodes University: Grahamstown, South Africa, 1988. [Google Scholar]
- Lesaffer, A. Nature and formation processes of the supergene Pb-Zn-Cu-V mineralisation of Bamba Kilenda, Bas-Congo Province, DR Congo. Master’s Thesis, Universiteit Gent, Gent, Belgium, 2014. [Google Scholar]
- Boni, M.; Terracciano, R.; Evans, N.J.; Laukamp, C.; Schneider, J.; Bechstadt, T. Genesis of Vanadium Ores in the Otavi Mountainland, Namibia. Econ. Geol. 2007, 102, 441–469. [Google Scholar] [CrossRef]
- Cairncross, B. The Otavi Mountain Land Cu-Pb-Zn-V deposits, Namibia. Mineral. Rec. 1997, 28, 109–130. [Google Scholar]
- Borg, G. A Review of Supergene Nonsulphide Zinc (SNSZ) Deposits-the 2014 Update. In Current Perspectives on Zinc Deposits; Archibald, S.M., Piercey, S.J., Eds.; Irish Association for Economic Geology: Dublin, Ireland, 2015. [Google Scholar]
- Hitzman, M.W.; Reynolds, N.A.; Sangster, D.F.; Allen, C.R. Classification, Genesis, and Exploration Guides for Nonsulfide Zinc Deposits. Econ. Geol. 2003, 98, 685–714. [Google Scholar] [CrossRef]
- Verhaert, M.; Bernard, A.; Dekoninck, A.; Lafforgue, L.; Saddiqi, O.; Yans, J. Mineralogical and geochemical characterization of supergene Cu–Pb–Zn–V ores in the Oriental High Atlas, Morocco. Miner. Depos. 2017, 52, 1049–1068. [Google Scholar] [CrossRef]
- Schorn, S. Mineralienatlas-Fossilienatlas. Available online: https://www.mineralienatlas.de/index.php (accessed on 18 November 2019).
- Muséo Geologico y Minero de de Santa Marta de los Barras. La Mineria en Santa Marta. Available online: http://www.santamartadelosbarros.es/mugemisa.php (accessed on 18 November 2019).
- TECMINSA, S.L. Inventario del Patrimonio Geológico y Minero de las Minas de Santa Marta de los Barros (Badajoz); Técnicas Mineras de Santa Marta S.L.: Santa Marta, Spain, 2009. [Google Scholar]
- Baughman, W. Notes on the metallurgy of lead vanadates. Trans. Am. Electrochem. Soc. 1923, 43, 281–315. [Google Scholar]
- Clemmer, J.B.; Cooke, S.R.B. Flotation of Complex Molydenum-Vanadium Ores from Mammoth, Arizona; Report of Investigation No. 3331-3345; Department of the Interior, U.S. Bureau of Mines: Washington, DC, USA, 1937.
- Mondillo, N.; Herrington, R.; Boyce, A.J.; Wilkinson, C.; Santoro, L.; Rumsey, M. Critical elements in non-sulfide Zn deposits: A reanalysis of the Kabwe Zn-Pb ores (central Zambia). Mineral. Mag. 2018, 82, S89–S114. [Google Scholar] [CrossRef]
- Geier, B.H.; Ottemann, J. New primary vanadium-, germanium-, gallium-, and tin-minerals from the Pb-Zn-Cu-deposit Tsumeb, South West Africa. Miner. Depos. 1970, 5, 29–40. [Google Scholar] [CrossRef]
- Heath, K.G.C. Mining and Metallurgical Operations at Rhodesia Broken Hill—Past, Present and Future. Transactions 1960, 70, 60. [Google Scholar]
- Choulet, F.; Charles, N.; Barbanson, L.; Branquet, Y.; Sizaret, S.; Ennaciri, A.; Badra, L.; Chen, Y. Non-sulfide zinc deposits of the Moroccan High Atlas: Multi-scale characterization and origin. Ore Geol. Rev. 2014, 56, 115–140. [Google Scholar] [CrossRef][Green Version]
- Anthony, J.W.; Bideaux, R.A.; Bladh, K.W.; Nichols, M.C. Handbook of Mineralogy; Mineralogical Society of America: Chantilly, VA, USA, 2010. [Google Scholar]
- Hurlbut, C.S. Manual of Mineralogy; John Wiley & Sons, Inc.: New York, NY, USA, 1944; Volume 4, p. 480. [Google Scholar]
- Antao, S.M.; Dhaliwal, I. Lead apatites: Structural variations among Pb5(BO4)3Cl with B = P (pyromorphite), As (mimetite) and V (vanadinite). J. Synchrotron Radiat 2018, 25, 214–221. [Google Scholar] [CrossRef]
- Dai, Y.S.; Hughes, J.M. Crystal-Structure Refinements of Vanadinite and Pyromorphite. Can. Miner. 1989, 27, 189–192. [Google Scholar]
- Effenberger, H. New Investigations of the Adelite-Descloizite Group. In Proceedings of the 18th General Meeting of the International Mineralogical Association, Edinburgh, UK, 3 September 2002. [Google Scholar]
- Millmann, A.P. The descloizite-mottramite series of vanadates from Minas do Lucea, Angola. Am. Mineral. 1960, 45, 763–773. [Google Scholar]
- Fischer, R.P.; Ohl, J.P. Bibliography on the Geology and Resources of Vanadium to 1968; Publisher: City, Country, 1970; p. 168. [Google Scholar]
- Barthelmy, D. Mineralogy Database. Available online: http://www.webmineral.com/ (accessed on 18 November 2019).
- Svoboda, J.; Guest, A.N.; Venter, W.J.C. The recovery of copper and lead minerals from Tsumeb flotation tailings by magnetic separation. J. South Afr. Inst. Min. Metall. 1988, 88, 9–19. [Google Scholar]
- Powell, H.E.; Ballard, L.N. Magnetic Susceptibility of Copper-, Lead-, And Zinc-Bearing Minerals; U.S. Department of the Interior, Bureau of Mines: Washington, DC, USA, 1968.
- Mellor, J.W. A Comprehensive Treatise on Inorganic and Theoretical Chemistry; Longmans, Green and Co.: New York, NY, USA; London, UK, 1952. [Google Scholar]
- Rosenholtz, J.L.; Smith, D.T. The dielectric constant of mineral powders. Am. Mineral. 1936, 21, 115–120. [Google Scholar]
- Gin, G. Memoir on the methods of treatment of simple and complex ores of molybdenum, tungsten, uranium, vanadium. Part III.—Vanadium. Trans. Am. Electrochem. Soc. 1909, 45, 406–473. [Google Scholar]
- Conley, J.E. A proposed metallurgical process for the treatment of vanadinite for the recovery of lead and vanadium. Chem. Metall. Eng. 1919, 20, 514–518. [Google Scholar]
- Conley, J.E. Treatment of cuprodescloizite for extraction and recovery of vanadium, lead and copper. Chem. Metall. Eng. 1919, 20, 465–469. [Google Scholar]
- Fleming, M.G. Effects of soluble sulphide in the flotation of secondary lead minerals. In First International Mineral Processing Congress; IMM: London, UK, 1953; pp. 521–528. [Google Scholar]
- Fleming, M.G. Flotation of vanadium ore from the Abenab West Mine of the South Africa Company. In Extraction and Refining of the Rarer Metals: A Symposium; Institute of Mining and Metallurgy: London, UK, 1957; p. 212. [Google Scholar]
- Habashi, F. Handbook of Extractive Metallurgy-Precious Metals, Refractory Metals, Scattered Metals, Radioactive Metals, Rare Earth Metals; Viley-VCH: Weinheim, Germany, 1997; Volume 3. [Google Scholar]
- Murray, J. Vanadium Ores; Hasell, Watson & Viney: London, UK, 1924; p. 84. [Google Scholar]
- Krusch, P. Vanadium, Uran, Radium; Ferdinand Enke Verlag: Stuttgart, Germany, 1937; Volume 1, p. 148. [Google Scholar]
- Grider, R.L. Concentration and Smelting of Vanadium Ore; Mining and Scientific Press: San Francisco, CA, USA, 1916; Volume 113, pp. 389–391. [Google Scholar]
- Allen, M.A.; Butler, G.M. Vanadium; University of Arizona, Arizona Bureau of Mines: Tucson, AZ, USA, 1921; Volume 115. [Google Scholar]
- Doerner, H.A. Metallurgical Possibilities of the Descloizite Ores at Goodsprings, Nevada-Report of Investigations; Report of Investigations No. 2433; U.S. Department of the Interior, Bureau of Mines, USA: Reno, NV, USA, 1923.
- Engel, L.A.; Shelton, S.M. Report of Investigations 3628; U.S. Department of the Interior, Bureau of Mines: Washington, DC, USA, 1942.
- Davis, H.W. Vanadium. In Minerals Yearbook Metals and Minerals 1952; U.S. Government Printing Office: Washington, DC, USA, 1955; Volume 1, pp. 1109–1113. [Google Scholar]
- Engel, L.A.; Shelton, S.M. Report of Investigations 3564; U.S. Department of the Interior, Bureau of Mines: Washington, DC, USA, 1941.
- WorldMining. Mining and floating complex sulphide oxide vanadium, lead, and zinc ores at Berg Aukas. World Min. 1965, 8, 28–32. [Google Scholar]
- Davis, C.W. Vanadium Ore-Investigation 28; Report of Investigations No. 3328; Department of the Interior, U.S. Bureau of Mines: Washington, DC, USA, 1937.
- Davis, C.W. Report of Investigations 2433; Department of the Interior, U.S. Bureau of Mines: Washington, DC, USA, 1938.
- Doerner, H.A. Centrifugal Concentration: Its Theory, Mechanical Development and Experimental Results; U.S. Department of the Interior, Bureau of Mines: Washington, DC, USA, 1929.
- U.S. Bureau of Mines. Centrifugal Concentration. Can. Min. J. 1923, 921. [Google Scholar]
- Falconer, A. Gravity Separation: Old Technique/New Methods. Phys. Sep. Sci. Eng. 2003, 12, 31–48. [Google Scholar] [CrossRef]
- Wagner, P.A.; Marchand, B.d.C. A new occurence of vanadinite in Marico district, Transvaal. Trans. Geol. Soc. South Afr. 1910, 23, 59–63. [Google Scholar]
- Pryor, E.J. Some Aspects of the Flotation of Oxidized Minerals. In Recent Developments in Mineral Dressing, Symposium; Institution of Mining and Metallurgy: London, UK, 1953. [Google Scholar]
- Pellegrin, A.I. Process of Treating Ores. U.S. Patent Number 1233398, 17 July 1917. [Google Scholar]
- Allen, G.L. Flotation of Oxidized Ores of Lead. Chem. Metall. Eng. 1919, 20, 169–175. [Google Scholar]
- Leja, J. Surface Chemistry of Froth Flotation; Plenum Press: New York, NY, USA, 1982. [Google Scholar]
- Somasundaran, P. Reagents in Mineral Technology; Marcel Dekker Inc.: New York, USA, 1988. [Google Scholar]
- Rausch, D.O.; Mariacher, B.C. Mining and Concentrating of Lead and Zinc; AIME World Symposium on Mining & Metallurgy of lead and zinc: New York, NY, USA, 1970. [Google Scholar]
- Fine, M.M. Ore Dressing Investigation of Oxidized Lead Ores from Missouri and Illinois; Report of Investigation No. 4301; U.S. Department of the Interior, Bureau of Mines: Washington, DC, USA, 1948.
- Floyd, P.H.; Stickney, W.A.; Wells, R.R. Beneficiation of Sherman Pyromorphite Lead Ore; Report of Investigation No. 4908; U.S. Department of the Interior, Bureau of Mines: Washington, DC, USA, 1952.
- Frommer, D.W.; Fine, M.M. Mineral-Dressing Investigations of the Recovery of Pyromorphite from a Newton County Mo., Deposit; Report of Investigation No. 5246; U.S. Department of the Interior, Bureau of Mines: Washington, DC, USA, 1956.
- Hahn, A.W. Flotation of Oxidized Lead-Silver Ore; A.I.M.E.: Salt Lake City, UT, USA, 1927. [Google Scholar]
- Glembovsky, V.A.; Anfimova, E.A. Specific Crystallochemical and Structural Features of Oxidized Minerals of Lead and Their Influence on the Choice of Reagents for the Flotation of These Minerals. In Proceedings of the VII International Mineral Processing Congress; Gordon and Breach Publishers: New York, NY, USA, 1965; pp. 329–365. [Google Scholar]
- Bakakin, V.V. The Relationship between the Structure of Minerals and Their Flotation Properties. Inorg. Chem. Inst. USSR 1960, 1, 162–169. [Google Scholar]
- Abramov, A.A. Theoretical Basics for Optimization of Selective Flotation of Sulphide Ores; Nedra: Moscow, Russia, 1978; p. 281. (In Russian) [Google Scholar]
- Madhavan, N.; Subramanian, V. Sulphide mining as a source of arsenic in the environment. Curr. Sci. 2000, 78, 702–708. [Google Scholar]
- Engel, L.A.; Guggenheim, M. Treatment of Mill Water for Flotation; Report of Investigation No. 3425; U.S. Department of the Interior, Bureau of Mines: Washington, DC, USA, 1938.
- Deng, R.; Hu, Y.; Ku, J.; Ma, Y.; Yang, Z. Ion migration law in flotation pulp and its influence on the separation of smithsonite and quartz. Sep. Sci. Technol. 2017, 53, 833–841. [Google Scholar] [CrossRef]
- Cao, S.; Cao, Y.; Ma, Z.; Liao, Y. Metal Ion Release in Bastnaesite Flotation System and Implications for Flotation. Minerals 2018, 8, 203. [Google Scholar] [CrossRef]
- Ren, L.; Qiu, H.; Qin, W.; Zhang, M.; Li, Y.; Wei, P. Inhibition mechanism of Ca2+, Mg2+ and Fe3+ in fine cassiterite flotation using octanohydroxamic acid. R. Soc. Open Sci. 2018, 5, 180158. [Google Scholar] [CrossRef] [PubMed]
- Ruan, Y.; Zhang, Z.; Luo, H.; Xiao, C.; Zhou, F.; Chi, R. Effects of Metal Ions on the Flotation of Apatite, Dolomite and Quartz. Minerals 2018, 8, 141. [Google Scholar] [CrossRef]
- Mitrofanov, S.I. Selective Flotation; Nedra: Moscow, Russia, 1967. (In Russian) [Google Scholar]
- MacAfee, M.W. Flotation. U.S. Patent Number 2060815, 17 November 1936. [Google Scholar]
- Pryor, E.J.; Fleming, M.G.; Wrobel, S.A. Separation of Minerals by Froth Flotation. U.S. Patent Number 2698088, 28 December 1954. [Google Scholar]
- Klimpel, R.R.; Leonard, D.E.; Frazier, K.A. Dialkylated Aryl Monosulfonate Collectors Useful in the Flotation of Minerals. U.S. Patent Number 5173176, 22 December 1992. [Google Scholar]
- Klimpel, R.R.; Leonard, D.E.; McCann, G.D. Sulfonated and Carboxylate Collector Compositions Useful in the Flotation of Minerals. U.S. Patent Number 5171427, 15 December 1992. [Google Scholar]
- Clark, A.W. The Ore Deposits of the Otavi Mountains. Min. Mag. 1931, 44, 265–272. [Google Scholar]
- Cross, H.E.; Read, F.O. Waelz Treating of Complex Zinc-Lead Ores, Kiln Products Limited, Berg Aukas, South West Africa; AIME World Symposium on Mining and Metallurgy of Lead and Zinc: New York, NY, USA, 1970. [Google Scholar]
- Barlin, B. The Evolution of Lead Smelting Practice at Zambia Broken Hill Company. In Extractive Metallurgy of Lead and Zinc; Cotteril, C., Cigan, J., Eds.; AIME: New York, NY, USA, 1970; pp. 649–699. [Google Scholar]
- Skerl, A.C. Vanadium at the Rhodesia Broken Hill. Min. Mag. 1931, 50, 280–283. [Google Scholar]
- Jackson, O.A.E. The Production of Electrolytic Zinc and Vanadic Oxide at Broken Hill, Northern Rhodesia. J. Chem. Metall. Min. Soc. South Afr. 1936, 36, 117–118. [Google Scholar]
- Walker, G.L. Lead-Zinc-Vanadium Ore in Northern Rhodesia. Eng. Min. J. 1928, 125, 733–736. [Google Scholar]
- RBHD-Company, Report—The Recovery of Vanadium Pentoxide at the Rhodesia Broken Hill. Min. Mag. 1931, 44, 88–89.
- Stevens, R.H.; Norris, G.C.; Watson, W.N. Recovery of Vanadium. U.S. Patent Number 1733700, 29 October 1929. [Google Scholar]
- Van Arsdale, G.D. Hydrometallurgy of Base Metals, 1st ed.; The Maple Press Company: New York, NY, USA, 1953. [Google Scholar]
- Pickard, T.R. Recovering Zinc and Vanadium at the Rhodesia Broken Hill Plant. Eng. Min. J. 1935, 136, 489–493. [Google Scholar]
- McLaren, D.C. Vanadium. Min. Mag. 1944, 71, 203–211. [Google Scholar]
- Porro, E.D.; Eding, H.J.; Wilder, A.G. Process of Treating Vanadium and Molybdenum Ores. U.S. Patent Number 2823113, 11 February 1958. [Google Scholar]
- Campagne, E. Process for Treating Vanadium Ores and Particularly Vanadates of Lead and Other Metals. U.S. Patent Number 1834236, 1 December 1931. [Google Scholar]
- Peng, H. A literature review on leaching and recovery of vanadium. J. Environ. Chem. Eng. 2019, 7(5), 130313. [Google Scholar] [CrossRef]
- Fester, G. Verfahren zur Auslaugung von Vanadinerzen durch Behandeln mit Alkalisulfid. German Patent Number 294932, 26 October 1914. [Google Scholar]
- Kissock, A. Process for Treating Molybdenum Ores. U.S. Patent Number 1403035, 10 January 1922. [Google Scholar]
- Golden Deeps Ltd. Abenab Vanadium Project. Available online: https://www.goldendeeps.com/projects/abenab-project/ (accessed on 20 February 2020).
- Robben, C.; Wotruba, H. Sensor-Based Ore Sorting Technology in Mining—Past, Present and Future. Minerals 2019, 9, 523. [Google Scholar] [CrossRef]
- Wills, B.; Finch, J. Wills’ Mineral Processing Technology, 8th ed.; Elsevier Ltd.: Amsterdam, The Netherlands, 2015; p. 512. [Google Scholar]
- Silin, I.; Huben, J.; Wotruba, H.; Ognyanova, A. Study on the Characterisation and Processing of Iron Ore after Grinding by HPGR. In Proceedings of XXIX International Mineral Processing Congress, Moscow, Russia, 17–21 September 2018. [Google Scholar]
- Katzmarzyk, J.; Silin, I.; Hahn, K.M.; Wotruba, H.; Gerold, C.; Stapelmann, M. Investigation on Flotation Behavior of a Copper Sulfide Ore After Dry Grinding by Loesche Vertical Roller Mill. In COM Hosting Copper 2019; CIM: Vancouver, BC, Canada, 2019. [Google Scholar]
- Wotruba, H.; Weitkämper, L.; Gerold, C. Development and performance of a new separation for the dry gravity separation of fines. In In Proceedings of the XXIV International Mineral Processing Congres, Beijing, China, 24–28 September 2008. [Google Scholar]
- Wotruba, H.; Weitkämper, L.; Steinberg, M. Development of a new dry density separator for fine-grained materials. In Proceedings of XXV International Mineral Processing Congress, Brisbane, Australia, 6–10 September 2010; pp. 1393–1398. [Google Scholar]
- Miettinen, T.; Ralston, J.; Fornasiero, D. The limits of fine particle flotation. Miner. Eng. 2010, 23, 420–437. [Google Scholar] [CrossRef]
© 2020 by the authors. Licensee MDPI, Basel, Switzerland. This article is an open access article distributed under the terms and conditions of the Creative Commons Attribution (CC BY) license (http://creativecommons.org/licenses/by/4.0/).





