ASPCCNet: A Lightweight Pavement Crack Classification Network Based on Augmented ShuffleNet
Abstract
1. Introduction
2. Methods
2.1. Design Philosophy Guided by Symmetry
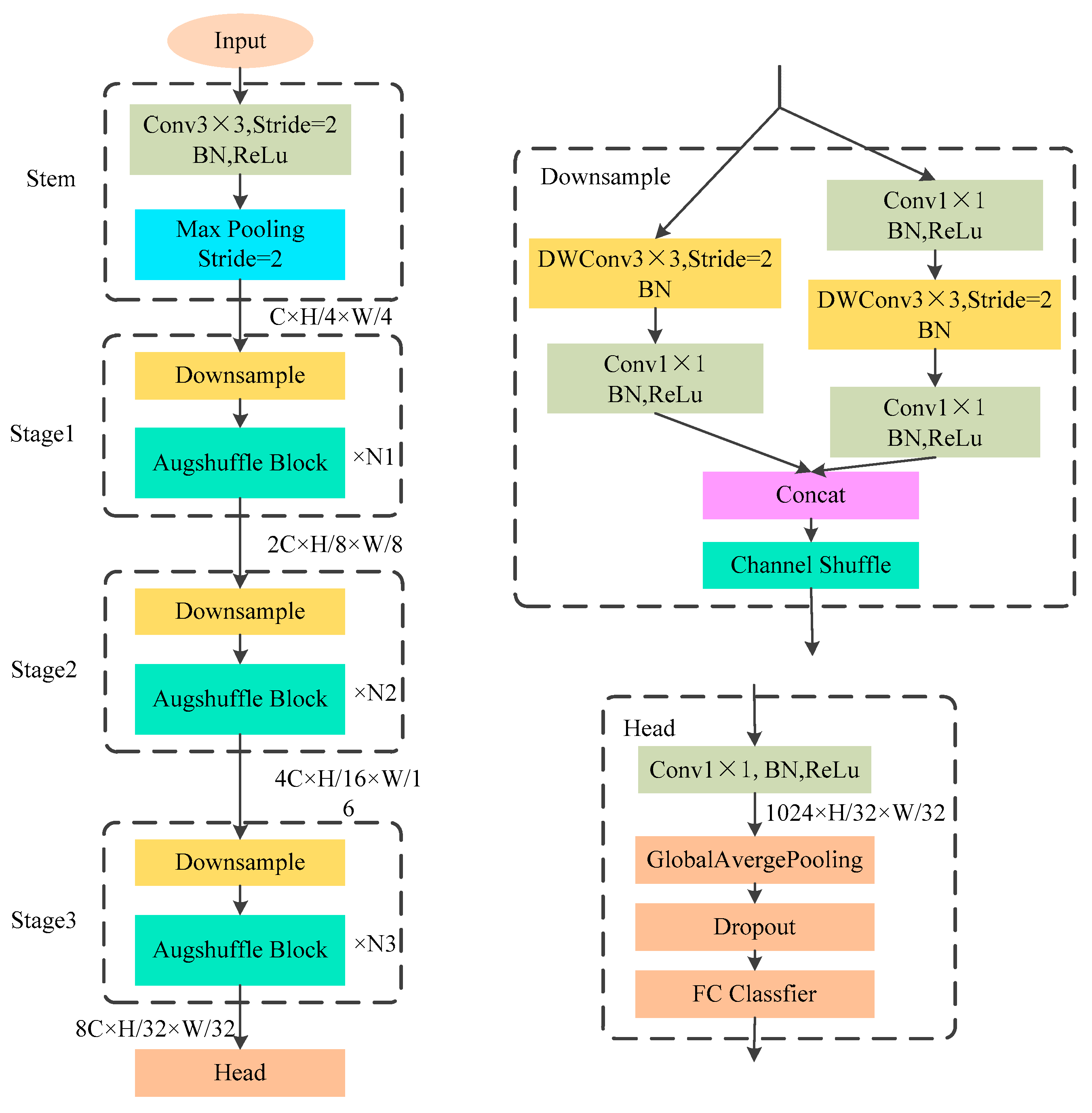
2.2. ASPCCNet Network Architecture
2.3. Design of the Core Building Block: AugShuffle Block
2.3.1. AugShuffle: Tunable Channel Splitting and Intermediate-Layer Interaction
2.3.2. Introduction of Partial Convolution (PConv)
2.3.3. Integration of Channel Prior Convolutional Attention (CPCA)
- First, the channel attention map is element-wise multiplied with the input feature X, yielding the channel-refined feature
- Next, the spatial attention module processes to generate the spatial attention map
- Finally, is element-wise multiplied with to produce the ultimate output feature
3. Experiment and Discussion
3.1. Experimental Dataset
3.2. Experimental Environment and Parameter Settings
3.3. Performance Evaluation Metrics
3.4. Experimental Results
3.4.1. Model Comparison Experiments
- Superior Classification Performance: ASPCCNet ranks first in Accuracy (Acc), Precision (Pr), Recall (Re), and F1-score. Its F1-score reaches 0.816, which is significantly higher than other lightweight models. It is noteworthy that the recently introduced MobileViTv2_0.5 achieves a competitive F1-score of 0.794, yet our ASPCCNet still maintains a clear advantage of 2.8 percentage points. This indicates that the adopted AugShuffle + PConv fundamental building block combined with the CPCA attention mechanism effectively enhances the model’s feature representation capability and classification accuracy.
- Exceptional Parameter Efficiency: The parameter count of ASPCCNet is merely 0.294 M, significantly lower than that of traditional and Transformer-based models. It holds a distinct advantage even against other lightweight models, with a parameter count of only 20.3% compared to MobileNetV3S and 24.5% compared to ShuffleNetV2_1.0, and 34.6% compared to MobileViTv2_0.5. Furthermore, it is approximately 11% lower than that of the smallest compared model, ShuffleNetV2_0.5. This demonstrates the high parameter efficiency of our overall architectural design, which effectively minimizes redundancy.
- Low Computational Cost: The computational cost of ASPCCNet is only 48.68 MFLOPs, less than 16% of that of MobileNetV3 Large and two orders of magnitude lower than that of large models like ResNet50, and, crucially, only about one-fifth (19.1%) of the cost of the similarly performing MobileViTv2_0.5 (255.25 MFLOPs). This demonstrates that the model’s structural design fully considers computational efficiency, making it suitable for edge deployment scenarios with limited computational resources.
- Fast Inference Speed and Superior Balance: The inference speed of ASPCCNet ranks among the best of all models, and it achieves an exceptional balance between speed and accuracy. On a GPU, its inference time per image is 5.00 ms. This is faster than other high-accuracy models like MobileViTv2_0.5 (8.45 ms) and EfficientNet-B0 (7.88 ms). More importantly, when compared to models with similar or even faster inference speeds, ASPCCNet’s accuracy is unrivaled. For instance, while ShuffleNetV2_0.5 (5.31 ms) has a comparable speed, its accuracy (F1-score: 0.752) is significantly lower than that of ASPCCNet (F1-score: 0.816). The advantage is even more pronounced on a CPU, which is a more relevant metric for edge devices. ASPCCNet’s CPU inference time (8.94 ms) is over four times faster than MobileViTv2_0.5 (37.09 ms) and is also superior to ShuffleNetV2_0.5 (11.67 ms). Although VGG16BN has a slightly shorter GPU inference time (2.88 ms), its enormous parameter count and computational cost make it unsuitable for edge deployment. This collectively indicates that ASPCCNet achieves a superior overall balance between accuracy, speed, and efficiency.
3.4.2. Misclassification Analysis
3.5. Ablation Studies
3.5.1. Effectiveness of Progressive Improvements to the Basic Building Block
- Performance Enhancement of PConv: Introducing PConv into the baseline model, despite resulting in minor increases in parameter count and computational cost (4.1% and 3.3%, respectively), improved the F1-score by 1.6%. This indicates that PConv, via its more efficient convolutional operation, can significantly enhance the model’s feature extraction capability at a controllable computational cost.
- Optimization and Efficacy of AugShuffle: Introducing the AugShuffle module alone improved model performance (a 1.7% increase in F1-score) while simultaneously reducing model complexity, with parameter count and computational cost decreasing by 4.1% and 3.7%, respectively. This verifies the effectiveness of its tunable channel splitting and intermediate interaction mechanism in optimizing feature flow and streamlining the model architecture.
- Synergistic Effect of Module Combination: The integration of AugShuffle and PConv yielded the maximum performance improvement, achieving an F1-score of 0.808, which constitutes a 4.5% gain over the baseline. Furthermore, the complexity of the complete module was further optimized, with parameter count and computational cost reduced by 2.0% and 1.8%, respectively. This demonstrates a powerful synergy between the two components: AugShuffle macroscopically optimizes information flow and reduces redundancy, while PConv microscopically enhances spatial feature extraction through its refined convolution. Ultimately, this integration improves accuracy while reducing model complexity.
3.5.2. Analysis of Weight Decay Coefficient Optimization
3.5.3. Analysis of Channel Split Ratio
3.5.4. Comparative Analysis of Attention Mechanisms
4. Conclusions
Author Contributions
Funding
Data Availability Statement
Conflicts of Interest
References
- Gavilán, M.; Balcones, D.; Marcos, O.; Llorca, D.F.; Sotelo, M.A.; Parra, I.; Ocaña, M.; Aliseda, P.; Yarza, P.; Amírola, A. Adaptive Road Crack Detection System by Pavement Classification. Sensors 2011, 11, 9628–9657. [Google Scholar] [CrossRef] [PubMed]
- Hu, Y.; Zhao, C.X.; Wang, H.N. Automatic Pavement Crack Detection Using Texture and Shape Descriptors. IETE Tech. Rev. 2010, 27, 398–406. [Google Scholar] [CrossRef]
- Li, N.; Hou, X.D.; Yang, X.; Wang, Y. Automation Recognition of Pavement Surface Distress Based on Support Vector Machine. In Proceedings of the 2009 Second International Conference on Intelligent Networks and Intelligent Systems, Tianjin, China, 1–3 November 2009. [Google Scholar] [CrossRef]
- Chou, J.S.; O’Neill, W.A.; Cheng, H.D. Pavement Distress Classification Using Neural Networks. In Proceedings of the IEEE International Conference on Systems, Man and Cybernetics, San Antonio, TX, USA, 2–5 October 1994; pp. 397–401. [Google Scholar]
- Lee, B.J.; Lee, H.D. Position-Invariant Neural Network for Digital Pavement Crack Analysis. Comput.-Aided Civ. Infrastruct. Eng. 2004, 19, 105–118. [Google Scholar] [CrossRef]
- Kaseko, M.S.; Ritchie, S.G. A Neural Network-Based Methodology for Pavement Crack Detection and Classification. Transp. Res. Part C 1993, 1, 275–291. [Google Scholar] [CrossRef]
- Cheng, H.D.; Wang, J.; Hu, Y.G.; Glazier, C.; Shi, X.J. Novel Approach to Pavement Cracking Detection Based on Neural Network. Transp. Res. Rec. 2001, 1759, 119–127. [Google Scholar] [CrossRef]
- Moon, H.G.; Kim, J.H. Intelligent Crack Detecting Algorithm on the Concrete Crack Image Using Neural Network. In Proceedings of the 28th International Symposium on Automation and Robotics in Construction, Seoul, Republic of Korea, 29 June–2 July 2011. [Google Scholar] [CrossRef]
- Moghadas Nejad, F.; Zakeri, H. A Comparison of Multi-Resolution Methods for Detection and Isolation of Pavement Distress. Expert Syst. Appl. 2011, 38, 2857–2872. [Google Scholar] [CrossRef]
- O’Byrne, M.; Schoefs, F.; Ghosh, B.; Pakrashi, V. Texture Analysis Based Damage Detection of Ageing Infrastructural Elements. Comput.-Aided Civ. Infrastruct. Eng. 2013, 28, 162–177. [Google Scholar] [CrossRef]
- Abdel-Qader, I.; Pashaie-Rad, S.; Abudayyeh, O.; Yehia, S. PCA-Based Algorithm for Unsupervised Bridge Crack Detection. Adv. Eng. Softw. 2006, 37, 771–778. [Google Scholar] [CrossRef]
- Cord, A.; Chambon, S. Automatic Road Defect Detection by Textural Pattern Recognition Based on AdaBoost. Comput.-Aided Civ. Infrastruct. Eng. 2012, 27, 244–259. [Google Scholar] [CrossRef]
- Shi, Y.; Cui, L.; Qi, Z.; Meng, F.; Chen, Z. Automatic Road Crack Detection Using Random Structured Forests. IEEE Trans. Intell. Transp. Syst. 2016, 17, 3434–3445. [Google Scholar] [CrossRef]
- Cui, F.; Li, Z.; Yao, L. Images Crack Detection Technology Based on Improved K-means Algorithm. J. Multimed. 2014, 9, 1234–1240. [Google Scholar] [CrossRef]
- Oliveira, H.; Correia, P.L. Automatic Road Crack Detection and Characterization. IEEE Trans. Intell. Transp. Syst. 2013, 14, 155–168. [Google Scholar] [CrossRef]
- Ma, K.; Hoai, M.; Samaras, D. Large-scale Continual Road Inspection: Visual Infrastructure Assessment in the Wild. In Proceedings of the 2017 British Machine Vision Conference, London, UK, 4–7 September 2017. [Google Scholar] [CrossRef]
- Gopalakrishnan, K.; Khaitan, S.K.; Choudhary, A.; Agrawal, A. Deep Convolutional Neural Networks with Transfer Learning for Computer Vision-Based Data-Driven Pavement Distress Detection. Constr. Build. Mater. 2017, 157, 322–330. [Google Scholar] [CrossRef]
- Zhang, L.; Yang, F.; Zhang, Y.D.; Zhu, Y.J. Road Crack Detection Using Deep Convolutional Neural Network. In Proceedings of the 2016 IEEE International Conference on Image Processing (ICIP), Phoenix, AZ, USA, 25–28 September 2016. [Google Scholar] [CrossRef]
- Pauly, L.; Peel, H.; Luo, S.; Hogg, D.; Fuentes, R. Deeper Networks for Pavement Crack Detection. In Proceedings of the 34th International Symposium on Automation and Robotics in Construction, Taipei, Taiwan, 28 June–1 July 2017. [Google Scholar] [CrossRef]
- Nguyen, N.T.H.; Le, T.H.; Perry, S.; Li, H.; Tran, T.T. Pavement Crack Detection Using Convolutional Neural Network. In Proceedings of the 9th International Symposium on Information and Communication Technology, Danang, Vietnam, 6–7 December 2018. [Google Scholar]
- Eisenbach, M.; Stricker, R.; Seichter, D.; Amende, K.; Debes, K.; Sesselmann, M.; Ebersbach, D.; Stoeckert, U.; Gross, H.M. How to Get Pavement Distress Detection Ready for Deep Learning? A Systematic Approach. In Proceedings of the 2017 International Joint Conference on Neural Networks (IJCNN), Anchorage, AK, USA, 14–19 May 2017. [Google Scholar] [CrossRef]
- Cha, Y.J.; Choi, W.; Büyüköztürk, O. Deep Learning-Based Crack Damage Detection Using Convolutional Neural Networks. Comput.-Aided Civ. Infrastruct. Eng. 2017, 32, 361–378. [Google Scholar] [CrossRef]
- Dorafshan, S.; Thomas, R.J.; Maguire, M. Comparison of Deep Convolutional Neural Networks and Edge Detectors for Image-Based Crack Detection in Concrete. Constr. Build. Mater. 2018, 186, 1031–1045. [Google Scholar] [CrossRef]
- Kim, B.; Cho, S. Automated Vision-Based Detection of Cracks on Concrete Surfaces Using a Deep Learning Technique. Sensors 2018, 18, 3452. [Google Scholar] [CrossRef]
- Yang, L.; Li, B.; Li, W.; Liu, Z.; Yang, G.; Xiao, J. A Robotic System Towards Concrete Structure Spalling and Crack Database. In Proceedings of the 2017 IEEE International Conference on Robotics and Biomimetics (ROBIO), Macau, China, 5–8 December 2017. [Google Scholar] [CrossRef]
- Silva, W.R.L.d.; Lucena, D.S.d. Concrete Cracks Detection Based on Deep Learning Image Classification. In Proceedings of the 18th International Conference on Experimental Mechanics, Brussels, Belgium, 1–5 July 2018. [Google Scholar] [CrossRef]
- Ahmed, T.U.; Hossain, M.S.; Alam, M.J.; Andersson, K. An Integrated CNN-RNN Framework to Assess Road Crack. In Proceedings of the 2019 22nd International Conference on Computer and Information Technology (ICCIT), Dhaka, Bangladesh, 18–20 December 2019; pp. 1–6. [Google Scholar] [CrossRef]
- Mandal, V.; Uong, L.; Adu-Gyamfi, Y. Automated Road Crack Detection Using Deep Convolutional Neural Networks. In Proceedings of the 2018 IEEE International Conference on Big Data (Big Data), Seattle, WA, USA, 10–13 December 2018. [Google Scholar] [CrossRef]
- Fang, F.; Li, L.; Gu, Y.; Zhu, H.; Lim, J.-H. A Novel Hybrid Approach for Crack Detection. Pattern Recognit. 2020, 107, 107474. [Google Scholar] [CrossRef]
- Zhao, N.; Song, Y.; Yang, A.; Lv, K.; Jiang, H.; Dong, C. Accurate Classification of Tunnel Lining Cracks Using Lightweight ShuffleNetV2-1.0-SE Model with DCGAN-Based Data Augmentation and Transfer Learning. Appl. Sci. 2024, 14, 4291. [Google Scholar] [CrossRef]
- Chen, L.; Yao, H.; Fu, J.; Tai, N.C. The Classification and Localization of Crack Using Lightweight Convolutional Neural Network With CBAM. Eng. Struct. 2023, 275, 115854. [Google Scholar] [CrossRef]
- Tang, C.; Liu, Y.F.; Li, B.L.; Tang, L.; Fan, J.S. Automated Subway Tunnel Lining Crack Classification and Detection Based On Two-Step Sequential Convolutional Neural Network. J. Civ. Struct. Health Monit. 2024, 15, 1765–1781. [Google Scholar] [CrossRef]
- Ottoni, A.L.C.; Souza, A.M.; Novo, M.S. Automated Hyperparameter Tuning for Crack Image Classification with Deep Learning. Soft Comput. 2023, 27, 18247–18262. [Google Scholar] [CrossRef]
- Ye, G.; Dai, W.; Tao, J.; Qu, J.; Zhu, L.; Jin, Q. An improved transformer-based concrete crack classification method. Sci. Rep. 2024, 14, 10888. [Google Scholar] [CrossRef] [PubMed]
- Wang, X.; Yue, Q.; Liu, X. Crack Image Classification And Information Extraction In Steel Bridges Using Multimodal Large Language Models. Autom. Constr. 2025, 171, 105850. [Google Scholar] [CrossRef]
- Chen, J.; Kao, S.H.; He, H.; Zhuo, W.; Wen, S.; Lee, C.H.; Chan, S.H.G. Run, Don’t Walk: Chasing Higher FLOPS for Faster Neural Networks. In Proceedings of the IEEE/CVF Conference on Computer Vision and Pattern Recognition, Vancouver, BC, Canada, 17–24 June 2023; pp. 12021–12031. [Google Scholar] [CrossRef]
- Ye, L. AugShuffleNet: Communicate More, Compute Less. arXiv 2022, arXiv:2203.06589. [Google Scholar] [CrossRef]
- Huang, H.; Chen, Z.; Zou, Y.; Lu, M.; Chen, C.; Song, Y.; Zhang, H.; Yan, F. Channel Prior Convolutional Attention for Medical Image Segmentation. Comput. Biol. Med. 2024, 178, 108784. [Google Scholar] [CrossRef]
- Zhang, T.; Wang, D.; Lu, Y. Benchmark Study on a Novel Online Dataset for Standard Evaluation of Deep Learning-based Pavement Cracks Classification Models. KSCE J. Civ. Eng. 2024, 28, 1267–1279. [Google Scholar] [CrossRef]
- Mehta, S.; Rastegari, M. Separable Self-attention for Mobile Vision Transformers. arXiv 2022, arXiv:2206.02680. [Google Scholar] [CrossRef]








| Crack Type | Train | Val | Test | Total |
|---|---|---|---|---|
| Transverse Crack | 240 | 80 | 80 | 400 |
| Longitudinal Crack | 240 | 80 | 80 | 400 |
| Block Crack | 240 | 80 | 80 | 400 |
| Alligator Crack | 240 | 80 | 80 | 400 |
| Total | 960 | 320 | 320 | 1600 |
| Methods | Precision | Recall | F1 | Accuracy | Params/M | MFLOPs | Inference Time-GPU/ms | Inference Time-CPU/ms |
|---|---|---|---|---|---|---|---|---|
| VGG16BN | 0.760 | 0.769 | 0.764 ± 0.031 | 0.769 ± 0.030 | 128.06 | 20,234.97 | 2.88 | 135.17 |
| ResNet50 | 0.729 | 0.743 | 0.736 ± 0.008 | 0.743 ± 0.007 | 22.43 | 5396.51 | 6.69 | 114.14 |
| ResNet18 | 0.758 | 0.764 | 0.761 ± 0.012 | 0.764 ± 0.013 | 10.66 | 2381.74 | 3.03 | 33.35 |
| DenseNet121 | 0.736 | 0.750 | 0.743 ± 0.010 | 0.750 ± 0.009 | 6.64 | 3782.51 | 16.84 | 113.42 |
| Googlenet | 0.757 | 0.768 | 0.762 ± 0.034 | 0.768 ± 0.032 | 5.34 | 1972.65 | 7.33 | 44.37 |
| MobileNetv3L | 0.753 | 0.761 | 0.757 ± 0.016 | 0.761 ± 0.015 | 4.01 | 304.22 | 5.87 | 35.82 |
| Efficientnet_b0 | 0.762 | 0.772 | 0.767 ± 0.009 | 0.772 ± 0.008 | 3.83 | 540.37 | 7.88 | 57.31 |
| GhostNetv3_0.5 | 0.749 | 0.758 | 0.753 ± 0.011 | 0.758 ± 0.013 | 2.02 | 188.43 | 27.60 | 88.39 |
| MobileNetv3S | 0.753 | 0.754 | 0.753 ± 0.024 | 0.754 ± 0.016 | 1.45 | 79.95 | 4.92 | 14.74 |
| ShuffleNetv2_1.0 | 0.740 | 0.750 | 0.745 ± 0.014 | 0.750 ± 0.013 | 1.20 | 198.12 | 5.52 | 17.88 |
| ShuffleNetv2_0.5 | 0.746 | 0.758 | 0.752 ± 0.021 | 0.758 ± 0.019 | 0.33 | 56.88 | 5.31 | 11.67 |
| MobileViTv2_1.0 | 0.781 | 0.787 | 0.784 ± 0.010 | 0.787 ± 0.009 | 4.19 | 1862.90 | 9.74 | 99.42 |
| MobileViTv2_0.5 | 0.794 | 0.794 | 0.794 ± 0.026 | 0.794 ± 0.025 | 0.85 | 255.25 | 8.45 | 37.09 |
| ASPCCNe (ours) | 0.814 | 0.818 | 0.816 ± 0.009 | 0.818 ± 0.008 | 0.294 | 48.68 | 5.00 | 8.94 |
| Methods | Precision | Recall | F1 | Accuracy | Model Size/M | Params/M | MFLOPs |
|---|---|---|---|---|---|---|---|
| Shuffle Block | 0.770 | 0.777 | 0.773 | 0.777 | 1.28 | 0.294 | 49.57 |
| Shuffl Block + PConv | 0.782 | 0.788 | 0.785 (↑1.6) | 0.788 | 1.32 | 0.306 | 51.22 |
| AugShuffle | 0.783 | 0.789 | 0.786 (↑1.7) | 0.789 | 1.22 | 0.282 (↓) | 47.76 (↓) |
| AugShuffle + PConv (ours) | 0.806 | 0.81 | 0.808 (↑4.5) | 0.809 | 1.25 | 0.288 (↓) | 48.68 (↓) |
| Methods | Precision | Recall | F1 | Accuracy |
|---|---|---|---|---|
| 0.001 | 0.740 | 0.746 | 0.743 | 0.746 |
| 0.002 | 0.806 | 0.810 | 0.808 | 0.809 |
| 0.003 | 0.779 | 0.786 | 0.782 | 0.786 |
| 0.004 | 0.779 | 0.782 | 0.780 | 0.782 |
| 0.005 | 0.764 | 0.773 | 0.768 | 0.773 |
| Methods | Precision | Recall | F1 | Accuracy | Params/M | MFLOPs |
|---|---|---|---|---|---|---|
| 6/24 | 0.792 | 0.798 | 0.795 | 0.798 | 0.274 | 46.83 |
| 7/24 | 0.780 | 0.784 | 0.782 | 0.784 | 0.278 | 47.37 |
| 8/24 | 0.769 | 0.776 | 0.772 | 0.776 | 0.283 | 47.99 |
| 9/24 | 0.806 | 0.810 | 0.808 | 0.809 | 0.288 | 48.68 |
| 10/24 | 0.755 | 0.761 | 0.758 | 0.761 | 0.293 | 49.45 |
| Methods | Precision | Recall | F1 | Accuracy | Params/M | MFLOPs | Inference Time-GPU/ms | Inference Time-CPU/ms |
|---|---|---|---|---|---|---|---|---|
| No Attention | 0.806 | 0.810 | 0.808 | 0.809 | 0.288 | 48.68 | 4.87 | 8.78 |
| SE | 0.800 | 0.804 | 0.802 | 0.804 | 0.288 | 48.68 | 5.04 | 8.86 |
| CBAM | 0.811 | 0.815 | 0.813 | 0.815 | 0.288 | 48.68 | 5.05 | 8.90 |
| GC | 0.804 | 0.807 | 0.806 | 0.807 | 0.288 | 48.68 | 5.03 | 8.89 |
| ECA | 0.810 | 0.815 | 0.812 | 0.814 | 0.288 | 48.68 | 5.04 | 9.02 |
| ELA | 0.802 | 0.806 | 0.804 | 0.806 | 0.295 | 48.68 | 5.05 | 9.05 |
| EMA | 0.809 | 0.814 | 0.811 | 0.814 | 0.288 | 48.68 | 5.02 | 8.85 |
| CAA | 0.812 | 0.817 | 0.815 | 0.817 | 0.291 | 48.68 | 5.05 | 9.07 |
| CPCA | 0.814 | 0.818 | 0.816 | 0.818 | 0.294 | 48.68 | 5.00 | 8.94 |
Disclaimer/Publisher’s Note: The statements, opinions and data contained in all publications are solely those of the individual author(s) and contributor(s) and not of MDPI and/or the editor(s). MDPI and/or the editor(s) disclaim responsibility for any injury to people or property resulting from any ideas, methods, instructions or products referred to in the content. |
© 2025 by the authors. Licensee MDPI, Basel, Switzerland. This article is an open access article distributed under the terms and conditions of the Creative Commons Attribution (CC BY) license (https://creativecommons.org/licenses/by/4.0/).
Share and Cite
Yu, G.; Zuo, X.; Wang, X.; Chen, S.; Gao, S. ASPCCNet: A Lightweight Pavement Crack Classification Network Based on Augmented ShuffleNet. Symmetry 2025, 17, 2095. https://doi.org/10.3390/sym17122095
Yu G, Zuo X, Wang X, Chen S, Gao S. ASPCCNet: A Lightweight Pavement Crack Classification Network Based on Augmented ShuffleNet. Symmetry. 2025; 17(12):2095. https://doi.org/10.3390/sym17122095
Chicago/Turabian StyleYu, Gui, Xuan Zuo, Xinyi Wang, Shiyu Chen, and Shuangxi Gao. 2025. "ASPCCNet: A Lightweight Pavement Crack Classification Network Based on Augmented ShuffleNet" Symmetry 17, no. 12: 2095. https://doi.org/10.3390/sym17122095
APA StyleYu, G., Zuo, X., Wang, X., Chen, S., & Gao, S. (2025). ASPCCNet: A Lightweight Pavement Crack Classification Network Based on Augmented ShuffleNet. Symmetry, 17(12), 2095. https://doi.org/10.3390/sym17122095

