Abstract
The manner of achieving high-quality economic development in China through artificial intelligence (AI) has become a focus of academic attention. On the basis of panel data of prefecture-level cities in China from 2010 to 2021, this research utilizes the exogenous impact of the implementation of the National New Generation Artificial Intelligence Innovation and Development Pilot Zone (AIPZ) to explore the causal effect between AI and green total factor productivity (GTFP). The results are as follows: (1) AI has a significant enhancement effect on urban GTFP. After using a series of robustness tests, such as parallel trend sensitivity test, heterogeneity treatment effect test, and machine learning, this conclusion remains robust. (2) Subsequent mechanism analysis shows that the impact of AI on urban GTFP is mainly achieved by enhancing urban green innovation, promoting industrial structure upgrading, and reducing land resource misallocation. (3) Lastly, the effect of AI on urban GTFP is heterogeneous. AI has also markedly significant enhancement effects on high human capital, non-resource-based economies, and high levels of green consumption behavior. This study provides useful insights for China to develop AI and achieve green development.
1. Introduction
At present, China’s economic development is facing increasingly strong resource and environmental constraints. Moreover, the production function, combination methods of various factors, and allocation efficiency in economic development are undergoing changes. Dual carbon targets have become an important framework for China’s economic development, and the green transformation of development methods has become a necessary path under multiple constraints [1]. The key to the green transformation of China’s economy lies in gradually relying on technological innovation and production transformation to transform into a green production model with low emissions, low energy consumption, and high efficiency, while timely abandoning the traditional extensive production model to achieve green economic development [2]. Although most scholars use TFP to measure economic development, this approach does not consider the impact of factors such as energy and environment. Moreover, the measurement of GTFP includes the aforementioned variables, which is consistent with current economic development concepts. GTFP is an important driving factor for accelerating the transformation of driving forces and promoting sustainable economic development. GTFP also has important research value. Hence, improving GTFP is a necessary path to achieving the dual carbon goals [3].
At present, the academic community is delving into the driving factors of GTFP from different dimensions, such as industrial structure, external investment, environmental regulations, digital economy, and industrial policies. However, the core driving force behind the improvement of GTFP is technological innovation, especially strategic technological advancements, such as AI. In this context, various countries or regions have placed the development of AI in an important strategic position, formulated AI development strategies, and maximized the initiative and discourse power of AI development to seize the opportunity in the new round of international industrial division of labor adjustments and interest games. The Chinese government has attached immense importance to the promoting role of AI in the technological revolution, particularly emphasizing its role in stimulating high-quality economic development. To further promote the development of AI, China implemented a pilot policy called AIPZ in 2019, bringing new opportunities for improving GTFP. The AIPZ focuses on promoting the deep integration of AI and economic development. This undertaking aims to form a batch of replicable and promotable experiences and comprehensively enhance the innovation ability and level of AI. AI can provide accurate environmental data and resource information, providing a basis for the government to formulate green development plans. In addition, AI supports the intelligent and refined management of cities, thereby improving resource utilization efficiency.
Given the preceding discussion, the following critical questions must be answered. What is the relationship between AI and GTFP in the current trend of intelligent transformation? What is the mechanism of its impact? The existing literature does not provide exact answers to these questions. On the basis of the AIPZ policy implementation, we use the progressive difference-in-differences (DID) model and combine relevant urban data from 2010 to 2021 to analyze the impact and heterogeneity of AI on GTFP. The objective is to evaluate the impact of government-driven AI development policies on GTFP. In the mechanism analysis section, the current research utilizes existing research conclusions as a basis to analyze the mechanism of AI on GTFP from industrial structure upgrading (ISU), green innovation (GI), and land resource misallocation (LRM). Moreover, this study intends to conduct empirical testing. On the one hand, this study further affirms the importance of ISU, GI, and LRM in promoting green development. On the other hand, this research provides a theoretical framework for subsequent related research. Figure 1 shows the research approach.
Figure 1.
Research approach.
The research contribution is as follows: First, we test the effect of AI on GTFP based on the AIPZ pilot policy. This study also emphasizes the role of AI in green development, providing beneficial ideas for exploring the path of green ecological construction in China. Second, the existing literature usually uses single indicators, such as industrial robots, industrial robot application density, and a number of AI patents to measure. The advantages of these indicators lie in their clear connotation and ease of data collection. However, their disadvantage is that they are one-sided and may underestimate or overestimate the comprehensive development level of AI, thereby interfering with empirical results. This study utilizes the exogenous impact of the regional AIPZ pilot policy to construct a quasi-natural experiment. In particular, the progressive DID method is used to alleviate the bias caused by indicator selection and accurately explore the causal effect between AI and GTFP. The goal is to obtain markedly convincing conclusions. Third, this research studies the impact mechanism of AI on urban GTFP, including the effects of ISU, GI, and LRM. This aspect reveals the “mechanism black box” of AI that empowers China’s green transformation. This finding is conducive to enriching sustainable development theory and provides basic literature for subsequent research. The research conclusions can provide empirical support for AI development, further expand the pilot scope of AIPZ, and solidify the implementation path for addressing climate change challenges.
2. Literature Review
2.1. Research on AI
AI has extensive connotations. From a technical perspective, AI is the cognitive science of intelligent computer programs and belongs to a branch of computer science [4,5]. From the perspective of application connotation, AI, as a disruptive technological innovation, has significant interdisciplinary and extensive penetration. The academic community views AI as a general-purpose technology similar to steam engines and computers. Moreover, AI is a common technological advancement and also a technological advancement with infrastructure properties, fully penetrating into various industries and profoundly changing industrial development models and factor endowment structures [6,7,8,9]. The academic community mainly measures AI from four dimensions. The first three dimensions are the application of industrial robots [10,11,12], AI technology patents [13], and the development level of the AI industry [14,15]. For the fourth dimension, scholars construct a multidimensional indicator system to measure a comprehensive index of AI from such dimensions as software popularization and application, intelligent manufacturing industry, and industrial enterprise innovation capabilities [16].
The economic effects of AI are mainly reflected in economic growth, labor employment, and income distribution. Academic research has found that AI mainly promotes economic growth through such mechanisms as improving labor quality, capital return rate, and TFP [17,18,19,20]. AI may have two completely different impacts on the labor market. The first impact is the substitution effect, which means that AI leads to “machine replacement”. The second impact is the creation effect, which means that the development of AI will generate new industries, formats, and products, among others, which will enhance the market’s demand for highly skilled labor and create new job opportunities. The most significant challenge faced by the development of AI is income distribution, which is mainly manifested in the income gap caused by the income distributions of different factors and heterogeneous workers [21,22]. At present, the research on the environmental effects of AI is limited. A few scholars have studied the effects of AI on GI and pollution reduction and found that AI can bring positive environmental effects [23,24]. The research on how AI affects regional GTFP has not yet received attention.
2.2. Research on GTFP
TFP is defined as output attributed to technological progress and efficiency improvement in economic growth, in addition to the increase in factor input, which can be used to reflect the quality of economic growth [25]. With the continuous intensification of global environmental pollution, the importance of environmental regulation is becoming increasingly prominent, and sustainable development is receiving increasing attention. Research on green development is also increasing. GTFP incorporates unexpected output into the indicator system and considers environmental factors [26]. The most commonly used method for calculating GTFP is data envelopment analysis (DEA). DEA considers non-expected outputs, such as pollution emissions, which have a negative impact on resources and the environment, as output variables and combines them with the directional distance function to process the non-expected and measure the GTFP value. Research on the influencing factors of GTFP mainly focuses on economic growth, digitization, green finance, and environmental regulation. Erkul and Türköz (2024) found that economic growth is negatively related to GTFP [27]. Wu et al. (2020) determined that environmental regulations will first suppress urban GTFP and then improve GTFP [28]. Guo et al. (2023) indicated that green finance can improve GTFP [29]. With the popularization of information networks and the continuous advancement of AI in China, scholars have also studied the effect of data-driven on GTFP. Gao et al. (2022) found that information technology can significantly improve GTFP [30]. Lyu et al. (2023) determined a correlation between the digital economy and GTFP [31].
The existing literature has also begun to focus on the relationship between AI and GFTP, and empirical tests have been conducted based on macro- and micro-level data in China. The results show that AI has a positive impact on GTFP [32,33]. However, these studies did not explore the impact of AI on GTFP from a quasi-natural experimental perspective. Owing to the late implementation of China’s AIPZ policy, there is currently limited empirical testing of the effects of AIPZ’s policy implementation. Therefore, examining the effectiveness of AIPZ policy on urban GTFP and studying the environmental effects of AI have stronger scientific and practical significance. This finding provides empirical support for further improving and promoting the use of AI policies.
3. Policy Background and Research Hypothesis
3.1. Policy Background
As early as 2015, China has proposed to include AI in the national priority development area and has included the development of AI in government work reports for several consecutive years. To comprehensively enhance the innovation capacity and level of AI, the Chinese government issued the “Guidelines for the Construction of the National New Generation Artificial Intelligence Innovation and Development Pilot Zone” in 2019 for the orderly promotion of the AIPZ construction [34]. Beijing took the lead in establishing an AI pilot zone, followed by Shanghai. As of 2022, China has approved 18 cities to establish AI pilot zones. The implementation time of the pilot cities is shown in Table 1 below. The selection criteria for pilot cities are mainly based on their abundant scientific and educational resources, good AI industry tutorials, relatively complete network infrastructure, and strong policy support from local governments for the development of AI [34]. The AIPZ policy has four main requirements. The first requirement is to increase the R&D effort of basic theories and conduct research and application demonstrations of AI technology in manufacturing, home furnishings, medicine, and other fields. The second requirement is to carry out policy pilot efforts around data openness and protection, achievement transformation, intellectual property, security management, and other aspects; and to form a policy framework and regulatory standards system that adapts to AI development. The third requirement is to strengthen the accumulation of social experimental theories, accurately identify AI challenges, comprehend the laws of social evolution in the AI era, and improve the precision and scientific level of government governance in the intelligence era. The fourth requirement is to strengthen AI construction, such as communication networks, big data centers, and computing centers, and to form a high-level infrastructure system supporting the AI applications.
Table 1.
Implementation timeline of pilot cities.
According to the Chinese government requirements, each pilot zone relies on regional advantages, innovative resources, and distinctive industrial foundations to vigorously build an AI infrastructure. Moreover, the pilot zones play an important demonstration role in promoting local high-quality development. So, the following question is crucial: Can the AIPZ pilot policy promote the improvement of GTFP?
3.2. Research Hypothesis
3.2.1. AI Affects GTFP Through ISU
The innovative application of AI technology promotes the vertical development of industrial intelligence, changes traditional economic activities, and becomes an important engine for the ISU [35]. Firstly, enterprises are the main demanders of factors and the main implementers of economic benefits. By introducing or innovating their own R&D, enterprises obtain intelligent production equipment and put it into production to achieve their own intelligent transformation and improve their production efficiency [36]. AI technology can promote the transformation of traditional elements into data, using training data for deep learning to achieve value creation, and making production and manufacturing data play an increasingly important role in industrial construction. In addition, the transformation of intelligent production will promote the formation of new business models, encourage the transfer of production factors in the national economy to higher productivity and value-added industrial sectors, and fundamentally optimize the industrial structure system [37], achieving a high-level transformation of the industrial structure.
As an important link between resources, environment, and economic development, the ISU is crucial for improving urban GTFP [38,39]. ISU can promote efficient allocation of resources, shifting from inefficient polluting sectors to efficient clean sectors, reducing resource waste and environmental burden, and enhancing green productivity [40]. The spillover effects of technological progress are significant in industrial transformation. Technology-intensive industries accelerate the transformation of traditional industries to emerging green industries through technology diffusion and industrial linkage and overall enhance GTFP. Therefore, AI can improve GTFP by improving ISU.
3.2.2. AI Affects GTFP Through GI
The development of AI has driven breakthroughs in green technology for enterprises, extending their technological development boundaries in environmental pollution prevention and control [41]. On the one hand, AI applications help enterprises achieve efficient green technological innovation. GI often requires trial and error, and the development of AI provides a simulated experimental platform for enterprises’ GI. Enterprises can invest in intelligent devices and apply cloud computing platforms to conduct multiple rounds of GI research and development with different solutions, correct and improve future GI paths based on existing historical trial and error data, and expand the efficiency of internal resource allocation and spatial storage capacity of enterprises to ensure that they can achieve predictable GI in an efficient manner.
AI has promoted the application of clean technology in enterprises. Clean energy sources have evident environmental protection effects, but the use of these types of energy requires the assistance of technical equipment and talent resources [42,43,44]. AI applications can provide enterprises with existing mature clean energy investment plans and based on the collection and iteration of backend big data, provide accurate technical monitoring and energy investment ratio calculation at all times. This situation improves the application of clean technology, ultimately achieving the development of GI. The enhancement of GI capabilities can further improve enterprises’ energy consumption structure in the production process, thereby reducing the scale of investment in traditional polluting energy [45]. GI can improve energy efficiency, thereby reducing the formation of pollution by-products from the front-end control of enterprise production, reducing pollution emission intensity, and enhancing GTFP [46,47]. Therefore, AI can improve GTFP by improving GI.
3.2.3. AI Affects GTFP Through LRM
AI technology provides efficient and accurate solutions for the investigation and evaluation of land resources through technologies such as big data, remote sensing, and geographic information systems [48]. In the planning and optimization of land resources, AI technology can provide multi-dimensional data analysis and intelligent decision support, helping decision-makers to better formulate land use planning and optimize allocation schemes. Through AI technology, government departments can simulate different utilization plans for land resources and optimize them through algorithms to find the optimal land use plan, achieving optimal allocation of land resources, increasing expected output, and reducing LRM.
The LRM will lead to the continuous expansion of urban space toward the suburbs, and the supply of cheap industrial land will result in the emergence of a large number of development zones, industrial areas, and new cities around the city. The unsuitability of such land resources has led to the extensive use of urban land, exacerbating the disorderly expansion of cities [49]. The disorderly expansion of cities is not conducive to economic agglomeration and economies of scale, making urban economic activities more dispersed. Urban sprawl can lead to a decrease in population and employment density, negative impacts on the use of infrastructure and knowledge spillovers, weaken urban competitiveness, and reduce urban green economic efficiency [50]. LRM can also damage the green spaces around the city, reduce the local ecological regulation function, and lead to an increase in carbon dioxide and pollutant emissions, which is not conducive to the green development of the city [51]. In addition, LRM can squeeze the land resources of emerging enterprises, causing excessive tilt of land resources toward inefficient industrial enterprises, squeezing the land space of high-tech enterprises, and inhibiting resource investment in green technology innovation [49]. At the same time, low-cost land weakens the motivation of enterprises to reduce pollution through technological innovation, resulting in insufficient motivation for technological upgrading and hindering the overall improvement of GTFP [50,51]. Therefore, AI can reduce the degree of LRM, thereby improving the overall GTFP of cities.
In summary, we propose the following research hypothesis: AI mainly affects GTFP by improving ISU and GI and reducing LRM. Figure 1 shows the research approach.
4. Research Design
4.1. Model
This study regards the AIPZ policy implemented in China in 2019 as an exogenous shock to test the effect of AI on GTFP. Due to the fact that the approval of pilot cities is not one-time, but phased, there are significant differences in the specific years when the experimental group cities are selected as demonstration cities. This progressive approval method also makes it difficult for us to set a unified virtual variable for the sample opening time point like the traditional DID method. We employ a progressive DID method to examine whether AI can improve GTFP. This paper uses urban-level data for analysis, and the data come from CNRDS. The progressive DID model is set as follows:
GTFP denotes the GTFP of cities. DID denotes the AIPZ pilot policy. If city i is selected in year t, then DIDit is 1, otherwise it is 0. Conl is the set of control variables (CV), Cityi is the city-fixed effect, and Yeart is the year-fixed effect.
4.2. Variable
GTFP: Referring to the existing literature [20,52], the super-efficiency slack-based measure-undesirable (SBM) model is used to calculate the GTFP index. In terms of input and output indicators, the labor, capital, and total electricity consumption are selected as inputs [52]. The gross regional product, industrial sulfur dioxide, smoke, and wastewater are selected as undesirable outputs.
CV: Considering that other urban characteristic factors may have an impact on urban GTFP, drawing on relevant research [28,29,30], this study controls for the following variables: economic development (EC), city size (CS), urbanization level (UL), financial development (FIN), government intervention (GIN), infrastructure construction (IC), opening up (OU). Their calculation methods are shown in Table 2.
Table 2.
Descriptive statistics.
5. Results
5.1. Benchmark Results
Table 3 reports the impact of AI on GTFPP. The DID coefficients from columns (1) to (3) indicate that AI has improved the GTFP of cities, which is consistent with the research hypothesis. The reliability of the results in this study still needs further verification, so we will conduct a series of robustness tests to ensure the reliability of the main conclusions.
Table 3.
The effect of AI on GTFP.
5.2. Robustness Test
5.2.1. Parallel Trend
Drawing on the event study method, annual dummy variables are set up separately by sample year to interact with group dummy variables and thus observe the time trend of the average treatment effect. Table 4 displays the parallel trend results. Before the implementation of the AIPZ policy, the interaction coefficients (Before1 and Before2) are not significant, which means that there is no significant difference in the trend of GTFP changes between pilot and non-pilot cities. After the implementation of the AIPZ policy, the coefficients of the interaction term (Current, Aftrer1, and After2) are significant, indicating a significant difference in the trend of GTFP changes between pilot and non-pilot cities, and providing supporting evidence for the parallel trend hypothesis. To visually demonstrate the changing trend of policy effectiveness, we use Figure 2 for illustration.
Table 4.
Parallel trend test.
Figure 2.
Parallel trend.
5.2.2. Sensitivity Analysis of Parallel Trend
The parallel trend assumption is the key to the ability of DID estimation to cleanly identify the average treatment effect. It assumes that the difference in mean results between the treatment and control group will continue after treatment without any processing occurring. However, the parallel trend hypothesis is untestable, and researchers typically indirectly validate its validity through the pre-treatment trend test and co-shock test. The sensitivity test method proposed by Rambachan and Roth (2023) [53] evaluates the violation of the parallel trend by setting constraints, thereby providing more robust inferences. This study refers to Biasi and Sarsons (2022) [54] to conduct a parallel trend sensitivity analysis on the impact of GTFP in the first and second years after the event occurred. Figure 3 and Figure 4 show the parallel trend sensitivity test results of the treatment effects of AI on GTFP using the Bounds on Relative Magnitude method. Figure 5 and Figure 6 show the parallel trend sensitivity test results of the treatment effects of AI on GTFP using the Smoothness Restriction method. As shown in Figure 3 and Figure 4, whether in the first or second year of implementation of AIPZ policy, within a reasonable range of deviation from the parallel trend, the core conclusion of this paper still holds true.
Figure 3.
Bounds on relative magnitude test for After1.
Figure 4.
Bounds on relative magnitude test for After2.
Figure 5.
Smoothness restriction test for After1.
Figure 6.
Smoothness restriction test for After2.
5.2.3. Heterogeneity Treatment Effect
Currently, scholars have discussed the heterogeneous treatment effects generated by the DID method. The two-way fixed effects model (TWFE) can obtain unbiased estimates of the true treatment effects when dealing with homogeneity of effects. However, if there is heterogeneity in the treatment effects between groups or when they are heterogeneous, the TWFE regression results may yield estimates of treatment effects that are difficult to explain [55]. At this point, the estimated coefficients may not be the convex weighted average sum of various treatment effects, ultimately affecting the estimation of regression coefficients. To solve this problem, we refer to the treatment method of de Chaisemartin and D’Hautfoeuille (2020) [55] and calculate the instantaneous processing effects of AI on GTFP in different relative periods. In Figure 7, we find that the DID coefficient remained small before the event but shows a significant increase and significance in the first period after the event. Overall, after considering the heterogeneity of treatment effects, the basic results of this study do not show significant bias.
Figure 7.
Heterogeneity treatment effect.
5.2.4. Placebo Test
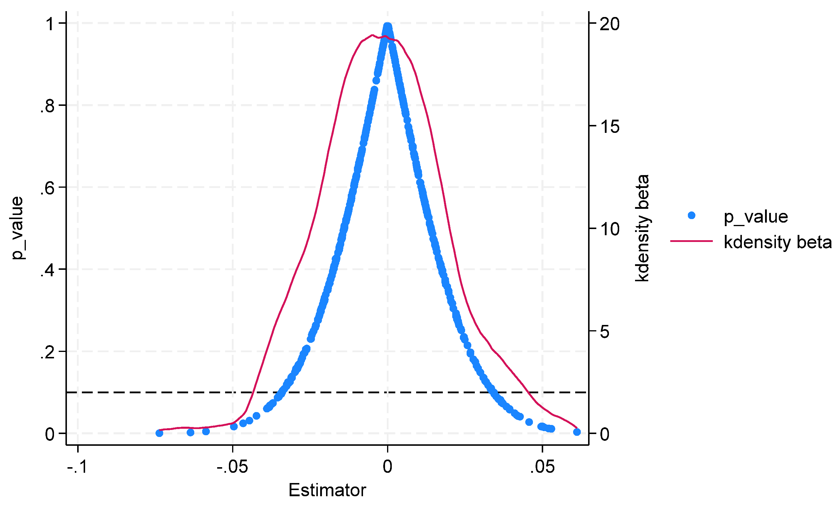
Due to some unobservable variables that may simultaneously affect AI and GTFP, we use a placebo test to mitigate this adverse effect. The placebo test examines the reliability of policy effects by using a fake experimental group. We follow the approach of La Ferrara et al. (2012) [56] and randomly sample 500 times. We then re-estimate the DID coefficients and P-value distribution using model (1), as shown in Figure 8. The mean regression coefficients of GTFP are close to 0, and the p-values are mostly greater than 0.1. Therefore, the impact of AI on GTFP is not caused by other random factors, and the conclusion drawn in the previous text is reliable.
Figure 8.
Placebo test.
5.2.5. PSM-DID Estimation
Although the DID method separates the average treatment effect of the pilot policy, there may still be selective bias in observing and researching data due to the fact that the AIPZ policy is not a strictly natural experiment. We use the propensity score matching (PSM) method to alleviate this problem. Referring to Zhou and Qi (2024) [57], this study uses the control variables as the identification feature of the sample points to perform the nearest neighbor, kernel, and radius matching between demonstration and non-demonstration cities. The DID method is then used to regress the matched sample. Table 5 displays the results of PSM-DID, and the previous findings remain consistent.
Table 5.
PSM–DID.
5.2.6. Other Robustness Tests
The existing literature uses the level of innovation in AI technology to measure the development level of AI. We use AI patents to measure AI. We collected AI patent application data from various prefecture-level cities [13], logarithmically processed it, and used it as the independent variable for regression analysis in this study. Column 1 in Table 6 displays the results of replacing the independent variable. The DID estimation result is significant. Considering that the control variables may have a reverse causal relationship with the dependent variable and affect the results of this study, we have lagged the control variables by one period. According to the second column of Table 6, it is found that the main result of this study does not change when the control variables are lagged by one period and added to Model (1). The ideal scenario for evaluating the effect of AI on GTFP using the DID method is that the pilot cities are randomly selected. However, in reality, the selection of pilot cities is often based on factors such as the city’s economic development, urbanization level, financial development, and infrastructure construction. The inherent differences in these cities will have varying impacts on the GTFP over time, leading to estimation errors. To control the impact of the non-random selection problem of AI pilot cities, we draw on the approach of Li et al. (2016) [58] and add an interaction term between control variables and time trends on the basis of benchmark regression. The results of column 3 show that after considering the non-random selection problem of pilot cities, the core coefficient is still significant.
Table 6.
Other robustness tests.
5.2.7. Robustness Test Based on GRF
The GRF model can randomly divide subsamples by recursion, calculate the processing effect at the overall sample observation, ensure the effectiveness of the overall regression results, and determine the weight of the processing effect based on data characteristics. Thus, this approach avoids the problem of artificial settings and interference. Specifically, based on the research of Wager and Athey (2018) [59], we use the “honest” method to construct the following GRF model for estimating the average processing effect of AI on GTFP. The average treatment effect of the policy estimation of the GRF model is shown in Table 7. Columns 1–4 present the results of the GRF model. When the number of decision trees increased from 500 to 3000, the average treatment effect of AI on GTFP remained stable at around 0.205, which supports the impact of AI in improving GTFP.
Table 7.
GRF results.
5.3. Mechanism Analysis
We construct the Model (2) to examine the mechanism by which AI affect GTFP:
Med is the mechanism variable, representing GI, ISU, and LRM, respectively. We use the logarithm of the number of urban green patent applications as a proxy variable for GI [60]. We use the ratio of the tertiary industry value to the secondary industry as a proxy variable for ISU [57]. The overall allocation of urban construction land in China is characterized by a large supply of industrial land while relatively restricting the supply of commercial and residential land, leading to the expansion of industrial land and a relative shortage of commercial and residential land. This land allocation model not only affects the efficiency of urban land use but also leads to the misallocation of urban construction land. Based on An (2024) [61], this paper measures the LRM by the proportion of urban industrial land area to construction land area. The higher the proportion, the larger the industrial land area. Under a certain total urban land volume, the expansion of industrial land will inevitably occupy the commercial and residential land area. Therefore, this indicator can better characterize the distortion and mismatch of the supply structure of industrial land and commercial and residential land.
Table 8 reports the intermediate effect test. The DID coefficients in column (1) and column (2) are positive, indicating that AI can improve GI and ISU. The DID coefficient in column (3) is negative, which means that AI can reduce LMR. The existing literature has found that GI and ISU have a significant effect on enhancing GTFP, while LRM can reduce GTFP [38,42,43,44,45,46,47,51]. Therefore, GI, ISU, and LMR are the intermediate variables for AI to improve GTFP. To increase the robustness of the results, we once again use the GRF model to validate the impact of AI on GI, ISU, and LRM. As shown in Table 9, the results estimated using the GRF model still show that the AI mainly affects GTFP through GTI, ISU, and LRM.
Table 8.
Mechanism test.
Table 9.
GRF results.
5.4. Heterogeneity
5.4.1. Heterogeneity of Urban Human Capital
Some uncertainty remains about whether the research and application of GI can be gradually promoted in pilot cities, and good human capital (HC) can help reduce this uncertainty. The spatial agglomeration of HC helps to accumulate and innovate GI, creating conditions for existing technological innovation and research and development. The spillover characteristics of HC can also effectively promote the promotion and application of GI, thereby further reducing environmental pollution. This study uses the ratio of the number of students in ordinary higher education institutions to the total population of the city to represent the level of urban HC. We assign a value of 1 to cities with high HC levels, otherwise, it is 0. We add the interaction term (HC_did) between the HC and AI to Model 1 for regression. The regression coefficient of HC_did in Table 10 is significantly positive, indicating that the AI can significantly improve the degree of GTFP of high HC-level cities compared with low HC-level cities. The reason may be that the higher the level of urban HC, the more obvious the advantage of talent concentration, and the more effective AI policy can play in optimizing the allocation of urban resource elements, thus accelerating the integration and interaction between AI and local industries, promoting industrial optimization and upgrading, and effectively promoting the increase in GTFP.
Table 10.
Heterogeneity test.
5.4.2. Heterogeneity of Urban Resource Type
The transformation of traditional energy-based cities is an objective requirement for the sustainable development of cities, and excessive reliance on traditional energy development models can hinder their urban transformation. The differences in urban resource types may affect the execution of energy transformation policies by local governments. The heterogeneous impact of urban resource type differences on the policy effect of AI policy must be studied. Referring to Zhou and Qi (2022) [52], we divide the sample cities into resource-based (RB) cities and non-resource-based (NRB) cities. We define NRB cities as 1 and RB cities as 0, and add the interaction term (Resource_did) between the urban resource type and AI to Model 1 for regression. The coefficient of Resource_did in Table 10 is positive, indicating that the AI can improve the GTFP of NRB cities compared with RB cities.
RB cities are influenced by local natural resource endowments, mainly focusing on traditional heavy industry as the direction of urban economic development. Long-term excessive resource consumption and environmental pollution are difficult to repair and adjust, and the establishment of an AI pilot has little effect on improving urban GTFP. NRB cities are less constrained by the traditional heavy industry economy and also pay attention to the cultivation and absorption of digital technology and talents. The approved construction of the AI pilot can to some extent guide these cities to accelerate the development of green and digital industries, which has a significant driving effect on GTFP.
5.4.3. Heterogeneity of Urban Green Consumption Behavior
Green consumption behavior (GCB) refers to consumers choosing green products that are not polluted or contribute to public health in social consumption. GCB focuses on conserving resources and energy, achieving sustainable consumption, and avoiding or reducing environmental damage during the consumption process. It is a new type of consumption behavior and process that advocates for nature and ecological protection. We select the logarithm of the total number of passengers carried by public buses and trams per year to measure GCB [57]. We assign a value of 1 to cities with high GCB levels, otherwise, it is 0. We add the interaction term (GCB_did) between the GCB and AI to Model 1 for regression. The GCB_did coefficient in Table 10 is positive, indicating that the AI can improve the GTFP of high GCB-level cities compared with low GCB-level cities.
The development of AI has provided new possibilities for achieving green consumption. AI can promote the upgrading of traditional consumption demand, create green and intelligent consumption, comprehensively improve consumption quality, and continuously meet the growing needs of people for a better life [44]. Moreover, upgrading green consumption demand has forced industries’ green development. AI can analyze large-scale consumption data and predict the demand for green products to help manufacturers and retailers better meet consumer expectations. AI can also provide consumers with personalized green product recommendations based on personal consumption history and preferences, encouraging them to make environmentally friendly choices. In addition, AI can help consumers better understand the importance of green consumption by providing educational content and behavioral feedback to guide them to change traditional consumption behavior [44]. Therefore, in areas with a high level of GCB, AI can better promote industrial upgrading, thereby enhancing green GTFP.
6. Conclusions and Policy Implications
As the world’s largest developing country and carbon emitter, China is facing urgent environmental pressures and urbanization challenges. GFTP can more comprehensively and realistically reflect the economic development status of cities considering environmental impact and resource utilization efficiency. In this context, studying the impact of the development of AI on urban GTFP has important theoretical and practical significance for exploring new economic growth drivers and promoting sustainable economic and social development. We employ a progressive DID model to test the effect of AI on GTFP. The research findings indicate that AI significantly improves GTFP, the conclusion that holds even after robustness tests. Mechanism analysis suggests that AI enhances GTFP by promoting ISU, improving GI, and reducing LRM. Heterogeneity analysis reveals the policy effect is more significant in high HC-level cities, NRB cities, and high GBC cities. Our main research findings are consistent with the conclusions of the existing literature [32,33], discovering the positive impact of AI on GFTP and enriching the research boundary on the environmental effects of AI. The research conclusions provide data support and a new perspective for evaluating the environmental effects of AI development and provide a reference for exploring the improvement path of GTFP and the formation of corresponding new quality productive forces. In terms of policy implications, according to the main conclusions of theoretical analysis and empirical evidence, this discussion puts forward relevant suggestions from the perspectives of formulating relevant policies to improve the positive effects of AI and encouraging enterprises to introduce AI.
First, the conclusion of this paper indicates that the development of AI generally promotes the GTFP of cities. Therefore, policymakers should further promote the widespread application of AI in various industries to maximize its positive effects. National and local governments should strengthen guidance and supervision on the construction of AIPZ cities, improve the evaluation system of pilot cities, fully leverage the positive role of pilot cities in optimizing energy structure and promoting ecological civilization, and promote the accelerated development of AI.
Second, on the one hand, application and development of AI technology should be encouraged, so that the AI industry can form a virtuous circle from research and development to application. On the other hand, encouraging the active enhancement of the hard and soft power that matches the development of AI technology seems important, including further promoting the construction of new infrastructure, improving the integrity of the supply chain, and increasing talent and technical reserves to ensure that relevant factors and supply chain match the development of AI. Meanwhile, measures like actively advancing job guidance and job training to help the workforce acquire skills complementary to AI technology, as well as reducing the gap between the rich and the poor should be taken so that more people can benefit from the popularization of AI.
Third, firms should recognize their own positioning, reasonably introduce AI into the advanced technology of the production processes instead of blindly promoting advanced technology, and take advantage of the first-mover advantage of AI and its more obvious effects on low-quality products to gain more benefits from intelligent production. In addition, enterprises should increase green technical innovation to convert the cost advantages of AI into technical advantages, so as to avoid wasting the opportunity presented by AI.
Our research still has certain limitations. There may be some controversy in the measurement of some variables, such as in the measurement of GCB and HC. Due to limitations in data availability and references, the proxy indicators we choose may not fully reflect their true situation. We will further collect relevant data in the future and strive to have more comprehensive measurements for each variable. In addition, there may be self-selection issues in the selection of AIPZ pilot cities in this study, such as whether a city chosen by the government as a pilot area may be influenced by the economic, industrial, or environmental conditions of the city itself. We have addressed this issue through a series of robustness tests. However, there may still be some self-selection factors in pilot cities that we have not taken into account, which may affect the robustness of the results. We will conduct a detailed analysis of the relevant policies of AIPZ, search for effective instrumental variables, and use the instrumental variable method to solve the problem of self-selection in AIPZ pilot cities.
Author Contributions
Methodology, Y.Z.; Software, C.Z.; Resources, Y.Z.; Writing—original draft, Y.Z.; Writing—review & editing, C.Z.; Funding acquisition, C.Z. All authors have read and agreed to the published version of the manuscript.
Funding
This work was supported by the Major Humanities and Social Sciences Research Projects in Zhejiang higher education institutions (No. 2024QN031). And the Achievement of the Special Project on the ‘Research and Interpretation of the Spirit of the Third Plenary Session of the 20th Central Committee of the Communist Party of China and the Fifth Plenary Session of the 15th Provincial Committee of the Zhejiang Provincial Party Committee’ for Social Science Planning in Zhejiang Province. And the Ningbo Philosophy and Social Science Key Research Base “Research Base on Digital Economy Innovation and Linkage with Hub Free Trade Zones”.
Data Availability Statement
Data are available on request. The data are not publicly available due to the privacy and continuity of the research.
Conflicts of Interest
The authors declare no conflict of interest.
References
- Zhou, C.B.; Sun, Z.X.; Qi, S.Z.; Li, Y.K.; Gao, H.Y. Green credit guideline and enterprise export green-sophistication. J. Environ. Manag. 2023, 336, 117648. [Google Scholar]
- Yu, B.; Fang, D.; Pan, Y.; Jia, Y. Countries’ green total-factor productivity towards a low-carbon world: The role of energy trilemma. Energy 2023, 278, 127894. [Google Scholar] [CrossRef]
- Luo, Y.; Mensah, Z.L.; Wu, C. Environmental Regulation and Green Total Factor Productivity in China: A Perspective of Porter’s and Compliance Hypothesis. Ecol. Indic. 2022, 145, 109744. [Google Scholar]
- Taddy, M. The Technological Elements of Artificial Intelligence; NBER Working Paper; NBER: Cambridge, MA, USA, 2018. [Google Scholar]
- Brynjolfsson, E.; Rock, D.; Syverson, C. Artificial Intelligence and the Modern Productivity Paradox: A Clash of Expectations and Statistics; Social Science Electronic Publishing: Rochester, NY, USA, 2017. [Google Scholar]
- Agrawal, A.; Gans, J.; Goldfarb, A. The Economics of Artificial Intelligence: An Agenda; NBER Books: Cambridge, MA, USA, 2019. [Google Scholar]
- Shi, B. An Explanation of the Mechanism of AI Promoting Economic High-quality Development. Reform 2020, 1, 30–38. [Google Scholar]
- Guo, K.M. Artificial Intelligence, Structural Transformation and Labor share. J. Manag. World 2019, 35, 60–77. [Google Scholar]
- Hu, J.; Du, C.Z. An Analysis of the Mechanism, Path, and Countermeasures of Artificial Intelligence to Promote China’s Industrial Transformation and Upgrading. Econ. Rev. J. 2020, 3, 94–101. [Google Scholar]
- Dauth, W.; Findeisen, S.; Südekum, J.; Woessner, N. German Robots: The Impact of Industrial Robots on Workers; Cepr Discussion Papers; IAB: Nuremberg, Germany, 2017. [Google Scholar]
- Li, L.; Wang, X.X.; Bao, Q. The Employment Effect of Robots: Mechanism and Evidence from China. J. Manag. World 2021, 37, 104–119. [Google Scholar]
- Huang, L.X.; Lin, Z.Y.; Wang, X.B. Industrial Robot Application and Global Value Chain Reconstruction: Based on the Perspective of Bargaining Power of Export Products. China Ind. Econ. 2023, 2, 74–92. [Google Scholar]
- Zhao, R.Y.; Li, X.L.; Li, D.Y. Core Patents Research from the Perspective of Patent Citation: Taking the Field of Artificial Intelligence as an Example. Inf. Stud. Theory Appl. 2019, 3, 78–84. [Google Scholar]
- Lv, Y.; Gu, W.; Bao, Q. Artificial Intelligence and Chinese Enterprises’ Participation in Global Value Chains. China Ind. Econ. 2020, 5, 80–98. [Google Scholar]
- Liu, B.; Pan, T. Research on the Impact of Artificial Intelligence on Manufacturing Value Chain Specialization. J. Quant. Technol. Econ. 2020, 10, 24–44. [Google Scholar]
- Sun, Z.; Hou, Y.L. How Does Industrial Intelligence Reshape the Employment Structure of Chinese Labor Force. China Ind. Econ. 2019, 5, 61–79. [Google Scholar]
- Shahzad, M.F.; Xu, S.; Naveed, W.; Nusrat, S.; Zahid, I. Investigating the impact of artificial intelligence on human resource functions in the health sector of China: A mediated moderation model. Heliyon 2023, 11, e21818. [Google Scholar] [CrossRef]
- Wang, Y.J.; Li, Y.F. Chinese economic growth and sustainable development: Role of artificial intelligence and natural resource management. Resour. Policy 2023, 85, 103996. [Google Scholar]
- Chao, X.J.; Zhou, W.H. Research on the Influence of Artificial Intelligence on Labor Income Share: Theoretical Interpretation and Empirical Test Based on Skill Bias. Res. Econ. Manag. 2021, 2, 82–94. [Google Scholar]
- Cheng, C.P.; Cheng, Z. Theoretical and Empirical Research on the Mechanism of Artificial Intelligence Promoting China’s Economic Growth. Econ. Probl. 2021, 10, 8–17. [Google Scholar]
- Wang, L.H.; Qian, Y.Y.; Dong, Z.Q. Research on the Impact and Bias Effect of Artificial Intelligence Applications on Labor Wages. Chin. J. Popul. Sci. 2022, 4, 17–29. [Google Scholar]
- Wang, L.H.; Hu, S.M.; Dong, Z.Q. Artificial Intelligence Technology, Task Attributes and Occupational Substitutable Risk: Empirical evidence from Micro-level. J. Manag. World 2022, 7, 60–79. [Google Scholar]
- Jin, X.Y.; Zhang, W.F. Artificial intelligence and enterprise pollution reduction: Environmental effects of intelligent governance. China Popul. Resour. Environ. 2023, 33, 138–145. [Google Scholar]
- Tian, H.N.; Zhao, L.Y.; Li, Y.F.; Wang, W. Can enterprise green technology innovation performance achieve “corner overtaking” by using artificial intelligence? Evidence from Chinese manufacturing enterprises. Technol. Forecast. Soc. Change 2023, 194, 122732. [Google Scholar]
- Solow, R.M. Technical change and the aggregate production function. Rev. Econ. Stat. 1957, 39, 312–320. [Google Scholar]
- Jorgenson, D.W.; Stiroh, K.J. US Economic Growth at the Industry Level. Am. Econ. Rev. 2000, 90, 161–167. [Google Scholar] [CrossRef]
- Erkul, A.; Türköz, K. Green growth governance and total factor energy efficiency: Economic growth constraint and policy implementation in OECD countries. Renew. Energy 2024, 235, 121278. [Google Scholar]
- Wu, H.; Hao, Y.; Ren, S. How do environmental regulation and environmental decentralization affect green total factor energy efficiency: Evidence from China. Energy Econ. 2020, 91, 104880. [Google Scholar]
- Guo, Q.; Dong, Y.; Feng, B.; Zhang, H. Can green finance development promote total-factor energy efficiency? Empirical evidence from China based on a spatial Durbin model. Energy Policy 2023, 177, 113523. [Google Scholar] [CrossRef]
- Gao, D.; Li, G.; Yu, J. Does digitization improve green total factor energy efficiency? Evidence from Chinese 213 cities. Energy 2022, 247, 123395. [Google Scholar]
- Lyu, Y.; Wang, W.; Wu, Y.; Zhang, J. How Does Digital Economy Affect Green Total Factor Productivity? Evidence From China. Sci. Total Environ. 2023, 857, 159428. [Google Scholar] [PubMed]
- Feng, C.; Ye, X.; Li, J.; Yang, J. How does artificial intelligence affect the transformation of China’s green economic growth? An analysis from internal-structure perspective. J. Environ. Manag. 2024, 351, 119923. [Google Scholar] [CrossRef]
- Ying, Y.; Cui, X.; Jin, S. Artificial intelligence and green total factor productivity: The moderating effect of slack resources. Systems 2023, 11, 356. [Google Scholar] [CrossRef]
- Ministry of Science and Technology of the People’s Republic of China. Guidelines for the Construction of the National New Generation Artificial Intelligence Innovation and Development Pilot Zone. 2019. Available online: https://www.gov.cn/zhengce/zhengceku/2019-12/03/content_5457884.htm (accessed on 1 December 2023).
- Li, Z. Research on the Impact of Artificial Intelligence Technology on Regional Industrial Structure Transformation. Acad. J. Bus. Manag. 2023, 5, 165–169. [Google Scholar]
- Wang, K.L.; Sun, T.T.; Xu, R.Y. The impact of artificial intelligence on total factor productivity: Empirical evidence from China’s manufacturing enterprises. Econ. Change Restruct. 2023, 56, 1113–1146. [Google Scholar] [CrossRef]
- Sestino, A.; De Mauro, A. Leveraging artificial intelligence in business: Implications, applications and methods. Technol. Anal. Strateg. Manag. 2022, 34, 16–29. [Google Scholar] [CrossRef]
- Guo, S.; Tang, X.; Meng, T.; Chu, J.; Tang, H. Industrial Structure, R&D Staff, and Green Total Factor Productivity of China: Evidence from the Low-Carbon Pilot Cities. Complexity 2021, 2021, 6690152. [Google Scholar]
- Jian, Z.; Bo, W. OFDI, Industrial Structure Upgrading and Green Total Factor Productivity. Oper. Res. Manag. Sci. 2023, 32, 165. [Google Scholar]
- Lu, M.; Feng, H. Agglomeration and Emission Reduction: Empirical Study on the Impact of Urban Scale Gap on Industrial Pollution Intensity. J. World Econ. 2014, 37, 86–114. [Google Scholar]
- Ye, Z.; Yang, J.; Zhong, N.; Tu, X.; Jia, J.; Wang, J. Tackling environmental challenges in pollution controls using artificial intelligence: A review. Sci. Total Environ. 2020, 699, 134279. [Google Scholar] [CrossRef]
- Chen, D.K. Trade Barrier Reduction and Environmental Pollution Improvement: New Evidence from Firm-level Pollution Data in China. Econ. Res. J. 2020, 55, 98–114. [Google Scholar]
- Zheng, S.Q.; Wan, G.H.; Sun, W.Z.; Luo, D.L. Public Appeal and Urban Environmental Governance. J. Manag. World 2013, 6, 72–84. [Google Scholar]
- Wang, J.M.; Zhao, J. The Implementation Effect of Information Embedded Regulatory Tools on Promoting Online Green Consumption Behavior in the Digital Era: Green Purchase Scenario Simulation of and Regulatory Tools Design Experiments. J. Manag. World 2022, 4, 142–162. [Google Scholar]
- Wu, J.; Qiu, X.; Li, Z. Green innovation and enterprise green total factor productivity at a micro level: A perspective of technical distance. J. Clean. Prod. 2022, 344, 131070. [Google Scholar] [CrossRef]
- Zhao, X.; Nakonieczny, J.; Jabeen, F.; Shahzad, U.; Jia, W. Does green innovation induce green total factor productivity? Novel findings from Chinese city level data. Technol. Forecast. Soc. Change 2022, 185, 122021. [Google Scholar]
- Sun, Y.; Belgacem, S.B.; Khatoon, G.; Nazir, F. Impact of environmental taxation, green innovation, economic growth, and renewable energy on green total factor productivity. Gondwana Res. 2023; in press. [Google Scholar]
- Masoumi, Z.; van Genderen, J. Artificial intelligence for sustainable development of smart cities and urban land-use management. Geo-Spat. Inf. Sci. 2024, 27, 1212–1236. [Google Scholar] [CrossRef]
- Zhou, D.; Hu, Y.; Sun, Q.; Xie, D. Land resource mismatch and energy efficiency: Evidence from 243 cities in China. Energy Policy 2023, 183, 113800. [Google Scholar]
- Zhang, H.; Song, Y.; Zhang, M. How does land resource mismatch affect urban energy low-carbon transition? Urban Clim. 2024, 58, 102236. [Google Scholar]
- Xie, R.; Yao, S.; Han, F.; Zhang, Q. Does misallocation of land resources reduce urban green total factor productivity? An analysis of city-level panel data in China. Land Use Policy 2022, 122, 106353. [Google Scholar] [CrossRef]
- Zhou, C.B.; Qi, S.Z. Has the pilot carbon trading policy improved China’s green total factor energy efficiency? Energy Econ. 2022, 114, 106268. [Google Scholar] [CrossRef]
- Rambachan, A.; Roth, J. A more credible approach to parallel trends. Rev. Econ. Stud. 2023, 90, 2555–2591. [Google Scholar]
- Biasi, B.; Sarsons, H. Flexible wages, bargaining, and the gender gap. Q. J. Econ. 2022, 137, 215–266. [Google Scholar] [CrossRef]
- de Chaisemartin, C.; D’Haultfoeuille, X. Two-way fixed effects estimators with heterogeneous treatment effects. Am. Econ. Rev. 2020, 110, 2964–2996. [Google Scholar]
- La Ferrara, E.; Duryea, S.; Chong, A.E. Soap Operas and Fertility: Evidence from Brazil. Am. Econ. J. Appl. Econ. 2012, 4, 1–31. [Google Scholar] [CrossRef]
- Zhou, C.B.; Qi, S.Z. Can carbon emission trading policy break China’s urban carbon lock-in? J. Environ. Manag. 2024, 353, 120129. [Google Scholar]
- Li, P.; Lu, Y.; Wang, J. Does flattening government improve economic performance? Evidence from China. J. Dev. Econ. 2016, 123, 18–37. [Google Scholar] [CrossRef]
- Wager, S.; Athey, S. Estimation and Inference of Heterogeneous Treatment Effects using Random Forests. J. Am. Stat. Assoc. 2018, 113, 1228–1242. [Google Scholar] [CrossRef]
- Qi, S.Z.; Zhou, C.B.; Li, K.; Tang, S.Y. Influence of a pilot carbon trading policy on enterprises’ low-carbon innovation in China. Clim. Policy 2021, 21, 318–336. [Google Scholar] [CrossRef]
- An, Y. Study on the impact of land resource misallocation on urban carbon emission efficiency and its mechanism. Urban Probl. 2024, 1, 27–36. [Google Scholar]
Disclaimer/Publisher’s Note: The statements, opinions and data contained in all publications are solely those of the individual author(s) and contributor(s) and not of MDPI and/or the editor(s). MDPI and/or the editor(s) disclaim responsibility for any injury to people or property resulting from any ideas, methods, instructions or products referred to in the content. |
© 2025 by the authors. Licensee MDPI, Basel, Switzerland. This article is an open access article distributed under the terms and conditions of the Creative Commons Attribution (CC BY) license (https://creativecommons.org/licenses/by/4.0/).







