You are currently viewing a new version of our website. To view the old version click .
Land
  • Article
  • Open Access

15 February 2025

Why Do Tourists Visit the Food Market? A Host–Guest Sharing Model Based on the Theory of Self-Regulation

,
,
,
and
1
Key Laboratory of Regional Sustainable Development Modeling, Institute of Geographic Sciences and Natural Resources Research, Chinese Academy of Sciences, Beijing 100101, China
2
College of Resources and Environment, University of Chinese Academy of Sciences, Beijing 100049, China
3
School of Architecture, Tsinghua University, Beijing 100084, China
*
Author to whom correspondence should be addressed.
This article belongs to the Section Land Planning and Landscape Architecture

Abstract

The transformation of traditional food markets into urban tourism destinations has garnered increasing attention, yet the mechanisms driving tourist motivations remain underexplored. This study addresses this gap by proposing a host–guest sharing model grounded in the Theory of Self-Regulation (TSR). Employing a mixed-methods approach, we first conducted grounded theory analysis on 358,700 words of travelogues, identifying six TSR-based constructs: host–guest sharing, sense of place, behavior attitude, desire, subjective norms, and behavioral intention. These constructs were then validated through structural equation modeling (SEM) using survey data from 416 tourists. Results indicate that host–guest sharing (β = 0.925) and sense of place (β = 0.947) are the primary drivers of tourist intention, mediated by behavior attitude (β = 0.662) and desire (β = 0.861). Subjective norms (β = 0.724) further reinforce intention formation. The findings highlight the centrality of authentic cultural experiences and resident–tourist interactions in shaping food market tourism. This research extends the TSR framework by integrating geographical and psychological perspectives and offering actionable insights for urban planners to enhance food markets as sustainable tourism attractions through improved service quality, cultural storytelling, and equitable space design.

1. Introduction

The burgeoning urban tourism sector has been marked by a significant evolution in the demand patterns of tourists, which have become increasingly diverse and sophisticated [1]. Leisure service activities, epitomized by spiritual enjoyment and cultural consumption, have emerged as a pivotal component of both everyday life and the tourism industry [2]. Consequently, the spaces traditionally reserved for civic life and public leisure are now being accessed by tourists, leading to a convergence of tourist consumption and activity behaviors with those of local residents’ lifestyles [3]. This trend is particularly evident in the way tourists are now participating in the daily living spaces of residents [4]. The ongoing opening of leisure service spaces facilitates the sharing of functional and spatial resources of urban tourism leisure services between tourists and local residents [5].
In China, the transformation of traditional food markets into tourist attractions has been accelerated by national policies promoting cultural tourism and urban regeneration. According to the 2021 National Tourism Service Quality Survey Report, 84.9% of tourists participated in two or more cultural activities, a 9.6 percentage point increase from the previous year, reflecting a growing demand for local cultural engagement and experiences among tourists. The Annual Report on China Rural Revitalization (2023–2024) highlights that leisure spaces integrating urban and rural life scenes, which carry the well-being of local residents, attract both local residents and tourists, indicating a strong interest in authentic local experiences. For instance, Beijing’s Sanyuanli Market and Shanghai’s Tongchuan Road Wet Market have become iconic destinations. These markets not only preserve regional culinary traditions but also serve as hubs for cultural exchange, reflecting the Chinese government’s emphasis on integrating heritage conservation with tourism development.
Historically, food markets served as primary purchasing sites for residents [6]. In contemporary times, with the transformation of urban tourism and the development of host–guest sharing, food markets have become a crucial space for both residents and tourists [7]. Examples include Thailand’s floating markets, Beijing’s Sanyuanli, Union Square Greenmarket in Manhattan, and fish markets in Sri Lanka. Tourists can purchase local food, luxury tourism, participate in community activities, and interact with residents there [8]. Consequently, there is a gradual shift in tourist destination choices from traditional and famous sites to local food markets [6].
Food markets, as integral parts of the city, serve as central places for the trade and exchange of agricultural products, exhibiting strong local characteristics [9]. These markets function as venues for the sale of food ingredients, special ingredients, local specialties, and other local exchange activities, where residents can both consume and trade. They have traditionally been important public life and business spaces for residents [8]. Nowadays, food markets, with their rich local cultural features, reflect the lifestyle and traditional customs of the local population, attracting a significant number of tourists and becoming a unique cultural attraction [10].
The evolution of food markets has piqued the interest of scholars, as evidenced by a growing body of literature [11]. Within the discourse of urban studies, food markets have been examined for their roles in urban development and resident services. For example, their function in ensuring food safety, public concern, and shared responsibility is closely tied to cooks’ cooking behaviors [12], and it is vital to resident services. Scholars have also explored the social value and urban sustainability of food markets, developing metrics to quantify these aspects, such as work satisfaction, social relationships, leadership, and local consumption [13]. The development of food markets is further scrutinized in terms of barriers and facilitators, given their function in food contingency for residents [14]. With the transformation of urban tourism, food markets are emerging as new tourist attractions, leading to an expansion and change in their functions [6]. Consequently, food markets have gradually attracted the interest of tourism scholars in recent years.
Moreover, scholars have identified how food markets influence tourist satisfaction and the factors that affect revisit intentions [6]. They have determined that three key factors, including physical environment, price, and accessibility, significantly impact tourist satisfaction and the likelihood of return visits. Additionally, research has been conducted on the development of food markets from the merchants’ perspective [15], revealing that the market’s functions have undergone substantial changes due to shifts in the business mix, with traditional functions being gradually supplanted by tourist-relevant activities such as souvenir selling, trendy spot photo taking, sales of manufactured goods [15]. The sustainable development of food markets has been investigated from the perspective of host community support [6], with variables such as resident place image, community attachment, perceived environmental costs, perceived economic benefits, and perceived sociocultural benefits being tested; personal economic benefit has been found to play a crucial moderating role [16]. Furthermore, studies have analyzed the factors influencing tourists’ perceptions of food markets in urban tourism [17]. Food safety conditions, perceptions of location, food quality, food neophilia, market engagement, and the cultural attractiveness of the locale all contribute to tourists’ satisfaction and revisit intentions [17,18]. These analyses have provided conclusions from various perspectives, ranging from urban development and resident services to tourism development. Given the increasing number of tourists visiting food markets, these spaces have become an indispensable part of urban tourism development.
Existing studies on tourist behavior in local food markets have predominantly relied on distinct methodological frameworks, each addressing specific dimensions of the phenomenon. Quantitative approaches, such as structured surveys, have been widely employed to examine measurable factors like price sensitivity, accessibility, and environmental quality [6,17]. These methods offer generalizable insights but often overlook the nuanced, context-specific motivations underlying tourist behavior. Conversely, qualitative methods, including in-depth interviews and ethnographic observations, have provided rich narratives on cultural immersion, authenticity, and host–guest interactions [8,9]. While these approaches capture the subjective experiences of tourists, their findings are often limited in scope and lack statistical generalizability. Additionally, case studies of iconic markets, such as Barcelona’s La Boqueria, have utilized spatial and temporal analyses to explore the functional transformation of markets and their role in urban tourism [16]. However, these studies frequently fail to integrate psychological constructs (e.g., self-regulation, desire) with spatial and social dynamics, resulting in fragmented theoretical frameworks.
To address these limitations, this study adopts a sequential mixed-methods design, combining grounded theory and structural equation modeling (SEM). Grounded theory is first applied to analyze 358,700 words of travelogues, enabling the inductive identification of latent constructs such as host–guest sharing and sense of place. This qualitative phase captures the richness of tourists’ subjective experiences and contextualizes their motivations within the spatial and cultural fabric of food markets. Subsequently, SEM is employed to statistically validate the causal relationships among these constructs using survey data from 416 participants. This dual-phase approach not only bridges the gap between exploratory and confirmatory research but also establishes a robust, generalizable theoretical model. By integrating qualitative depth with quantitative rigor, this study offers a comprehensive understanding of the mechanisms driving tourists’ behavioral intentions, thereby advancing both theoretical and methodological discourse in urban tourism research.

2. Materials and Methods

2.1. The Theory of Self-Regulation

The Theory of Self-Regulation (TSR) builds upon the Theory of Reasoned Action (TRA) and the Theory of Planned Behavior (TPB). The original model is the TRA, which is the basic model to examine the relationship between attitude and intention [19]. The core concept of the TRA is behavioral intention, which indicates the degree to which a person is willing to perform a certain behavior. Ajzen and Fishbein suggest that behaviors are driven by intention, which can predict behavior directly [20]. The intention is motivated by behavioral attitude and subjective norms. Behavioral attitude refers to people who tend to judge the costs and benefits of a behavior and whether the results of the behavior are positive or not. Subjective norms mean people will evaluate the social pressure of the behavior and whether it is suitable for the other important people’s opinions around them or not. The results of behavioral attitude and subjective norms evaluation will influence the intention and, in advance, influence the behavior [21].
Due to the development of the TRA and the discovery of Ajzen, people’s experience will influence their intentions and behaviors, which means people making choices are under certain control, such as time, money, and resources. These factors are more objective, leading to the addition of perceived behavioral control into the TRA model, creating the Theory of Planned Behavior (TPB). The new TPB explains the tourists’ behavior better and is more objective than the TRA model [21].
Because the mechanism between perceived behavioral control, attitude, and subjective norm in the TPB model remains unclear, the model is supposed to be completed.
According to Bagozzi, emotional desire is a factor that will arouse intention. The original factors, attitude and subjective norm, will cause emotionally motivated desire. In scholars’ research, desires will influence intention and, furthermore, influence behavior [22,23]. The TSR model is based on the structure of the TRA model and TPB model, which is the impact of subjective norms on intention (Figure 1). Attitude refers to a person’s mental view regarding the way the person thinks or feels about something [24]. Desire is usually a strong feeling of wanting something, usually an emotional desire [25]. Intention is a definite intention or inclination [26]. When it comes to intention, people are very clear about doing this thing [27]. The degree between these three is gradually deepening [28], and the core of the TSR is desires. Intention refers to autonomous planning behavior, while desire refers to the thoughts that people want to realize expectations [29,30].
Figure 1. The Theory of Self-Regulation.
The difference between the TSR model and the TPB model is that the TSR model does not keep the perceived behavioral control factor. Because desire and perceived behavioral control are the intersections of concepts, they all include past experiences.
In the tourism research field, there is a lot of research connecting with the TPB model. For instance, research on tourist behavior focuses on urban tourism, rural tourism, and behaviors during the COVID-19 pandemic [31,32,33,34,35]. However, there is still a lack of research on using the TSR model to predict or verify tourists’ behaviors. The research of Chinese scholars compared the test results of the TPB model and the TSR model. In other tourism research, especially urban tourism research, the TSR model has not been used widely.
While the Theory of Self-Regulation (TSR) serves as the primary theoretical framework for this study, it is imperative to situate its application within the broader context of behavioral and tourism theories. This section delineates complementary theoretical frameworks that intersect with or diverge from TSR, thereby enhancing the robustness and comprehensiveness of the analytical approach.
The Theory of Planned Behavior (TPB): the TSR is conceptually rooted in the Theory of Planned Behavior (TPB), which posits that behavioral intentions are influenced by attitudes, subjective norms, and perceived behavioral control [36]. However, the TSR extends the TPB by introducing the mediating role of desire between attitudes and intentions, thereby capturing the emotional and motivational dimensions of behavior [22]. This extension is particularly salient in tourism contexts, where emotional engagement—such as the allure of authentic cultural experiences in food markets—plays a pivotal role in shaping behavioral outcomes.
The Push-Pull Theory: the Push-Pull Theory provides a complementary perspective by distinguishing between internal motivations (push factors, e.g., curiosity and escapism) and external attractions (pull factors, e.g., cultural uniqueness and destination reputation). These constructs align with the TSR’s attitude (perceived pleasure and usefulness) and subjective norms (external influences). For instance, tourists may be “pushed” by a desire for cultural immersion and “pulled” by a food market’s reputation for authenticity, thereby synergizing with the TSR’s emphasis on desire-driven intentions.
Place Attachment Theory: the concept of sense of place [37] resonates with the TSR’s constructs of place identity and place attachment. Place Attachment Theory emphasizes the emotional bonds between individuals and specific locations, which directly inform attitudes and behavioral intentions. Integrating this theory elucidates how tourists’ emotional connections to food markets—such as nostalgia or cultural resonance—amplify their intentions to visit and engage with these spaces.
Experience Economy Theory: the Experience Economy Theory posits that memorable experiences arise from four dimensions: educational, entertainment, escapist, and aesthetic engagements. Food markets inherently fulfill these dimensions, for example, by offering opportunities to learn about local culinary practices or enjoy vibrant atmospheres, thereby aligning with the TSR’s perceived pleasure and usefulness. This theoretical framework underscores how multisensory experiences in food markets activate desire and intention, further enriching the TSR model.
Social Exchange Theory: the Social Exchange Theory emphasizes the reciprocal nature of host–guest interactions, suggesting that positive exchanges (e.g., hospitable vendor interactions) enhance tourists’ attitudes and intentions. While this theory provides a valuable lens for understanding interpersonal dynamics, the TSR extends its scope by quantifying how such exchanges translate into desire and sustained behavioral outcomes, thereby offering a more comprehensive explanatory framework.
While the aforementioned theories offer valuable insights into specific aspects of tourist behavior, the TSR uniquely integrates psychological, emotional, and social factors into a cohesive framework. It bridges the gap between rational planning (as emphasized by the TPB) and emotional motivation (as highlighted by the Push-Pull Theory) while incorporating spatial and experiential dimensions (as articulated by the Place Attachment and Experience Economy Theories). This synthesis provides a holistic explanation for why food markets transition into tourist attractions, addressing both cognitive evaluations and affective drivers.

2.2. Host–Guest Sharing

Residents and tourists are the two key stakeholders of tourism activities [38]. The relationship between them remains antagonistic. Residents are the hosts of a destination, and their production and living scenes are important components of destination tourism attractions. They are important carriers that attract tourists to generate tourism motivation and attract developers to invest [39]. Residents’ attitudes will change with the transformation of the life cycle stage of the tourist destination. When residents and tourists form irreconcilable interest conflicts in economic, social, and cultural aspects, they will become strongly dissatisfied with each other, and this leads to the breakdown of the relationship between hosts and tourists. Thus, the tourist destination may enter the decline stage [38]. So, it is vital to renew the relationship between residents and tourists and change the relationship between the two stakeholders from antagonism to harmony and unity. An effective and useful way is host–guest sharing [40].
The concept of ‘host–guest sharing’ promotes the sharing of spaces and resources; it has created a new definition for tourists and tourism. The book Hosts and Guests Revisited: Tourism Issue of the 21st Century concludes that tourists and residents produce differences in the form of interactive behavior to obtain the interests of both parties. These kinds of interactions and connections are called host–guest interactions. The interaction between host and guest is an important part of the tourism research field [41]. From the perspective of spatial justice, scholars Pirie and Soja emphasize people’s rights to space, which is beneficial for the coordination of urban development [42,43]. Their concepts promote the space-sharing concept occur. What is more, based on Social Justice and the City, written by David Harvey, the geographical realization of distributive justice theory has been put forward. It emphasizes the ‘territorial distributive justice’, which means new forms of spatial organization are used to show the correlation between production and distribution [44]. In conclusion, host–guest sharing is based on the theories of spatial justice and host–guest coordination.
In urban tourism, hosts and tourists jointly own urban spaces, resources, and public services, sharing the dividends of cultural and tourism development so that tourists can integrate into local life and residents can improve their quality of life [45]. Urban space is an important place for tourists and destinations where hosts and tourists share a better life [46]. Host–guest sharing is a way for tourists to integrate into the urban development, as well as an immersive experience of the good life of the destination [47]. However, there is still a lack of research on host–guest sharing in urban tourism resources, especially on new urban tourism resources like food markets.

2.3. Market-Oriented Gastronomic Tourism

In recent years, market-oriented gastronomic tourism has attracted significant scholarly attention as a distinct form of tourism. From the consumer perspective, studies show that tourists are increasingly drawn to destinations based on local food cultures, with food becoming one of the core attractions. Additionally, consumer preferences are influenced by factors such as food quality, price, and dining environment [7]. These factors not only impact tourist satisfaction but also significantly affect their intentions to revisit.
From the provider perspective, research has highlighted the crucial role of local vendors, merchants, and producers in gastronomic tourism [16]. Local residents not only provide tourists with unique food experiences but also help shape the cultural and commercial atmosphere of these markets. Furthermore, as globalization progresses, many regional markets, particularly in Asia, have deliberately positioned food as a key tourism asset, a strategy that distinguishes these markets from traditional ones [15].

2.4. Factors Influencing Travel Behavior

There are many factors that can influence travel behavior. In this study, we choose the common relevant factors that might influence the food market travel behavior based on the previous study [48,49,50,51,52].

2.4.1. Sense of Place

Sense of place reflects the complexity of people’s identification of places, relationships, attitudes, and emotions and is described as the attachment to a setting held by a person or a group [37]. The relevant concept of a sense of place was first proposed by scholar Tuan (1977), which was called topophilia. It described the relationship between people and place. Sense of place has an obvious impact on tourism motivation.
Sense of place concludes different aspects. A review of the relevant literature provides that a sense of place is explained in three aspects, including place identity, place dependence, and place attachment [53]. From tourism research, the physical and emotional connection between tourists and destinations will influence tourists’ sense of place. The special and characteristic architecture will influence tourists’ sense of place [54]. The interaction between tourists and residents will also increase tourists’ sense of place [55]. The service attitudes will influence tourists’ sense of place [53]. In addition, tourists’ sense of place is related to pro-environmental behavior, as well as social involvement [56,57].
According to the relevant research, a sense of place influences travel behavior. Shopping behavior is relevant to a sense of place, and a sense of place is a vital predictor of evaluating shopping behavior [58]. In addition, in different cities, people’s sense of place is vital for promoting place-concerning behavior [59]. A sense of place also helps in understanding the way that people interact with their surroundings. Due to the differences in the constant interaction of land use and transportation, tourists will emerge with a different sense of place, which influences their travel behavior; it is found that a sense of place is a determinant of travel behavior [60]. Residents’ sense of place towards sustainable tourism in the historical-cultural village is different and various as well [61].

2.4.2. Price

The price of tourism products is a vital factor that influences travel behavior [62]. Price determines lots of market factors, including amenities, services, and products in certain destinations. In tourism, price is sensitive to tourists. In addition, age and length of stay are the explanatory factors of tourists’ price sensitivity to activities [63]. So, in different research aspects of tourism, the price will influence travel behavior, such as medical tourism [64], island tourism [38], and food tourism [6,65].
The accommodation prices, prices of recreation and restaurants, and domestic airfares will all influence tourism motivation [66]. In collaborative destinations, travelers’ price perceptions, their willingness to pay (WTP), and price sensitivity are relevant to each other [67]. Nature motivation is influenced by price sensitivity [68]. People looking for destinations with natural traits are less influenced by price [68].

2.4.3. Infrastructure Condition

In travel behavior research, infrastructure condition is an influencing factor. In ecotourism, travel behavior is influenced by infrastructure. It is also an influencing factor in public zoos [69]. What is more, infrastructure conditions influence traffic conditions, thus influencing travel behavior [70]. In China, the inbound tourism market is influenced by infrastructure, which influences the investment towards the different market segments. In wetland destinations, geographic attributes, infrastructure, local culture, and customs are the factors that influence tourism motivation [71]. In rock climbing tourism, climbing tourism infrastructure is a vital factor that pulls tourists to join climbing tourism [72]. In China’s new national park, to reach the effect of psychological stress reduction, the relevant infrastructure is important. It will help to emerge tourism motivation [73]. In cultural tourism, enterprise infrastructure factors and city infrastructure factors are the changing factors that influence tourism motivation [74]. In rural tourism, infrastructure is the factor that influences tourists’ learning and entertainment motivation [75]. As a vital factor in the tourism industry and research, the influencing degree of infrastructure condition is still unclear in food market tourist behavior.

2.4.4. Food Quality

Food is a sustainable part of tourism [76]. In addition, food has become a fundamental motivation to travel [77]. Food quality is important in tourism; it is a part of the hotel service quality [78], culinary tourism [79], and food festivals. Food quality is the pulling factor that attracts tourists, which contributes to the development of urban tourism. Food quality is a factor that influences tourists to choose a restaurant [80]. In sustainable gastronomy tourism, the quality of local food and takeout has a positive influence on dining satisfaction. Then, the dining satisfaction will influence tourism motivation [81]. Findings show that local food quality is supposed to be noticed by destination managers [81]. In addition, the food quality required is different due to the different countries and states. So, the advertisement should be different due to the location differences [82]. When it comes to online advertisement, showing high-quality cuisines is essential to attract tourists [83]. Food safety is an important part of food quality, so advertising about it is supposed to be noticed [84]. In the market, it is crucial to offer tourists fresh produce [83]. However, food quality is a factor that influences travel behavior; its influencing degree is not yet clear. In food markets, its influence has not been considered as well.

2.4.5. Environment Quality

Environment influences the tourists’ behavior and plays an axial mediator role in tourism motivation, constraints, and satisfaction [85]. Relevant studies about tourists’ environmentally responsible behaviors demonstrate that the environment quality plays an important role in it. In addition, generation Z’s sustainable behavior is related to environmental quality [86]. In rural tourism, the natural environment, cultural environment, and social environment will influence tourism motivation [75]. In science tourism, especially in museums, the perceived physical environment influences tourism motivation [87]. In bicycle tourism, the physical environment may affect bicycling behavior, thus influencing tourism motivation [85]. Nevertheless, environmental quality has not been considered in food market research yet.

2.5. Data Collecting

2.5.1. Online Travel Notes

RQDA 0.3-1 (Qualitative Data Analysis for R) is an open-source software tool designed for qualitative data analysis that is particularly well-suited for grounded theory research. Developed on the R programming language platform, RQDA offers powerful features for coding, categorizing, querying, and visualizing qualitative data. It enables researchers to import various types of data, such as interviews and textual documents, and provides an intuitive interface for systematic coding and classification. Users can create and manage codes, categories, and themes to uncover underlying patterns within the data. Additionally, RQDA also includes visualization tools that help present findings through graphs and network diagrams, enhancing the interpretation of results. As an open-source tool, RQDA is completely free to use, eliminating concerns about licensing issues. Its ability to integrate seamlessly with R’s statistical and analytical functions further extends its utility for complex qualitative data analysis, making it an efficient tool for grounded theory and other qualitative research methodologies. Data were collected from one of the most popular travelogue-sharing websites: Mafengwo (马蜂窝). By opening the website Mafengwo.com, inputting search keywords ‘菜市场’ ‘农贸市场’ and ‘水上市场’ (‘food market’, ‘farmer’s market’, and ‘floating market’), the travelogues about food market were crawled for analysis. The travelogues analyzed included prominent Chinese food markets such as Beijing’s Sanyuanli Market, Xi’an’s Muslim Quarter, and Guangzhou’s Qingping Market. These markets are representative of China’s urban tourism strategy, where local governments have invested in infrastructure upgrades (e.g., hygiene facilities and multilingual signage) and cultural programming (e.g., food festivals and traditional craft demonstrations) to enhance tourist appeal. For example, People’s Daily pointed out that in the Chengdu Zhongdao Street food market, in the past, most of the people who visited the market were old acquaintances of the surrounding communities; since there were literary and artistic elements, diners and tourists came here, and the business was doing better and better. Last year, the income increased by about 10% compared with previous years. The data collecting time was up to 1 March 2023. After deleting the commercials, duplicate content, and irrelevant content, the search results formed more than 358,700 words of travelogues. The travelogues included hundreds of food markets from different countries on different continents. The travelogues were imported into MS Word 2021 software. At last, RQDA was used to conduct grounded theory analysis. Then, the grounded theory analysis results were translated from Chinese into English. The grounded theory analysis lasted four months, from March 2023 to July 2023.

2.5.2. Questionnaire Collecting

The structural equation test in this paper was conducted by questionnaire survey through sending online. Snowball sampling has the advantage of accessing hard-to-reach populations, being cost-effective and time-efficient, fostering cooperation among participants, and facilitating the research process. As a result, this study used the snowball sampling method; a total of 421 survey samples were distributed to the tourists who had ever traveled to the food market. All questionnaires filled in were anonymous and did not involve the privacy information of the tourists filling in the form, such as the mobile phone number and name of the tourists; the contents filled in were only for the purpose of writing scientific research papers and did not involve other purposes. The questionnaire collection complies with ethical principles and relevant laws and regulations. Up to 16 August 2023, questionnaires were collected. A total of 416 were valid, and the effective questionnaire rate was 98.81%, which could be used for structural equation model analysis.
This study used R as the tool to analyze structural equation modeling(SEM). R, an open-source statistical computing environment, coupled with the lavaan package, provides a highly flexible and efficient framework for conducting structural equation modeling (SEM). Lavaan offers a cost-free, transparent, and reproducible alternative that has gained significant traction in academic research. Its ability to accommodate complex SEM structures, including latent variable modeling, mediation and moderation analysis, and multiple-group comparisons, makes it a versatile tool for empirical studies across various disciplines. Furthermore, lavaan supports advanced estimation techniques, such as maximum likelihood estimation, robust estimation methods, and Bayesian inference, while offering a comprehensive range of model fit indices, including TLI and RMSEA, to ensure rigorous model evaluation. The analytical process involves data preprocessing, model specification using an intuitive and concise syntax, parameter estimation, goodness-of-fit assessment, and result interpretation, all of which can be seamlessly integrated with other R packages for data visualization, reporting, and further statistical analysis. Given its methodological rigor, flexibility, and support from the academic community, lavaan represents an optimal choice for researchers engaging in SEM, particularly in fields such as social sciences, psychology, and tourism research, where understanding complex relationships among variables is essential for theory development and empirical validation.

2.6. Analytical Method

The mixed-method approach was selected to address the dual objectives of theory-building and theory-testing. Grounded theory allowed us to inductively derive constructs from tourists’ narratives, capturing nuanced motivations (e.g., ‘sense of place’) that quantitative surveys might overlook. Structural equation modeling (SEM), conversely, enabled us to statistically validate the relationships proposed by the qualitative findings.
This study aims to analyze why food markets have become tourist destinations from the tourists’ perspective. It is, therefore, imperative to examine why tourists travel to food markets based on a theoretical framework.
As a comprehensive behavioral theory, the Theory of Self-Regulation (TSR) builds upon the Theory of Reasoned Action and the Theory of Planned Behavior [36,88,89]. The TSR emphasizes that behaviors are influenced by attitudes, desires, subjective norms, and intentions [22], which can explain a multitude of behaviors in behavioral research [64,90]. These factors are interrelated; attitudes influence desires, desires and subjective norms influence intentions, and intentions, in turn, influence behaviors [22]. Research areas encompass environmental studies, psychological studies, and management studies [22,91,92]. While objectively explanatory, TSR has not been widely applied in tourism behavioral research.
Thus, this study endeavors to explore the reasons why tourists are drawn to food markets, establishing them as new and popular destinations. Additionally, as food markets are spaces of host–guest sharing that reflect residents’ lifestyles [17], this study aims to explore tourist visits to food markets from the perspective of host–guest sharing, proposing TSR as a novel theoretical lens.
We try to generate the following theoretical and practical contributions. First, based on the above methods, this paper proposes to make up the gap in research on why food markets are becoming tourist attractions from the perspective of host–guest sharing. In addition, this study proposes a multi-factor model verification based on the self-regulation theory. Lastly, our work combined geographical concepts and factors with psychological models. Thus, the Theory of Self-Regulation model can be applied in a wider range.
The remainder of this paper is organized as follows: Section 2 shows the progress of related works and the methodology in this research; Section 3 gives the analyzing outcomes; followed by the conclusion and discussion, which have been displayed in Section 4 and 5 .
On the basis of the above understanding, we focus on one question: why do food markets become tourist attractions? We try to figure out the question through grounded theory and structural equation model analysis based on the self-regulation theory. Firstly, grounded theory through analyzing tourists’ travelogues is used to build a model of why tourists travel to food markets in the qualitative research stage. Then, structural equation modeling is applied to analyze questionnaires to validate and correct the model in the quantitative research stage (Figure 2).
Figure 2. Framework of research.

2.6.1. Grounded Theory

We use the qualitative method, grounded theory, to analyze the online travel notes, trying to conclude the mechanism of tourists choosing a food market as a destination. Because grounded theory emphasizes the constructive nature of theory, it pays attention to the conceptualization and theoretical construction, which can form a representational power of the theory. It has four analysis stages: open coding, axial coding, selective coding, and saturation testing [93].

2.6.2. Structural Equation Modeling

After grounded theory, we combine relevant references and travel behavior theories, using the quantitative method of structural equation modeling, trying to enrich, refine, and validate the mechanism model proposed by grounded theory [94]. Investigate the quantitative relation between each factor.
Based on the previous grounded theory, the conceptual model reflects the interpretation of why tourists travel to food markets. However, the influence degree of each influencing factor has not been determined. Thus, SEM is applied to explore the statistical relationship between these factors from the conceptual model.
This study chooses CB-SEM to verify the model because CB-SEM (Structural equation model based on Covariance) is mainly concerned with causality and the testing of theoretical hypotheses, as well as the relationship between latent variables. It emphasizes the estimation of model parameters through the covariance matrix and pays more attention to the fitting degree of the model.
The combination of qualitative and quantitative research methods offers several significant advantages. Qualitative research provides in-depth insights into the complexity and context of the research topic, while quantitative research offers objective, repeatable, and statistically valid results. Together, these methods provide a comprehensive perspective, allowing researchers to explore and validate theoretical concepts from multiple angles. Qualitative methods, such as grounded theory, generate hypotheses by uncovering underlying patterns and causal factors, whereas quantitative methods, such as structural equation modeling, rigorously test and validate these hypotheses with empirical data. This combination allows for both theory development and hypothesis testing, ensuring that the research is both innovative and grounded in empirical evidence. Furthermore, the integration of qualitative and quantitative approaches enhances the reliability and validity of the findings, as qualitative insights inform the formulation of hypotheses that are then tested and refined through quantitative analysis. This methodological synergy ensures that the research not only provides deep theoretical understanding but also produces generalizable and practical results.
Traveling to a food market is a direct and efficient way to learn more about the city without too much propaganda and embellishment. Tourists can get to know more about normal life in the place. They will participate in more authentic and local activities in the food market.

3. Results

3.1. Qualitative Phase: Grounded Theory

Grounded theory can scientifically refine theory from data by comparing additional data with previous code, eliminating similar and repetitive concepts in qualitative research [95,96]. Thus, this study uses grounded theory to code the travelogues and to realize conceptualization and categorization.
The process of grounded theory includes three phases of coding. The first phase is open coding, which needs to divide the data into a lot of labels. In this research, through the collation of original materials, there are 275 labels (Table 1) and 44 representative subcategories(Table 2). Then, in the second phase, the axial coding procedure is conducted to put all the labels together and create groups by comparing continuously with the labels based on their associations. The conceptual framework from these categories is emerging after comparing with each other to find out their potential associations. A total of 15 representative and generalized main categories in this stage are found (Table 3). The last phase is called selective coding. A category is selected as the core category and discussed in relation to other categories to provide a theory regarding the possible explanation of the phenomenon [95] (Table 4).
Table 1. Examples from the coding process.
Table 2. Open coding.
Table 3. Axiality coding.
Table 4. Selective coding.
At last, a saturation test is conducted. This study revised categories while coding. This study takes two-thirds of the sample to conduct grounded theory analysis and the remaining one-third of the sample to conduct a saturation test. It does not have a new concept appeared. In conclusion, all the categories have reached theoretical saturation.

3.2. Qualitative Findings: Grounded Theory and Model Hypothesis

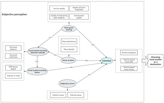
Based on the TSR model, five categories were generated at the end of the data analysis which are the sense of place, food market traveling behavior attitude, food market traveling desire, subjective norms for choosing food market as a tourist destination, intention of choosing food market as a tourist destination. This model gives the conceptual framework to explain the mechanism of why tourists go to food market and what makes food market become a popular tourist attraction. In addition, we explore and expand the application of the TSR model in urban tourism.
In detail, the sense of place contains place identity and place attachment. Food market traveling behavior attitude contains perceived pleasure and perceived usefulness. Food market traveling desire includes willingness degree and impulse or need. Subjective norms for choosing a food market as a tourist destination can be explained by inherent causes and external causes. The intention of choosing a food market as a tourist destination contains a degree of openness and sharing, a degree of interest coordination, social and economic conditions, and environment quality (Figure 3).
Figure 3. Mechanism of the tourist travel to a food market based on the TSR model(hypotheses).

3.2.1. Host–Guest Sharing

Through grounded theory analysis, host–guest sharing is a factor that influences tourists’ attitudes and intentions to travel to food markets. They tend to experience the local, original, and authentic residents’ lives. Residents’ production and living scenes are important components of tourism attraction. Host–guest sharing is a direct way for tourists to get involved in the city’s development [47]. When tourists feel the local service quality is high, the degree of host’s hospitality is high, the quality of interacting with residents, and the environment quality are high, their host–guest sharing experience will promote travel attitude and travel intention. Relevant studies have also proved that host–guest interaction represents the special and local experience, which can influence guests’ behaviors [38]. In addition, host–guest interaction and relevant experience will influence the tourist’s attitudes and opinions about paying [97]. As a result, this study puts forward the following hypotheses (Table 5):
Table 5. Summary of hypotheses.
H1. 
Host–guest sharing has a significant positive impact on the food market traveling attitude.
H2. 
Host–guest sharing has a significant positive impact on intentions of choosing a food market as a tourist destination.

3.2.2. Sense of Place

Through grounded theory analysis, tourists travel to food markets due to their sense of place. They regard the food market as a direct way to get to know a city. Experiencing the special cuisine, distinctive market, movie and TV series (IP) elements, and local historical and cultural attractions are the main reasons that tourists go to food markets. These factors can be concluded by place identity and place attachment. When tourists emerge with a sense of place, they will hold a positive attitude toward traveling. And they will have a stronger intention of choosing a destination and conducting a behavior. In the study of tourism scholars, a sense of place positively influences tourism motivation and future travel intentions [53,98]. The culture and history of the place, as well as the interaction with residents, have the function of forming tourists’ sense of place. The history of a place can strengthen tourists’ sense of place by making them feel the bond between tourists and the destination, finding their true selves [99]. Culture is part of the place, and its value builds the sense of place. When tourists feel the value of the culture, they will strengthen their connection to the place, thus enhancing their sense of place [100]. In some communities with lots of residents, tourists will emerge with a stronger sense of place due to greater place imageability [101]. Above all, this study put forward the following hypotheses:
H3. 
Sense of place has a significant positive impact on food market traveling behavior attitude.
H4. 
Sense of place has a significant positive impact on the intention of choosing a food market as a tourist destination.

3.2.3. Food Market Traveling Behavior Attitude

Through grounded theory analysis and the TSR model, when tourists develop the attitude of traveling to a food market, they are likely to emerge with the desire to travel to a food market. In detail, when tourists emerge with a perceived positive pleasure and perceived usefulness, they are likely to increase their willingness degree to travel to a food market. When people have a positive attitude toward conducting a behavior, their desire to conduct the behavior will strengthen as well [90]. Based on the analysis, this study put forward the hypothesis:
H5. 
Food market traveling behavior attitude has a significant positive impact on food market traveling desire.

3.2.4. Food Market Traveling Desire

Through grounded theory analysis and the TSR model, when tourists emerge with the desire to travel to a food market, they will likely emerge with the intention of choosing a food market as a tourist destination.
In detail, when tourists have a high degree of willingness to travel to a food market, they are likely to increase their intention; there is a connection between desire and intention [102]. Based on the analysis, this study put forward the hypothesis:
H6. 
Food market traveling desire has a significant positive impact on the intention of choosing a food market as a tourist destination.

3.2.5. Subjective Norms for Choosing Food Market as a Tourist Destination

Through grounded theory analysis and the TSR model, tourists’ subjective norms for choosing a food market as a tourist destination will positively influence the intention of choosing a food market as a tourist destination.
In detail, the subjective norms are influenced by inherent causes and external causes. For instance, both the inherent and external causes will influence the intention to travel. When people are influenced by subjective norms, their intention of conducting the behavior will be influenced as well [103]. Above all, this study put forward the following hypothesis:
H7. 
Subjective norms for choosing a food market as a tourist destination have a significant positive impact on the intention of choosing a food market as a tourist destination.

3.3. Quantitative Phase: Measurement Development

Based on the previous grounded theory, the conceptual model reflects the interpretation of why tourists choose to go to a food market and how a food market solves the problems of host–guest sharing in urban tourism based on the TSR model. However, the degree of influence and quantitative relation of each influencing factor has not been determined. Thus, SEM is applied to explore the statistical relationship between these factors and tourist experience from the conceptual model.
The questionnaire consists of three parts. The first part includes three screening questions. The second part is the main part. The questionnaire contains 31 items, which are utilized to measure the 6 categories (host–guest sharing, sense of place, food market traveling behavior attitude, food market traveling desire, subjective norms for choosing food market as a tourist destination, and intention of choosing a food market as a tourist destination) and tourist motivation from the conceptual model. The third part is the demographic information, such as age, gender, and education of respondents.
This study uses a Likert scale to design the second part of the questionnaire. Because it can reduce the phenomenon of excessive data bias in SEM and has the advantages of high reliability and wide applicability. Scales from 1 to 5 are used to measure the attitudes of questionnaire respondents (1 = strongly disagree, 2 = disagree, 3 = indifferent, 4 = agree, and 5 = strongly agree).
The items of the questionnaire were designed based on previous research (Table A1, Table A2, Table A3, Table A4, Table A5 and Table A6).

3.4. Structural Equation Modeling

3.4.1. Descriptive Statistics

The descriptive statistics of respondents on the valid questionnaires collected are shown in Table 6.
Table 6. Profiles of respondents.

3.4.2. Normal Distribution Test

In order to verify the normality of questionnaire data, the Shapiro–Wilk test was used in this study. The purpose of this test is to check whether the sample data comes from a normally distributed population (Table 7).
Table 7. Shapiro–Wilk normal distribution test.
Based on the above test results, we conclude that the questionnaire data used in this study are statistically consistent with the requirements of normal distribution. Therefore, subsequent data analysis and interpretation can be carried out based on the premise of normal distribution.

3.4.3. Factor Analysis

For this analysis, Butler’s sphericity test and KMO test are adapted to detect whether the variables were suitable for factor analysis (Table 8). The KMO values of all variables are above 0.8, and the significance indicators are below 0.001, which proves that all variables of the scale are suitable for factor analysis.
Table 8. Results of KMO and Bartlett’s test for each variable.
In summary, the questionnaire measures have high reliability and validity and can be analyzed by structural equation modeling.

3.5. Quantitative Findings

After conducting the reliability validity analysis of the questionnaire, the model of the mechanism of tourist travel to the food market was validated by structural equation modeling to investigate the relationship between each factor and the degree of influence.

3.5.1. Reliability Analysis

Reliability analysis reflects the degree of reliability, consistency, and stability of the variables. In this study, Cronbach’s alpha was used to reflect the reliability of the sample and test its reliability. The result of Cronbach’s alpha coefficient for all 31 items is 0.972, above 0.5, and Cronbach’s alpha coefficients of the 15 dimensions are above 0.7, showing good reliability (Table 9).
Table 9. Reliability analysis of each variable.

3.5.2. Model Fit Test

The model paths were plotted with a total of 6 latent variables and 15 observed variables.
After the first-round analysis, the absolute fitness index and relative fitness index are used to test the goodness-of-fit of the model (Table 10). The results of the goodness-of-fit test performed on the models are qualified, indicating that the overall fit between the models is good.
Table 10. Results of fit test.
To test the multicollinearity problem in the model, we calculate the variance inflation factor (VIF) for each independent variable. VIF is a commonly used statistical indicator to measure the degree of collinearity between independent variables. The results show that the VIF values of all independent variables are less than 10 (Table 11). This shows that there are no serious multicollinearity problems in our model. The model fit indices, such as RMSEA (0.057), GFI (0.97), and CFI (0.905), indicate an overall good fit, further supporting the validity of the results. Therefore, the independent variables in the model are relatively independent and have little influence on the stability of the model. The AVE and CR test results are above 0.5 and 0.7, which both pass the reliability test(Table 12).
Table 11. Variance inflation factor (VIF) test results.
Table 12. Average variance extraction (AVE) and composite reliability(CR) test table.

3.5.3. Hypothesis Path Coefficient Test

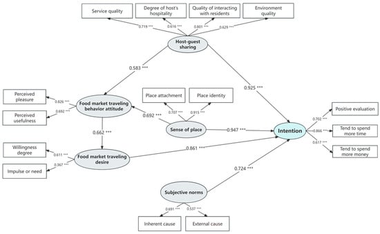
The model was tested using the maximum likelihood estimation method. After the structural equation test, we get H1, H2, H3, H4, H5, H6, H7 hypotheses established (Table 13).
Table 13. Path Coefficient After Standardization.

3.5.4. Model Results

From the results, the mechanism of tourists going to food markets and becoming a tourist attraction based on the TSR model can be derived. Tourists influenced by host–guest sharing will have a positive food market traveling attitude (0.583). Tourists influenced by a sense of place hold a positive food market traveling attitude (0.692) as well. Then, the positive attitude will promote tourists’ emerging traveling desire to the food market (0.662). Host–guest sharing (0.925), sense of place (0.947), traveling desire (0.861), and subjective norms (0.724) will encourage tourists to emerge with the intention of choosing a food market as a tourist destination. The model correction and path coefficients results are shown in Figure 4.
Figure 4. Mechanism of the tourist travel to a food market based on the TSR model (*** means high significance).
Tourists emerge with host–guest sharing due to the service quality, degree of host’s hospitality, quality of interacting with residents, and environment quality. Tourists emerge with a sense of place due to the influence of place identity and place attachment. Tourists’ food market traveling behavior attitude is influenced by perceived pleasure and perceived usefulness. Food market traveling desire is described by willingness degree and impulse or need. Tourists’ subjective norms for choosing a food market as a tourist destination are described by inherent cause and external cause. The intention of choosing the food market as a tourist destination includes positive evaluation, tending to spend more time, and tending to spend more money. In addition, both the host–guest sharing and sense of place will influence attitude; then, the attitude will influence desire. The sense of place, desire, host–guest sharing, and subjective norms will influence the intention. Finally, the behavior is conducted. The different loading coefficient of each factor reflects different influencing degrees. Thus, based on the Theory of Self-Regulation, the whole model explains why tourists choose the food market as a new destination. When the tourists in a food market feel the host–guest sharing condition, including when the service quality, degree of host’s hospitality, quality of interacting with residents, and environment quality are up to their needs, they will more likely to emerge with a travel attitude. In addition, when tourists are in a food market, they emerge with a sense of place, including place attachment and place identity; they will emerge with a travel attitude as well. When tourists emerge with a travel attitude, they will develop a travel desire more easily. Moreover, tourists choosing a food market as a destination is influenced by inherent causes and external causes, which can be summarized as subjective norms. Thus, the host–guest sharing, sense of place, travel desire, and subjective norms will arouse tourists to emerge with a tourist intention. Above all, the whole process shows the way that tourists choose the food market as a destination.

4. Discussion

A food market is generally regarded as a kind of place where residents go to purchase goods. Nowadays, due to the development of urban tourism and host–guest sharing, more and more tourists are choosing food markets as a destination to visit. How the food market becomes a tourism destination has not been considered comprehensively. Some studies have shown the factors that influence tourists’ experience and revisit intention while traveling in the food market, such as physical environment, location, accessibility, and price [6]. However, there is little research on the food market and tourism intention based on a systematic and theoretical model. Thus, this study takes the food markets from different countries as examples to detect how and why the food market has become a tourist attraction based on the TSR model.
China’s food markets exemplify the intersection of host–guest sharing and urban regeneration. Unlike European markets that often prioritize commercial efficiency, Chinese markets emphasize cultural storytelling. For instance, Chengdu’s Jinli Street integrates Sichuanese opera performances and tea ceremonies into market activities, creating an immersive experience that aligns with tourists’ desire for authenticity [8]. Furthermore, According to People’s Daily, Harbin Daoli Market ushered in new customers. Driven by young consumers, the passenger flow increased by 1.5 times in January, and the consumption increased by 1 time, close to 1 million people and CNY 20 million, respectively. These initiatives highlight how localized strategies can amplify the tourism potential of food markets while preserving their socio-cultural functions.
In tourism, host–guest interaction is a vital part, which means the residents’ opinions are part of tourism development [97]. During host–guest sharing, participants’ satisfaction level will be increased [104]. Based on study 1 and study 2, the hosts’ service quality will influence the tourists’ attitudes of whether to go to the food market or not. When they receive sellers’ professional and thoughtful service, or the food and beverage quality is nice, they will increase their traveling intention and hold a positive traveling attitude. In addition, the degree of the host’s hospitality is an element of host–guest sharing; when tourists feel the host’s responsibility and their welcoming attitude, their traveling attitudes and intention will increase. What is more, the quality of interacting with the residents will influence their traveling attitude and intention. When tourists share the residents’ daily activity space and experience the residents’ authentic daily life, they are more likely to have a positive traveling attitude and intention. Environment quality is an important factor influencing traveling attitude and intention as well. When the human environment conditions, natural environment, and the nighttime environment of the food market are nice, tourists will increase their food market traveling attitude and intention.
This study points out emphatically that a food market is a kind of important element in urban tourism and can affect tourism motivation. This study uses the self-regulation theory to explain why tourists travel to a food market. This finding also gives support for city construction to develop more local and authentic activities in the food market to attract more tourists. They can hold local festivals and carnivals with music playing and IP (Intellectual Property) elements advertising to increase the degree of characteristic and strengthen the local historical and cultural attraction. Urban tourism planners are also supposed to pay attention to the infrastructure condition. Making the management regulated and enriching the market function are efficient ways to attract tourists. Increasing the number of food markets near traditional tourist attractions in the city is also a valid way to attract tourists. Authentic and high-quality goods with reasonable prices in the food market are vital ways to attract tourists. In addition, the sellers are supposed to keep their service quality at a professional level to make tourists feel welcomed and cared for. The interaction between tourists and residents is crucial as well; the residents’ hospitality will directly influence tourists’ experience. Like the city Zibo in Shandong Province, China, and Harbin in Heilongjiang Province, China, due to the good service quality and the warmth that the residents offer, with reasonable prices, tourists are willing to visit and recommend the city and its food markets to friends. These make Zibo tourism, Harbin tourism, the barbecue industry, and ice-snow tourism a super phenomenon. Good food quality and food safety are the basic guarantees for food markets; once tourists purchase unclean goods, they will not visit the store or even the food market anymore. So, tourism planners and stores need to pay enough attention to food quality. The entertainment equality, including entertainment environment, market location, and market cleanliness, will influence tourism motivation as well, which needs the urban planners to create more entertaining activities and elements in the food market, making the shopping atmosphere more enjoyable, such as band playing, carnival activities, and celebrity participation. Building food markets near tourist attractions is a direct way to attract tourists, which will decrease traffic time.
In addition, another vital aspect that urban tourism planners need to consider is the host–guest sharing. When the service quality, degree of host’s hospitality, quality of interacting with residents, and environment quality are paid attention to and constructed well, both the residents and tourists can have a satisfying surrounding environment. When the urban space sharing measure is proper, residents will enjoy the benefits of tourism development and they will have an open attitude toward tourists; then, the tourists will feel welcomed and warm. When the city adjusts the balance between the needs of the hosts and the guests, their interests will be coherent. In this way, urban tourism will develop well and sustainably.
In contrast to European or African markets, Asian gastronomic markets offer specialized food tourism experiences that have unique advantages. First, the deep and diverse culinary traditions in Asia are reflected in the many traditional markets, which not only attract tourists with their rich local flavors but also serve as core tourism attractions [9]. For example, Thailand’s floating markets and China’s night markets have become important sites for tourists to immerse themselves in local food culture and daily life, offering authentic experiences that go beyond mere culinary enjoyment.
Second, many Asian regions have developed explicit tourism strategies that promote gastronomic markets. In countries like Malaysia, governments have actively organized events like ’Food Tourism Year’ to market food markets as central tourism resources, thereby attracting international visitors.
Lastly, economic adaptation plays a key role in differentiating Asian food markets from others. Many traditional markets, particularly in China and Thailand, have evolved to cater to both local residents and tourists, integrating food experiences with local economic activities and cultural displays [14]. Compared to European and African markets, these regions have embraced a more tourism-oriented model, which has transformed traditional food markets into specialized attractions.

5. Conclusions

The purpose of this exploratory study is to use the self-regulation theory to investigate and examine why tourists choose to travel to a food market and how it becomes a tourist attraction. Grounded theory is used to analyze more than 358,700 words of travelogues from the Mafengwo.com platform to generate the hypotheses model. Then, structural equation modeling is applied to validate this model based on questionnaire survey data. Through grounded theory analysis, 275 labels, 44 representative subcategories, and 15 main categories are concluded. It is found that tourists choose food markets as a destination due to host–guest sharing, sense of place, food market traveling behavior attitude, food market traveling desire, subjective norms for choosing food market as a tourist destination, and intention of choosing food market as a tourist destination. These factors have a quantitative relationship with each other. Additionally, these findings align with prior research on urban tourism and consumer behavior, reinforcing the notion that traditional marketplaces serve as cultural and economic hubs that drive tourism engagement. By empirically validating these relationships, this study extends the understanding of food markets as integral to tourism development.
Then, the structural equation modeling is conducted to detect the degree of influence of these factors. Based on the TSR model, tourists influenced by host–guest sharing (0.583) and sense of place (0.692) will have a positive food market traveling attitude. Then, the positive attitude will promote tourists’ emerging with a traveling desire to the food market (0.662). Host–guest sharing (0.925), sense of place (0.947), traveling desire (0.861), and subjective norms (0.724) will encourage tourists to emerge with the intention of choosing a food market as a tourist destination. These results further corroborate previous studies that highlight the importance of socio-cultural dynamics in shaping tourist decision-making. The strong influence of a sense of place and host–guest sharing suggests that experiential authenticity and community interactions play a critical role in motivating tourists.
Examining the very detailed mechanism behind traveling in the food market. Tourists experience host–guest sharing, which includes service quality, degree of host’s hospitality, quality of interacting with residents, and environment quality. Tourists emerge with a sense of place due to the influence of place identity and place attachment. Tourists’ food market traveling behavior attitude is influenced by perceived pleasure and perceived usefulness. Their food market traveling desire behaves as willingness degree and impulse or need. Tourists’ subjective norms for choosing a food market as a tourist destination are described by inherent cause and external cause. The intention of choosing a food market as a tourist destination includes positive evaluation, tend to spend more time and money.
Beyond the statistical validation, this study offers several theoretical contributions. Firstly, it expands the application of TSR in tourism research by incorporating concepts such as sense of place and host–guest sharing, which have been underexplored in previous literature. While the sense of place has been widely applied in psychological models such as the Theory of Planned Behavior (TPB) and the Theory of Reasoned Action (TRA), its integration into TSR provides a new lens for understanding tourists’ destination choices. Additionally, host–guest sharing is introduced as a novel determinant of tourism behavior, bridging the gap between social interactions and travel motivations. This perspective contributes to existing literature by emphasizing the role of participatory tourism, where tourists seek immersive experiences that foster meaningful connections with local communities. Future studies can explore additional cultural variables that might mediate these relationships.
Moreover, this study contributes to the methodological advancement of tourism research by developing a six-factor and thirteen-dimension measurement scale for understanding the transformation of food markets into tourist attractions. This new scale provides a structured framework for future research on urban tourism, offering insights into the interplay between cultural identity, spatial justice, and visitor behavior. Furthermore, the development of this measurement scale provides researchers with a comprehensive tool to assess the impact of market-based tourism across different cultural and economic contexts. This can facilitate comparative studies and enhance the generalizability of findings across diverse tourism landscapes.
From a practical perspective, these findings have significant implications for urban planners, policymakers, and tourism managers. Food markets are not only economic spaces but also cultural and social venues that foster local identity and community engagement. Understanding the role of host–guest interactions and the factors shaping tourists’ intentions can inform sustainable tourism policies. Strategies such as improving service quality, enhancing local engagement, and fostering authentic cultural experiences can help food markets balance their dual roles as commercial centers and tourist destinations. Policymakers should consider integrating food markets into urban tourism master plans by allocating resources for infrastructure improvements, cultural programming, and marketing campaigns that highlight the unique heritage and experiences these markets offer. Future studies could explore the long-term economic benefits of such interventions.
In conclusion, this research deepens the understanding of food market tourism by integrating geographical and psychological perspectives. By situating food markets within the broader framework of host–guest sharing and self-regulation, this study provides theoretical and empirical contributions to tourism studies while offering actionable insights for enhancing urban tourism sustainability.

5.1. Theoretical Contribution

As a foundation study about the mechanism of the food market becoming a tourist attraction, the research contributes to the literature in several ways. Firstly, in the theoretical aspect, based on the qualitative method (grounded theory) and quantitative method approach (structural equation modeling), this paper makes up the gap in research on the mechanisms of the food market becoming a tourist attraction from the perspective of host–guest sharing and self-regulation theory.
In previous research, a sense of place concept is widely used in many psychological models, including the Theory of Planned Behavior [105,106,107] and the Theory of Reasoned Action [108]. However, it has not been widely used in the Theory of Self-Regulation model. In addition, host–guest sharing has not been widely considered a tourism intention influencing factor in other tourism research. Our work combined geographical concepts such as sense of place and host–guest sharing with psychological models; thus, the Theory of Self-Regulation model can be applied in a wider range.
Moreover, this study proposes a tourist attraction research scale including these six factors and thirteen detailed factors, which have not been considered in other tourism studies. This descriptive way may have some implications for future research related to urban tourism.
The development of host–guest sharing in urban spaces stands for progress in space justice49. Host–guest sharing expanded the usage of common space that used to belong to tourists or residents. It is the practice of space equality, promoting friendly contact between hosts and guests [109]. However, how to evaluate the degree of host–guest sharing remains unclear. Through grounded theory and structural equation modeling analysis, this study concluded that host–guest sharing can be measured by service quality, degree of host’s hospitality, quality of interaction, and environment quality. The study reveals that host–guest sharing can be seen as a variable, including different measuring aspects.
In addition, a food market can encourage tourists to have fun and relaxation, escape, and family togetherness, which are the push factors influencing tourists to choose a food market as a destination. The pull factors are food quality, shopping experience, and facility [110]. Our study finds that sense of place influences the attitude of visiting food markets. Thus, tourists can also be attracted by traditional cuisine, the quality of the dishes, and hospitality; these can be concluded as local folk culture, local food culture, and local history culture. These are the parts of place identity [79]. In addition, an emotional connection between tourists and the destination has been constructed, such as local characteristics, customs and daily life, and the hosts’ responsibility. These can be explained as place attachments. This finding can explain tourists’ feelings of culture and authenticity [111].
Sense of place, desire, and subjective norms will influence intention, based on the analysis of the study [90]. When tourists develop the cultural identity and characteristic identity of the place, they will have the intention of choosing the food market as a tourist destination.
What is more, subjective norms are influenced by inherent causes and external causes [112]. In this study, we find out the inherent cause refers to tourists’ personal needs, such as emotional and social needs. The external cause refers to tourists’ surrounding environment, such as the support from family and friends.
This study also finds that the intention is expressed through positive evaluation. When tourists think food market traveling left them a nice experience or met their expectations, they’re likely to have a positive evaluation of the food market. Intention is also expressed through tending to spend more time and spend more money.
The food market can be seen as a special label that allows tourists to interact with residents and learn about the local, authentic, and original culture. It also positively promotes tourism intention, which has not been observed in other research. Behavior attitude includes perceived usefulness and perceived pleasure, such as whether the food market can meet tourists’ traveling needs or whether a food market can bring emotional benefits. Furthermore, according to the TSR model, behavior attitude influences desire [30], which can be measured by the degree of willingness and impulse or need.
Above all, this research offers insights into urban spaces becoming new tourism resources and has implications for host–guest sharing practices in tourism.

5.2. Practical Implication

Our work also provides information about the popularity of the food market, which has great potential in urban tourism and has already attracted the tourism industry and the media’s attention, forming the very beginning of food market tourism research.
From the practical contributions, the findings may help tourism planners and policy-makers understand the new function of the food market as a tourist attraction. This information reminds tourism policy planners and destination managers to pay more attention to integrating the food market into tourism development. They are supposed to make proper regulations and hold varied activities to make the food market more regulated and attractive. Urban planners could adequately explore local cultural features and put the characteristics into the construction of the food market. In this way, a food market can show the deepest texture of the place to tourists, letting more tourists interact with residents and local culture, making a food market a new and popular tourist attraction.
Based on the theories of spatial justice, a food market is a new and typical host–guest sharing space in cities; its popularity reflects the successful practice of balancing the tourists’ and residents’ space needs. Tourists regard a food market as a new destination; their goals are to get in touch with local characteristics and experience an authentic local lifestyle, while residents regard a food market as a daily food purchase site. As a result, their purposes, activity time, and space are very different in the same place. A food market can make two stakeholders harmoniously share the same space, which is a model of urban tourism sharing practice.
Furthermore, the most important point is that the planners should think highly of the construction of host–guest sharing. In addition, it means that urban construction planners need to create an open and sharing atmosphere and pay attention to the tourists’ demand for satisfaction. For instance, the planners could implement initiatives such as free Wi-Fi access in public areas, multilingual signage, and tourist-friendly transportation options. These measures not only facilitate ease of access for tourists but also demonstrate the city’s commitment to openness and inclusivity. Furthermore, to address tourists’ demand satisfaction, urban planners must conduct rigorous market research to understand the preferences and expectations of their target audience. For example, if the city is known for its culinary delights, planners could develop food trails or culinary tours that showcase the local cuisine. By catering to the interests of foodies, the city not only satisfies a specific tourist demand but also promotes its unique cultural identity. Moreover, planners should prioritize the preservation and enhancement of the city’s historical and cultural heritage. By investing in the restoration of historic buildings and promoting cultural events, the city becomes a more attractive destination for tourists interested in history and culture. In conclusion, urban construction planners must strike a balance between creating an open and sharing atmosphere and meeting the specific demands of tourists. Through careful planning and consideration of the target audience’s preferences, cities can not only enhance their appeal as tourist destinations but also contribute to the overall growth and sustainability of the local economy. All parties involved in urban construction and development need to create a great management level and attach importance to the environment in order to create a good relationship between host and guest. They also need to fully consider the needs of tourists and local residents so as to make the service space continue to open so that tourists and local residents can share the function and space of urban tourism and leisure service.

5.3. Limitations and Suggestions for Future Research

This study, while offering valuable insights, bears certain limitations that merit further elaboration. Firstly, the grounded theory analysis conducted in this paper relied on an online assemblage of travelogues, which, despite their richness, introduce a degree of uncertainty due to their sheer volume and potential for variability. In a practical aspect, a food market becoming a tourist destination may cause problems. For instance, in the case of food markets transforming into tourist attractions, the influx of visitors may lead to unintended consequences such as price hikes in the local marketplace. As these markets gain popularity among tourists, demand for local goods and services may increase, driving up prices and potentially affecting the accessibility and affordability of essential items for the local community. From an empirical standpoint, future research could benefit from a more rigorous quantitative analysis, complementing the qualitative insights drawn from the travelogues. Surveys, interviews, and observational studies could provide a more nuanced understanding of the economic and cultural impacts of tourist attractions on local communities. Moreover, comparing the food market with other new tourist attractions would indeed enrich our understanding of the relative impacts and challenges faced by different types of destinations. Such an analysis could reveal commonalities and divergences in the processes of tourism-driven change, contributing to a more comprehensive framework for urban tourism research. In addition, future research should explore regional variations in China’s food market tourism, such as the contrasting approaches of coastal cities (e.g., Shanghai’s cosmopolitan markets) versus inland cities (e.g., Xi’an’s heritage-focused markets). Additionally, policymakers should address challenges like overcrowding and gentrification, ensuring that tourism growth benefits both residents and visitors.

Author Contributions

Conceptualization, H.Z. and S.L.; formal analysis, H.Z., S.L. and C.Z.; investigation, C.Z. and F.L.; writing—original draft preparation, S.L. writing—review and editing, S.L.; supervision, J.L.; project administration, H.Z.; funding acquisition, H.Z. All authors have read and agreed to the published version of the manuscript.

Funding

This research was funded by the National Natural Science Foundation of China, grant number 42271248, and the Beijing Social Science Fund, grant number 24GLB030.

Data Availability Statement

The original contributions presented in the study are included in the article; further inquiries can be directed to the corresponding author.

Conflicts of Interest

The authors declare no conflicts of interest.

Appendix A

Table A1. Host–guest sharing measurement dimensions.
Table A1. Host–guest sharing measurement dimensions.
Measurement DimensionMeasurement QuestionsReferences
Service qualitySQ1 I travel to the food market because the food and beverage quality is nice.
SQ2 I travel to food market because the sellers’ attitude is wonderful.
[113,114,115,116,117,118,119,120,121,122,123,124]
Degree of host’s hospitalityDHH1 I travel to food market because food market can make me feel the host’s responsibility, such as keeping a neat environment or directing the way for me.
DHH2 I travel to food market because the host’s welcoming attitude.
Quality of interaction with residentsQIR1 I travel to food market because I can share the residents’ daily activity space.
QIR2 I travel to food market because I can experience the residents’ authentic daily life.
Environment qualityEQ1 I travel to food market because the human environment condition of the food market is nice, such as the attracting storytelling, the distinctive architectures.
EQ2 I travel to food market because the natural environment condition of the food market is nice, such as there is a clear river around, or market is near beautiful sceneries.
EQ3 I travel to food market because the nighttime environment condition of the food market environment is nice, such as the night market or stunning light show.
Table A2. Sense of place measurement dimensions.
Table A2. Sense of place measurement dimensions.
Measurement DimensionMeasurement QuestionsReferences
Place identityPI1 I travel to food market because I want to know more local folk culture.
PI2 I travel to food market because I want to know more local food culture.
PI3 I travel to food market because I want to know more local history culture.
[16,53,125]
Place attachmentPA1 I travel to food market because the food market can let me experience the local characteristics.
PA2 I travel to food market because the market can let me experience the real local customs and daily life.
Table A3. Food market traveling behavior attitude measurement dimensions.
Table A3. Food market traveling behavior attitude measurement dimensions.
Measurement DimensionMeasurement QuestionsReferences
Perceived usefulnessPU1 I travel to food market because it can make me know more about the city.
PU2 I travel to food market because it can meet my traveling needs.
[126,127,128]
Perceived pleasurePP1 I travel to food market because it makes me feel interested.
PP2 I travel to food market because it makes me feel joyful.
PP3 I travel to food market because it makes me feel entertained.
Table A4. Food market traveling desire measurement dimensions.
Table A4. Food market traveling desire measurement dimensions.
Measurement DimensionMeasurement QuestionsReferences
Willingness degreeWD1 I will travel to food market again.[90,129,130,131]
Impulse or needIN1 I have the impulse to recommend others to choose food market as a destination.
IN2 I have the need to recommend others to choose food market as a destination.
Table A5. Subjective norms for choosing food market as a tourist destination dimensions.
Table A5. Subjective norms for choosing food market as a tourist destination dimensions.
Measurement DimensionMeasurement QuestionsReferences
Inherent causeIC1 Talking to the residents in the food market makes me feel emotionally connected.
IC2 I travel to food market because it is suitable for my liking.
IC3 I travel to food market because interacting with residents are up to my social needs.
[132,133,134,135]
External causeEC1 I travel to food market because I am supported by my family.
EC2 I travel to food market because I am supported by my friends.
Table A6. Intention of choosing food market as a tourist destination measurement dimensions.
Table A6. Intention of choosing food market as a tourist destination measurement dimensions.
Measurement DimensionMeasurement QuestionsReferences
Positive evaluationPE1 This food market traveling left me with a nice experience.
PE2 This food market traveling met my expectations.
[136,137,138,139,140]
Tend to spend more timeTST1 I would spend more traveling time on food market if I visit food market again.
Tend to spend more moneyTSM I would like to buy more goods if I visit food market again.

References

  1. Everett, S. Production Places or Consumption Spaces? The Place-making Agency of Food Tourism in Ireland and Scotland. Tour. Geogr. 2012, 14, 535–554. [Google Scholar] [CrossRef]
  2. Durán-Román, J.L.; Cárdenas-García, P.J.; Pulido-Fernández, J.I. Tourists’ willingness to pay to improve sustainability and experience at destination. J. Destin. Mark. Manag. 2021, 19, 100540. [Google Scholar] [CrossRef]
  3. Liu, P.L.; Yang, L.G.; Su, X.B. Tourism, feelings, and the consumption of heritage. Tour. Geogr. 2023, 25, 1483–1503. [Google Scholar] [CrossRef]
  4. Liu, A.J.; Ma, E.; Wei, W.Z.; Qu, H.L. From bystanders to actioners: A tri-theoretical exploration of residents’ roles in tourist PEBs. J. Destin. Mark. Manag. 2023, 28, 100778. [Google Scholar] [CrossRef]
  5. Birenboim, A. New approaches to the study of tourist experiences in time and space. Tour. Geogr. 2016, 18, 9–17. [Google Scholar] [CrossRef]
  6. Dimitrovski, D.; Vallbona, M.C. Urban food markets in the context of a tourist attraction-La Boqueria market in Barcelona, Spain. Tour. Geogr. 2018, 20, 397–417. [Google Scholar] [CrossRef]
  7. Choe, J.Y.; Kim, S. Effects of tourists’ local food consumption value on attitude, food destination image, and behavioral intention. Int. J. Hosp. Manag. 2018, 71, 1–10. [Google Scholar] [CrossRef]
  8. Li, X.P.; Kong, W.H.; Yang, F.X. Authentic food experiences bring us back to the past: An investigation of a local food night market. J. Travel. Tour. Mark. 2021, 38, 233–246. [Google Scholar] [CrossRef]
  9. Pongajarn, C.; van der Duim, R.; Peters, K. Floating markets in Thailand: Same, same, but different. J. Tour. Cult. Change 2018, 16, 109–122. [Google Scholar] [CrossRef]
  10. Hashimoto, A.; Telfer, D.J. Selling Canadian culinary tourism: Branding the global and the regional product. Tour. Geogr. 2006, 8, 31–55. [Google Scholar] [CrossRef]
  11. Young, K.; Mincheol, K.; Goh, B.; Antun, J. A comparison between first-timers and repeaters at a food event. J. Culin. Sci. Technol. 2009, 7, 239–249. [Google Scholar] [CrossRef]
  12. Dzudzor, M.I.; Gerber, N. Urban households’ food safety knowledge and behaviour: Choice of food markets and cooking practices. J. AG Food Res. 2023, 14, 100728. [Google Scholar] [CrossRef]
  13. Guzmán-Pérez, B.; Pérez-Monteverde, M.V.; Mendoza-Jiménez, J.; Román-Cervantes, C. Social value and urban sustainability in food markets. Front. Psychol. 2021, 12, 689390. [Google Scholar] [CrossRef] [PubMed]
  14. Godette, S.K.; Beratan, K.; Nowell, B. Barriers and facilitators to local food market development: A contingency perspective. J. Agric. Food Syst. Community Dev. 2015, 5, 79–96. [Google Scholar] [CrossRef]
  15. Mashkov, R.; Shoval, N. Merchants’ response towards urban tourism development in food markets. Int. J. Tour. Cities 2020, 6, 1089–1110. [Google Scholar] [CrossRef]
  16. Crespi-Vallbona, M.; Dimitrovski, D. Food markets from a local dimension—La Boqueria (Barcelona, Spain). Cities 2017, 70, 32–39. [Google Scholar] [CrossRef]
  17. Madeira, A.; Rodrigues, R.; Palrao, T.; Mendes, A.S. Tourists’ Fascination with Urban Food Markets: The Successful Case of Time Out Market Lisbon. Foods 2023, 12, 1795. [Google Scholar] [CrossRef]
  18. Mohammad, Z.H.; Yu, H.Y.; Neal, J.A.; Gibson, K.E.; Sirsat, S.A. Food Safety Challenges and Barriers in Southern United States Farmers Markets. Foods 2020, 9, 12. [Google Scholar] [CrossRef]
  19. Fishbein, M.; Ajzen, I. Belief, Attitude, Intention, and Behavior; Addison-Wesley: Boston, MA, USA, 1975. [Google Scholar]
  20. Fishbein, M.; Ajzen, I. Belief, Attitude, Intention, and Behavior: An Introduction to Theory and Research; Addison-Wesley: Boston, MA, USA, 1977. [Google Scholar]
  21. Ajzen, I. The theory of planned behavior. Organ. Behav. Hum. Decis. Process. 1991, 50, 179–211. [Google Scholar] [CrossRef]
  22. Bagozzi, R.P. The self-regulation of attitudes, intentions, and behavior. Soc. Psychol. Q. 1992, 55, 178–204. [Google Scholar] [CrossRef]
  23. Davis, W.A. The two senses of desire. In The Ways of Desire; Routledge: New York, NY, USA, 2018; pp. 63–82. [Google Scholar]
  24. Kuhl, J. A theory of self-regulation: Action versus state orientation, self-discrimination, and some applications. Appl. Psychol. 1992, 41, 97–129. [Google Scholar] [CrossRef]
  25. Hofmann, W.; Vohs, K. Desire and self-regulation. In Handbook of Self-Regulation: Research, Theory, and Applications; Vohs, K.D., Baumeister, R.F., Eds.; Elsevier: San Diego, CA, USA, 2016. [Google Scholar]
  26. Shapiro, S.L.; Schwartz, G.E. The role of intention in self-regulation: Toward intentional systemic mindfulness. In Handbook of Self-Regulation; Baumeister, R.F., Vohs, K.D., Eds.; Elsevier: San Diego, CA, USA, 2000; pp. 253–273. [Google Scholar]
  27. Orbell, S. Intention–behavior relations: A self-regulation perspective. In Contemporary Perspectives on the Psychology of Attitudes; Dardenne, B., Leyens, J.P., Eds.; Psychology Press: New York, NY, USA, 2004; pp. 163–186. [Google Scholar]
  28. Murgraff, V.; Walsh, J.; McDermott, M. The application of Bagozzi & Edwards’s theory of self-regulation to the prediction of low-risk single-occasion drinking. Psychol. Health Med. 2000, 5, 451–466. [Google Scholar]
  29. Conner, M.; Armitage, C.J. Extending the theory of planned behavior: A review and avenues for further research. J. Appl. Soc. Psychol. 1998, 28, 1429–1464. [Google Scholar] [CrossRef]
  30. Perugini, M.; Bagozzi, R.P. The distinction between desires and intentions. Eur. J. Soc. Psychol. 2004, 34, 69–84. [Google Scholar] [CrossRef]
  31. Al Rousan, R.; Siddiqui, S.; Bano, N. Urban tourists’ intention towards visiting national parks: An exertion of theory of planned behaviour and expectancy theory. J. Hosp. Tour. Insights 2023, 7, 653–675. [Google Scholar] [CrossRef]
  32. Azhar, M.; Hamid, S.; Akhtar, M.J.; Subhan, M. Delineating the influence of social media use on sustainable rural tourism: An application of TPB with place emotion. J. Tour. Sustain. Well-Being 2022, 10, 292–312. [Google Scholar]
  33. Eichelberger, S.; Heigl, M.; Peters, M.; Pikkemaat, B. Exploring the role of tourists: Responsible behavior triggered by the COVID-19 pandemic. Sustain. Sci. 2021, 13, 5774. [Google Scholar] [CrossRef]
  34. Joo, Y.; Seok, H.; Nam, Y. The moderating effect of social media use on sustainable rural tourism: A theory of planned behavior model. Sustain. Sci. 2020, 12, 4095. [Google Scholar] [CrossRef]
  35. Qin, Q.; Hsu, C.H. Urban travelers’ pro-environmental behaviors: Composition and role of pro-environmental contextual force. Tour. Manag. 2022, 92, 104561. [Google Scholar] [CrossRef]
  36. Ajzen, I. The theory of planned behaviour: Reactions and reflections. Psychol. Health 2011, 26, 1113–1127. [Google Scholar] [CrossRef]
  37. Tuan, Y.-F. Space and Place: The Perspective of Experience; University of Minnesota Press: Minneapolis, MN, USA, 1977. [Google Scholar]
  38. Wu, X.Y.; Han, X.Y.; Moon, H. Host-guest interactions in peer-to-peer accommodation: Scale development and its influence on guests’ value co-creation behaviors. Int. J. Hosp. Manag. 2023, 110, 103447. [Google Scholar] [CrossRef]
  39. Liu, F.Z.; Lai, K.H.; He, C.C. The influence of online host-guest interaction on listing popularity in peer-to-peer accommodation: The role of listing price and reputation. Inf. Technol. People 2023, 37, 2302–2323. [Google Scholar] [CrossRef]
  40. Munasinghe, S.; Hemmington, N.; Schänzel, H.; Poulston, J. Hospitality beyond the commercial domain: A triadic conceptualisation of hospitality in tourism from a host-guest encounter perspective. Int. J. Hosp. Manag. 2022, 107, 103316. [Google Scholar] [CrossRef]
  41. Smith, V.L.; Brent, M. Hosts and Guests Revisited: Tourism Issues of the 21st Century; Cognizant Communication Corporation: New York, NY, USA, 2001. [Google Scholar]
  42. Pirie, G.H. On spatial justice. Environ. Plan. A 1983, 15, 465–473. [Google Scholar] [CrossRef]
  43. Soja, E.W. Seeking Spatial Justice; University of Minnesota Press: Minneapolis, MN, USA, 2010. [Google Scholar]
  44. Harvey, D. Social Justice and the City; University of Georgia Press: Athens, GA, USA, 2010. [Google Scholar]
  45. Tran Thi Tuong, V. Exploring Host and Guest Value Co-Creation in the Tourism Sharing Economy: The Case of Ho Chi Minh City; Auckland University of Technology: Auckland, New Zealand, 2022. [Google Scholar]
  46. Vu, H.Q.; Muskat, B.; Li, G.; Law, R. Improving the resident–tourist relationship in urban hotspots. J. Sustain. Tour. 2020, 29, 595–615. [Google Scholar] [CrossRef]
  47. Duignan, M.B.; Pappalepore, I. How do Olympic cities strategically leverage new urban tourism? Evidence from Tokyo. Tour. Geogr. 2023, 25, 425–449. [Google Scholar] [CrossRef]
  48. Beriss, D. Food: Location, Location, Location. In Annual Review of Anthropology; Brenneis, D., Strier, K.B., Eds.; Annual Reviews: Palo Alto, CA, USA, 2019; Volume 48, pp. 61–75. [Google Scholar]
  49. Byerlee, D.; Jayne, T.S.; Myers, R.J. Managing food price risks and instability in a liberalizing market environment: Overview and policy options. Food Policy 2006, 31, 275–287. [Google Scholar] [CrossRef]
  50. DeWaal, C.S.; Okoruwa, A.; Yalch, T.; McClafferty, B. Regional Codex Guidelines and Their Potential to Impact Food Safety in Traditional Food Markets. J. Food Prot. 2022, 85, 1148–1156. [Google Scholar] [CrossRef]
  51. Lim, W.M. It’s time to celebrate: How can restaurateurs make special occasions even better? J. Hosp. Mark. Manag. 2015, 24, 573–600. [Google Scholar] [CrossRef]
  52. Yang, Y.H.; Wei, L.J.; Pei, J.N. Application of Bayesian modelling to assess food quality & safety status and identify risky food in China market. Food Control 2019, 100, 111–116. [Google Scholar]
  53. Prayag, G.; Lee, C. Tourist motivation and place attachment: The mediating effects of service interactions with hotel employees. J. Travel Tour. Mark. 2019, 36, 90–106. [Google Scholar] [CrossRef]
  54. Shaw, G.B. Tourism by design: Signature architecture and tourism. Tour. Rev. Int. 2015, 19, 235–241. [Google Scholar] [CrossRef]
  55. Afonso Dias, J.; Perdigão Ribeiro, F.; Correia, A. Online reviews of short-term visits: Exploring sense of place. Int. J. Cult. Tour. Hosp. Res. 2013, 7, 364–374. [Google Scholar] [CrossRef]
  56. Ramkissoon, H.; Mavondo, F.; Uysal, M. Social involvement and park citizenship as moderators for quality-of-life in a national park. J. Sustain. Tour. 2018, 26, 341–361. [Google Scholar] [CrossRef]
  57. Ramkissoon, H.; Smith, L.D.G.; Weiler, B. Relationships between place attachment, place satisfaction, and pro-environmental behavior in an Australian national park. J. Sustain. Tour. 2013, 21, 434–457. [Google Scholar] [CrossRef]
  58. van den Berg, P.; Larosi, H.; Maussen, S.; Arentze, T. Sense of place, shopping area evaluation, and shopping behavior. Geogr. Res. 2021, 59, 584–598. [Google Scholar] [CrossRef]
  59. Zlender, V.; Gemin, S. Testing urban dwellers’ sense of place towards leisure and recreational peri-urban green open spaces in two European cities. Cities 2020, 98, 102579. [Google Scholar] [CrossRef]
  60. Deutsch, K.; Yoon, S.Y.; Goulias, K. Modeling travel behavior and sense of place using a structural equation model. J. Transp. Geogr. 2013, 28, 155–163. [Google Scholar] [CrossRef]
  61. Zhu, H.; Liu, J.; Wei, Z.; Li, W.; Wang, L. Residents’ attitudes towards sustainable tourism development in a historical-cultural village: Influence of perceived impacts, sense of place and tourism development potential. Sustain Sci. 2017, 9, 61. [Google Scholar] [CrossRef]
  62. Martínez, M.E.A.; Navarro, J.L.A.; Trinquecoste, J.F. The effect of destination type and travel period on the behavior of the price of airline tickets. Res. Transp. Econ. 2017, 62, 37–43. [Google Scholar] [CrossRef]
  63. Masiero, L.; Nicolau, J.L. Price sensitivity to tourism activities: Looking for determinant factors. Tour. Econ. 2012, 18, 675–689. [Google Scholar] [CrossRef]
  64. Han, H.; Baek, H.; Lee, K.; Huh, B. Perceived benefits, attitude, image, desire, and intention in virtual golf leisure. J. Hosp. Mark. Manag. 2014, 23, 465–486. [Google Scholar] [CrossRef]
  65. Jeaheng, Y.; Al-Ansi, A.; Chua, B.-L.; Ngah, A.H.; Ryu, H.B.; Ariza-Montes, A.; Han, H. Influence of Thai street food quality, price, and involvement on traveler behavioral intention: Exploring cultural difference (eastern versus western). Psychol. Res. Behav. Manag. 2023, 16, 223–240. [Google Scholar] [CrossRef]
  66. Allen, D.; Yap, G.; Shareef, R. Modeling interstate tourism demand in Australia: A cointegration approach. Math. Comput. Simul. 2009, 79, 2733–2740. [Google Scholar] [CrossRef]
  67. Stangl, B.; Prayag, G.; Polster, L. Segmenting visitors’ motivation, price perceptions, willingness to pay and price sensitivity in a collaborative destination marketing effort. Curr. Issues Tour. 2020, 23, 2666–2682. [Google Scholar] [CrossRef]
  68. Nicolau, J.L. Influence of Nature Motivation on Price Sensitivity. Tour. Geogr. 2012, 14, 383–395. [Google Scholar] [CrossRef]
  69. Karanikola, P.; Panagopoulos, T.; Tampakis, S.; Tampakis, A. Visitor preferences and satisfaction in Attica zoological park, Greece. Heliyon 2020, 6, e04935. [Google Scholar] [CrossRef]
  70. Morfopos, N.; Kopsidas, A.; Kepaptsoglou, K. How does tourism affect permanent residents’ travel preferences? The case of Rhodes, Greece. Transp. Lett. 2023, 16, 703–714. [Google Scholar] [CrossRef]
  71. Cifci, I.; Atsiz, O.; Kahraman, O.C.; Dincer, F.I. Recreational Fishers’ Motivations at Wetland Destinations: The Push and Pull Theory Approach. Leisure Sci. 2021, 46, 595–617. [Google Scholar] [CrossRef]
  72. Aber, M.; Albayrak, T. Push or pull? Identifying rock climbing tourists’ motivations. Tour. Manag. 2016, 55, 74–84. [Google Scholar]
  73. Buckley, R.; Zhong, L.S.; Martin, S. Mental health key to tourism infrastructure in China’s new megapark. Tour. Manag. 2021, 82, 104169. [Google Scholar] [CrossRef] [PubMed]
  74. Secondi, L.; Meseguer-Santamaría, M.L.; Mondéjar-Jiménez, J.; Vargas-Vargas, M. Influence of tourist sector structure on motivations of heritage tourists. Serv. Ind. J. 2011, 31, 1659–1668. [Google Scholar] [CrossRef]
  75. Tang, H.C.; Wang, R.Q.; Jin, X.W.; Zhang, Z.Z. The effects of motivation, destination image and satisfaction on rural tourism tourists’ willingness to revisit. Sustain Sci. 2022, 14, 11938. [Google Scholar] [CrossRef]
  76. Chen, Q.; Huang, R. Understanding the role of local food in sustaining Chinese destinations. Curr. Issues Tour. 2019, 22, 544–560. [Google Scholar] [CrossRef]
  77. Millán, M.G.D.; de la Torre, M.; Rojas, R.H. Analysis of the demand for gastronomic tourism in Andalusia (Spain). PLoS ONE 2021, 16, e0246377. [Google Scholar]
  78. Pavic, L.; Blesic, I.; Petrovic, M.D.; Radovanovic, M.M.; Prisenk, J. Can the quality of hospitality services play a role in sustainable equestrian tourism in Slovenia? Mediations, effects, and implications. Sustain Sci. 2019, 11, 6155. [Google Scholar] [CrossRef]
  79. Jiménez Beltrán, J.; López-Guzmán, T.; Santa-Cruz, F.G. Gastronomy and tourism: Profile and motivation of international tourism in the city of Córdoba, Spain. J. Culin. Sci. Technol. 2016, 14, 347–362. [Google Scholar] [CrossRef]
  80. Lin, P.M.C.; Ok, C.M.; Au, W.C. Peer-to-peer dining: A motivation study. J. Hosp. Tour. Res. 2022, 46, 1596–1621. [Google Scholar] [CrossRef]
  81. Tarinc, A.; Aytekin, A.; Ozbek, O.T.; Erguen, G.S.; Keles, A.; Uslu, F.; Keles, H.; Yayla, O. How do food neophobia and neophilia moderate the effect of local food quality on dining satisfaction and post-dining behavioral intention in the perspective of sustainable gastronomy tourism? Sustain Sci. 2023, 15, 9510. [Google Scholar] [CrossRef]
  82. Toudert, D.; Bringas-Rábago, N.L. Interest in food, food quality, satisfaction, and outcomes in a border context: Gender, country of residence and born moderation. Int. J. Gastr. Food Sci. 2021, 25, 100394. [Google Scholar] [CrossRef]
  83. Yousaf, S.; Fan, X.C. Halal culinary and tourism marketing strategies on government websites: A preliminary analysis. Tour. Manag. 2018, 68, 423–443. [Google Scholar] [CrossRef]
  84. Savelli, E.; Gregory-Smith, D.; Murmura, F.; Pencarelli, T. How to communicate typical-local foods to improve food tourism attractiveness. Psychol. Mark. 2022, 39, 1350–1369. [Google Scholar] [CrossRef]
  85. Yeh, C.C.; Lin, C.J.Y.; Hsiao, J.P.H.; Huang, C.H. The effect of improving cycleway environment on the recreational benefits of bicycle tourism. Int. J. Environ. Res. Public Health 2019, 16, 3460. [Google Scholar] [CrossRef] [PubMed]
  86. Butnaru, G.I.; Nita, V.; Melinte, C.; Anichiti, A.; Brînza, G. The nexus between sustainable behaviour of tourists from generation Z and the factors that influence the protection of environmental quality. Sustain Sci. 2022, 14, 12103. [Google Scholar] [CrossRef]
  87. Zhang, H.; Chang, P.C.; Tsai, M.F. How physical environment impacts visitors’ behavior in learning-based tourism—The example of technology museum. Sustain. Sci. 2018, 10, 3880. [Google Scholar] [CrossRef]
  88. Bleakley, A.; Hennessy, M. The Quantitative Analysis of Reasoned Action Theory. Ann. Am. Acad. Pol. Soc. Sci. 2012, 640, 28–41. [Google Scholar] [CrossRef]
  89. Hong, H.; Chung, W. Integrating health consciousness, self-efficacy, and habituation into the attitude-intention-behavior relationship for physical activity in college students. Psychol. Health Med. 2022, 27, 965–975. [Google Scholar] [CrossRef]
  90. Leone, L.; Perugini, M.; Ercolani, A.P. A comparison of three models of attitude–behavior relationships in the studying behavior domain. Eur. J. Soc. Psychol. 1999, 29, 161–189. [Google Scholar] [CrossRef]
  91. Bamberg, S.; Ajzen, I.; Schmidt, P. Choice of travel mode in the theory of planned behavior: The roles of past behavior, habit, and reasoned action. Basic. Appl. Soc. Psychol. 2003, 25, 175–187. [Google Scholar] [CrossRef]
  92. Miller, Z.D.; Freimund, W.; Metcalf, E.C.; Nickerson, N.; Powell, R.B. Merging elaboration and the theory of planned behavior to understand bear spray behavior of day hikers in Yellowstone National Park. Environ. Manag. 2019, 63, 366–378. [Google Scholar] [CrossRef]
  93. Matteucci, X.; Gnoth, J. Elaborating on grounded theory in tourism research. Ann. Tour. Res. 2017, 65, 49–59. [Google Scholar] [CrossRef]
  94. Yoon, Y.; Gursoy, D.; Chen, J.S. Validating a tourism development theory with structural equation modeling. Tour. Manag. 2001, 22, 363–372. [Google Scholar] [CrossRef]
  95. Acun, V.; Yilmazer, S. Combining grounded theory (GT) and structural equation modelling (SEM) to analyze indoor soundscape in historical spaces. Appl. Acoust. 2019, 155, 515–524. [Google Scholar] [CrossRef]
  96. Charmaz, K.; Thornberg, R. The pursuit of quality in grounded theory. Qual. Res. Psychol. 2021, 18, 305–327. [Google Scholar] [CrossRef]
  97. Bimonte, S.; Punzo, L.F. Tourist development and host-guest interaction: An economic exchange theory. Ann. Tour. Res. 2016, 58, 128–139. [Google Scholar] [CrossRef]
  98. Otoo, F.E.; Kim, S.S.; King, B. African diaspora tourism—How motivations shape experiences. J. Destin. Mark. Manag. 2021, 20, 100565. [Google Scholar] [CrossRef]
  99. Yin, Y.M.; Zou, Y.G.; Zhang, J.Y.; Wang, R.; Zhang, H.X. Temporarily returning to an ideal life: Research on Chinese rural tourists’ home experience. Tour. Manag. Perspect. 2022, 41, 100915. [Google Scholar] [CrossRef]
  100. Csurgo, B.; Smith, M.K. Cultural heritage, sense of place and tourism: An analysis of cultural ecosystem services in rural Hungary. Sustain. Sci. 2022, 14, 7305. [Google Scholar] [CrossRef]
  101. McCunn, L.J.; Gifford, R. Place imageability, sense of place, and spatial navigation: A community investigation. Cities 2021, 115, 103245. [Google Scholar] [CrossRef]
  102. Pintrich, P.R. Issues in self-regulation theory and research. J. Mind Behav. 2000, 21, 213–219. [Google Scholar]
  103. Rasskazova, E.I. Self-regulation in psychology of health and clinical psychology. Vopr. Psikhologii 2012, 75. [Google Scholar]
  104. Ruan, Y.Y. Perceived host-guest sociability similarity and participants’ satisfaction: Perspectives of Airbnb guests and hosts. J. Hosp. Tour. Manag. 2020, 45, 419–428. [Google Scholar] [CrossRef]
  105. del Castillo, E.J.S.; Armas, R.J.D.; Taño, D.G. An extended model of the theory of planned behaviour to predict local wine consumption intention and behaviour. Foods 2021, 10, 2187. [Google Scholar] [CrossRef] [PubMed]
  106. Shoukat, M.H.; Ramkissoon, H. Customer delight, engagement, experience, value co-creation, place identity, and revisit intention: A new conceptual framework. J. Hosp. Mark. Manag. 2022, 31, 757–775. [Google Scholar] [CrossRef]
  107. Wan, C.L.; Shen, G.Q.; Choi, S. Pathways of place dependence and place identity influencing recycling in the extended theory of planned behavior. J. Environ. Psychol. 2022, 81, 101795. [Google Scholar] [CrossRef]
  108. Song, H.M.; Chen, J.M.M.; Zeng, T.T. Modeling golfers’ revisit intention: An application of the theory of reasoned action. J. Hosp. Tour. Res. 2022, 46, 1652–1673. [Google Scholar] [CrossRef]
  109. Prince, S. Working towards sincere encounters in volunteer tourism: An ethnographic examination of key management issues at a Nordic eco-village. J. Sustain. Tour. 2017, 25, 1617–1632. [Google Scholar] [CrossRef]
  110. Silkes, C.A. Farmers’ markets: A case for culinary tourism. J. Culin. Sci. Technol. 2012, 10, 326–336. [Google Scholar] [CrossRef]
  111. Okumus, B. Food tourism research: A perspective article. Tour. Rev. 2021, 76, 38–42. [Google Scholar] [CrossRef]
  112. La Barbera, F.; Ajzen, I. Control interactions in the theory of planned behavior: Rethinking the role of subjective norm. Eur. J. Psychol. 2020, 16, 401–417. [Google Scholar] [CrossRef]
  113. Alvarez-Albelo, C.D.; Martinez-Gonzalez, J.A. Coordination of complementary tourism supply through a destination card: The pursuit of profitability in the presence of a foreign tour operator. Tour. Econ. 2023, 30, 1166–1188. [Google Scholar] [CrossRef]
  114. Arroyo, F.; Pantaleon, A.J.S.; Navarro-Mendoza, Y.P.; Esparza-Huamanchumo, R.M. Community tourism conditions and sustainable management of a community tourism association: The case of Cruz Pata, Peru. Sustain. Sci. 2023, 15, 4401. [Google Scholar] [CrossRef]
  115. Li, W.Y. Coupling and coordinated development of tourism and ecological environment. J. Environ. Prot. Ecol. 2021, 22, 1199–1209. [Google Scholar]
  116. Oad, S.; Jinliang, Q.; Shah, S.B.H.; Memon, S.U. Tourism: Economic development without increasing CO2 emissions in Pakistan. Environ. Dev. Sustain. Sci. 2022, 24, 4000–4023. [Google Scholar] [CrossRef]
  117. Rocca, L.H.D.; Zielinski, S. Community-based tourism, social capital, and governance of post-conflict rural tourism destinations: The case of Minca, Sierra Nevada de Santa Marta, Colombia. Tour. Manag. Perspect. 2022, 43, 100985. [Google Scholar] [CrossRef]
  118. Santos, E. From neglect to progress: Assessing social sustainability and decent work in the tourism sector. Sustain. Sci. 2023, 15, 10329. [Google Scholar] [CrossRef]
  119. Shang, Y.W.; Pallares-Barbera, M.; Romagosa, F. Coordination Mechanism of Stakeholders in Tourism Destinations: A Social Network Analysis Exploration. In Proceedings of the 6th International Conference on Applied Economics and Business (ICAEB), Stockholm, Sweden, 24–26 August 2022; pp. 363–381. [Google Scholar]
  120. Shao, Y.W.; Sun, Y. Governing for spatial reconfiguration in tourism-oriented peri-urban villages: New developments from three cases in China. Buildings 2023, 13, 519. [Google Scholar] [CrossRef]
  121. Tang, Z.; Si, X.P.; Liang, Y. Research on the measurement of high-quality development of tourism: A case study of Heilongjiang Province, China. Environ. Dev. Sustain. Sci. 2023, 26, 25027–25047. [Google Scholar] [CrossRef]
  122. Wanner, A.; Probstl-Haider, U.; Feilhammer, M. The future of Alpine pastures—Agricultural or tourism development? Experiences from the German Alps. J. Outdoor Recreat. Tour.-Res. Plan. Manag. 2021, 35, 100405. [Google Scholar] [CrossRef]
  123. Zhang, H.; Long, S.J. How business environment shapes urban tourism industry development? Configuration effects based on NCA and fsQCA. Front. Psychol. 2022, 13, 947794. [Google Scholar] [CrossRef]
  124. Zhang, W.D.; Wen, L. Analysis of the coordination effects and influencing factors of transportation and tourism development in Shaanxi region. Sustain. Sci. 2023, 15, 9496. [Google Scholar] [CrossRef]
  125. Scannell, L.; Gifford, R. Place attachment enhances psychological need satisfaction. Environ. Behav. 2017, 49, 359–389. [Google Scholar] [CrossRef]
  126. Mecca, A. Women’s mountaineering tourism on Instagram: The paradox between gender equality, identity, and objectification. In Promoting Creative Tourism: Current Issues in Tourism Research; Routledge: New York, NY, USA, 2021; pp. 721–727. [Google Scholar]
  127. Nguyen, S.; Llosa, S. When users decide to bypass collaborative consumption platforms: The interplay of economic benefit, perceived risk, and perceived enjoyment. Tour. Manag. 2023, 96, 104713. [Google Scholar] [CrossRef]
  128. Xiao, J.; Goulias, K.G. Perceived usefulness and intentions to adopt autonomous vehicles. Transp. Res. Part A Policy Pract. 2022, 161, 170–185. [Google Scholar] [CrossRef]
  129. Alfarhan, U.F.; Nusair, K.; Al-Azri, H.; Al-Muharrami, S.; Hua, N. Measuring the effects of tourists’ relative willingness to spend and third-degree price discrimination on inbound tourism expenditure differentials. Tour. Econ. 2022, 28, 2126–2153. [Google Scholar] [CrossRef]
  130. Fichter, T.; Roman, C. Rural tourism activities in mass tourism destinations: Residents vs non-residents perspectives. Tour. Rev. 2023, 78, 778–793. [Google Scholar] [CrossRef]
  131. Zheng, M.Y.; Chen, C.C.; Lin, H.H.; Tseng, C.H.; Hsu, C.H. Research on the impact of popular tourism program involvement on rural tourism image, familiarity, motivation and willingness. Sustain. Sci. 2021, 13, 4906. [Google Scholar] [CrossRef]
  132. Alves, P.; Martins, H.; Saraiva, P.; Carneiro, J.; Novais, P.; Marreiros, G. Group recommender systems for tourism: How does personality predict preferences for attractions, travel motivations, preferences and concerns? User Model. User-Adap. Interact. 2023, 33, 1141–1210. [Google Scholar] [CrossRef]
  133. Frost, J.; Frost, W. Exploring prosocial and environmental motivations of frontier tourists: Implications for sustainable space tourism. J. Sustain. Tour. 2022, 30, 2254–2270. [Google Scholar] [CrossRef]
  134. Knezevic, M.N.; Mijatov, M.; Kovacic, S. Achievement motivation and locus of control as factors of entrepreneurial orientation in tourism and healthcare services. J. East Eur. Manag. Stud. 2021, 26, 275–305. [Google Scholar] [CrossRef]
  135. Kulozu Uzunboy, N.; Sipahi, S. Sustainability motivation factors and their impacts: The case of Palandoken Winter Tourism Center, Erzurum. Environ. Sci. Pollut. Res. 2022, 29, 44678–44692. [Google Scholar] [CrossRef] [PubMed]
  136. Bigné, J.E.; Sánchez, M.I.; Sánchez, J. Tourism image, evaluation variables and after purchase behaviour: Inter-relationship. Tour. Manag. 2001, 22, 607–616. [Google Scholar] [CrossRef]
  137. Ren, J.; Su, K.W.; Zhou, Y.H.; Hou, Y.L.; Wen, Y.L. Why return? Birdwatching tourists’ revisit intentions based on structural equation modelling. Sustain. Sci. 2022, 14, 14632. [Google Scholar] [CrossRef]
  138. Solís Radilla, M.M.; Hernández Lobato, L.; Callarisa Fiol, L.J.; Pastor Durán, H.T. The importance of sustainability in the loyalty to a tourist destination through the management of expectations and experiences. Sustain. Sci. 2019, 11, 4132. [Google Scholar] [CrossRef]
  139. Yamagishi, K.; de Ocampo, M.; Ocampo, L. Revisit intention of tourists in farm tourism sites. Curr. Issues Tour. 2023, 27, 3529–3556. [Google Scholar] [CrossRef]
  140. Zeng, L.Y.; Li, R.Y.M. Tourist satisfaction, willingness to revisit and recommend, and mountain kangyang tourism spots sustainability: A structural equation modelling approach. Sustain. Sci. 2021, 13, 10620. [Google Scholar] [CrossRef]
Disclaimer/Publisher’s Note: The statements, opinions and data contained in all publications are solely those of the individual author(s) and contributor(s) and not of MDPI and/or the editor(s). MDPI and/or the editor(s) disclaim responsibility for any injury to people or property resulting from any ideas, methods, instructions or products referred to in the content.

Article Metrics

Citations

Article Access Statistics

Multiple requests from the same IP address are counted as one view.