Analysis of Super-Gentrification Dynamic Factors Using Interpretative Structure Modeling
Abstract
1. Introduction
2. Methodology
2.1. Interpretive Structural Modeling
2.2. Cross Impact Matrix Multiplication Applied to a Classification (MICMAC) Analysis
3. Interpretative Structure Model of Super-Gentrification Dynamic Factors and Cross Impact Matrix Multiplication Applied to a Classification (MICMAC) Analysis
3.1. Dynamic Factors Identification
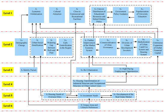
3.2. Construction of the Interpretative Structure Model of Super-Gentrification Dynamic Factors
3.2.1. Construction of the Adjacency Matrix of Super-Gentrification Dynamic Factors
3.2.2. Construction of the Accessibility Matrix of Super-Gentrification Dynamic Factors
3.2.3. Construction of the Inter-Level Accessibility Matrix of Super-Gentrification Dynamic Factors
3.3. Cross Impact Matrix Multiplication Applied to a Classification (MICMAC) Analysis
4. Results Analysis
5. Conclusions
Author Contributions
Acknowledgments
Conflicts of Interest
References
- Ruth, G. Aspects of Change; MacGibbon & Kee: London, UK, 1964. [Google Scholar]
- Davidson, M.; Lees, L. New-build ‘gentrification’ and London’s riverside renaissance. Environ. Plan. A 2005, 37, 1165–1191. [Google Scholar] [CrossRef]
- Gravari-Barbas, M. Super-Gentrification and Hyper-Tourismification in Le Marais, Paris; Routledge: London, UK; New York, NY, USA, 2017. [Google Scholar]
- Butler, T.; Lees, L. Super-gentrification in Barnsbury, London: Globalization and gentrifying global elites at the neighbourhood level. Trans. Inst. Br. Geogr. 2006, 31, 467–487. [Google Scholar] [CrossRef]
- Lees, L. Super-gentrification: The Case of Brooklyn Heights, New York City. Urban Stud. 2003, 40, 2487–2509. [Google Scholar] [CrossRef]
- Rofe, M.W. From ‘Problem City’ to ‘Promise City’: Gentrification and the Revitalisation of Newcastle. Aust. Geogr. Stud. 2004, 42, 193–206. [Google Scholar] [CrossRef]
- Podagrosi, A.; Vojnovicô, I.; Pigozzi, B. The diversity of gentrification in Houston’s urban renaissance: From cleansing the urban poor to supergentrification. Environ. Plan. A 2011, 43, 1910–1930. [Google Scholar] [CrossRef]
- Monare, P.T.; Kotzé, N.; Mckay, T.M. A second wave of gentrification: The case of Parkhurst, Johannesburg, South Africa. Urbani Izziv 2014, 25, 108–121. [Google Scholar] [CrossRef]
- Halasz, J.R. The super-gentrification of Park Slope, Brooklyn. Urban Geogr. 2018, 39, 1366–1390. [Google Scholar] [CrossRef]
- Mendes, L.; Jara, A. Super-gentrification and financialized capitalism: The new frontiers of space-capital in Colina de Santana, Lisbon. Cad. Metrópole 2018, 20, 769–796. (In Portuguese) [Google Scholar] [CrossRef]
- Morris, A. ‘Super-gentrification’ triumphs: Gentrification and the displacement of public housing tenants in Sydney’s inner city. Hous. Stud. 2019, 34, 1071–1088. [Google Scholar] [CrossRef]
- Shen, L.; Song, X.; Wu, Y.; Liao, S.; Zhang, X. Interpretive Structural Modeling based factor analysis on the implementation of Emission Trading System in the Chinese building sector. J. Clean. Prod. J. 2016, 127, 214–227. [Google Scholar] [CrossRef]
- Ravi, V.; Shankar, R. Analysis of interactions among the barriers of reverse logistics. Technol. Forecast. Soc. Chang. 2005, 72, 1011–1029. [Google Scholar] [CrossRef]
- Warfield, J.N. Developing Interconnection Matrices in Structural Modeling. IEEE Trans. Syst. Man Cybern. 1974, 4, 81–87. [Google Scholar] [CrossRef]
- Miao, X.; Chen, Y.; Mi, C. Study on consumer satisfaction on Tangshan hot springs based on ISM and online reviews. Chin. J. Manag. Sci. 2019, 27, 186–194. (In Chinese) [Google Scholar]
- Yue, H.; Dong, M. An analysis of Interpretation Structural Modeling for influencing factors of social science achievements transformation system. East China Econ. Manag. 2019, 33, 176–184. (In Chinese) [Google Scholar]
- Zou, J.; Zhu, Q.; Liu, P. The vulnerability factors of tourism traditional villages based on the Interpretation Structural Model. Econ. Geogr. 2018, 38, 219–225. (In Chinese) [Google Scholar]
- Qin, X.; Mauro, M.; Agnese, T.; Lyu, K.; Wang, M. A comparative study on barries between China and Italy in BIM adoption from the construction market perspective. Chinese J. Manag. 2016, 13, 1718–1727. (In Chinese) [Google Scholar]
- Rajesh, R. Technological capabilities and supply chain resilience of firms: A relational analysis using Total Interpretive Structural Modeling (TISM). Technol. Forecast. Soc. Chang. 2017, 118, 161–169. [Google Scholar] [CrossRef]
- Ma, G.; Jia, J.; Ding, J.; Shang, S.; Jiang, S. Interpretive Structural Model Based Factor Analysis of BIM Adoption in Chinese Construction Organizations. Sustainability 2019, 11, 1982. [Google Scholar] [CrossRef]
- Janssen, M.; Rana, N.P.; Slade, E.L.; Dwivedi, Y.K. Trustworthiness of digital government services: Deriving a comprehensive theory through interpretive structural modelling. Public Manag. Rev. 2018, 20, 647–671. [Google Scholar] [CrossRef]
- Tan, T.; Chen, K.; Xue, F.; Lu, W. Barriers to Building Information Modeling (BIM) implementation in China’s prefabricated construction: An interpretive structural modeling (ISM) approach. J. Clean. Prod. 2019, 219, 949–959. [Google Scholar] [CrossRef]
- Peng, J.; Peng, X.; Zhang, J. An analysis of the factors affecting the development of rural tourism industrialization: Based on Interpretative Structural Model. J. Tech. Econ. Manag. 2019, 8, 124–128. (In Chinese) [Google Scholar]
- Duperrin, J.C.; Godet, M. SMIC-74-Method for constructing and ranking scenarios. Futures 1975, 7, 302–312. [Google Scholar] [CrossRef]
- Xu, Y.; Wang, C.; Zhang, T.; Zhang, W.; Liu, J. Advances and prospects in tourism gentrification research home and abroad. Hum. Geogr. 2019, 2, 8–16. (In Chinese) [Google Scholar]
- He, S. State-sponsored gentrification under market transition: The case of Shanghai. Urban Aff. Rev. 2007, 43, 171–198. [Google Scholar]
- He, S. New-Build Gentrification in Central Shanghai: Demographic Changes and Socioeconomic Implications. Popul. Sp. Place 2010, 16, 345–361. [Google Scholar] [CrossRef]
- Chen, J.; He, S. Classical gentrification and its mechanism in Guangzhou old town: A case study of Yaohua Street, Liwan district. Hum. Geogr. 2012, 27, 37–43. (In Chinese) [Google Scholar]
- Dai, X. Gentrification: An urban socio-spatial restructuring process. Urban Plan. Forum 2007, 2, 25–31. (In Chinese) [Google Scholar]
- Dai, X. Gentrification of Inner City of Metropolis in Transitional China, a Case of Shanghai. Ph.D. Thesis, Tongji University, Shanghai, China, 2007. [Google Scholar]
- Zhao, Y.; Gu, C.; Li, D.; Huang, M. Tourism gentrification: Concept, type and mechanism. Tour. Trib. 2006, 11, 70–74. (In Chinese) [Google Scholar]
- He, S.; Qian, J.; Deng, S. Various forms of gentrification in transitional period in China: A case study of six communities in Guangzhou. Hum. Geogr. 2011, 26, 44–49. (In Chinese) [Google Scholar]
- Huang, X.; Yang, Y. The research progress of gentrification in western countries and China with the implications for China’ s urban planning. Urban Plan. Int. 2012, 27, 54–60. (In Chinese) [Google Scholar]
- Lu, S.; Zhang, H.; Rao, X. Research progress of rural gentrification in western countries. Hum. Geogr. 2019, 34, 1–6. (In Chinese) [Google Scholar]
- Zhong, Y.; Taylor, Y.; Theriault, V. School district houses as super-gentrification: A case study of Wuhan. In DEStech Transactions on Social Science Education and Human Science; SOCIAL SCIENCE, EDUCATION and HUMAN SCIENCE: Lancaster, PA, USA, 2017; pp. 68–72. [Google Scholar]
- Chen, P. Jiaoyufication and its socio-spatial consequences in Urban China. Urban Dev. Stud. 2015, 22, 55–60. (In Chinese) [Google Scholar]
- Wu, Q.; Edensor, T.; Cheng, J. Beyond space: Spatial (Re)production and middle-class remaking driven by Jiaoyufication in Nanjing City, China. Int. J. Urban Reg. Res. 2018, 42, 1–19. [Google Scholar] [CrossRef]
- Zhang, J.; Wang, M. The characteristics of the life space remodeling of tourisom village during rural gentrification: The case of Cuandixia in Beijing. Hum. Geogr. 2017, 32, 137–144. (In Chinese) [Google Scholar]
- Song, W. Theoretical disputes and enlightenment on gentrification in western cities. Hum. Geogr. 2013, 28, 32–35. (In Chinese) [Google Scholar]
- Wu, Q.; Zhang, X.; Waley, P. Jiaoyufication: When gentrification goes to school in the Chinese inner city. Urban Stud. 2016, 53, 3510–3526. [Google Scholar] [CrossRef]
- Yu, S.; Zhu, X.; Sun, J. Analysis on community studentization phenomenon from the perspective of sense of place: A case of a new community near Zhejiang University. Urban Probl. 2018, 6, 36–42. (In Chinese) [Google Scholar]
- Zhu, X.; Zhou, Q.; Jin, J. The gentrification and urban renew: In case of Nanjing. Urban Stud. 2004, 11, 33–37. (In Chinese) [Google Scholar]



| Factors | Description | References |
|---|---|---|
| S1 Economic Globalization | Cross-national and cross-regional flow of production elements, including commodities, information, currency, technology, personnel, capital, services, and management experience, which made the world economy an increasingly integrated whole. | [1,4,5,25,26,27,28,29,30,31,32,33,34,35] |
| S2 Housing Needs of Overseas Elites | Housing needs of international elites who have rich assets, high social status, and are highly educated in metropolis due to their work or living needs. | [4,5,29,30,36] |
| S3 Urban Social Stratification | Stratification of urban residents due to the different possession of social resources such as income, prestige, and rights. | [2,7,27,29,30,31,35,37,38] |
| S4 Widening Gap between Rich and Poor | Income and wealth gap between rural and urban areas, industries, regions, and social groups is gradually widening. | [1,2,4,5,27,29,31,32,35,36,37,39,40] |
| S5 Cultural Attraction | Unique cultural attributes of a certain region, such as architecture and humanities, which attract super-gentrifiers to move into. | [2,5,26,28,29,31,32,34,35,36,37,38,39,40] |
| S6 Identity Pursuit | Living in a certain area in order to show personal wealth and social status. | [2,5,9,39] |
| S7 Unique Areas and Lifestyle Preferences | Preferences of super-gentrifiers for certain areas and lifestyles in metropolis. | [1,5,7,9,25,26,28,29,30,32,34,35,39] |
| S8 Close to Commercial and Recreational Facilities | There are convenient commercial facilities and entertainment facilities nearby for the consumption and entertainment of super-gentrifiers. | [4,5,9,26,35,36] |
| S9 Investment Needs | Super-gentrifiers buying real estate in certain areas of the city in order to preserve and increase their assets. | [4,5,25,28,29,34,40] |
| S10 Demographic Change | Changes in the overall gender structure and age structure of the population in a certain region and at a certain point in time. | [3,5,7,9,25,27,29,34,38,41,42] |
| S11 Further Improvement of the Market Economy System | Continuous improvement of the economic system in which the market plays a fundamental role in regulating resource allocation. | [26,27,32] |
| S12 Uneven Distribution of Educational Resources and School District Policy | Due to the uneven distribution of high-quality education resources in primary and secondary schools, high-quality education resources are linked to commercial housing through the division of school districts. | [35,36,37,39,40] |
| S13 Government Policy Guidance | A series of laws and policies formulated by the state or political party to guide people to strive for the realization of tasks in a certain historical period. | [2,4,7,25,26,27,28,31,35,36,37,38,39,40,42] |
| S14 Commercialization of Urban Governance | The state governs the city in accordance with the principles of independent economic accounting. | [26,29,30] |
| S15 Development of the Real Estate Market | Improving the living conditions and living standards of residents by building new houses or renovating old houses, thereby driving the development of many industries, such as the construction industry and the building materials industry. | [2,5,6,9,25,26,27,28,29,31,32,42] |
| S16 Popularization of University Education | The expansion of enrollment in higher education institutions and the increase in university enrollment rate. | [9,32,36,41] |
| S17 The Rapid Growth of High-Paying Employment Opportunities | A substantial increase in high-paying jobs. | [4,5,9,29,34,35,39,42] |
| S18 Continuous Expansion of Global Financial Capital | The transfer of capital from one country or region to another, that is, the flow of capital between countries. | [4,5,9,28,29,31,33] |
| S19 Early Gentrification in the Region | The region has already experienced a round of gentrification in which the middle class displaced the working-class residents. | [3,4,5,6,9,33,35] |
| S20 Re-Urbanization | The process of re-urbanizing a city’s central area that has been declining due to counter-urbanization. | [5,7,25,26,35,39] |
| S21 Diversity of Urban Development Investors | In the process of urban development, the main body of investment gradually shifts from the single investment of the state to the cooperative investment of the state, enterprises, and individuals. | [7,26,29] |
| S22 Marketization of Urban Land Use System and Housing System | The realization of the adequate and reasonable allocation of housing and land resources to achieve the goal of maximizing efficiency guided by market demand. | [5,26,29,30,36,37,40] |
| S23 Transformation of Industrial Structure and Occupational Structure in Urban Central Areas | Fundamental transformation of the proportion of agriculture, industry and service industry in urban economic structure and the fundamental change in the occupational composition and hierarchical characteristics of the population in urban central areas. | [4,5,28,29,30,36,39,42] |
| S1 | S2 | S3 | S4 | S5 | S6 | S7 | S8 | S9 | S10 | S11 | S12 | S13 | S14 | S15 | S16 | S17 | S18 | S19 | S20 | S21 | S22 | S23 | |
|---|---|---|---|---|---|---|---|---|---|---|---|---|---|---|---|---|---|---|---|---|---|---|---|
| S1 | 0 | 0 | 0 | 0 | 0 | 0 | 0 | 0 | 0 | 0 | 0 | 0 | 0 | 0 | 0 | 0 | 0 | 0 | 0 | 0 | 0 | 0 | 0 |
| S2 | 1 | 0 | 0 | 0 | 0 | 0 | 0 | 0 | 0 | 0 | 0 | 0 | 0 | 0 | 1 | 0 | 0 | 1 | 0 | 0 | 0 | 0 | 0 |
| S3 | 1 | 0 | 0 | 1 | 0 | 0 | 0 | 0 | 0 | 0 | 0 | 0 | 0 | 0 | 0 | 0 | 0 | 0 | 1 | 0 | 0 | 0 | 0 |
| S4 | 0 | 0 | 1 | 0 | 0 | 0 | 0 | 0 | 0 | 0 | 0 | 0 | 0 | 0 | 0 | 0 | 0 | 0 | 0 | 0 | 0 | 0 | 0 |
| S5 | 0 | 0 | 0 | 0 | 0 | 0 | 0 | 0 | 0 | 0 | 0 | 0 | 0 | 0 | 0 | 0 | 0 | 0 | 0 | 0 | 0 | 0 | 0 |
| S6 | 0 | 0 | 1 | 0 | 0 | 0 | 0 | 0 | 0 | 0 | 0 | 0 | 0 | 0 | 0 | 0 | 0 | 0 | 0 | 0 | 0 | 0 | 0 |
| S7 | 0 | 1 | 0 | 0 | 0 | 1 | 0 | 0 | 0 | 0 | 0 | 0 | 0 | 0 | 0 | 0 | 0 | 0 | 0 | 0 | 0 | 0 | 0 |
| S8 | 0 | 0 | 0 | 0 | 0 | 0 | 0 | 0 | 0 | 0 | 0 | 0 | 0 | 0 | 0 | 0 | 0 | 0 | 0 | 0 | 0 | 0 | 0 |
| S9 | 1 | 1 | 0 | 0 | 0 | 0 | 0 | 1 | 0 | 0 | 1 | 0 | 0 | 0 | 1 | 0 | 0 | 0 | 0 | 1 | 0 | 1 | 0 |
| S10 | 1 | 0 | 0 | 0 | 0 | 0 | 0 | 0 | 0 | 0 | 0 | 0 | 0 | 0 | 0 | 0 | 0 | 0 | 0 | 0 | 0 | 0 | 0 |
| S11 | 1 | 0 | 0 | 0 | 0 | 0 | 0 | 0 | 0 | 0 | 0 | 0 | 1 | 0 | 0 | 0 | 0 | 0 | 0 | 0 | 1 | 1 | 0 |
| S12 | 0 | 0 | 0 | 0 | 0 | 0 | 0 | 0 | 0 | 0 | 0 | 0 | 1 | 0 | 0 | 1 | 0 | 0 | 0 | 0 | 0 | 0 | 0 |
| S13 | 0 | 0 | 0 | 0 | 0 | 0 | 0 | 0 | 0 | 0 | 0 | 1 | 0 | 0 | 0 | 0 | 0 | 0 | 0 | 0 | 0 | 0 | 0 |
| S14 | 0 | 0 | 0 | 0 | 0 | 0 | 0 | 0 | 0 | 0 | 1 | 0 | 0 | 0 | 0 | 0 | 0 | 0 | 0 | 0 | 0 | 0 | 0 |
| S15 | 1 | 1 | 0 | 0 | 0 | 0 | 0 | 0 | 1 | 0 | 1 | 1 | 1 | 1 | 0 | 0 | 0 | 0 | 1 | 1 | 1 | 1 | 1 |
| S16 | 0 | 0 | 0 | 0 | 0 | 0 | 0 | 0 | 0 | 0 | 0 | 0 | 1 | 0 | 0 | 0 | 0 | 0 | 0 | 0 | 0 | 0 | 0 |
| S17 | 1 | 0 | 0 | 0 | 0 | 0 | 0 | 0 | 0 | 0 | 1 | 0 | 0 | 0 | 0 | 0 | 0 | 0 | 0 | 0 | 0 | 0 | 0 |
| S18 | 1 | 0 | 0 | 0 | 0 | 0 | 0 | 0 | 0 | 0 | 0 | 0 | 1 | 0 | 0 | 0 | 0 | 0 | 0 | 0 | 0 | 0 | 0 |
| S19 | 0 | 0 | 1 | 0 | 0 | 0 | 0 | 0 | 0 | 0 | 0 | 0 | 0 | 0 | 0 | 0 | 0 | 0 | 0 | 0 | 0 | 0 | 0 |
| S20 | 0 | 0 | 0 | 0 | 0 | 0 | 0 | 0 | 0 | 0 | 1 | 0 | 0 | 0 | 0 | 0 | 0 | 0 | 0 | 0 | 0 | 0 | 0 |
| S21 | 0 | 0 | 0 | 0 | 0 | 0 | 0 | 0 | 0 | 0 | 1 | 0 | 1 | 1 | 0 | 0 | 0 | 0 | 0 | 0 | 0 | 0 | 0 |
| S22 | 0 | 0 | 0 | 0 | 0 | 0 | 0 | 0 | 0 | 0 | 1 | 0 | 1 | 1 | 0 | 0 | 0 | 0 | 0 | 0 | 0 | 0 | 0 |
| S23 | 1 | 0 | 0 | 0 | 0 | 0 | 0 | 0 | 0 | 0 | 1 | 0 | 0 | 0 | 0 | 0 | 1 | 1 | 0 | 1 | 0 | 0 | 0 |
| S1 | S2 | S3 | S4 | S5 | S6 | S7 | S8 | S9 | S10 | S11 | S12 | S13 | S14 | S15 | S16 | S17 | S18 | S19 | S20 | S21 | S22 | S23 | |
|---|---|---|---|---|---|---|---|---|---|---|---|---|---|---|---|---|---|---|---|---|---|---|---|
| S1 | 1 | 0 | 0 | 0 | 0 | 0 | 0 | 0 | 0 | 0 | 0 | 0 | 0 | 0 | 0 | 0 | 0 | 0 | 0 | 0 | 0 | 0 | 0 |
| S2 | 1 | 1 | 1 | 1 | 0 | 0 | 0 | 1 | 1 | 0 | 1 | 1 | 1 | 1 | 1 | 1 | 1 | 1 | 1 | 1 | 1 | 1 | 1 |
| S3 | 1 | 0 | 1 | 1 | 0 | 0 | 0 | 0 | 0 | 0 | 0 | 0 | 0 | 0 | 0 | 0 | 0 | 0 | 1 | 0 | 0 | 0 | 0 |
| S4 | 1 | 0 | 1 | 1 | 0 | 0 | 0 | 0 | 0 | 0 | 0 | 0 | 0 | 0 | 0 | 0 | 0 | 0 | 1 | 0 | 0 | 0 | 0 |
| S5 | 0 | 0 | 0 | 0 | 1 | 0 | 0 | 0 | 0 | 0 | 0 | 0 | 0 | 0 | 0 | 0 | 0 | 0 | 0 | 0 | 0 | 0 | 0 |
| S6 | 1 | 0 | 1 | 1 | 0 | 1 | 0 | 0 | 0 | 0 | 0 | 0 | 0 | 0 | 0 | 0 | 0 | 0 | 1 | 0 | 0 | 0 | 0 |
| S7 | 1 | 1 | 1 | 1 | 0 | 1 | 1 | 1 | 1 | 0 | 1 | 1 | 1 | 1 | 1 | 1 | 1 | 1 | 1 | 1 | 1 | 1 | 1 |
| S8 | 0 | 0 | 0 | 0 | 0 | 0 | 0 | 1 | 0 | 0 | 0 | 0 | 0 | 0 | 0 | 0 | 0 | 0 | 0 | 0 | 0 | 0 | 0 |
| S9 | 1 | 1 | 1 | 1 | 0 | 0 | 0 | 1 | 1 | 0 | 1 | 1 | 1 | 1 | 1 | 1 | 1 | 1 | 1 | 1 | 1 | 1 | 1 |
| S10 | 1 | 0 | 0 | 0 | 0 | 0 | 0 | 0 | 0 | 1 | 0 | 0 | 0 | 0 | 0 | 0 | 0 | 0 | 0 | 0 | 0 | 0 | 0 |
| S11 | 1 | 0 | 0 | 0 | 0 | 0 | 0 | 0 | 0 | 0 | 1 | 1 | 1 | 1 | 0 | 1 | 0 | 0 | 0 | 0 | 1 | 1 | 0 |
| S12 | 0 | 0 | 0 | 0 | 0 | 0 | 0 | 0 | 0 | 0 | 0 | 1 | 1 | 0 | 0 | 1 | 0 | 0 | 0 | 0 | 0 | 0 | 0 |
| S13 | 0 | 0 | 0 | 0 | 0 | 0 | 0 | 0 | 0 | 0 | 0 | 1 | 1 | 0 | 0 | 1 | 0 | 0 | 0 | 0 | 0 | 0 | 0 |
| S14 | 1 | 0 | 0 | 0 | 0 | 0 | 0 | 0 | 0 | 0 | 1 | 1 | 1 | 1 | 0 | 1 | 0 | 0 | 0 | 0 | 1 | 1 | 0 |
| S15 | 1 | 1 | 1 | 1 | 0 | 0 | 0 | 1 | 1 | 0 | 1 | 1 | 1 | 1 | 1 | 1 | 1 | 1 | 1 | 1 | 1 | 1 | 1 |
| S16 | 0 | 0 | 0 | 0 | 0 | 0 | 0 | 0 | 0 | 0 | 0 | 1 | 1 | 0 | 0 | 1 | 0 | 0 | 0 | 0 | 0 | 0 | 0 |
| S17 | 1 | 0 | 0 | 0 | 0 | 0 | 0 | 0 | 0 | 0 | 1 | 1 | 1 | 1 | 0 | 1 | 1 | 0 | 0 | 0 | 1 | 1 | 0 |
| S18 | 1 | 0 | 0 | 0 | 0 | 0 | 0 | 0 | 0 | 0 | 0 | 1 | 1 | 0 | 0 | 1 | 0 | 1 | 0 | 0 | 0 | 0 | 0 |
| S19 | 1 | 0 | 1 | 1 | 0 | 0 | 0 | 0 | 0 | 0 | 0 | 0 | 0 | 0 | 0 | 0 | 0 | 0 | 1 | 0 | 0 | 0 | 0 |
| S20 | 1 | 0 | 0 | 0 | 0 | 0 | 0 | 0 | 0 | 0 | 1 | 1 | 1 | 1 | 0 | 1 | 0 | 0 | 0 | 1 | 1 | 1 | 0 |
| S21 | 1 | 0 | 0 | 0 | 0 | 0 | 0 | 0 | 0 | 0 | 1 | 1 | 1 | 1 | 0 | 1 | 0 | 0 | 0 | 0 | 1 | 1 | 0 |
| S22 | 1 | 0 | 0 | 0 | 0 | 0 | 0 | 0 | 0 | 0 | 1 | 1 | 1 | 1 | 0 | 1 | 0 | 0 | 0 | 0 | 1 | 1 | 0 |
| S23 | 1 | 0 | 0 | 0 | 0 | 0 | 0 | 0 | 0 | 0 | 1 | 1 | 1 | 1 | 0 | 1 | 1 | 1 | 0 | 1 | 1 | 1 | 1 |
| Si | R(Si) | A(Si) | R(Si) ∩ A(Si) | Level (Li) |
|---|---|---|---|---|
| S1 | 1 | 1,2,3,4,6,7,9,10,11,14,15,17,18,19,20,21,22,23 | 1 | L1 |
| S2 | 2,9,15 | 2,7,9,15 | 2,9,15 | L5 |
| S3 | 3,4,19 | 2,3,4,6,7,9,15,19 | 3,4,19 | L2 |
| S4 | 3,4,19 | 2,3,4,6,7,9,15,19 | 3,4,19 | L2 |
| S5 | 5 | 5 | 5 | L1 |
| S6 | 6 | 6,7 | 6 | L3 |
| S7 | 7 | 7 | 7 | L6 |
| S8 | 8 | 2,7,8,9,15 | 8 | L1 |
| S9 | 2,9,15 | 2,7,9,15 | 2,9,15 | L5 |
| S10 | 10 | 10 | 10 | L2 |
| S11 | 11,14,21,22 | 2,7,9,11,14,15,17,20,21,22,23 | 11,14,21,22 | L2 |
| S12 | 12,13,16 | 2,7,9,11,12,13,14,15,16,17,18,20,21,22,23 | 12,13,16 | L1 |
| S13 | 12,13,16 | 2,7,9,11,12,13,14,15,16,17,18,20,21,22,23 | 12,13,16 | L1 |
| S14 | 11,14,21,22 | 2,7,9,11,14,15,17,20,21,22,23 | 11,14,21,22 | L2 |
| S15 | 2,9,15 | 2,7,9,15 | 2,9,15 | L5 |
| S16 | 12,13,16 | 2,7,9,11,12,13,14,15,16,17,18,20,21,22,23 | 12,13,16 | L1 |
| S17 | 17 | 2,7,9,15,17,23 | 17 | L3 |
| S18 | 18 | 2,7,9,15,18,23 | 18 | L2 |
| S19 | 3,4,19 | 2,3,4,6,7,9,15,19 | 3,4,19 | L2 |
| S20 | 20 | 2,7,9,15,20,23 | 20 | L3 |
| S21 | 11,14,21,22 | 2,7,9,11,14,15,17,20,21,22,23 | 11,14,21,22 | L2 |
| S22 | 11,14,21,22 | 2,7,9,11,14,15,17,20,21,22,23 | 11,14,21,22 | L2 |
| S23 | 23 | 2,7,9,15,23 | 23 | L4 |
| S1 | S5 | S8 | S12 | S13 | S16 | S3 | S4 | S19 | S10 | S11 | S14 | S21 | S22 | S18 | S6 | S17 | S20 | S23 | S2 | S9 | S15 | S7 | |
|---|---|---|---|---|---|---|---|---|---|---|---|---|---|---|---|---|---|---|---|---|---|---|---|
| S1 | 1 | 0 | 0 | 0 | 0 | 0 | 0 | 0 | 0 | 0 | 0 | 0 | 0 | 0 | 0 | 0 | 0 | 0 | 0 | 0 | 0 | 0 | 0 |
| S5 | 0 | 1 | 0 | 0 | 0 | 0 | 0 | 0 | 0 | 0 | 0 | 0 | 0 | 0 | 0 | 0 | 0 | 0 | 0 | 0 | 0 | 0 | 0 |
| S8 | 0 | 0 | 1 | 0 | 0 | 0 | 0 | 0 | 0 | 0 | 0 | 0 | 0 | 0 | 0 | 0 | 0 | 0 | 0 | 0 | 0 | 0 | 0 |
| S12 | 0 | 0 | 0 | 1 | 1 | 1 | 0 | 0 | 0 | 0 | 0 | 0 | 0 | 0 | 0 | 0 | 0 | 0 | 0 | 0 | 0 | 0 | 0 |
| S13 | 0 | 0 | 0 | 1 | 1 | 1 | 0 | 0 | 0 | 0 | 0 | 0 | 0 | 0 | 0 | 0 | 0 | 0 | 0 | 0 | 0 | 0 | 0 |
| S16 | 0 | 0 | 0 | 1 | 1 | 1 | 0 | 0 | 0 | 0 | 0 | 0 | 0 | 0 | 0 | 0 | 0 | 0 | 0 | 0 | 0 | 0 | 0 |
| S3 | 1 | 0 | 0 | 0 | 0 | 0 | 1 | 1 | 1 | 0 | 0 | 0 | 0 | 0 | 0 | 0 | 0 | 0 | 0 | 0 | 0 | 0 | 0 |
| S4 | 1 | 0 | 0 | 0 | 0 | 0 | 1 | 1 | 1 | 0 | 0 | 0 | 0 | 0 | 0 | 0 | 0 | 0 | 0 | 0 | 0 | 0 | 0 |
| S19 | 1 | 0 | 0 | 0 | 0 | 0 | 1 | 1 | 1 | 0 | 0 | 0 | 0 | 0 | 0 | 0 | 0 | 0 | 0 | 0 | 0 | 0 | 0 |
| S10 | 1 | 0 | 0 | 0 | 0 | 0 | 0 | 0 | 0 | 1 | 0 | 0 | 0 | 0 | 0 | 0 | 0 | 0 | 0 | 0 | 0 | 0 | 0 |
| S11 | 1 | 0 | 0 | 1 | 1 | 1 | 0 | 0 | 0 | 0 | 1 | 1 | 1 | 1 | 0 | 0 | 0 | 0 | 0 | 0 | 0 | 0 | 0 |
| S14 | 1 | 0 | 0 | 1 | 1 | 1 | 0 | 0 | 0 | 0 | 1 | 1 | 1 | 1 | 0 | 0 | 0 | 0 | 0 | 0 | 0 | 0 | 0 |
| S21 | 1 | 0 | 0 | 1 | 1 | 1 | 0 | 0 | 0 | 0 | 1 | 1 | 1 | 1 | 0 | 0 | 0 | 0 | 0 | 0 | 0 | 0 | 0 |
| S22 | 1 | 0 | 0 | 1 | 1 | 1 | 0 | 0 | 0 | 0 | 1 | 1 | 1 | 1 | 0 | 0 | 0 | 0 | 0 | 0 | 0 | 0 | 0 |
| S18 | 1 | 0 | 0 | 1 | 1 | 1 | 0 | 0 | 0 | 0 | 0 | 0 | 0 | 0 | 1 | 0 | 0 | 0 | 0 | 0 | 0 | 0 | 0 |
| S6 | 1 | 0 | 0 | 0 | 0 | 0 | 1 | 1 | 1 | 0 | 0 | 0 | 0 | 0 | 0 | 1 | 0 | 0 | 0 | 0 | 0 | 0 | 0 |
| S17 | 1 | 0 | 0 | 1 | 1 | 1 | 0 | 0 | 0 | 0 | 1 | 1 | 1 | 1 | 0 | 0 | 1 | 0 | 0 | 0 | 0 | 0 | 0 |
| S20 | 1 | 0 | 0 | 1 | 1 | 1 | 0 | 0 | 0 | 0 | 1 | 1 | 1 | 1 | 0 | 0 | 0 | 1 | 0 | 0 | 0 | 0 | 0 |
| S23 | 1 | 0 | 0 | 1 | 1 | 1 | 0 | 0 | 0 | 0 | 1 | 1 | 1 | 1 | 1 | 0 | 1 | 1 | 1 | 0 | 0 | 0 | 0 |
| S2 | 1 | 0 | 1 | 1 | 1 | 1 | 1 | 1 | 1 | 0 | 1 | 1 | 1 | 1 | 1 | 0 | 1 | 1 | 1 | 1 | 1 | 1 | 0 |
| S9 | 1 | 0 | 1 | 1 | 1 | 1 | 1 | 1 | 1 | 0 | 1 | 1 | 1 | 1 | 1 | 0 | 1 | 1 | 1 | 1 | 1 | 1 | 0 |
| S15 | 1 | 0 | 1 | 1 | 1 | 1 | 1 | 1 | 1 | 0 | 1 | 1 | 1 | 1 | 1 | 0 | 1 | 1 | 1 | 1 | 1 | 1 | 0 |
| S7 | 1 | 0 | 1 | 1 | 1 | 1 | 1 | 1 | 1 | 0 | 1 | 1 | 1 | 1 | 1 | 1 | 1 | 1 | 1 | 1 | 1 | 1 | 1 |
| S1 | S5 | S8 | S12 | S3 | S10 | S11 | S18 | S6 | S17 | S20 | S23 | S2 | S7 | |
|---|---|---|---|---|---|---|---|---|---|---|---|---|---|---|
| S1 | 1 | 0 | 0 | 0 | 0 | 0 | 0 | 0 | 0 | 0 | 0 | 0 | 0 | 0 |
| S5 | 0 | 1 | 0 | 0 | 0 | 0 | 0 | 0 | 0 | 0 | 0 | 0 | 0 | 0 |
| S8 | 0 | 0 | 1 | 0 | 0 | 0 | 0 | 0 | 0 | 0 | 0 | 0 | 0 | 0 |
| S12 | 0 | 0 | 0 | 1 | 0 | 0 | 0 | 0 | 0 | 0 | 0 | 0 | 0 | 0 |
| S3 | 1 | 0 | 0 | 0 | 1 | 0 | 0 | 0 | 0 | 0 | 0 | 0 | 0 | 0 |
| S10 | 1 | 0 | 0 | 0 | 0 | 1 | 0 | 0 | 0 | 0 | 0 | 0 | 0 | 0 |
| S11 | 1 | 0 | 0 | 1 | 0 | 0 | 1 | 0 | 0 | 0 | 0 | 0 | 0 | 0 |
| S18 | 1 | 0 | 0 | 1 | 0 | 0 | 0 | 1 | 0 | 0 | 0 | 0 | 0 | 0 |
| S6 | 1 | 0 | 0 | 0 | 1 | 0 | 0 | 0 | 1 | 0 | 0 | 0 | 0 | 0 |
| S17 | 1 | 0 | 0 | 1 | 0 | 0 | 1 | 0 | 0 | 1 | 0 | 0 | 0 | 0 |
| S20 | 1 | 0 | 0 | 1 | 0 | 0 | 1 | 0 | 0 | 0 | 1 | 0 | 0 | 0 |
| S23 | 1 | 0 | 0 | 1 | 0 | 0 | 1 | 1 | 0 | 1 | 1 | 1 | 0 | 0 |
| S2 | 1 | 0 | 1 | 1 | 1 | 0 | 1 | 1 | 0 | 1 | 1 | 1 | 1 | 0 |
| S7 | 1 | 0 | 1 | 1 | 1 | 0 | 1 | 1 | 1 | 1 | 1 | 1 | 1 | 1 |
| Dynamic Factor | Driving Power | Dependence Power | Dynamic Factor | Driving Power | Dependence Power |
|---|---|---|---|---|---|
| S1 | 1 | 18 | S13 | 3 | 15 |
| S2 | 19 | 4 | S14 | 8 | 11 |
| S3 | 4 | 8 | S15 | 19 | 4 |
| S4 | 4 | 8 | S16 | 3 | 15 |
| S5 | 1 | 1 | S17 | 9 | 6 |
| S6 | 5 | 2 | S18 | 5 | 6 |
| S7 | 21 | 1 | S19 | 4 | 8 |
| S8 | 1 | 5 | S20 | 9 | 6 |
| S9 | 19 | 4 | S21 | 8 | 11 |
| S10 | 2 | 1 | S22 | 8 | 11 |
| S11 | 8 | 11 | S23 | 12 | 5 |
| S12 | 3 | 15 | Total | 178 | 178 |
© 2020 by the authors. Licensee MDPI, Basel, Switzerland. This article is an open access article distributed under the terms and conditions of the Creative Commons Attribution (CC BY) license (http://creativecommons.org/licenses/by/4.0/).
Share and Cite
Shi, J.; Duan, K.; Xu, Q.; Li, J. Analysis of Super-Gentrification Dynamic Factors Using Interpretative Structure Modeling. Land 2020, 9, 45. https://doi.org/10.3390/land9020045
Shi J, Duan K, Xu Q, Li J. Analysis of Super-Gentrification Dynamic Factors Using Interpretative Structure Modeling. Land. 2020; 9(2):45. https://doi.org/10.3390/land9020045
Chicago/Turabian StyleShi, Jiangang, Kaifeng Duan, Quanwei Xu, and Jiajia Li. 2020. "Analysis of Super-Gentrification Dynamic Factors Using Interpretative Structure Modeling" Land 9, no. 2: 45. https://doi.org/10.3390/land9020045
APA StyleShi, J., Duan, K., Xu, Q., & Li, J. (2020). Analysis of Super-Gentrification Dynamic Factors Using Interpretative Structure Modeling. Land, 9(2), 45. https://doi.org/10.3390/land9020045

