The Right to the City in Urban Parks: The Role of Co-Governance in Fostering a Sense of Belonging
Abstract
1. Introduction
2. Theoretical Framework and Research Hypotheses
2.1. Theoretical Background
2.2. Research Hypothesis
- Does the Right to Urban Parks influence residents’ subjective well-being and sense of belonging through different pathways?
- What role does co-governance play in the relationship between urban park rights and residents’ subjective perceptions?
- Is there an interaction effect between co-governance motivation and co-governance behaviour?
3. Research Design
3.1. Scale Design
3.2. Case Study Identification and Description
3.3. Research Methods
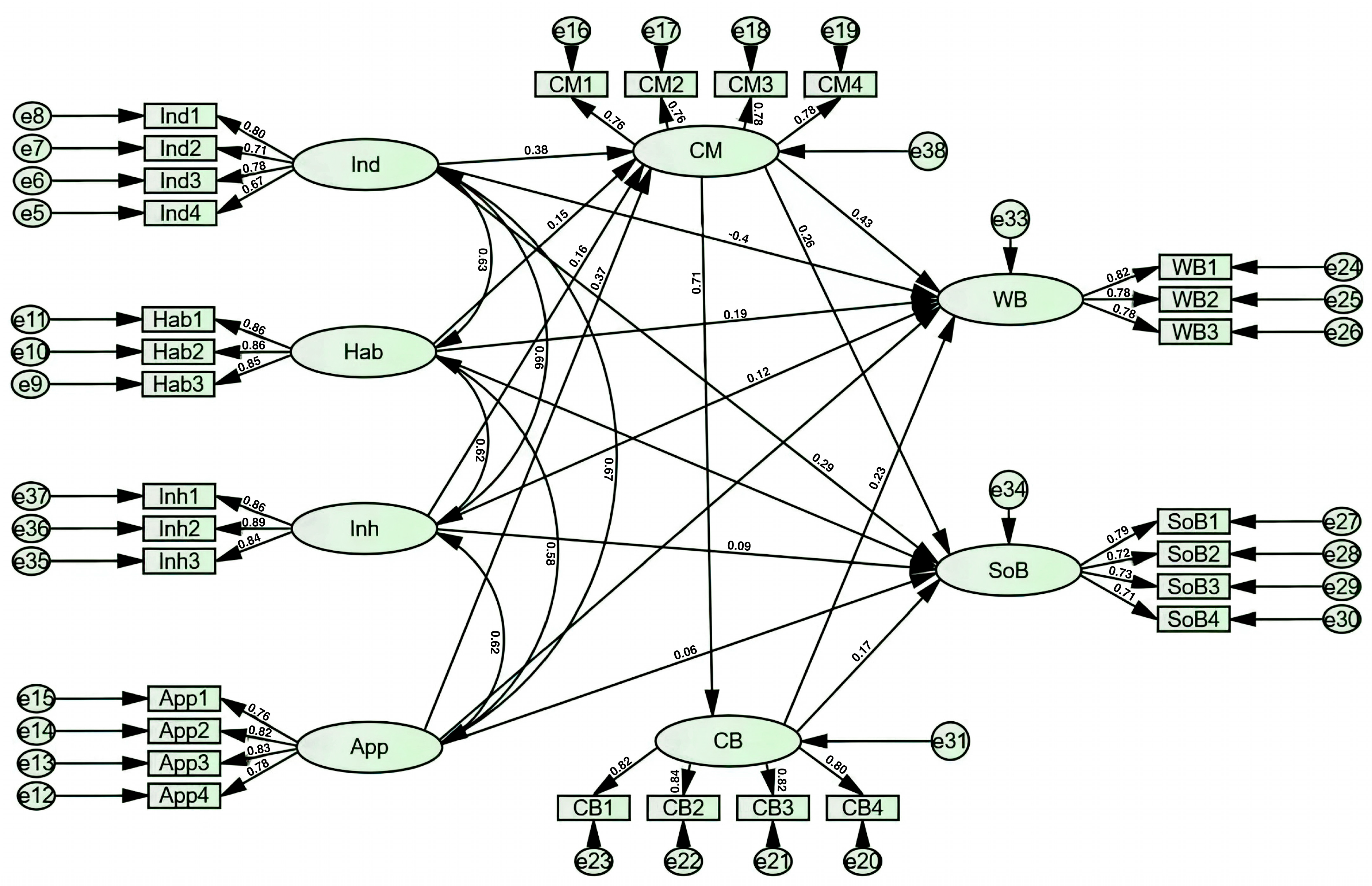
4. Results
4.1. Confirmatory Factor Analysis
4.2. Goodness-of-Fit Testing of the Measurement Model
4.3. Test of Difference
4.4. Qualitative Findings
5. Discussion
6. Conclusions
Author Contributions
Funding
Institutional Review Board Statement
Informed Consent Statement
Data Availability Statement
Acknowledgments
Conflicts of Interest
Appendix A
| Factors | Question | References | |
|---|---|---|---|
| Right to Park | Individualization | Visiting the park has contributed to the diversity of my lifestyle | [31,32,105,106] |
| Visiting the park has enhanced my confidence in determining my social relationships | [31,94,95] | ||
| Visiting the park has enhanced my confidence and awareness in making free choices | [86,107,108,109] | ||
| The park gives me the freedom to choose the activities I want | [35,110,111] | ||
| Inhabit | Parks enhance the environment where I live | [112,113,114,115] | |
| Visiting the park makes me healthier physically and mentally | [38,116,117,118,119] | ||
| Parks enhance my quality of life | [38,120] | ||
| Habitat | The park provides me with the infrastructure and the necessary range I need | [57,121,122] | |
| I consider this park to be a part of my life | [123,124] | ||
| Regular visits to the park enable me to engage with other people and take part in the social life of specific groups of its community | [93,125,126] | ||
| Appropriation | I could easily reach and enter the park for free | [127,128,129] | |
| If I want, I can participate in the park’s design, management, and maintenance | [130,131] | ||
| In the park, I can choose and demarcate the public space where I want to carry out my activities and occupy it temporarily | [46,47] | ||
| I have a regular time and frequency to come to the park | [51,132,133] | ||
| Co-governance | Motivation | I trust the park to work with the public to manage park-related matters | [52,133,134] |
| I think my opinion is valued in the park’s governance process | [52,57,135] | ||
| I have channels to communicate with park managers or with local authorities | [52,57] | ||
| I also share responsibility for maintaining and improving the park | [52,130,136] | ||
| Behaviour | I offer help or support in park public affairs or organisation activities (e.g., volunteering/sharing information). | [60,137,138] | |
| I actively participate in meetings and discussions with other organisations or groups | [71,139] | ||
| I am willing to share information and resources during joint decision-making processes | [52,140,141] | ||
| I am willing to adjust my actions and plans to support shared goals in collaboration | [136,142] | ||
| Subjective Perception | Well-being | The park gives my life purpose and meaning | [75,76] |
| I am engaged in and interested in my daily life by using the urban park | |||
| I actively contribute to the happiness and well-being of others in an urban park | |||
| Sense of Belonging | I feel accepted by others | [74] | |
| I feel welcome | |||
| I feel like I fit in | |||
| I feel at home in the park |
Appendix B
| About the Park | 1 | 2 | 3 | 4 | 5 | 6 | 7 |
| Visiting the park has contributed to the diversity of my lifestyle | ○ | ○ | ○ | ○ | ○ | ○ | ○ |
| Visiting the park has enhanced my confidence in determining my social relationships | ○ | ○ | ○ | ○ | ○ | ○ | ○ |
| Visiting the park has enhanced my confidence and awareness in making free choices | ○ | ○ | ○ | ○ | ○ | ○ | ○ |
| The park gives me the freedom to choose the activities I want. | ○ | ○ | ○ | ○ | ○ | ○ | ○ |
| Parks enhance the environment where I live | ○ | ○ | ○ | ○ | ○ | ○ | ○ |
| Visiting the park makes me healthier physically and mentally | ○ | ○ | ○ | ○ | ○ | ○ | ○ |
| Parks enhance my quality of life | ○ | ○ | ○ | ○ | ○ | ○ | ○ |
| The park provides me with the infrastructure and the necessary range I need | ○ | ○ | ○ | ○ | ○ | ○ | ○ |
| I consider this park to be a part of my life | ○ | ○ | ○ | ○ | ○ | ○ | ○ |
| Regular visits to the park enable me to engage with other people and take part in the social life of specific groups of its community | ○ | ○ | ○ | ○ | ○ | ○ | ○ |
| I could easily reach and enter the park for free | ○ | ○ | ○ | ○ | ○ | ○ | ○ |
| If I want, I can participate in the park’s design, management, and maintenance | ○ | ○ | ○ | ○ | ○ | ○ | ○ |
| In the park, I can choose and demarcate the public space where I want to carry out my activities and occupy it temporarily | ○ | ○ | ○ | ○ | ○ | ○ | ○ |
| I have a regular time and frequency to come to the park | ○ | ○ | ○ | ○ | ○ | ○ | ○ |
| Regarding Participation | 1 | 2 | 3 | 4 | 5 | 6 | 7 |
| I trust the park to work with the public to manage park-related matters | ○ | ○ | ○ | ○ | ○ | ○ | ○ |
| I think my opinion is valued in the park’s governance process | ○ | ○ | ○ | ○ | ○ | ○ | ○ |
| I have channels to communicate with park managers or with local authorities | ○ | ○ | ○ | ○ | ○ | ○ | ○ |
| I also share responsibility for maintaining and improving the park | ○ | ○ | ○ | ○ | ○ | ○ | ○ |
| I offer help or support in park public affairs or organisation activities (e.g., volunteering/sharing information) | ○ | ○ | ○ | ○ | ○ | ○ | ○ |
| I actively participate in meetings and discussions with other organisations or groups | ○ | ○ | ○ | ○ | ○ | ○ | ○ |
| I am willing to share information and resources during joint decision-making processes | ○ | ○ | ○ | ○ | ○ | ○ | ○ |
| I am willing to adjust my actions and plans to support shared goals in collaboration | ○ | ○ | ○ | ○ | ○ | ○ | ○ |
| Well-being | 1 | 2 | 3 | 4 | 5 | 6 | 7 |
| The park gives my life purpose and meaning | ○ | ○ | ○ | ○ | ○ | ○ | ○ |
| I am engaged in and interested in my daily life by using the urban park | ○ | ○ | ○ | ○ | ○ | ○ | ○ |
| I actively contribute to the happiness and well-being of others in an urban park | ○ | ○ | ○ | ○ | ○ | ○ | ○ |
| Sense of Belonging | 1 | 2 | 3 | 4 | 5 | 6 | 7 |
| I feel accepted by others | ○ | ○ | ○ | ○ | ○ | ○ | ○ |
| I feel welcome | ○ | ○ | ○ | ○ | ○ | ○ | ○ |
| I feel like I fit in | ○ | ○ | ○ | ○ | ○ | ○ | ○ |
| I feel at home in the park | ○ | ○ | ○ | ○ | ○ | ○ | ○ |
| Other suggestions and thoughts: Date: | |||||||
References
- Nancy, J.-L. The Inoperative Community; University of Minnesota Press: Minneapolis, MN, USA, 1991; Volume 76. [Google Scholar]
- Klein, W.P.; Locke, D.H.; Niu, K.; Frumkin, H. Parks and Social Capital: An Analysis of the 100 Most Populous U.S. Cities. Urban For. Urban Green. 2025, 112, 128956. [Google Scholar] [CrossRef]
- Da Cruz, N.F.; Rode, P.; McQuarrie, M. New Urban Governance: A Review of Current Themes and Future Priorities. J. Urban Aff. 2019, 41, 1–19. [Google Scholar] [CrossRef]
- Klinenberg, E. Palaces for the People: How Social Infrastructure Can Help Fight Inequality, Polarization, and the Decline of Civic Life; Crown: New York, NY, USA, 2018. [Google Scholar]
- Mitchell, D. The Right to the City: Social Justice and the Fight for Public Space; Guilford Press: New York, NY, USA; London, UK, 2003; ISBN 978-1-57230-847-3. [Google Scholar]
- Layton, J.; Latham, A. Social Infrastructure and Public Life—Notes on Finsbury Park, London. Urban Geogr. 2022, 43, 755–776. [Google Scholar] [CrossRef]
- Yoo, E.-H.; Roberts, J.E.; Eum, Y.; Li, X.; Konty, K. Exposure to Urban Green Space May Both Promote and Harm Mental Health in Socially Vulnerable Neighborhoods: A Neighborhood-Scale Analysis in New York City. Environ. Res. 2022, 204, 112292. [Google Scholar] [CrossRef]
- Low, S.M. Why Public Space Matters; Oxford University Press: Oxford, UK, 2023. [Google Scholar]
- Lefebvre, H. Writings on Cities; Blackwell Publishers: Oxford, UK, 1996; Volume 63, pp. 173–174. [Google Scholar]
- United Nations. New Urban Agenda; United Nations: Nairobi, Kenya, 2017; ISBN 978-92-1-132731-1. [Google Scholar]
- United Nations Conference on Housing and Sustainable Urban Development. Habitat III Policy Papers: Policy Paper 1 The Right to the City and Cities for All; United Nations: New York, NY, USA, 2017. [Google Scholar]
- Imboden, M.T. Belonging: An Essential Human and Organizational Need. Am. J. Health Promot. 2024, 38, 883–897. [Google Scholar] [CrossRef]
- Dirksmeier, P. A Sense of Belonging to the Neighbourhood in Places beyond the Metropolis—The Role of Social Infrastructure. Humanit. Soc. Sci. Commun. 2025, 12, 1–14. [Google Scholar] [CrossRef]
- Diener, E.; Lucas, R.E.; Oishi, S. Advances and Open Questions in the Science of Subjective Well-Being. Collabra Psychol. 2018, 4, 15. [Google Scholar] [CrossRef]
- Fainstein, S.S. The Just City. Int. J. Urban Sci. 2014, 18, 1–18. [Google Scholar] [CrossRef]
- Patino, J.E.; Martinez, L.; Valencia, I.; Duque, J.C. Happiness, Life Satisfaction, and the Greenness of Urban Surroundings. Landsc. Urban Plann. 2023, 237, 104811. [Google Scholar] [CrossRef]
- Powers, S.L.; Mowen, A.J.; Drogin Rodgers, E.B. Belonging and Welcomeness in State and Community Parks: Visitation Impacts and Strategies for Advancing Environmental Justice. Geoforum 2024, 157, 104149. [Google Scholar] [CrossRef]
- Rao, J.; Ma, J.; Dong, G. How Mobility-Based Exposure to Green Space and Environmental Pollution Influence Individuals’ Wellbeing? A Structural Equation Analysis through the Lens of Environmental Justice. Landsc. Urban Plann. 2024, 252, 105199. [Google Scholar] [CrossRef]
- Ha, J.; Kim, H.J.; With, K.A. Urban Green Space Alone Is Not Enough: A Landscape Analysis Linking the Spatial Distribution of Urban Green Space to Mental Health in the City of Chicago. Landsc. Urban Plann. 2022, 218, 104309. [Google Scholar] [CrossRef]
- Wang, R.; Browning, M.H.E.M.; Kee, F.; Hunter, R.F. Exploring Mechanistic Pathways Linking Urban Green and Blue Space to Mental Wellbeing before and after Urban Regeneration of a Greenway: Evidence from the Connswater Community Greenway, Belfast, UK. Landsc. Urban Plann. 2023, 235, 104739. [Google Scholar] [CrossRef]
- Latham, A.; Layton, J. Social Infrastructure and the Public Life of Cities: Studying Urban Sociality and Public Spaces. Geogr. Compass 2019, 13, e12444. [Google Scholar] [CrossRef]
- Wu, J.; Luo, W.; Yu, W.; Lin, R.; Bi, W. Public Participation in Urban Park Co-Construction: A Case Study on Exploring Sustainable Design Paths for County Cities in Kaiyuan County, Yunnan Province. Buildings 2025, 15, 1856. [Google Scholar] [CrossRef]
- Chapman, E.; Bukovszki, V.; van Lierop, M.; Tomasi, S.; Pauleit, S. Towards More Equitable Urban Greening: A Framework for Monitoring and Evaluating Co-Governance. Urban Plan. 2024, 9, 8184. [Google Scholar] [CrossRef]
- Miao, S.; Tan, H. The Construction of Collaborative Governance Mechanisms for Green Space in Megacities: Evidence from China. SAGE Open 2025, 15, 21582440251328921. [Google Scholar] [CrossRef]
- Esposito, D. A Ladder of Urban Resilience: An Evolutionary Framework for Transformative Governance of Communities Facing Chronic Crises. Sustainability 2025, 17, 6010. [Google Scholar] [CrossRef]
- Harvey, D. The Right to the City. In Citizenship Rights; Routledge: London, UK, 2017; pp. 465–482. [Google Scholar]
- Harvey, D. The Right to the City. New Left Rev. 2008, 23–40. [Google Scholar] [CrossRef]
- Purcell, M. Recapturing Democracy: Neoliberalization and the Struggle for Alternative Urban Futures; Routledge: London, UK, 2008. [Google Scholar]
- Amin, A. The Good City. Urban Stud. 2006, 43, 1009–1023. [Google Scholar] [CrossRef]
- Manfredini, M.; Lo, M. Urban Safety via Digitally Augmented Relationality: Leveraging Gotong-Royong for Collaboration, Empathy, and Re-Enchantment in Indonesia’s Public Space. J. Public Space 2025, 10, 63–82. [Google Scholar] [CrossRef]
- van Aalst, I.; Brands, J. Young People: Being Apart, Together in an Urban Park. J. Urban 2021, 14, 1–17. [Google Scholar] [CrossRef]
- Germann-Chiari, C.; Seeland, K. Are Urban Green Spaces Optimally Distributed to Act as Places for Social Integration? Results of a Geographical Information System (GIS) Approach for Urban Forestry Research. For. Policy Econ. 2004, 6, 3–13. [Google Scholar] [CrossRef]
- Huang, W.; Lin, G. The Relationship between Urban Green Space and Social Health of Individuals: A Scoping Review. Urban For. Urban Green. 2023, 85, 127969. [Google Scholar] [CrossRef]
- Peters, K. Being Together in Urban Parks: Connecting Public Space, Leisure, and Diversity. Leis. Sci. 2010, 32, 418–433. [Google Scholar] [CrossRef]
- Gobster, P.H. Managing Urban Parks for a Racially and Ethnically Diverse Clientele. Leis. Sci. 2002, 24, 143–159. [Google Scholar] [CrossRef]
- The History of Plaza in San José, Costa Rica. The Political Symbolism of Public Space. In On the Plaza; University of Texas Press: Austin, TX, USA, 2000; pp. 47–83. ISBN 978-0-292-74826-2. [Google Scholar]
- Vilarrodona, J.U. Dret a Habitar, Dret a Habitatge (Social). Barc. Soc. Profunditat 2016, 78–97. [Google Scholar]
- Rozzi, R. Biocultural Ethics: Recovering the Vital Links between the Inhabitants, Their Habits, and Habitats. Environ. Ethics 2012, 34, 27–50. [Google Scholar] [CrossRef]
- Ellis, D.; Schwartz, R. The Roles of an Urban Parks System. World Urban Parks 2016, 10. [Google Scholar]
- Fish, R.; Church, A.; Winter, M. Conceptualising Cultural Ecosystem Services: A Novel Framework for Research and Critical Engagement. Ecosyst. Serv. 2016, 21, 208–217. [Google Scholar] [CrossRef]
- Shukur, F.; Othman, N.; Nawawi, A.H. The Values of Parks to the House Residents. Procedia Soc. Behav. Sci. 2012, 49, 350–359. [Google Scholar] [CrossRef][Green Version]
- Walker, J.R.; Crompton, J.L. The Relationship of Household Proximity to Park Use. J. Park. Recreat. Adm. 2012, 30, 52–63. [Google Scholar]
- Hunter, R.F.; Adlakha, D.; Cardwell, C.; Cupples, M.E.; Donnelly, M.; Ellis, G.; Gough, A.; Hutchinson, G.; Kearney, T.; Longo, A.; et al. Investigating the Physical Activity, Health, Wellbeing, Social and Environmental Effects of a New Urban Greenway: A Natural Experiment (the PARC Study). Int. J. Behav. Nutr. Phys. Act. 2021, 18, 142. [Google Scholar] [CrossRef]
- Zhang, L.; Wei, D.; Hou, Y.; Du, J.; Liu, Z.; Zhang, G.; Shi, L. Outdoor Thermal Comfort of Urban Park-A Case Study. Sustainability 2020, 12, 1961. [Google Scholar] [CrossRef]
- Gascon, M.; Triguero-Mas, M.; Martínez, D.; Dadvand, P.; Forns, J.; Plasència, A.; Nieuwenhuijsen, M.J. Mental Health Benefits of Long-Term Exposure to Residential Green and Blue Spaces: A Systematic Review. Int. J. Environ. Res. Public Health 2015, 12, 4354–4379. [Google Scholar] [CrossRef]
- Purcell, M. Excavating Lefebvre: The Right to the City and Its Urban Politics of the Inhabitant. GeoJournal 2002, 58, 99–108. [Google Scholar] [CrossRef]
- Sadri, H.; Sadri, S.Z. THE RIGHT TO APPROPRIATION: SPATIAL RIGHTS AND THE USE OF SPACE. In Proceedings of the Architecture as a Tool for the Re-Appropriation of the Contemporary City, Tirana, Albania, 1 October 2012; Polis University: Tirana, Albania, 2012; pp. 92–93, ISBN 978-9928-4053-9-5. [Google Scholar]
- Gonin, A. Inhabiting Together: Manure Contracts and Other Territorial Compositions Between Pastoralism and Agriculture in Western Burkina Faso. In Territories, Environments, Politics; Routledge: London, UK, 2022; pp. 70–88. ISBN 978-1-03-205166-6. [Google Scholar]
- Manfredini, M. Affirmatively Reading Deterritorialisation in Urban Space: An Aotearoa/New Zealand Perspective. In Territories, Environments, Politics; Routledge: London, UK, 2022; pp. 111–135. [Google Scholar]
- Mubi, B.A.; Kärrholm, M. Territoriology and the Study of Public Place. In The Routledge Handbook of Urban Design Research Methods; Routledge: London, UK, 2024; pp. 261–268. ISBN 978-0-367-76805-8. [Google Scholar]
- Bhandari, R. Building Social Cohesion Through Urban Design: The Efficacy of Public Space Design to Promote Place Attachment and Social Connections Among Culturally Diverse Users Within Urban Parks. PhD Thesis, North Carolina State University, Raleigh, NC, USA, 2023. [Google Scholar]
- Emerson, K.; Nabatchi, T.; Balogh, S. An Integrative Framework for Collaborative Governance. J. Public Adm. Res. Theory 2012, 22, 1–29. [Google Scholar] [CrossRef]
- Satorras, M.; Ruiz-Mallen, I.; Monterde, A.; March, H. Co-Production of Urban Climate Planning: Insights from the Barcelona Climate Plan. Cities 2020, 106, 102887. [Google Scholar] [CrossRef]
- Tiago, P.; Gouveia, M.J.; Capinha, C.; Santos-Reis, M.; Pereira, H.M. The Influence of Motivational Factors on the Frequency of Participation in Citizen Science Activities. Nat. Conserv. 2017, 18, 61–78. [Google Scholar] [CrossRef]
- Latham, G.P.; Winters, D.C.; Locke, E.A. Cognitive and Motivational Effects of Participation: A Mediator Study. J. Organ. Behav. 1994, 15, 49–63. [Google Scholar] [CrossRef]
- Powers, S.L.; Webster, N.; Agans, J.P.; Graefe, A.R.; Mowen, A.J. Engagement, Representation, and Safety: Factors Promoting Belonging and Positive Interracial Contact in Urban Parks. Urban For. Urban Green. 2022, 69, 127517. [Google Scholar] [CrossRef]
- McCormack, G.R.; Rock, M.; Toohey, A.M.; Hignell, D. Characteristics of Urban Parks Associated with Park Use and Physical Activity: A Review of Qualitative Research. Health Place 2010, 16, 712–726. [Google Scholar] [CrossRef]
- Bazrafshan, M.; Tabrizi, A.M.; Bauer, N.; Kienast, F. Place Attachment through Interaction with Urban Parks: A Cross-Cultural Study. Urban For. Urban Green. 2021, 61, 127103. [Google Scholar] [CrossRef]
- Allen, K.-A.; Arslan, G.; Craig, H.; Arefi, S.; Yaghoobzadeh, A.; Sharif Nia, H. The Psychometric Evaluation of the Sense of Belonging Instrument (SOBI) with Iranian Older Adults. BMC Geriatr. 2021, 21, 211. [Google Scholar] [CrossRef]
- Mahmoodi, Z.; Yazdkhasti, M.; Rostami, M.; Ghavidel, N. Factors Affecting Mental Health and Happiness in the Elderly: A Structural Equation Model by Gender Differences. Brain Behav. 2022, 12, e2549. [Google Scholar] [CrossRef]
- Hagerty, B.M.; Patusky, K. Developing a Measure of Sense of Belonging. Nurs. Res. 1995, 44, 9–13. [Google Scholar] [CrossRef]
- Kirby, L.A.J.; Thomas, C.L. High-Impact Teaching Practices Foster a Greater Sense of Belonging in the College Classroom. J. Furth. High. Educ. 2022, 46, 368–381. [Google Scholar] [CrossRef]
- Rivera, E.; Arundell, L.; Parker, K.; Veitch, J.; Salmon, J.; Ridgers, N.D.; Timperio, A.; Sahlqvist, S.L.; Loh, V.H.Y. Influence of Park Visitation on Physical Activity, Well-Being and Social Connectedness among Australians during COVID-19. Health Promot. Int. 2024, 39, daae137. [Google Scholar] [CrossRef]
- Haim-Litevsky, D.; Komemi, R.; Lipskaya-Velikovsky, L. Sense of Belonging, Meaningful Daily Life Participation, and Well-Being: Integrated Investigation. Int. J. Environ. Res. Public Health 2023, 20, 4121. [Google Scholar] [CrossRef] [PubMed]
- Zahnow, R.; Corcoran, J. The Importance of Public Familiarity for Sense of Belonging in Brisbane Neighborhoods. J. Urban Aff. 2024, 1–15. [Google Scholar] [CrossRef]
- Trawalter, S.; Hoffman, K.; Palmer, L. Out of Place: Socioeconomic Status, Use of Public Space, and Belonging in Higher Education. J. Personal. Soc. Psychol. 2021, 120, 131. [Google Scholar] [CrossRef]
- Pipitone, J.M.; Jović, S. Urban Green Equity and COVID-19: Effects on Park Use and Sense of Belonging in New York City. Urban For. Urban Green. 2021, 65, 127338. [Google Scholar] [CrossRef]
- Low, S.; Simpson, T.; Scheld, S. Toolkit for the Ethnographic Study of Space (TESS). In Public Space Research Group Center for Human Environments; The Graduate Center, City University of New York: New York, NY, USA, 2019. [Google Scholar]
- Rice, W.L.; Taff, B.D.; Miller, Z.D.; Newman, P.; Zipp, K.Y.; Pan, B.; Newton, J.N.; D’Antonio, A. Connecting Motivations to Outcomes: A Study of Park Visitors’ Outcome Attainment. J. Outdoor Recreat. Tour. 2020, 29, 100272. [Google Scholar] [CrossRef]
- Ohmer, M.L. Citizen Participation in Neighborhood Organizations and Its Relationship to Volunteers’ Self-and Collective Efficacy and Sense of Community. Soc. Work Res. 2007, 31, 109–120. [Google Scholar] [CrossRef]
- Ansell, C.; Gash, A. Collaborative Governance in Theory and Practice. J. Public Adm. Res. Theory 2008, 18, 543–571. [Google Scholar] [CrossRef]
- Voorberg, W.H.; Bekkers, V.J.J.M.; Tummers, L.G. A Systematic Review of Co-Creation and Co-Production: Embarking on the Social Innovation Journey. Public Manag. Rev. 2015, 17, 1333–1357. [Google Scholar] [CrossRef]
- Arslan, G.; Duru, E. Initial Development and Validation of the School Belongingness Scale. Child Ind. Res. 2017, 10, 1043–1058. [Google Scholar] [CrossRef]
- Mellinger, C.; Fritzson, A.; Park, B.; Dimidjian, S. Developing the Sense of Belonging Scale and Understanding Its Relationship to Loneliness, Need to Belong, and General Well-Being Outcomes. J. Personal. Assess. 2024, 106, 347–360. [Google Scholar] [CrossRef]
- Diener, E.; Wirtz, D.; Tov, W.; Kim-Prieto, C.; Choi, D.; Oishi, S.; Biswas-Diener, R. New Well-Being Measures: Short Scales to Assess Flourishing and Positive and Negative Feelings. Soc. Indic. Res. 2010, 97, 143–156. [Google Scholar] [CrossRef]
- Tang, X.; Duan, W.; Wang, Z.; Liu, T. Psychometric Evaluation of the Simplified Chinese Version of Flourishing Scale. Res. Soc. Work Pract. 2016, 26, 591–599. [Google Scholar] [CrossRef]
- Taherdoost, H. What Is the Best Response Scale for Survey and Questionnaire Design; Review of Different Lengths of Rating Scale/Attitude Scale/Likert Scale. Int. J. Acad. Res. Manag. 2019, 8, 1–10, ISBN 2296-1747. [Google Scholar]
- Liu, J.; Wang, H. What Is Farmers’ Level of Satisfaction under China’s Policy of Collective-Owned Commercial Construction Land Marketisation? Land 2022, 11, 1335. [Google Scholar] [CrossRef]
- Shrestha, N. Factor Analysis as a Tool for Survey Analysis. Am. J. Appl. Math. Stat. 2021, 9, 4–11. [Google Scholar] [CrossRef]
- Cronbach, L.J. The Dependability of Behavioral Measurements: Theory of Generalizability for Scores and Profiles; Wiley: New York, NY, USA, 1972; ISBN 978-0-471-18850-6. [Google Scholar]
- Ab Hamid, M.R.; Sami, W.; Sidek, M.M. Discriminant Validity Assessment: Use of Fornell & Larcker Criterion versus HTMT Criterion. Proc. J. Phys. Conf. Ser. 2017, 890, 012163. [Google Scholar]
- Bagozzi, R.P.; Yi, Y. On the Evaluation of Structural Equation Models. JAMS 1988, 16, 74–94. [Google Scholar] [CrossRef]
- Hayduk, L.A. Structural Equation Modeling with LISREL: Essentials and Advances; The Johns Hopkins University Press: Baltimore, MD, USA; London, UK, 1987; ISBN 0-8018-3478-3. [Google Scholar]
- Hsu, C.-L.; Lin, J.C.-C. Acceptance of Blog Usage: The Roles of Technology Acceptance, Social Influence and Knowledge Sharing Motivation. Inf. Manag. 2008, 45, 65–74. [Google Scholar] [CrossRef]
- Drozdova, A.V. The Dichotomy of Public/Private in the New Media Space. Chang. Soc. Personal. 2020, 4, 441–456. [Google Scholar] [CrossRef]
- Lee, E.S.; Maillet, M.A.; Grouzet, F.M.E. Why Do Individuals Engage with the Natural World? A Self-Determination Theory Perspective on the Effect of Nature Engagement and Well-Being. Appl. Res. Qual. Life 2022, 17, 1501–1532. [Google Scholar] [CrossRef]
- Xu, Z.; Marini, S.; Mauro, M.; Maietta Latessa, P.; Grigoletto, A.; Toselli, S. Associations between Urban Green Space Quality and Mental Wellbeing: Systematic Review. Land 2025, 14, 381. [Google Scholar] [CrossRef]
- Lu, J.; Maruthaveeran, S.; Shahidan, M.F.; Liu, Q. Exploring the Motivational Pathways to Subjective Well-Being in Urban Forest Parks of Fuzhou, China: A Structural Equation Modelling Analysis. Land 2025, 14, 1799. [Google Scholar] [CrossRef]
- Park, C.L.; Kubzansky, L.D.; Chafouleas, S.M.; Davidson, R.J.; Keltner, D.; Parsafar, P.; Conwell, Y.; Martin, M.Y.; Hanmer, J.; Wang, K.H. Emotional Well-Being: What It Is and Why It Matters. Affect. Sci. 2022, 4, 10–20. [Google Scholar] [CrossRef]
- Grass, J.; Strobel, A. Cognitive Engagement and Subjective Well-Being in Adults: Exploring the Role of Domain-Specific Need for Cognition. J. Intell. 2024, 12, 110. [Google Scholar] [CrossRef] [PubMed]
- Larson, L.R.; Jennings, V.; Cloutier, S.A. Public Parks and Wellbeing in Urban Areas of the United States. PLoS ONE 2016, 11, e0153211. [Google Scholar] [CrossRef]
- Sennett, R. Building and Dwelling: Ethics for the City; Farrar, Straus and Giroux: New York, NY, USA, 2018. [Google Scholar]
- Peters, K.; Elands, B.; Buijs, A. Social Interactions in Urban Parks: Stimulating Social Cohesion? Urban For. Urban Green. 2010, 9, 93–100. [Google Scholar] [CrossRef]
- Jennings, V.; Bamkole, O. The Relationship between Social Cohesion and Urban Green Space: An Avenue for Health Promotion. Int. J. Environ. Res. Public Health 2019, 16, 452. [Google Scholar] [CrossRef]
- Roba, H.S.; Biddle, S.J.H.; Kolbe-Alexander, T. The Perceived Role of Green Spaces on Mental Well-being in Adults Living in Regional Communities: A Qualitative Study. Health Promot. J. Aust. 2025, 36, e70072. [Google Scholar] [CrossRef]
- Schwartz, A.J.; Dodds, P.S.; O’Neil-Dunne, J.P.M.; Danforth, C.M.; Ricketts, T.H. Visitors to Urban Greenspace Have Higher Sentiment and Lower Negativity on Twitter. People Nat. 2019, 1, 476–485. [Google Scholar] [CrossRef]
- Raymond, C.M.; Kyttä, M.; Stedman, R. Sense of Place, Fast and Slow: The Potential Contributions of Affordance Theory to Sense of Place. Front. Psychol. 2017, 8, 1674. [Google Scholar] [CrossRef]
- Maas, J.; van Dillen, S.M.E.; Verheij, R.A.; Groenewegen, P.P. Social Contacts as a Possible Mechanism behind the Relation between Green Space and Health. Health Place 2009, 15, 586–595. [Google Scholar] [CrossRef] [PubMed]
- 2018 State of the World’s Volunteerism Report The Thread That Binds—Volunteerism and Community Resilience. Available online: https://www.unv.org/publications/swvr2018 (accessed on 30 September 2025).
- Binder, M.; Freytag, A. Volunteering, Subjective Well-Being and Public Policy. J. Econ. Psychol. 2013, 34, 97–119. [Google Scholar] [CrossRef]
- Lin, D.; Sun, Y.; Yang, Y.; Han, Y.; Xu, C. Urban Park Use and Self-Reported Physical, Mental, and Social Health during the COVID-19 Pandemic: An on-Site Survey in Beijing, China. Urban For. Urban Green. 2023, 79, 127804. [Google Scholar] [CrossRef]
- Kaczynski, A.T.; Besenyi, G.M.; Stanis, S.A.W.; Koohsari, M.J.; Oestman, K.B.; Bergstrom, R.; Potwarka, L.R.; Reis, R.S. Are Park Proximity and Park Features Related to Park Use and Park-Based Physical Activity among Adults? Variations by Multiple Socio-Demographic Characteristics. Int. J. Behav. Nutr. Phys. Act. 2014, 11, 146. [Google Scholar] [CrossRef]
- Bagheri, S.M.; Hamidian Divkolai, L.S.; Ahmadipour, Z. The Effective Components of Parks in Promoting People’s Sense of Belonging During the Covid-19 Pandemic, Case Study: Parks in West Ferdous Neighborhood in District 5 of Tehran. J. Urban Ecol. Res. 2024, 15, 127–150. [Google Scholar] [CrossRef]
- Cardinali, M.; Beenackers, M.A.; Fleury-Bahi, G.; Bodénan, P.; Petrova, M.T.; van Timmeren, A.; Pottgiesser, U. Examining Green Space Characteristics for Social Cohesion and Mental Health Outcomes: A Sensitivity Analysis in Four European Cities. Urban For. Urban Green. 2024, 93, 128230. [Google Scholar] [CrossRef]
- Beck, U.; Beck-Gernsheim, E. Individualization: Institutionalized Individualism and Its Social and Political Consequences, 1st ed.; SAGE Publications, Limited: London, UK, 2002; ISBN 978-0-7619-6111-6. [Google Scholar]
- Honneth, A. The I in We: Studies in the Theory of Recognition; Polity Press: Cambridge, UK, 2012; ISBN 978-0-7456-5232-0. [Google Scholar]
- Yang, Y.; Cai, H.; Yang, Z.; Zhao, X.; Li, M.; Han, R.; Chen, S.X. Why Does Nature Enhance Psychological Well-Being? A Self-Determination Account. J. Environ. Psychol. 2022, 83, 101872. [Google Scholar] [CrossRef]
- Landon, A.C.; Woosnam, K.M.; Kyle, G.T.; Keith, S.J. Psychological Needs Satisfaction and Attachment to Natural Landscapes. Environ. Behav. 2021, 53, 661–683. [Google Scholar] [CrossRef]
- Ohly, H.; White, M.P.; Wheeler, B.W.; Bethel, A.; Ukoumunne, O.C.; Nikolaou, V.; Garside, R. Attention Restoration Theory: A Systematic Review of the Attention Restoration Potential of Exposure to Natural Environments. J. Toxicol. Environ. Health B 2016, 19, 305–343. [Google Scholar] [CrossRef] [PubMed]
- Ellis, G.; Witt, P.A. The Measurement of Perceived Freedom in Leisure. J. Leis. Res. 1984, 16, 110–123. [Google Scholar] [CrossRef]
- Veitch, J.; Rivera, E.; Loh, V.; Paudel, C.; Biggs, N.; Deforche, B.; Timperio, A. Examining Park Features That Encourage Physical Activity and Social Interaction among Adults. Health Promot. Int. 2025, 40, daaf063. [Google Scholar] [CrossRef]
- Cai, X.; Yang, J.; Zhang, Y.; Xiao, X.; Xia, J. Cooling Island Effect in Urban Parks from the Perspective of Internal Park Landscape. Humanit. Soc. Sci. Commun. 2023, 10, 674. [Google Scholar] [CrossRef]
- Zhao, X.; Kong, K.; Wang, R.; Liu, J.; Deng, Y.; Yin, L.; Zhang, B. Assessing the Cooling Effects of Urban Parks and Their Potential Influencing Factors: Perspectives on Maximum Impact and Accumulation Effects. Sustainability 2025, 17, 7015. [Google Scholar] [CrossRef]
- Stewart, W.P.; Gobster, P.H.; Rigolon, A.; Strauser, J.; Williams, D.A.; van Riper, C.J. Resident-Led Beautification of Vacant Lots That Connects Place to Community. Landsc. Urban Plan. 2019, 185, 200–209. [Google Scholar] [CrossRef]
- van den Berg, M.; Wendel-Vos, W.; van Poppel, M.; Kemper, H.; van Mechelen, W.; Maas, J. Health Benefits of Green Spaces in the Living Environment: A Systematic Review of Epidemiological Studies. Urban For. Urban Green. 2015, 14, 806–816. [Google Scholar] [CrossRef]
- White, M.P.; Alcock, I.; Grellier, J.; Wheeler, B.W.; Hartig, T.; Warber, S.L.; Bone, A.; Depledge, M.H.; Fleming, L.E. Spending at Least 120 Minutes a Week in Nature Is Associated with Good Health and Wellbeing. Sci. Rep. 2019, 9, 7730. [Google Scholar] [CrossRef] [PubMed]
- Hartig, T.; Mitchell, R.; de Vries, S.; Frumkin, H. Nature and Health. Annu. Rev. Public Health 2014, 35, 207–228. [Google Scholar] [CrossRef]
- Twohig-Bennett, C.; Jones, A. The Health Benefits of the Great Outdoors: A Systematic Review and Meta-Analysis of Greenspace Exposure and Health Outcomes. Environ. Res. 2018, 166, 628–637. [Google Scholar] [CrossRef]
- Cohen, D.A.; Han, B.; Derose, K.P.; Williamson, S.; Marsh, T.; McKenzie, T.L. Physical Activity in Parks: A Randomized Controlled Trial Using Community Engagement. Am. J. Prev. Med. 2013, 45, 590–597. [Google Scholar] [CrossRef]
- Yen, H.-Y.; Huang, H.-Y. Actual and Virtual Parks Benefit Quality of Life and Physical Activity: A Cluster Trial. J. Urban Health 2024, 101, 782–791. [Google Scholar] [CrossRef]
- Bedimo-Rung, A.L.; Mowen, A.J.; Cohen, D.A. The Significance of Parks to Physical Activity and Public Health: A Conceptual Model. Am. J. Prev. Med. 2005, 28, 159–168. [Google Scholar] [CrossRef]
- Veitch, J.; Biggs, N.; Deforche, B.; Timperio, A. What Do Adults Want in Parks? A Qualitative Study Using Walk-along Interviews. BMC Public Health 2022, 22, 753. [Google Scholar] [CrossRef]
- Scannell, L.; Gifford, R. Defining Place Attachment: A Tripartite Organizing Framework. J. Environ. Psychol. 2010, 30, 1–10. [Google Scholar] [CrossRef]
- Kyle, G.T.; Mowen, A.J.; Tarrant, M. Linking Place Preferences with Place Meaning: An Examination of the Relationship between Place Motivation and Place Attachment. J. Environ. Psychol. 2004, 24, 439–454. [Google Scholar] [CrossRef]
- Kaźmierczak, A. The Contribution of Local Parks to Neighbourhood Social Ties. Landsc. Urban Plann. 2013, 109, 31–44. [Google Scholar] [CrossRef]
- Kweon, B.-S.; Sullivan, W.C.; Wiley, A.R. Green Common Spaces and the Social Integration of Inner-City Older Adults. Environ. Behav. 1998, 30, 832–858. [Google Scholar] [CrossRef]
- Kaufmann, T.; Vispute, S.; Kansal, M.; O’Brien, D.T.; Shekel, T.; Gabrilovich, E.; Wellenius, G.A.; Dijkstra, L.; Veneri, P. Variation in Access to Urban Parks across Six OECD Countries. npj Urban Sustain. 2025, 5, 40. [Google Scholar] [CrossRef]
- Chukwu, M.; Huang, X.; Wang, S.; Li, X.; Wei, H. Urban Park Accessibility Assessment Using Human Mobility Data: A Systematic Review. Ann. Gis 2024, 30, 181–198. [Google Scholar] [CrossRef]
- Vest, G.; Simmons, C.; Frumkin, H. Revitalize Parks to Strengthen Democracy (SSIR). Available online: https://ssir.org/articles/entry/power-of-parks-democracy (accessed on 30 September 2025).
- Fors, H.; Hagemann, F.A.; Sang, Å.O.; Randrup, T.B. Striving for Inclusion—A Systematic Review of Long-Term Participation in Strategic Management of Urban Green Spaces. Front. Sustain. Cities 2021, 3, 572423. [Google Scholar] [CrossRef]
- Caperon, L.; McEachan, R.R.C.; Endacott, C.; Ahern, S.M. Evaluating Community Co-Design, Maintenance and Ownership of Green Spaces in Underserved Communities Using Participatory Research. J. Particip. Res. Methods 2022, 3. [Google Scholar] [CrossRef]
- Hughey, S.M.; Wende, M.E.; Stowe, E.W.; Kaczynski, A.T.; Schipperijn, J.; Hipp, J.A. Frequency of Neighborhood Park Use Is Associated with Physical Activity among Adults in Four US Cities. J. Phys. Act. Health 2021, 18, 603–609. [Google Scholar] [CrossRef]
- Flowers, E.P.; Freeman, P.; Gladwell, V.F. A Cross-Sectional Study Examining Predictors of Visit Frequency to Local Green Space and the Impact This Has on Physical Activity Levels. BMC Public Health 2016, 16, 420. [Google Scholar] [CrossRef]
- Christens, B.D.; Peterson, N.A.; Speer, P.W. Community Participation and Psychological Empowerment: Testing Reciprocal Causality Using a Cross-Lagged Panel Design and Latent Constructs. Health Educ. Behav. 2011, 38, 339–347. [Google Scholar] [CrossRef]
- Arnstein, S.R. A Ladder Of Citizen Participation. J. Am. Inst. Plann. 1969, 35, 216–224. [Google Scholar] [CrossRef]
- Wang, H.; Ran, B. How Does Citizen-Centric Co-Production Lead to Value Co-Creation? A Perspective of Interactive Governance. Public Manag. Rev. 2025, 27, 768–793. [Google Scholar] [CrossRef]
- Mullenbach, L.E.; Baker, B.L.; Benfield, J.; Hickerson, B.; Mowen, A.J. Assessing the Relationship between Community Engagement and Perceived Ownership of an Urban Park in Philadelphia. J. Leis. Res. 2019, 50, 201–219. [Google Scholar] [CrossRef]
- Neves, C.; Oliveira, T.; Sarker, S. Citizens’ Participation in Local Energy Communities: The Role of Technology as a Stimulus. Eur. J. Inf. Syst. 2025, 34, 122–145. [Google Scholar] [CrossRef]
- Bressane, A.; Loureiro, A.I.S.; Almendra, R. Community Engagement in the Management of Urban Green Spaces: Prospects from a Case Study in an Emerging Economy. Urban Sci. 2024, 8, 188. [Google Scholar] [CrossRef]
- Fan, Q.; Wider, W.; Chan, C.K. The Brief Introduction to Organizational Citizenship Behaviors and Counterproductive Work Behaviors: A Literature Review. Front. Psychol. 2023, 14, 1181930. [Google Scholar] [CrossRef] [PubMed]
- You, Y.; Yang, X. Impact of Social Capital on Residents’ Willingness to Participate in Old Community Renewal in China: Mediating Effect of Perceived Value. Cities 2025, 159, 105759. [Google Scholar] [CrossRef]
- Sacheli, L.M.; Aglioti, S.M.; Candidi, M. Social Cues to Joint Actions: The Role of Shared Goals. Front. Psychol. 2015, 6, 1034. [Google Scholar] [CrossRef]






| Character | Sub-Character | Amounts | Percentage (%) |
|---|---|---|---|
| Age group | 15~30 years old | 23 | 8.4 |
| 31~45 years old | 94 | 34.2 | |
| 46~60 years old | 86 | 31.3 | |
| 61~75 years old | 45 | 16.4 | |
| 76~ years old | 27 | 9.2 | |
| Gender | Male | 148 | 53.8 |
| Female | 127 | 46.2 | |
| Non-binary or gender diverse | 0 | 0 | |
| I prefer not to disclose | 0 | 0 | |
| Work | Student | 10 | 3.6 |
| Worker | 24 | 8.7 | |
| Service industry | 29 | 10.5 | |
| Civil servant | 24 | 6.5 | |
| White collar | 21 | 22.9 | |
| Private owner | 12 | 9.5 | |
| Freelance | 38 | 11.3 | |
| Retirees | 43 | 25.8 | |
| Others | 12 | 1.1 | |
| Education level | None | 1 | 0.4 |
| Primary school | 4 | 1.5 | |
| Junior high school | 25 | 9.1 | |
| Senior high school | 55 | 20.0 | |
| Undergraduate and three-year college | 86 | 31.3 | |
| Master’s degree and above | 74 | 26.9 | |
| Specialist | 30 | 10.9 | |
| Income level | No stable income | 13 | 4.7 |
| Lower income (1000–5000) | 30 | 10.9 | |
| Middle income (5000–10,000) | 181 | 65.8 | |
| High income (10,000) | 51 | 19.6 | |
| Years of residence in Shanghai | 0~12 months | 6 | 2.2 |
| 1~2 years | 18 | 6.5 | |
| 2~5 years | 58 | 21.1 | |
| 5~10 years | 77 | 28.0 | |
| More than 10 years | 116 | 42.2 | |
| Distance from the park of residence | Within one kilometre | 118 | 42.9 |
| Within two kilometres | 95 | 34.5 | |
| 2~5 km | 45 | 16.4 | |
| More than 5 km | 17 | 6.2 | |
| Total | 275 | 100.0 | |
| Factors | Items | Loadings | Cronbach’s Alpha | CR | AVE | |
|---|---|---|---|---|---|---|
| Right to Park | Individualization | Ind1 | 0.786 | 0.822 | 0.829 | 0.549 |
| Ind2 | 0.721 | |||||
| Ind3 | 0.775 | |||||
| Ind4 | 0.676 | |||||
| Habitat | Hab1 | 0.858 | 0.892 | 0.892 | 0.733 | |
| Hab2 | 0.860 | |||||
| Hab3 | 0.851 | |||||
| Inhabit | Inh1 | 0.859 | 0.897 | 0.899 | 0.748 | |
| Inh2 | 0.893 | |||||
| Inh3 | 0.841 | |||||
| Appropriation | 2929 | 0.760 | 0.873 | 0.874 | 0.636 | |
| App2 | 0.817 | |||||
| App3 | 0.828 | |||||
| App4 | 0.782 | |||||
| Co-governance | Motivation | CM1 | 0.779 | 0.863 | 0.863 | 0.611 |
| CM2 | 0.772 | |||||
| CM3 | 0.783 | |||||
| CM4 | 0.793 | |||||
| Behaviour | CB1 | 0.815 | 0.891 | 0.891 | 0.672 | |
| CB2 | 0.839 | |||||
| CB3 | 0.826 | |||||
| CB4 | 0.799 | |||||
| Subjective Perception | Well-being | WB1 | 0.817 | 0.836 | 0.836 | 0.629 |
| WB2 | 0.777 | |||||
| WB3 | 0.785 | |||||
| Sense of Belonging | SoB1 | 0.787 | 0.825 | 0.827 | 0.544 | |
| SoB2 | 0.723 | |||||
| SoB3 | 0.733 | |||||
| SoB4 | 0.706 |
| Ind | Hab | Inh | App | CM | CB | WB | SoB | |
|---|---|---|---|---|---|---|---|---|
| Ind | (0.741) | |||||||
| Hab | 0.546 ** | (0.865) | ||||||
| Inh | 0.567 ** | 0.557 ** | (0.864) | |||||
| App | 0.582 ** | 0.510 ** | 0.553 ** | (0.797) | ||||
| CM | 0.667 ** | 0.592 ** | 0.626 ** | 0.701 ** | (0.782) | |||
| CB | 0.667 ** | 0.531 ** | 0.533 ** | 0.484 ** | 0.555 ** | (0.820) | ||
| WB | 0.576 ** | 0.588 ** | 0.581 ** | 0.553 ** | 0.649 ** | 0.598 ** | (0.793) | |
| SoB | 0.628 ** | 0.511 ** | 0.551 ** | 0.543 ** | 0.624 ** | 0.574 ** | 0.526 ** | (0.738) |
| Fit Index | χ2/df | RMSEA | GFI | AGFI | NFI | IFI | TLI |
|---|---|---|---|---|---|---|---|
| Evaluation Criteria | 1–3 (good), <5 (acceptable) | <0.08 (good), <0.1 (acceptable) | >0.9 (good), 0.7–0.9 (acceptable) | >0.9 (good), 0.7–0.9 (acceptable) | >0.9 (good), 0.7–0.9 (acceptable) | >0.9 (good), 0.7–0.9 (acceptable) | >0.9 (good), 0.7–0.9 (acceptable) |
| Model Index | 1.359 | 0.035 | 0.896 | 0.871 | 0.915 | 0.978 | 0.977 |
| Fit Result | Good | Good | Acceptable | Acceptable | Good | Good | Good |
| Fit Index | χ2/df | RMSEA | GFI | AGFI | NFI | IFI | TLI |
|---|---|---|---|---|---|---|---|
| Evaluation Criteria | 1–3 (good), <5 (acceptable) | <0.08 (good), <0.1 (acceptable) | >0.9 (good), 0.7–0.9 (acceptable) | >0.9 (good), 0.7–0.9 (acceptable) | >0.9 (good), 0.7–0.9 (acceptable) | >0.9 (good), 0.7–0.9 (acceptable) | >0.9 (good), 0.7–0.9 (acceptable) |
| Model Index | 1.453 | 0.041 | 0.888 | 0.862 | 0.906 | 0.969 | 0.968 |
| Fit Result | Good | Good | Acceptable | Acceptable | Good | Good | Good |
| Paths | Unstandardised Coefficient | Standardised Coefficient | S.E. | C.R. | p (p < 0.05) | Significant or Not |
|---|---|---|---|---|---|---|
| 1: Ind → CM | 0.443 | 0.376 | 0.091 | 4.884 | <0.001 | YES |
| 2: Hab → CM | 0.115 | 0.152 | 0.045 | 2.582 | 0.010 | YES |
| 3: Inh → CM | 0.116 | 0.163 | 0.044 | 2.64 | 0.008 | YES |
| 4: App → CM | 0.303 | 0.375 | 0.054 | 5.617 | <0.001 | YES |
| 5: CM → CB | 0.761 | 0.705 | 0.076 | 10.01 | <0.001 | YES |
| 6: CM → WB | 0.408 | 0.431 | 0.19 | 2.143 | 0.032 | YES |
| 7:CB → WB | 0.203 | 0.231 | 0.066 | 3.051 | 0.002 | YES |
| 8: CM → SoB | 0.261 | 0.26 | 0.204 | 1.28 | 0.201 | NO |
| 9: CB → SoB | 0.154 | 0.166 | 0.073 | 2.11 | 0.035 | YES |
| 10: Ind → WB | −0.048 | −0.043 | 0.128 | −0.377 | 0.706 | NO |
| 11: Ind → SoB | 0.346 | 0.293 | 0.142 | 2.436 | 0.015 | YES |
| 12: Hab → SoB | 0.035 | 0.046 | 0.06 | 0.585 | 0.559 | NO |
| 13: Hab → WB | 0.139 | 0.194 | 0.055 | 2.536 | 0.011 | YES |
| 14: Inh → WB | 0.08 | 0.118 | 0.054 | 1.482 | 0.138 | NO |
| 15: Inh → SoB | 0.066 | 0.092 | 0.059 | 1.114 | 0.265 | NO |
| 16: App → SoB | 0.052 | 0.064 | 0.086 | 0.598 | 0.550 | NO |
| 17: App → WB | 0.012 | 0.016 | 0.079 | 0.158 | 0.875 | NO |
| Paths | Effect | SE | Bias-Corrected 95%CI | Significant or Not | ||
|---|---|---|---|---|---|---|
| Lower | Upper | p (<0.05) | ||||
| 1: Ind → CM → CB | 0.265 | 0.066 | 0.144 | 0.404 | <0.001 | YES |
| 2: Hab → CM → CB | 0.107 | 0.049 | 0.013 | 0.208 | 0.028 | YES |
| 3: Inh → CM → CB | 0.115 | 0.050 | 0.017 | 0.213 | 0.020 | YES |
| 4: App → CM → CB | 0.264 | 0.053 | 0.159 | 0.364 | <0.001 | YES |
| 5: CM → CB→ WB | 0.163 | 0.057 | 0.049 | 0.276 | 0.008 | YES |
| 6: CM → CB→ SoB | 0.117 | 0.066 | −0.015 | 0.244 | 0.077 | NO |
| 7: Ind → CM → CB→ WB | 0.223 | 0.143 | 0.068 | 0.565 | 0.003 | YES |
| 8: Hab → CM → CB→ WB | 0.090 | 0.057 | 0.009 | 0.226 | 0.028 | YES |
| 9: Inh → CM → CB→ WB | 0.097 | 0.060 | 0.016 | 0.251 | 0.016 | YES |
| 10: App → CM → CB→ WB | 0.222 | 0.095 | 0.086 | 0.444 | 0.003 | YES |
| 11: Ind → CM → CB→ SoB | 0.142 | 0.092 | 0.014 | 0.376 | 0.032 | YES |
| 12: Hab → CM → CB→ SoB | 0.057 | 0.041 | 0.001 | 0.169 | 0.044 | YES |
| 13: Inh → CM → CB→ SoB | 0.061 | 0.048 | 0.004 | 0.196 | 0.041 | YES |
| 14: App → CM → CB→ SoB | 0.141 | 0.083 | 0.002 | 0.329 | 0.044 | YES |
| Factors | Distance from the Park of Residence | N | Mean | Std. Deviation | F | p | LSD |
|---|---|---|---|---|---|---|---|
| WB | 1 | 118 | 4.912 | 0.947 | 3.019 | 0.030 | 1 > 4 2 > 4 |
| 2 | 95 | 4.747 | 0.888 | ||||
| 3 | 45 | 4.726 | 0.988 | ||||
| 4 | 17 | 4.196 | 1.125 | ||||
| SoB | 1 | 118 | 4.746 | 0.962 | 4.000 | 0.008 | 1 > 4 2 > 4 3 > 4 |
| 2 | 95 | 4.550 | 0.901 | ||||
| 3 | 45 | 4.633 | 1.011 | ||||
| 4 | 17 | 3.912 | 0.964 |
Disclaimer/Publisher’s Note: The statements, opinions and data contained in all publications are solely those of the individual author(s) and contributor(s) and not of MDPI and/or the editor(s). MDPI and/or the editor(s) disclaim responsibility for any injury to people or property resulting from any ideas, methods, instructions or products referred to in the content. |
© 2025 by the authors. Licensee MDPI, Basel, Switzerland. This article is an open access article distributed under the terms and conditions of the Creative Commons Attribution (CC BY) license (https://creativecommons.org/licenses/by/4.0/).
Share and Cite
Liu, Y.; Manfredini, M.; Fang, Y.; Guo, Z.; Weng, J. The Right to the City in Urban Parks: The Role of Co-Governance in Fostering a Sense of Belonging. Land 2025, 14, 2250. https://doi.org/10.3390/land14112250
Liu Y, Manfredini M, Fang Y, Guo Z, Weng J. The Right to the City in Urban Parks: The Role of Co-Governance in Fostering a Sense of Belonging. Land. 2025; 14(11):2250. https://doi.org/10.3390/land14112250
Chicago/Turabian StyleLiu, Yuan, Manfredo Manfredini, Yuan Fang, Zihao Guo, and Jianqing Weng. 2025. "The Right to the City in Urban Parks: The Role of Co-Governance in Fostering a Sense of Belonging" Land 14, no. 11: 2250. https://doi.org/10.3390/land14112250
APA StyleLiu, Y., Manfredini, M., Fang, Y., Guo, Z., & Weng, J. (2025). The Right to the City in Urban Parks: The Role of Co-Governance in Fostering a Sense of Belonging. Land, 14(11), 2250. https://doi.org/10.3390/land14112250

