Assessing Climate Change Impacts on Future Precipitation Using Random Forest Statistical Downscaling of CMIP6 HadGEM3 Projections in the Büyük Menderes Basin
Abstract
1. Introduction
- (i)
- Develop and evaluate a station-specific RF-based statistical downscaling framework for monthly precipitation using ERA5 predictors and observations from 23 rain stations.
- (ii)
- Generate station-scale monthly precipitation projections from CMIP6 HadGEM3-GC31-LL under SSP2-4.5 and SSP5-8.5 for the near (2025–2050), mid (2051–2075), and late (2076–2099) periods.
- (iii)
- Quantify projected precipitation changes and their spatial variability across the basin to support water-resources planning in a semi-arid Mediterranean setting; and.
- (iv)
- Apply trend-preserving bias correction (Quantile Delta Mapping) to reduce systematic errors while retaining the climate-change signal in the downscaled projections.
2. Materials and Methods
2.1. Study Area
2.2. Data Sources
- (i)
- Historical precipitation observations from meteorological stations (1980–2014);
- (ii)
- Reanalysis datasets;
- (iii)
- GCM simulations from the CMIP6 framework representing both historical and future climate conditions.
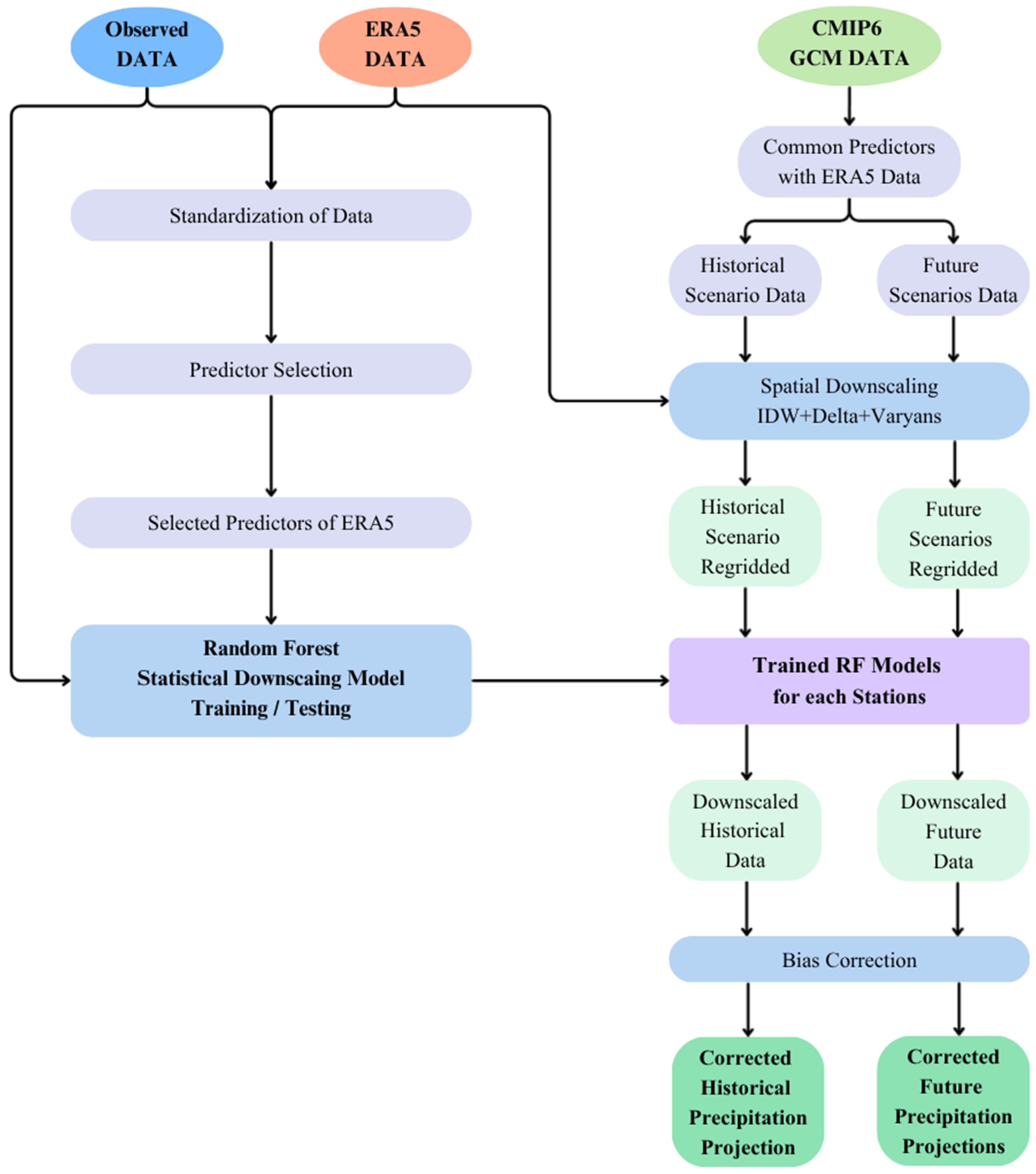
2.3. Methodology
2.3.1. Multistage Predictor Selection Procedure
2.3.2. GCM–ERA5 Datasets Harmonization Using IDW–Delta–Variance Approach
- 1.
- Inverse Distance Weighting: During the first stage, GCM fields were interpolated onto ERA5 grid points using the IDW method, which assigns weights inversely proportional to the distance between source and target grid cells. This approach is a fundamental method for spatially harmonizing datasets with different resolutions. The IDW formulation is provided in Equation (1) [78]:
- 2.
- Delta (Anomaly) Adjustment: To preserve projected climate change signals within the context of ERA5 baseline climatology, the delta (anomaly) method was applied. In this step, GCM future-period deviations were calculated relative to the model’s historical mean climate, and these anomalies were then added to the ERA5 climatological normals [79]. The formulation for Delta Anomaly is given in Equation (2):
- 3.
- Variance Scaling (Variance Post-processing): In the final stage, the variability of the regridded GCM series was adjusted to match the statistical dispersion of the ERA5 series. This correction reduces systematic variance differences and improves statistical compatibility between the two datasets [76]. The details are presented in Equation (3).
2.3.3. Random Forest Method
- 1.
- Determination of the number of trees (ntree): A predefined number of decision trees is specified. For each tree, a bootstrap sample is generated by sampling with replacement from the training data. Observations not included in this sample form the out-of-bag (OOB) set for that tree.
- 2.
- Tree construction using random predictor subsets: For each bootstrap sample, an unpruned regression tree is grown. At each node, mtry predictor variables are randomly selected from the full set, and the best split among these candidates is chosen. This process ensures diversity across trees by combining randomness in both data sampling and predictor selection.
- 3.
- Prediction aggregation: For new observations, predictions from all trees are aggregated by averaging in regression tasks or by majority voting in classification tasks to generate the final RF estimate.
- 4.
- OOB error estimation: Each tree is used to predict the OOB observations corresponding to it. Once all OOB predictions are obtained, the out-of-bag root mean square error (OOB-RMSE) is calculated. This provides an unbiased and efficient estimate of the model’s generalization error without requiring a separate validation dataset.
- 5.
- Model selection: The RF configuration yielding the lowest prediction error during the iterative training process is selected as the optimal model for downscaling [82]
2.3.4. Performance Metrics
2.3.5. Bias Correction
2.3.6. Future Precipitation Projections Under SSP Scenarios
3. Results
3.1. Results of Statistical Downscaling Model
3.2. Evaluation of Statistical Downscaling Models
3.3. Downscaling of Future Precipitation and Bias Correction
3.4. Changes in Future Precipitation
4. Discussion
4.1. Key Findings and Methodological Advantages
4.2. Comparison with Previous Studies
4.3. Limitations and Future Work
5. Conclusions
Author Contributions
Funding
Data Availability Statement
Acknowledgments
Conflicts of Interest
References
- Kouhestani, S.; Eslamian, S.S.; Abedi-Koupai, J.; Besalatpour, A.A. Projection of climate change impacts on precipitation using soft-computing techniques: A case study in Zayandeh-rud Basin, Iran. Glob. Planet. Change 2016, 144, 158–170. [Google Scholar] [CrossRef]
- Pascual, D.; Pla, E.; Lopez-Bustins, J.A.; Retana, J.; Terradas, J. Impacts du changement climatique sur les ressources en eau dans le bassin méditerranéen: Une étude de cas en Catalogne, Espagne. Hydrol. Sci. J. 2015, 60, 2132–2147. [Google Scholar] [CrossRef]
- Semiromi, M.T.; Koch, M. Statistical downscaling of precipitation in northwestern Iran using a hybrid model of discrete wavelet transform, artificial neural networks, and quantile mapping. Theor. Appl. Clim. 2024, 155, 6591–6621. [Google Scholar] [CrossRef]
- Elham, A.; Wolfgang, C. Mediterranean Region. In Climate Change 2022—Impacts, Adaptation and Vulnerability; Pörtner, H.-O., Roberts, D.C., Tignor, M., Poloczanska, E.S., Mintenbeck, K., Alegría, A., Craig, M., Langsdorf, S., Löschke, S., Möller, V., et al., Eds.; Cambridge University Press: New York, NY, USA, 2022; pp. 2233–2272. [Google Scholar] [CrossRef]
- Eyring, V.; Bony, S.; Meehl, G.A.; Senior, C.A.; Stevens, B.; Stouffer, R.J.; Taylor, K.E. Overview of the Coupled Model Intercomparison Project Phase 6 (CMIP6) experimental design and organization. Geosci. Model Dev. 2016, 9, 1937–1958. [Google Scholar] [CrossRef]
- Tugrul, T.; Oruc, S.; Gunes, B. Quantifying future rainfall extremes in Türkiye: A CMIP6 ensemble approach with statistical downscaling. Acta Geophys. 2025, 73, 3477–3494. [Google Scholar] [CrossRef]
- O’NEill, B.C.; Tebaldi, C.; van Vuuren, D.P.; Eyring, V.; Friedlingstein, P.; Hurtt, G.; Knutti, R.; Kriegler, E.; Lamarque, J.-F.; Lowe, J.; et al. The Scenario Model Intercomparison Project (ScenarioMIP) for CMIP6. Geosci. Model Dev. 2016, 9, 3461–3482. [Google Scholar] [CrossRef]
- Andrews, M.B.; Ridley, J.K.; Wood, R.A.; Andrews, T.; Blockley, E.W.; Booth, B.; Burke, E.; Dittus, A.J.; Florek, P.; Gray, L.J.; et al. Historical Simulations with HadGEM3-GC3.1 for CMIP6. J. Adv. Model. Earth Syst. 2020, 12, e2019MS001995. [Google Scholar] [CrossRef]
- Chen, J.; Zhang, X.J. Challenges and potential solutions in statistical downscaling of precipitation. Clim. Change 2021, 165, 63. [Google Scholar] [CrossRef]
- Mandal, S.; Srivastav, R.K.; Simonovic, S.P. Use of beta regression for statistical downscaling of precipitation in the Campbell River basin, British Columbia, Canada. J. Hydrol. 2016, 538, 49–62. [Google Scholar] [CrossRef]
- Wilby, R.; Wigley, T. Downscaling general circulation model output: A review of methods and limitations. Prog. Phys. Geogr. Earth Environ. 1997, 21, 530–548. [Google Scholar] [CrossRef]
- Rampal, N.; Hobeichi, S.; Gibson, P.B.; Baño-Medina, J.; Abramowitz, G.; Beucler, T.; González-Abad, J.; Chapman, W.; Harder, P.; Gutiérrez, J.M. Enhancing Regional Climate Downscaling through Advances in Machine Learning. Artif. Intell. Earth Syst. 2024, 3, 230066. [Google Scholar] [CrossRef]
- Lei, K.; Zhang, L.; Gao, L. Evaluation of IMERG Precipitation Product Downscaling Using Nine Machine Learning Algorithms in the Qinghai Lake Basin. Water 2025, 17, 1776. [Google Scholar] [CrossRef]
- Rashid, M.; Beecham, S.; Chowdhury, R.K. Statistical downscaling of rainfall: A non-stationary and multi-resolution approach. Theor. Appl. Clim. 2016, 124, 919–933. [Google Scholar] [CrossRef]
- Okkan, U.; Inan, G. Statistical downscaling of monthly reservoir inflows for Kemer watershed in Turkey: Use of machine learning methods, multiple GCMs and emission scenarios. Int. J. Clim. 2015, 35, 3274–3295. [Google Scholar] [CrossRef]
- Hessami, M.; Gachon, P.; Ouarda, T.B.; St-Hilaire, A. Automated regression-based statistical downscaling tool. Environ. Model. Softw. 2008, 23, 813–834. [Google Scholar] [CrossRef]
- Pahlavan, H.A.; Zahraie, B.; Nasseri, M.; Varnousfaderani, A.M. Improvement of multiple linear regression method for statistical downscaling of monthly precipitation. Int. J. Environ. Sci. Technol. 2018, 15, 1897–1912. [Google Scholar] [CrossRef]
- Zuo, J.; Xu, J.; Chen, Y.; Wang, C. Downscaling precipitation in the data-scarce Inland River Basin of Northwest China based on earth system data products. Atmosphere 2019, 10, 613. [Google Scholar] [CrossRef]
- Sachindra, D.A.; Huang, F.; Barton, A.; Perera, B.J.C. Statistical Downscaling of General Circulation Model Outputs to Precipitation—Part 1: Calibration and validation. Int. J. Clim. 2014, 34, 3264–3281. [Google Scholar] [CrossRef]
- Ozbuldu, M.; Irvem, A. Projecting and Downscaling Future Temperature and Precipitation Based on CMIP6 Models Using Machine Learning in Hatay Province, Türkiye. Pure Appl. Geophys. 2025, 182, 1825–1842. [Google Scholar] [CrossRef]
- Fealy, R.; Sweeney, J. Statistical downscaling of precipitation for a selection of sites in Ireland employing a generalised linear modelling approach. Int. J. Clim. 2007, 27, 2083–2094. [Google Scholar] [CrossRef]
- Asong, Z.; Khaliq, M.; Wheater, H. Projected changes in precipitation and temperature over the Canadian Prairie Provinces using the Generalized Linear Model statistical downscaling approach. J. Hydrol. 2016, 539, 429–446. [Google Scholar] [CrossRef]
- Wilby, R.; Hay, L.; Leavesley, G. A comparison of downscaled and raw GCM output: Implications for climate change scenarios in the San Juan River basin, Colorado. J. Hydrol. 1999, 225, 67–91. [Google Scholar] [CrossRef]
- Okkan, U.; Fistikoglu, O. Evaluating climate change effects on runoff by statistical downscaling and hydrological model GR2M. Theor. Appl. Clim. 2014, 117, 343–361. [Google Scholar] [CrossRef]
- Dorji, S.; Herath, S.; Mishra, B.K. Future climate of Colombo downscaled with SDSM-neural network. Climate 2017, 5, 24. [Google Scholar] [CrossRef]
- Noor, M.; Ismail, T.; Chung, E.-S.; Shahid, S.; Sung, J.H. Uncertainty in rainfall intensity duration frequency curves of Peninsular Malaysia under changing climate scenarios. Water 2018, 10, 1750. [Google Scholar] [CrossRef]
- Tanteliniaina, M.F.R.; Rahaman, H.; Zhai, J. Assessment of the future impact of climate change on the hydrology of the mangoky river, madagascar using ann and swat. Water 2021, 13, 1239. [Google Scholar] [CrossRef]
- Haji-Aghajany, S.; Amerian, Y.; Amiri-Simkooei, A. Function-Based Troposphere Tomography Technique for Optimal Downscaling of Precipitation. Remote Sens. 2022, 14, 2548. [Google Scholar] [CrossRef]
- Prathom, C.; Champrasert, P. General Circulation Model Downscaling Using Interpolation—Machine Learning Model Combination—Case Study: Thailand. Sustainability 2023, 15, 9668. [Google Scholar] [CrossRef]
- Gumus, V.; El Moçayd, N.; Seker, M.; Seaid, M. Evaluation of future temperature and precipitation projections in Morocco using the ANN-based multi-model ensemble from CMIP6. Atmos. Res. 2023, 292, 106880. [Google Scholar] [CrossRef]
- Ganjei, S.; Shiri, J.; Karimi, S. Evaluating climate change impacts on reference evapotranspiration using CMIP6 projections and machine learning in the Aras River Basin. Model. Earth Syst. Environ. 2026, 12, 3. [Google Scholar] [CrossRef]
- Tripathi, S.; Srinivas, V.; Nanjundiah, R.S. Downscaling of precipitation for climate change scenarios: A support vector machine approach. J. Hydrol. 2006, 330, 621–640. [Google Scholar] [CrossRef]
- Chen, S.-T.; Yu, P.-S.; Tang, Y.-H. Statistical downscaling of daily precipitation using support vector machines and multivariate analysis. J. Hydrol. 2010, 385, 13–22. [Google Scholar] [CrossRef]
- Sachindra, D.A.; Huang, F.; Barton, A.; Perera, B.J. Least square support vector and multi-linear regression for statistically downscaling general circulation model outputs to catchment streamflows. Int. J. Climatol. 2013, 33, 1087–1106. [Google Scholar] [CrossRef]
- Yazdian, H.; Salmani-Dehaghi, N.; Alijanian, M. A spatially promoted SVM model for GRACE downscaling: Using ground and satellite-based datasets. J. Hydrol. 2023, 626, 130214. [Google Scholar] [CrossRef]
- Shukla, R.; Khare, D.; Dwivedi, A.K.; Rudra, R.P.; Palmate, S.S.; Ojha, C.S.P.; Singh, V.P. Evaluation of statistical downscaling model’s performance in projecting future climate change scenarios. J. Water Clim. Change 2023, 14, 3559–3595. [Google Scholar] [CrossRef]
- Ghosh, S.; Mujumdar, P. Statistical downscaling of GCM simulations to streamflow using relevance vector machine. Adv. Water Resour. 2008, 31, 132–146. [Google Scholar] [CrossRef]
- Okkan, U.; Inan, G. Bayesian Learning and Relevance Vector Machines Approach for Downscaling of Monthly Precipitation. J. Hydrol. Eng. 2014, 20, 04014051. [Google Scholar] [CrossRef]
- Okkan, U.; Serbes, Z.A.; Samui, P. Relevance vector machines approach for long-term flow prediction. Neural Comput. Appl. 2014, 25, 1393–1405. [Google Scholar] [CrossRef]
- George, J.; Athira, P. A Multi-stage Stochastic Approach for Statistical Downscaling of Rainfall. Water Resour. Manag. 2023, 37, 5477–5492. [Google Scholar] [CrossRef]
- Sachindra, D.; Ahmed, K.; Rashid, M.; Shahid, S.; Perera, B. Statistical downscaling of precipitation using machine learning techniques. Atmos. Res. 2018, 212, 240–258. [Google Scholar] [CrossRef]
- Sulaiman, N.A.F.; Shaharudin, S.M.; Ismail, S.; Zainuddin, N.H.; Tan, M.L.; Jalil, Y.A. Predictive Modelling of Statistical Downscaling Based on Hybrid Machine Learning Model for Daily Rainfall in East-Coast Peninsular Malaysia. Symmetry 2022, 14, 927. [Google Scholar] [CrossRef]
- Shi, Y.; Song, L.; Xia, Z.; Lin, Y.; Myneni, R.B.; Choi, S.; Wang, L.; Ni, X.; Lao, C.; Yang, F. Mapping annual precipitation across Mainland China in the period 2001–2010 from TRMM3B43 product using spatial downscaling approach. Remote Sens. 2015, 7, 5849–5878. [Google Scholar] [CrossRef]
- Jing, W.; Yang, Y.; Yue, X.; Zhao, X. A Comparison of different regression algorithms for downscaling monthly satellite-based precipitation over North China. Remote Sens. 2016, 8, 835. [Google Scholar] [CrossRef]
- Li, X.; Zhang, G.; Zhu, S.; Xu, Y. Stepwise Downscaling of ERA5-Land Reanalysis Air Temperature: A Case Study in Nanjing, China. Remote Sens. 2025, 17, 2063. [Google Scholar] [CrossRef]
- Medrano, S.C.; Satgé, F.; Molina-Carpio, J.; Zolá, R.P.; Bonnet, M.-P. Downscaling Daily Satellite-Based Precipitation Estimates Using MODIS Cloud Optical and Microphysical Properties in Machine-Learning Models. Atmosphere 2023, 14, 1349. [Google Scholar] [CrossRef]
- Fu, Y.; Zhuang, H.; Shen, X.; Li, W. Assessment and prediction of regional climate based on a multimodel ensemble machine learning method. Clim. Dyn. 2023, 61, 4139–4158. [Google Scholar] [CrossRef]
- Paz, S.M.; Gómez, M.F.V.; Willems, P. Adapting to Climate Change with Machine Learning: The Robustness of Downscaled Precipitation in Local Impact Analysis. Water 2024, 16, 3070. [Google Scholar] [CrossRef]
- Diez-Sierra, J.; del Jesus, M. Subdaily rainfall estimation through daily rainfall downscaling using random forests in Spain. Water 2019, 11, 125. [Google Scholar] [CrossRef]
- Xu, C.; Liu, C.; Zhang, W.; Li, Z.; An, B. Downscaling and Merging of Daily Scale Satellite Precipitation Data in the Three River Headwaters Region Fused with Cloud Attributes and Rain Gauge Data. Water 2023, 15, 1233. [Google Scholar] [CrossRef]
- Hisam, E.; Sertel, E.; Seker, D.Z. Precipitation downscaling with the integration of multiple precipitation products, land surface data and gauge stations using explainable machine learning algorithms: A case study in the Mediterranean region of Turkiye. Sci. Total. Environ. 2025, 1002, 180540. [Google Scholar] [CrossRef]
- Raeesi, M.; Zolfaghari, A.A.; Kaboli, S.H.; Rahimi, M.; de Vente, J.; Eekhout, J.P.C. Using quantile mapping and random forest for bias-correction of high-resolution reanalysis precipitation data and CMIP6 climate projections over Iran. Int. J. Clim. 2024, 44, 4495–4514. [Google Scholar] [CrossRef]
- Liu, T.; Zhu, X.; Tang, M.; Guo, C.; Lu, D. Multi-model ensemble bias-corrected precipitation dataset and its application in identification of drought-flood abrupt alternation in China. Atmos. Res. 2024, 307, 107481. [Google Scholar] [CrossRef]
- General Directorate of Water Management. Preliminary Scoping Report for the Strategic Environmental Assessment of the Büyük Menderes Basin Flood Management Plan Update Project; Republic of Türkiye Ministry of Agriculture and Forestry General Directorate of Water Management: Ankara, Turkey, 2025. [Google Scholar]
- Rotbeei, F.; Balov, M.N.; Safari, M.J.S.; Vaheddoost, B. Projected Drought Intensification in the Büyük Menderes Basin Under CMIP6 Climate Scenarios. Climate 2025, 13, 47. [Google Scholar] [CrossRef]
- Peel, M.C.; Finlayson, B.L.; Mcmahon, T.A. Hydrology and Earth System Sciences Updated World Map of the Köppen-Geiger Climate Classification. 2007. Available online: www.hydrol-earth-syst-sci.net/11/1633/2007/ (accessed on 2 October 2025).
- Ekinci, D.D.; Fistikoğlu, O. Gördes Havzası Akışlarının Modellenmesinde Era5-Land Verilerinin Performans Değerlendirmesi. DÜMF Mühendislik Derg. 2023, 14, 507–517. [Google Scholar] [CrossRef]
- Skoulikaris, C.; Venetsanou, P.; Lazoglou, G.; Anagnostopoulou, C.; Voudouris, K. Spatio-Temporal Interpolation and Bias Correction Ordering Analysis for Hydrological Simulations: An Assessment on a Mountainous River Basin. Water 2022, 14, 660. [Google Scholar] [CrossRef]
- Andrade-Velázquez, M.; Montero-Martínez, M.J. Statistical Downscaling of Precipitation in the South and Southeast of Mexico. Climate 2023, 11, 186. [Google Scholar] [CrossRef]
- Yılmaz, B.; Aras, E.; Nacar, S. A CMIP6-ensemble-based evaluation of precipitation and temperature projections. Theor. Appl. Clim. 2024, 155, 7377–7401. [Google Scholar] [CrossRef]
- Hassler, B.; Lauer, A. Comparison of reanalysis and observational precipitation datasets including ERA5 and WFDE5. Atmosphere 2021, 12, 1462. [Google Scholar] [CrossRef]
- Nacar, S.; Kankal, M.; Okkan, U. Evaluation of the suitability of NCEP/NCAR, ERA-Interim and, ERA5 reanalysis data sets for statistical downscaling in the Eastern Black Sea Basin, Turkey. Meteorol. Atmos. Phys. 2022, 134, 39. [Google Scholar] [CrossRef]
- Yılmaz, M.; Alemdar, K.D.; Tosunoğlu, F. Evaluation of NEX-GDDP-CMIP6 to simulate precipitation using multi-criteria decision-making analysis over Türkiye. Theor. Appl. Clim. 2025, 156, 578. [Google Scholar] [CrossRef]
- Oruc, S. Performance of bias corrected monthly CMIP6 climate projections with different reference period data in Turkey. Acta Geophys. 2022, 70, 777–789. [Google Scholar] [CrossRef]
- Bağçaci, S.Ç.; Yucel, I.; Duzenli, E.; Yilmaz, M.T. Intercomparison of the expected change in the temperature and the precipitation retrieved from CMIP6 and CMIP5 climate projections: A Mediterranean hot spot case, Turkey. Atmos. Res. 2021, 256, 105576. [Google Scholar] [CrossRef]
- Raj, A.D.; Kumar, S.; Sooryamol, K.R. Downscaling future precipitation with shared socioeconomic pathway (SSP) scenarios using machine learning models in the North-Western Himalayan region. Model. Earth Syst. Environ. 2024, 10, 6373–6395. [Google Scholar] [CrossRef]
- Fistikoglu, O.; Okkan, U. Statistical Downscaling of Monthly Precipitation Using NCEP/NCAR Reanalysis Data for Tahtali River Basin in Turkey. J. Hydrol. Eng. 2011, 16, 157–164. [Google Scholar] [CrossRef]
- Wilby, R.; Dawson, C.; Barrow, E. Sdsm—A Decision Support Tool for the Assessment of Regional Climate Change Impacts. 2002. Available online: www.elsevier.com/locate/envsoft (accessed on 16 October 2025).
- Benestad, R.E.; Chen, D.; Hanssen-Bauer, I. Empirical-Statistical Downscaling; World Scientific Publishing Company: Singapore, 2008. [Google Scholar]
- Okkan, U.; Kirdemir, U. Downscaling of monthly precipitation using CMIP5 climate models operated under RCPs. Meteorol. Appl. 2016, 23, 514–528. [Google Scholar] [CrossRef]
- Fowler, H.J.; Blenkinsop, S.; Tebaldi, C. Linking climate change modelling to impacts studies: Recent advances in downscaling techniques for hydrological modelling. Int. J. Clim. 2007, 27, 1547–1578. [Google Scholar] [CrossRef]
- Maraun, D.; Wetterhall, F.; Ireson, A.M.; Chandler, R.E.; Kendon, E.J.; Widmann, M.; Brienen, S.; Rust, H.W.; Sauter, T.; Themeßl, M.; et al. Precipitation downscaling under climate change: Recent developments to bridge the gap between dynamical models and the end user. Rev. Geophys. 2010, 48. [Google Scholar] [CrossRef]
- Mallows, C.L. Some Comments on Cp. Technometrics 1973, 15, 661–675. [Google Scholar] [CrossRef]
- Schwarz, G. Schwarz-1978-BIC. Ann. Stat. 1978, 6, 461–464. [Google Scholar]
- Dormann, C.F.; Elith, J.; Bacher, S.; Buchmann, C.; Carl, G.; Carré, G.; Marquéz, J.R.G.; Gruber, B.; Lafourcade, B.; Leitão, P.J.; et al. Collinearity: A review of methods to deal with it and a simulation study evaluating their performance. Ecography 2013, 36, 27–46. [Google Scholar]
- Hempel, S.; Frieler, K.; Warszawski, L.; Schewe, J.; Piontek, F. A trend-preserving bias correction—The ISI-MIP approach. Earth Syst. Dyn. 2013, 4, 219–236. [Google Scholar] [CrossRef]
- Teutschbein, C.; Seibert, J. Bias correction of regional climate model simulations for hydrological climate-change impact studies: Review and evaluation of different methods. J. Hydrol. 2012, 456–457, 12–29. [Google Scholar] [CrossRef]
- Shepard, D. A two-dimensional interpolation for irregularly spaced data function. In Proceedings of the 1968 ACM National Conference, San Francisco, CA, USA, 27–29 August 1968; pp. 517–523. [Google Scholar]
- Hay, L.E.; Wilby, R.L.; Leavesley, G.H. A comparison of delta change and downscaled GCM scenarios for three mountainous basins in the United States. J. Am. Water Resour. Assoc. 2000, 36, 387–397. [Google Scholar] [CrossRef]
- Zhang, X.-C.; Liu, W.-Z.; Li, Z.; Chen, J. Trend and uncertainty analysis of simulated climate change impacts with multiple GCMs and emission scenarios. Agric. For. Meteorol. 2011, 151, 1297–1304. [Google Scholar] [CrossRef]
- Umugwaneza, A.; Chen, X.; Liu, T.; Li, Z.; Uwamahoro, S.; Mind’je, R.; Umwali, E.D.; Ingabire, R.; Uwineza, A. Future climate change impact on the nyabugogo catchment water balance in rwanda. Water 2021, 13, 3636. [Google Scholar] [CrossRef]
- Breiman, L. Random Forests. Mach. Learn. 2001, 45, 5–32. [Google Scholar]
- Zhao, N.; Chen, K. A Simple Method of Coupled Merging and Downscaling for Multi-Source Daily Precipitation Data. Remote Sens. 2023, 15, 4377. [Google Scholar] [CrossRef]
- Nguyen, G.V.; Le, X.-H.; Van, L.N.; Jung, S.; Yeon, M.; Lee, G. Application of random forest algorithm for merging multiple satellite precipitation products across South Korea. Remote Sens. 2021, 13, 4033. [Google Scholar] [CrossRef]
- Yan, X.; Chen, H.; Tian, B.; Sheng, S.; Wang, J.; Kim, J.-S. A downscaling–merging scheme for improving daily spatial precipitation estimates based on random forest and cokriging. Remote Sens. 2021, 13, 2040. [Google Scholar] [CrossRef]
- He, X.; Chaney, N.W.; Schleiss, M.; Sheffield, J. Spatial downscaling of precipitation using adaptable random forests. Water Resour. Res. 2016, 52, 8217–8237. [Google Scholar] [CrossRef]
- Yang, Y.; Cao, C.; Pan, X.; Li, X.; Zhu, X. Downscaling land surface temperature in an arid area by using multiple remote sensing indices with random forest regression. Remote Sens. 2017, 9, 789. [Google Scholar] [CrossRef]
- Pham, Q.B.; Yang, T.-C.; Kuo, C.-M.; Tseng, H.-W.; Yu, P.-S. Combing random forest and least square support vector regression for improving extreme rainfall downscaling. Water 2019, 11, 451. [Google Scholar] [CrossRef]
- Song, Y.H.; Chung, E.-S.; Shiru, M.S. Uncertainty analysis of monthly precipitation in GCMs using multiple bias correction methods under different RCPs. Sustainability 2020, 12, 7508. [Google Scholar] [CrossRef]
- Legasa, M.N.; Manzanas, R.; Calviño, A.; Gutiérrez, J.M. A Posteriori Random Forests for Stochastic Downscaling of Precipitation by Predicting Probability Distributions. Water Resour. Res. 2022, 58, e2021WR030272. [Google Scholar] [CrossRef]
- Chen, C.; He, Q.; Li, Y. Downscaling and merging multiple satellite precipitation products and gauge observations using random forest with the incorporation of spatial autocorrelation. J. Hydrol. 2024, 632, 130919. [Google Scholar] [CrossRef]
- Moriasi, D.N.; Arnold, J.G.; van Liew, M.W.; Bingner, R.L.; Harmel, R.D.; Veith, T.L. Model evaluation guidelines for systematic quantification of accuracy in watershed simulations. Trans. ASABE 2007, 50, 885–900. [Google Scholar] [CrossRef]
- Cannon, A.J.; Sobie, S.R.; Murdock, T.Q. Bias correction of GCM precipitation by quantile mapping: How well do methods preserve changes in quantiles and extremes? J. Clim. 2015, 28, 6938–6959. [Google Scholar] [CrossRef]
- Xavier, A.C.F.; Martins, L.L.; Rudke, A.P.; de Morais, M.V.B.; Martins, J.A.; Blain, G.C. Evaluation of Quantile Delta Mapping as a bias-correction method in maximum rainfall dataset from downscaled models in São Paulo state (Brazil). Int. J. Clim. 2022, 42, 175–190. [Google Scholar] [CrossRef]
- Lehner, F.; Nadeem, I.; Formayer, H. Evaluating skills and issues of quantile-based bias adjustment for climate change scenarios. Adv. Stat. Clim. Meteorol. Oceanogr. 2023, 9, 29–44. [Google Scholar] [CrossRef]
- Tegegne, G.; Melesse, A.M. Comparison of Trend Preserving Statistical Downscaling Algorithms Toward an Improved Precipitation Extremes Projection in the Headwaters of Blue Nile River in Ethiopia. Environ. Process. 2021, 8, 59–75. [Google Scholar] [CrossRef]
- Qian, W.; Chang, H.H. Projecting health impacts of future temperature: A comparison of quantile-mapping bias-correction methods. Int. J. Environ. Res. Public Health 2021, 18, 1992. [Google Scholar] [CrossRef]
- Ibebuchi, C.C.; Schönbein, D.; Adakudlu, M.; Xoplaki, E.; Paeth, H. Comparison of Three Techniques to Adjust Daily Precipitation Biases from Regional Climate Models over Germany. Water 2022, 14, 600. [Google Scholar] [CrossRef]
- Abbaspour, K.C.; Vaghefi, S.A.; Srinivasan, R. A guideline for successful calibration and uncertainty analysis for soil and water assessment: A review of papers from the 2016 international SWAT conference. Water 2017, 10, 6. [Google Scholar] [CrossRef]
- Abbaspour, K.C.; Rouholahnejad, E.; Vaghefi, S.; Srinivasan, R.; Yang, H.; Kløve, B. A continental-scale hydrology and water quality model for Europe: Calibration and uncertainty of a high-resolution large-scale SWAT model. J. Hydrol. 2015, 524, 733–752. [Google Scholar] [CrossRef]
- Nauman, S.; Zulkafli, Z.; Bin Ghazali, A.H.; Yusuf, B. Impact assessment of future climate change on streamflows upstream of Khanpur Dam, Pakistan using Soil and Water Assessment Tool. Water 2019, 11, 1090. [Google Scholar] [CrossRef]
- Baycan, A.; Sonmez, O.; Evcil, G.T. Climate Change Effects on Precipitation and Streamflow in the Mediterranean Region. Water 2025, 17, 2556. [Google Scholar] [CrossRef]
- Yasar, M. Optimization of reservoir operation using cuckoo search algorithm: Example of Adiguzel Dam, Denizli, Turkey. Math. Probl. Eng. 2016, 2016, 1316038. [Google Scholar] [CrossRef]
- Ara, I.; Yasar, M. Optimization of the Operation Rule Curves for Cascade Reservoirs Using the Cuckoo Search Algorithm. Adv. Civ. Eng. 2022, 2022, 8463358. [Google Scholar] [CrossRef]
- Gumus, B.; Oruc, S.; Yucel, I.; Yilmaz, M.T. Impacts of Climate Change on Extreme Climate Indices in Türkiye Driven by High-Resolution Downscaled CMIP6 Climate Models. Sustainability 2023, 15, 7202. [Google Scholar] [CrossRef]
- Yavaşlı, D.D.; Erlat, E. Climate model projections of aridity patterns in Türkiye: A comprehensive analysis using CMIP6 models and three aridity indices. Int. J. Clim. 2023, 43, 6207–6224. [Google Scholar] [CrossRef]
- Çolak, M.A.; Öztaş, B.; Özgencil, I.K.; Soyluer, M.; Korkmaz, M.; Ramírez-García, A.; Metin, M.; Yılmaz, G.; Ertuğrul, S.; Tavşanoğlu, Ü.N.; et al. Increased Water Abstraction and Climate Change Have Substantial Effect on Morphometry, Salinity, and Biotic Communities in Lakes: Examples from the Semi-Arid Burdur Basin (Turkey). Water 2022, 14, 1241. [Google Scholar] [CrossRef]
- Mersin, D.; Tayfur, G.; Vaheddoost, B.; Safari, M.J.S. Historical Trends Associated with Annual Temperature and Precipitation in Aegean Turkey, Where Are We Heading? Sustainability 2022, 14, 13380. [Google Scholar] [CrossRef]
- Tanrıkulu, A.; Guner, U.; Bahar, E. The Assessment of Precipitation and Droughts in the Aegean Region Using Stochastic Time Series and Standardized Precipitation Index. Atmosphere 2024, 15, 1001. [Google Scholar] [CrossRef]










| Number | Station Name | Station No | Latitude (°N) | Longitude (°E) | Elevation (m) |
|---|---|---|---|---|---|
| Station 1 | Yatağan | 17886 | 37.3395 | 28.1369 | 365 |
| Station 2 | Çine | 18023 | 37.5947 | 28.0447 | 70 |
| Station 3 | Kavaklıdere | 18022 | 37.4508 | 28.3621 | 973 |
| Station 4 | Kale | 18301 | 37.4353 | 28.8608 | 1208 |
| Station 5 | Tavas | 18065 | 37.5650 | 29.0706 | 992 |
| Station 6 | Söke | 17881 | 37.7049 | 27.3827 | 75 |
| Station 7 | Aydın | 17234 | 37.8402 | 27.8379 | 56 |
| Station 8 | Sultanhisar | 17850 | 37.8843 | 28.1504 | 73 |
| Station 9 | Karacasu | 18025 | 37.7194 | 28.6075 | 580 |
| Station 10 | Denizli | 17237 | 37.7620 | 29.0921 | 425 |
| Station 11 | Nazilli | 17860 | 37.9135 | 28.3437 | 84 |
| Station 12 | Kuyucak | 18429 | 37.9022 | 28.4564 | 75 |
| Station 13 | Sarayköy | 18068 | 37.9111 | 28.9081 | 194 |
| Station 14 | Çal | 18067 | 38.0894 | 29.3953 | 817 |
| Station 15 | Dinar | 17862 | 38.0597 | 30.1531 | 864 |
| Station 16 | Güney | 17824 | 38.1515 | 29.0587 | 825 |
| Station 17 | Çivril | 17825 | 38.2603 | 29.7120 | 824 |
| Station 18 | Eşme | 17827 | 38.3961 | 28.9906 | 809 |
| Station 19 | Sivaslı | 18071 | 38.4986 | 29.6953 | 990 |
| Station 20 | Hocalar | 18292 | 38.5819 | 29.9697 | 1130 |
| Station 21 | Sandıklı | 18002 | 38.4558 | 30.2313 | 1040 |
| Station 22 | Uşak | 17188 | 38.6712 | 29.4040 | 919 |
| Station 23 | Banaz | 18069 | 38.7525 | 29.7436 | 987 |
| Data | Spatial Resolution | Number of Grid | Institution |
|---|---|---|---|
| HadGEM3-GC31-LL | 1.875° × 1.25° | 5 | Met Office Hadley Centre |
| ERA5 | 0.25° × 0.25° | 53 | European Centre for Medium Range Weather Forecasts. |
| Number | Predictors | Description | Unit |
|---|---|---|---|
| 1 | pr | Monthly total precipitation | mm |
| 2 | tas | Near surface air temperature | °C |
| 3 | ps | Surface air pressure | hPa |
| 4 | zg200 | 200 hPa geopotential height | m |
| 5 | hur200 | 200 hPa relative humidity | % |
| 6 | ta200 | 200 hPa air temperature | °C |
| 7 | zg500 | 500 hPa geopotential height | m |
| 8 | hur500 | 500 hPa relative humidity | % |
| 9 | ta500 | 500 hPa air temperature | °C |
| 10 | zg850 | 850 hPa geopotential height | m |
| 11 | hur850 | 850 hPa relative humidity | % |
| 12 | ta850 | 850 hPa air temperature | °C |
| Predictor Number | pr | tas | ps | zg200 | hur200 | ta200 | zg500 | hur500 | ta500 | zg850 | hur850 | ta850 | R2Adj | RMSE | Cp | BIC | Score |
|---|---|---|---|---|---|---|---|---|---|---|---|---|---|---|---|---|---|
| 1 | √ | 0.734 | 19.38 | 38.57 | 2487 | 0.00 | |||||||||||
| 2 | √ | √ | 0.739 | 19.04 | 31.19 | 2484 | 0.35 | ||||||||||
| 3 | √ | √ | √ | 0.750 | 18.70 | 14.25 | 2472 | 0.69 | |||||||||
| 4 | √ | √ | √ | √ | 0.758 | 18.31 | 0.60 | 2462 | 0.99 | ||||||||
| 5 | √ | √ | √ | √ | √ | 0.759 | 18.35 | 0.97 | 2467 | 0.95 | |||||||
| 6 | √ | √ | √ | √ | √ | √ | 0.758 | 18.37 | 3.20 | 2473 | 0.88 | ||||||
| 7 | √ | √ | √ | √ | √ | √ | √ | 0.758 | 18.36 | 3.99 | 2478 | 0.83 | |||||
| 8 | √ | √ | √ | √ | √ | √ | √ | √ | 0.758 | 18.39 | 5.41 | 2483 | 0.76 | ||||
| 9 | √ | √ | √ | √ | √ | √ | √ | √ | √ | 0.757 | 18.38 | 7.79 | 2490 | 0.67 | |||
| 10 | √ | √ | √ | √ | √ | √ | √ | √ | √ | √ | 0.757 | 18.47 | 9.44 | 2495 | 0.55 | ||
| 11 | √ | √ | √ | √ | √ | √ | √ | √ | √ | √ | √ | 0.757 | 18.59 | 9.00 | 2499 | 0.45 | |
| 12 | √ | √ | √ | √ | √ | √ | √ | √ | √ | √ | √ | √ | 0.757 | 18.73 | 11.00 | 2505 | 0.00 |
| Number | Station Name | Test RMSE (mm) | RSR | NSE | Adj R2 | PBIAS (%) | OOB RMSE (mm) |
|---|---|---|---|---|---|---|---|
| Station 1 | Yatağan | 26.94 | 0.45 | 0.80 | 0.80 | −4.78 | 26.83 |
| Station 2 | Çine | 21.41 | 0.52 | 0.73 | 0.74 | −11.42 | 23.73 |
| Station 3 | Kavaklıdere | 25.25 | 0.46 | 0.79 | 0.79 | −3.70 | 24.22 |
| Station 4 | Kale | 34.70 | 0.62 | 0.61 | 0.68 | −21.99 | 26.02 |
| Station 5 | Tavas | 14.80 | 0.47 | 0.78 | 0.79 | −6.85 | 17.55 |
| Station 6 | Söke | 37.48 | 0.45 | 0.80 | 0.80 | 0.20 | 29.48 |
| Station 7 | Aydın | 30.49 | 0.52 | 0.73 | 0.72 | −3.15 | 24.71 |
| Station 8 | Sultanhisar | 25.38 | 0.43 | 0.81 | 0.81 | −7.11 | 23.05 |
| Station 9 | Karacasu | 27.55 | 0.52 | 0.72 | 0.73 | −5.26 | 26.97 |
| Station 10 | Denizli | 23.41 | 0.49 | 0.76 | 0.79 | −10.94 | 22.69 |
| Station 11 | Nazilli | 26.74 | 0.52 | 0.73 | 0.73 | −0.53 | 25.22 |
| Station 12 | Kuyucak | 22.03 | 0.51 | 0.74 | 0.74 | −4.98 | 18.04 |
| Station 13 | Sarayköy | 13.30 | 0.46 | 0.79 | 0.79 | −4.59 | 16.76 |
| Station 14 | Çal | 23.21 | 0.62 | 0.62 | 0.62 | −10.16 | 16.75 |
| Station 15 | Dinar | 17.86 | 0.57 | 0.67 | 0.68 | −11.38 | 16.51 |
| Station 16 | Güney | 19.95 | 0.52 | 0.73 | 0.73 | 0.84 | 18.22 |
| Station 17 | Çivril | 18.09 | 0.58 | 0.67 | 0.67 | −4.12 | 16.66 |
| Station 18 | Eşme | 19.37 | 0.59 | 0.65 | 0.66 | −10.73 | 16.26 |
| Station 19 | Sivaslı | 17.32 | 0.52 | 0.73 | 0.74 | −7.66 | 18.42 |
| Station 20 | Hocalar | 18.54 | 0.74 | 0.45 | 0.50 | 2.95 | 15.60 |
| Station 21 | Sandıklı | 16.65 | 0.71 | 0.49 | 0.49 | 5.29 | 14.95 |
| Station 22 | Uşak | 20.52 | 0.53 | 0.71 | 0.72 | −9.22 | 16.78 |
| Station 23 | Banaz | 18.92 | 0.51 | 0.74 | 0.75 | −9.97 | 20.62 |
| Number | Station Name | Observed (mm) | Near Future (mm) | Middle Future (mm) | Far Future (mm) | Near Change (mm) | Middle Change (mm) | Far Change (mm) | Near Change (%) | Middle Change (%) | Far Change (%) |
|---|---|---|---|---|---|---|---|---|---|---|---|
| Station 1 | Yatağan | 661.5 | 647.9 | 647.6 | 611.4 | −13.7 | −13.9 | −50.2 | −2.1 | −2.1 | −7.6 |
| Station 2 | Çine | 547.3 | 530.1 | 537.0 | 501.7 | −17.2 | −10.4 | −45.6 | −3.15 | −1.89 | −8.33 |
| Station 3 | Kavaklıdere | 729.0 | 693.7 | 672.5 | 647.9 | −35.4 | −56.6 | −81.1 | −4.8 | −7.8 | −11.1 |
| Station 4 | Kale | 767.4 | 756.0 | 737.5 | 702.9 | −11.4 | −29.8 | −64.5 | −1.5 | −3.9 | −8.4 |
| Station 5 | Tavas | 495.4 | 499.5 | 492.3 | 460.9 | 4.1 | −3.1 | −34.6 | 0.8 | −0.6 | −7.0 |
| Station 6 | Söke | 834.6 | 855.8 | 847.8 | 796.6 | 21.1 | 13.2 | −38.1 | 2.5 | 1.6 | −4.6 |
| Station 7 | Aydın | 623.7 | 613.8 | 614.9 | 581.2 | −10.0 | −8.8 | −42.6 | −1.6 | −1.4 | −6.8 |
| Station 8 | Sultanhisar | 593.2 | 577.0 | 581.1 | 555.0 | −16.2 | −12.1 | −38.2 | −2.7 | −2.0 | −6.4 |
| Station 9 | Karacasu | 605.0 | 589.3 | 578.3 | 575.2 | −15.7 | −26.7 | −29.8 | −2.59 | −4.42 | −4.92 |
| Station 10 | Denizli | 562.9 | 555.7 | 539.7 | 526.2 | −7.1 | −23.2 | −36.6 | −1.27 | −4.12 | −6.51 |
| Station 11 | Nazilli | 562.0 | 532.3 | 518.9 | 517.3 | −29.7 | −43.2 | −44.7 | −5.3 | −7.7 | −8.0 |
| Station 12 | Kuyucak | 481.4 | 459.9 | 458.4 | 444.1 | −21.5 | −23.0 | −37.3 | −4.5 | −4.8 | −7.8 |
| Station 13 | Sarayköy | 372.9 | 356.8 | 346.1 | 346.2 | −16.2 | −26.8 | −26.8 | −4.3 | −7.2 | −7.2 |
| Station 14 | Çal | 478.7 | 467.5 | 456.4 | 467.2 | −11.2 | −22.3 | −11.5 | −2.3 | −4.7 | −2.4 |
| Station 15 | Dinar | 443.1 | 433.1 | 431.9 | 432.1 | −10.0 | −11.2 | −11.0 | −2.3 | −2.5 | −2.5 |
| Station 16 | Güney | 502.4 | 492.2 | 471.8 | 483.2 | −10.2 | −30.7 | −19.3 | −2.0 | −6.1 | −3.8 |
| Station 17 | Çivril | 437.8 | 422.9 | 420.6 | 408.5 | −14.9 | −17.1 | −29.2 | −3.4 | −3.9 | −6.7 |
| Station 18 | Eşme | 456.4 | 453.1 | 445.6 | 444.4 | −3.3 | −10.8 | −12.1 | −0.7 | −2.4 | −2.6 |
| Station 19 | Sivaslı | 494.5 | 473.5 | 473.9 | 468.6 | −21.0 | −20.6 | −25.9 | −4.2 | −4.2 | −5.2 |
| Station 20 | Hocalar | 433.0 | 433.1 | 412.1 | 397.6 | 0.0 | −20.9 | −35.4 | 0.0 | −4.8 | −8.2 |
| Station 21 | Sandıklı | 406.5 | 408.6 | 398.5 | 381.9 | 2.1 | −8.0 | −24.6 | 0.5 | −2.0 | −6.1 |
| Station 22 | Uşak | 525.9 | 507.7 | 505.7 | 506.2 | −18.2 | −20.2 | −19.7 | −3.5 | −3.8 | −3.7 |
| Station 23 | Banaz | 526.9 | 502.7 | 501.9 | 510.8 | −24.2 | −25.0 | −16.1 | −4.6 | −4.7 | −3.1 |
| Number | Station Name | Observed (mm) | Near Future (mm) | Middle Future (mm) | Far Future (mm) | Near Change (mm) | Middle Change (mm) | Far Change (mm) | Near Change (%) | Middle Change (%) | Far Change (%) |
|---|---|---|---|---|---|---|---|---|---|---|---|
| Station 1 | Yatağan | 661.5 | 632.8 | 567.0 | 549.5 | −28.8 | −94.6 | −112.0 | −4.4 | −14.3 | −16.9 |
| Station 2 | Çine | 547.3 | 519.7 | 487.4 | 470.9 | −27.6 | −59.9 | −76.4 | −5.05 | −10.95 | −13.96 |
| Station 3 | Kavaklıdere | 729.0 | 712.7 | 634.8 | 615.8 | −16.4 | −94.3 | −113.2 | −2.2 | −12.9 | −15.5 |
| Station 4 | Kale | 767.4 | 748.9 | 701.4 | 681.1 | −18.5 | −66.0 | −86.3 | −2.4 | −8.6 | −11.2 |
| Station 5 | Tavas | 495.4 | 486.9 | 468.3 | 432.4 | −8.5 | −27.1 | −63.0 | −1.7 | −5.5 | −12.7 |
| Station 6 | Söke | 834.6 | 813.4 | 803.2 | 710.6 | −21.3 | −31.4 | −124.0 | −2.6 | −3.8 | −14.9 |
| Station 7 | Aydın | 623.7 | 589.1 | 540.0 | 510.7 | −34.6 | −83.7 | −113.0 | −5.6 | −13.4 | −18.1 |
| Station 8 | Sultanhisar | 593.2 | 559.9 | 518.6 | 490.8 | −33.4 | −74.7 | −102.4 | −5.6 | −12.6 | −17.3 |
| Station 9 | Karacasu | 605.0 | 596.0 | 536.6 | 505.3 | −9.0 | −68.4 | −99.7 | −1.49 | −11.30 | −16.48 |
| Station 10 | Denizli | 562.9 | 560.6 | 506.8 | 474.5 | −2.2 | −56.1 | −88.4 | −0.39 | −9.96 | −15.71 |
| Station 11 | Nazilli | 562.0 | 514.2 | 486.2 | 450.1 | −47.8 | −75.9 | −111.9 | −8.5 | −13.5 | −19.9 |
| Station 12 | Kuyucak | 481.4 | 441.9 | 419.8 | 396.3 | −39.6 | −61.6 | −85.1 | −8.2 | −12.8 | −17.7 |
| Station 13 | Sarayköy | 372.9 | 345.2 | 322.9 | 302.5 | −27.7 | −50.1 | −70.5 | −7.4 | −13.4 | −18.9 |
| Station 14 | Çal | 478.7 | 446.2 | 441.0 | 377.5 | −32.5 | −37.8 | −101.2 | −6.8 | −7.9 | −21.1 |
| Station 15 | Dinar | 443.1 | 428.6 | 417.1 | 395.0 | −14.5 | −26.0 | −48.1 | −3.3 | −5.9 | −10.9 |
| Station 16 | Güney | 502.4 | 463.1 | 456.2 | 395.3 | −39.3 | −46.3 | −107.2 | −7.8 | −9.2 | −21.3 |
| Station 17 | Çivril | 437.8 | 412.5 | 397.1 | 368.1 | −25.3 | −40.7 | −69.6 | −5.8 | −9.3 | −15.9 |
| Station 18 | Eşme | 456.4 | 425.7 | 422.9 | 386.9 | −30.7 | −33.5 | −69.6 | −6.7 | −7.3 | −15.2 |
| Station 19 | Sivaslı | 494.5 | 461.4 | 444.5 | 414.9 | −33.1 | −50.0 | −79.6 | −6.7 | −10.1 | −16.1 |
| Station 20 | Hocalar | 433.0 | 414.0 | 397.8 | 362.0 | −19.1 | −35.3 | −71.0 | −4.4 | −8.1 | −16.4 |
| Station 21 | Sandıklı | 406.5 | 402.4 | 379.2 | 354.6 | −4.1 | −27.3 | −51.9 | −1.0 | −6.7 | −12.8 |
| Station 22 | Uşak | 525.9 | 489.3 | 483.9 | 455.1 | −36.6 | −42.0 | −70.8 | −7.0 | −8.0 | −13.5 |
| Station 23 | Banaz | 526.9 | 497.3 | 486.2 | 444.2 | −29.6 | −40.7 | −82.8 | −5.6 | −7.7 | −15.7 |
Disclaimer/Publisher’s Note: The statements, opinions and data contained in all publications are solely those of the individual author(s) and contributor(s) and not of MDPI and/or the editor(s). MDPI and/or the editor(s) disclaim responsibility for any injury to people or property resulting from any ideas, methods, instructions or products referred to in the content. |
© 2026 by the authors. Licensee MDPI, Basel, Switzerland. This article is an open access article distributed under the terms and conditions of the Creative Commons Attribution (CC BY) license.
Share and Cite
Ara, I.; Yasar, M.; Gurarslan, G. Assessing Climate Change Impacts on Future Precipitation Using Random Forest Statistical Downscaling of CMIP6 HadGEM3 Projections in the Büyük Menderes Basin. Water 2026, 18, 277. https://doi.org/10.3390/w18020277
Ara I, Yasar M, Gurarslan G. Assessing Climate Change Impacts on Future Precipitation Using Random Forest Statistical Downscaling of CMIP6 HadGEM3 Projections in the Büyük Menderes Basin. Water. 2026; 18(2):277. https://doi.org/10.3390/w18020277
Chicago/Turabian StyleAra, Ismail, Mutlu Yasar, and Gurhan Gurarslan. 2026. "Assessing Climate Change Impacts on Future Precipitation Using Random Forest Statistical Downscaling of CMIP6 HadGEM3 Projections in the Büyük Menderes Basin" Water 18, no. 2: 277. https://doi.org/10.3390/w18020277
APA StyleAra, I., Yasar, M., & Gurarslan, G. (2026). Assessing Climate Change Impacts on Future Precipitation Using Random Forest Statistical Downscaling of CMIP6 HadGEM3 Projections in the Büyük Menderes Basin. Water, 18(2), 277. https://doi.org/10.3390/w18020277

