Uncertainty Assessment of the Impacts of Climate Change on Streamflow in the Iznik Lake Watershed, Türkiye
Abstract
1. Introduction
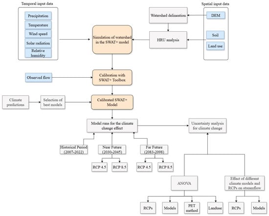
2. Materials and Methods
2.1. Study Area
2.2. Input Data
2.2.1. DEM Data
2.2.2. Soil Data
2.2.3. Land Use/Land Cover Data
2.2.4. Meteorological Data
2.2.5. Observed Streamflow Data
2.3. The SWAT+ Model
2.4. Model Performance Tools
2.5. Climate Projections
2.6. Uncertainty Analysis
2.7. Bayesian Model Averaging
3. Results and Discussion
3.1. Model Performance Evaluation
3.2. Selection of Climate Models
3.3. Projected Precipitation and Temperature Data
3.4. Streamflow Responses to Climate Change
3.5. Uncertainty Analysis Through ANOVA
3.6. Probability of Future Streamflow Changes
3.7. Policy Implications
4. Conclusions
Supplementary Materials
Author Contributions
Funding
Data Availability Statement
Acknowledgments
Conflicts of Interest
References
- Liu, J.; Zhang, Q.; Feng, S.; Gu, X.; Singh, V.P.; Sun, P. Global attribution of runoff variance across multiple timescales. J. Geophys. Res. 2019, 124, 13962–13974. [Google Scholar] [CrossRef]
- Wang, D.; Hejazi, M. Quantifying the relative contribution of the climate and direct human impacts on mean annual streamflow. Water Resour. Res. 2011, 47. [Google Scholar] [CrossRef]
- IPCC. Climate Change 2023: Synthesis Report; IPCC: Geneva, Switzerland, 2023. [Google Scholar]
- Bhardwaj, S.S.; Jha, M.K.; Uniyal, B. Impact of climate change on hydrological fluxes in the Upper Bhagirathi River Basin, Uttarakhand. Environ. Monit. Assess. 2025, 197, 299. [Google Scholar] [CrossRef] [PubMed]
- Boru, G.F.; Gonfa, Z.B.; Diga, G.M. Impacts of climate change on stream flow and water availability in Anger sub-basin, Nile Basin of Ethiopia. Sustain. Water Resour. Manag. 2019, 5, 1755–1764. [Google Scholar] [CrossRef]
- Drenkhan, F.; Huggel, C.; Hoyos, N.; Scott, C.A. Hydrology, water resources availability and management in the Andes under climate change and human impacts. J. Hydrol. Reg. Stud. 2023, 49, 101519. [Google Scholar] [CrossRef]
- Madasamy, N.; Meiyappan, V.; Muthiah, M.; Elango, S. Hydrological simulation model on climate change impact of a lower Bhavani Basin using GIS and SWAT. J. Indian Soc. Remote Sens. 2025. [Google Scholar] [CrossRef]
- Nacar, S.; Şan, M.; Kankal, M.; Okkan, U. Trends and amount changes of temperature and precipitation under future projections in the Eastern Black Sea. Nat. Hazards 2024, 120, 9833–9866. [Google Scholar] [CrossRef]
- Tilahun, Z.A.; Bizuneh, Y.K.; Mekonnen, A.G. The combined effects of LULC changes and climate change on hydrological processes of Gilgel Gibe catchment. Cogent Soc. Sci. 2025, 11. [Google Scholar] [CrossRef]
- Aragaw, H.M.; Goel, M.K.; Mishra, S.K. Hydrological responses to human-induced land use/land cover changes in the Gidabo River basin, Ethiopia. Hydrol. Sci. J. 2021, 66, 640–655. [Google Scholar] [CrossRef]
- Arnold, J.G.; Bieger, K.; White, M.J.; Srinivasan, R.; Dunbar, J.A.; Allen, P.M. Use of decision tables to simulate management in SWAT+. Water 2018, 10, 713. [Google Scholar] [CrossRef]
- Ayalew, A.D.; Wagner, P.D.; Tigabu, T.B.; Sahlu, D.; Fohrer, N. Hydrological responses to land use and land cover change and climate dynamics in the Rift Valley Lakes Basin, Ethiopia. J. Water Clim. Change 2023, 14, 2788–2807. [Google Scholar] [CrossRef]
- Casirati, S.; Conklin, M.H.; Nandi, S.; Safeeq, M. Effect of forest management practices on water balance across a water–energy gradient in the upper Kings River Basin, USA. Ecohydrology 2025, 18, e2753. [Google Scholar] [CrossRef]
- Castellanos-Osorio, G.; López-Ballesteros, A.; Perez-Sanchez, J.; Senent-Aparicio, J. Disaggregated monthly SWAT+ model versus daily SWAT+ model for estimating environmental flows in Peninsular Spain. J. Hydrol. 2023, 623, 129837. [Google Scholar] [CrossRef]
- Moya, H.; Althoff, I.; Huenchuleo, C.; Reggiani, P. Influence of land use changes on the Longaví catchment hydrology in south-center Chile. Hydrology 2022, 9, 169. [Google Scholar] [CrossRef]
- Tumsa, B.C.; Kenea, G.; Tola, B. The application of SWAT+ model to quantify the impacts of sensitive LULC changes on water balance in Guder catchment. Heliyon 2022, 8, e12569. [Google Scholar] [CrossRef] [PubMed]
- Grosser, P.F.; Schmalz, B. Assessing the impacts of climate change on hydrological processes in a German low mountain range basin using SWAT+. Environments 2025, 12, 151. [Google Scholar] [CrossRef]
- Han, Y.; Zhong, P.A.; Zhu, F.; Zhang, Y.; Song, Z.; Wang, Y.; Wang, B.; Xu, C.; Ben, M.; Li, M. Spatiotemporal attribution of runoff changes in the upper Yangtze River Basin using the SWAT+ model. J. Hydrol. Reg. Stud. 2025, 61, 102753. [Google Scholar] [CrossRef]
- Kassaye, S.M.; Tadesse, T.; Tegegne, G.; Hordofa, A.T.; Malede, D.A. Relative and combined impacts of climate and land use/cover change for the streamflow variability in the Baro River Basin. Earth 2024, 5, 149–168. [Google Scholar] [CrossRef]
- Moya, H.; Althoff, I.; Celis-Diez, J.L.; Huenchuleo-Pedreros, C.; Reggiani, P. Impact of future climate scenarios and bias correction methods on the Achibueno river basin. Water 2024, 16, 1138. [Google Scholar] [CrossRef]
- Pulighe, G.; Lupia, F.; Chen, H.; Yin, H. Modeling climate change impacts on water balance of a Mediterranean watershed using SWAT+. Hydrology 2021, 8, 157. [Google Scholar] [CrossRef]
- Xiao, F.; Wu, Y.; Wang, X.; Wang, P.; Fu, C.; Zhang, J. Integrated assessment of climate-driven streamflow changes using CMIP6-SWAT+-BMA. Sustainability 2025, 17, 7901. [Google Scholar] [CrossRef]
- Akbaş, A.; Freer, J.; Özdemir, H.; Bates, P.D.; Turp, M.T. What about reservoirs? Questioning anthropogenic and climatic interferences on water availability. Hydrol. Process. 2020, 34, 5441–5455. [Google Scholar] [CrossRef]
- Cuceloglu, G.; Seker, D.Z.; Tanık, A.; Öztürk, İ. Analyzing effects of two different land use datasets on hydrological simulations by using SWAT model. IJEGEO 2021, 8, 172–185. [Google Scholar] [CrossRef]
- Elçi, A. Evaluation of nutrient retention in vegetated filter strips using the SWAT model. Water Sci. Technol. 2017, 76, 2742–2752. [Google Scholar] [CrossRef] [PubMed]
- Karakaya, D.; Ozturk, B.; Elçi, S. Hydrokinetic power potential assessment of the Çoruh River Basin. Energy Sustain. Dev. 2024, 82, 101533. [Google Scholar] [CrossRef]
- Özdemir, A.; Volk, M.; Strauch, M.; Witing, F. The effects of climate change on streamflow, nitrogen loads, and crop yields in the Gordes Dam Basin, Turkey. Water 2024, 16, 1371. [Google Scholar] [CrossRef]
- Yalcin, E. Assessing future changes in flood frequencies under CMIP6 climate projections using SWAT modeling. J. Water Clim. Change 2024, 15, 2212–2231. [Google Scholar] [CrossRef]
- Alp, H.; Demirel, M.C.; Aşıkoğlu, Ö.L. Effect of model structure and calibration algorithm on discharge simulation in the Acısu Basin, Turkey. Climate 2022, 10, 196. [Google Scholar] [CrossRef]
- Kışlıoğlu, H.E.; Bekaroğlu, Ş.Ş.; Dadaser-Celik, F. Güney Marmara Havzası’nda SWAT+ modeli ile hidrolojik modelleme. Mühendislik Bilimleri ve Tasarım Dergisi 2024, 12, 531–543. [Google Scholar] [CrossRef]
- Turkes, M.; Turp, M.T.; An, N.; Ozturk, T.; Kurnaz, M.L. Impacts of climate change on precipitation climatology and variability in Turkey. In Water Resources of Turkey; Harmancioglu, N., Altinbilek, D., Eds.; Springer: Cham, Switzerland, 2020. [Google Scholar]
- Ulgen, U.B.; Franz, S.O.; Biltekin, D.; Çagatay, M.N.; Roeser, P.A.; Doner, L.; Thein, J. Climatic and environmental evolution of Lake Iznik over the last ~4700 years. Quat. Int. 2012, 274, 88–101. [Google Scholar] [CrossRef]
- Koker, L. Health risk assessment of heavy metal concentrations in selected fish species from Iznik Lake Basin, Turkey. Environ. Monit. Assess. 2022, 194, 372. [Google Scholar] [CrossRef] [PubMed]
- Oktem, Y.A.; Gumus, M.; Bayrak Yılmaz, G. The potential sources of pollution affecting the water quality of Lake Iznik. Int. J. Mech. Mechatron. Eng. 2012, 2, 225–233. [Google Scholar]
- Franz, S.; Schwark, L.; Brüchmann, C.; Scharf, B.; Klingel, R.; Van Alstine, J.D.; Çagatay, N.; Ülgen, U.B. Results from a multi-disciplinary sedimentary pilot study of tectonic Lake Iznik (NW Turkey)—Geochemistry and paleolimnology of the recent past. J. Paleolimnol. 2006, 35, 715–736. [Google Scholar] [CrossRef]
- Erginal, A.E.; Kıyak, N.G.; Ozturk, M.Z.; Avcıoğlu, M.; Bozcu, Y.; Yigitbas, E. Cementation characteristics and age of beachrocks in a fresh-water environment, Lake Iznik, NW Turkey. Sediment. Geol. 2012, 243, 148–154. [Google Scholar] [CrossRef]
- Viehberg, F.A.; Ulgen, U.B.; Damcı, E.; Franz, S.O.; On, S.A.; Roeser, P.A.; Cagatay, M.N.; Litt, T.; Melles, M. Seasonal hydrochemical changes and spatial sedimentological variations in Lake Iznik. Quat. Int. 2012, 274, 102–111. [Google Scholar] [CrossRef]
- Oğuz, A.; Akcaalan, R.; Koker, L.; Gurevin, C.; Dorak, Z.; Albay, M. Driving factors affecting the phytoplankton functional groups in a deep alkaline lake. Turk. J. Bot. 2020, 44, 633–646. [Google Scholar] [CrossRef]
- Meşeli, A. Iznik Gölü Havzasında Çevre Sorunları. Dicle Univ. J. Ziya Gökalp Fac. Educ. 2010, 14, 134–148. [Google Scholar]
- Akbulak, C. Iznik Gölü Havzasında Arazi Kullanımının Seçilmiş Köyler Üzerinde İncelenmesi (Investigation of Land Use on Selected Villages in the Iznik Lake Basin). İstanbul Üniv. Edeb. Fak. Coğraf. Böl. Coğraf. Derg. 2007, 15, 24–43. [Google Scholar]
- Garipagaoglu, N.; Uzun, M. The Effects of Natural Environment Conditions, Changes and Possible Risks on Watershed Management and Planning in Basin of Iznik Lake. East. Geogr. Rev. 2019, 24, 1–24. [Google Scholar]
- Sezer Güney, B.; Karaer, F. Estimation of Solöz River water balance components and rainfall runoff pattern with WEAP model. Water 2025, 17, 1129. [Google Scholar] [CrossRef]
- Tezel, A.Ç.; Akpınar, A.; Bor, A.; Alfredsen, K.T. Exploring hydrological response to land use/land cover change using the SWAT+ model in the Iznik Lake Watershed, Türkiye. Water 2025, 17, 1924. [Google Scholar] [CrossRef]
- Yıldız, M.B.; Nacar, S.; Şan, M.; Kankal, M. Spatial and temporal patterns of drought under different scenarios for Türkiye. Phys. Chem. Earth 2025, 104028. [Google Scholar] [CrossRef]
- Chen, C.; Gan, R.; Feng, D.; Yang, F.; Zuo, Q. Quantifying the contribution of SWAT modeling and CMIP6 inputting to streamflow prediction uncertainty under climate change. J. Clean. Prod. 2022, 364, 132675. [Google Scholar] [CrossRef]
- Arnold, J.G.; Kiniry, J.R.; Srinivasan, R.; Williams, J.R.; Haney, E.B.; Neitsch, S.L. Soil & Water Assessment Tool: Input/Output Documentation, Version 2012 TR-439; Texas Water Resources Institute: College Station, TX, USA, 2012. [Google Scholar]
- Ozsoy, G. Determination of the Potential Erosion Risk Using Remote Sensing and GIS Techniques. Ph.D. Thesis, Bursa Uludağ University, Bursa, Türkiye, 2007. [Google Scholar]
- Arnold, J.G.; Srinivasan, R.; Muttiah, R.S.; Williams, J.R. Large area hydrologic modeling and assessment part I: Model development. J. Am. Water Resour. Assoc. 1998, 34, 73–89. [Google Scholar] [CrossRef]
- Bieger, K.; Arnold, J.G.; Rathjens, H.; White, M.J.; Bosch, D.D.; Allen, P.M.; Volk, M.; Srinivasan, R. Introduction to SWAT+, a completely restructured version of the soil and water assessment tool. J. Am. Water Resour. Assoc. 2017, 53, 115–130. [Google Scholar] [CrossRef]
- Neitsch, S.L.; Arnold, J.G.; Kiniry, J.R.; Williams, J.R. Soil and Water Assessment Tool Theoretical Documentation: Version 2009; Texas Water Resources Institute Technical Report No: 406; Texas A&M University System: College Station, TX, USA, 2011. [Google Scholar]
- Chawanda, C.J. SWAT+ Toolbox: User Manual. 2021. Available online: http://www.openwater.network/assets/downloads/SWATplusToolboxUserMannual.pdf (accessed on 18 March 2024).
- Kling, H.; Fuchs, M.; Paulin, M. Runoff conditions in the upper Danube basin under an ensemble of climate change scenarios. J. Hydrol. 2012, 424, 264–277. [Google Scholar] [CrossRef]
- Moriasi, D.N.; Arnold, J.G.; Van Liew, M.W.; Bingner, R.L.; Harmel, R.D.; Veith, T.L. Model evaluation guidelines for systematic quantification of accuracy in watershed simulations. Trans. ASABE 2007, 50, 885–900. [Google Scholar] [CrossRef]
- Nash, J.E.; Sutcliffe, J.V. River flow forecasting through conceptual models part I. J. Hydrol. 1970, 10, 282–290. [Google Scholar] [CrossRef]
- Thiemig, V.; Rojas, R.; Zambrano-Bigiarini, M.A. Hydrological evaluation of satellite-based rainfall estimates over the Volta and Baro-Akobo Basin. J. Hydrol. 2013, 499, 324–338. [Google Scholar] [CrossRef]
- Demircan, M.; Demir, Ö.; Atay, H.; Eskioğlu, O.; Tüvan, A.; Akçakaya, A. Climate Change Projections for Turkey with New Scenarios. In Proceedings of the climate change and climate dynamics conference (CCCD2014), Istanbul, Turkey, 8–10 September 2014; pp. 8–10. [Google Scholar]
- Demircan, M.; Gürkan, H.; Eskioğlu, O.; Arabacı, H.; Coşkun, M. Climate change projections for Turkey: Three models and two scenarios. Turk. J. Water Sci. Manag. 2017, 1, 22–43. [Google Scholar] [CrossRef]
- Tigabu, T.B.; Visser, A.; Kadir, T.; Abudu, S.; Cameron-Smith, P.; Dahlke, H.E. Optimization of the SWAT+ model to adequately predict different segments of a managed streamflow hydrograph. Hydrol. Sci. J. 2024, 69, 1198–1217. [Google Scholar] [CrossRef]
- Peker, I.B.; Sorman, A.A. Application of SWAT using snow data and detecting climate change impacts in the mountainous eastern regions of Turkey. Water 2021, 13, 1982. [Google Scholar] [CrossRef]
- Aryal, S.; Babel, M.S.; Gupta, A.; Farjad, B.; Khadka, D.; Hassan, Q.K. Attribution of the climate and land use change impact on the hydrological processes of Athabasca River Basin, Canada. Hydrology 2025, 12, 7. [Google Scholar] [CrossRef]
- Fu, Q.; Shi, R.; Li, T.; Sun, Y.; Liu, D.; Cui, S.; Hou, R. Effects of land-use change and climate variability on streamflow in the Woken River basin in Northeast China. River Res. Appl. 2019, 35, 121–132. [Google Scholar] [CrossRef]



















| PET Method | LULC Scenario (Year) | RCM (HadGEM2-ES) | RCP |
|---|---|---|---|
| Penman–Monteith | 1990 | Grid 2919 | RCP4.5 |
| Hargreaves | 2018 | Grid 2920 | RCP8.5 |
| Grid 2921 | |||
| Grid 2922 |
| Parameter | Sensitivity Ranking | Change Method | Fitted Values |
|---|---|---|---|
| cn2 | 1 | percent | 10 |
| z | 2 | percent | 100 |
| esco | 3 | relative | −0.1 |
| cn3_swf | 4 | replace | 1 |
| awc | 5 | relative | −0.04 |
| slope | 6 | percent | 0.35 |
| k | 7 | relative | 340 |
| bd | 8 | percent | −5 |
| lat_len | 9 | percent | −35 |
| clay | 10 | percent | −30 |
| canmx | 11 | relative | −30 |
| Karadere | Findicak | |||
|---|---|---|---|---|
| Metric | Calibration | Validation | Calibration | Validation |
| NSE | 0.50 | 0.50 | 0.60 | 0.44 |
| KGE | 0.45 | 0.60 | 0.54 | 0.52 |
| R2 | 0.57 | 0.50 | 0.64 | 0.44 |
| PBIAS (%) | 22 | 9 | 8 | −5 |
| Precipitation (RCP4.5) | Minimum Temperature (RCP4.5) | Maximum Temperature (RCP4.5) | |||||||||||
|---|---|---|---|---|---|---|---|---|---|---|---|---|---|
| Grid | Model | NSE | R2 | PBIAS | KGE | NSE | R2 | PBIAS | KGE | NSE | R2 | PBIAS | KGE |
| 2919 | HadGem | −1.18 | 0.41 | −31.00 | 0.18 | 0.96 | 0.98 | 7.20 | 0.96 | 0.85 | 0.97 | 10.50 | 0.86 |
| 2920 | HadGem | −0.57 | 0.44 | −24.00 | 0.37 | 0.94 | 0.98 | 10.00 | 0.95 | 0.85 | 0.97 | 10.60 | 0.85 |
| 2921 | HadGem | −0.25 | 0.46 | −17.00 | 0.45 | 0.91 | 0.98 | 13.00 | 0.93 | 0.84 | 0.97 | 11.00 | 0.85 |
| 2922 | HadGem | −1.58 | 0.51 | −42.00 | 0.04 | 0.87 | 0.98 | 17.00 | 0.92 | 0.81 | 0.97 | 12.80 | 0.84 |
| Precipitation (RCP8.5) | Minimum Temperature (RCP8.5) | Maximum Temperature (RCP8.5) | |||||||||||
|---|---|---|---|---|---|---|---|---|---|---|---|---|---|
| Grid | Model | NSE | R2 | PBIAS | KGE | NSE | R2 | PBIAS | KGE | NSE | R2 | PBIAS | KGE |
| 2919 | HadGem | −0.42 | 0.54 | −15.00 | 0.28 | 0.96 | 0.97 | 3.20 | 0.91 | 0.90 | 0.98 | 7.40 | 0.83 |
| 2920 | HadGem | −0.19 | 0.58 | −16.00 | 0.38 | 0.95 | 0.97 | 6.50 | 0.91 | 0.90 | 0.98 | 7.60 | 0.82 |
| 2921 | HadGem | 0.33 | 0.70 | −2.05 | 0.52 | 0.92 | 0.97 | 9.70 | 0.89 | 0.89 | 0.98 | 8.00 | 0.82 |
| 2922 | HadGem | −0.03 | 0.76 | −21.00 | 0.36 | 0.89 | 0.97 | 13.70 | 0.87 | 0.87 | 0.98 | 9.70 | 0.81 |
| Precipitation (RCP4.5) | Precipitation (RCP8.5) | |||||||||
|---|---|---|---|---|---|---|---|---|---|---|
| Grid | Model | R2 | Weight of R2 | KGE | Weight of KGE | R2 | Weight of R2 | KGE | Weight of KGE | Average Weight |
| 2918 | GFDL | 0.002 | 0.0004 | −0.24 | 0.000 | 0.01 | 0.001 | −0.10 | 0.000 | 0.00 |
| HadGem | 0.38 | 0.069 | −0.41 | 0.000 | 0.50 | 0.064 | −0.05 | 0.000 | 0.03 | |
| MPI | 0.04 | 0.007 | −0.06 | 0.000 | 0.17 | 0.022 | 0.12 | 0.029 | 0.01 | |
| 2919 | GFDL | 0.17 | 0.031 | 0.29 | 0.107 | 0.01 | 0.001 | 0.04 | 0.010 | 0.04 |
| HadGem | 0.41 | 0.074 | 0.18 | 0.067 | 0.54 | 0.069 | 0.28 | 0.067 | 0.07 | |
| MPI | 0.05 | 0.009 | 0.17 | 0.063 | 0.17 | 0.022 | 0.28 | 0.067 | 0.04 | |
| 2920 | GFDL | 0.06 | 0.011 | 0.14 | 0.052 | 0.01 | 0.001 | −0.09 | 0.000 | 0.02 |
| HadGem | 0.44 | 0.079 | 0.37 | 0.137 | 0.58 | 0.074 | 0.38 | 0.092 | 0.10 | |
| MPI | 0.10 | 0.018 | 0.26 | 0.096 | 0.20 | 0.026 | 0.33 | 0.080 | 0.05 | |
| 2921 | GFDL | 0.04 | 0.007 | 0.12 | 0.044 | 0.05 | 0.006 | 0.20 | 0.048 | 0.03 |
| HadGem | 0.46 | 0.083 | 0.45 | 0.167 | 0.70 | 0.090 | 0.52 | 0.125 | 0.12 | |
| MPI | 0.10 | 0.018 | 0.25 | 0.093 | 0.21 | 0.027 | 0.36 | 0.087 | 0.06 | |
| 2922 | GFDL | 0.12 | 0.022 | 0.03 | 0.011 | 0.06 | 0.008 | 0.16 | 0.039 | 0.02 |
| HadGem | 0.51 | 0.092 | 0.04 | 0.015 | 0.76 | 0.097 | 0.36 | 0.087 | 0.07 | |
| MPI | 0.11 | 0.020 | 0.29 | 0.107 | 0.25 | 0.032 | 0.40 | 0.096 | 0.06 | |
| 3018 | GFDL | 0.01 | 0.002 | −0.65 | 0.000 | 0.30 | 0.038 | −0.59 | 0.000 | 0.01 |
| HadGem | 0.27 | 0.049 | −0.44 | 0.000 | 0.44 | 0.056 | 0.07 | 0.017 | 0.03 | |
| MPI | 0.01 | 0.002 | −0.08 | 0.000 | 0.11 | 0.014 | 0.20 | 0.048 | 0.02 | |
| 3019 | GFDL | 0.03 | 0.005 | −0.59 | 0.000 | 0.05 | 0.006 | −0.39 | 0.000 | 0.00 |
| HadGem | 0.31 | 0.056 | −1.03 | 0.000 | 0.36 | 0.046 | −0.30 | 0.000 | 0.03 | |
| MPI | 0.05 | 0.009 | 0.10 | 0.037 | 0.14 | 0.018 | 0.22 | 0.053 | 0.03 | |
| 3020 | GFDL | 0.02 | 0.004 | −1.31 | 0.000 | 0.01 | 0.001 | −0.79 | 0.000 | 0.00 |
| HadGem | 0.43 | 0.078 | −2.31 | 0.000 | 0.57 | 0.073 | −0.86 | 0.000 | 0.04 | |
| MPI | 0.06 | 0.011 | 0.01 | 0.004 | 0.19 | 0.024 | 0.18 | 0.043 | 0.02 | |
| 3021 | GFDL | 0.13 | 0.023 | −3.00 | 0.000 | 0.01 | 0.001 | −1.18 | 0.000 | 0.01 |
| HadGem | 0.44 | 0.079 | −2.91 | 0.000 | 0.50 | 0.064 | −1.88 | 0.000 | 0.04 | |
| MPI | 0.09 | 0.016 | −0.02 | 0.000 | 0.22 | 0.028 | 0.05 | 0.012 | 0.01 | |
| 3022 | GFDL | 0.16 | 0.029 | −2.42 | 0.000 | 0.04 | 0.005 | −1.38 | 0.000 | 0.01 |
| HadGem | 0.46 | 0.083 | −2.44 | 0.000 | 0.44 | 0.056 | −1.44 | 0.000 | 0.03 | |
| MPI | 0.08 | 0.014 | −0.56 | 0.000 | 0.20 | 0.026 | −0.63 | 0.000 | 0.01 | |
Disclaimer/Publisher’s Note: The statements, opinions and data contained in all publications are solely those of the individual author(s) and contributor(s) and not of MDPI and/or the editor(s). MDPI and/or the editor(s) disclaim responsibility for any injury to people or property resulting from any ideas, methods, instructions or products referred to in the content. |
© 2026 by the authors. Licensee MDPI, Basel, Switzerland. This article is an open access article distributed under the terms and conditions of the Creative Commons Attribution (CC BY) license.
Share and Cite
Tezel, A.Ç.; Akpınar, A.; Bor, A.; Elçi, Ş. Uncertainty Assessment of the Impacts of Climate Change on Streamflow in the Iznik Lake Watershed, Türkiye. Water 2026, 18, 187. https://doi.org/10.3390/w18020187
Tezel AÇ, Akpınar A, Bor A, Elçi Ş. Uncertainty Assessment of the Impacts of Climate Change on Streamflow in the Iznik Lake Watershed, Türkiye. Water. 2026; 18(2):187. https://doi.org/10.3390/w18020187
Chicago/Turabian StyleTezel, Anıl Çalışkan, Adem Akpınar, Aslı Bor, and Şebnem Elçi. 2026. "Uncertainty Assessment of the Impacts of Climate Change on Streamflow in the Iznik Lake Watershed, Türkiye" Water 18, no. 2: 187. https://doi.org/10.3390/w18020187
APA StyleTezel, A. Ç., Akpınar, A., Bor, A., & Elçi, Ş. (2026). Uncertainty Assessment of the Impacts of Climate Change on Streamflow in the Iznik Lake Watershed, Türkiye. Water, 18(2), 187. https://doi.org/10.3390/w18020187

