Abstract
Ensuring the structural reliability and interception efficiency of trash-intercepting nets (TINs) is crucial for the security of the water withdrawal engineering of the nuclear power station (NPS). The numerical model of a flexible TIN using the lumped mass method was developed, and its high accuracy in simulating the tension distribution of the net and its deformation was validated through physical model tests. A systematic analysis was performed to investigate the effect of key parameters (i.e., water depth, intercepting rate, and diameter of longitudinal/transversal ropes) on the structural response, including the total anchor force, the main cable tension, the rope tension, and the netting tension. The results show that the tension forces acting on the transversal ropes are dramatically larger than those acting on the longitudinal ropes, and the net experiences the smallest tension force when the diameter of transversal ropes is the same as the diameter of the longitudinal ropes. This study is useful for the safety design of the TIN of the NPS.
1. Introduction
The TIN is an extremely important component of the seawater withdrawal system of the NPS. Its main function is to intercept floating objects in seawater (such as jellyfish, algae, and plastics) to prevent them from blocking the seawater withdrawal system of the NPS. The optimal design of the TIN is beneficial for the safety operation of the seawater withdrawal system for the NPS. Therefore, studies on the hydrodynamic behavior of flexible nets in waves and current have attracted much attention from many researchers.
To begin with, numerical simulations and experimental tests were employed to analyze the distribution of hydrodynamic forces on the nets. Swift et al. [1] indicated that the drag coefficient of nets increased due to the biofouling with increases varying from 6% to 240%. The maximum drag coefficient for the most heavily bio-fouled net panel was 0.599. Liu et al. [2] analyzed the hydrodynamic behavior of the net oscillating in the water through a combination of experimental and numerical approaches, analyzing the forces acting on the net under various conditions and determining the relevant hydrodynamic coefficients. Xu et al. [3] found that the force on the netting is closely related to the solidity of the netting. The amplitude of the force increases greatly with the increasing solidity. Experimental results indicated that for net panels with the solidity varying from 0.190 to 0.640, the amplitude of the force increased markedly as the solidity increased. Shimizu et al. [4] performed the experimental test of the drag force of the fine-mesh netting in currents. The study focused on analyzing the drag properties of the fine-mesh net through towing experiments in a water tank and explored the key factors influencing the drag force of the net. Chen et al. [5] proposed a drag coefficient prediction formula for the severely hard-fouled aquaculture netting. Dong et al. [6] analyzed the effects of wave forces on marine aquaculture cage netting panels, including the knotless polyethylene (PE) net and the chain-link wire net. They analyzed the hydrodynamic behavior of these net panels using both experimental and numerical simulation methods. Balash et al. [7] investigated the hydrodynamic characteristics of nets in both steady and oscillatory flows. The results indicated that the drag coefficient of the netting is closely associated with the net solidity and the Reynolds number. Specifically, the drag coefficient decreases with the increasing Reynolds number and is positively correlated with the net solidity. Wan et al. [8] analyzed the hydrodynamic behavior of set-nets in various current conditions, thereby providing a holistic assessment of their performance. Bi et al. [9] investigated the effect of the biofouling on the net drag and flow-through properties.
Additionally, the flow field surrounding the nets has been investigated by several researchers. The study by Bi et al. [10] focused on analyzing the fluid flow and drag characteristics of cruciform structures in net panels using computational fluid dynamics models, particularly examining the impact of two different orientations of the cruciform structures on drag. Wang et al. [11] adopted large eddy simulations for investigating the flow field characteristics around the netting made of smooth and twisted materials, analyzing the effects of the inflow velocity, the net twine diameter, and the twine length on the surrounding turbulent flow. Wang et al. [12] proposed a screen force model to assess the hydrodynamic load on knotless nets. They examined how the inclination angles of these nets influence the flow fields and the drag coefficients. Wang et al. [13] proposed an SPH-net model coupling SPH and screen models to study fixed net structures in currents and waves, and validated its accuracy and reliability.
Moreover, some researchers have also explored the hydrodynamic behavior of the TINs used in the NPS. Wu et al. [14] proposed an efficient, reliable, and automated seawater filtration system for the NPS cooling water sources, which optimizes the layout of water intake projects, effectively addresses threats from marine organisms, and reduces maintenance costs and manual intervention risks. Wang et al. [13] demonstrated that the CFD model can effectively predict the wave forces on the TIN under regular wave conditions and identified that the hydrodynamic responses of the netting are greatly influenced by the wave parameters, the net solidity, and the net shape. Jiang et al. [15] performed a numerical simulation and experimental validation to investigate the hydrodynamic behavior of TINs in the seawater withdrawal engineering for the NPS. They focused on the tension forces and deformation characteristics of the nets under current conditions, as well as the effects of various parameters such as the net width, the hanging ratio, the water depth, and the biofouling on the performance of the nets. Sun et al. [16] conducted physical model tests on a novel tapered TIN system, revealing that its hydrodynamic responses are significantly influenced by the coupled effects of the wave height, the wave period, and the current velocity. The study demonstrated that the nonlinear characteristics are closely related to the system’s overall configuration, providing critical insights for the engineering optimization. Xie et al. [17] showed that the mooring characteristics of the TIN are influenced by the significant coupling of the waves, currents and intercepting rates, and its nonlinear response and tension concentration effects need to be considered in the design.
While previous studies have examined the hydrodynamic behavior of TINs, the focus has primarily been on planar nets. However, the research on the hydrodynamic loads acting on novel floating tapered TINs is limited, particularly regarding the tension forces and deformation of these tapered nets in currents. The longitudinal and transversal ropes are critical for the design of TINs, and it is essential to analyze the effect of the longitudinal and transversal ropes on the tension distribution of TINs and mooring system. A numerical model for the floating tapered TIN in currents is developed and validated through a series of experimental tests here. This research is valuable for the optimal design of TINs for the NPS.
This research is structured as follows: Section 2 presents the numerical model arrangement for the TIN. Section 3 describes the numerical method of TIN in detail. The experimental configuration is elaborated in Section 4. Section 5 shows some important results, and Section 6 gives the concluding remarks.
2. Numerical Model
A TIN in current is analyzed in this study. Figure 1 presents the TIN configuration, the overall length of the TIN is 35 m, comprising a 27.0 m guiding net and an 8.0 m collection pocket. The TIN has a total height of 17 m. The opening features a trapezoidal cross-section, with the upper width measuring 17.4 m and the lower width 16.6 m. The mesh size of the netting is 3.0 mm, and the twine diameter of the netting is 0.6 mm. The diameters of both the longitudinal and transversal ropes are 8.0 mm. The top of the net is connected to the main cable, which is directly anchored to the side caisson structures. The sides are secured by artificial anchor points spaced at 1.0 m intervals, and the bottom rope is fixed with anchor points every 0.5 m. Table 1 presents the parameters of the numerical model for the TIN.
Figure 1.
Numerical model of the TIN (Unit: m). (a) Side View. (b) Front view.
Table 1.
Parameters of the numerical model for the TIN.
3. Numerical Method
In this study, the lumped mass method (Jiang et al. [15]) is adopted for simulating the TINs in currents.
3.1. Motion Equations of the Netting
The netting is discretized as numerous of lumped mass points, as shown in Figure 2. The massless springs are adopted to connect the lumped mass points. To enhance the computational efficiency, the mesh grouping method is used in this study The motion equations of the net structure are given as follows:
where U represents the velocity of the node, m is the mass of node. Furthermore, FD and FI correspond to the drag force and the inertia force on the netting, respectively, FT is the tension on the netting, B is the buoyancy force on the netting, and W is the gravity force of the netting. The Runge–Kutta sixth-order method has been adopted to solve Equation (1) based on the self-developed code.
Figure 2.
The lumped mass point model of the TIN.
The tension force on the netting can be calculated by
where is the tension force on the netting; is the original length of the net twine; is the length of the net twine after elongation; is the nominal diameter of the net twine; and are the elastic constants of the netting, referring to Gerhard [18]. For polyethylene (PE), C1 = 345.37 × 106, and C2 = 1.0121.
3.2. Hydrodynamic Loads on Nets
When calculating the hydrodynamic forces acting on the net twine, the net twine is treated as a slender circular cylinder. Figure 3 shows that a local coordinate system O-τηε is established on the net twine to account for the direction of the hydrodynamic forces. The origin of the coordinate system is located at the middle point of the net twine. The η-axis lies in the plane formed by the τ-axis and the water velocity vector V.
Figure 3.
The local coordinates of the net mesh.
The hydrodynamic forces on the netting are calculated by the Morison equation. The hydrodynamic forces are then evenly dispersed to the lumped mass points connected to the net twine.
where CD is the drag coefficient; l is the length of the net twine; Uτ is the velocity of the lumped mass point along the τ direction, Vτ is the velocity of the water particle along the τ direction.
According to Choo and Casarella [19], the hydrodynamic coefficients can be obtained with the following expressions:
where ; ; is the water dynamic viscosity; and are the normal coefficient and tangential coefficient of the node, respectively; is the relative velocity between the lumped mass point and the fluid; and is the water density.
4. Experimental Validation
To validate the accuracy of the numerical model, the experimental tests were conducted in the water flume at the Tianjin Research Institute for Water Transport Engineering. The water flume is 80.0 m in length, 4.0 m in width, and had a maximum water depth of 1.5 m. The water circulation system can generate various flow velocities up to 1.0 m/s.
To verify the numerical model of the present TIN, numerous experimental tests were performed in a water flume, as shown in Figure 4. Only the tension force on the center set of nets is measured in this study. The specific dimensions of the water flume are presented in Figure 5. The length of the TIN is 2.0 m, with a guide pocket length of 1.47 m and a collect pocket length of 0.53 m. The numerical model was developed according to the physical model of the TIN, and the specific mooring arrangement for the TIN is shown in Figure 6. The 200 N load sensors with ±0.5% F.S. accuracy are adopted to measure the mooring force. The two-scale similitude criterion (referring to the research of Li [20]) is adopted to simulate the TIN in this study.
Figure 4.
Physical setup of the floating TIN in the water flume (model scale, 1:15).
Figure 5.
Overall layout of the experimental model of the TIN. (a) Side view. (b) Top view.
Figure 6.
Arrangement of anchor points for the physical model of the TIN.
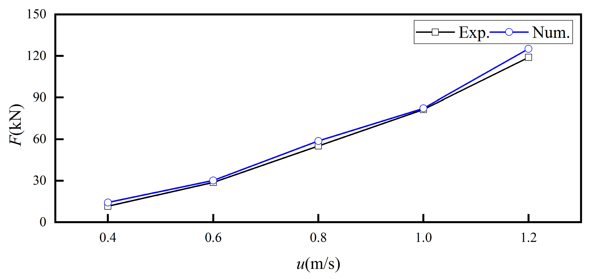
The discrepancy between the experimental measurements and numerical simulations was given by analyzing the total mooring force on the anchors. Figure 7 indicates the comparison of the total mooring force from the physical model test and the numerical simulation. The results indicate that the numerical model of the TIN in currents can accurately simulate the mooring force of the TIN.
Figure 7.
Comparison of the total mooring force from the experimental test and the numerical simulation.
5. Results and Discussion
The tension forces on the main cable, transversal ropes, longitudinal ropes, nets and anchors are analyzed, and the effects of the water depth, intercepting rate, and longitudinal and transversal ropes are discussed. In addition, the deformation of the bottom part of the guiding net can affect the probability of the floating object entering into the collection pocket, which is important for the design of the TIN. Therefore, the deformation of the TIN is also discussed here.
5.1. Effect of the Water Depth
Four kinds of water depths (15 m, 16 m, 17 m, and 19 m) are considered in this part, and the water velocity is 0.475 m/s. Figure 8 shows the tension distribution and deformation of the TIN in currents. It indicates that the ropes close to the opening of the TIN experience larger tensions. The tension force on the transversal ropes is significantly higher than that on the longitudinal ropes. It means the hydrodynamic loads on the netting are firstly transferred to the main cable by the transversal ropes. Figure 9 shows the deformation of the top part and the bottom part of the TIN. It indicates that when the water depth is smaller than 19.0 m, the effect of the water depth on the deformation of the bottom part of the TIN is small. When all of the TIN is submerged into waters (i.e., water depth is 19.0 m), the shape of the TIN is significantly different from other water depths.
Figure 8.
Tension distribution and deformation of the TIN for different water depths. (a) H = 15.0 m. (b) H = 16.0 m. (c) H = 17.0 m. (d) H = 19.0 m.
Figure 9.
The shape of the top and bottom part of the guiding net for different water depths.
Table 2 shows the tension force on the TIN for different water depths. It indicates that the tension force on the TIN is significantly increased with the increasing water depth because the hydrodynamic force on the TIN is determined by the projected area of the TIN along the direction of currents. The influence of the water depth on the transversal rope force (TRF) is larger than that on the longitudinal rope force (LRF).
Table 2.
Tension force on the TIN considering different water depths.
5.2. Effect of the Intercepting Rate of TINs
The intercepting rate of TINs can be significantly increased when numerous floating objects in the sea are attached at the TIN. The intercepting rate (R) is the percentage coverage of the mesh opening of the TIN. R = 2de/(a − 2de), de is the equivalent twine diameter of the netting. In this study, the effects of the biofouling on the hydrodynamic loads on TINs is investigated by increasing the equivalent twine diameter of the netting. Five kinds of intercepting rates (0, 20%, 40%, 60%, and 80%) are considered in this study. Figure 10 shows the tension distribution and deformation of TINs for different intercepting rates. It shows that the tension force on most of transversal ropes of the side part of the TIN is significantly increased with the increasing intercepting rate of the TIN. The tension force on the upstream transversal ropes is higher than that on the downstream transversal ropes. For the top part of the TIN, the netting above the water surface experiences larger loads.

Figure 10.
The tension distribution and deformation of the TIN for different intercepting rates. (a) Intercepting rate 0%. (b) Intercepting rate 20%. (c) Intercepting rate 40%. (d) Intercepting rate 60%. (e) Intercepting rate 80%.
Table 3 shows the tension force on the TIN for different intercepting rates. It indicates that the tension forces on the main cable, transversal ropes, longitudinal ropes, total anchors, and nets are increased by 299.6%, 301.3%, 296.3%, 275.7%, and 357.5%, respectively, when the intercepting rate of the TIN is increased from 0 to 80%. The increase in rate of the tension force is almost the same for the main cable, transversal ropes, longitudinal ropes.
Table 3.
Tension force on the TIN for different intercepting rates.
5.3. Effect of Longitudinal and Transversal Ropes
The longitudinal and transversal ropes are critical for the design of the TIN. Therefore, the effect of longitudinal and transversal ropes on the tension distribution of the TIN is investigated. Figure 11 shows the tension distribution of the TIN for different longitudinal and transversal ropes. Table 4 presents the maximum tension force on the TIN for different rope diameters. The following conclusions can be obtained. (1) The tension force on longitudinal ropes is increased by 12.4%, and the tension force on transversal ropes is decreased by 6.2%, as the diameter of longitudinal ropes is increased from 8.0 mm to 10.0 mm. (2) The tension force on longitudinal ropes is decreased by 7.8%, and the tension force on transversal ropes is increased by 5.7%, as the diameter of transversal ropes is increased from 8.0 mm to 10.0 mm. (3) The longitudinal rope force can be significantly increased when there are no transversal ropes. (4) The transversal rope force can be significantly increased when there are no longitudinal ropes. (5) The tension force on nets is smallest when the Dl = 8.0 mm, Dt = 8.0 mm. The net experiences the smallest tension force when the diameter of transversal ropes is same as the diameter of longitudinal ropes.
Figure 11.
Tension distribution of the TIN for different longitudinal and transversal ropes. (a) Dl = 8.0 mm, Dt = 8.0 mm. (b) Dl = 10.0 mm, Dt = 8.0 mm. (c) Dl = 8.0 mm, Dt = 10.0 mm. (d) No transversal ropes. (e) No longitudinal ropes.
Table 4.
Tension force on the TIN for different rope diameters.
6. Conclusions
A numerical model of the TIN in currents is developed for analyzing the effect of the water depth, intercepting rate, and longitudinal and transversal ropes on the tension force acting on the TIN. A series of physical model tests indicate that the numerical model can predict the tension force on the TIN accurately. The numerical results also indicate that the tension force on the transversal ropes is significantly larger than that on the longitudinal ropes. When the water depth is smaller than 19.0 m, the effect of the water depth on the shape of the bottom part of the TIN is small. When the intercepting rate of the TIN is increased from 0 to 80%, the increasing rate of the tension force is almost the same for the main cable, transversal ropes, and longitudinal ropes. The net experiences the smallest tension force when the diameter of transversal ropes is same as the diameter of longitudinal ropes.
Author Contributions
Conceptualization, G.Y. and T.X.; Methodology, T.X.; Validation, M.X.; Formal analysis, G.Y. and Z.L.; Investigation, Z.S. and T.X.; Resources, T.X.; Data curation, Z.S. and Z.L. All authors have read and agreed to the published version of the manuscript.
Funding
This work was financially supported by the major scientific and technological project of Power China Huadong Engineering Corporation Limited (grant nos. KY2023-ZD-06), the Natural Science Foundation of Liaoning Province Project No. 2023-MS-112, and the Dalian Innovation Program for High-level Talents No. 2021RD03.
Data Availability Statement
The original contributions presented in this study are included in the article. Further inquiries can be directed to the corresponding author.
Conflicts of Interest
Authors Gangjie Yu and Zhenzhou Sun were employed by the company Power China Huadong Engineering Corporation Limited. The remaining authors declare that the research was conducted in the absence of any commercial or financial relationships that could be construed as a potential conflict of interest. This study received funding from the major scientific and technological project of Power China Huadong Engineering Corporation Limited (grant nos. KY2023-ZD-06). The funder had the following involvement with the study: Conceptualization, Formal analysis, Investigation, Data curation.
References
- Swift, M.R.; Fredriksson, D.W.; Unrein, A.; Fullerton, B.; Patursson, O.; Baldwin, K. Drag force acting on biofouled net panels. Aquacult. Eng. 2006, 35, 292–299. [Google Scholar] [CrossRef]
- Liu, L.; Kinoshita, T.; Wan, R.; Bao, W.; Itakura, H. Experimental investigation and analysis of hydrodynamic characteristics of a net panel oscillating in water. Ocean Eng. 2012, 47, 19–29. [Google Scholar] [CrossRef]
- Xu, T.; Dong, G.; Tang, M.; Liu, J.; Guo, W. Experimental analysis of hydrodynamic forces on net panel in extreme waves. Appl. Ocean Res. 2021, 107, 102495. [Google Scholar] [CrossRef]
- Shimizu, H.; Mizukami, Y.; Kitazawa, D. Experimental study of the drag on fine-mesh netting. Aquacult. Eng. 2018, 81, 101–106. [Google Scholar] [CrossRef]
- Chen, Q.; Bi, C.; Zhang, Z.; Zhao, Y. Hydrodynamic effect of different biofouling types on aquaculture netting. Ocean Eng. 2023, 279, 114430. [Google Scholar] [CrossRef]
- Dong, S.; You, X.; Hu, F. Effects of wave forces on knotless polyethylene and chain-link wire netting panels for marine aquaculture cages. Ocean Eng. 2020, 207, 107368. [Google Scholar] [CrossRef]
- Balash, C.; Colbourne, B.; Bose, N.; Raman-Nair, W. Aquaculture Net Drag Force and Added Mass. Aquacult. Eng. 2009, 41, 14–21. [Google Scholar] [CrossRef]
- Wan, R.; Guan, Q.; Li, Z.; Hu, F.; Dong, S.; You, X. Study on hydrodynamic performance of a set-net in current based on numerical simulation and physical model test. Ocean Eng. 2020, 195, 106660. [Google Scholar] [CrossRef]
- Bi, C.; Zhao, Y.; Dong, G.; Wu, Z.; Zhang, Y.; Xu, T. Drag on and flow through the hydroid-fouled nets in currents. Ocean Eng. 2018, 161, 195–204. [Google Scholar] [CrossRef]
- Bi, C.; Balash, C.; Matsubara, S.; Zhao, Y.; Dong, G. Effects of cylindrical cruciform patterns on fluid flow and drag as determined by CFD models. Ocean Eng. 2017, 135, 28–38. [Google Scholar] [CrossRef]
- Wang, G.; Martin, T.; Huang, L.; Bihs, H. Modelling the flow around and wake behind net panels using large eddy simulations. Ocean Eng. 2021, 239, 109846. [Google Scholar] [CrossRef]
- Wang, G.; Martin, T.; Huang, L.; Bihs, H. An improved screen force model based on CFD simulations of the hydrodynamic loads on knotless net panels. Appl. Ocean Res. 2022, 118, 102965. [Google Scholar] [CrossRef]
- Wang, B.; Wang, X.; Gao, S.; Qiao, D.; Li, Y.; Deng, Z.; Ou, J. Numerical Simulation of Hydrodynamic Forces Acting on Curved Shape Trash Intercepting Net in Nuclear Power Plant Under Regular Waves. China Ocean Eng. 2024, 38, 983–998. [Google Scholar] [CrossRef]
- Wu, Q.; He, G.; Wen, H.; Lin, X.; He, S.; Chang, X. Study on Cooling Water Source Seawater Filtration System of Nuclear Power Plant. IOP Conf. Series Earth Environ. Sci. 2020, 514, 42014. [Google Scholar] [CrossRef]
- Jiang, Z.; Wang, T.; Wang, B.; Xu, T.; Ma, C.; Shen, K. Numerical Investigation of the Hydrodynamic Behavior of Trash-Blocking Nets for Water Intake Engineering of Nuclear Power Plant. Fluids 2022, 7, 234. [Google Scholar] [CrossRef]
- Sun, Z.; Song, Y.; Xie, M.; Hou, Z.; Wang, H. Dynamic responses of a novel floating tapered trash blocking net system due to wave-current combination. Ocean Eng. 2022, 266, 113141. [Google Scholar] [CrossRef]
- Xie, M.; Li, S.; Mu, Y.; Wei, Y.; Xu, T.; Sun, Z.; Yuan, C. Experimental investigation on the mooring dynamics of the flexible trash intercept net under wave-current combined actions. Ocean Eng. 2023, 268, 113544. [Google Scholar] [CrossRef]
- Gerhard, K. Fiber Ropes for Fishing Gear, FAO Fishing Manuals; Fishing News Books Ltd.: Farnham, UK, 1983; pp. 81–124. [Google Scholar] [CrossRef]
- Choo, Y.I.; Casarella, M.J. Hydrodynamic resistance of towed cables. J. Hydronautics 1971, 5, 126–131. [Google Scholar] [CrossRef]
- Li, Y.-C. Hydrodynamic Behavior of Net Cages in the Open Sea. In Handbook of Coastal and Ocean Engineering; World Scientific Connect: Singapore, 2018; pp. 855–888. [Google Scholar] [CrossRef]
Disclaimer/Publisher’s Note: The statements, opinions and data contained in all publications are solely those of the individual author(s) and contributor(s) and not of MDPI and/or the editor(s). MDPI and/or the editor(s) disclaim responsibility for any injury to people or property resulting from any ideas, methods, instructions or products referred to in the content. |
© 2025 by the authors. Licensee MDPI, Basel, Switzerland. This article is an open access article distributed under the terms and conditions of the Creative Commons Attribution (CC BY) license (https://creativecommons.org/licenses/by/4.0/).