Next Article in Journal
Differentiating Potential Suspended Sediment Sources Using Radionuclide Tracers and Soil Organic Matter Analysis in a Headwater Catchment in Chuncheon, South Korea
Previous Article in Journal
Co-Transport of Aniline and TNT with Loess Colloid Particles in Saturated Loess Columns: Mechanism and Processes
 
 
Font Type:
Arial Georgia Verdana
Font Size:
Aa Aa Aa
Line Spacing:
Column Width:
Background:
Article

Fallowing Strategy and Its Impact on Surface Water and Groundwater Withdrawal, and Agricultural Economics: A System Dynamics Approach in Southern New Mexico

by
Gholamreza Eslamifar
1,*,
Hamid Balali
1 and
Alexander Fernald
1,2
1
New Mexico Water Resources Research Institute, New Mexico State University, Las Cruces, NM 88003, USA
2
College of Agricultural and Environmental Sciences, New Mexico State University, Las Cruces, NM 88003, USA
*
Author to whom correspondence should be addressed.
Water 2024, 16(1), 181; https://doi.org/10.3390/w16010181
Submission received: 3 November 2023 / Revised: 17 November 2023 / Accepted: 20 November 2023 / Published: 4 January 2024

Abstract

Enhancing the comprehension of alterations in land use holds paramount importance for water management in semi-arid regions due to its effects on hydrology and agricultural economics. Allowing agricultural land to lie fallow has emerged as a technique to decrease water use. This research employs the methodology of system dynamics modeling to evaluate the hydrologic and agricultural economic ramifications of employing the fallowing strategy, which aims to preserve water resources in interconnected socio-hydrologic systems. This strategy is explored across three different crops, focusing on the Mesilla–Rincon Valley (MRV) in southern New Mexico. The study’s timeline spans from 2022 to 2050 with historical background from 1969 and encompasses various dimensions, including water availability, land utilization, and agricultural economics. Three types of crops were selected for the fallowing strategy, including cotton, alfalfa/hay, and chile. For each crop, 2500 acres of it would be designated for fallowing separately in two subsequent years, allowing the land to be cultivated in the third year and recurring such pattern. Simulation findings across scenarios (GFDL, UKMO, and NCAR) indicate that water withdrawals for all crops decreased significantly, ranging from approximately 2.69% to 4.37%. Similarly, agriculture income experienced reductions, varying from around 1.53% to 2.26%. Also, surface water and groundwater withdrawals are represented as percentages. The data illustrate significant reductions in water withdrawals across all scenarios. For instance, in the GFDL scenario, surface water withdrawal decreased by approximately 1.85% for cotton, 2.56% for alfalfa/hay, and 1.58% for chile. Similarly, groundwater withdrawals saw substantial reductions, such as 14.93% for cotton, 20.44% for alfalfa/hay, and 12.62% for chile. These numbers emphasize the urgent need for sustainable water management practices to address the challenges posed by reduced water availability.

1. Introduction

Because of continuous population expansion, economic progress, and shifts in consumption behaviors, the global issue of freshwater scarcity has intensified over the past few decades, presenting significant sustainability dilemmas in numerous regions across the globe [1]. The problem is likely to worsen due to climate change and the ongoing increase in water demand [2]. This issue has significant ecological, economic, and social consequences. These include but are not limited to the deterioration of surface water and groundwater quality [3] and soil salinization [4]. Incorporating the social aspect into hydrological modeling is essential to account for the consequences of water management choices within interconnected socio-hydrologic systems. It is crucial to note the importance of socio-hydrology in portraying the development of interconnected socio-hydrologic systems, potential co-evolution trajectories, and emerging patterns [5]. Irrigated farming represents the primary consumer of freshwater supplies, constituting approximately 70% of global withdrawals [6] and over 90% of the water footprint [7]. Water scarcity can lead to decreased crop productivity and negatively impact the assurance of food supply [8]. Consequently, agricultural economics is sensitive to changes in water supply [9].
The semi-arid Southwestern United States has recently confronted a severe and prolonged drought; the period from 2000 to 2018 has marked the driest 19-year span since the late 1500s and the second driest since 800 CE [10]. The reduction in snowpack and the subsequent release of water during the driest months of the year, a crucial element of the region’s water supply, has diminished across the region since the 1950s, primarily due to human-induced climate change [11,12]. Given the persistent issue of ongoing water scarcity and the rise in water demands unrelated to irrigation, the concept of land fallowing, which involves intentionally leaving land uncultivated for one or multiple growing seasons [13], has emerged as a potential strategy for curbing agricultural water consumption in the U.S. Southwest [14]. Plassin et al. [15] analyzed four primary approaches to land fallowing in the U.S. Southwest. One of them is initiatives for conservation that have been introduced to encourage farmers to willingly cease agricultural cultivation on land, whether for a temporary or permanent duration [16], which is applied in the states, including Colorado and California [17]. Reviewing the previous works, it seems there are two key points for this research as the gap. Some research is descriptive in nature rather than constituting a thorough critical analysis of the studies under examination [18,19,20,21,22]. Other ones are quantitative, but there is no comprehensive approach in terms of combining the multiple aspects of the problem, including hydrology, social, and economic aspects [23,24,25,26,27].
In the Mesilla–Rincon Valley (MRV) in southern New Mexico, a prolonged drought since 2002 and reduced snowmelt from upstream areas have caused surface water supplies to dwindle. This has forced farmers to increasingly rely on groundwater pumping due to the scarcity of surface water. For example, the Elephant Butte Irrigation District (EBID), which previously provided farmers with 3 feet of water, could only offer 4 inches in 2021 due to these water shortages. Consequently, farmers have turned to the fluvial river valley aquifer beneath the Rio Grande as their primary source of groundwater. This intensified pumping has led to a decline in groundwater levels. Notably, it has also resulted in more water seeping into the river and reduced downstream flow toward Texas. These changes in the water balance prompted Texas to take legal action against New Mexico, alleging that excessive groundwater extraction was responsible for diminishing river flow downstream.
By using the right modeling practices to capture the interactions within an interconnected socio-hydrologic system, potential alterations like policy implementation can be incorporated to anticipate the future effects on diverse facets of the system. We use system dynamics modeling and simulation approaches for this research. The approach of system dynamics modeling offers tools that can integrate mental models into simulations based on stock-and-flow concepts, encompassing material elements, time lags, and information exchanges [28]. System dynamics modeling has the capacity to dynamically replicate the outcomes of evolving systems, serving as a tool for decision support in testing strategic policies [29]. This method provides a unique means of evaluating the effects of potential managerial or policy interventions and modifications within intricate systems [28,30,31]. There is a history of using system dynamics modeling to focus on complex systems, including the environment, natural resources, and economic and social systems, such as water and agriculture [32,33,34,35,36,37,38]. Utilizing a systems-oriented strategy like SD, which connects hydrology, agricultural economics, and social variables with fundamental water and land use attributes and mechanisms to establish an inclusive decision-making aid, could offer essential understanding for policymakers, farmers, and scholars aiming to enhance comprehension and control of water resources and agricultural economics.
This paper aims to use the potential of system dynamics modeling to analyze the benefits and drawbacks of adopting fallow strategies in agriculture by intertwining the dynamics of the agricultural hydrologic cycle, irrigation management, population dynamics, and economic development through interconnected feedback loops. This study evaluates the overall impact of fallow strategies on both agricultural economics and water sustainability. The study examines the repercussions of fallow strategies across three main crops of the study region using system dynamics simulations within New Mexico’s MRV region, spanning from 2022 to 2050, with a historical analysis from 1969.

2. Context and Scope of Study

The agricultural economy and local water resources in the Mesilla and Rincon Valley (MRV) situated in southern New Mexico (Figure 1) are intricately connected. If the Rio Grande’s surface water is insufficient, the MRV relies on groundwater to sustain its thriving agricultural practices. Traditionally, the MRV has been recognized for its cultivation of green chilies. However, in recent decades, the region has transformed into the largest producer of pecans in the United States [39]. Additionally, the MRV supports the growth of various annual row crops like onions and cotton, along with forage crops such as alfalfa and winter wheat. Shifting toward perennial pecan cultivation has brought stability with reduced labor demands, but it has amplified the use of groundwater to ensure yields and tree survival during periods of low surface water availability.
The persistent drought experienced since 2002 and diminished snowmelt runoff from upstream regions have led to a decline in surface water resources, compelling a greater reliance on groundwater pumping. For instance, the Elephant Butte Irrigation District (EBID), which once allocated 3 feet of water to farmers, has been constrained to a mere 4 inches in 2021. In the absence of surface water, farmers have become heavily dependent on the fluvial river valley aquifer beneath the Rio Grande for groundwater resources. This intensified pumping has triggered a reduction in groundwater levels (Figure 2), and notably, it has resulted in increased river seepage and diminished downstream conveyance toward Texas. This alteration in the water balance prompted Texas to file a lawsuit against New Mexico, accusing excessive groundwater extraction of causing reduced river conveyance.
The urgency for a comprehensive evaluation of the fallowing outcomes is particularly pronounced in the MRV. Fallowing, as a method to conserve groundwater, holds potential as an effective approach for water preservation. However, its implementation must be approached cautiously, considering meticulous analysis and a thorough understanding of the broader systemic consequences. While water conservation is imperative, challenges often arise when novel conservation strategies overlook the holistic impact on the entire system. For instance, adopting drip irrigation can enhance water use efficiency and crop yield, but it may inadvertently hinder shallow aquifer recharge and exacerbate soil salt accumulation. Adopting different crop varieties as a conservation strategy might not be practical in certain regions due to well-established social and economic structures centered around specific crops. For instance, onion processing facilities may necessitate a minimum production level to remain sustainable. Moreover, conserving water by retiring agricultural land could impede shallow aquifer recharge and potentially lead to decreased production levels that are crucial for sustaining the regional agricultural economy, particularly for specific crops. Hence, there is a current and essential need to identify approaches that can effectively safeguard both water resources and the regional agricultural economy.

3. Method and Design

3.1. Model Structure

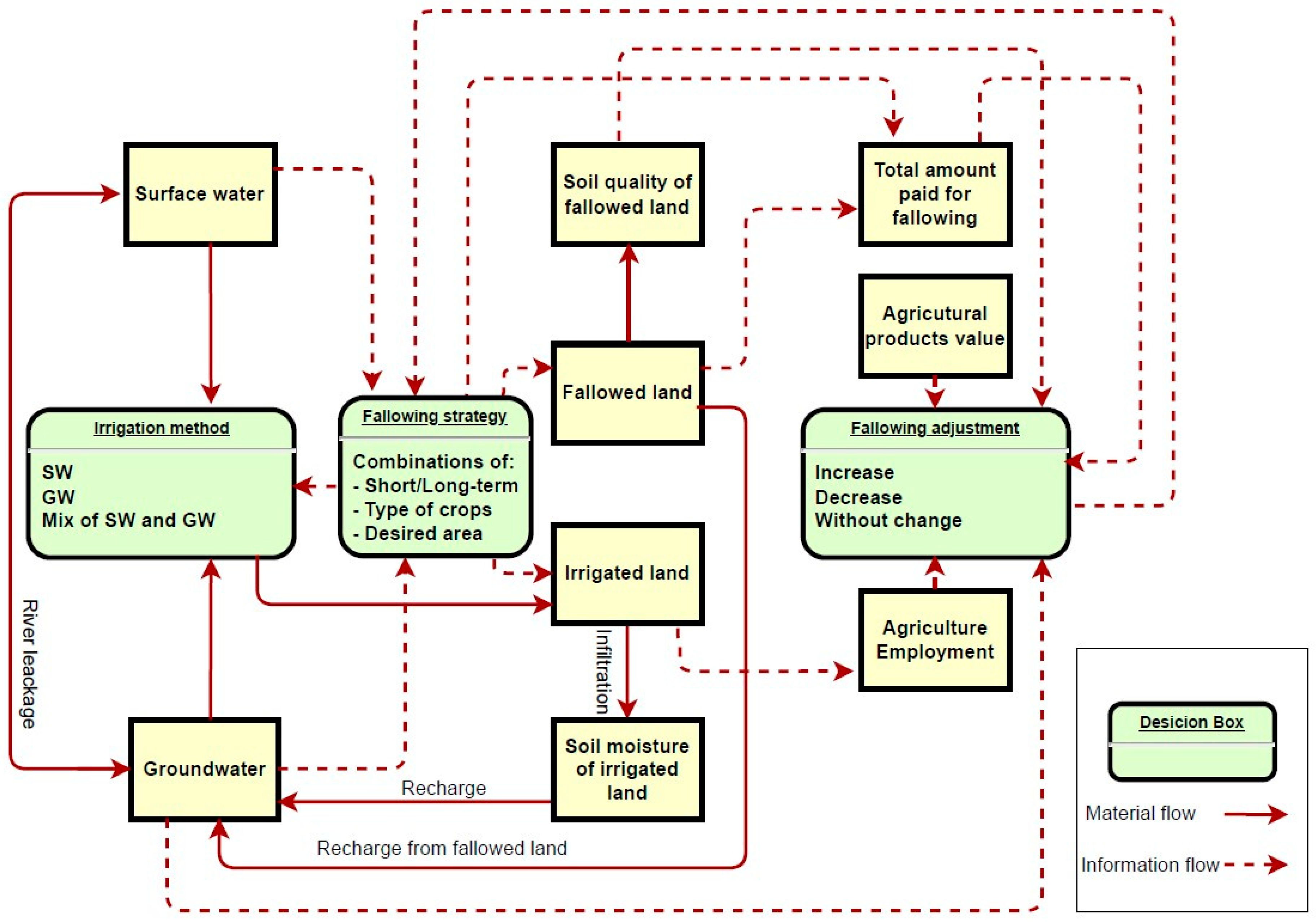
The research builds upon a previously established and published model [40], integrating additional components that focus on fallow strategies and addressing other aspects of the model to capture their impacts on irrigation, water usage, agricultural yield, agricultural income, and employment levels. To illustrate the core variables and elaborate on the enhancements made to the existing model in response to our research inquiries, we have presented a conceptual model as a framework. This framework, depicted in Figure 3, serves as a visual representation of the interplay between fallow strategies and various elements of the model, allowing us to gain a deeper understanding of their effects.
Langarudi et al. [40] developed an extensive and comprehensive system dynamics model to depict the entire water system. This model comprises seven distinct modules, encompassing water, water utilization, agricultural production, non-agricultural production, population, labor, and wages. Within this model, there is a dynamic interaction between groundwater and surface water components. Additionally, various components of the model capture the dynamics inherent in the social-hydrologic system. In total, the model encompasses 205 variables, excluding the intricate details related to policy and scenario designs. Among these variables, 97 are considered endogenous variables, while 9 serve as exogenous variables, representing data inputs. To ensure its accuracy, the model underwent rigorous validation and calibration, covering the period from the beginning of 1976 to the conclusion of 2011. The model specifications are accessible in the accompanying Appendix A adapted from Langarudi et al. [40].

3.2. Climate Scenarios

In anticipation of a changing future marked by shifts in hydroclimate patterns, we introduce hydroclimate scenarios. To construct these scenarios, we gather crucial model inputs, specifically precipitation, temperature, and surface water inflow, from the New Mexico Dynamic Statewide Water Budget (DSWB) model [41]. The DSWB model, in turn, derives its data from climate projections generated by reputable sources such as the Geophysical Fluid Dynamics Laboratory (GFDL), United Kingdom Met Office (UKMO), and the National Center for Atmospheric Research (NCAR). Each of these climate projections, which are based on varying greenhouse gas emission scenarios, yields distinctive drought conditions [41].
We employ the GFDL, UKMO, and NCAR projections as inputs because they represent a spectrum of emission scenarios, ranging from low to moderate and high. These scenarios are delineated in Table 1, with average values presented for the period of 2017–2050. Surface inflow is measured in thousands of acre-feet (KAF). In the LRG planning region, precipitation exhibits relatively high variability during both 2017–2050. When compared to the historical average annual precipitation, the GFDL projection indicates a decreasing trend, the UKMO projection reveals an increasing trend, and the NCAR projection closely mirrors historical conditions.
Temperature projections, on the other hand, display relatively low variability but suggest a potential long-term increase of 5.1 °F. Across all projections, temperatures are seen to rise over time. In comparison to the historical average annual temperature of 61.3 °F, the GFDL projection displays a significant increasing trend, the UKMO projection indicates a moderate increase, and the NCAR projection shows a mild upward trend. Projections of surface inflow exhibit considerable variability with no clear temporal trends. Relative to the historical average annual surface inflow, the GFDL projection indicates similar then decreased flow, the UKMO projection shows increased then slightly decreased flow, and the NCAR projection reveals a significant increase followed by a moderate increase.

3.3. Fallow Strategies

Building upon the latest official update provided by the New Mexico Department of Agriculture (NMDA) [39] regarding crop patterns in the region, we sought to strategically identify crops suitable for fallowing. Within the spectrum of crop types available, namely pecan, cotton, hay/alfalfa, and chile, we selected three major crops for our analysis. Pecan orchards as a tree, although known for their intensive water requirements [42], emerge as a pivotal consideration due to their significantly higher income generation potential for farmers in the process of crafting diverse scenarios as part of a pilot plan aimed at a target of 2500 acres per year for fallow in the region.
Firstly, we decided to concentrate on cotton, which is recognized as the most valuable crop that could be fallowed in the area [43]. In this scenario, 2500 acres of cotton would be designated for fallowing in two subsequent years, allowing the land to be cultivated in the third year and recurring such pattern. Our second scenario hinged on alfalfa/hay, a crop with the highest water consumption in the region [42], as well as relatively lower economic returns for farmers [43]. Finally, our third scenario aimed to fallow chile, the same as the two previous ones. This diversified portfolio encompassing various crops would offer a comprehensive perspective on the potential outcomes of implementing different fallow strategies in the region in terms of total required water withdrawal for irrigation and agriculture income.

3.4. Assessment of Scenarios and Strategies

The generated outcomes are evaluated using performance metrics that include total water withdrawal for irrigation and total agriculture income. These criteria are elaborated upon below.
Total water withdrawal for irrigation: As elucidated in the model, the total water withdrawal for irrigation encompasses the aggregation of all surface water and groundwater extractions designated for irrigation purposes within the region. This metric provides a comprehensive overview of the overall water resources harnessed to support agricultural irrigation activities in the area.
Total agriculture income: It pertains to the volume of water that must be withdrawn from both surface water and groundwater to sustain the targeted agricultural yield from irrigated land.
The analysis of policy performance plays a pivotal role in assessing water sustainability and delving into the intricacies of water economics. To gain a holistic understanding of the trade-offs inherent in the selected scenarios, considering both economic and hydrological aspects, we harnessed the previously mentioned metrics.
To quantify these trade-offs and assess the relative deviations in performance, we employed the following percentage deviation formula, denoted by Equation (1):
D i j = ( y i j t y o j t ) y o j t
In the formula:
Dij represents the percentage deviation for the measure indexed by ij.
yijt denotes the value of measure ij in scenario i at time t.
yojt represents the value of measure ij in the base case scenario at time t.
The summation symbol ∑ is used to calculate the sum of the differences between yijt and yojt across all time periods t.
The result is then divided by the sum of yojt across all time periods and multiplied by 100 to express the deviation as a percentage.
The measure of j = 1 indicates total water withdrawal for irrigation, and j = 2 indicates the total agriculture income, while i = 0 is the base case and 1 to 3 for i means UKMO, GFDL, and NCAR.

4. Results

Basic behavior graphs illustrating the model’s outputs demonstrate robust connections between simulation results and variables that were measured independently (refer to Appendix A, Figure A1 and Figure A2). The implementation of the fallow strategies has a detrimental impact on both agriculture income and water withdrawal, as shown in Table 2.
Table 2 represents a detailed analysis of the potential effects of three distinct climate scenarios (GFDL, UKMO, and NCAR) on agricultural practices and income within the temporal framework of 2017–2050. These scenarios are of paramount importance in comprehending how alterations in climate conditions can impact essential factors such as total water withdrawal and agriculture income and how these consequences may vary across different crops.
Scenario GFDL (2022–2050): In this scenario, which spans from 2022 to 2050, we examine the influence on three primary crops: cotton, alfalfa/hay, and chile. For cotton, the results show a reduction in total water withdrawal of 3.21 percent, with a corresponding decrease in agriculture income of 2.25 percent. In the case of alfalfa/hay, we observe a higher reduction in total water withdrawal, amounting to 4.37 percent, which is accompanied by a reduction in agriculture income of 1.55 percent. Chile experiences a similar trend, with a reduction in total water withdrawal of 2.72 percent and a decrease in agriculture income of 1.83 percent.
Scenario UKMO (2022–2050): The UKMO scenario offers a different perspective on these crops. For cotton, total water withdrawal diminishes by 3.15 percent, leading to a reduction in agriculture income of 2.03 percent. In the context of alfalfa/hay, the reduction in total water withdrawal is even more significant, reaching 4.36 percent, with a decrease in agriculture income of 1.53 percent. Chile follows a similar pattern, with a reduction in total water withdrawal of 2.71 percent and a decline in agriculture income of 1.77 percent.
Scenario NCAR (2022–2050): Finally, the NCAR scenario presents another set of values. For cotton, there is a substantial decrease in total water withdrawal of 3.20 percent, which correlates with a decrease in agriculture income of 2.26 percent. Alfalfa/hay experiences a similar reduction in total water withdrawal, amounting to 4.34 percent, accompanied by a decrease in agriculture income of 1.59 percent. Chile, once again, falls in between with a reduction in total water withdrawal of 2.69 percent and a decline in agriculture income of 1.82 percent.
Table 3 provides an overview of surface water and groundwater withdrawals expressed as percentages for three key crops—cotton, alfalfa/hay, and chile—under different climate scenarios (GFDL, UKMO, and NCAR) from 2022 to 2050.
In the GFDL scenario, cotton demonstrates a reduction of approximately 1.63 percent in surface water withdrawal and a significant decrease of 7.87 percent in groundwater withdrawal. For alfalfa/hay, surface water withdrawal decreases by about 2.19 percent, while groundwater withdrawal drops significantly by 10.81 percent. Chile experiences a decrease of around 1.38 percent in surface water withdrawal and a substantial reduction of approximately 6.65 percent in groundwater withdrawal. Figure 4 and Figure 5 show the changes of two variables over time for this climate scenario.
Under the UKMO scenario, cotton shows a larger decrease in surface water withdrawal, around 1.84 percent, with groundwater withdrawal dropping by 9.00 percent. Alfalfa/hay experiences a reduction of approximately 2.56 percent in surface water withdrawal and a significant decrease of 12.39 percent in groundwater withdrawal. Chile faces a decrease of around 1.58 percent in surface water withdrawal and a substantial reduction of approximately 7.78 percent in groundwater withdrawal. Figure 6 and Figure 7 show the changes of two variables over time for this climate scenario.
In the NCAR scenario, cotton exhibits a surface water withdrawal decrease of about 1.85 percent and a substantial decrease of 14.93 percent in groundwater withdrawal. Alfalfa/hay shows a reduction of approximately 2.49 percent in surface water withdrawal and a significant drop of 20.44 percent in groundwater withdrawal. Chile experiences a decrease of about 1.57 percent in surface water withdrawal and a substantial reduction of approximately 12.62 percent in groundwater withdrawal. Figure 8 and Figure 9 show the changes of two variables over time for this climate scenario.
These percentages emphasize the challenges the region faces regarding water resources in the coming decades. The reductions in both surface water and groundwater withdrawals highlight the urgent need for efficient water management strategies and adaptive measures. Given the vital role of these water sources in agriculture, collaborative efforts between policymakers, researchers, and farmers are essential to develop sustainable practices, including innovative irrigation techniques and drought-resistant crops. These findings underscore the importance of interdisciplinary approaches in addressing the imminent water scarcity issues in the specified region.

5. Discussion

The results of this study illuminate a complex and multifaceted relationship that exists between climate scenarios, agricultural practices, and income generation. It is evident that the water requirements of different crops can vary considerably, and this variation can exert a profound influence on their profitability within a changing climatic context. The essence of this complexity arises from the fact that while some crops demand more water to thrive, their economic returns are not solely determined by water consumption but rather depend on a multitude of interacting factors.
These numerical findings bring to the forefront the pressing and urgent need for agricultural adaptation strategies in light of the ever-evolving climate conditions. The dynamic nature of our climate, influenced by a multitude of factors, including global warming, altered precipitation patterns, and increasing temperatures, necessitates that agricultural practices be agile and adaptable.
What becomes abundantly clear through these results is that each climate scenario introduces its own set of challenges and opportunities for the agricultural sector. The scenarios presented here, whether based on the GFDL, UKMO, or NCAR projections, represent distinct windows into potential future conditions. Within these windows, agriculture must navigate complex terrain. It must grapple with variations in water availability and climatic conditions while concurrently considering economic viability and sustainability.
The presented research delves into the intricate interplay between climate scenarios, agricultural practices, and income generation in the specified region. The tables and figures in this study illustrate the profound impact of different climate scenarios (GFDL, UKMO, and NCAR) on critical factors such as total water withdrawal and agriculture income for key crops—cotton, alfalfa/hay, and chile—from 2022 to 2050.
In the GFDL scenario, a notable reduction in water withdrawal for all crops was observed. Cotton, alfalfa/hay, and chile experienced decreases of approximately 3.21%, 4.37%, and 2.72%, respectively, in total water withdrawal. Correspondingly, agriculture incomes plummeted significantly, reflecting the economic repercussions of reduced water availability. Under the UKMO scenario, the trend continued. Cotton faced a 3.15% decrease in water withdrawal, leading to a 2.03% reduction in income. Alfalfa/hay and chile showed similar patterns, with significant decreases in both water withdrawal and income, underscoring the vulnerability of these crops to changing climate conditions. The NCAR scenario brought further challenges. Cotton, alfalfa/hay, and chile witnessed reductions in total water withdrawal of approximately 3.20%, 4.34%, and 2.69%, respectively. Consequently, agriculture incomes for these crops declined significantly, highlighting the dire need for adaptive strategies to sustain agricultural livelihoods. Leaving land uncultivated can serve as a temporary measure to lower water usage and promote groundwater replenishment in times of water surplus. However, it is essential to carefully devise economic incentives that can counterbalance the potential adverse and enduring economic impacts on farmers.
Analyzing surface water and groundwater withdrawals provided a nuanced understanding of the region’s water resource utilization. In the GFDL scenario, surface water withdrawal reductions ranged from approximately 1.38% to 2.56% across crops. Groundwater withdrawals experienced substantial declines, plummeting by 6.65% to 20.44%. The UKMO scenario exacerbated these challenges, causing surface water withdrawals to drop by approximately 1.58% to 2.56% and groundwater withdrawals by 7.78% to 12.39%. The NCAR scenario presented alarming figures, indicating surface water withdrawal decreases of about 1.57% to 2.49% and drastic reductions in groundwater withdrawal ranging from 12.62% to 20.44%. These statistics underscored the urgent need for sustainable water management practices to mitigate the impending water crisis.
The presented data emphasize the critical need for multidisciplinary solutions to address the impending water scarcity crisis. Efficient water management strategies, collaborative efforts between policymakers, researchers, and farmers, and the adoption of innovative irrigation techniques and drought-resistant crops are imperative. Without concerted actions, the agricultural sector in the region faces severe threats, jeopardizing food security, livelihoods, and economic stability. Therefore, immediate action and sustained efforts are vital to ensuring a sustainable future for agriculture in the face of changing climate conditions.
By incorporating the dynamics of the agricultural hydrologic cycle, irrigation management, population dynamics, and economic development through interconnected feedback loops, the study evaluates the overall impact of fallow strategies on agricultural economics and water sustainability. Focusing on New Mexico’s MRV region, the research examines the effects of fallow strategies on three main crops: cotton, alfalfa/hay, and chile, using system dynamics simulations.
Drawing from the most recent data provided by the New Mexico Department of Agriculture, the study strategically identifies crops suitable for fallowing, with a specific focus on pecan orchards due to their potential for higher income generation. The research develops diverse scenarios, targeting 2500 acres per year for fallowing as part of a pilot plan. The first scenario centers on cotton, recognized as one of the most valuable crops in the region, with a rotation pattern of fallowing 2500 acres for two subsequent years. The second scenario examines alfalfa/hay, a high water consumption crop with relatively lower economic returns, while the third scenario explores fallowing chile. This comprehensive analysis of different fallow strategies across various crops provides insights into potential outcomes in terms of total water withdrawal for irrigation and agricultural income. The study aims to contribute valuable information to the discussion on sustainable agricultural practices and water management in the MRV region.

6. Conclusions

This study explores the impacts of fallow strategies on water security and agricultural economics in the Mesilla–Rincon Valley (MRV) of southern New Mexico using a system dynamics simulation model. Fallow strategies, where agricultural land is intentionally left uncultivated, have been considered to reduce water consumption. However, their effects on hydrology and agriculture economics have not been extensively studied before. The research investigates the hydrological and economic consequences of employing fallow strategies across three different crops over a significant time span from 2022 to 2055. The simulation findings suggest that while fallow strategies can conserve and ensure water availability, they may have adverse long-term effects on regional agricultural economies. It is crucial to adopt adaptive water management tactics to address water consumption during droughts and stimulate groundwater replenishment during periods of water abundance. Additionally, economic incentives may be necessary to offset potential adverse economic effects and encourage changes in agricultural practices. The adoption of fallow strategies, while beneficial for water conservation, poses challenges to the agricultural sector’s economic stability. It underscores the need for informed decision making and adaptive water management strategies to navigate potential shifts in the agricultural landscape due to changing climate conditions. This study illuminates the intricate interplay between climate scenarios, agricultural practices, and income generation in the specified region. The findings underscore the complexity of this relationship, where varying water requirements of different crops significantly influence their profitability within a changing climatic context. This complexity arises from the interaction of multiple factors, highlighting the need for holistic approaches in agricultural management.
The urgency of adapting agricultural strategies becomes apparent in light of the evolving climate conditions. The dynamic nature of our climate, driven by factors such as global warming, altered precipitation patterns, and rising temperatures, demands agricultural practices to be flexible and adaptable. The study’s results clearly indicate that each climate scenario presents unique challenges and opportunities for the agricultural sector. Whether it is the reduction in water withdrawal observed under the GFDL scenario or the exacerbated challenges posed by the UKMO and NCAR scenarios, agriculture must navigate through varying water availability, climatic conditions, and economic viability.
Crucially, the analysis of surface water and groundwater withdrawals provides nuanced insights into the region’s water resource utilization. The substantial declines in both surface water and groundwater withdrawals, especially under the NCAR scenario, highlight the impending water crisis. These statistics underline the urgent need for sustainable water management practices. The research emphasizes the importance of holistic approaches that consider both hydrological and economic aspects when implementing water conservation strategies. As water scarcity continues to be a global concern, understanding the trade-offs and impacts of such strategies is essential for policymakers, farmers, and researchers seeking sustainable solutions for water resources and agriculture in semi-arid regions like the MRV. While this paper focused on the analysis of three crops (cotton, alfalfa/hay, and chile), the model is scalable and can be extrapolated to encompass various crop types and regions.

Author Contributions

Methodology, G.E.; Software, G.E.; Validation, G.E., H.B. and A.F.; Resources, G.E.; Writing—original draft, G.E.; Writing—review & editing, H.B. and A.F.; Visualization, G.E.; Supervision, A.F.; Project administration, A.F.; Funding acquisition, A.F. All authors have read and agreed to the published version of the manuscript.

Funding

Funding for this research was provided by the Foundation for Food & Agriculture Research (FFAR) under Award No. CA21-SS-0000000084 and by USDA National Institute of Food and Agriculture under Agriculture and Food Research Initiative Competitive Grant No. 2021-69012-35916.

Data Availability Statement

Data are contained within the article.

Conflicts of Interest

The authors declare no conflict of interest.

Abbreviations

MRVMesilla–Rincon Valley
EBIDElephant Butte Irrigation District
DSWBDynamic Statewide Water Budget
GFDLGeophysical Fluid Dynamics Laboratory
UKMOUnited Kingdom Met Office
NCARNational Center for Atmospheric Research
KAFThousands of Acre-Feet
SWSurface Water
GWGroundwater
SDSystem Dynamics

Appendix A

Figure A1. Behavior reproduction results (water variables).
Figure A1. Behavior reproduction results (water variables).
Water 16 00181 g0a1
Figure A2. Behavior reproduction results (socioeconomic variables).
Figure A2. Behavior reproduction results (socioeconomic variables).
Water 16 00181 g0a2

References

  1. Hoekstra, A.Y.; Mekonnen, M.M.; Chapagain, A.K.; Mathews, R.E.; Richter, B.D. Global Monthly Water Scarcity: Blue Water Footprints versus Blue Water Availability. PLoS ONE 2012, 7, e32688. [Google Scholar] [CrossRef] [PubMed]
  2. Vörösmarty, C.J.; Green, P.; Salisbury, J.; Lammers, R.B. Global Water Resources: Vulnerability from Climate Change and Population Growth. Science 2000, 289, 284. [Google Scholar] [CrossRef] [PubMed]
  3. Robertson, W.M.; Böhlke, J.K.; Sharp, J.M. Response of Deep Groundwater to Land Use Change in Desert Basins of the Trans-Pecos Region, Texas, USA: Effects on Infiltration, Recharge, and Nitrogen Fluxes. Hydrol. Process. 2017, 31, 2349–2364. [Google Scholar] [CrossRef]
  4. Sivapalan, M.; Savenije, H.H.G.; Blöschl, G. Socio-Hydrology: A New Science of People and Water. Hydrol. Process. 2012, 26, 1270–1276. [Google Scholar] [CrossRef]
  5. MacDonald, G.M. Water, Climate Change, and Sustainability in the Southwest. Proc. Natl. Acad. Sci. USA 2010, 107, 21256–21262. [Google Scholar] [CrossRef]
  6. Food and Agriculture Organization of the United Nations (FAO). AQUASTAT—FAO’s Global Information System on Water and Agriculture; FAO: Roma, Italy, 2014. [Google Scholar]
  7. Hoekstra, A.Y.; Wiedmann, T.O. Humanity’s unsustainable environmental footprint. Science 2014, 344, 1114–1117. [Google Scholar] [CrossRef]
  8. Hanjra, M.A.; Qureshi, M.E. Global water crisis and future food security in an era of climate change. Food Policy 2010, 35, 365–377. [Google Scholar] [CrossRef]
  9. Berrittella, M.; Hoekstra, A.Y.; Rehdanz, K.; Roson, R.; Tol, R.S.J. The Economic Impact of Restricted Water Supply: A Computable General Equilibrium Analysis. Water Res. 2007, 41, 1799–1813. [Google Scholar] [CrossRef]
  10. Williams, A.P.; Cook, E.R.; Smerdon, J.E.; Cook, B.I.; Abatzoglou, J.T.; Bolles, K.; Baek, S.H.; Badger, A.M.; Livneh, B. Large Contribution from Anthropogenic Warming to an Emerging North American Megadrought. Science 2020, 368, 314–318. [Google Scholar] [CrossRef]
  11. Mote, P.W.; Li, S.; Lettenmaier, D.P.; Xiao, M.; Engel, R. Dramatic Declines in Snowpack in the Western US. NPJ Clim. Atmos. Sci. 2018, 1, 2. [Google Scholar] [CrossRef]
  12. Pierce, D.W.; Barnett, T.P.; Hidalgo, H.G.; Das, T.; Bonfils, C.; Santer, B.D.; Bala, G.; Dettinger, M.D.; Cayan, D.R.; Mirin, A.; et al. Attribution of Declining Western U.S. Snowpack to Human Effects. J. Clim. 2008, 21, 6425–6444. [Google Scholar] [CrossRef]
  13. Food and Agriculture Organization of the United Nations (FAO). Land Use, Irrigation and Agricultural Practices—Definitions; Food and Agriculture Organization of the United Nations: Roma, Italy, 2017. [Google Scholar]
  14. Richter, B.D.; Bartak, D.; Caldwell, P.; Davis, K.F.; Debaere, P.; Hoekstra, A.Y.; Li, T.; Marston, L.; McManamay, R.; Mekonnen, M.M.; et al. Water Scarcity and Fish Imperilment Driven by Beef Production. Nat. Sustain. 2020, 3, 319–328. [Google Scholar] [CrossRef]
  15. Plassin, S.; Koch, J.; Wilson, M.; Neal, K.; Friedman, J.R.; Paladino, S.; Worden, J. Multi-scale fallow land dynamics in a water-scarce basin of the U.S. Southwest. J. Land Use Sci. 2021, 16, 291–312. [Google Scholar] [CrossRef]
  16. Richter, B.D.; Brown, J.D.; DiBenedetto, R.; Gorsky, A.; Keenan, E.; Madray, C.; Morris, M.; Rowell, D.; Ryu, S. Opportunities for saving and reallocating agricultural water to alleviate water scarcity. Water Policy 2017, 19, 886–907. [Google Scholar] [CrossRef]
  17. Tressler, A. Alternative Methods to Success: New ATMs Seem as Solutions to Colorado’s Buy-and-Dry Problem. Univ. Denver Water Law Rev. 2018. Available online: https://www.duwaterlawreview.com/alternative-methods-to-success (accessed on 1 October 2023).
  18. Li, F.; Zhang, K.; Ren, J.; Yin, C.; Zhang, Y.; Nie, J. Driving Mechanism for Farmers to Adopt Improved Agricultural Systems in China: The Case of Rice-Green Manure Crops Rotation System. Agric. Syst. 2021, 192, 103202. [Google Scholar] [CrossRef]
  19. Ntakirutimana, L.; Li, F.; Huang, X.; Wang, S.; Yin, C. Green Manure Planting Incentive Measures of Local Authorities and Farmers’ Perceptions of the Utilization of Rotation Fallow for Sustainable Agriculture in Guangxi, China. Sustainability 2019, 11, 2723. [Google Scholar] [CrossRef]
  20. Chhogyel, N.; Kumar, L.; Bajgai, Y. Consequences of Climate Change Impacts and Incidences of Extreme Weather Events in Relation to Crop Production in Bhutan. Sustainability 2020, 12, 4319. [Google Scholar] [CrossRef]
  21. Rose, T.J.; Parvin, S.; Han, E.; Condon, J.; Flohr, B.M.; Schefe, C.; Rose, M.T.; Kirkegaard, J.A. Prospects for Summer Cover Crops in Southern Australian Semi-Arid Cropping Systems. Agric. Syst. 2022, 200, 103415. [Google Scholar] [CrossRef]
  22. Lin, H.-C.; Fukushima, Y. Rice Cultivation Methods and Their Sustainability Aspects: Organic and Conventional Rice Production in Industrialized Tropical Monsoon Asia with a Dual Cropping System. Sustainability 2016, 8, 529. [Google Scholar] [CrossRef]
  23. Kendy, E.; Zhang, Y.; Liu, C.; Wang, J.; Steenhuis, T. Groundwater Recharge from Irrigated Cropland in the North China Plain: Case Study of Luancheng County, Hebei Province, 1949–2000. Hydrol. Process. 2004, 18, 2289–2302. [Google Scholar] [CrossRef]
  24. Kozak, J.A.; Ahuja, L.R.; Green, T.R.; Ma, L. Modelling Crop Canopy and Residue Rainfall Interception Effects on Soil Hydrological Components for Semi-Arid Agriculture. Hydrol. Process. Int. J. 2007, 21, 229–241. [Google Scholar] [CrossRef]
  25. Zhong, H.; Sun, L.; Fischer, G.; Tian, Z.; Liang, Z. Optimizing Regional Cropping Systems with a Dynamic Adaptation Strategy for Water Sustainable Agriculture in the Hebei Plain. Agric. Syst. 2019, 173, 94–106. [Google Scholar] [CrossRef]
  26. Malobane, M.E.; Nciizah, A.D.; Mudau, F.N.; Wakindiki, I.I.C. Soil Organic Carbon and Labile Carbon Pools Attributed by Tillage, Crop Residue, and Crop Rotation Management in Sweet Sorghum Cropping System. Sustainability 2020, 12, 9782. [Google Scholar] [CrossRef]
  27. Saurabh, K.; Kumar, R.; Mishra, J.S.; Singh, A.K.; Mondal, S.; Meena, R.S.; Choudhary, J.S.; Biswas, A.K.; Kumar, M.; Roy, H.S.; et al. Sustainable Intensification of Rice Fallows with Oilseeds and Pulses: Effects on Soil Aggregation, Organic Carbon Dynamics, and Crop Productivity in Eastern Indo-Gangetic Plains. Sustainability 2022, 14, 11056. [Google Scholar] [CrossRef]
  28. Sterman, J.D. Business Dynamics: Systems Thinking and Modeling for a Complex World; McGraw-Hill Companies: Boston, MA, USA, 2000. [Google Scholar]
  29. Konar, M.; Garcia, M.; Sanderson, M.R.; Yu, D.J.; Sivapalan, M. Expanding the Scope and Foundation of Sociohydrology as the Science of Coupled Human-Water Systems. Water Resour. Res. 2019, 55, 874–887. [Google Scholar] [CrossRef]
  30. Thornton, P.K.; Herrero, M. Integrated Crop-Livestock Simulation Models for Scenario Analysis and Impact Assessment. Agric. Syst. 2001, 70, 581–602. [Google Scholar] [CrossRef]
  31. Tedeschi, L.O.; Nicholson, C.F.; Rich, E. Using System Dynamics Modelling Approach to Develop Management Tools for Animal Production with Emphasis on Small Ruminants. Small Rumin. Res. 2011, 98, 102–110. [Google Scholar] [CrossRef]
  32. Fiddaman, T.S. Feedback Complexity in Integrated Climate-Economy Models; Diss. Massachusetts Institute of Technology: Cambridge, MA, USA, 1997. [Google Scholar]
  33. Forrester, J.W. Urban Dynamics. IMR. Ind. Manag. Rev. (Pre-1986) 1970, 11, 67. [Google Scholar] [CrossRef]
  34. Forrester, J.W. World Dynamics; Wright-Allen Press: Cambridge, MA, USA, 1971. [Google Scholar]
  35. Herrera, H.; Schütz, L.; Paas, W.; Reidsma, P.; Kopainsky, B. Understanding Resilience of Farming Systems: Insights from System Dynamics Modelling for an Arable Farming System in the Netherlands. Ecol. Model. 2022, 464, 109848. [Google Scholar] [CrossRef]
  36. Meadows, D.H.; Meadows, D.L.; Randers, J.; Behrens, W.W., III. The Limits to Growth-Club of Rome; Universe Books: New York, NY, USA, 1972. [Google Scholar]
  37. Sterman, J.D. Risk Communication on Climate: Mental Models and Mass Balance. Science 2008, 322, 532–533. [Google Scholar] [CrossRef]
  38. Yang, H.; Li, X.; Ma, L.; Li, Z. Using System Dynamics to Analyse Key Factors Influencing China’s Energy-Related CO2 Emissions and Emission Reduction Scenarios. J. Clean. Prod. 2021, 320, 128811. [Google Scholar] [CrossRef]
  39. NMDA. New Mexico Agricultural Statistics, Annual Bulletin; United States Department of Agriculture, National Agricultural Statistics Service, New Mexico Field Office: Las Cruces, NM, USA, 2021. [Google Scholar]
  40. Langarudi, S.P.; Maxwell, C.M.; Bai, Y.; Hanson, A.; Fernald, A. Does socioeconomic feedback matter for water models? Ecol. Econ. 2019, 159, 35–45. [Google Scholar] [CrossRef]
  41. Peterson, K.; Hanson, A.; Roach, J.; Randall, J.; Thomson, B. A Dynamic Statewide Water Budget for New Mexico: Phase III—Future Scenario Implementation; New Mexico Water Resources Research Institute, New Mexico State University: Las Cruces, NM, USA, 2019. [Google Scholar]
  42. Skaggs, R.; Samani, Z. Irrigation Practices vs. Farm Size: Data from the Elephant Butte Irrigation District; College of Agricultural, Consumer and Environmental Sciences, New Mexico State University: Las Cruces, NM, USA, 2005. [Google Scholar]
  43. USDA. 2022 New Mexico State Agriculture Overview. Available online: https://www.nass.usda.gov/Quick_Stats/Ag_Overview/stateOverview.php?state=NEW%20MEXICO (accessed on 1 October 2023).
Figure 1. The Rio Grande in the Mesilla–Rincon Valley in southern New Mexico is hydrologically connected to the Palomas and Mesilla Basin aquifers.
Figure 1. The Rio Grande in the Mesilla–Rincon Valley in southern New Mexico is hydrologically connected to the Palomas and Mesilla Basin aquifers.
Water 16 00181 g001
Figure 2. Surface water inflows have experienced declines since 2002 (a). As a result of groundwater pumping that increased after 2002, the depth of groundwater in individual wells is increasing (b).
Figure 2. Surface water inflows have experienced declines since 2002 (a). As a result of groundwater pumping that increased after 2002, the depth of groundwater in individual wells is increasing (b).
Water 16 00181 g002
Figure 3. Conceptual framework for modeling the impacts of implementing the fallowing strategies on water availability and agricultural economics.
Figure 3. Conceptual framework for modeling the impacts of implementing the fallowing strategies on water availability and agricultural economics.
Water 16 00181 g003
Figure 4. Surface water withdrawal, GFDL scenario (Run 1: base case; Run 2: fallowing cotton; Run 3: fallowing alfalfa/hay; Run 4: fallowing chile).
Figure 4. Surface water withdrawal, GFDL scenario (Run 1: base case; Run 2: fallowing cotton; Run 3: fallowing alfalfa/hay; Run 4: fallowing chile).
Water 16 00181 g004
Figure 5. Groundwater withdrawal, GFDL scenario (Run 1: base case; Run 2: fallowing cotton; Run 3: fallowing alfalfa/hay; Run 4: fallowing chile).
Figure 5. Groundwater withdrawal, GFDL scenario (Run 1: base case; Run 2: fallowing cotton; Run 3: fallowing alfalfa/hay; Run 4: fallowing chile).
Water 16 00181 g005
Figure 6. Surface water withdrawal, UKMO scenario (Run 1: base case; Run 2: fallowing cotton; Run 3: fallowing alfalfa/hay; Run 4: fallowing chile).
Figure 6. Surface water withdrawal, UKMO scenario (Run 1: base case; Run 2: fallowing cotton; Run 3: fallowing alfalfa/hay; Run 4: fallowing chile).
Water 16 00181 g006
Figure 7. Groundwater withdrawal, UKMO scenario (Run 1: base case; Run 2: fallowing cotton; Run 3: fallowing alfalfa/hay; Run 4: fallowing chile).
Figure 7. Groundwater withdrawal, UKMO scenario (Run 1: base case; Run 2: fallowing cotton; Run 3: fallowing alfalfa/hay; Run 4: fallowing chile).
Water 16 00181 g007
Figure 8. Surface water withdrawal, NCAR scenario (Run 1: base case; Run 2: fallowing cotton; Run 3: fallowing alfalfa/hay; Run 4: fallowing chile).
Figure 8. Surface water withdrawal, NCAR scenario (Run 1: base case; Run 2: fallowing cotton; Run 3: fallowing alfalfa/hay; Run 4: fallowing chile).
Water 16 00181 g008
Figure 9. Groundwater withdrawal, NCAR scenario (Run 1: base case; Run 2: fallowing cotton; Run 3: fallowing alfalfa/hay; Run 4: fallowing chile).
Figure 9. Groundwater withdrawal, NCAR scenario (Run 1: base case; Run 2: fallowing cotton; Run 3: fallowing alfalfa/hay; Run 4: fallowing chile).
Water 16 00181 g009
Table 1. Climate inputs for scenario tests for 2017–2050 (units of surface inflow are in thousands of acre-feet, KAF).
Table 1. Climate inputs for scenario tests for 2017–2050 (units of surface inflow are in thousands of acre-feet, KAF).
ScenarioPrecipitation (in)Temperature (°F)Surface Inflow (KAF/Year)
Historical10.0 ± 2.761.3 ± 1.1675.9 ± 208.6
GFDL (2017–2050)9.5 ± 2.762.2 ± 1.2679.1 ± 159.8
UKMO (2017–2050)10.1 ± 2.762.6 ± 1.1775.4 ± 175.8
NCAR (2017–2050)10.2 ± 2.362.1 ± 0.9818.7 ± 137.8
Table 2. Percentage of deviation for Total Water Withdrawal and Agriculture Income from the base case in terms of different climate scenarios and fallow strategy.
Table 2. Percentage of deviation for Total Water Withdrawal and Agriculture Income from the base case in terms of different climate scenarios and fallow strategy.
ScenarioCottonAlfalfa/HayChile
Total Water WithdrawalAgriculture IncomeTotal Water WithdrawalAgriculture IncomeTotal Water WithdrawalAgriculture Income
GFDL
(2022–2050)
−3.21−2.25−4.37−1.55−2.72−1.83
UKMO
(2022–2050)
−3.15−2.03−4.36−1.53−2.71−1.77
NCAR
(2022–2050)
−3.20−2.26−4.34−1.59−2.69−1.82
Table 3. Percentage of deviation for Surface Water Withdrawal and Groundwater Withdrawal from the base case in terms of different climate scenarios and fallow strategy.
Table 3. Percentage of deviation for Surface Water Withdrawal and Groundwater Withdrawal from the base case in terms of different climate scenarios and fallow strategy.
ScenarioCottonAlfalfa/HayChile
Surface Water WithdrawalGroundwater WithdrawalSurface Water WithdrawalGroundwater WithdrawalSurface Water WithdrawalGroundwater Withdrawal
GFDL
(2022–2050)
−1.63−7.87−2.19−10.81−1.38−6.65
UKMO
(2022–2050)
−1.84−9.00−2.56−12.39−1.58−7.78
NCAR
(2022–2050)
−1.85−14.93−2.49−20.44−1.57−12.62
Disclaimer/Publisher’s Note: The statements, opinions and data contained in all publications are solely those of the individual author(s) and contributor(s) and not of MDPI and/or the editor(s). MDPI and/or the editor(s) disclaim responsibility for any injury to people or property resulting from any ideas, methods, instructions or products referred to in the content.

Share and Cite

MDPI and ACS Style

Eslamifar, G.; Balali, H.; Fernald, A. Fallowing Strategy and Its Impact on Surface Water and Groundwater Withdrawal, and Agricultural Economics: A System Dynamics Approach in Southern New Mexico. Water 2024, 16, 181. https://doi.org/10.3390/w16010181

AMA Style

Eslamifar G, Balali H, Fernald A. Fallowing Strategy and Its Impact on Surface Water and Groundwater Withdrawal, and Agricultural Economics: A System Dynamics Approach in Southern New Mexico. Water. 2024; 16(1):181. https://doi.org/10.3390/w16010181

Chicago/Turabian Style

Eslamifar, Gholamreza, Hamid Balali, and Alexander Fernald. 2024. "Fallowing Strategy and Its Impact on Surface Water and Groundwater Withdrawal, and Agricultural Economics: A System Dynamics Approach in Southern New Mexico" Water 16, no. 1: 181. https://doi.org/10.3390/w16010181

APA Style

Eslamifar, G., Balali, H., & Fernald, A. (2024). Fallowing Strategy and Its Impact on Surface Water and Groundwater Withdrawal, and Agricultural Economics: A System Dynamics Approach in Southern New Mexico. Water, 16(1), 181. https://doi.org/10.3390/w16010181

Note that from the first issue of 2016, this journal uses article numbers instead of page numbers. See further details here.

Article Metrics

Back to TopTop