Exploring and Quantifying River Thermal Response to Heatwaves
Abstract
1. Introduction
2. Materials and Methods
2.1. Available Data
2.2. Statistical Analysis
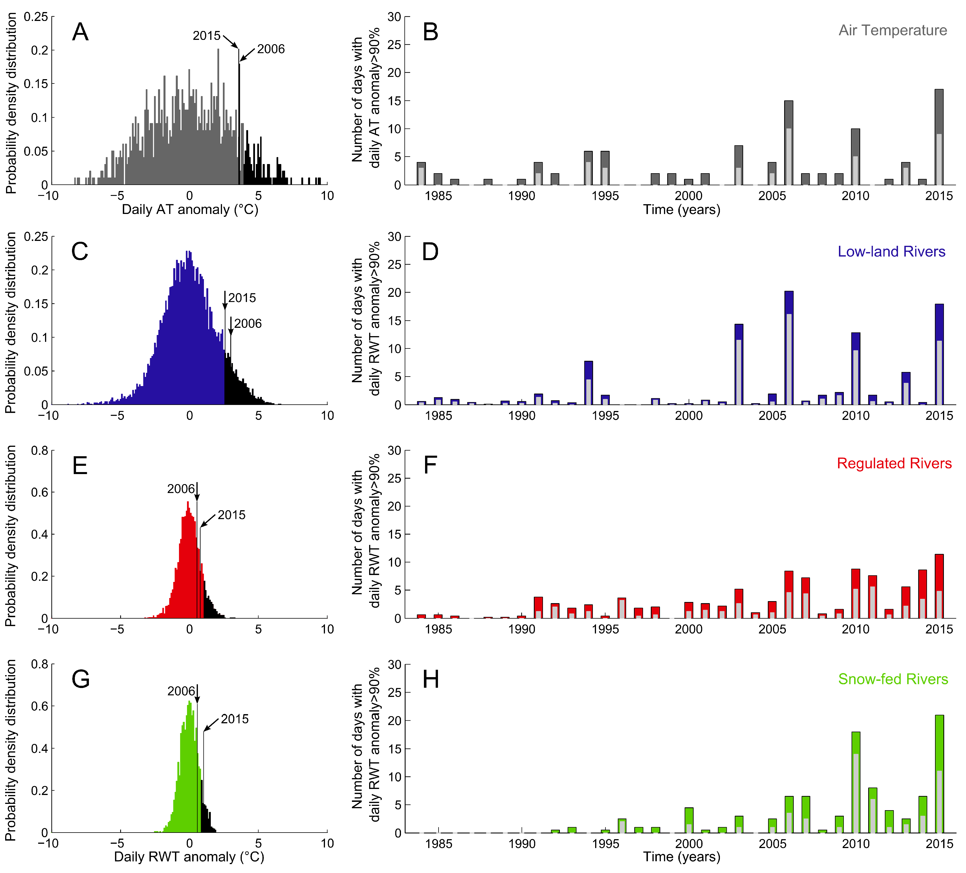
3. Results
4. Discussion and Conclusions
Author Contributions
Funding
Acknowledgments
Conflicts of Interest
References
- Stefan, H.G.; Preud’homme, E.B. Stream temperature estimation from air temperature. JAWRA J. Am. Water Resour. Assoc. 1993, 29, 27–45. [Google Scholar] [CrossRef]
- Mohseni, O.; Stefan, H. Stream temperature/air temperature relationship: A physical interpretation. J. Hydrol. 1999, 218, 128–141. [Google Scholar] [CrossRef]
- Webb, B.W.; Clack, P.D.; Walling, D.E. Water–air temperature relationships in a Devon river system and the role of flow. Hydrol. Process. 2003, 17, 3069–3084. [Google Scholar] [CrossRef]
- Caissie, D. The thermal regime of rivers: A review. Freshw. Biol. 2006, 51, 1389–1406. [Google Scholar] [CrossRef]
- Kothandaraman, V. Air-water temperature relationship in Illinois River. JAWRA J. Am. Water Resour. Assoc. 1972, 8, 38–45. [Google Scholar] [CrossRef]
- Mohseni, O.; Stefan, H.; Erickson, T. A nonlinear regression model for weekly stream temperatures. Water Resour. Res. 1998, 34, 2685–2692. [Google Scholar] [CrossRef]
- Erickson, T.R.; Stefan, H.G. Linear air/water temperature correlations for streams during open water periods. J. Hydrol. Eng. 2000, 5, 317–321. [Google Scholar] [CrossRef]
- Isaak, D.J.; Luce, C.H.; Rieman, B.E.; Nagel, D.E.; Peterson, E.E.; Horan, D.L.; Parkes, S.; Chandler, G.L. Effects of climate change and wildfire on stream temperatures and salmonid thermal habitat in a mountain river network. Ecol. Appl. 2010, 20, 1350–1371. [Google Scholar] [CrossRef] [PubMed]
- van Vliet, M.T.H.; Ludwig, F.; Zwolsman, J.J.G.; Weedon, G.P.; Kabat, P. Global river temperatures and sensitivity to atmospheric warming and changes in river flow. Water Resour. Res. 2011, 47. [Google Scholar] [CrossRef]
- Arismendi, I.; Safeeq, M.; Johnson, S.; Dunham, J.; Haggerty, R. Can air temperature be used to project influences of climate change on stream temperature? Environ. Res. Lett. 2014, 9, 084015. [Google Scholar] [CrossRef]
- Toffolon, M.; Piccolroaz, S. A hybrid model for river water temperature as a function of air temperature and discharge. Environ. Res. Lett. 2015, 10, 114011. [Google Scholar] [CrossRef]
- Sohrabi, M.M.; Benjankar, R.; Tonina, D.; Wenger, S.J.; Isaak, D.J. Estimation of daily stream water temperatures with a Bayesian regression approach. Hydrol. Process. 2017, 31, 1719–1733. [Google Scholar] [CrossRef]
- Diffenbaugh, N.; Field, C. Changes in ecologically critical terrestrial climate conditions. Science 2013, 341, 486–492. [Google Scholar] [CrossRef] [PubMed]
- Krasting, J.P.; Broccoli, A.J.; Dixon, K.W.; Lanzante, J.R. Future Changes in Northern Hemisphere Snowfall. J. Clim. 2013, 26, 7813–7828. [Google Scholar] [CrossRef]
- Brown, L.E.; Hannah, D.M.; Milner, A.M. Hydroclimatological influences on water column and streambed thermal dynamics in an alpine river system. J. Hydrol. 2006, 325, 1–20. [Google Scholar] [CrossRef]
- Leach, J.A.; Moore, R.D. Winter stream temperature in the rain-on-snow zone of the Pacific Northwest: Influences of hillslope runoff and transient snow cover. Hydrol. Earth Syst. Sci. 2014, 18, 819–838. [Google Scholar] [CrossRef]
- Lisi, P.J.; Schindler, D.E.; Cline, T.J.; Scheuerell, M.D.; Walsh, P.B. Watershed geomorphology and snowmelt control stream thermal sensitivity to air temperature. Geophys. Res. Lett. 2015, 42, 3380–3388. [Google Scholar] [CrossRef]
- Luce, C.; Staab, B.; Kramer, M.; Wenger, S.; Isaak, D.; McConnell, C. Sensitivity of summer stream temperatures to climate variability in the Pacific Northwest. Water Resour. Res. 2014, 50, 3428–3443. [Google Scholar] [CrossRef]
- Isaak, D.J.; Young, M.K.; Luce, C.H.; Hostetler, S.W.; Wenger, S.J.; Peterson, E.E.; Ver Hoef, J.M.; Groce, M.C.; Horan, D.L.; Nagel, D.E. Slow climate velocities of mountain streams portend their role as refugia for cold-water biodiversity. Proc. Natl. Acad. Sci. USA 2016, 113, 4374–4379. [Google Scholar] [CrossRef] [PubMed]
- Tague, C.; Farrell, M.; Grant, G.; Lewis, S.; Rey, S. Hydrogeologic controls on summer stream temperatures in the McKenzie River basin, Oregon. Hydrol. Process. 2007, 21, 3288–3300. [Google Scholar] [CrossRef]
- Salmaso, F.; Quadroni, S.; Gentili, G.; Crosa, G. Thermal regime of a highly regulated Italian River (Ticino River) and implications for aquatic communities. J. Limnol. 2017, 76, 23–33. [Google Scholar] [CrossRef][Green Version]
- Taylor, C.A.; Stefan, H.G. Shallow groundwater temperature response to climate change and urbanization. J. Hydrol. 2009, 375, 601–612. [Google Scholar] [CrossRef]
- Ding, J.; Jiang, Y.; Fu, L.; Liu, Q.; Peng, Q.; Kang, M. Impacts of Land Use on Surface Water Quality in a Subtropical River Basin: A Case Study of the Dongjiang River Basin, Southeastern China. Water 2015, 7, 4427–4445. [Google Scholar] [CrossRef]
- Moore, R.D.; Spittlehouse, D.L.; Story, A. Riparian microclimate and stream temperature response to forest harvesting: A Review. JAWRA J. Am. Water Resour. Assoc. 2005, 41, 813–834. [Google Scholar] [CrossRef]
- Garner, G.; Malcolm, I.A.; Sadler, J.P.; Hannah, D.M. The role of riparian vegetation density, channel orientation and water velocity in determining river temperature dynamics. J. Hydrol. 2017, 553, 471–485. [Google Scholar] [CrossRef]
- Eunsun, E.L.; Edward, J.N. Longitudinal trends in regulated rivers: A review and synthesis within the context of the serial discontinuity concept. Environ. Rev. 2013, 21, 136–148. [Google Scholar]
- Arora, R.; Toffolon, M.; Tockner, K.; Venohr, M. Thermal discontinuities along a lowland river: The importance of urban areas and lakes. J. Hydrol. 2018, 564, 811–823. [Google Scholar] [CrossRef]
- Lowney, C.L. Stream temperature variation in regulated rivers: Evidence for a spatial pattern in daily minimum and maximum magnitudes. Water Resour. Res. 2000, 36, 2947–2955. [Google Scholar] [CrossRef]
- Ward, J.V.; Stanford, J.A. Ecological connectivity in alluvial river ecosystems and its disruption by flow regulation. Regul. River 1995, 11, 105–119. [Google Scholar] [CrossRef]
- Olden, J.D.; Naiman, R.J. Incorporating thermal regimes into environmental flows assessments: Modifying dam operations to restore freshwater ecosystem integrity. Freshw. Biol. 2010, 55, 86–107. [Google Scholar] [CrossRef]
- Cai, H.; Piccolroaz, S.; Huang, J.; Liu, Z.; Liu, F.; Toffolon, M. Quantifying the impact of the Three Gorges Dam on the thermal dynamics of the Yangtze River. Environ. Res. Lett. 2018, 13, 054016. [Google Scholar] [CrossRef]
- Raptis, C.E.; van Vliet, M.T.H.; Pfister, S. Global thermal pollution of rivers from thermoelectric power plants. Environ. Res. Lett. 2016, 11, 104011. [Google Scholar] [CrossRef]
- Hester, E.T.; Doyle, M.W. Human Impacts to River Temperature and Their Effects on Biological Processes: A Quantitative Synthesis. JAWRA J. Am. Water Resour. Assoc. 2011, 47, 571–587. [Google Scholar] [CrossRef]
- Webb, B.W.; Nobilis, F. Long-term changes in river temperature and the influence of climatic and hydrological factors. Hydrol. Sci. J. 2007, 52, 74–85. [Google Scholar] [CrossRef]
- Kelleher, C.; Wagener, T.; Gooseff, M.; McGlynn, B.; McGuire, K.; Marshall, L. Investigating controls on the thermal sensitivity of Pennsylvania streams. Hydrol. Process. 2012, 26, 771–785. [Google Scholar] [CrossRef]
- Mayer, T. Controls of summer stream temperature in the Pacific Northwest. J. Hydrol. 2012, 475, 323–335. [Google Scholar] [CrossRef]
- Piccolroaz, S.; Calamita, E.; Majone, B.; Gallice, A.; Siviglia, A.; Toffolon, M. Prediction of river water temperature: A comparison between a new family of hybrid models and statistical approaches. Hydrol. Process. 2016, 30, 3901–3917. [Google Scholar] [CrossRef]
- Woodward, G.; Bonada, N.; Brown, L.; Death, R.; Durance, I.; Gray, C.; Hladyz, S.; Ledger, M.; Milner, A.; Ormerod, S.; et al. The effects of climatic fluctuations and extreme events on running water ecosystems. Philos. Trans. R. Soc. B 2016, 371. [Google Scholar] [CrossRef] [PubMed]
- Robinson, P.J. On the Definition of a Heat Wave. J. Appl. Meteorol. 2001, 40, 762–775. [Google Scholar] [CrossRef]
- Hari, R.E.; Livingstone, D.M.; Siber, R.; Burkhardt-Holm, P.; Guettinger, H. Consequences of climatic change for water temperature and brown trout populations in Alpine rivers and streams. Glob. Chang. Biol. 2006, 12, 10–26. [Google Scholar] [CrossRef]
- Kaushal, S.S.; Likens, G.E.; Jaworski, N.A.; Pace, M.L.; Sides, A.M.; Seekell, D.; Belt, K.T.; Secor, D.H.; Wingate, R.L. Rising stream and river temperatures in the United States. Front. Ecol. Environ. 2010, 8, 461–466. [Google Scholar] [CrossRef]
- Isaak, D.J.; Wollrab, S.; Horan, D.; Chandler, G. Climate change effects on stream and river temperatures across the northwest U.S. from 1980–2009 and implications for salmonid fishes. Clim. Chang. 2012, 113, 499–524. [Google Scholar] [CrossRef]
- Orr, H.G.; Simpson, G.L.; des Clers, S.; Watts, G.; Hughes, M.; Hannaford, J.; Dunbar, M.J.; Laizé, C.L.R.; Wilby, R.L.; Battarbee, R.W.; et al. Detecting changing river temperatures in England and Wales. Hydrol. Process. 2015, 29, 752–766. [Google Scholar] [CrossRef]
- Meehl, G.A.; Tebaldi, C. More intense, more frequent, and longer lasting heat waves in the 21st century. Science 2004, 305, 994–997. [Google Scholar] [CrossRef] [PubMed]
- Beniston, M. The 2003 heat wave in Europe: A shape of things to come? An analysis based on Swiss climatological data and model simulations. Geophys. Res. Lett. 2004, 31. [Google Scholar] [CrossRef]
- Christidis, N.; Jones, G.S.; Stott, P.A. Dramatically increasing chance of extremely hot summers since the 2003 European heatwave. Nat. Clim. Chang. 2014, 5, 46–50. [Google Scholar] [CrossRef]
- Rahmstorf, S.; Coumou, D. Increase of extreme events in a warming world. Proc. Natl. Acad. Sci. USA 2011, 108, 17905–17909. [Google Scholar] [CrossRef] [PubMed]
- Jentsch, A.; Kreyling, J.; Beierkuhnlein, C. A new generation of climate-change experiments: Events, not trends. Front. Ecol. Environ. 2007, 5, 365–374. [Google Scholar] [CrossRef]
- Hegerl, G.C.; Hanlon, H.; Beierkuhnlein, C. Climate science: Elusive extremes. Nat. Geosci. 2011, 4, 142–143. [Google Scholar] [CrossRef]
- O’Gorman, E.J.; Pichler, D.E.; Adams, G.; Benstead, J.P.; Cohen, H.; Craig, N.; Cross, W.F.; Demars, B.O.; Friberg, N.; Gíslason, G.M.; et al. Chapter 2—Impacts of Warming on the Structure and Functioning of Aquatic Communities: Individual- to Ecosystem-Level Responses. In Global Change in Multispecies Systems Part 2; Woodward, G., Jacob, U., O’Gorman, E.J., Eds.; Academic Press: Cambridge, MA, USA, 2012; Volume 47, pp. 81–176. [Google Scholar]
- Diez, J.M.; D’Antonio, C.M.; Dukes, J.S.; Grosholz, E.D.; Olden, J.D.; Sorte, C.J.; Blumenthal, D.M.; Bradley, B.A.; Early, R.; Ibáñez, I.; et al. Will extreme climatic events facilitate biological invasions? Front. Ecol. Environ. 2012, 10, 249–257. [Google Scholar] [CrossRef]
- Mouthon, J.; Daufresne, M. Effects of the 2003 heatwave and climatic warming on mollusc communities of the Saône: A large lowland river and of its two main tributaries (France). Glob. Chang. Biol. 2006, 12, 441–449. [Google Scholar] [CrossRef]
- Mouthon, J.; Daufresne, M. Resilience of mollusc communities of the River Saone (eastern France) and its two main tributaries after the 2003 heatwave. Freshw. Biol. 2015, 60, 2571–2583. [Google Scholar] [CrossRef]
- Russo, S.; Sillmann, J.; Fischer, E.M. Top ten European heatwaves since 1950 and their occurrence in the coming decades. Environ. Res. Lett. 2015, 10, 124003. [Google Scholar] [CrossRef]
- de Montmollin, F.; Parodi, A. Température des Cours d’eau Suisses; Mitteilung Nr. 12 der Landeshydrologie und -geologie; The Service Hydrologique et Géologique National: Bern, Switzerland, 1990. [Google Scholar]
- Jakob, A. Temperaturen in Schweizer Fliessgewässern. Gas Wasser Abwasser 2010, 3, 221–231. [Google Scholar]
- Vanzo, D.; Siviglia, A.; Carolli, M.; Zolezzi, G. Characterization of sub-daily thermal regime in alpine rivers: Quantification of alterations induced by hydropeaking. Hydrol. Process. 2016, 30, 1052–1070. [Google Scholar] [CrossRef]
- Livingstone, D.M.; Lotter, A.F.; Kettle, H. Altitude-dependent differences in the primary physical response of mountain lakes to climatic forcing. Limnol. Oceanogr. 2005, 50, 1313–1325. [Google Scholar] [CrossRef]
- Carolli, M.; Vanzo, D.; Siviglia, A.; Zolezzi, G.; Bruno, M.C.; Alfredsen, K. A simple procedure for the assessment of hydropeaking flow alterations applied to several European streams. Aquat. Sci. 2015, 77, 639–653. [Google Scholar] [CrossRef]
- Feng, M.; Zolezzi, G.; Pusch, M. Effects of thermopeaking on the thermal response of alpine river systems to heatwaves. Sci. Total Environ. 2018, 612, 1266–1275. [Google Scholar] [CrossRef] [PubMed]
- Upperman, C.; Parker, J.; Jiang, C.; He, X.; Murtugudde, R.; Sapkota, A. Frequency of Extreme Heat Event as a Surrogate Exposure Metric for Examining the Human Health Effects of Climate Change. PLoS ONE 2015, 10. [Google Scholar] [CrossRef] [PubMed]
- Luterbacher, J.; Dietrich, D.; Xoplaki, E.; Grosjean, M.; Wanner, H. European Seasonal and Annual Temperature Variability, Trends, and Extremes Since 1500. Science 2004, 303, 1499–1503. [Google Scholar] [CrossRef] [PubMed]
- Hansen, J.; Sato, M.; Ruedy, R. Perception of climate change. Proc. Natl. Acad. Sci. USA 2012, 109, E2415–E2423. [Google Scholar] [CrossRef] [PubMed]
- Schär, C.; Vidale, P.; Lüthi, D.; Frei, C.; Häberli, C.; Liniger, M.; Appenzeller, C. The role of increasing temperature variability in European summer heatwaves. Nature 2004, 427, 332–336. [Google Scholar] [CrossRef] [PubMed]
- Hansen, J.; Ruedy, R.; Glascoe, J.; Sato, M. GISS analysis of surface temperature change. J. Geophys. Res. 1999, 104, 30997–31022. [Google Scholar] [CrossRef]
- Begert, M.; Schlegel, T.; Kirchhofer, W. Homogeneous temperature and precipitation series of Switzerland from 1864 to 2000. Int. J. Climatol. 2005, 25, 65–80. [Google Scholar] [CrossRef]
- Allan, J.D. Stream Ecology, Structure and Function of Running Waters; Springer: Dordrecht, The Netherlands, 1995. [Google Scholar]
- Tetzlaff, D.; Soulsby, C.; Youngson, A.F.; Gibbins, C.; Bacon, P.J.; Malcolm, I.A.; Langan, S. Variability in stream discharge and temperature: A preliminary assessment of the implications for juvenile and spawning Atlantic salmon. Hydrol. Earth Syst. Sci. 2005, 9, 193–208. [Google Scholar] [CrossRef]
- Chezik, K.; Lester, N.; Venturelli, P. Fish growth and degree-days I: Selecting a base temperature for a within-population study. Can. J. Fish. Aquat.Sci. 2014, 71, 47–55. [Google Scholar] [CrossRef]
- Piccolroaz, S.; Healey, N.C.; Lenters, J.D.; Schladow, S.G.; Hook, S.J.; Sahoo, G.B.; Toffolon, M. On the predictability of lake surface temperature using air temperature in a changing climate: A case study for Lake Tahoe (USA). Limnol. Oceanogr. 2018, 63, 243–261. [Google Scholar] [CrossRef]
- Arismendi, I.; Johnson, S.; Dunham, J.; Haggerty, R. Descriptors of natural thermal regimes in streams and their responsiveness to change in the Pacific Northwest of North America. Freshw. Biol. 2013, 58, 880–894. [Google Scholar] [CrossRef]
- Stahl, K.; Moore, R.D. Influence of watershed glacier coverage on summer streamflow in British Columbia, Canada. Water Resour. Res. 2006, 42. [Google Scholar] [CrossRef]
- Moore, R.D.; Fleming, S.W.; Menounos, B.; Wheate, R.; Fountain, A.; Stahl, K.; Holm, K.; Jakob, M. Glacier change in western North America: Influences on hydrology, geomorphic hazards and water quality. Hydrol. Process. 2009, 23, 42–61. [Google Scholar] [CrossRef]
- Kobierska, F.; Jonas, T.; Magnusson, J.; Zappa, M.; Bavay, M.; Bosshard, T.; Paul, F.; Bernasconi, S.M. Climate change effects on snow melt and discharge of a partly glacierized watershed in Central Switzerland (SoilTrec Critical Zone Observatory). Appl. Geochem. 2011, 26, S60–S62. [Google Scholar] [CrossRef]
- Neumann, D.W.; Zagona, E.A.; Rajagopalan, B. A Decision Support System to Manage Summer Stream Temperatures1. JAWRA J. Am. Water Resour. Assoc. 2006, 42, 1275–1284. [Google Scholar] [CrossRef]
- Yates, D.; Galbraith, H.; Purkey, D.; Huber-Lee, A.; Sieber, J.; West, J.; Herrod-Julius, S.; Joyce, B. Climate warming, water storage, and Chinook salmon in California’s Sacramento Valley. Clim. Chang. 2008, 91, 335–350. [Google Scholar] [CrossRef]
- Null, S.; Ligare, S.; Viers, J. A Method to Consider Whether Dams Mitigate Climate Change Effects on Stream Temperatures. J. Am. Water Resour. Assoc. 2013, 49, 1456–1472. [Google Scholar] [CrossRef]
- Benjankar, R.; Tonina, D.; McKean, J.A.; Sohrabi, M.M.; Chen, Q.; Vidergar, D. Dam operations may improve aquatic habitat and offset negative effects of climate change. J. Environ. Manag. 2018, 213, 126–134. [Google Scholar] [CrossRef] [PubMed]
- Daufresne, M.; Bady, P.; Fruget, J.F. Impacts of global changes and extreme hydroclimatic events on macroinvertebrate community structures in the French Rhône River. Oecologia 2007, 151, 544–559. [Google Scholar] [CrossRef] [PubMed]
- Mouthon, J.; Daufresne, M. Long-term changes in mollusc communities of the Ognon river (France) over a 30-year period. Fundam. Appl. Limnol. Arch. Hydrobiol. 2010, 178, 67–79. [Google Scholar] [CrossRef]
- Sorte, C.J.; Ibanez, I.; Blumenthal, D.M.; Molinari, N.A.; Miller, L.P.; Grosholz, E.D.; Diez, J.M.; D’Antonio, C.M.; Olden, J.D.; Jones, S.J.; et al. Poised to prosper? A cross-system comparison of climate change effects on native and non-native species performance. Ecol. Lett. 2013, 16, 261–270. [Google Scholar] [CrossRef] [PubMed]
- Scheffer, M.; Carpenter, S.; Foley, J.A.; Folke, C.; Walker, B. Catastrophic shifts in ecosystems. Nature 2001, 413, 591–596. [Google Scholar] [CrossRef] [PubMed]








| ID | River | Station | Station Elevation (m a.s.l.) | Surface Area of Catchment (km) | Mean Elevation of Catchment (m a.s.l.) | Distance from Hydropower Release ** (m) | Record of Observation * | |
|---|---|---|---|---|---|---|---|---|
| RWT | Streamflow | |||||||
| Low-land rivers | ||||||||
| 2016 | Aare | Brugg | 332 | 11,726 | 1010 | - | 1984–2015 | 1984–2015 |
| 2029 | Aare | Brügg, Aegerten | 428 | 8293 | 1150 | - | 1984–2015 | 1984–2015 |
| 2030 | Aare | Thun | 548 | 2466 | 1760 | - | 1984–2015 | 1984–2015 |
| 2044 | Thur | Andelfingen | 356 | 1696 | 770 | - | 1984–2015 | 1984–2015 |
| 2070 | Emme | Emmenmatt | 638 | 443 | 1069 | - | 1984–2015 | 1984–2015 |
| 2085 | Aare | Hagneck | 437 | 5104 | 1380 | - | 1984–2015 | 1984–2015 |
| 2091 | Rhein | Rheinfelden | 262 | 34,526 | 1039 | - | 1984–2008, 2011–2015 | 1984–2015 |
| 2135 | Aare | Bern, Schönau | 502 | 2945 | 1610 | - | 1984–2015 | 1984–2015 |
| 2143 | Rhein | Rekingen | 323 | 14,718 | 1080 | - | 1984–2015 | 1984–2015 |
| 2152 | Reuss | Luzern, Geissmattbrücke | 432 | 2251 | 1500 | - | 1984–2015 | 1984–2015 |
| 2174 | Rhône | Chancy, Aux Ripes | 336 | 10,323 | 1580 | - | 1984–2015 | 1984–2015 |
| 2415 | Glatt | Rheinsfelden | 336 | 416 | 498 | - | 1984–2015 | 1984–2015 |
| Regulated rivers | ||||||||
| 2009 | Rhône | Porte Du Scex | 377 | 5244 | 2130 | 26,510 | 1984–2015 | 1984–2015 |
| 2011 | Rhône | Sion | 484 | 3373 | 2310 | 9300 | 1984–2015 | 1984–2015 |
| 2019 | Aare | Brienzwiler | 570 | 554 | 2150 | 11,770 | 1984–2015 | 1984–2015 |
| 2056 | Reuss | Seedorf | 438 | 832 | 2010 | 39,670 | 1984–2015 | 1984–2015 |
| 2372 | Linth | Mollis, Linthbrücke | 436 | 600 | 1730 | 5600 | 1984–2015 | 1984–2015 |
| Snow-fed rivers | ||||||||
| 2269 | Lonza | Blatten | 1520 | 77.8 | 2630 | - | 2/11/1986–2015 | 1984–2015 |
| 2462 | Inn | S-chanf | 1645 | 618 | 2466 | - | 1984–2015 | 25/3/1999–2015 |
| 2161 | Massa | Blatten bei Naters | 1446 | 195 | 2945 | - | 2003–2015 | 1984–2015 |
| 2232 | Allenbach | Adelboden | 1297 | 28.8 | 1856 | - | 2002–2015 | 1984–2015 |
| 2256 | Rosegbach | Pontresina | 1766 | 66.5 | 2716 | - | 2004–2015 | 1984–2015 |
| 2276 | Grosstalbach | Isenth | 767 | 43.9 | 1820 | - | 19/2/2004–2015 | 1984–2015 |
| 2327 | Dischmabach | Davos, Kriegsmatte | 1668 | 43.3 | 2372 | - | 27/12/2003–2015 | 1984–2015 |
| AT vs. RWT | AT vs. SF | RWT vs. SF | ||||
|---|---|---|---|---|---|---|
| R | p-Value | R | p-Value | R | p-Value | |
| (-) | (-) | (-) | (-) | (-) | (-) | |
| Low-land rivers | ||||||
| JJA | 0.96 | <0.01 | 0.68 | <0.01 | 0.75 | <0.01 |
| J | 0.93 | <0.01 | 0.66 | <0.01 | 0.69 | <0.01 |
| Regulated rivers | ||||||
| JJA | 0.62 | <0.01 | 0.18 | 0.32 | 0.58 | <0.01 |
| J | 0.64 | <0.01 | 0.07 | 0.71 | 0.42 | 0.02 |
| Snow-fed rivers | ||||||
| JJA | 0.49 | <0.01 | −0.11 | 0.53 | 0.20 | 0.26 |
| J | 0.67 | <0.01 | −0.26 | 0.15 | 0.13 | 0.48 |
| m | p-Value | ||
|---|---|---|---|
| (C Day/Year) | (-) | (-) | |
| Air | |||
| JJA | 4.76 | 0.22 | <0.01 |
| J | 1.20 | 0.06 | 0.19 |
| Low-land rivers | |||
| JJA | 4.84 | 0.28 | <0.01 |
| J | 1.57 | 0.15 | 0.03 |
| Regulated rivers | |||
| JJA | 3.16 | 0.72 | <0.01 |
| J | 0.90 | 0.57 | <0.01 |
| Snow-fed rivers | |||
| JJA | 2.89 | 0.70 | <0.01 |
| J | 1.09 | 0.64 | <0.01 |
© 2018 by the authors. Licensee MDPI, Basel, Switzerland. This article is an open access article distributed under the terms and conditions of the Creative Commons Attribution (CC BY) license (http://creativecommons.org/licenses/by/4.0/).
Share and Cite
Piccolroaz, S.; Toffolon, M.; Robinson, C.T.; Siviglia, A. Exploring and Quantifying River Thermal Response to Heatwaves. Water 2018, 10, 1098. https://doi.org/10.3390/w10081098
Piccolroaz S, Toffolon M, Robinson CT, Siviglia A. Exploring and Quantifying River Thermal Response to Heatwaves. Water. 2018; 10(8):1098. https://doi.org/10.3390/w10081098
Chicago/Turabian StylePiccolroaz, Sebastiano, Marco Toffolon, Christopher T. Robinson, and Annunziato Siviglia. 2018. "Exploring and Quantifying River Thermal Response to Heatwaves" Water 10, no. 8: 1098. https://doi.org/10.3390/w10081098
APA StylePiccolroaz, S., Toffolon, M., Robinson, C. T., & Siviglia, A. (2018). Exploring and Quantifying River Thermal Response to Heatwaves. Water, 10(8), 1098. https://doi.org/10.3390/w10081098

