Dual-Model GWAS Analysis and Genomic Selection of Maize Flowering Time-Related Traits
Abstract
1. Introduction
2. Materials and Methods
2.1. Plant Materials and Field Trials
2.2. Evaluation and Data Analysis of Flowering Time-Related Traits
2.3. Genotyping
2.4. Genome-Wide Association Analysis
2.5. Candidate Gene Discovery
2.6. Genomic Selection
3. Results and Analysis
3.1. Descriptive Statistical Analysis of Flowering Time-Related Traits
3.2. Analysis of Variance for Flowering Time-Related Traits
3.3. Correlation Analysis of Flowering Time-Related Traits
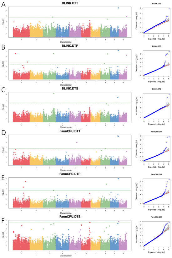
3.4. Genome-Wide Association Analysis of Flowering Time-Related Traits
3.5. Annotation of Candidate Genes
3.6. Genomic Selection for Flowering Time-Related Traits
4. Discussion
4.1. Genetic Basis of Flowering Time-Related Traits in Maize
4.2. Candidate Gene Analysis
4.3. Factors Affecting Genomic Selection Prediction Accuracy
5. Conclusions
Supplementary Materials
Author Contributions
Funding
Institutional Review Board Statement
Informed Consent Statement
Data Availability Statement
Conflicts of Interest
References
- Zhang, S.; Hu, R.; Peng, Z. Demand analysis and technological development directions in maize breeding. China Agric. Sci. 2000, 33, 1–8. [Google Scholar]
- Jung, C.; Muller, A.E. Flowering time control and applications in plant breeding. Trends Plant Sci. 2009, 14, 563–573. [Google Scholar] [CrossRef]
- Shi, J.; Wang, Y.; Wang, C.; Wang, L.; Zeng, W.; Han, G.; Qiu, C.; Wang, T.; Tao, Z.; Wang, K.; et al. Linkage mapping combined with GWAS revealed the genetic structural relationship and candidate genes of maize flowering time-related traits. BMC Plant Biol. 2022, 22, 328. [Google Scholar] [CrossRef]
- Buckler, E.S.; Holland, J.B.; Bradbury, P.J.; Acharya, C.B.; Brown, P.J.; Browne, C.; Ersoz, E.; Flint-Garcia, S.; Garcia, A.; Glaubitz, J.C.; et al. The genetic architecture of maize flowering time. Science 2009, 325, 714–718. [Google Scholar] [CrossRef]
- Liu, Y.H.; Yi, Q.; Hou, X.B.; Zhang, X.G.; Zhang, J.J.; Liu, H.M.; Hu, Y.F.; Huang, Y.B. Comparative quantitative trait locus mapping of maize flowering-related traits in an F2:3 and recombinant inbred line population. Genet. Mol. Res. 2016, 15. [Google Scholar] [CrossRef] [PubMed]
- Wu, X.; Liu, Y.; Lu, X.; Tu, L.; Gao, Y.; Wang, D.; Guo, S.; Xiao, Y.; Xiao, P.; Guo, X.; et al. Integration of GWAS, linkage analysis and transcriptome analysis to reveal the genetic basis of flowering time-related traits in maize. Front. Plant Sci. 2023, 14, 1145327. [Google Scholar] [CrossRef]
- Li, Z.; Li, K.; Yang, X.; Hao, H.; Jing, H.C. Combined QTL mapping and association study reveals candidate genes for leaf number and flowering time in maize. Theor. Appl. Genet. 2021, 134, 3459–3472. [Google Scholar] [CrossRef] [PubMed]
- Li, Y.X.; Li, C.; Bradbury, P.J.; Liu, X.; Lu, F.; Romay, C.M.; Glaubitz, J.C.; Wu, X.; Peng, B.; Shi, Y.; et al. Identification of genetic variants associated with maize flowering time using an extremely large multi-genetic background population. Plant J. 2016, 86, 391–402. [Google Scholar] [CrossRef] [PubMed]
- Meuwissen, T.H.E.; Hayes, B.J.; Goddard, M.E. Prediction of total genetic value using genome-wide dense marker maps. Genetics 2001, 157, 1819–1829. [Google Scholar] [CrossRef]
- Yuan, Y.; Cairns, J.E.; Babu, R.; Gowda, M.; Makumbi, D.; Magorokosho, C.; Zhang, A.; Liu, Y.; Wang, N.; Hao, Z.; et al. Genome-Wide Association Mapping and Genomic Prediction Analyses Reveal the Genetic Architecture of Grain Yield and Flowering Time Under Drought and Heat Stress Conditions in Maize. Front. Plant Sci. 2019, 9, 1919. [Google Scholar] [CrossRef] [PubMed] [PubMed Central]
- Heslot, N.; Yang, H.P.; Sorrells, M.E.; Jannink, J.L. Genomic selection in plant breeding: A comparison of models. Crop Sci. 2012, 52, 146–160. [Google Scholar] [CrossRef]
- Millet, E.J.; Kruijer, W.; Coupel-Ledru, A.; Prado, S.A.; Cabrera-Bosquet, L.; Lacube, S.; Charcosset, A.; Welcker, C.; van Eeuwijk, F.; Tardieu, F. Genomic prediction of maize yield across European environmental conditions. Nat. Genet. 2019, 51, 952–956. [Google Scholar] [CrossRef]
- Zhang, A.; Wang, H.; Beyene, Y.; Semagn, K.; Liu, Y.; Cao, S.; Cui, Z.; Ruan, Y.; Burgueño, J.; San Vicente, F.; et al. Effect of trait heritability, training population size and marker density on genomic prediction accuracy estimation in 22 bi-parental tropical maize populations. Front. Plant Sci. 2017, 8, 1916. [Google Scholar] [CrossRef]
- Spindel, J.; Begum, H.; Akdemir, D.; Virk, P.; Collard, B.; Redona, E.; Atlin, G.; Jannink, J.L.; McCouch, S.R. Genomic selection and association mapping in rice (Oryza sativa): Effect of trait genetic architecture, training population composition, marker number and statistical model on accuracy of rice genomic selection in elite, tropical rice breeding lines. PLoS Genet. 2015, 11, e1004982. [Google Scholar]
- Chen, L.; Li, C.; Sargolzaei, M.; Schenkel, F.S. Impact of genotype imputation on the performance of GBLUP and Bayesian methods for genomic prediction. PLoS ONE 2014, 9, e101544. [Google Scholar] [CrossRef]
- Mora-Poblete, F.; Maldonado, C.; Henrique, L.; Uhdre, R.; Scapim, C.A.; Mangolim, C.A. Multi-trait and multi-environment genomic prediction for flowering traits in maize: A deep learning approach. Front. Plant Sci. 2023, 14, 1153040. [Google Scholar] [CrossRef] [PubMed] [PubMed Central]
- Beyene, Y.; Gowda, M.; Pérez-Rodríguez, P.; Olsen, M.; Robbins, K.R.; Burgueño, J.; Prasanna, B.M.; Crossa, J. Application of Genomic Selection at the Early Stage of Breeding Pipeline in Tropical Maize. Front. Plant Sci. 2021, 12, 685488. [Google Scholar] [CrossRef] [PubMed] [PubMed Central]
- R Core Team. R: A Language and Environment for Statistical Computing; R Foundation for Statistical Computing: Vienna, Austria, 2021. [Google Scholar]
- Hallauer, A.R.; Carena, M.J.; Miranda Filho, J.B. Quantitative Genetics in Maize Breeding; Iowa State University Press: Ames, IA, USA, 2010. [Google Scholar]
- Bolger, A.M.; Lohse, M.; Usadel, B. Trimmomatic: A flexible trimmer for Illumina sequence data. Bioinformatics 2014, 30, 2114–2120. [Google Scholar] [CrossRef]
- Li, H.; Durbin, R. Fast and accurate long-read alignment with Burrows-Wheeler transform. Bioinformatics 2010, 26, 589–595. [Google Scholar] [CrossRef]
- Danecek, P.; Auton, A.; Abecasis, G.; Albers, C.A.; Banks, E.; DePristo, M.A.; Handsaker, R.E.; Lunter, G.; Marth, G.T.; Sherry, S.T.; et al. The variant call format and VCFtools. Bioinformatics 2011, 27, 2156–2158. [Google Scholar] [CrossRef] [PubMed]
- Wang, J.; Zhang, Z. GAPIT Version 3: Boosting Power and Accuracy for Genomic Association and Prediction. Genom. Proteom. Bioinform. 2021, 19, 629–640. [Google Scholar] [CrossRef] [PubMed] [PubMed Central]
- Liu, X.; Huang, M.; Fan, B.; Buckler, E.S.; Zhang, Z. Iterative Usage of Fixed and Random Effect Models for Powerful and Efficient Genome-Wide Association Studies. PLoS Genet. 2016, 12, e1005767. [Google Scholar] [CrossRef]
- Endelman, J.B. Ridge regression and other kernels for genomic selection with R package rrBLUP. Plant Genome 2011, 4, 250–255. [Google Scholar] [CrossRef]
- Yang, N.; Yan, J. New genomic approaches for enhancing maize genetic improvement. Curr. Opin. Plant Biol. 2021, 60, 101977. [Google Scholar] [CrossRef] [PubMed]
- Ribaut, J.; Hoisington, D.A.; Deutsch, J.A.; Gonzalez-de-Leon, D. Identification of quantitative trait loci under drought conditions in tropical maize. 2. Flowering parameters and the anthesis-silking interval. Theor. Appl. Genet. 1996, 92, 905–914. [Google Scholar] [CrossRef]
- Rebai, A.; Blanchard, P.; Perret, D.; Vincourt, P. Mapping quantitative trait loci controlling silking date in a diallel cross among four lines of maize. Theor. Appl. Genet. 1997, 95, 451–459. [Google Scholar] [CrossRef]
- Khairallah, M.; Bohn, M.; Jiang, C.; Deutsch, J.A.; Jewell, D.C.; Mihm, J.A.; Melchinger, A.E.; Gonzalez-De-Leon, D.; Hoisington, D.A. Molecular mapping of QTL for southwestern corn borer resistance, plant height and flowering in tropical maize. Plant Breed. 1998, 117, 309–318. [Google Scholar] [CrossRef]
- Wang, H.; Xu, C.; Liu, X.; Guo, Z.; Xu, X.; Wang, S.; Xie, C.; Li, W.X.; Zou, C.; Xu, Y. Development of a multiple-hybrid population for genome-wide association studies: Theoretical consideration and genetic mapping of flowering traits in maize. Sci. Rep. 2017, 7, 40239. [Google Scholar] [CrossRef] [PubMed] [PubMed Central]
- Shalmani, A.; Jing, X.Q.; Shi, Y.; Muhammad, I.; Zhou, M.R.; Wei, X.Y.; Chen, Q.Q.; Li, W.Q.; Liu, W.T.; Chen, K.M. Characterization of B-BOX gene family and their expression profiles under hormonal, abiotic and metal stresses in Poaceae plants. BMC Genom. 2019, 20, 27. [Google Scholar] [CrossRef]
- Talar, U.; Kiełbowicz-Matuk, A. Beyond Arabidopsis: BBX regulators in crop plants. Int. J. Mol. Sci. 2021, 22, 2906. [Google Scholar] [CrossRef]
- Valverde, F. CONSTANS and the evolutionary origin of photoperiodic timing of flowering. J. Exp. Bot. 2011, 62, 2453–2463. [Google Scholar] [CrossRef]
- Yang, Y.; Ma, C.; Xu, Y.; Wei, Q.; Imtiaz, M.; Lan, H.; Gao, S.; Cheng, L.; Wang, M.; Fei, Z. A zinc finger protein regulates flowering time and abiotic stress tolerance in chrysanthemum by modulating gibberellin biosynthesis. Plant Cell 2014, 26, 2038–2054. [Google Scholar] [CrossRef]
- Zhou, L.; Lan, W.; Jiang, Y.; Fang, W.; Luan, S. A calcium-dependent protein kinase interacts with and activates a calcium channel to regulate pollen tube growth. Mol. Plant 2014, 7, 369–376. [Google Scholar] [CrossRef]
- Kanamoto, H.; Hattan, J.; Takemura, M.; Yokota, A.; Kohchi, T. Molecular cloning and characterization of a gene coding for a putative receptor-like protein kinase with a Leucine-rich repeat expressed in inflorescence and root apices from Arabidopsis. Plant Biotechnol. 2002, 19, 113–120. [Google Scholar] [CrossRef][Green Version]
- Hattan, J.; Kanamoto, H.; Takemura, M.; Yokota, A.; Kohchi, T. Molecular characterization of the cytoplasmic interacting protein of the receptor kinase IRK expressed in the inforescence and root apices of Arabidopsis. Biosci. Biotechnol. Biochem. 2004, 68, 2598–2606. [Google Scholar] [CrossRef][Green Version]
- Tsuda, K.; Kurata, N.; Ohyanagi, H.; Hake, S. Genome-wide study of KNOX regulatory network reveals brassinosteroid catabolic genes important for shoot meristem function in rice. Plant Cell 2014, 26, 3488–3500. [Google Scholar] [CrossRef]
- Shu, K.; Luo, X.; Meng, Y.; Yang, W. Toward a molecular understanding of abscisic acid actions in floral transition. Plant Cell Physiol. 2018, 59, 215–221. [Google Scholar] [CrossRef]
- Lin, T.; Walworth, A.; Zong, X.; Danial, G.H.; Tomaszewski, E.M.; Callow, P.; Han, X.; Irina Zaharia, L.; Edger, P.P.; Zhong, G.Y.; et al. VcRR2 regulates chilling-mediated flowering through expression of hormone genes in a transgenic blueberry mutant. Hortic. Res. 2019, 6, 96. [Google Scholar] [CrossRef]
- Zhang, Z.; Hu, Q.; Liu, Y.; Cheng, P.; Cheng, H.; Liu, W.; Xing, X.; Guan, Z.; Fang, W.; Chen, S.; et al. Strigolactone represses the synthesis of melatonin, thereby inducing floral transition in Arabidopsis thaliana in an FLC-dependent manner. J. Pineal Res. 2019, 67, e12582. [Google Scholar] [CrossRef]
- Bao, S.; Hua, C.; Shen, L.; Yu, H. New insights into gibberellin signaling in regulating flowering in Arabidopsis. J. Integr. Plant Biol. 2020, 62, 118–131. [Google Scholar] [CrossRef]
- Choquette, N.E.; Weldekidan, T.; Brewer, J.; Davis, S.B.; Wisser, R.J.; Holland, J.B. Enhancing adaptation of tropical maize to temperate environments using genomic selection. G3 Genes Genomes Genet. 2023, 13, jkad141. [Google Scholar] [CrossRef] [PubMed] [PubMed Central]
- Yan, P.; Li, W.; Zhou, E.; Xing, Y.; Li, B.; Liu, J.; Zhang, Z.; Ding, D.; Fu, Z.; Xie, H.; et al. Integrating BSA-Seq with RNA-Seq Reveals a Novel Fasciated Ear5 Mutant in Maize. Int. J. Mol. Sci. 2023, 24, 1182. [Google Scholar] [CrossRef] [PubMed] [PubMed Central]
- Kim, C.Y.; Bove, J.; Assmann, S.M. Overexpression of wound-responsive RNA-binding proteins induces leaf senescence and hypersensitive-like cell death. New Phytol. 2008, 180, 57–70. [Google Scholar] [CrossRef]
- Schmid, M.; Davison, T.S.; Henz, S.R.; Pape, U.J.; Demar, M.; Vingron, M.; Schölkopf, B.; Weigel, D.; Lohmann, J.U. A gene expression map of Arabidopsis thaliana development. Nat Genet. 2005, 37, 501–506. [Google Scholar] [CrossRef]
- Liang, C.; Liu, L.; Zhang, Z.; Ze, S.; Pei, L.; Feng, L.; Ji, M.; Yang, B.; Zhao, N. Transcriptome analysis of critical genes related to flowering in Mikania micrantha at different altitudes provides insights for a potential control. BMC Genom. 2023, 24, 14. [Google Scholar] [CrossRef]
- Liu, X.; Wan, Y.; An, J.; Zhang, X.; Cao, Y.; Li, Z.; Liu, X.; Ma, H. Morphological, Physiological, and Molecular Responses of Sweetly Fragrant Luculia gratissima During the Floral Transition Stage Induced by Short-Day Photoperiod. Front. Plant Sci. 2021, 12, 715683. [Google Scholar] [CrossRef]
- Walley, J.W.; Sartor, R.C.; Shen, Z.; Schmitz, R.J.; Wu, K.J.; Urich, M.A.; Nery, J.R.; Smith, L.G.; Schnable, J.C.; Ecker, J.R.; et al. Integration of omic networks in a developmental atlas of maize. Science 2016, 353, 814–818. [Google Scholar] [CrossRef] [PubMed] [PubMed Central]
- Heffner, E.L.; Jannink, J.L.; Iwata, H.; Souza, E.; Sorrells, M.E. Genomic selection accuracy for grain quality traits in biparental wheat populations. Crop Sci. 2011, 51, 2597–2606. [Google Scholar] [CrossRef]
- Crossa, J.; Beyene, Y.; Kassa, S.; Pérez, P.; Hickey, J.M.; Chen, C.; De Los Campos, G.; Burgueño, J.; Windhausen, V.S.; Buckler, E.; et al. Genomic prediction in maize breeding populations with genotyping-by-sequencing. G3 Genes Genomes Genet. 2013, 3, 1903–1926. [Google Scholar] [CrossRef]
- Liu, Y.; Ao, M.; Lu, M.; Zheng, S.; Zhu, F.; Ruan, Y.; Guan, Y.; Zhang, A.; Cui, Z. Genomic selection to improve husk tightness based on genomic molecular markers in maize. Front. Plant Sci. 2023, 14, 1252298. [Google Scholar] [CrossRef] [PubMed] [PubMed Central]
- Ren, J.; Li, Z.; Wu, P.; Zhang, A.; Liu, Y.; Hu, G.; Cao, S.; Qu, J.; Dhliwayo, T.; Zheng, H.; et al. Genetic Dissection of Quantitative Resistance to Common Rust (Puccinia sorghi) in Tropical Maize (Zea mays L.) by Combined Genome-Wide Association Study, Linkage Mapping, and Genomic Prediction. Front. Plant Sci. 2021, 12, 692205. [Google Scholar] [CrossRef] [PubMed] [PubMed Central]
- Bernardo, R. Genomewide selection when major genes are known. Crop Sci. 2014, 54, 68–75. [Google Scholar] [CrossRef]
- Spindel, J.E.; Begum, H.; Akdemir, D.; Collard, B.; Redoña, E.; Jannink, J.-L.; McCouch, S. Genome-wide prediction models that incorporate de novo GWAS are a powerful new tool for tropical rice improvement. Heredity 2016, 116, 395. [Google Scholar] [CrossRef]
- Yang, J.; Mezmouk, S.; Baumgarten, A.; Buckler, E.S.; Guill, K.E.; McMullen, M.D.; Mumm, R.H.; Ross-Ibarra, J. Incomplete dominance of deleterious alleles contributes substantially to trait variation and heterosis in maize. PLOS Genet. 2017, 13, e1007019. [Google Scholar] [CrossRef]
- Liu, Y.B.; Hu, G.H.; Zhang, A.; Loladze, A.; Hu, Y.; Wang, H.; Qu, J.; Zhang, X.; Olsen, M.; Vicente, F.S.; et al. Genome-wide association study and genomic prediction of Fusarium ear rot resistance in tropical maize germplasm. Crop J. 2021, 9, 325–341. [Google Scholar] [CrossRef]
- Nakaya, A.; Isobe, S.N. Will genomic selection be a practical method for plant breeding? Ann. Bot. 2012, 110, 1303–1316. [Google Scholar] [CrossRef] [PubMed] [PubMed Central]





| Trait 1 | Environment 2 | Range | Mean ± SD | SKewness | Kurtosis | CV (%) 3 |
|---|---|---|---|---|---|---|
| DTT | SG | 50.0~72.0 | 59.94 ± 4.22 | 0.23 | −0.68 | 7.04 |
| DF | 50.0~62.0 | 54.63 ± 2.47 | 0.44 | −0.82 | 4.53 | |
| LD | 50.0~68.0 | 56.41 ± 3.79 | 0.62 | −0.48 | 6.71 | |
| QT | 63.0~83.0 | 71.06 ± 3.48 | 0.00 | 0.29 | 4.90 | |
| Combined | 55.1~67.0 | 60.55 ± 2.27 | 0.36 | −0.42 | 3.75 | |
| DTP | SG | 54.0~77.0 | 64.30 ± 4.20 | 0.33 | −0.35 | 6.53 |
| DF | 53.0~75.0 | 62.80 ± 4.67 | 0.29 | −0.77 | 7.43 | |
| LD | 52.0~72.0 | 59.80 ± 3.71 | 0.44 | −0.31 | 6.21 | |
| QT | 63.0~86.0 | 72.90 ± 3.41 | 0.16 | 0.70 | 4.39 | |
| Combined | 58.2~73.0 | 65.00 ± 2.85 | 0.36 | −0.46 | 4.67 | |
| DTS | SG | 54.0~78.0 | 65.87 ± 4.51 | 0.27 | −0.44 | 6.85 |
| DF | 54.0~78.0 | 63.73 ± 5.45 | 0.42 | −0.88 | 8.55 | |
| LD | 52.0~74.0 | 61.29 ± 3.91 | 0.31 | −0.08 | 6.39 | |
| QT | 63.0~87.0 | 73.78 ± 3.78 | 0.78 | 0.80 | 5.13 | |
| Combined | 58.8~75.0 | 66.30 ± 3.16 | 0.39 | −0.47 | 4.76 |
| Trait 1 | Variance Components 2 | H2 (%) 3 | ||
|---|---|---|---|---|
| DTT | 13.61 *** | 9.22 *** | 4.26 *** | 82.75 |
| DTP | 19.84 *** | 10.68 *** | 4.29 *** | 86.09 |
| DTS | 23.98 *** | 14.12 *** | 4.92 *** | 85.26 |
| Model | Trait 1 | SNP 2 | Chromosome | Position | Bin | p-Value | R2 (%) 3 |
|---|---|---|---|---|---|---|---|
| BLINK | DTT | 1_190275500 | 1 | 190275500 | 1.06 | 5.52 × 10−11 | 1.41 |
| 9_152140631 | 9 | 152140631 | 9.07 | 2.48 × 10−9 | 16.92 | ||
| 10_146767704 | 10 | 146767704 | 10.07 | 2.34 × 10−8 | 1.97 | ||
| DTP | 3_198946071 | 3 | 198946071 | 3.07 | 3.23 × 10−8 | 2.64 | |
| 3_229665314 | 3 | 229665314 | 3.09 | 2.68 × 10−7 | 3.90 | ||
| 8_114509981 | 8 | 114509981 | 8.04 | 2.26 × 10−7 | 3.70 | ||
| 9_152140631 | 9 | 152140631 | 9.07 | 3.98 × 10−11 | 12.68 | ||
| DTS | 8_78666793 | 8 | 78666793 | 8.03 | 2.42 × 10−12 | 3.39 | |
| 9_152140631 | 9 | 152140631 | 9.07 | 3.52 × 10−7 | 24.17 | ||
| FarmCPU | DTT | 3_198946071 | 3 | 198946071 | 3.07 | 2.52 × 10−8 | 4.34 |
| 9_152140631 | 9 | 152140631 | 9.07 | 7.35 × 10−15 | 15.53 | ||
| 10_149653921 | 10 | 149653921 | 10.07 | 1.27 × 10−7 | 3.55 | ||
| DTS | 3_10537234 | 3 | 10537234 | 3.03 | 2.67 × 10−8 | 1.02 | |
| 8_77014638 | 8 | 77014638 | 8.03 | 2.05 × 10−7 | 0.50 | ||
| 9_18946215 | 9 | 18946215 | 9.02 | 1.42 × 10−7 | 3.74 | ||
| 9_146646966 | 9 | 146646966 | 9.06 | 3.90 × 10−9 | 1.18 | ||
| 9_152140631 | 9 | 152140631 | 9.07 | 8.05 × 10−13 | 5.82 | ||
| 10_145158286 | 10 | 145158286 | 10.07 | 7.89 × 10−14 | 3.73 | ||
| DTS | 3_199485386 | 3 | 199485386 | 3.07 | 1.35 × 10−7 | 7.16 | |
| 8_78666793 | 8 | 78666793 | 8.03 | 8.63 × 10−9 | 2.30 | ||
| 9_146646966 | 9 | 146646966 | 9.06 | 3.68 × 10−7 | 3.30 | ||
| 9_152140631 | 9 | 152140631 | 9.07 | 3.40 × 10−9 | 8.53 |
| SNP | Trait | Gene ID | Annotation |
|---|---|---|---|
| 1_190275500 | DTT | Zm00001d031445 | Ethylene-insensitive3-like protein |
| Zm00001d031444 | IRK-interacting protein | ||
| Zm00001d031443 | DUF2361 family protein | ||
| Zm00001d031447 | ABC transporter C family member 10 | ||
| 3_10537234 | DTP | Zm00001d039650 | Cytochrome P450 734A1 |
| 3_198946071 | DTT, DTP | Zm00001d043406 | Interactor of constitutive active ROPs 1 |
| 3_199485386 | DTS | Zm00001d043427 | Uncharacterized LOC109945323 |
| Zm00001d043426 | Pentatricopeptide repeat-containing protein At3g58590 | ||
| 3_229665314 | DTP | Zm00001d044495 | Vacuolar-processing enzyme |
| Zm00001d044496 | Pentatricopeptide repeat-containing protein chloroplastic | ||
| 8_77014638 | DTP | Zm00001d009708 | Calcium-dependent protein kinase 1 |
| Zm00001d009707 | Protein ABIL1 | ||
| 8_78666793 | DTS | Zm00001d009738 | Tubulin γ-2 chain |
| 8_114509981 | DTP | Zm00001d010425 | Coiled-coil domain-containing protein 25 |
| 9_146646966 | DTP, DTS | Zm00001d047969 | CONSTANS interacting protein 6 |
| Zm00001d047968 | Zinc finger protein 7 | ||
| 9_152140631 | DTT, DTP, DTS | Zm00001d048190 | RNase L inhibitor protein-related |
| Zm00001d048191 | Membrane protein | ||
| 9_18946215 | DTP | Zm00001d045323 | Double B-box zinc finger protein 11 |
| Zm00001d045324 | Dual specificity protein phosphatase DSP8 | ||
| 10_145158286 | DTP | Zm00001d026397 | RNA-binding protein AKIP1 |
| Zm00001d026396 | Formation of crista junctions protein 1 | ||
| 10_146767704 | DTT | Zm00001d026482 | Uncharacterized LOC111590308 |
| 10_149653921 | DTT | Zm00001d026668 | Receptor-like kinase TMK2 |
Disclaimer/Publisher’s Note: The statements, opinions and data contained in all publications are solely those of the individual author(s) and contributor(s) and not of MDPI and/or the editor(s). MDPI and/or the editor(s) disclaim responsibility for any injury to people or property resulting from any ideas, methods, instructions or products referred to in the content. |
© 2024 by the authors. Licensee MDPI, Basel, Switzerland. This article is an open access article distributed under the terms and conditions of the Creative Commons Attribution (CC BY) license (https://creativecommons.org/licenses/by/4.0/).
Share and Cite
Fan, Z.; Lin, S.; Jiang, J.; Zeng, Y.; Meng, Y.; Ren, J.; Wu, P. Dual-Model GWAS Analysis and Genomic Selection of Maize Flowering Time-Related Traits. Genes 2024, 15, 740. https://doi.org/10.3390/genes15060740
Fan Z, Lin S, Jiang J, Zeng Y, Meng Y, Ren J, Wu P. Dual-Model GWAS Analysis and Genomic Selection of Maize Flowering Time-Related Traits. Genes. 2024; 15(6):740. https://doi.org/10.3390/genes15060740
Chicago/Turabian StyleFan, Zehui, Shaohang Lin, Jiale Jiang, Yukang Zeng, Yao Meng, Jiaojiao Ren, and Penghao Wu. 2024. "Dual-Model GWAS Analysis and Genomic Selection of Maize Flowering Time-Related Traits" Genes 15, no. 6: 740. https://doi.org/10.3390/genes15060740
APA StyleFan, Z., Lin, S., Jiang, J., Zeng, Y., Meng, Y., Ren, J., & Wu, P. (2024). Dual-Model GWAS Analysis and Genomic Selection of Maize Flowering Time-Related Traits. Genes, 15(6), 740. https://doi.org/10.3390/genes15060740
