Comparative Analysis of Four Complete Mitochondrial Genomes of Epinephelidae (Perciformes)
Abstract
:1. Introduction
2. Materials and Methods
2.1. DNA Extraction, Amplification, and Sequencing
2.2. Sequence Assembly, Annotation, and Analysis
2.3. Phylogenetic Analysis
3. Results and Discussion
3.1. Genome Organization and Base Composition
3.2. Protein Coding Genes and Codon Usage
3.3. Sliding Window Analysis and Nucleotide Diversity
3.4. Transfer RNA and Ribosomal RNA Genes
3.5. Non-Coding Region
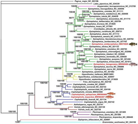
3.6. Phylogenetic Analysis
4. Conclusions
Supplementary Materials
Author Contributions
Funding
Institutional Review Board Statement
Informed Consent Statement
Data Availability Statement
Acknowledgments
Conflicts of Interest
References
- Heemstra, P.C.; Randall, J.E. FAO Species Catalogue. Groupers of the World (Family Serranidae, Subfamily Epinephelinae). An Annotated and Illustrated Catalogue of the Grouper, Rockcod, Hind, Coral Grouper and Lyretail Species Known to Date. FAO Fish. Synop. 1993, 125, 1–382. [Google Scholar]
- Nelson, J.S.; Grande, T.C.; Wilson, M.V. Fishes of the World, 5th ed.; John Wiley & Sons: Hoboken, NJ, USA, 2016; pp. 1–752. [Google Scholar]
- Craig, M.T.; Pondella, D.J.; Franck, J.P.; Hafner, J.C. On the status of the Serranid fish genus Epinephelus: Evidence for paraphyly based upon 16S rDNA sequence. Mol. Phylogenet. Evol. 2001, 19, 121–130. [Google Scholar] [CrossRef] [PubMed]
- Craig, M.T.; Hastings, P.A. A molecular phylogeny of the groupers of the subfamily Epinephelinae (Serranidae) with a revised classification of the Epinephelini. Ichthyol. Res. 2007, 54, 1–17. [Google Scholar] [CrossRef]
- Craig, M.T.; de Mitcheson, Y.S.; Heemstra, P.C. Groupers of the World: A Field Market Guide; National Inquiry Services Centre: Grahamstown, South Africa, 2011; pp. 1–47. [Google Scholar]
- Ma, K.Y.; Craig, M.T. An Inconvenient Monophyly: An Update on the Taxonomy of the Groupers (Epinephelidae). Copeia 2018, 106, 443–456. [Google Scholar] [CrossRef]
- Zhuang, X.; Qu, M.; Zhang, X.; Ding, S. A comprehensive description and evolutionary analysis of 22 grouper (perciformes, epinephelidae) mitochondrial genomes with emphasis on two novel genome organizations. PLoS ONE 2013, 8, e73561. [Google Scholar] [CrossRef] [Green Version]
- Luiz, O.J.; Woods, R.M.; Madin, E.M.; Madin, J.S. Predicting IUCN extinction risk categories for the world’s data deficient groupers (Teleostei: Epinephelidae). Conserv. Lett. 2016, 9, 342–350. [Google Scholar] [CrossRef]
- Vaini, J.O.; Mota, K.G.; Ojeda, A.P.; Barreiros, J.P.; Moreira, R.G.; Hilsdorf, A.W. Development and characterization of 20 polymorphic microsatellite markers for Epinephelus marginatus (Lowe, 1834) (Perciformes: Epinephelidae) using 454 pyrosequencing. Genet. Mol. Biol. 2019, 42, 74–79. [Google Scholar] [CrossRef]
- Betancur, R.R.; Wiley, E.O.; Arratia, G.; Acero, A.; Bailly, N.; Miya, M.; Lecointre, G.; Orti, G. Phylogenetic classification of bony fishes. BMC Evol. Biol. 2017, 17, 162. [Google Scholar] [CrossRef] [Green Version]
- Tucker, S.J.; Kurniasih, E.M.; Craig, M.T. A New Species of Grouper (Epinephelus; Epinephelidae) from the Indo-Pacific. Copeia 2016, 104, 658–662. [Google Scholar] [CrossRef]
- De Mitcheson, Y.S.; Craig, M.T.; Bertoncini, A.A.; Carpenter, K.E.; Cheung, W.W.L.; Choat, J.H.; Cornish, A.S.; Fennessy, S.T.; Ferreira, B.P.; Heemstra, P.C.; et al. Fishing groupers towards extinction: A global assessment of threats and extinction risks in a billion dollar fishery. Fish Fish. 2013, 14, 119–136. [Google Scholar] [CrossRef]
- Liu, Z.J.; Cordes, J.F. DNA marker technologies and their applications in aquaculture genetics. Aquaculture 2004, 238, 1–37. [Google Scholar] [CrossRef]
- Baldwin, C.C.; Johnson, G.D. Phylogeny of the epinephelinae (Teleostei: Serranidae). Bull. Mar. Sci. 1993, 51, 240–283. [Google Scholar]
- Myers, R.F. Micronesian Reef Fishes: A Comprehensive Guide to the Coral Reef Fishes of Micronesia, 3rd revised and expanded ed.; Coral Graphics: Barrigada, Guam, 1999; p. 297. [Google Scholar]
- Allen, G.R.; Erdmann, M.V. Reef Fishes of the East Indies; Universitiy of Hawai’i Press, Tropical Reef Research: Perth, Australia, 2012; Volume I–III. [Google Scholar]
- Jordan, D.S.; Evermann, B.W. The Aquatic Resources of the Hawaiian Islands: The Shore Fishes of the Hawaiian Islands, with a General Account of the Fish Fauna; US Government Printing Office: Washington, DC, USA, 1905; Volume 23.
- Smith, C.L. A revision of the American groupers: Epinephelus and allied genera. Bull. Am. Mus. Nat. Hist. 1971, 146, 1–241. [Google Scholar]
- Smith, C.L. Family Serranidae. In FAO Species Identification Sheets for Fishery Purposes, Eastern Central Altantic; Fishing Area 34, 47 (In Part). Fischer, W., Bianchi, G., Scott, W.B., Eds.; Department of Fisheries and Oceans Canada by Arrangement with Food and Agricultural Organization of the United Nations: Ottawa, ON, Canada, 1981; Volumes 1–7. [Google Scholar]
- Smith-Vaniz, W.F.; Johnson, G.D.; Randall, J.E. Redescription of Gracila albomarginata (Fowler and Bean) and Cephalopholis polleni (Bleeker) with comments on the generic limits of selected Indo-Pacific groupers (Pisces: Serranidae: Epinephelinae). Proc. Acad. Nat. Sci. Phila. 1988, 140, 1–23. [Google Scholar]
- Wolstenholme, D.R. Animal Mitochondrial DNA: Structure and Evolution. Int. Rev. Cytol. 1992, 141, 173–216. [Google Scholar] [PubMed]
- Boore, J.L. Animal mitochondrial genomes. Nucleic Acids Res. 1999, 27, 1767–1780. [Google Scholar] [CrossRef] [PubMed] [Green Version]
- Miya, M.; Nishida, M. Organization of the Mitochondrial Genome of a Deep-Sea Fish, Gonostoma gracile (Teleostei: Stomiiformes): First Example of Transfer RNA Gene Rearrangements in Bony Fishes. Mar. Biotechnol. 1999, 5, 416–426. [Google Scholar] [CrossRef]
- Zhuang, X.; Ding, S.X.; Wang, J.; Wang, Y.; Su, Y. A set of 16 consensus primer pairs amplifying the complete mitochondrial genomes of orange-spotted grouper (Epinephelus coioides) and Hong Kong grouper (Epinephelus akaara). Mol. Ecol. Resour. 2009, 9, 1551–15533. [Google Scholar] [CrossRef]
- Burland, T.G. DNASTAR’s Lasergene sequence analysis software. Methods Mol. Biol. 2000, 132, 71–91. [Google Scholar]
- Bernt, M.; Donath, A.; Juhling, F.; Externbrink, F.; Florentz, C.; Fritzsch, G.; Putz, J.; Middendorf, M.; Stadler, P.F. MITOS: Improved de novo metazoan mitochondrial genome annotation. Mol. Phylogenet. Evol. 2013, 69, 313–319. [Google Scholar] [CrossRef]
- Lowe, T.M.; Chan, P.P. tRNAscan-SE On-line: Integrating search and context for analysis of transfer RNA genes. Nucleic Acids Res. 2016, 44, 54–57. [Google Scholar] [CrossRef] [PubMed]
- Laslett, D.; Canback, B. ARWEN: A program to detect tRNA genes in metazoan mitochondrial nucleotide sequences. Bioinformatics 2008, 24, 172–175. [Google Scholar] [CrossRef] [PubMed] [Green Version]
- Wang, W. The Molecular Detection of Corynespora Cassiicola on Cucumber by PCR Assay Using DNAman Software and NCBI. In Proceedings of the Computer and Computing Technologies in Agriculture IX, Beijing, China, 27–30 September 2015; pp. 248–258. [Google Scholar]
- Grant, J.R.; Stothard, P. The CGView Server: A comparative genomics tool for circular genomes. Nucleic Acids Res. 2008, 36, 181–184. [Google Scholar] [CrossRef] [PubMed]
- Kumar, S.; Stecher, G.; Li, M.; Knyaz, C.; Tamura, K. MEGA X: Molecular Evolutionary Genetics Analysis across Computing Platforms. Mol. Biol. Evol. 2018, 35, 1547–1549. [Google Scholar] [CrossRef]
- Wickham, H. Ggplot2: Elegant Graphics for Data Analysis, 2nd ed.; Springer International Publishing: Cham, Switzerland, 2016. [Google Scholar]
- Rozas, J.; Ferrer-Mata, A.; Sanchez-DelBarrio, J.C.; Guirao-Rico, S.; Librado, P.; Ramos-Onsins, S.E.; Sanchez-Gracia, A. DnaSP 6: DNA Sequence Polymorphism Analysis of Large Data Sets. Mol. Biol. Evol. 2017, 34, 3299–3302. [Google Scholar] [CrossRef]
- Wang, D.; Zhang, Y.; Zhang, Z.; Zhu, J.; Yu, J. KaKs_Calculator 2.0: A Toolkit Incorporating γ-Series Methods and Sliding Window Strategies. Genom. Proteom. Bioinform. 2010, 8, 77–80. [Google Scholar] [CrossRef] [Green Version]
- Katoh, K.; Standley, D.M. Patterns of nucleotide composition at fourfold degenerate sites of animal mitochondrial genomes. J. Mol. Evol. 1995, 41, 353–358. [Google Scholar]
- Ranwez, V.; Douzery, E.J.P.; Cambon, C.; Chantret, N.; Delsuc, F. MACSE v2: Toolkit for the Alignment of Coding Sequences Accounting for Frameshifts and Stop Codons. Mol. Biol. Evol. 2018, 35, 2582–2584. [Google Scholar] [CrossRef]
- Katoh, K.; Standley, D.M. MAFFT multiple sequence alignment software version 7: Improvements in performance and usability. Mol. Biol. Evol. 2013, 30, 772–780. [Google Scholar] [CrossRef] [Green Version]
- Talavera, G.; Castresana, J. Improvement of phylogenies after removing divergent and ambiguously aligned blocks from protein sequence alignments. Syst. Biol. 2007, 56, 564–577. [Google Scholar] [CrossRef] [Green Version]
- Zhang, D.; Gao, F.; Jakovlić, I.; Zou, H.; Zhang, J.; Li, W.X.; Wang, G.T. PhyloSuite: An integrated and scalable desktop platform for streamlined molecular sequence data management and evolutionary phylogenetics studies. Mol. Ecol. Resour. 2020, 20, 348–355. [Google Scholar] [CrossRef] [PubMed]
- Kalyaanamoorthy, S.; Minh, B.Q.; Wong, T.K.F.; von Haeseler, A.; Jermiin, L.S. ModelFinder: Fast model selection for accurate phylogenetic estimates. Nat. Methods 2017, 14, 587–589. [Google Scholar] [CrossRef] [PubMed] [Green Version]
- Burnham, K.P.; Anderson, D.R. Model Selection and Multimodel Inference: A Practical Information-Theoretic Approach; Springer: Berlin/Heidelberg, Germany, 2002. [Google Scholar]
- Minh, B.Q.; Schmidt, H.A.; Chernomor, O.; Schrempf, D.; Woodhams, M.D.; von Haeseler, A.; Lanfear, R. IQ-TREE 2: New Models and Efficient Methods for Phylogenetic Inference in the Genomic Era. Mol. Biol. Evol. 2020, 37, 1530–1534. [Google Scholar] [CrossRef] [PubMed] [Green Version]
- Nylander, J.A.; Ronquist, F.; Huelsenbeck, J.P.; Nieves-Aldrey, J.L. Bayesian phylogenetic analysis of combined data. Syst. Biol. 2004, 53, 47–67. [Google Scholar] [CrossRef] [PubMed] [Green Version]
- Letunic, I.; Bork, P. Interactive tree of life (iTOL) v3: An online tool for the display and annotation of phylogenetic and other trees. Nucleic Acids Res. 2016, 44, 242–245. [Google Scholar] [CrossRef]
- Anderson, S.; Bankier, A.T.; Barrell, B.G.; de Bruijn, M.H.; Coulson, A.R.; Drouin, J.; Eperon, I.C.; Nierlich, D.P.; Roe, B.A.; Sanger, F.; et al. Sequence and organization of the human mitochondrial genome. Nature 1981, 290, 457–465. [Google Scholar] [CrossRef]
- Wang, C.; Lai, T.; Ye, P.; Yan, Y.; Feutry, P.; He, B.; Huang, Z.; Zhu, T.; Wang, J.; Chen, X. Novel duplication remnant in the first complete mitogenome of Hemitriakis japanica and the unique phylogenetic position of family Triakidae. Gene 2022, 820, 146232. [Google Scholar] [CrossRef]
- Li, B.; Wang, H.; Yang, L.; Liu, S.; Zhuang, Z. Complete Mitochondrial Genome of Pseudocaranx dentex (Carangidae, Perciformes) Provides Insight into Phylogenetic and Evolutionary Relationship among Carangidae Family. Genes 2021, 12, 1234. [Google Scholar] [CrossRef]
- Gupta, S.K.; Majumdar, S.; Bhattacharya, T.K.; Ghosh, T.C. Studies on the relationships between the synonymous codon usage and protein secondary structural units. Biochem. Biophys. Res. Commun. 2000, 269, 692–696. [Google Scholar] [CrossRef]
- Moriyama, E.N.; Powell, J.R. Gene length and codon usage bias in Drosophila melanogaster, Saccharomyces cerevisiae and Escherichia coli. Nucleic Acids Res. 1998, 26, 3188–3193. [Google Scholar] [CrossRef] [Green Version]
- Moriyama, E.N.; Powell, J.R. Codon usage bias and tRNA abundance in Drosophila. J. Mol. Evol. 1997, 45, 514–523. [Google Scholar] [CrossRef] [PubMed]
- Carlini, D.B.; Chen, Y.; Stephan, W. The relationship between third-codon position nucleotide content, codon bias, mRNA secondary structure and gene expression in the drosophilid alcohol dehydrogenase genes Adh and Adhr. Genetics 2001, 159, 623–633. [Google Scholar] [CrossRef] [PubMed]
- Boore, J.L.; Medina, M.; Rosenberg, L.A. Complete sequences of the highly rearranged molluscan mitochondrial genomes of the Scaphopod Graptacme eborea and the bivalve Mytilus edulis. Mol. Biol. Evol. 2004, 21, 1492–1503. [Google Scholar] [CrossRef] [PubMed] [Green Version]
- Dellaporta, S.L.; Xu, A.; Sagasser, S.; Jakob, W.; Moreno, M.A.; Buss, L.W.; Schierwater, B. Mitochondrial genome of Trichoplax adhaerens supports placozoa as the basal lower metazoan phylum. Proc. Natl. Acad. Sci. USA 2006, 103, 8751–8756. [Google Scholar] [CrossRef] [Green Version]
- Zhang, D.; Zou, H.; Wu, S.G.; Li, M.; Jakovlic, I.; Zhang, J.; Chen, R.; Li, W.X.; Wang, G.T. Three new Diplozoidae mitogenomes expose unusual compositional biases within the Monogenea class: Implications for phylogenetic studies. BMC Evol. Biol. 2018, 18, 133. [Google Scholar] [CrossRef] [Green Version]
- Yang, Z.; Bielawski, J.P. Statistical methods for detecting molecular adaptation. Trends Ecol. Evol. 2000, 15, 496–503. [Google Scholar] [CrossRef]
- Stenico, M.; Lloyd, A.T.; Sharp, P. Codon usage in Caenorhabditis elegans: Delineation of translational selection and mutational biases. Nucleic Acids Res. 1994, 22, 2437–2446. [Google Scholar] [CrossRef] [Green Version]
- Monnens, M.; Thijs, S.; Briscoe, A.G.; Clark, M.; Frost, E.J.; Littlewood, D.T.J.; Sewell, M.; Smeets, K.; Artois, T.; Vanhove, M.P.M. The first mitochondrial genomes of endosymbiotic rhabdocoels illustrate evolutionary relaxation of atp8 and genome plasticity in flatworms. Int. J. Biol. Macromol. 2020, 162, 454–469. [Google Scholar] [CrossRef]
- Liu, M.; Li, J.L.; Ding, S.X.; Liu, Z.Q. Epinephelus moara: A valid species of the family Epinephelidae (Pisces: Perciformes). J. Fish Biol. 2013, 82, 1684–1699. [Google Scholar] [CrossRef]
- Chen, X.; Chen, H.; Yang, W.; Lin, L.; Liu, M. Complete mitochondrial genome and the phylogenetic position of the brown-spotted grouper Epinephelus chlorostigma (Perciformes: Epinephelidae). Mitochondrial DNA A DNA Mapp. Seq. Anal. 2016, 27, 4268–4269. [Google Scholar] [CrossRef]
- Wang, C.; Chen, H.; Tian, S.; Yang, C.; Chen, X. Novel Gene Rearrangement and the Complete Mitochondrial Genome of Cynoglossus monopus: Insights into the Envolution of the Family Cynoglossidae (Pleuronectiformes). Int. J. Mol. Sci. 2020, 21, 6895. [Google Scholar] [CrossRef] [PubMed]
- Satoh, T.P.; Miya, M.; Mabuchi, K.; Nishida, M. Structure and variation of the mitochondrial genome of fishes. BMC Genom. 2016, 17, 719. [Google Scholar] [CrossRef] [PubMed] [Green Version]









| Species | GenBank Accession Number | Size (bp) | AT% | AT-Skew | Sampling ID | Sampling Year |
|---|---|---|---|---|---|---|
| Cephalopholis leopardus | MW560467 | 16,585 | 55.2 | 0.06 | YS2018052107 | 2018 |
| Cephalopholis spiloparaea | MW560468 | 16,587 | 55.3 | 0.06 | ZB2018050814 | 2018 |
| Epinephelus amblycephalus | OM370929 | 16,872 | 55.0 | 0.04 | WZ2018110410 | 2019 |
| Epinephelus hexagonatus | MW560469 | 16,869 | 54.8 | 0.04 | HY2019060508 | 2019 |
| Genes | Strand | Size (bp) | Start Codon | Stop Codon | Anticodon |
|---|---|---|---|---|---|
| Cephalopholis leopardus/Cephalopholis spiloparaea/Epinephelus amblycephalus/Epinephelus hexagonatus | |||||
| tRNA-Phe (F) | H | 70/69/70/70 | GAA | ||
| 12S rRNA | H | 954/954/952/956 | |||
| tRNA-Val (V) | H | 71/71/70/71 | TAC | ||
| 16S rRNA | H | 1709/1705/1710/1710 | |||
| tRNA-Leu1 (L1) | H | 75/76/76/75 | TAA | ||
| ND1 | H | 975/975/975/975 | ATG/ATG/ATG/ATG | TAA/TAA/TAA/TAA | |
| tRNA-Ile (I) | H | 70/70/70/70 | TTG | ||
| tRNA-Gln (Q) | L | 71/71/71/71 | GAT | ||
| tRNA-Met (M) | H | 69/69/69/69 | CAT | ||
| ND2 | H | 1047/1047/1047/1047 | ATG/ATG/ATG/ATG | TAA/TAA/TAA/TAA | |
| tRNA-Trp (W) | H | 71/71/71/71 | TCA | ||
| tRNA-Ala (A) | L | 69/69/69/69 | TGC | ||
| tRNA-Asn (N) | L | 73/73/73/73 | GTT | ||
| OL | - | 41/40/44/43 | |||
| tRNA-Cys (C) | L | 68/67/67/68 | GCA | ||
| tRNA-Tyr (Y) | L | 71/71/71/71 | GTA | ||
| COI | H | 1551/1551/1551/1551 | GTG/GTG/GTG/GTG | TAG/TAA/TAA/TAG | |
| tRNA-Ser1 (S1) | L | 72/71/71/71 | TGA | ||
| tRNA-Asp (D) | H | 73/74/73/73 | GTC | ||
| COII | H | 691/691/691/691 | ATG/ATG/ATG/ATG | T-/T-/T-/T- | |
| tRNA-Lys (K) | H | 73/73/74/73 | TTT | ||
| ATP8 | H | 168/168/168/168 | ATG/ATG/ATG/ATG | TAA/TAA/TAA/TAA | |
| ATP6 | H | 684/690/684/684 | CTG/CTG/CTG/CTG | TAA/TAA/TAA/TAA | |
| COIII | H | 786/786/786/786 | ATG/ATG/ATG/ATG | TAA/TAA/TAA/TAA | |
| tRNA-Gly (G) | H | 72/72/72/72 | TCC | ||
| ND3 | H | 351/349/349/351 | ATG/ATG/ATG/ATG | TAG/T-/T-/TAG | |
| tRNA-Arg (R) | H | 69/69/69/69 | TCG | ||
| ND4L | H | 297/297/297/297 | ATG/ATG/ATG/ATG | TAA/TAA/TAA/TAA | |
| ND4 | H | 1381/1354/1381/1381 | ATG/ATG/GTG/ATG | T-/T-/T-/T- | |
| tRNA-His (H) | H | 71/70/70/70 | GTG | ||
| tRNA-Ser2 (S2) | H | 72/71/70/72 | GCT | ||
| tRNA-Leu2 (L2) | H | 73/73/73/73 | TAG | ||
| ND5 | H | 1839/1839/1839/1839 | ATG/ATG/ATG/ATG | TAA/TAA/TAA/TAA | |
| ND6 | L | 522/522/522/522 | ATG/ATG/ATG/ATG | TAA/TAG/TAA/TAG | |
| tRNA-Glu (E) | L | 69/69/69/69 | TTC | ||
| Cytb | H | 1141/1141/1141/1141 | ATG/ATG/ATG/ATG | T-/T-/T-/T- | |
| tRNA-Thr (T) | H | 73/73/73/73 | TGT | ||
| tRNA-Pro (P) | L | 70/70/70/70 | TGG | ||
| Control region (CR) | H | 880/880/1170/1171 | |||
| Species | Length (bp) | Sequence |
|---|---|---|
| Cephalopholis leopardus | 35 | TCCCCCGCCTAATAATAAGACTAATAGGCGGGGGA |
| Cephalopholis spiloparaea | 34 | TCCCCCGCCTAATAATAGGCTAATAGGCGGGGGA |
| Epinephelus amblycephalus | 44 | GCTTCCCCCCGCCCCCCGGGGGGCGGGGGGCGGCGGGGGGAAGC |
| Epinephelus hexagonatus | 39 | TCCCCCGCCTACTCAGATCCAAAAGGAGTAGGCGGGGGA |
Publisher’s Note: MDPI stays neutral with regard to jurisdictional claims in published maps and institutional affiliations. |
© 2022 by the authors. Licensee MDPI, Basel, Switzerland. This article is an open access article distributed under the terms and conditions of the Creative Commons Attribution (CC BY) license (https://creativecommons.org/licenses/by/4.0/).
Share and Cite
Wang, C.; Ye, P.; Liu, M.; Zhang, Y.; Feng, H.; Liu, J.; Zhou, H.; Wang, J.; Chen, X. Comparative Analysis of Four Complete Mitochondrial Genomes of Epinephelidae (Perciformes). Genes 2022, 13, 660. https://doi.org/10.3390/genes13040660
Wang C, Ye P, Liu M, Zhang Y, Feng H, Liu J, Zhou H, Wang J, Chen X. Comparative Analysis of Four Complete Mitochondrial Genomes of Epinephelidae (Perciformes). Genes. 2022; 13(4):660. https://doi.org/10.3390/genes13040660
Chicago/Turabian StyleWang, Chen, Peiyuan Ye, Min Liu, Yue Zhang, Haiqing Feng, Jingyu Liu, Haolang Zhou, Junjie Wang, and Xiao Chen. 2022. "Comparative Analysis of Four Complete Mitochondrial Genomes of Epinephelidae (Perciformes)" Genes 13, no. 4: 660. https://doi.org/10.3390/genes13040660
APA StyleWang, C., Ye, P., Liu, M., Zhang, Y., Feng, H., Liu, J., Zhou, H., Wang, J., & Chen, X. (2022). Comparative Analysis of Four Complete Mitochondrial Genomes of Epinephelidae (Perciformes). Genes, 13(4), 660. https://doi.org/10.3390/genes13040660

