Transcriptome Profile of Membrane and Extracellular Matrix Components in Ligament-Fibroblastic Progenitors and Cementoblasts Differentiated from Human Periodontal Ligament Cells
Abstract
1. Introduction
2. Materials and Methods
2.1. Cell Culture and Treatments
2.2. Flow Cytometry
2.3. Quantitative Reverse Transcriptional PCR (qRT-PCR)
2.4. RNA Extraction and RNA-Seq Library Construction
2.5. Data Analysis
2.6. GO Functional Enrichment and Protein–Protein Interaction (PPI) Analysis for DEGs
2.7. Western Blot Analysis
2.8. Immunohistochemistry
2.9. Antibody Information
3. Results
3.1. Cytodifferentiation of hPDLCs into Ligament-Fibroblastic Cells and Cementoblast-like Cells
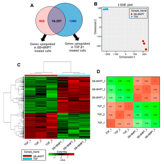
3.2. RNA Sequencing and Identification of Differentially Expressed Genes (DEGs)
3.3. Functional Classification of DEGs
3.4. Integrative Mining of Biological Pathways Based on Protein–Protein Interaction (PPI)
3.5. Expression of DEGs Related to Membrane and ECM Molecules Upregulated during Differentiation Were Verified by qRT-PCR and Protein Analysis
4. Discussion
5. Conclusions
Supplementary Materials
Author Contributions
Funding
Institutional Review Board Statement
Informed Consent Statement
Data Availability Statement
Acknowledgments
Conflicts of Interest
References
- Seo, B.M.; Miura, M.; Gronthos, S.; Bartold, P.M.; Batouli, S.; Brahim, J.; Young, M.; Robey, P.G.; Wang, C.Y.; Shi, S. Investigation of multipotent postnatal stem cells from human periodontal ligament. Lancet 2004, 364, 149–155. [Google Scholar] [CrossRef]
- Cha, Y.; Jeon, M.; Lee, H.S. Effects of in vitro osteogenic induction on in vivo tissue regeneration by dental pulp and periodontal ligament stem cells. J. Endod. 2015, 41, 1462–1468. [Google Scholar] [CrossRef] [PubMed]
- Yang, Z.H.; Zhang, X.J.; Dang, N.N.; Ma, Z.F.; Xu, L.; Wu, J.J.; Sun, Y.J.; Duan, Y.Z.; Lin, Z.; Jin, Y. Apical tooth germ cell-conditioned medium enhances the differentiation of periodontal ligament stem cells into cementum/periodontal ligament-like tissues. J. Periodontal Res. 2009, 44, 199–210. [Google Scholar] [CrossRef] [PubMed]
- Mao, J.J.; Prockop, D.J. Stem cells in the face: Tooth regeneration and beyond. Cell Stem Cell 2012, 11, 291–301. [Google Scholar] [CrossRef]
- Liu, Y.; Zheng, Y.; Ding, G.; Fang, D.; Zhang, C.; Bartold, P.M.; Gronthos, S.; Shi, S.; Wang, S. Periodontal ligament stem cell-mediated treatment for periodontitis in miniature swine. Stem Cells 2008, 26, 1065–1073. [Google Scholar] [CrossRef]
- Ding, G.; Liu, Y.; Wang, W.; Wei, F.; Liu, D.; Fan, Z.; An, Y.; Zhang, C.; Wang, S. Allogeneic periodontal ligament stem cell therapy for periodontitis in swine. Stem Cells 2010, 28, 1829–1838. [Google Scholar] [CrossRef]
- Menicanin, D.; Mrozik, K.M.; Wada, N.; Marino, V.; Shi, S.; Bartold, P.M.; Gronthos, S. Periodontal-ligament-derived stem cells exhibit the capacity for long-term survival, self-renewal, and regeneration of multiple tissue types in vivo. Stem Cells Dev. 2014, 23, 1001–1011. [Google Scholar] [CrossRef]
- Feng, F.; Akiyama, K.; Liu, Y.; Yamaza, T.; Wang, T.-M.; Chen, J.-H.; Wang, B.B.; Huang, G.T.-J.; Wang, S.; Shi, S. Utility of PDL progenitors for in vivo tissue regeneration: A report of 3 cases. Oral Dis. 2010, 16, 20–28. [Google Scholar] [CrossRef]
- Hyun, S.Y.; Lee, J.H.; Kang, K.J.; Jang, Y.J. Effect of FGF-2, TGF-beta-1, and BMPs on Teno/Ligamentogenesis and Osteo/Cementogenesis of Human Periodontal Ligament Stem Cells. Mol. Cells 2017, 40, 550–557. [Google Scholar] [CrossRef]
- Yamada, S.; Tomoeda, M.; Ozawa, Y.; Yoneda, S.; Terashima, Y.; Ikezawa, K.; Ikegawa, S.; Saito, M.; Toyosawa, S.; Murakami, S. PLAP-1/asporin, a novel negative regulator of periodontal ligament mineralization. J. Biol. Chem. 2007, 282, 23070–23080. [Google Scholar] [CrossRef]
- Choi, J.K.; Hwang, H.I.; Jang, Y.J. The efficiency of the in vitro osteo/dentinogenic differentiation of human dental pulp cells, periodontal ligament cells and gingival fibroblasts. Int. J. Mol. Med. 2015, 35, 161–168. [Google Scholar] [CrossRef]
- Saygin, N.E.; Giannobile, W.V.; Somerman, M.J. Molecular and cell biology of cementum. Periodontology 2000, 24, 73–98. [Google Scholar] [CrossRef]
- Havis, E.; Bonnin, M.A.; Olivera-Martinez, I.; Nazaret, N.; Ruggiu, M.; Weibel, J.; Durand, C.; Guerquin, M.-J.; Bonod-Bidaud, C.; Ruggiero, F.; et al. Transcriptomic analysis of mouse limb tendon cells during development. Development 2014, 141, 3683–3696. [Google Scholar] [CrossRef]
- Lim, J.C.; Bae, S.H.; Lee, G.; Ryu, C.J.; Jang, Y.J. Activation of beta-catenin by TGF-beta1 promotes ligament-fibroblastic differentiation and inhibits cementoblastic differentiation of human periodontal ligament cells. Stem Cells 2020, 38, 1612–1623. [Google Scholar] [CrossRef]
- Torii, D.; Konishi, K.; Watanabe, N.; Goto, S.; Tsutsui, T. Cementogenic potential of multipotential mesenchymal stem cells purified from the human periodontal ligament. Odontology 2015, 103, 27–35. [Google Scholar] [CrossRef]
- Torii, D.; Soeno, Y.; Fujita, K.; Sato, K.; Aoba, T.; Taya, Y. Embryonic tongue morphogenesis in an organ culture model of mouse mandibular arches: Blocking Sonic hedgehog signaling leads to microglossia. Vitr. Cell Dev. Biol. Anim. 2016, 52, 89–99. [Google Scholar] [CrossRef]
- Watt, F.M.; Huck, W.T. Role of the extracellular matrix in regulating stem cell fate. Nat. Rev. Mol. Cell Biol. 2013, 14, 467–473. [Google Scholar] [CrossRef]
- Morrison, S.J.; Spradling, A.C. Stem cells and niches: Mechanisms that promote stem cell maintenance throughout life. Cell 2008, 132, 598–611. [Google Scholar] [CrossRef]
- Hynes, R.O. The extracellular matrix: Not just pretty fibrils. Science 2009, 326, 1216–1219. [Google Scholar] [CrossRef]
- Iglesias-Bartolome, R.; Gutkind, J.S. Signaling circuitries controlling stem cell fate: To be or not to be. Curr. Opin. Cell Biol. 2011, 23, 716–723. [Google Scholar] [CrossRef]
- Shen, B.; Delaney, M.K.; Du, X. Inside-out, outside-in, and inside-outside-in: G protein signaling in integrin-mediated cell adhesion, spreading, and retraction. Curr. Opin. Cell Biol. 2012, 24, 600–606. [Google Scholar] [CrossRef] [PubMed]
- Martin, J.A.; Wang, Z. Next-generation transcriptome assembly. Nat. Rev. Genet. 2011, 12, 671–682. [Google Scholar] [CrossRef] [PubMed]
- Kim, D.; Langmead, B.; Salzberg, S.L. HISAT: A fast spliced aligner with low memory requirements. Nat. Methods 2015, 12, 357–360. [Google Scholar] [CrossRef] [PubMed]
- Trapnell, C.; Williams, B.A.; Pertea, G.; Mortazavi, A.; Kwan, G.; Van Baren, M.J.; Salzberg, S.L.; Wold, B.J.; Pachter, L. Transcript assembly and quantification by RNA-Seq reveals unannotated transcripts and isoform switching during cell differentiation. Nat. Biotechnol. 2010, 28, 511–515. [Google Scholar] [CrossRef]
- Zhou, Y.; Zhou, B.; Pache, L.; Chang, M.; Khodabakhshi, A.H.; Tanaseichuk, O.; Benner, C.; Chanda, S.K. Metascape provides a biologist-oriented resource for the analysis of systems-level datasets. Nat. Commun. 2019, 10, 1523. [Google Scholar] [CrossRef]
- Pizzuti, C.; Rombo, S.E. Algorithms and tools for protein-protein interaction networks clustering, with a special focus on population-based stochastic methods. Bioinformatics 2014, 30, 1343–1352. [Google Scholar] [CrossRef]
- Sackstein, R.; Merzaban, J.S.; Cain, D.W.; Dagia, N.M.; Spencer, J.A.; Lin, C.P.; Wohlgemuth, R. Ex vivo glycan engineering of CD44 programs human multipotent mesenchymal stromal cell trafficking to bone. Nat. Med. 2008, 14, 181–187. [Google Scholar] [CrossRef]
- Sorrentino, A.; Ferracin, M.; Castelli, G.; Biffoni, M.; Tomaselli, G.; Baiocchi, M.; Fatica, A.; Negrini, M.; Peschle, C.; Valtieri, M. Isolation and characterization of CD146+ multipotent mesenchymal stromal cells. Exp. Hematol. 2008, 36, 1035–1046. [Google Scholar] [CrossRef]
- Kolf, C.M.; Cho, E.; Tuan, R.S. Mesenchymal stromal cells. Biology of adult mesenchymal stem cells: Regulation of niche, self-renewal and differentiation. Arthritis Res. Ther. 2007, 9, 204. [Google Scholar] [CrossRef][Green Version]
- Huang, G.T.-J.; Gronthos, S.; Shi, S. Mesenchymal Stem Cells Derived from Dental Tissues vs. Those from Other Sources: Their Biology and Role in Regenerative Medicine. J. Dent. Res. 2009, 88, 792–806. [Google Scholar] [CrossRef]
- Nielsen, J.S.; McNagny, K.M. Novel functions of the CD34 family. J. Cell Sci. 2008, 121 Pt 22, 3683–3692. [Google Scholar] [CrossRef]
- Wells, A.; Yates, C.; Shepard, C.R. E-cadherin as an indicator of mesenchymal to epithelial reverting transitions during the meta-static seeding of disseminated carcinomas. Clin. Exp. Metastasis 2008, 25, 621–628. [Google Scholar] [CrossRef]
- Lenga, Y.; Koh, A.; Perera, A.S.; McCulloch, C.A.; Sodek, J.; Zohar, R. Osteopontin Expression Is Required for Myofibroblast Differentiation. Circ. Res. 2008, 102, 319–327. [Google Scholar] [CrossRef]
- Hakki, S.S.; Foster, B.L.; Nagatomo, K.J.; Bozkurt, S.B.; Hakki, E.E.; Somerman, M.J.; Nohutcu, R.M. Bone Morphogenetic Protein-7 Enhances Cementoblast Function In Vitro. J. Periodontol. 2010, 81, 1663–1674. [Google Scholar] [CrossRef]
- Torii, D.; Tsutsui, T.W.; Watanabe, N.; Konishi, K. Bone morphogenetic protein 7 induces cementogenic differentiation of human perio-dontal ligament-derived mesenchymal stem cells. Odontology 2016, 104, 1–9. [Google Scholar] [CrossRef]
- Cao, Z.; Zhang, H.; Zhou, X.; Han, X.; Ren, Y.; Gao, T.; Xiao, Y.; de Crombrugghe, B.; Somerman, M.J.; Feng, J.Q. Genetic evidence for the vital function of osterix in cementogenesis. J. Bone Miner. Res. 2012, 27, 1080–1092. [Google Scholar] [CrossRef]
- Takimoto, A.; Kawatsu, M.; Yoshimoto, Y.; Kawamoto, T.; Seiryu, M.; Takano-Yamamoto, T.; Hiraki, Y.; Shukunami, C. Scleraxis and osterix antagonistically regulate tensile force-responsive remodeling of the periodontal ligament and alveolar bone. Development 2015, 142, 787–796. [Google Scholar] [CrossRef]
- Du, J.; Lu, Y.; Song, M.; Yang, L.; Liu, J.; Chen, X.; Ma, Y.; Wang, Y. Effects of ERK/p38 MAPKs signaling pathways on MTA-mediated osteo/odontogenic differentiation of stem cells from apical papilla: A vitro study. BMC Oral. Health 2020, 20, 50. [Google Scholar] [CrossRef]
- Zhao, X.; He, W.; Song, Z.; Tong, Z.; Li, S.; Ni, L. Mineral trioxide aggregate promotes odontoblastic differentiation via mitogen-activated protein kinase pathway in human dental pulp stem cells. Mol. Biol. Rep. 2011, 39, 215–220. [Google Scholar] [CrossRef]
- Derynck, R.; Zhang, Y.E. Smad-dependent and Smad-independent pathways in TGF-beta family signalling. Nature 2003, 425, 577–584. [Google Scholar] [CrossRef]
- Geraldo, L.H.M.; Spohr, T.; Amaral, R.F.D.; Fonseca, A.C.C.D.; Garcia, C.; Mendes, F.D.A.; Freitas, C.; dosSantos, M.F.; Lima, F.R.S. Role of lysophosphatidic acid and its receptors in health and disease: Novel ther-apeutic strategies. Signal Transduct Target 2021, 6, 45. [Google Scholar] [CrossRef] [PubMed]
- Yong, J.; Von Bremen, J.; Ruiz-Heiland, G.; Ruf, S. Adiponectin Interacts In-Vitro with Cementoblasts Influencing Cell Migration, Proliferation and Cementogenesis Partly Through the MAPK Signaling Pathway. Front. Pharm. 2020, 11, 585346. [Google Scholar] [CrossRef] [PubMed]
- Duval, E.; Bigot, N.; Hervieu, M.; Kou, I.; Leclercq, S.; Galéra, P.; Boumediene, K.; Baugé, C. Asporin Expression Is Highly Regulated in Human Chondrocytes. Mol. Med. 2011, 17, 816–823. [Google Scholar] [CrossRef] [PubMed]
- Liu, J.; Zhao, Z.; Ruan, J.; Weir, M.D.; Ma, T.; Ren, K.; Schneider, A.; Oates, T.W.; Li, A.; Zhao, L.; et al. Stem cells in the periodontal ligament differentiated into osteogenic, fibrogenic and cementogenic lineages for the regeneration of the periodontal complex. J. Dent. 2020, 92, 103259. [Google Scholar] [CrossRef]
- Wrana, J.L.; Kubota, T.; Zhang, Q.; Overall, C.M.; Aubin, J.E.; Butler, W.T.; Sodek, J. Regulation of transformation-sensitive secreted phosphoprotein (SPPI/osteopontin) ex-pression by transforming growth factor-beta. Comparisons with expression of SPARC (secreted acidic cysteine-rich protein). Biochem. J. 1991, 273 Pt 3, 523–531. [Google Scholar] [CrossRef]
- Durmus, T.; LeClair, R.; Park, K.-S.; Terzic, A.; Yoon, J.K.; Lindner, V. Expression analysis of the novel gene collagen triple helix repeat containing-1 (Cthrc1). Gene Expr. Patterns 2006, 6, 935–940. [Google Scholar] [CrossRef]
- Durbeej, M. Laminins. Cell Tissue Res. 2010, 339, 259–268. [Google Scholar] [CrossRef]
- Giovani, P.A.; Salmon, C.R.; Martins, L.; Leme, A.F.P.; Rebouças, P.; Rontani, R.M.P.; Mofatto, L.S.; Sallum, E.A.; Nociti, F.H., Jr.; Kantovitz, K.R. Secretome Profiling of Periodontal Ligament from Deciduous and Permanent Teeth Reveals a Distinct Expression Pattern of Laminin Chains. PLoS ONE 2016, 11, e0154957. [Google Scholar] [CrossRef]
- Barczyk, M.; Carracedo, S.; Gullberg, D. Integrins. Cell Tissue Res. 2010, 339, 269–280. [Google Scholar] [CrossRef]
- Ellis, S.J.; Tanentzapf, G. Integrin-mediated adhesion and stem-cell-niche interactions. Cell Tissue Res. 2010, 339, 121–130. [Google Scholar] [CrossRef]
- Bello, S.; Millo, H.; Rajebhosale, M.; Price, S.R. Catenin-Dependent Cadherin Function Drives Divisional Segregation of Spinal Motor Neurons. J. Neurosci. 2012, 32, 490–505. [Google Scholar] [CrossRef]
- Duguay, D.; Foty, R.A.; Steinberg, M.S. Cadherin-mediated cell adhesion and tissue segregation: Qualitative and quantitative determinants. Dev. Biol. 2003, 253, 309–323. [Google Scholar] [CrossRef]
- Alimperti, S.; Andreadis, S.T. CDH2 and CDH11 act as regulators of stem cell fate decisions. Stem Cell Res. 2015, 14, 270–282. [Google Scholar] [CrossRef]
- Nam, H.-S.; Capecchi, M.R. Lrig1 expression prospectively identifies stem cells in the ventricular-subventricular zone that are neurogenic throughout adult life. Neural Dev. 2020, 15, 3–19. [Google Scholar] [CrossRef]
- Purcell, J.W.; Tanlimco, S.G.; Hickson, J.A.; Fox, M.; Sho, M.; Durkin, L.; Uziel, T.; Powers, R.; Foster, K.; McGonigal, T.; et al. LRRC15 Is a Novel Mesenchymal Protein and Stromal Target for Antibody–Drug Conjugates. Cancer Res. 2018, 78, 4059–4072. [Google Scholar] [CrossRef]
- Akhmetshina, A.; Palumbo, K.; Dees, C.; Bergmann, C.; Venalis, P.; Zerr, P.; Horn, A.; Kireva, T.; Beyer, C.; Zwerina, J.; et al. Activation of canonical Wnt signalling is required for TGF-beta-mediated fibrosis. Nat. Commun. 2012, 3, 735. [Google Scholar] [CrossRef]
- Lepenies, B.; Lang, R. Editorial: Lectins and Their Ligands in Shaping Immune Responses. Front. Immunol. 2019, 10, 2379. [Google Scholar] [CrossRef]
- Yue, R.; Shen, B.; Morrison, S.J. Clec11a/osteolectin is an osteogenic growth factor that promotes the maintenance of the adult skeleton. eLife 2016, 5, e18782. [Google Scholar] [CrossRef]
- Okawa, A.; Nakamura, I.; Goto, S.; Moriya, H.; Nakamura, Y.; Ikegawa, S. Mutation in Npps in a mouse model of ossification of the posterior longitudinal ligament of the spine. Nat. Genet. 1998, 19, 271–273. [Google Scholar] [CrossRef]
- Rutsch, F.; Ruf, N.; Vaingankar, S.; Toliat, M.R.; Suk, A.; Höhne, W.; Schauer, G.; Lehmann, M.; Roscioli, T.; Schnabel, D.; et al. Mutations in ENPP1 are associated with ’idiopathic’ infantile arterial calcification. Nat. Genet. 2003, 34, 379–381. [Google Scholar] [CrossRef]
- Kato, K.; Nishimasu, H.; Okudaira, S.; Kato, K.; Nishimasu, H.; Okudaira, S.; Mihara, E.; Ishitani, R.; Takagi, J.; Aoki, J.; et al. Crystal structure of Enpp1, an extracellular glycoprotein involved in bone minerali-zation and insulin signaling. Proc. Natl. Acad. Sci. USA 2012, 109, 16876–16881. [Google Scholar] [CrossRef] [PubMed]










| Gene | Primer Sequence | |
|---|---|---|
| Cementum protein 1 (CEMP1) | Forward Reverse | 5′-GATCAGCATCCTGCTCATGTT-3′ 5′-AGCCAAATGACCCTTCCATTC-3′ |
| Cementum attachment protein (CAP) | Forward Reverse | 5′-TCCAGACATTTGCCTTGCTT-3′ 5′-TTACAGCAATAGAAAAACAGCAT-3′ |
| Scleraxis (SCX) | Forward Reverse | 5′-AGAAAGTTGAGCAAGGACC-3′ 5′-CTGTCTGTACGTCCGTCT-3′ |
| Periodontal ligament-associated protein-1 (PLAP-1) | Forward Reverse | 5′-TTGACCTCAGTCCCAACCAA-3′ 5′-TCGTTAGCTTGTTGTTGTTCAG-3′ |
| Osterix (OSX) | Forward Reverse | 5′-GAAGGGAGTGGTGGAGCCAAAC-3′ 5′-ATTAGGGCAGTCGCAGGAGGAG-3′ |
| Osteopontin (OPN) | Forward Reverse | 5′-GTGGGAAGGACAGTTATGAA-3′ 5′-CTGACTTTGGAAAGTTCCTG-3′ |
| GAPDH | Forward Reverse | 5′-GTATGACAACAGCCTCAAGAT-3′ 5′-CCTTCCACGATACCAAAGTT-3′ |
| Gene | Gene Description | Expression FPKM | log2FC | p-Value | ||||||
|---|---|---|---|---|---|---|---|---|---|---|
| TGF_1 | TGF_2 | TGF_3 | SB + BMP7 _1 | SB + BMP7 _2 | SB + BMP7 _3 | |||||
| 1 | ABCA3 | ATP binding cassette subfamily A3 | 271.81 | 382.68 | 584.43 | 88.18 | 60.93 | 60.27 | 2.57 | 1.20 × 10−9 |
| 2 | ADAM12 | ADAM metallopeptidase domain 12 | 13,478.31 | 15,874.44 | 15,422.11 | 3602.47 | 2575.41 | 2318.91 | 2.41 | 4.65 × 10−15 |
| 3 | ADAMTS8 | ADAM metallopeptidasethrombospondin | 52.47 | 44.28 | 11.76 | 0 | 0 | 0 | 7.45 | 1.07 × 10−6 |
| 4 | ADGRE2 | adhesion G protein-coupled receptor E2 | 25.19 | 2.11 | 79.96 | 2.18 | 4.13 | 0 | 4.05 | 1.53 × 10−3 |
| 5 | ANKH | ANKH inorganic pyrophosphate transport | 3257.55 | 2371.99 | 2099.01 | 880.75 | 700.13 | 708.77 | 2.00 | 2.83 × 10−8 |
| 6 | ASPN | asporin | 2402.23 | 1518.08 | 899.57 | 10.89 | 35.11 | 28.82 | 6.03 | 8.42 x 10−37 |
| 7 | C15orf62 | chromosome 15 open reading frame 62 | 106 | 85.39 | 59.97 | 31.57 | 14.46 | 13.1 | 2.09 | 6.49 × 10−4 |
| 8 | CACNA1C | calcium voltage-gated channel alpha1 C | 294.9 | 175 | 95.25 | 43.55 | 47.5 | 27.51 | 2.26 | 1.88 × 10−5 |
| 9 | CACNA2D2 | calcium voltage-gated channel α2δ2 | 157.42 | 92.77 | 336.31 | 17.42 | 34.08 | 48.47 | 2.58 | 7.48 × 10−6 |
| 10 | CADM4 | cell adhesion molecule 4 | 99.7 | 339.46 | 279.87 | 90.36 | 23.75 | 66.82 | 2.00 | 4.51 × 10−4 |
| 11 | CCN1 | cellular communication network factor 1 | 28,795.29 | 94,228.27 | 82,932.51 | 30,376.6 | 29,237.16 | 21,458.45 | 1.35 | 1.10 × 10−3 |
| 12 | CDH11 | cadherin 11 | 14,571.86 | 11,323.37 | 6964.94 | 5021.03 | 6761.73 | 4751.8 | 2.00 | 4.18 × 10−3 |
| 13 | CDH13 | cadherin 13 | 8984.49 | 12,760.28 | 16,782.64 | 1985.77 | 1384.77 | 1008.79 | 3.14 | 1.19 × 10−17 |
| 14 | CDH2 | cadherin 2 | 6200.25 | 7637.82 | 7708.12 | 414.79 | 525.61 | 503.09 | 3.91 | 4.96 × 10−42 |
| 15 | CDH20 | cadherin 20 | 31.48 | 31.63 | 18.81 | 2.18 | 8.26 | 2.62 | 2.64 | 7.26 × 10−3 |
| 16 | CDH4 | cadherin 4 | 219.34 | 104.37 | 130.53 | 32.66 | 5.16 | 7.86 | 3.31 | 6.90 × 10−7 |
| 17 | CDHR1 | cadherin-related family member 1 | 14.69 | 12.65 | 77.61 | 2.18 | 2.07 | 7.86 | 3.17 | 2.85 × 10−3 |
| 18 | CDHR2 | cadherin-related family member 2 | 39.88 | 35.84 | 51.74 | 8.71 | 10.33 | 23.58 | 2.00 | 2.64 × 10−2 |
| 19 | COL10A1 | collagen type X alpha 1 chain | 1355.91 | 2166.42 | 642.05 | 2.18 | 4.13 | 0 | 9.29 | 2.66 × 10−35 |
| 20 | COL11A1 | collagen type XI alpha 1 chain | 29,096.49 | 51,801.2 | 30,256.27 | 362.53 | 270.55 | 175.56 | 7.10 | 2.75 × 10−80 |
| 21 | COL12A1 | collagen type XII alpha 1 chain | 66,629.64 | 178,722.94 | 70,352.58 | 19,720.51 | 16,547.03 | 11,341.71 | 2.73 | 5.33 × 10−11 |
| 22 | COL13A1 | collagen type XIII alpha 1 chain | 297 | 382.68 | 1407.57 | 148.06 | 156.96 | 129.7 | 2.28 | 1.32 × 10−5 |
| 23 | COL15A1 | collagen type XV alpha 1 chain | 12,370.07 | 11,658.62 | 32,661.01 | 111.05 | 74.35 | 90.4 | 7.70 | 2.95 × 10−72 |
| 24 | COL16A1 | collagen type XVI alpha 1 chain | 31,832.45 | 27,283.21 | 31,856.69 | 6276.29 | 4930.86 | 6681.61 | 2.36 | 1.07 × 10−16 |
| 25 | COL24A1 | collagen type XXIV alpha 1 chain | 109.14 | 273.04 | 168.16 | 0 | 8.26 | 0 | 6.03 | 1.15 × 10−4 |
| 26 | COL26A1 | collagen type XXVI alpha 1 chain | 31.48 | 7.38 | 9.41 | 0 | 0 | 0 | 6.29 | 4.66 × 10- 4 |
| 27 | COL4A2 | collagen type IV alpha 2 chain | 203,405.68 | 125,145.38 | 272,092.39 | 43,512.72 | 23,430.62 | 22,768.57 | 2.75 | 1.73 × 10−12 |
| 28 | COL5A1 | collagen type V alpha 1 chain | 24,9774.3 | 332,644.3 | 360,388.25 | 49,241.4 | 27,740.86 | 17,513.68 | 3.32 | 3.84 × 10−17 |
| 29 | COL5A2 | collagen type V alpha 2 chain | 55,067.66 | 97,987.62 | 61,875.42 | 20,400.94 | 22,349.44 | 15,365.08 | 2.00 | 1.40 × 10−8 |
| 30 | COL6A3 | collagen type VI alpha 3 chain | 314,887.46 | 360,692.87 | 235,327.44 | 65,972.38 | 43,872.77 | 37,084.25 | 2.64 | 6.00 × 10−15 |
| 31 | COL7A1 | collagen type VII alpha 1 chain | 53,082.06 | 89,729.92 | 127,376.18 | 4213.23 | 3072.11 | 4547.43 | 4.53 | 1.98 × 10−35 |
| 32 | COL8A2 | collagen type VIII alpha 2 chain | 16,937.36 | 35,120.28 | 31,222.87 | 865.51 | 685.67 | 509.64 | 5.34 | 1.83 × 10−48 |
| 33 | COMP | cartilage oligomeric matrix protein | 27,604.14 | 12,697.02 | 40,509.06 | 33.75 | 14.46 | 23.58 | 10.15 | 6.63 × 10−105 |
| 34 | CTHRC1 | collagen triple helix repeat containing 1 | 9353.09 | 17,816.31 | 12,341.22 | 2109.88 | 4094.42 | 4571.01 | 1.89 | 3.83 × 10−7 |
| 35 | DCSTAMP | dendrocyte expressed seven ransmem | 52.47 | 8.43 | 2.35 | 0 | 0 | 0 | 6.68 | 2.36 × 10−4 |
| 36 | DKK2 | dickkopf WNT signaling inhibitor 2 | 31.48 | 27.41 | 16.46 | 0 | 2.07 | 0 | 5.11 | 4.38 × 10−4 |
| 37 | DOK3 | docking protein 3 | 209.89 | 184.49 | 297.51 | 51.17 | 35.11 | 23.58 | 2.66 | 1.43 × 10−8 |
| 38 | DPT | dermatopontin | 2481.99 | 3934.35 | 3488.94 | 8.71 | 14.46 | 20.96 | 7.85 | 3.05 × 10−80 |
| 39 | DSP | desmoplakin | 6371.32 | 10,325.03 | 11,460.46 | 1871.46 | 1403.36 | 1268.2 | 2.64 | 6.29 × 10−15 |
| 40 | ENPP1 | ectonucleotide pyrophos/diesterase 1 | 3558.74 | 1596.09 | 646.75 | 226.45 | 131.15 | 159.83 | 3.50 | 4.37 × 10−12 |
| 41 | EPHA2 | EPH receptor A2 | 3040.31 | 3286 | 3801.73 | 858.98 | 582.41 | 458.54 | 2.42 | 8.73 × 10−13 |
| 42 | EPHA4 | EPH receptor A4 | 200.45 | 266.72 | 82.31 | 34.84 | 36.14 | 15.72 | 2.66 | 2.25 × 10−6 |
| 43 | FAP | fibroblast activation protein alpha | 9452.55 | 7967.79 | 6516.92 | 2987.36 | 3330.27 | 3150.84 | 1.35 | 3.30 × 10−6 |
| 44 | FGFR2 | fibroblast growth factor receptor 2 | 140.63 | 516.57 | 208.14 | 102.34 | 107.39 | 77.3 | 2.00 | 1.50 × 10−3 |
| 45 | FIBIN | fin bud initiation factor homolog | 464.91 | 288.86 | 105.83 | 23.95 | 17.55 | 0 | 4.36 | 1.18 × 10−3 |
| 46 | FJX1 | four-jointed box kinase 1 | 1566.85 | 1407.38 | 913.69 | 265.64 | 230.28 | 207 | 2.48 | 4.18 × 10−13 |
| 47 | FSTL3 | follistatin-like 3 | 15,432.42 | 22,173.4 | 31,363.98 | 2731.52 | 2565.08 | 4155.7 | 2.89 | 2.40 × 10−16 |
| 48 | GDF6 | growth differentiation factor 6 | 686.35 | 767.47 | 301.03 | 8.71 | 1.03 | 0 | 7.45 | 7.83 × 10−27 |
| 49 | GDF7 | growth differentiation factor 7 | 58.77 | 10.54 | 77.61 | 4.35 | 2.07 | 2.62 | 4.04 | 4.14 × 10−5 |
| 50 | GP1BA | glycoprotein Ib platelet subunit alpha | 75.56 | 71.69 | 49.39 | 9.8 | 5.16 | 15.72 | 2.72 | 7.02 × 10−5 |
| 51 | GPC2 | glypican 2 | 96.55 | 107.53 | 127 | 21.77 | 15.49 | 0 | 3.13 | 2.37 × 10−5 |
| 52 | GPR17 | G protein-coupled receptor 17 | 153.22 | 72.74 | 142.29 | 22.86 | 6.2 | 5.24 | 3.42 | 2.79 × 10−7 |
| 53 | GPR173 | G protein-coupled receptor 173 | 1388.45 | 1055.27 | 1095.95 | 207.94 | 95 | 94.33 | 3.16 | 1.78 × 10−15 |
| 54 | GPR3 | G protein-coupled receptor 3 | 107.05 | 73.8 | 81.14 | 27.22 | 8.26 | 31.44 | 2.00 | 1.21 × 10−3 |
| 55 | GPR65 | G protein-coupled receptor 65 | 2.1 | 2.11 | 7.06 | 0 | 0 | 0 | 4.18 | 1.38 × 10−1 |
| 56 | GPR68 | G protein-coupled receptor 68 | 771.36 | 792.77 | 841.95 | 160.04 | 121.85 | 75.99 | 2.75 | 1.30 × 10−13 |
| 57 | GPR75 | G protein-coupled receptor 75 | 60.87 | 72.74 | 30.57 | 21.77 | 10.33 | 6.55 | 2.08 | 4.71 × 10−3 |
| 58 | GRID1 | glutamate ionotropic receptor delta type 1 | 50.37 | 53.77 | 183.44 | 13.06 | 0.00 | 13.10 | 3.49 | 4.52 × 10−5 |
| 59 | IGDCC4 | immunoglobulin superfamily DCC 4 | 295.95 | 345.78 | 344.54 | 60.97 | 67.12 | 82.54 | 2.25 | 1.30 × 10−9 |
| 60 | IGFBP3 | insulin-like growth factor binding protein | 133,088.22 | 454,889.51 | 369,842.6 | 5129.90 | 4639.65 | 5426.52 | 5.99 | 4.17 × 10−49 |
| 61 | INHBB | inhibin subunit beta B | 183.66 | 6061.76 | 4668.38 | 222.09 | 268.49 | 242.37 | 3.90 | 5.42 × 10−4 |
| 62 | ISLR2 | Immune superfamily leucine rich repeat 2 | 93.4 | 8.43 | 4.7 | 0 | 0 | 0 | 7.43 | 1.08 × 10−5 |
| 63 | ITGA10 | integrin subunit alpha 10 | 909.89 | 216.12 | 131.7 | 67.5 | 61.96 | 57.65 | 2.77 | 3.56 × 10−6 |
| 64 | ITGA11 | integrin subunit alpha 11 | 88,084.95 | 38,513.81 | 59,493.02 | 7139.62 | 2383.33 | 1548.56 | 4.07 | 6.58 × 10−16 |
| 65 | ITGA4 | integrin subunit alpha 4 | 269.71 | 242.47 | 196.38 | 46.81 | 53.7 | 78.61 | 2.01 | 1.32 × 10−6 |
| 66 | ITGB1 | integrin subunit beta 1 | 44,313.76 | 77,566.33 | 43,614.65 | 30,612.85 | 29,449.88 | 13,221.73 | 1.18 | 2.93 × 10−3 |
| 67 | ITGBL1 | integrin subunit beta like 1 | 26,618.69 | 30,220.26 | 36,433.34 | 4537.66 | 4131.6 | 2634.65 | 3.05 | 1.13 × 10−20 |
| 68 | KCNS1 | potassium voltage-gated channel S-1 | 74.51 | 298.34 | 358.65 | 32.66 | 22.72 | 36.68 | 3.01 | 1.34 × 10−7 |
| 69 | LAMC3 | laminin subunit gamma 3 | 52.47 | 36.90 | 524.45 | 5.44 | 4.13 | 5.24 | 5.39 | 1.34 × 10−7 |
| 70 | LMCD1 | LIM and cysteine-rich domains 1 | 8100.84 | 3588.56 | 6799.13 | 686.96 | 670.18 | 775.59 | 3.14 | 1.17 × 10−18 |
| 71 | LRIG1 | leucine-rich and immunoglobulin like 1 | 92.35 | 250.9 | 124.65 | 39.19 | 6.2 | 6.55 | 3.16 | 7.05 × 10−6 |
| 72 | LRP4 | LDL receptor-related protein 4 | 199.4 | 107.53 | 82.31 | 34.84 | 34.08 | 5.24 | 2.38 | 2.85 × 10−4 |
| 73 | LRRC15 | leucine rich repeat containing 15 | 16,141.86 | 29,535.02 | 29,021.56 | 1241.11 | 555.56 | 459.85 | 5.05 | 2.74 × 10−33 |
| 74 | LRRC17 | leucine rich repeat containing 17 | 375.71 | 187.65 | 87.02 | 19.6 | 20.65 | 28.82 | 3.26 | 1.14 × 10−8 |
| 75 | LRRC4B | leucine rich repeat containing 4B | 6.3 | 68.52 | 44.68 | 9.8 | 2.07 | 9.17 | 2.53 | 1.03 × 10−2 |
| 76 | LTBP1 | latent TGFβ binding 1 | 14,018.79 | 13,426.54 | 10,422.13 | 1694 | 1483.9 | 1099.19 | 3.15 | 8.01 × 10−24 |
| 77 | LTBP2 | latent TGFβ binding 2 | 116,984.14 | 81,316.19 | 94,494.1 | 18,144.09 | 8082.48 | 4121.64 | 3.27 | 1.07 × 10−12 |
| 78 | MADCAM1 | mucosal vascular addressin adhesion 1 | 107.05 | 129.67 | 156.4 | 17.42 | 26.85 | 45.85 | 2.16 | 3.69 × 10−5 |
| 79 | MATN1 | matrilin 1 | 97.6 | 59.04 | 71.73 | 21.77 | 8.26 | 0 | 2.91 | 4.60 × 10−4 |
| 80 | MFAP4 | microfibril-associated protein 4 | 55,864.2 | 17,925.95 | 20,462.08 | 1122.44 | 509.09 | 411.38 | 5.54 | 4.50 × 10−30 |
| 81 | MFAP5 | microfibril-associated protein 5 | 2533.41 | 1892.32 | 2996.23 | 361.44 | 399.63 | 433.65 | 2.65 | 3.13 × 10−17 |
| 82 | MMP16 | matrix metallopeptidase 16 | 119.64 | 113.86 | 2.35 | 6.53 | 14.46 | 2.62 | 3.31 | 9.03 × 10−4 |
| 83 | MMP25 | matrix metallopeptidase 25 | 431.33 | 420.63 | 579.73 | 133.91 | 62.99 | 79.92 | 2.38 | 4.61 × 10−9 |
| 84 | MPP4 | membrane palmitoylated protein 4 | 101.80 | 258.28 | 116.42 | 7.62 | 4.13 | 5.24 | 4.82 | 1.88 × 10−13 |
| 85 | MPP7 | membrane palmitoylated protein 7 | 52.47 | 207.68 | 131.7 | 11.98 | 20.65 | 55.03 | 2.20 | 8.67 × 10−4 |
| 86 | MRC2 | mannose receptor C type 2 | 100,932.53 | 121,686.48 | 126,924.63 | 28,287.41 | 16,143.27 | 15,961.19 | 2.54 | 3.35 × 10−14 |
| 87 | MUC17 | mucin 17, cell surface associated | 8.4 | 26.36 | 18.81 | 0 | 0 | 1.31 | 5.46 | 1.11 × 10−3 |
| 88 | MXRA5 | matrix remodeling-associated 5 | 5479.27 | 5427.12 | 5249.28 | 900.35 | 471.92 | 423.17 | 3.18 | 9.64 × 10−19 |
| 89 | NCAN | neurocan | 1.04946746 | 6.32531874 | 3.52774206 | 0 | 0 | 1.31011976 | 3.16 | 2.23 × 10−1 |
| 90 | OMD | osteomodulin | 209.89 | 139.16 | 28.22 | 19.6 | 12.39 | 0 | 3.54 | 3.16 × 10−5 |
| 91 | PAQR6 | progestin and adipoQ receptor family 6 | 209.89 | 158.13 | 165.8 | 41.37 | 25.82 | 32.75 | 2.43 | 1.00 × 10−7 |
| 92 | PCSK5 | subtilisin/kexin type 5 | 192.05 | 208.74 | 226.95 | 45.72 | 32.01 | 69.44 | 2.12 | 1.68 × 10−6 |
| 93 | PCSK6 | subtilisin/kexin type 6 | 43.03 | 40.06 | 42.33 | 0 | 4.13 | 17.03 | 2.64 | 6.78 × 10−3 |
| 94 | PDPN | podoplanin | 128.04 | 1922.9 | 1988.47 | 3.27 | 1.03 | 2.62 | 9.21 | 1.57 × 10−13 |
| 95 | PLOD2 | Procoll-lys2-oxoglutarate 5-dioxygenase 2 | 10,439.05 | 29,561.37 | 19,199.14 | 1570.97 | 2468.01 | 1755.56 | 3.36 | 9.51 × 10−18 |
| 96 | PMEPA1 | prostate transmembrane, androgen 1 | 12,009.06 | 13,479.25 | 18,425.4 | 124.11 | 143.54 | 132.32 | 6.79 | 7.97 × 10−105 |
| 97 | PROM2 | prominin 2 | 59.82 | 63.25 | 62.32 | 8.71 | 4.13 | 13.1 | 2.88 | 3.81 × 10−5 |
| 98 | PRSS23 | serine protease 23 | 40,093.85 | 63,023.36 | 54,863.44 | 11,832.96 | 14,735.78 | 12,987.21 | 2.01 | 2.11 × 10−11 |
| 99 | PSD4 | pleckstrin and Sec7 domain containing 4 | 59.82 | 247.74 | 311.62 | 32.66 | 24.78 | 44.54 | 2.62 | 8.19 × 10−6 |
| 100 | PTPRU | tyrosine phosphatase receptor type U | 1407.34 | 1327.26 | 2036.68 | 421.32 | 280.88 | 203.07 | 2.40 | 1.44 × 10−10 |
| 101 | PVRIG | PVR-related immunoglobulin domain | 49.32 | 41.11 | 83.49 | 5.44 | 19.62 | 5.24 | 2.52 | 1.00 × 10−3 |
| 102 | PXDN | peroxidasin | 32,845.18 | 39,677.67 | 39,607.14 | 9793.85 | 6020.3 | 4295.88 | 2.48 | 4.16 × 10−12 |
| 103 | SBSPON | somatomedin B and thrombospondin 1 | 54.57 | 41.11 | 75.25 | 13.06 | 8.26 | 7.86 | 2.56 | 2.45 × 10−4 |
| 104 | SEMA4D | semaphorin 4D | 16.79 | 67.47 | 96.42 | 15.24 | 8.26 | 0 | 2.92 | 1.93 × 10−3 |
| 105 | SERPINE1 | serpin family E member 1 | 86,930.54 | 300,561.22 | 410,070.62 | 42,236.78 | 31,631.85 | 25,584.02 | 3.01 | 9.21 × 10−11 |
| 106 | SERPINE2 | serpin family E member 2 | 45,408.36 | 80,420.1 | 94,846.87 | 1113.73 | 1099.76 | 1297.02 | 5.99 | 1.28 × 10−70 |
| 107 | SIRPA | signal regulatory protein alpha | 2514.52 | 3857.39 | 4502.57 | 1010.3 | 628.88 | 645.89 | 2.26 | 1.60 × 10−10 |
| 108 | SIRPB1 | signal regulatory protein beta 1 | 4.2 | 27.41 | 15.29 | 0 | 2.07 | 0 | 4.43 | 8.55 × 10−3 |
| 109 | SLC1A3 | solute carrier family 1 member 3 | 612.89 | 342.62 | 163.45 | 90.36 | 71.25 | 47.16 | 2.43 | 1.60 × 10−6 |
| 110 | SLC1A4 | solute carrier family 1 member 4 | 3576.59 | 1455.88 | 3318.43 | 538.9 | 435.77 | 423.17 | 2.59 | 1.48 × 10−11 |
| 111 | SOST | sclerostin | 37.78 | 15,296.72 | 5796.08 | 2.17 | 4.13 | 7.86 | 10.57 | 2.20 × 10−10 |
| 112 | SPP1 | secreted phosphoprotein 1 | 73.46 | 2.11 | 0 | 2 | 0 | 0 | 5.11 | 1.10 × 10−1 |
| 113 | SRPX2 | sushi repeat containing protein X-linked 2 | 3357.25 | 3835.25 | 4890.63 | 604.22 | 582.41 | 897.43 | 2.56 | 1.24 × 10−15 |
| 114 | STEAP3 | STEAP3 metalloreductase | 8126.03 | 4228.48 | 3346.65 | 1465.38 | 814.75 | 539.77 | 2.48 | 1.89 × 10−8 |
| 115 | STX1B | syntaxin 1B | 279.16 | 628.31 | 408.04 | 23.95 | 19.62 | 37.99 | 4.04 | 1.09 × 10−18 |
| 116 | SUSD4 | sushi domain containing 4 | 24.14 | 10.54 | 7.06 | 0 | 0 | 0 | 6.07 | 9.63 × 10−4 |
| 117 | TBC1D10C | TBC1 domain family member 10C | 94.45 | 81.17 | 70.55 | 2.18 | 8.26 | 0 | 4.51 | 3.48 × 10−8 |
| 118 | TENM2 | teneurin transmembrane protein 2 | 841.67 | 3346.09 | 1709.78 | 366.89 | 254.03 | 182.11 | 2.88 | 7.89 × 10−10 |
| 119 | TENM3 | teneurin transmembrane protein 3 | 3424.41 | 2982.39 | 2079.02 | 682.61 | 669.15 | 355.04 | 2.32 | 2.77 × 10−10 |
| 120 | TENM4 | teneurin transmembrane protein 4 | 1542.72 | 526.06 | 1133.58 | 77.3 | 46.47 | 52.4 | 4.20 | 2.65 × 10−21 |
| 121 | TGFBR1 | transforming growth factor beta receptor 1 | 2238.51 | 5185.71 | 3991.05 | 776.24 | 1227.81 | 930.19 | 2.00 | 9.98 × 10−8 |
| 122 | TMC7 | transmembrane channel-like 7 | 156.37 | 293.07 | 172.86 | 6.53 | 10.33 | 9.17 | 4.59 | 8.29 × 10−17 |
| 123 | TMCC2 | transmembrane and coiled-coil domain 2 | 356.82 | 426.96 | 384.52 | 116.49 | 100.17 | 39.3 | 2.19 | 8.24 × 10−7 |
| 124 | TMEM130 | transmembrane protein 130 | 159.52 | 71.69 | 48.21 | 22.86 | 22.72 | 2.62 | 2.53 | 7.06 × 10−4 |
| 125 | TMEM139 | transmembrane protein 139 | 2.1 | 4.22 | 3.53 | 0 | 0 | 0 | 3.98 | 1.76 × 10−1 |
| 126 | TMEM178A | transmembrane protein 178A | 85.01 | 121.24 | 99.95 | 9.8 | 15.49 | 11.79 | 3.05 | 9.11 × 10−8 |
| 127 | TMEM190 | transmembrane protein 190 | 137.48 | 192.92 | 183.44 | 8.71 | 6.2 | 5.24 | 4.67 | 3.25 × 10−16 |
| 128 | TMEM217 | transmembrane protein 217 | 99.7 | 171.84 | 105.83 | 26.13 | 6.2 | 18.34 | 2.91 | 1.37 × 10−6 |
| 129 | TMEM235 | transmembrane protein 235 | 0 | 4.22 | 4.1 | 0 | 0 | 0 | 2.75 | 4.89 × 10−1 |
| 130 | TMEM236 | transmembrane protein 236 | 8.4 | 14.76 | 14.11 | 0 | 0 | 0 | 5.90 | 1.57 × 10−3 |
| 131 | TMEM45A | transmembrane protein 45A | 1796.69 | 4340.22 | 4396.74 | 644.5 | 739.37 | 851.58 | 2.25 | 2.54 × 10−9 |
| 132 | TMPRSS6 | transmembrane serine protease 6 | 32.53 | 108.58 | 76.43 | 10.89 | 2.07 | 5.24 | 3.59 | 6.32 × 10−6 |
| 133 | TNC | tenascin C | 24,412.71 | 23,432.14 | 17,615.19 | 5277.96 | 2571.28 | 1179.11 | 2.86 | 4.24 × 10−10 |
| 134 | TNN | tenascin N | 8.4 | 6.33 | 42.33 | 2.18 | 0 | 0 | 4.68 | 4.28 × 10−3 |
| 135 | TUFT1 | tuftelin 1 | 1971.95 | 1876.51 | 1728.59 | 363.62 | 326.31 | 247.61 | 2.58 | 1.51 × 10−16 |
| 136 | VASH1 | vasohibin 1 | 1080.95 | 1000.45 | 1461.66 | 213.38 | 157.99 | 260.71 | 2.51 | 2.44 × 10−13 |
| 137 | VCAN | versican | 11,073.98 | 8312.52 | 6030.09 | 4871.88 | 4336.06 | 3145.6 | 2.07 | 2.17 × 10−3 |
| 138 | WNT2 | Wnt family member 2 | 33.58 | 238.25 | 1100.66 | 4.35 | 0 | 2.62 | 7.64 | 2.55 × 10−6 |
| 139 | WNT3A | Wnt family member 3A | 6.3 | 2.11 | 7.06 | 0 | 1.03 | 0 | 3.68 | 1.13 × 10−1 |
| 140 | WNT4 | Wnt family member 4 | 6.3 | 10.54 | 55.27 | 4.35 | 3.1 | 0 | 3.24 | 1.11 × 10−2 |
| 141 | WNT7B | Wnt family member 7B | 309.59 | 63.25 | 16.46 | 2.18 | 0 | 0 | 7.45 | 2.29 × 10−8 |
| 142 | WNT9A | Wnt family member 9A | 141.68 | 342.62 | 318.67 | 25.04 | 10.33 | 13.1 | 4.05 | 4.10 × 10−14 |
| Gene | Gene Description | Expression FPKM | log2FC | p-Value | ||||||
|---|---|---|---|---|---|---|---|---|---|---|
| TGF_1 | TGF_2 | TGF_3 | SB + BMP7 _1 | SB + BMP7 _2 | SB + BMP7 _3 | |||||
| 1 | ACAN | aggrecan | 5755.28 | 19,484.09 | 9976.45 | 95,265.73 | 49,581.21 | 48,577.93 | 2.46 | 3.03 × 10−8 |
| 2 | ACVRL1 | activin A receptor-like type 1 | 447.07 | 86.45 | 157.57 | 1108.29 | 732.14 | 813.58 | 2.00 | 1.58 × 10−4 |
| 3 | ADGRL2 | adhesion G protein-coupled receptor L2 | 295.95 | 496.54 | 482.12 | 2503.98 | 2153.06 | 2304.50 | 2.44 | 4.60 × 10−14 |
| 4 | ADGRL4 | adhesion G protein-coupled receptor L4 | 60.87 | 33.74 | 18.81 | 133.91 | 129.08 | 254.16 | 2.16 | 6.55 × 10−5 |
| 5 | ADRA1B | adrenoceptor alpha 1B | 107.05 | 64.31 | 97.60 | 521.48 | 374.85 | 572.52 | 2.43 | 1.87 × 10−10 |
| 6 | ADRB2 | adrenoceptor beta 2 | 0.00 | 6.33 | 0.00 | 131.73 | 55.76 | 98.26 | 5.46 | 3.84 × 10−9 |
| 7 | ALPL | alkaline phosphatase | 183.66 | 42.17 | 23.52 | 5539.25 | 3622.50 | 2811.52 | 5.57 | 7.43 × 10−23 |
| 8 | ANGPT4 | angiopoietin 4 | 17.84 | 10.54 | 9.41 | 141.53 | 45.44 | 82.54 | 2.82 | 1.93 × 10−5 |
| 9 | AP2S1 | adaptor related protein complex 2 | 6716.59 | 4073.51 | 5124.63 | 9324.62 | 14,215.33 | 43241.81 | 2.03 | 1.84 × 10−5 |
| 10 | ATP2B4 | ATPase plasma membrane Ca transport 4 | 1794.59 | 4852.57 | 4029.86 | 14,412.06 | 16,734.98 | 13,110.37 | 2.04 | 6.62 × 10−8 |
| 11 | BCAM | basal cell adhesion molecule | 201.50 | 140.21 | 143.46 | 738.13 | 631.98 | 858.13 | 2.18 | 1.46 × 10−10 |
| 12 | BMPER | BMP binding endothelial regulator | 113.34 | 86.45 | 109.36 | 274.35 | 183.81 | 123.15 | 2.03 | 4.23 × 10−2 |
| 13 | CCDC173 | coiled-coil domain containing 173 | 52.47 | 16.87 | 38.81 | 313.54 | 334.58 | 356.35 | 3.20 | 2.97 × 10−12 |
| 14 | CCDC85B | coiled-coil domain containing 85B | 3737.15 | 3738.26 | 4376.75 | 11,024.06 | 19,396.09 | 65,553.15 | 2.98 | 2.13 × 10−9 |
| 15 | CCR1 | C-C motif chemokine receptor 1 | 0.00 | 0.00 | 0.00 | 84.92 | 74.35 | 10.48 | 8.14 | 4.20 × 10−8 |
| 16 | CD109 | CD109 molecule | 1301.34 | 2117.93 | 781.98 | 2820.79 | 3504.78 | 3960.49 | 3.36 | 7.86 × 10−4 |
| 17 | CD74 | CD74 molecule | 93.40 | 86.45 | 95.25 | 301.57 | 339.74 | 305.26 | 4.93 | 8.26 × 10−7 |
| 18 | CDHR3 | cadherin related family member 3 | 40.93 | 120.18 | 129.35 | 654.30 | 875.68 | 1109.67 | 3.17 | 4.86 × 10−13 |
| 19 | CEMP1 | cementum protein 1 | 529.00 | 251.00 | 290.00 | 659.00 | 952.00 | 2268.00 | 3.92 | 8.98 × 10−5 |
| 20 | CHRDL1 | chordin-like 1 | 2.10 | 2.11 | 0.00 | 145.88 | 102.23 | 83.85 | 6.26 | 1.21 × 10−11 |
| 21 | CHRM2 | cholinergic receptor muscarinic 2 | 0.00 | 0.00 | 0.00 | 546.52 | 578.28 | 360.28 | 11.26 | 1.74 × 10−19 |
| 22 | CLEC11A | C-type lectin domain containing 11A | 4940.89 | 7577.73 | 8578.29 | 8711.69 | 12,058.15 | 28,970.68 | 2.83 | 4.62 × 10−3 |
| 23 | CLEC3B | C-type lectin domain family 3 member B | 1022.18 | 934.04 | 923.09 | 6228.39 | 9039.74 | 23,090.86 | 3.70 | 4.33 × 10−18 |
| 24 | COL14A1 | collagen type XIV alpha 1 chain | 940.32 | 82.23 | 79.96 | 18,954.08 | 16,285.78 | 11,871.00 | 5.40 | 2.45 × 10−6 |
| 25 | COLEC10 | collectin subfamily member 10 | 12.59 | 40.06 | 42.33 | 176.37 | 222.02 | 404.83 | 3.06 | 6.80 × 10−9 |
| 26 | COLEC11 | collectin subfamily member 11 | 9.44 | 2.11 | 5.88 | 31.57 | 17.55 | 52.40 | 2.51 | 6.37 × 10−3 |
| 27 | CSF1 | colony-stimulating factor 1 | 885.75 | 566.12 | 692.61 | 6847.85 | 4825.53 | 4377.11 | 2.89 | 4.62 × 10−18 |
| 28 | CTSK | cathepsin K | 4442.40 | 2848.50 | 1412.27 | 29,076.71 | 32,350.57 | 26,248.25 | 3.32 | 5.48 × 10−17 |
| 29 | CXCL14 | C-X-C motif chemokine ligand 14 | 0.00 | 3.16 | 4.70 | 291.77 | 214.79 | 171.63 | 6.45 | 7.27 × 10−19 |
| 30 | DIO2 | iodothyronine deiodinase 2 | 8.40 | 27.41 | 28.22 | 108.87 | 118.75 | 120.53 | 2.43 | 1.89 × 10−5 |
| 31 | DIO3 | iodothyronine deiodinase 3 | 2.10 | 6.33 | 0.00 | 50.08 | 61.96 | 75.99 | 4.44 | 5.31 × 10−7 |
| 32 | DKK1 | dickkopf WNT signaling inhibitor 1 | 348.42 | 128.61 | 761.99 | 1695.09 | 2692.09 | 2165.63 | 2.38 | 1.89 × 10−6 |
| 33 | ENPP2 | ectonucleotide pyrophos phosphodiesterase | 134.33 | 389.01 | 30.57 | 9419.34 | 7800.57 | 5771.08 | 5.37 | 2.14 × 10−20 |
| 34 | FAM20A | FAM20A Golgi-associated secretory pathway | 129.08 | 104.37 | 83.49 | 637.97 | 369.69 | 434.96 | 2.17 | 2.09 × 10−8 |
| 35 | FGFR3 | fibroblast growth factor receptor 3 | 30.43 | 48.49 | 75.26 | 209.03 | 130.11 | 165.08 | 3.48 | 5.01 × 10−4 |
| 36 | FMOD | fibromodulin | 245.58 | 265.66 | 429.21 | 12,123.64 | 6428.19 | 3741.70 | 4.57 | 8.73 × 10−26 |
| 37 | FRAS1 | Fraser extracellular matrix complex 1 | 197.30 | 139.16 | 87.02 | 799.10 | 729.04 | 565.97 | 2.29 | 4.71 × 10−9 |
| 38 | FZD5 | frizzled class receptor 5 | 4.20 | 6.33 | 11.76 | 149.15 | 121.85 | 107.43 | 4.09 | 2.13 × 10−11 |
| 39 | GDF5 | growth differentiation factor 5 | 11.54 | 12.65 | 12.94 | 393.02 | 314.96 | 461.16 | 4.96 | 2.24 × 10−28 |
| 40 | GPC3 | glypican 3 | 94.45 | 200.30 | 65.85 | 2736.96 | 2676.60 | 2590.11 | 4.46 | 9.96 × 10−29 |
| 41 | GPM6B | glycoprotein M6B | 40.93 | 48.49 | 42.33 | 266.73 | 390.34 | 227.96 | 2.74 | 5.95 × 10−11 |
| 42 | GPNMB | glycoprotein nmb | 2946.90 | 1876.51 | 996.00 | 29,581.86 | 25,649.76 | 24,648.59 | 3.77 | 2.64 × 10−22 |
| 43 | GPR149 | G protein-coupled receptor 149 | 4.20 | 0.00 | 2.35 | 14.15 | 8.26 | 14.41 | 2.47 | 8.17 × 10−2 |
| 44 | GPR150 | G protein-coupled receptor 150 | 0.00 | 14.76 | 21.17 | 43.55 | 47.50 | 28.82 | 2.00 | 7.11 × 10−2 |
| 45 | GPR27 | G protein-coupled receptor 27 | 0.00 | 0.00 | 0.00 | 6.53 | 2.07 | 13.10 | 5.14 | 2.38 × 10−2 |
| 46 | GPR39 | G protein-coupled receptor 39 | 448.12 | 99.10 | 69.38 | 1376.10 | 1283.57 | 1041.55 | 2.57 | 3.39 × 10−6 |
| 47 | GPR78 | G protein-coupled receptor 78 | 56.67 | 102.26 | 42.33 | 1704.89 | 1164.82 | 1011.41 | 4.26 | 1.38 × 10−25 |
| 48 | GPRC5A | G protein-coupled receptor C-5A | 0.00 | 0.00 | 27.05 | 130.64 | 88.81 | 144.11 | 3.73 | 8.22 × 10−2 |
| 49 | GPRC5B | G protein-coupled receptor C-5B | 125.94 | 99.10 | 109.36 | 414.79 | 412.02 | 427.10 | 2.00 | 3.90 × 10−8 |
| 50 | GPRC5C | G protein-coupled receptor C-5C | 0.00 | 0.00 | 0.00 | 4.35 | 2.07 | 7.86 | 4.54 | 8.02 × 10−2 |
| 51 | HTRA4 | HtrA serine peptidase 4 | 2.10 | 2.11 | 0.00 | 2.18 | 5.16 | 24.89 | 2.87 | 8.35 × 10−2 |
| 52 | IFITM3 | interferon-induced transmembrane 3 | 14,498.39 | 8629.84 | 8947.53 | 34,491.84 | 37,412.57 | 45,127.08 | 2.00 | 8.77 × 10−9 |
| 53 | IGSF1 | immunoglobulin superfamily member 1 | 0.00 | 0.00 | 0.00 | 6.53 | 12.39 | 7.86 | 5.46 | 8.30 × 10−3 |
| 54 | IGSF10 | immunoglobulin superfamily member 10 | 6.30 | 10.54 | 7.06 | 97.98 | 53.70 | 31.44 | 2.94 | 8.31 × 10−5 |
| 55 | IL6R | interleukin 6 receptor | 48.28 | 82.23 | 61.15 | 586.80 | 479.15 | 377.31 | 2.91 | 1.23 × 10−13 |
| 56 | IL6ST | interleukin 6 signal transducer | 2402.23 | 1910.25 | 1358.18 | 4513.70 | 6767.93 | 5055.75 | 1.51 | 6.00 × 10−6 |
| 57 | ITGA2 | integrin subunit alpha 2 | 113.34 | 113.86 | 61.15 | 243.87 | 399.63 | 242.37 | 2.00 | 1.76 × 10−4 |
| 58 | ITGA8 | integrin subunit alpha 8 | 15.74 | 240.36 | 567.97 | 4677.01 | 4731.56 | 4508.12 | 4.07 | 3.26 × 10−4 |
| 59 | ITGB8 | integrin subunit beta 8 | 16.79 | 71.69 | 9.41 | 769.70 | 1493.20 | 1642.89 | 5.30 | 4.13 × 10−21 |
| 60 | JAG1 | jagged canonical Notch ligand 1 | 737.78 | 245.63 | 111.71 | 2075.04 | 3094.82 | 2748.63 | 2.83 | 5.50 × 10−8 |
| 61 | KCNS2 | K voltage-gated channel subfamily S-2 | 0.00 | 0.00 | 0.00 | 195.96 | 208.59 | 276.44 | 10.12 | 1.13 × 10−15 |
| 62 | KIT | KIT receptor tyrosine kinase | 10.49 | 4.22 | 4.70 | 561.76 | 713.55 | 330.15 | 6.35 | 6.98 × 10−31 |
| 63 | KITLG | KIT ligand | 130.13 | 90.66 | 15.29 | 696.76 | 1505.59 | 1015.34 | 3.75 | 1.20 × 10−11 |
| 64 | LAMA2 | laminin subunit alpha 2 | 299.10 | 275.15 | 298.68 | 1216.07 | 675.35 | 496.54 | 1.50 | 2.56 × 10−4 |
| 65 | LAMA4 | laminin subunit alpha 4 | 316.94 | 258.28 | 575.02 | 13,448.58 | 8266.29 | 5958.43 | 4.58 | 6.77 × 10−29 |
| 66 | LAMA5 | laminin subunit alpha 5 | 3412.87 | 1355.73 | 1654.51 | 5047.16 | 4180.13 | 6347.53 | 2.00 | 1.24 × 10−3 |
| 67 | LAMB1 | laminin subunit beta 1 | 7315.84 | 3533.75 | 3089.13 | 15,267.77 | 12,843.99 | 12,105.51 | 2.00 | 5.54 × 10−5 |
| 68 | LAMB3 | laminin subunit beta 3 | 110.19 | 188.71 | 333.96 | 2153.43 | 1341.40 | 1604.90 | 3.00 | 7.09 × 10−13 |
| 69 | LAMB4 | laminin subunit beta 4 | 0.00 | 0.00 | 0.00 | 2.18 | 7.23 | 3.93 | 4.45 | 9.27 × 10−2 |
| 70 | LGALS3 | galectin 3 | 4240.90 | 3437.81 | 3265.51 | 11,502.00 | 11,054.42 | 8020.55 | 2.00 | 1.54 × 10−6 |
| 71 | LGI4 | leucine-rich repeat LGI family 4 | 65.07 | 126.51 | 122.30 | 523.66 | 541.10 | 955.08 | 2.67 | 4.36 × 10−11 |
| 72 | LRP3 | LDL receptor-related protein 3 | 2546.01 | 1470.64 | 1814.44 | 9173.29 | 7222.29 | 7282.96 | 2.01 | 6.31 × 10−10 |
| 73 | LYPD1 | LY6/PLAUR domain containing 1 | 396.70 | 95.93 | 97.60 | 1670.05 | 1442.60 | 1091.33 | 2.82 | 2.58 × 10−8 |
| 74 | LYPD3 | LY6/PLAUR domain containing 3 | 2.10 | 6.33 | 14.11 | 48.99 | 68.15 | 81.23 | 3.13 | 3.37 × 10−5 |
| 75 | LY6K | lymphocyte antigen 6 family member K | 20.99 | 40.06 | 84.67 | 599.87 | 772.42 | 1464.71 | 4.26 | 7.84 × 10−18 |
| 76 | LZTS1 | leucine zipper tumor suppressor 1 | 548.87 | 113.86 | 268.11 | 1579.69 | 1216.45 | 1065.13 | 2.04 | 2.21 × 10−5 |
| 77 | MDK | midkine | 647.52 | 465.97 | 312.79 | 7641.51 | 10,287.17 | 19,284.96 | 4.68 | 1.94 × 10−31 |
| 78 | METRN | meteorin, glial cell differentiation | 1373.75 | 1754.22 | 2243.64 | 7122.20 | 8525.48 | 16,704.03 | 2.57 | 7.84 × 10−12 |
| 79 | MFRP | membrane frizzled-related protein | 1960.41 | 1194.43 | 1541.62 | 5003.61 | 5795.18 | 9632.00 | 2.10 | 2.20 × 10−9 |
| 80 | NIPAL1 | NIPA like domain containing 1 | 8.40 | 8.43 | 2.35 | 50.08 | 34.08 | 45.85 | 2.74 | 7.13 × 10−4 |
| 81 | NMB | neuromedin B | 188.90 | 120.18 | 65.85 | 1245.46 | 1642.93 | 2480.06 | 3.81 | 1.23 × 10−19 |
| 82 | P2RX7 | purinergic receptor P2X 7 | 12.59 | 51.66 | 47.04 | 321.16 | 217.89 | 140.18 | 2.61 | 2.74 × 10−6 |
| 83 | PSCA | prostate stem cell antigen | 38.83 | 8.43 | 47.04 | 182.90 | 198.27 | 348.49 | 2.93 | 2.42 × 10−7 |
| 84 | PTGER3 | prostaglandin E receptor 3 | 73.46 | 225.60 | 27.05 | 461.60 | 544.20 | 431.03 | 2.13 | 1.76 × 10−4 |
| 85 | PTH1R | parathyroid hormone 1 receptor | 16.79 | 84.34 | 174.04 | 307.01 | 251.96 | 441.51 | 2.00 | 2.19 × 10−3 |
| 86 | RSPO2 | R-spondin 2 | 2.10 | 0.00 | 4.70 | 42.46 | 36.14 | 24.89 | 3.94 | 2.02 × 10−4 |
| 87 | RTN4RL1 | reticulon 4 receptor-like 1 | 3.15 | 0.00 | 4.70 | 578.09 | 400.66 | 403.52 | 7.48 | 4.94 × 10−28 |
| 88 | S1PR1 | sphingosine-1-phosphate receptor 1 | 0.00 | 0.00 | 0.00 | 23.95 | 40.27 | 31.44 | 7.30 | 1.33 × 10−6 |
| 89 | SDCBP | syndecan binding protein | 2215.43 | 2959.19 | 1688.61 | 8677.94 | 14,739.91 | 12,611.21 | 2.38 | 1.88 × 10−12 |
| 90 | SECTM1 | secreted and transmembrane 1 | 4.20 | 2.11 | 8.23 | 955.87 | 651.60 | 1020.58 | 7.51 | 6.72 × 10−43 |
| 91 | SFRP1 | secreted frizzled-related protein 1 | 6.30 | 4.22 | 2.35 | 58.79 | 74.35 | 62.89 | 3.90 | 2.32 × 10−7 |
| 92 | SMOC2 | SPARC-related modular Ca binding 2 | 0.00 | 0.00 | 0.00 | 8.71 | 4.13 | 0.00 | 4.43 | 1.37 × 10−1 |
| 93 | SPINT2 | serine peptidase inhibitor, Kunitz type 2 | 1100.89 | 128.61 | 636.17 | 1598.20 | 2313.12 | 5435.69 | 2.29 | 9.22 × 10−5 |
| 94 | SRGN | serglycin | 1565.81 | 880.27 | 1694.49 | 2947.08 | 4715.04 | 6190.32 | 2.00 | 4.79 × 10−6 |
| 95 | SSTR1 | somatostatin receptor 1 | 2.10 | 0.00 | 0.00 | 56.61 | 66.09 | 39.30 | 6.22 | 9.43 × 10−7 |
| 96 | SUSD2 | sushi domain containing 2 | 12.59 | 8.43 | 2.35 | 3012.40 | 1671.85 | 2088.33 | 8.15 | 2.57 × 10−61 |
| 97 | SUSD3 | sushi domain containing 3 | 13.64 | 24.25 | 11.76 | 68.59 | 62.99 | 83.85 | 2.10 | 5.75 × 10−4 |
| 98 | TGFBR3 | transforming growth factor β receptor 3 | 50.37 | 48.49 | 14.11 | 206.85 | 296.37 | 199.14 | 2.62 | 3.07 × 10−7 |
| 99 | TM4SF1 | transmembrane 4 L six family 1 | 151.12 | 59.04 | 14.11 | 1907.38 | 2590.90 | 3331.63 | 5.10 | 5.21 × 10−20 |
| 100 | TM4SF4 | transmembrane 4 L six family member 4 | 0.00 | 0.00 | 0.00 | 39.19 | 68.15 | 65.51 | 8.15 | 4.73 × 10−9 |
| 101 | TMDD1 | transmembrane and death domain 1 | 11.54 | 8.43 | 11.76 | 60.97 | 81.58 | 87.78 | 2.84 | 4.56 × 10−6 |
| 102 | TMEM144 | transmembrane protein 144 | 10.49 | 8.43 | 16.46 | 67.50 | 54.73 | 104.81 | 2.66 | 3.33 × 10−5 |
| 103 | TMEM154 | transmembrane protein 154 | 2.10 | 0.00 | 0.00 | 8.71 | 6.20 | 15.72 | 3.81 | 3.74 × 10−2 |
| 104 | TMEM229B | transmembrane protein 229B | 4.20 | 6.33 | 12.94 | 197.05 | 90.87 | 78.61 | 3.97 | 2.78 × 10−9 |
| 105 | TMEM26 | transmembrane protein 26 | 8.40 | 0.00 | 0.00 | 411.52 | 566.92 | 366.83 | 7.29 | 2.27 × 10−6 |
| 106 | TMEM273 | transmembrane protein 273 | 0.00 | 0.00 | 0.00 | 19.60 | 39.24 | 60.27 | 7.60 | 2.98 × 10−7 |
| 107 | TMEM35A | transmembrane protein 35A | 46.18 | 13.70 | 9.41 | 161.13 | 161.09 | 108.74 | 2.62 | 2.05 × 10−5 |
| 108 | TMEM37 | transmembrane protein 37 | 6.30 | 2.11 | 9.41 | 35.93 | 25.82 | 66.82 | 2.83 | 9.86 × 10−4 |
| 109 | TMEM38B | transmembrane protein 38B | 116.49 | 128.61 | 125.82 | 266.73 | 579.31 | 656.37 | 2.00 | 9.00 × 10−7 |
| 110 | TMTC1 | Transmem man-transferase cadherin 1 | 124.89 | 223.49 | 175.21 | 1965.08 | 2167.51 | 1822.38 | 3.50 | 4.78 × 10−26 |
| 111 | TXK | TXK tyrosine kinase | 6.30 | 1.05 | 0.00 | 13.06 | 9.29 | 22.27 | 2.56 | 6.44 × 10−2 |
| 112 | VASN | vasorin | 55.62 | 51.66 | 45.86 | 118.67 | 122.88 | 136.25 | 2.90 | 3.76 × 10−3 |
| 113 | WFDC1 | WAP four-disulfide core domain 1 | 104.95 | 37.95 | 119.94 | 1775.65 | 2085.93 | 3503.26 | 4.78 | 5.86 × 10−28 |
| 114 | XCR1 | X-C motif chemokine receptor 1 | 0.00 | 0.00 | 0.00 | 8.71 | 13.42 | 2.62 | 5.36 | 1.31 × 10−2 |
| GO Category | Cementoblast | PDL-Fibroblast |
|---|---|---|
| Cell surface ECM Proteoglycan | Aggrecan, Glypican 3 Decorin Fibromodulin TGFBR3/Podocan | Nerocan Biglycan, Asporin Osteomodulin COL15A1 |
| Cell adhesion | Integrin A2 Integrin A8 Integrin B8 CDH10,18,19,R3 | Integrin A4 Integrin A10 Integrin A11 Integrin B1 CDH2,4 |
Publisher’s Note: MDPI stays neutral with regard to jurisdictional claims in published maps and institutional affiliations. |
© 2022 by the authors. Licensee MDPI, Basel, Switzerland. This article is an open access article distributed under the terms and conditions of the Creative Commons Attribution (CC BY) license (https://creativecommons.org/licenses/by/4.0/).
Share and Cite
Mun, S.; Kim, S.M.; Choi, M.-J.; Jang, Y.-J. Transcriptome Profile of Membrane and Extracellular Matrix Components in Ligament-Fibroblastic Progenitors and Cementoblasts Differentiated from Human Periodontal Ligament Cells. Genes 2022, 13, 659. https://doi.org/10.3390/genes13040659
Mun S, Kim SM, Choi M-J, Jang Y-J. Transcriptome Profile of Membrane and Extracellular Matrix Components in Ligament-Fibroblastic Progenitors and Cementoblasts Differentiated from Human Periodontal Ligament Cells. Genes. 2022; 13(4):659. https://doi.org/10.3390/genes13040659
Chicago/Turabian StyleMun, Seyoung, Seong Min Kim, Min-Jeong Choi, and Young-Joo Jang. 2022. "Transcriptome Profile of Membrane and Extracellular Matrix Components in Ligament-Fibroblastic Progenitors and Cementoblasts Differentiated from Human Periodontal Ligament Cells" Genes 13, no. 4: 659. https://doi.org/10.3390/genes13040659
APA StyleMun, S., Kim, S. M., Choi, M.-J., & Jang, Y.-J. (2022). Transcriptome Profile of Membrane and Extracellular Matrix Components in Ligament-Fibroblastic Progenitors and Cementoblasts Differentiated from Human Periodontal Ligament Cells. Genes, 13(4), 659. https://doi.org/10.3390/genes13040659

