Hybrid Adjuvant-Allergen H1sD2 Proteoforms Enhance Innate Immunity Activation via Distinct N-Glycosylation Profiles
Highlights
- Five distinct N-glycosylated H1sD2 glycoforms were engineered and produced in P. pastoris
- H1sD2 glycoforms bind to DC-SIGN on M2 macrophages and modulate IL-10 and IFN-γ production in PBMCs from HDM-allergic donors
- N-glycan configuration influences innate immune activation and cytokine response
- Glycoengineering of allergens or therapeutic proteins may enhance immunomodulatory efficacy, with potential applications in allergy treatment and vaccine development
Abstract
1. Introduction
2. Materials and Methods
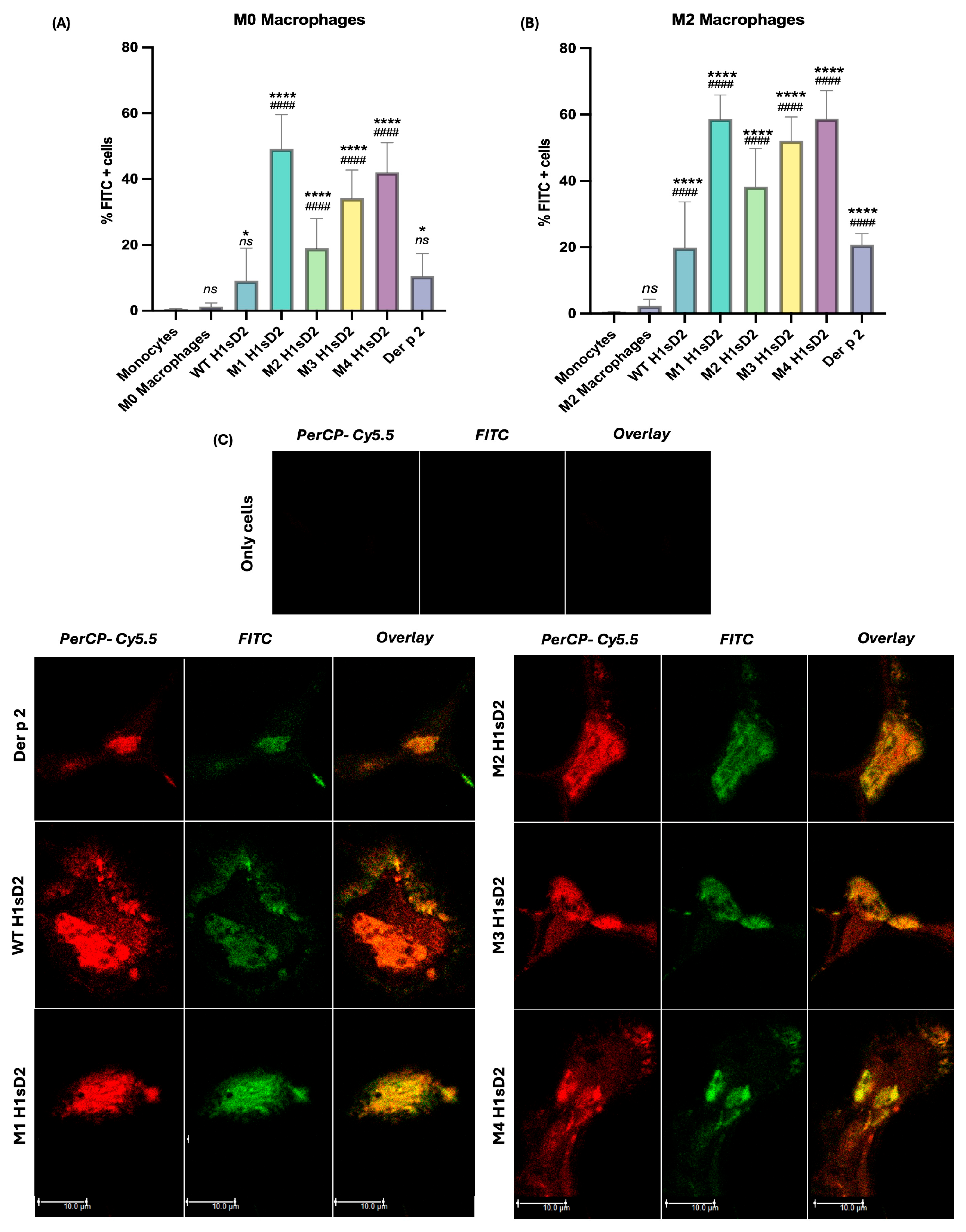
2.1. Design of H1sD2 Hybrid Proteoforms
2.2. Expression and Purification of the D2 and H1sD2
2.3. Patients and Sera
2.4. Evaluation of IgE Reactivity in Immunoblot
2.5. 3D Modeling
2.6. Deglycosylation of Glycoproteins and SDS-PAGE Analysis
2.7. Mass Spectrometry Analysis of H1sD2 Glycoproteins
2.7.1. In-Solution Hybrid Proteoforms Digestion
2.7.2. In-Gel Hybrid Proteoforms Digestion
2.7.3. Peptide and Enriched Glycopeptide LC-MS Data Acquisition
2.7.4. Data Analysis
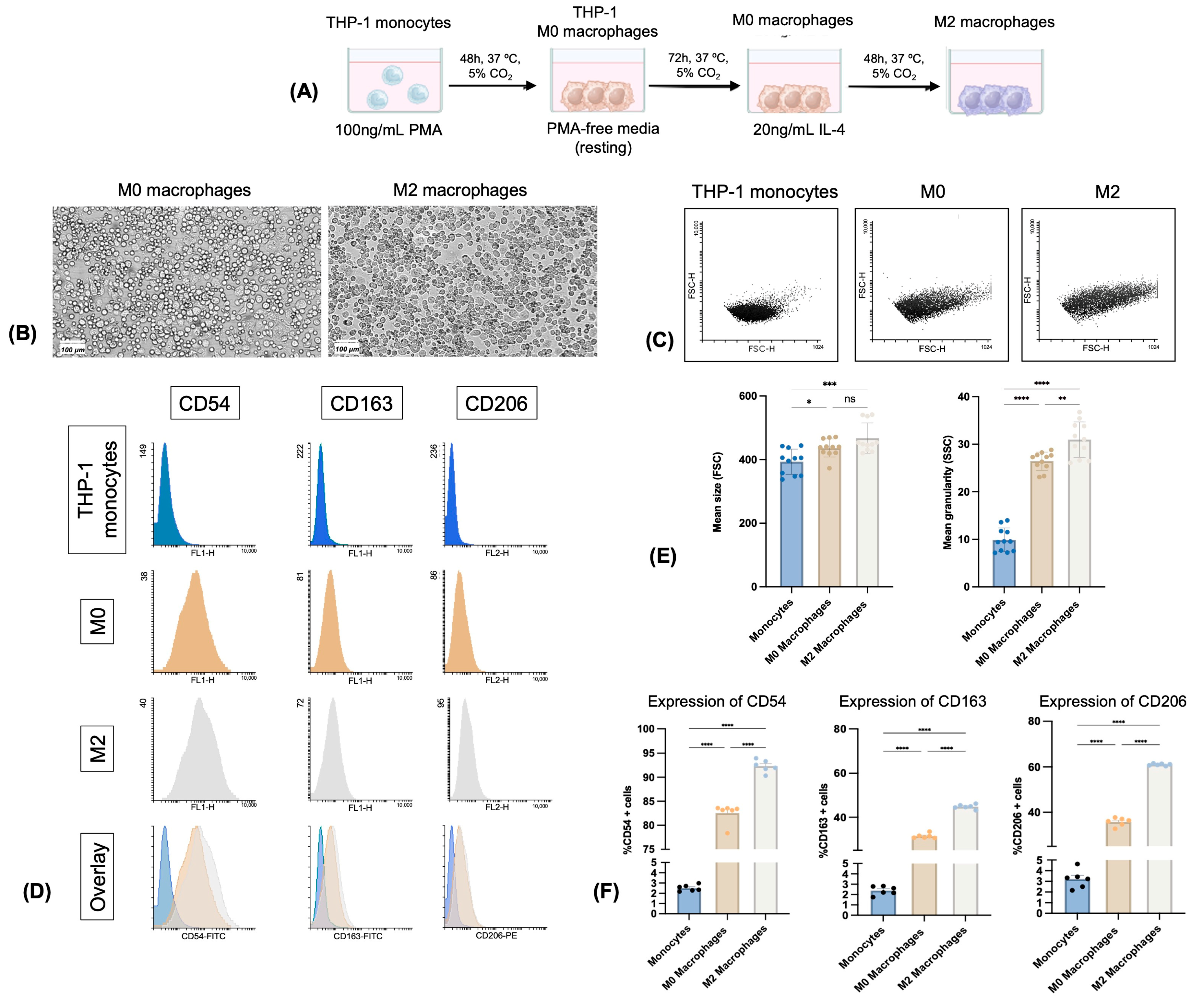
2.8. Differentiation of THP-1 Cells into Macrophages
2.9. H1sD2 Hybrid Proteoforms Binding to THP-1 Differentiated Macrophages
2.10. Confocal Microscopy
2.11. Sandwich ELISA-Based Detection of Proteoform-Induced Cytokine Signatures in PBMCs
2.12. Statistical Analysis
3. Results
3.1. Design, Expression and Purification of H1sD2 Hybrid Proteoforms
3.2. IgE Reactivity Was Preserved in All Five H1sD2 Hybrid Proteoforms
3.3. Three-Dimensional Models of H1sD2 Hybrid Proteoforms
3.4. Mass Spectrometry Analysis of H1sD2 Hybrid Proteoforms
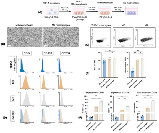
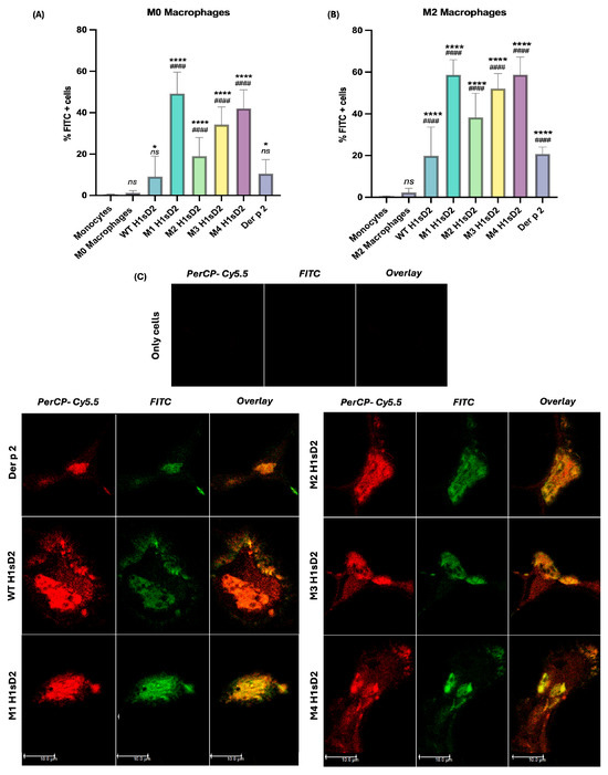
3.5. All Five FITC-Labeled H1sD2 Hybrid Proteoforms Bind to M0 and M2 THP-1-Derived Macrophages
3.6. Confocal Microscopy Confirms H1sD2 Binding to DC-SIGN Receptor on M2 Macrophages
3.7. H1sD2 Hybrid Proteoforms Induce Distinct PBMCs Cytokine Signatures
4. Discussion
5. Conclusions
Supplementary Materials
Author Contributions
Funding
Institutional Review Board Statement
Informed Consent Statement
Data Availability Statement
Acknowledgments
Conflicts of Interest
References
- Akdis, C.A.; Akdis, M.; Boyd, S.D.; Sampath, V.; Galli, S.J.; Nadeau, K.C. Allergy: Mechanistic Insights into New Methods of Prevention and Therapy. Sci. Transl. Med. 2023, 15, eadd2563. [Google Scholar] [CrossRef] [PubMed]
- Durham, S.R.; Shamji, M.H. Allergen Immunotherapy: Past, Present and Future. Nat. Rev. Immunol. 2023, 23, 317–328. [Google Scholar] [CrossRef] [PubMed]
- Platts-Mills, T.A.E.; Erwin, E.A.; Heymann, P.W.; Woodfolk, J.A. Pro: The Evidence for a Causal Role of Dust Mites in Asthma. Am. J. Respir. Crit. Care Med. 2009, 180, 109–113. [Google Scholar] [CrossRef] [PubMed]
- Passali, D.; Cingi, C.; Staffa, P.; Passali, F.; Muluk, N.B.; Bellussi, M.L. The International Study of the Allergic Rhinitis Survey: Outcomes from 4 Geographical Regions. Asia Pac. Allergy 2018, 8, e7. [Google Scholar] [CrossRef]
- Huang, H.J.; Sarzsinszky, E.; Vrtala, S. House Dust Mite Allergy: The Importance of House Dust Mite Allergens for Diagnosis and Immunotherapy. Mol. Immunol. 2023, 158, 54–67. [Google Scholar] [CrossRef]
- Vitiello, G.; Maltagliati, L.; Rossi, O. New Perspectives in Allergen Specific Immunotherapy Driven by Big Trials with House Dust Mite Sublingual SQ® tablets. Clin. Mol. Allergy 2020, 18, 10. [Google Scholar] [CrossRef]
- Reginald, K.; Chew, F.T. The Major Allergen Der p 2 Is a Cholesterol Binding Protein. Sci. Rep. 2019, 9, 1556. [Google Scholar] [CrossRef]
- Akdis, C.A. Therapies for Allergic Inflammation: Refining Strategies to Induce Tolerance. Nat. Med. 2012, 18, 736–749. [Google Scholar] [CrossRef]
- Jutel, M.; Agache, I.; Bonini, S.; Burks, A.W.; Calderon, M.; Canonica, W.; Cox, L.; Demoly, P.; Frew, A.J.; O’Hehir, R.; et al. International Consensus on Allergy Immunotherapy. J. Allergy Clin. Immunol. 2015, 136, 556–568. [Google Scholar] [CrossRef]
- Akdis, M.; Akdis, C.A. Mechanisms of Allergen-Specific Immunotherapy: Multiple Suppressor Factors at Work in Immune Tolerance to Allergens. J. Allergy Clin. Immunol. 2014, 133, 621–631. [Google Scholar] [CrossRef]
- Zubeldia, J.M.; Ferrer, M.; Dávila, I.; Justicia, J.L. Adjuvants in Allergen-Specific Immunotherapy: Modulating and Enhancing the Immune Response. J. Investig. Allergol. Clin. Immunol. 2019, 29, 103–111. [Google Scholar] [CrossRef]
- Jensen-Jarolim, E.; Roth-Walter, F.; Jordakieva, G.; Pali-Schöll, I. Allergens and Adjuvants in Allergen Immunotherapy for Immune Activation, Tolerance, and Resilience. J. Allergy Clin. Immunol. Pract. 2021, 9, 1780–1789. [Google Scholar] [CrossRef] [PubMed]
- Gurgel, R.K.; Baroody, F.M.; Damask, C.C.; Mims, J.; Ishman, S.L.; Baker, D.P.; Contrera, K.J.; Farid, F.S.; Fornadley, J.A.; Gardner, D.D.; et al. Clinical Practice Guideline: Immunotherapy for Inhalant Allergy. Otolaryngol.—Head Neck Surg. 2024, 170, S1–S42. [Google Scholar] [CrossRef] [PubMed]
- Mosbech, H.; Deckelmann, R.; De Blay, F.; Pastorello, E.A.; Trebas-Pietras, E.; Andres, L.P.; Malcus, I.; Ljørring, C.; Canonica, G.W. Standardized Quality (SQ) House Dust Mite Sublingual Immunotherapy Tablet (ALK) Reduces Inhaled Corticosteroid Use While Maintaining Asthma Control: A Randomized, Double-Blind, Placebo-Controlled Trial. J. Allergy Clin. Immunol. 2014, 134, 568–575.e7. [Google Scholar] [CrossRef] [PubMed]
- Virchow, J.C.; Backer, V.; Kuna, P.; Prieto, L.; Nolte, H.; Villesen, H.H.; Ljørring, C.; Riis, B.; De Blay, F. Efficacy of a House Dust Mite Sublingual Allergen Immunotherapy Tablet in Adults with Allergic Asthma: A Randomized Clinical Trial. JAMA 2016, 315, 1715–1725. [Google Scholar] [CrossRef]
- Agache, I.; Zemelka-Wiącek, M.; Shamji, M.H.; Jutel, M. Immunotherapy: State-of-the-Art Review of Therapies and Theratypes. J. Allergy Clin. Immunol. 2022, 150, 1279–1288. [Google Scholar] [CrossRef]
- Novakova, P.; Tiotiu, A.; Baiardini, I.; Krusheva, B.; Chong-Neto, H.; Novakova, S. Allergen Immunotherapy in Asthma: Current Evidence. J. Asthma 2021, 58, 223–230. [Google Scholar] [CrossRef]
- Pifferi, C.; Fuentes, R.; Fernández-Tejada, A. Natural and Synthetic Carbohydrate-Based Vaccine Adjuvants and Their Mechanisms of Action. Nat. Rev. Chem. 2021, 5, 197–216, Erratum in Nat. Rev. Chem. 2021, 5, 361. [Google Scholar] [CrossRef]
- Petrovsky, N.; Cooper, P.D. Carbohydrate-Based Immune Adjuvants. Expert Rev. Vaccines 2011, 10, 523–537. [Google Scholar] [CrossRef]
- Tarp, M.A.; Clausen, H. Mucin-Type O-Glycosylation and Its Potential Use in Drug and Vaccine Development. Biochim. Biophys. Acta (BBA)—Gen. Subj. 2008, 1780, 546–563. [Google Scholar] [CrossRef]
- Zhao, T.; Cai, Y.; Jiang, Y.; He, X.; Wei, Y.; Yu, Y.; Tian, X. Vaccine Adjuvants: Mechanisms and Platforms. Signal Transduct. Target. Ther. 2023, 8, 283. [Google Scholar] [CrossRef]
- He, M.; Zhou, X.; Wang, X. Glycosylation: Mechanisms, Biological Functions and Clinical Implications. Signal Transduct. Target. Ther. 2024, 9, 194. [Google Scholar] [CrossRef]
- Wolfert, M.A.; Boons, G.J. Adaptive Immune Activation: Glycosylation Does Matter. Nat. Chem. Biol. 2013, 9, 776–784. [Google Scholar] [CrossRef]
- Baum, L.G.; Cobb, B.A. The Direct and Indirect Effects of Glycans on Immune Function. Glycobiology 2017, 27, 619–624. [Google Scholar] [CrossRef] [PubMed]
- Pinho, S.S.; Alves, I.; Gaifem, J.; Rabinovich, G.A. Immune Regulatory Networks Coordinated by Glycans and Glycan-Binding Proteins in Autoimmunity and Infection. Cell Mol. Immunol. 2023, 20, 1101–1113. [Google Scholar] [CrossRef]
- Sirvent, S.; Soria, I.; Cirauqui, C.; Cases, B.; Manzano, A.I.; Diez-Rivero, C.M.; Reche, P.A.; López-Relaño, J.; Martínez-Naves, E.; Cañada, F.J.; et al. Novel Vaccines Targeting Dendritic Cells by Coupling Allergoids to Nonoxidized Mannan Enhance Allergen Uptake and Induce Functional Regulatory T Cells through Programmed Death Ligand 1. J. Allergy Clin. Immunol. 2016, 138, 558–567.e11. [Google Scholar] [CrossRef] [PubMed]
- Wen, H.; Qu, L.; Zhang, Y.; Xu, B.; Ling, S.; Liu, X.; Luo, Y.; Huo, D.; Li, W.; Yao, X. A Dendritic Cells-Targeting Nano-Vaccine by Coupling Polylactic-Co-Glycolic Acid-Encapsulated Allergen with Mannan Induces Regulatory T Cells. Int. Arch. Allergy Immunol. 2021, 182, 777–787. [Google Scholar] [CrossRef] [PubMed]
- Angelina, A.; Martín-Cruz, L.; de la Rocha-Muñoz, A.; Lavín-Plaza, B.; Palomares, O. C-Type Lectin Receptor Mediated Modulation of T2 Immune Responses to Allergens. Curr. Allergy Asthma Rep. 2023, 23, 141–151. [Google Scholar] [CrossRef]
- Henrickson, K.J. Parainfluenza Viruses. Clin. Microbiol. Rev. 2003, 16, 242–264. [Google Scholar] [CrossRef]
- Forgione, R.E.; Di Carluccio, C.; Kubota, M.; Manabe, Y.; Fukase, K.; Molinaro, A.; Hashiguchi, T.; Marchetti, R.; Silipo, A. Structural Basis for Glycan-Receptor Binding by Mumps Virus Hemagglutinin-Neuraminidase. Sci. Rep. 2020, 10, 1589. [Google Scholar] [CrossRef]
- Tahara, M.; Ohno, S.; Sakai, K.; Ito, Y.; Fukuhara, H.; Komase, K.; Brindley, M.A.; Rota, P.A.; Plemper, R.K.; Maenaka, K.; et al. The Receptor-Binding Site of the Measles Virus Hemagglutinin Protein Itself Constitutes a Conserved Neutralizing Epitope. J. Virol. 2013, 87, 3583–3586. [Google Scholar] [CrossRef] [PubMed]
- Kosik, I.; Yewdell, J.W. Influenza Hemagglutinin and Neuraminidase: Yin–Yang Proteins Coevolving to Thwart Immunity. Viruses 2019, 11, 346. [Google Scholar] [CrossRef] [PubMed]
- Harshbarger, W.D.; Deming, D.; Lockbaum, G.J.; Attatippaholkun, N.; Kamkaew, M.; Hou, S.; Somasundaran, M.; Wang, J.P.; Finberg, R.W.; Zhu, Q.K.; et al. Unique Structural Solution from a VH 3-30 Antibody Targeting the Hemagglutinin Stem of Influenza A Viruses. Nat. Commun. 2021, 12, 559. [Google Scholar] [CrossRef] [PubMed]
- Kanekiyo, M.; Graham, B.S. Next-Generation Influenza Vaccines. Cold Spring Harb. Perspect. Med. 2021, 11, a038448. [Google Scholar] [CrossRef]
- DuBois, R.M.; Aguilar-Yañez, J.M.; Mendoza-Ochoa, G.I.; Oropeza-Almazán, Y.; Schultz-Cherry, S.; Alvarez, M.M.; White, S.W.; Russell, C.J. The Receptor-Binding Domain of Influenza Virus Hemagglutinin Produced in Escherichia coli Folds into Its Native, Immunogenic Structure. J. Virol. 2011, 85, 865–872. [Google Scholar] [CrossRef]
- Nachbagauer, R.; Palese, P. Development of next Generation Hemagglutinin-Based Broadly Protective Influenza Virus Vaccines. Curr. Opin. Immunol. 2018, 53, 51–57. [Google Scholar] [CrossRef]
- Madeira, F.; Madhusoodanan, N.; Lee, J.; Eusebi, A.; Niewielska, A.; Tivey, A.R.N.; Lopez, R.; Butcher, S. The EMBL-EBI Job Dispatcher Sequence Analysis Tools Framework in 2024. Nucleic Acids Res 2024, 52, W521–W525. [Google Scholar] [CrossRef]
- Mirdita, M.; Schütze, K.; Moriwaki, Y.; Heo, L. ColabFold: Making Protein Folding Accessible to All. Nat. Methods 2022, 19, 679–682. [Google Scholar] [CrossRef]
- PNGase F Protocol, Non-Denaturing Conditions V1. 2015. Available online: https://www.protocols.io/view/PNGase-F-Non-Denaturing-Conditions-m36wgq8ogk57/v1?version_warning=no&u=%2Fview%2FPNGase-F-Non-Denaturing-Conditions-m36wgq8ogk57%2Fv1 (accessed on 28 June 2022).
- Glatter, T.; Ludwig, C.; Ahrné, E.; Aebersold, R.; Heck, A.J.R.; Schmidt, A. Large-Scale Quantitative Assessment of Different in-Solution Protein Digestion Protocols Reveals Superior Cleavage Efficiency of Tandem Lys-C/Trypsin Proteolysis over Trypsin Digestion. J. Proteome Res. 2012, 11, 5145–5156. [Google Scholar] [CrossRef]
- Thaysen-Andersen, M.; Mysling, S.; Højrup, P. Site-Specific Glycoprofiling of N-Linked Glycopeptides Using MALDI-TOF MS: Strong Correlation between Signal Strength and Glycoform Quantities. Anal. Chem. 2009, 81, 3933–3943. [Google Scholar] [CrossRef]
- Olsen, J.V.; Mann, M.; Shevchenko, A.; Tomas, H.; Havlis, J. In-Gel Digestion for Mass Spectrometric Characterization of Proteins and Proteomes. Nat. Protoc. 2007, 1, 2856–2860. [Google Scholar] [CrossRef]
- GPM CRAP Protein Sequences. Available online: https://thegpm.org/crap/ (accessed on 25 July 2022).
- Dorfer, V.; Pichler, P.; Stranzl, T.; Stadlmann, J.; Taus, T.; Winkler, S.; Mechtler, K. MS Amanda, a Universal Identification Algorithm Optimized for High Accuracy Tandem Mass Spectra. J. Proteome Res. 2014, 13, 3679–3684. [Google Scholar] [CrossRef] [PubMed]
- Eng, J.K.; McCormack, A.L.; Yates, J.R. An Approach to Correlate Tandem Mass Spectral Data of Peptides with Amino Acid Sequences in a Protein Database. J. Am. Soc. Mass. Spectrom. 1994, 5, 976–989. [Google Scholar] [CrossRef] [PubMed]
- Toolkit, P. A Cross-Platform Toolkit for Mass Spectrometry and Proteomics. Nat. Biotechnol. 2012, 30, 918–920. [Google Scholar] [CrossRef]
- Klein, J.; Carvalho, L.; Zaia, J. Systems Biology Application of Network Smoothing to Glycan LC-MS Profiling. Bioinformatics 2018, 34, 3511–3518. [Google Scholar] [CrossRef]
- Haslam, S.M.; Freedberg, D.I.; Mulloy, B.; Dell, A.; Stanley, P.; Prestegard, J.H. Structural Analysis of Glycans. In Essentials of Glycobiology; CSHL Press: New York, NY, USA, 2022; ISBN 9781621824213. [Google Scholar]
- Elder, J.H.; Alexander, S. Endo-Beta-N-Acetylglucosaminidase F: Endoglycosidase from Flavobacterium Meningosepticum That Cleaves Both High-Mannose and Complex Glycoproteins. Proc. Natl. Acad. Sci. USA 1982, 79, 4540–4544. [Google Scholar] [CrossRef]
- Maley, F.; Trimble, R.B.; Tarentino, A.L.; Plummer, T.H. Characterization of Glycoproteins and Their Associated Oligosaccharides through the Use of Endoglycosidases. Anal. Biochem. 1989, 180, 195–204. [Google Scholar] [CrossRef]
- Nelson, C.A. The Binding of Detergents to Proteins. J. Biol. Chem. 1971, 246, 3895–3901. [Google Scholar] [CrossRef]
- Jwu-Sheng, T.; Knight, C.A. Relative Importance of Some Factors Affecting the Electrophoretic Migration of Proteins in Sodium Dodecyl Sulfate-Polyacrylamide Gels. Anal. Biochem. 1972, 48, 153–163. [Google Scholar] [CrossRef]
- Wang, A.L.; Paciolla, M.; Palmieri, M.J.; Hao, G.G. Comparison of Glycoprotein Separation Reveals Greater Impact of Carbohydrates and Disulfides on Electrophoretic Mobility for CE-SDS versus SDS-PAGE. J. Pharm. Biomed. Anal. 2020, 180, 113006. [Google Scholar] [CrossRef]
- Buchacher, T.; Ohradanova-Repic, A.; Stockinger, H.; Fischer, M.B.; Weber, V. M2 Polarization of Human Macrophages Favors Survival of the Intracellular Pathogen Chlamydia Pneumoniae. PLoS ONE 2015, 10, e0143593. [Google Scholar] [CrossRef]
- Puig-Kröger, A.; Serrano-Gómez, D.; Caparrós, E.; Domínguez-Soto, A.; Relloso, M.; Colmenares, M.; Martínez-Muñoz, L.; Longo, N.; Sánchez-Sánchez, N.; Rincon, M.; et al. Regulated Expression of the Pathogen Receptor Dendritic Cell-Specific Intercellular Adhesion Molecule 3 (ICAM-3)-Grabbing Nonintegrin in THP-1 Human Leukemic Cells, Monocytes, and Macrophages. J. Biol. Chem. 2004, 279, 25680–25688. [Google Scholar] [CrossRef] [PubMed]
- Lyu, Q.; Veldhuizen, E.J.A.; Ludwig, I.S.; Rutten, V.P.M.G.; van Eden, W.; Sijts, A.J.A.M.; Broere, F. Characterization of Polarization States of Canine Monocyte Derived Macrophages. PLoS ONE 2023, 18, e0292757. [Google Scholar] [CrossRef] [PubMed]
- Creticos, P.S.; Schroeder, J.T.; Hamilton, R.G.; Balcer-Whaley, S.L.; Khattignavong, A.P.; Lindblad, R.; Li, H.; Coffman, R.; Seyfert, V.; Eiden, J.J.; et al. Immunotherapy with a Ragweed–Toll-Like Receptor 9 Agonist Vaccine for Allergic Rhinitis. N. Engl. J. Med. 2006, 355, 1445–1455. [Google Scholar] [CrossRef] [PubMed]
- Capitani, N.; Baldari, C.T. The Immunological Synapse: An Emerging Target for Immune Evasion by Bacterial Pathogens. Front. Immunol. 2022, 13, 943344. [Google Scholar] [CrossRef]
- Berreiros-Hortala, H.; Vilchez-Pinto, G.; Diaz-Perales, A.; Garrido-Arandia, M.; Tome-Amat, J. Virus-like Particles as Vaccines for Allergen-Specific Therapy: An Overview of Current Developments. Int. J. Mol. Sci. 2024, 25, 7429. [Google Scholar] [CrossRef]
- Lavie, M.; Hanoulle, X.; Dubuisson, J. Glycan Shielding and Modulation of Hepatitis C Virus Neutralizing Antibodies. Front. Immunol. 2018, 9, 910. [Google Scholar] [CrossRef]
- Salpini, R.; Piermatteo, L.; Battisti, A.; Colagrossi, L.; Aragri, M.; Rosa, K.Y.L.; Bertoli, A.; Saccomandi, P.; Lichtner, M.; Marignani, M.; et al. A Hyper-Glycosylation of HBV Surface Antigen Correlates with HBsAg-Negativity at Immunosuppression-Driven HBV Reactivation in Vivo and Hinders HBsAg Recognition In Vitro. Viruses 2020, 12, 251. [Google Scholar] [CrossRef]
- Bajic, G.; Maron, M.J.; Adachi, Y.; Onodera, T.; McCarthy, K.R.; McGee, C.E.; Sempowski, G.D.; Takahashi, Y.; Kelsoe, G.; Kuraoka, M.; et al. Influenza Antigen Engineering Focuses Immune Responses to a Subdominant but Broadly Protective Viral Epitope. Cell Host Microbe 2019, 25, 827–835.e6. [Google Scholar] [CrossRef]
- Daly, R.; Hearn, M.T.W. Expression of Heterologous Proteins in Pichia Pastoris: A Useful Experimental Tool in Protein Engineering and Production. J. Mol. Recognit. 2005, 18, 119–138. [Google Scholar] [CrossRef]
- Zha, J.; Liu, D.; Ren, J.; Liu, Z.; Wu, X. Advances in Metabolic Engineering of Pichia Pastoris Strains as Powerful Cell Factories. J. Fungi 2023, 9, 1027. [Google Scholar] [CrossRef]
- Karbalaei, M.; Rezaee, S.A.; Farsiani, H. Pichia Pastoris: A Highly Successful Expression System for Optimal Synthesis of Heterologous Proteins. J. Cell Physiol. 2020, 235, 5867–5881. [Google Scholar] [CrossRef] [PubMed]
- Ahmad, M.; Hirz, M.; Pichler, H.; Schwab, H. Protein Expression in Pichia Pastoris: Recent Achievements and Perspectives for Heterologous Protein Production. Appl. Microbiol. Biotechnol. 2014, 98, 5301–5317. [Google Scholar] [CrossRef] [PubMed]
- Juturu, V.; Wu, J.C. Heterologous Protein Expression in Pichia Pastoris: Latest Research Progress and Applications. ChemBioChem 2018, 19, 7–21. [Google Scholar] [CrossRef] [PubMed]
- Ottone, S.; Nguyen, X.; Bazin, J.; Bérard, C.; Jimenez, S.; Letourneur, O. Expression of Hepatitis B Surface Antigen Major Subtypes in Pichia Pastoris and Purification for in Vitro Diagnosis. Protein Expr. Purif. 2007, 56, 177–188. [Google Scholar] [CrossRef]
- Li, J.; Shi, L.W.; Yu, B.W.; Huang, L.R.; Zhou, L.Y.; Shi, L.; Jiang, Z.W.; Xia, J.L.; Wang, X.Y.; Li, R.C.; et al. Safety and Immunogenicity of a Pichia Pastoris-Expressed Bivalent Human Papillomavirus (Types 16 and 18) L1 Virus-like Particle Vaccine in Healthy Chinese Women Aged 9–45 Years: A Randomized, Double-Blind, Placebo-Controlled Phase 1 Clinical Trial. Vaccine 2023, 41, 3141–3149. [Google Scholar] [CrossRef]
- Bejenaru, C.; Radu, A.; Mogoşanu, G.D.; Bejenaru, L.E.; Biţă, A.; Segneanu, A.-E. Fungi. In Natural Products and Medicinal Properties of Carpathian (Romanian) Plants; CRC Press: New York, NY, USA, 2024; pp. 197–226. ISBN 9781040017814. [Google Scholar]
- Coomes, S.M.; Kannan, Y.; Pelly, V.S.; Entwistle, L.J.; Guidi, R.; Perez-Lloret, J.; Nikolov, N.; Müller, W.; Wilson, M.S. CD4 + Th2 Cells Are Directly Regulated by IL-10 during Allergic Airway Inflammation. Mucosal Immunol. 2017, 10, 150–161. [Google Scholar] [CrossRef]
- Pavón-Romero, G.F.; Parra-Vargas, M.I.; Ramírez-Jiménez, F.; Melgoza-Ruiz, E.; Serrano-Pérez, N.H.; Teran, L.M. Allergen Immunotherapy: Current and Future Trends. Cells 2022, 11, 212. [Google Scholar] [CrossRef]
- Akdis, C.A.; Akdis, M. Mechanisms of Immune Tolerance to Allergens: Role of IL-10 and Tregs. J. Clin. Investig. 2014, 124, 4678–4680. [Google Scholar] [CrossRef]
- Palomares, O.; Martín-Fontecha, M.; Lauener, R.; Traidl-Hoffmann, C.; Cavkaytar, O.; Akdis, M.; Akdis, C.A. Regulatory T Cells and Immune Regulation of Allergic Diseases: Roles of IL-10 and TGF-β. Genes Immun. 2014, 15, 511–520. [Google Scholar] [CrossRef]
- Boonpiyathad, T.; Satitsuksanoa, P.; Akdis, M.; Akdis, C.A. Il-10 Producing T and B Cells in Allergy. Semin. Immunol. 2019, 44, 101326. [Google Scholar] [CrossRef] [PubMed]
- Teixeira, L.K.; Fonseca, B.P.; Barboza, B.A.; Viola, J.P. The Role of Interferon-γ on Immune and Allergic Responses. Memórias Do Inst. Oswaldo Cruz 2005, 100, 137–144. [Google Scholar] [CrossRef] [PubMed]
- Chanput, W.; Mes, J.J.; Wichers, H.J. THP-1 Cell Line: An in Vitro Cell Model for Immune Modulation Approach. Int. Immunopharmacol. 2014, 23, 37–45. [Google Scholar] [CrossRef] [PubMed]
- Londrigan, S.L.; Tate, M.D.; Brooks, A.G.; Reading, P.C. Cell-Surface Receptors on Macrophages and Dendritic Cells for Attachment and Entry of Influenza Virus. J. Leukoc. Biol. 2012, 92, 97–106. [Google Scholar] [CrossRef]
- Yang, Z.S.; Huang, S.W.; Wang, W.H.; Lin, C.Y.; Wang, C.F.; Urbina, A.N.; Thitithanyanont, A.; Tseng, S.P.; Lu, P.L.; Chen, Y.H.; et al. Identification of Important N-Linked Glycosylation Sites in the Hemagglutinin Protein and Their Functional Impact on DC-SIGN Mediated Avian Influenza H5N1 Infection. Int. J. Mol. Sci. 2021, 22, 743. [Google Scholar] [CrossRef]
- Londrigan, S.L.; Turville, S.G.; Tate, M.D.; Deng, Y.-M.; Brooks, A.G.; Reading, P.C. N-Linked Glycosylation Facilitates Sialic Acid-Independent Attachment and Entry of Influenza A Viruses into Cells Expressing DC-SIGN or L-SIGN. J. Virol. 2011, 85, 2990–3000. [Google Scholar] [CrossRef]





| Protein | AsnX | Peptide Sequence |
|---|---|---|
| WT H1sD2 | Asn43 | TSSSDNGTCYPGDFIDYEE |
| M1 H1sD2 | Asn43 | TSSSDNGTCYPGDFIDYEE |
| Asn111 | NGSYPKLSK | |
| M2 H1sD2 | Asn43 | TSSSDNGTCYPGDFIDYEE |
| Asn116 | KGNSYPNLSK | |
| M3 H1sD2 | Asn43 | TSSSDNGTCYPGDFIDYEE |
| Asn81 | TSSWPNHSSNK | |
| M4 H1sD2 | Asn43 | TSSSDNGTCYPGDFIDYEE |
| Asn111 or Asn116 | NGSYPNLSK | |
| KNGSYPNLSK | ||
| Asn81 | TSSWPNHSSNK |
Disclaimer/Publisher’s Note: The statements, opinions and data contained in all publications are solely those of the individual author(s) and contributor(s) and not of MDPI and/or the editor(s). MDPI and/or the editor(s) disclaim responsibility for any injury to people or property resulting from any ideas, methods, instructions or products referred to in the content. |
© 2025 by the authors. Licensee MDPI, Basel, Switzerland. This article is an open access article distributed under the terms and conditions of the Creative Commons Attribution (CC BY) license (https://creativecommons.org/licenses/by/4.0/).
Share and Cite
Lopandić, Z.; Babović, M.; Ravnsborg, T.; Atanasković-Marković, M.; Jensen, O.N.; Gavrović-Jankulović, M. Hybrid Adjuvant-Allergen H1sD2 Proteoforms Enhance Innate Immunity Activation via Distinct N-Glycosylation Profiles. Cells 2025, 14, 2008. https://doi.org/10.3390/cells14242008
Lopandić Z, Babović M, Ravnsborg T, Atanasković-Marković M, Jensen ON, Gavrović-Jankulović M. Hybrid Adjuvant-Allergen H1sD2 Proteoforms Enhance Innate Immunity Activation via Distinct N-Glycosylation Profiles. Cells. 2025; 14(24):2008. https://doi.org/10.3390/cells14242008
Chicago/Turabian StyleLopandić, Zorana, Maša Babović, Tina Ravnsborg, Marina Atanasković-Marković, Ole N. Jensen, and Marija Gavrović-Jankulović. 2025. "Hybrid Adjuvant-Allergen H1sD2 Proteoforms Enhance Innate Immunity Activation via Distinct N-Glycosylation Profiles" Cells 14, no. 24: 2008. https://doi.org/10.3390/cells14242008
APA StyleLopandić, Z., Babović, M., Ravnsborg, T., Atanasković-Marković, M., Jensen, O. N., & Gavrović-Jankulović, M. (2025). Hybrid Adjuvant-Allergen H1sD2 Proteoforms Enhance Innate Immunity Activation via Distinct N-Glycosylation Profiles. Cells, 14(24), 2008. https://doi.org/10.3390/cells14242008

