Highlights
What are the main findings?
- AtfA as a central transcription factor connects developmental and metabolic gene networks in Aspergillus nidulans; AtfA binding occurs constitutively, even under stress-free conditions, which is biologically meaningful and underexplored.
- AtfA is involved in the orchestration of MAPK signaling, eisosome assembly, redox homeostasis, expression of light-responsive proteins including transcription factors, and storage carbohydrate biosynthesis.
What are the implications of the main findings?
- The findings presented here advance our understanding of fungal biology across species, especially in how fungi preconfigure stress responses during conidiogenesis.
- Identifying the roles of AtfA adds multi-layered mechanistic depth to the field of study, and the new findings are highly relevant to the ecology, evolution, and pathogenesis of fungi.
Abstract
Asexual sporulation (conidiogenesis) in filamentous fungi is a complex developmental process that requires precise coordination with primary metabolism and environmental stress responses. In the model fungus Aspergillus nidulans, we demonstrate that the bZIP-type transcription factor AtfA plays a central role in integrating conidiogenesis with the underlying metabolic and regulatory networks. Using combined ChIP-seq and RNA-seq analyses in wild-type, ∆atfA, and atfA-complemented strains under stress-free and oxidative stress (menadione) conditions, we identify a conserved AtfA binding motif and map its functional targets genome-wide. Our data reveal that AtfA binding to its target promoters is largely stress-independent, suggesting a preemptive regulatory mechanism in conidial development. AtfA directly binds to the promoters of genes involved in the MAPK signaling cascade, light-dependent sporulation, antioxidant defense, eisosome biogenesis, and the biosynthesis of trehalose and polyols—key metabolites supporting spore maturation and dormancy. Importantly, AtfA acts predominantly as a transcriptional activator, and its regulatory scope extends beyond stress adaptation to the orchestration of metabolic processes essential for spore integrity and germination. These findings position AtfA as a master integrator that synchronizes morphological development with metabolic preparedness during asexual reproduction in A. nidulans.
Keywords:
Aspergilli; asexual sporulation; primary metabolism; environmental stress response; bZIP-type transcription factor; oxidative stress; antioxidant defense; cell organelles; eisosome biogenesis; MAPK signaling cascade; light response; trehalose biosynthesis; polyol production; ChIP-seq; RNA-seq 1. Introduction
Asexual sporulation (conidiogenesis in Ascomycete) is a fundamental developmental process in filamentous fungi, producing highly efficient, stress-tolerant propagules essential for survival and dissemination. Many conidia-forming fungi are of significant biomedical, agricultural, industrial, or environmental relevance, and accordingly, the molecular regulation of conidiogenesis has been extensively studied—particularly in the model organism Aspergillus nidulans [1,2]. This complex process involves the transition from vegetative hyphae to conidiophore formation, spore maturation, and, ultimately, dormancy and germination. Each step is tightly coordinated at the transcriptional level and supported by dynamic changes in cellular architecture and metabolism [3].
The generation of viable conidia requires extensive metabolic reprogramming to supply energy, reducing power, and biosynthetic precursors for the construction of cellular components, accumulation of storage molecules (e.g., trehalose, alditols), antioxidants, and protective pigments. These compounds not only ensure conidial longevity and stress resistance but also support rapid germination under favorable conditions [3,4,5]. Importantly, environmental stressors, particularly oxidative stress, further shape the molecular composition of conidia, thereby influencing their morphology, tolerance, and even virulence potential [6,7,8].
Among the stressors encountered by airborne conidia, molecular oxygen and its reactive derivatives (ROS) represent a persistent challenge. ROS are continuously generated by mitochondrial respiration and enzymatic activities, necessitating robust stress response systems. Conidiation, primary metabolism, and oxidative stress defense are therefore thought to be co-regulated, ensuring that conidia are developmentally mature and stress-protected by the time they are released [9,10].
The molecular regulation of conidiation has been most extensively characterized in A. nidulans, where genetic and transcriptomic studies have delineated both conserved and species-specific regulatory circuits [11,12,13,14]. This includes transcriptional cascades involving the central regulatory pathway (CRP), upstream developmental activators, and signaling networks responsive to environmental cues. Yet, how developmental processes like conidiogenesis are transcriptionally coordinated with primary metabolism and environmental stress responses remains largely unanswered.
One promising regulatory candidate is AtfA, a basic leucine zipper (bZIP)-type transcription factor orthologous to Schizosaccharomyces pombe Atf1. Members of this transcription factor family regulate diverse physiological processes, including development, stress responses, and secondary metabolism, across filamentous fungi [15]. In S. pombe, Atf1 plays a critical role in regulating oxidative and osmotic stress responses and also in coordinating sexual development [16,17,18]. Furthermore, Atf1 is essential for maintaining growth fitness under H2O2-induced oxidative stress, and Atf1 binding sites were constitutively present across the genome, independent of H2O2 treatment, suggesting a pre-established regulatory network [19]. Although most Atf1-bound genes were not transcriptionally induced by oxidative stress, they remained essential for stress resilience and cellular fitness [19]. Similarly to mammalian ATF/CREB transcription factors [20,21], fission yeast Atf1 recognizes a conserved palindromic cAMP response element (CRE) motif, 5′-TGACGTCA-3′, and this canonical motif is embedded within the broader Atf1-binding sequence 5′-ATGACGTCA-3′ [22].
In A. nidulans, AtfA has been shown to modulate oxidative and osmotic stress responses, with ∆atfA strains exhibiting hypersensitivity to oxidative agents and reduced viability of resting conidia [23,24,25]. Moreover, atfA deletion impairs cleistothecium formation and sterigmatocystin biosynthesis, suggesting broader regulatory roles [26]. In the related species Aspergillus oryzae, AtfA also governs conidial germination through the regulation of intracellular carbon and nitrogen stores, such as trehalose, alditols, and glutamate [27]. These findings collectively suggest that AtfA might act as a master transcription factor orchestrating development, metabolism, and stress adaptation.
Transcriptomic analyses have previously demonstrated that A. nidulans AtfA controls distinct gene sets depending on the developmental stage and stress conditions [4,5,26,28,29]. Interestingly, in conidia, AtfA appears to affect the expression of a largely invariant set of target genes regardless of oxidative stress exposure, suggesting that spores are pre-equipped for oxidative challenges and do not require further transcriptional adaptation post-development [5]. Among these target genes are key regulators of antioxidant defense, light responses, secondary metabolism, trehalose and glycogen metabolism, and conidial structure formation.
Among filamentous fungi, functional analysis of S. pombe Atf1 orthologs has been limited. To date, genome-wide binding analysis has only been reported for Aspergillus flavus AtfA. In this species, chromatin immunoprecipitation followed by sequencing (ChIP-seq) revealed that AtfA regulates genes involved in filamentous growth and responses to extracellular signals. However, the identified AtfA binding motif (5′-DRTGTTGCAA-3′ [30]) differs significantly from the canonical CRE sequence, suggesting divergence in DNA-binding specificity or regulatory context among Aspergilli.
In this study, we use ChIP-seq to identify functional AtfA binding sites in conidial genomes of A. nidulans harvested under both unstressed and menadione-induced oxidative stress conditions. By integrating these data with previous RNA-seq datasets, we comprehensively map the AtfA-dependent gene regulatory network during conidiogenesis. Our findings reveal that AtfA preemptively programs developing conidia with metabolic and structural resilience and position AtfA as a central transcription factor synchronizing asexual development with the primary metabolism and environmental defense systems that underpin fungal survival and dissemination.
Key Advances of This Study
- First genome-wide ChIP-seq map of AtfA in any filamentous fungus.
- Discovery that AtfA constitutively binds promoters under both stressed and unstressed conditions.
- Identification of a conserved CRE-type motif identical to S. pombe Atf1, strengthening evolutionary links.
- Integration of ChIP-seq, RNA-seq, metabolite profiling, and genetic phenotypes.
- Direct transcriptional control of MAPK signaling, antioxidant defense, light-responsive factors, eisosome assembly, and carbohydrate storage metabolism.
- Demonstration that AtfA pre-configures conidia for oxidative stress before environmental exposure.
- Establishment of AtfA as a master integrator linking development, primary metabolism, and stress resilience.
2. Materials and Methods
2.1. ChIP-Seq Analysis
atfA::3XFLAG (pyrG89; pyroA4; ΔatfA::AfupyrG+; atfA-3XFLAG::pyroA+; veA+) strain for ChIP analysis was constructed with the complementation of ΔatfA (pyrG89; pyroA4; ΔatfA::AfupyrG+; veA+) with pHS13 vector carrying atfA::3XFLAG sequence with atfA’s native promoter as well as trpC terminator of A. nidulans. The atfA deletion mutant was constructed by double-joint PCR (DJ-PCR) [4]. atfA-3XFLAG complemented mutants were checked genotypically by confirming the integration of the promoter-atfA-3XFLAG into ΔatfA genome with PCR and phenotypically by verifying the stress sensitivity of the mutants with comparable phenotypes as that of the wild-type strain (Figure S3). For sample preparation, 2 d- and 3 d old untreated and 3 d old 0.04 mM MSB (menadione sodium bisulfite; increasing intracellular superoxide level)-treated conidia [5] (~2 × 109 conidia) from surface cultures grown on NMM agar plate [4] from the strain atfA::3XFLAG were cross-linked with freshly prepared 1% formaldehyde at room temperature for 30 min. Following that, 1/20 volume of 2.5 M glycine solution was added to stop the cross-linking reaction. Conidia were then collected by centrifugation (5000× g, 5 min, 4 °C) and washed with ice-cold PBS three times. About 1.5 mL FA lysis buffer {50 mM HEPES-KOH [pH 7.5], 150 mM NaCl, 1 mM EDTA, 1% Triton X-100, 0.1% Na deoxycholate, 0.1% SDS, and 1 protease inhibitor cocktail tablet (Roche) per 50 mL} was added before use. Glass beads were added into cross-linked cell lysates, which were broken by a mini-bead beater (MagNa Lyser instrument, Roche, Basel, Switzerland) for three cycles (1 min homogenization followed by 1.5 min resting on ice). Subsequently, the samples were sonicated for eight cycles (60 s on, 60 s off) with a sonifier level 5 of output control in a Diagenode Bioruptor (Diagenode, Denvill, NJ, USA). All steps were carried out at 4 °C. The sonicated cell lysates were cleared of cellular debris by centrifugation at 13,000 rpm for 10 min at 4 °C. The supernatant was collected and subjected to chromatin IP with mouse monoclonal Anti-Flag M2 antibody (Merck, Rahway, NJ, USA) using MAGnify™ Chromatin Immunoprecipitation System (Invitrogen, Carlsbad, CA, USA) following the manufacturer’s protocol.
ChIP-Seq libraries were prepared with Ovation Ultralow Library Systems V2 (Tecan, Mannedorf, Switzerland) according to the manufacturer’s instructions. Briefly, 10 ng of immunoprecipitated DNA was used for library generation. Repairing end step was followed by indexed adaptor ligation and enrichment of adaptor ligated fragments by 10 PCR cycles. Fragment size distribution of the libraries was checked on BioAnalyzer 2100 (Agilent Technologies, Santa Clara, CA, USA) using DNA High Sensitivity chip. Single-read 75 bp sequencing reads were generated by NextSeq 500 sequencer (Illumina, San Diego, CA, USA). Library preparations and sequencing were performed by the Genomic Medicine and Bioinformatics Core Facility of the University of Debrecen.
2.2. AtfA Binding Motif Analysis and Comparison of ChIPseq and RNAseq Data
ChIP-seq experiments were performed in two replicates per culture condition. After quality control of the sequenced data, reads were aligned to the appropriate Aspergillus nidulans reference genome [31,32] (https://mycocosm.jgi.doe.gov/Aspnid1/Aspnid1.home.html, accessed on 24 September 2025) with Bowtie2 (version 2.2.4) [33] (ChIP-seq) softwares. The Picard toolkit (Broad Institute, GitHub repository, https://broadinstitute.github.io/picard/; version 3.4.0, accessed on 13 April 2025) removes PCR duplicates from BAM files created by the SAMtools [34] package. RPKM normalization is performed by deeptools [35]. In ChIP-seq analysis, MACS2 [36] determines peaks in bedGraph files with the default parameters. The obtained binding sites (BED files) were used for further analyses. Using bedtools [37], the corresponding sequences were extracted from the A. nidulans reference genome. These sequences were then analyzed with MEME Version 5.5.8 (“Multiple Expectation Maximization for Motif Elicitation”) [38] to identify overrepresented sequence motifs. The occurrence of the identified motifs across the entire genome was assessed using the FIMO algorithm [39]. ChIP-seq data were deposited in the National Center for Biotechnology Information (NCBI) databases like GEO (http://www.ncbi.nlm.nih.gov/geo/, accessed on 29 August 2025), TSA (https://www.ncbi.nlm.nih.gov/genbank/tsa/, accessed on 29 August 2025).
To evaluate the overlap between AtfA binding sites identified under different experimental conditions, we used the R programming environment. Sets of ChIP-seq peaks from untreated and MSB-treated samples were compared.
The genomic localization and enrichment of the ChIP-seq peaks were also assessed using bedtools [37] and R. For each condition, we generated a set of random binding sites matching the number of observed peaks. Then, the frequency of observed vs. random peaks was compared in various genomic regions, including 3′UTRs, 5′UTRs, CDSs, and regions around transcription start sites (TSS-500, TSS-1500, and TSS+50-1000). Our preliminary analyses already revealed the approximate distribution range of the reads and their typical localization relative to the TSS, where we used computeMatrix commands of the deepTools package [35]. Enrichment or depletion in these regions was tested using a Z-test (R packages; version 4.5.1).
Genes with AtfA binding sites in their putative promoter regions were identified under all experimental conditions tested in this study (in both unstressed and MSB-exposed cultures). Changes in expressions of AtfA-regulated genes recorded previously in RNA-seq-based transcriptomics studies by Kocsis et al. (2023) [5] (GEO accession number: GSE220052) were compared to those of randomly selected gene sets of equal size from the A. nidulans proteome using a Wilcoxon test in R.
To gather further information about their physiological functions related to environmental stress response, we also searched for the Aspergillus nidulans Stress Protein Database updated version 2024 for A. nidulans genes that have at least one active AtfA binding site in their promoters. (Table S1). A manual literature search was performed as before [40,41], and this database now incorporates 342 functionally characterized stress proteins with their annotation (Table S1).
AtfA ChIP-seq results associated with gene expression changes in A. nidulans ΔatfA and wild-type strains [5] (Table S2), description of A. nidulans genes possessing AtfA-bound promoters showing altered expression in ΔatfA compared with wild-type (Table S3), and annotation of genes {FungiDB database (FungiDB-68_AnidulansFGSCA4.gff, https://fungidb.org/fungidb/app/downloads, accessed on 27 May 2024, release 68), Aspergillus nidulans Stress Protein Database (Table S1)} are available in the literature, databases, and Supplementary Tables Files as indicated in parentheses. Gene lists available in Supplementary Tables Files were manually curated and were simplified as required and as indicated in Supplementary Tables File Sheet descriptions.
AN identifiers of A. nidulans genes with AtfA binding sites in their promoters were retrieved from the second worksheet of Table S3 (Sheet 2, containing a total of 502 genes, is a manually curated version of the dataset presented on Sheet 1). GO enrichment analysis was then performed using the GO Enrichment tool available on FungiDB (https://fungidb.org/fungidb/app, accessed on 27 May 2024, release 68). Categories with significant enrichment (FDR < 0.05) were summarized in Table S4. A selected group of GO terms related to the study were also displayed in a bubble chart in Figure S4.
2.3. Conidia Yields and Analytical Data
The conidiospore-forming capabilities of untreated and MSB-treated cultures of the atfA::3XFLAG strain were determined as published by Kocsis et al. (2022) [26]. Briefly, conidia from 2- and 3-day-old cultures were washed, counted in a Bürker chamber, and spore numbers were expressed as number/plate. Glucose concentrations in the 2 d and 3 d untreated and 0.04 mM MSB-treated surface cultures from the atfA::3XFLAG strain were determined using a modified colorimetric enzymatic method based on glucose oxidase and peroxidase activity, as described elsewhere [42,43]. Briefly, a 10 mm × 10 mm piece of agar with fungal cultures was cut using a sterile scalpel and divided into two equal parts. Fungal cultures were kept on agar pieces. Then, these two agar pieces were placed (separately) into Eppendorf tubes with 0.5 mL of phosphate buffer (13.5 g Na2HPO4 2H2O/L, pH 6.6) and incubated at 4 °C for 30 min, and the glucose concentration of the liquid phase was determined according to Leary et al. (1992) [43]. Trehalose, erythritol, glycerol, and mannitol content of conidiospores were determined according to Suzuki et al. (2013) [44]. Briefly, 2 × 108 conidia were dissolved in 300 μL distilled water and heat treated at 98 °C for 3 h. Supernatant was collected by centrifugation at RT, at 16,000× g for 20 min, and subjected to HPLC analysis. The HPLC-MS measurements were performed by a Waters 2695 Separation Module with a thermostable autosampler (5 °C) and a column module (35 °C) (each from Waters, Milford, MA, USA). An Aminex HPX-87C column (7.8 × 300 mm) was used with isocratic elution. The mobile phase was water (Direct-Q water system (Millipore, Molsheim, France) with a flow rate of 0.3 mL/min. An amount of 50 µL was injected from each sample.
For the mass spectrometric detection, a MicroTOF-Q type Qq-TOF MS instrument (Bruker Daltoniks, Bremen, Germany) equipped with an ESI ion source was used in positive ion mode. The spray voltage was 4 kV, while nitrogen was used as drying (200 °C) and nebulizing gas (1.6 bar). All measurements were recorded using a digitizer at a sampling rate of 2 GHz. The mass spectra were calibrated externally using the ESI-tune mix from Bruker.
The glycerol, erythritol, and mannitol were detected mainly in the form of sodiated adduct ions [M+Na]+, while the trehalose was detected in different forms. Due to the presence of Ca2+ ions in the column, Ca2+ ion adducts and clusters were detected: [M+Na]+, [2M+Ca]2+, [3M+Ca]2+, [4M+Ca]2+, [5M+Ca]2+, and [6M+Ca]2+. All the adducts of the trehalose were used. For quantification, extracted ion chromatograms were applied.
Conidiospore yields, trehalose, erythritol, glycerol, and mannitol content of conidiospores, as well as remaining glucose concentrations, were determined in three independent experiments and are presented as mean ± SD values. Statistical significances were calculated using Student’s t-test, and p-values less than 5% were considered as statistically significant.
3. Results and Discussion
3.1. Sampling and Physiological Characterization of Conidia
As presented in Table 1, conidia yields were the same in 3 d unstressed and stress-exposed cultures, and the starting glucose had already been completely used up. Because the same conidia yields with no remaining glucose in the agar medium had also been reached at 2 d incubation time in unstressed cultures, conidia from all these cultures were included in ChIP-seq analysis {Samples Untr. (2 d), Untr. (3 d), MSB Tr. (3 d)}. Considering intracellular reserves, trehalose and mannitol abundances were recorded in Untr. (3 d) and MSB Tr. (3 d) spores, which is in line with previous observations [44,45] (Table 1). It is worth noting that MSB Tr. (3 d) spores accumulated more mannitol; meanwhile, Untr. (3 d) conidia contained more trehalose, and 3 d conidia contained significantly more trehalose and mannitol than 2 d spores, except for the mannitol content of MSB Tr. (2 d) and (3 d) conidia, which were equal (Table 1). Erythritol and glycerol were produced typically at low concentrations and were more detectable in conidia harvested from 2 d cultures (Table 1).
Table 1.
Conidiospore production, trehalose, erythritol, glycerol, and mannitol content of conidiospores as well as glucose yield in the surface cultures of the atfA::3XFLAG strain.
3.2. ChIP-Seq Data Generation and Processing
3.2.1. Motif and Localization of A. nidulans AtfA Binding Sites
ChIP-seq peaks {Untr. (2 d): rep1: 473, rep2: 434, Untr. (3 d): rep1: 473; rep2: 451, MSB Tr. (3 d): rep1: 453; rep2: 439; NCBI GEO identifier: GSE306765} were mapped to the A. nidulans reference genome to assess their overlaps, which were as high as those observed between biological replicates under the same experimental conditions (mean overlap was ≈77%; Table 2). AtfA bound to the great majority of the identified binding sites independently of MSB treatments, greatly supporting the idea that A. nidulans conidia did not have to adapt to MSB-elicited oxidative stress under these experimental conditions [5]. This observation is in good accordance with previous ChIP-chip data gained in H2O2-exposed S. pombe cells, where Atf1 binding sites were constitutively present even before H2O2 stress [19].
Table 2.
Overlap of ChIP-seq peaks under different conditions (replicate overlaps and inter-condition overlaps expressed in percent).
Unlike in the case of A. flavus AtfA [30], the consensus A. nidulans AtfA binding motif (5′-ATGACGTCA-3′, independently of the culture conditions; Figure 1) was identical with the Atf1 binding motif in fission yeast (5′-ATGACGTCA-3′, containing the palindromic canonical CRE sequence 5′-TGACGTCA-3′ [22]), which is consistent with our previous finding that A. nidulans atfA is a true functional ortholog of S. pombe atf1 [24].
Figure 1.
Consensus binding motifs of AtfA. Consensus motif sequences were identified by MEME motif discovery based on ChIP-seq peak sequences. ChIP-seq was performed on untreated 2-day-old and 3-day-old spores, as well as on 3-day-old spores treated with MSB. Query and hit numbers represent the total number of peaks and the number of peaks containing the motif sequence, respectively. E-value represents the expected number of motifs of equal or greater statistical significance that could be found in random sequences of the same size.
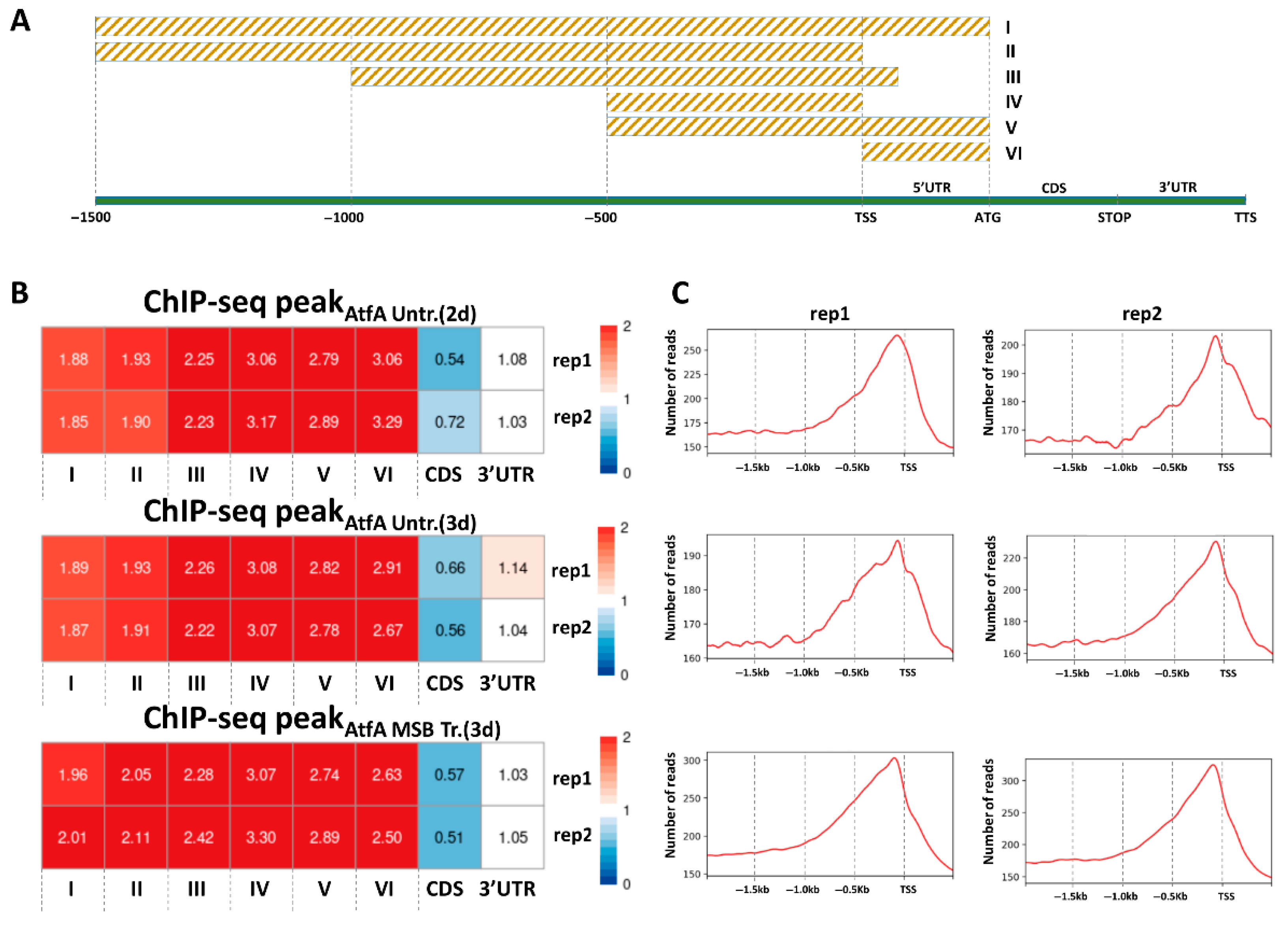
Considering the distribution of AtfA ChIP-seq peaks across promoters and coding-region neighborhoods (Figure 2), 86.7% of the detected peaks on average fell within these regions. ChIP-seq peaks were significantly (p < 0.001) enriched in the 5′ UTR (5′ untranslated region) and upstream of the transcription start site (TSS) compared to randomly generated peaks (Figure 2B). In contrast, peaks were significantly depleted in coding sequences (CDS), while no difference was observed in the 3′ UTR (3′ untranslated region) relative to random peaks (Figure 2B). When the localization of ChIP-seq reads was visualized within the examined regions, the peak summit was positioned upstream of the TSS, with the majority of reads located within the −500 bp–TSS region. The wider −1000 to +50 bp from the TSS interval encompassed the entire peak marked by ChIP-seq reads in the promoters of protein-encoding genes (Figure 2C and Figure S1, Table S2), supporting the view that AtfA is a true transcription factor similar to S. pombe Atf1 [22]. For the subsequent analyses, we used both the narrower TSS–500 region and the broader −1000 to +50 bp window around the TSS [46]. The TSS–500 interval provided the strongest enrichment of AtfA binding sites compared to random controls, whereas the extended −1000/+50 bp region allowed the detection of additional, more distal binding sites on both sides of the TSS [46].
Figure 2.
Localization of AtfA ChIP-seq peaks under different conditions, by replicate. (A) Roman numerals indicate upstream regions in which we compared the occurrence of observed peaks and random peaks. (B) Enrichment/depletion of peaks in these regions (red indicates significant enrichment by proportion test, p < 0.001; blue indicates significant depletion). (C) Distribution of ChIP-seq reads across the upstream regions of all protein-coding genes.
MEME-defined AtfA binding motifs were mapped across the entire genome using the FIMO algorithm, yielding a total of 7127 motif instances combined from the data coming from the three experimental arrangements tested, and 72.1% of genes with a ChIP-seq peak in the region spanning the −1000 to +50 bp from TSS interval also contained at least one AtfA binding motif within the same region. In many cases, paired binding motifs were observed reflecting the potential of AtfA to regulate target genes as a homodimer or a heterodimer formed with another bZIP-type transcription factor, which also recognizes the canonical CRE sequence like Pcr1 in S. pombe [19,22].
The consensus binding motif of AtfA (5′-ATGACGTCA-3′) contains the palindromic canonical CRE sequence 5′-TGACGTCA-3′ [20,21,22]; therefore, we assumed that AtfA could bind both DNA strands with comparable affinity. Hence, the orientation of the binding motif was disregarded by us in the analysis of upstream regions (upstream of TSS, 5′ UTR). This approach has been further justified by recent studies systematically investigating motif orientations and reaching the conclusion that orientation determines, only in relatively few cases, whether or not a binding site is functional, particularly in the case of palindromic or near-palindromic sequences [47,48,49].
3.2.2. Expression Changes in Genes with AtfA Binding Sites
All protein-encoding genes with an AtfA ChIP-seq peak in their upstream regions (upstream of TSS, 5′ UTR) were compiled independently of culture conditions, and the total numbers of loci with an AtfA ChIP-seq peak in their −500 bp–TSS and −1000 to +50 bp from TSS regions were 449 and 545, respectively (Table S2). Importantly, as many as 268 and 321 loci (Table S2) were detected in the −500 bp–TSS and −1000 to +50 bp from TSS regions, respectively, which were recognized by AtfA in at least one replicate under each of the three culture conditions (2-day unstressed, 3-day unstressed, and MSB-treated) (Figure 3A). In both sets of these overlapping loci, the occurrences of significant gene expression changes (upregulated and downregulated combined, 3 d conidiospores [5]) were significantly higher than in either randomly selected gene sets or in the full genomic gene set (Wilcoxon test, p < 0.001; Figure 3B,C). Moreover, genes associated with an AtfA ChIP-seq peak were predominantly upregulated in the presence of functional AtfA (Figure 3C); this effect was not observed in size-matched random gene sets. This observation clearly indicates that AtfA is a positive-acting transcriptional regulator with a few exceptions, which is in line with the data gained previously with S. pombe Atf1 [19].
Figure 3.
Expression changes between ΔatfA vs. wild-type strains for genes harboring AtfA ChIP-seq peaks. (A) Protein-encoding genes with AtfA peaks identified in all three samples. The red ellipses indicate the number of protein-coding genes present in the intersection shared by all three analyses. (B) Absolute expression changes in genes with AtfA ChIP-seq peaks identified under all three conditions [Untr. (2 d), Untr. (3 d), and MSB Tr. (3 d)]. RNA-seq was performed on 3-day-old untreated and menadione-treated spores from both wild-type and ΔatfA strains. We also examined absolute expression changes in a random set of genes and across the entire transcriptome. (C) Percentage of up- and downregulated genes with AtfA peaks in 3-day untreated and menadione-treated samples, compared with randomly selected gene sets.
3.3. AtfA Is Involved in the Regulation of Conidiogenesis
Unless otherwise indicated, all data discussed in this section are summarized in Table S3, Sheet 6 (Title: “A. nidulans genes with AtfA-bound promoter”, Subtitle: “A. nidulans genes possessing AtfA-bound promoters showing altered expression in ΔatfA compared with wild-type”). Note that this dataset was manually curated, and any genes whose expression was not affected by atfA deletion under either stressed or non-stressed culture conditions (NA/NA genes) were excluded from further analysis. Genes of unknown function (FUN), which refer only to FUN genes found in other Aspergillus species, were also ignored, and gene functions were updated with the latest literature data (Table S3, Sheets 1–6). This study focused primarily on mapping genes positively regulated by AtfA in either unstressed or MSB-exposed cultures or both; therefore, mechanisms that eliminate the effects of atfA gene deletion on some AtfA-target genes with the AtfA-bound promoter (Table S3, Sheets 1 and 2) are not analyzed in this article, but, in some cases, likely regulatory pathways that counteract the positive effects of AtfA on gene expression are discussed.
In the following sections, Figure 4, Figure 5, Figure 6, Figure 7 and Figure 8 display representative gene groups selected based on annotation data available in the FungiDB database (FungiDB-68_AnidulansFGSCA4.gff), direct manual literature search (Table S3, Sheet 6), and the results of GO enrichment analysis (Table S4, Figure S4).
Figure 4.
A major fraction of genes involved in the conidiogenesis of Aspergillus nidulans and whose expression is influenced by AtfA binding in their promoters. For functional characterization of the genes presented here, see Table S3, Sheet 6, the annotation based on data available in the FungiDB database (FungiDB-68_AnidulansFGSCA4.gff), the results of GO enrichment analysis in shown Table S4, and/or the following sections. The thin arrows above the genes indicate their expression. The thick arrows represent the effects of the genes, showing the processes they influence.
Figure 5.
Expression changes in sporulation-related genes in response to the AtfA transcription factor recorded in A. nidulans conidia. Red indicates increased expression, green indicates decreased expression, and gray indicates no change in gene expression. Components marked with a “+” symbol are those with an identified ChIP-seq peak. Protein structures were visualized using AlphaFold3 predictions (Table S5). Solid arrows represent regulatory effects, while dashed arrows indicate transports.
Figure 6.
Expression changes in the HogA pathway components in response to the AtfA transcription factor found in A. nidulans conidia. Red indicates increased expression, green indicates decreased expression, and gray indicates no change. Components marked with a “+” symbol are those with an identified ChIP-seq peak. Protein structures were visualized using AlphaFold3 predictions (Table S5). Solid arrows represent regulatory effects, while dashed arrows indicate nuclear transport. The lightning symbol represents the external environmental signal (two types: red light and osmotic stress). In the nucleus, predicted target genes of homodimeric AtfA are shown (only a subset of key targets is displayed).
Figure 7.
Expression changes in central carbon metabolism pathways in response to AtfA. The conversion and movement of precursors and intermediates, as well as the direction of the associated processes, are indicated by dashed arrows. Proteins catalyzing the respective reactions were visualized using AlphaFold3 predictions (Table S5). Only proteins showing expression changes are included in the schematic, where red indicates increased expression and green indicates decreased expression. A “+” symbol denotes genes with a ChIP-seq peak identified in their promoter region.
Figure 8.
Changes in the central primary metabolic pathways TCA and glyoxylate cycles and acetate utilization in response to the AtfA transcription factor. The conversion and movement of precursors and intermediates, as well as the direction of the associated processes, are indicated by dashed arrows. Proteins catalyzing the respective reactions were visualized using AlphaFold3 predictions (Table S5). Only proteins showing expression changes are included in the schematic, where red indicates increased expression. A “+” symbol denotes genes with a ChIP-seq peak identified in their promoter region.
AtfA binding sites were assessed in both the TSS–500 region and the broader −1000 to +50 bp window around the TSS [46]. Unless otherwise indicated, these genes possessed AtfA-bound promoters showing altered expression in ΔatfA compared with wild-type in one of the regions shown in Figure 2 in both unstressed and MSB-exposed cultures. Genes whose activity is affected by AtfA-binding in their promoters only in untreated (Untr. only) or MSB-treated (MSB Tr. only) cultures are indicated in parentheses. The complete sets of “Untr. only” and “MSB Tr. only” genes can be found in Table S3, Sheets 1–6, where these genes are highlighted in different colors.
3.3.1. AtfA Is Involved in the Regulation of Conidiogenesis—A General Overview
Our study provides genome-wide mapping of AtfA binding in the model filamentous fungus A. nidulans and defines how this key transcription factor coordinates asexual sporulation with primary metabolism and stress preparedness. As we have shown in previous sections, we identified the conserved CRE-type AtfA motif and showed that AtfA binding is largely stress-independent, revealing a pre-emptive regulatory architecture that links metabolic and developmental programs. Such constitutive AtfA occupancy represents a biologically meaningful mechanism by which conidia remain “pre-armed” for rapid activation of stress-response and metabolic genes. This anticipatory regulation allows for immediate adaptation to a rapidly changing environment without requiring new transcription-factor recruitment. Furthermore, it should be kept in mind that molecular oxygen itself has a significant impact on aerobic microorganisms, including fungi. O2 and its toxic derivatives (ROS), mainly produced by mitochondrial respiration and some peroxide-forming enzymes, constantly challenge cells, forcing them to adapt or isolate themselves through diverse forms of cell differentiation, such as sexual and asexual sporulation [9,10]. It is therefore reasonable to assume that conidiogenesis, primary metabolism, and defense against environmental stress, especially oxidative stress, are largely synchronized and even coregulated at the transcriptional level in fungal cells undergoing asexual development, and that coregulation at this level may favor constitutively active, “universal” transcription factors such as AtfA.
Some of the genes targeted by AtfA are directly related to conidiogenesis or are involved in the initiation and regulation of asexual development (Figure 4 and Figure S4, Tables S3 and S4). Furthermore, ChIP-seq data combined with global gene expression changes [5] clearly show that AtfA is directly involved in the co-regulation of MAPK signaling, eisosome assembly, antioxidant defense, expression of light-responsive transcription factors, and biosynthesis of stored carbohydrates—several important elements of the complex network of cellular processes intrinsically linked to and ensuring the formation of asexual spores [3], which we will discuss in detail in the following chapters. We demonstrate that such a combination of available experimental data helps us distinguish direct transcriptional control from indirect downstream effects, significantly expands our knowledge beyond previous transcriptomic studies, and will define AtfA as one of the central transcriptional regulators of fungal biology. Importantly, integrating ChIP-seq with RNA-seq data allows us to connect AtfA’s promoter occupancy with specific gene networks and phenotypes.
Although it is reasonable to propose that AtfA serves as a master integrator of developmental and stress-related processes, the upstream cues and signaling pathways that enable constitutive promoter binding or activate promoter-bound AtfA during development, dormancy, and germination are still unclear. This remains an open question and should be kept in mind when reading the subsequent sections.
3.3.2. AtfA Modulates the Expression of Other Transcription Factors
As shown in Figure 4, the versatile regulatory functions of AtfA in the initiation and maintenance of asexual sporulation may be manifested through the binding of AtfA to genes encoding other transcription factors organically linked to sporulation processes. In general, the signaling pathways operating in hyphae and preparing vegetative tissues for asexual development are sequentially deactivated, with a concomitant reorganization of the regulatory network, maintaining the integrity of hyphae, newly emerging structures bearing conidia, and the conidia themselves [1,2,3].
As previous global gene expression data indicated [5], three genes encoding the components of the SteC-MkkB-MpkB-SteD-HamE pheromone module regulating stress responses, secondary metabolism, and asexual development in Aspergillus colonies [50,51], the mpkB and steC protein kinase and hamE scaffold protein genes, are under negative AtfA control in the wt strain, together with the velvet regulator veA, the sexual transcription factor steA, and the methyltransferase-domain protein laeA genes (Figure 5). Importantly, only veA possesses an AtfA-bound promoter showing altered expression in ΔatfA compared with wild-type (Figure 4 and Figure 5), and flbD coding for an early, c-Myb transcriptional activator of asexual development [52,53] was also negatively affected (Unstr. only) by AtfA (Figure 4). Because AtfA is typically a positive transcriptional regulator (Figure 3), its effect on veA and flbD expression may be overcompensated by other not-yet-identified transcriptional regulators.
All these transcriptional changes point towards the general downregulation of asexual and sexual developments and sterigmatocystin production [2,54,55,56]. Under these conditions, the vosA velvet protein gene (Untr. only) with an AtfA-bound promoter may contribute to the maintenance of asexual development during the final stage of conidiogenesis [2,3]. VosA, together with VelB, which also contains an AtfA binding site without any effect on its expression (Figure 5, Table S3, Sheet 1), play a key role in conidiospore maturation (including trehalose biogenesis) and dormancy [2,3,57,58,59]. Furthermore, VosA-VelB-mediated activation of the Zn(II)2Cys6 transcription factor gene vadZ (Figure 4 and Figure 5), whose expression is also affected by AtfA, may also be involved in the regulation of asexual spore formation and maturation. Previous studies demonstrated that VadZ initiates asexual development via the activation of the BrlA-AbaA-WetA central regulatory pathway of sporulation and may also suppress sexual development and sterigmatocystin production [3,60].
AtfA may also support conidiogenesis through the forkhead transcription factor gene fkhB [61,62], which has an AtfA-bound promoter (Figure 4), because the deletion of fkhB negatively affected both the heat stress tolerance and the trehalose content of conidia in an earlier study [61]. Interestingly, the gene encoding the negative conidiogenesis transcriptional regulator NsdD (Unstr. only), which directly interferes with the expression of the central sporulation regulatory gene brlA [63] and silG coding for a negative regulator of sexual development in light [64,65], was also among the AtfA-target genes (Figure 4). The apparent negative regulatory effects of AtfA on the expression of some genes with AtfA-bound promoters (Figure 4, Table S3, Sheet 6) are likely mediated through AtfA-controlled repressors (e.g., VosA, NsdD or SilG).
Consistent with the positive role of AtfA in regulating conidiation, Kocsis et al. (2022) [26] reported a significant reduction in conidiospore yield in surface ΔatfA cultures, but the same strain also showed a defect in cleistothecium formation. These observations reflect the remarkable complexity of the interplay of regulatory elements that balance and fine-tune sexual and asexual development and, hopefully, will initiate further research in this area.
3.3.3. HogA/SakA MAPK Signaling and Other Protein Kinases
The SskB (MAPKKK) → PbsB (MAPKK) → HogA/SakA (MAPK) → AtfA stress signaling and regulatory pathway (Figure 6) is crucial for proper and long-term environmental stress protection against osmotic, oxidative, cell wall integrity-damaging, and thermal stresses, not only in vegetative tissues but in resting conidia as well [3]. It is noteworthy that two pivotal elements of this key pathway operate under AtfA control, namely PbsB [66,67] and HogA/SakA [25,67,68,69,70]. The loss of positive control of the MAPK pathway by AtfA in ΔatfA cultures explains well the increased oxidative stress sensitivity of mycelia and the reduced heat and oxidative stress tolerance of mutant conidia [23,24,25,71]. Not surprisingly, prolonged storage at 4 °C also decrease the vitality of the ΔatfA gene deletion mutant strain [23,24].
YpdA, an ortholog of the Saccharomyces cerevisiae histidine-containing phospho-transfer protein Ypd1, receives a signal from the budding yeast Sln1 osmosensor ortholog TcsB histidine kinase and forwards it to SskA (budding yeast ortholog is Ssk1) and SrrA (S. cerevisiae ortholog is Skn7) response regulators (Figure 6) [66,72]. In S. cerevisiae, inactivation of Ssk1 by Ypd1-dependent phosphorylation is required for activation of the HOG pathway, which occurs under high osmolarity stress conditions [73]. Ypd1-YpdA-dependent stress sensing and signaling can mediate a variety of environmental stress (including oxidative stress) signals in addition to osmotic stress [74,75,76]. Decreasing or eliminating the activity of YpdA by either genetic manipulation or antimycotics like fludioxonil can drive fungal cells to death due to the improper activation of the HOG pathway [66,72,77,78]. Therefore, the AtfA-dependent positive regulation of ypdA can present negative feedback on the HOG pathway similar to budding yeast, where Ypd1 has a stress response buffering effect, hence, its pool being typically large in vegetative cells [79]. Since the expression of some genes with AtfA-bound promoters is apparently negatively regulated by AtfA (Figure 4 and Figure 6, Table S3, Sheet 6), we can hypothesize that ultimately feedback interactions within the MAPK signaling cascade may also lead to downregulation of some AtfA-targeted genes.
Importantly, AtfA itself operates downstream of HogA/SakA MAPK [25,70,80], and its gene also possesses an AtfA binding site which is indicative of the likely autoregulation of atfA gene expression. Similarly, an Atf1 binding site is also present in the promoter of S. pombe atf1 [19,20,21,22], and a positive feedback loop may accelerate the response of atf1 to H2O2 stress [19]. Although self-regulation of A. nidulans AtfA through an autoregulatory feedback loop also seems reasonable, experimental elimination/modification of the potential AtfA binding site is necessary to verify this hypothesis.
Just like the Atf1-Pcr1 bZIP transcription factor pair, which regulates many physiological processes, including oxidative stress response, in fission yeast [19,22,81] the bZIP transcription factor AtfB may support AtfA in its regulatory roles in A. nidulans [5,26]. It is noteworthy that the ΔatfB strain had a NaCl hyperosmotic stress-sensitive phenotype, and mutant conidia were also heat sensitive [26]; furthermore, the expression of atfB itself was also AtfA-dependent (in both mycelium and conidia) and responded to MSB exposure (in mycelium) in A. nidulans [5]. Similarly to fission yeast, where Atf1 binds to the promoter of its dimerization partner gene pcr1 [22], A. nidulans AtfB harbors an AtfA-bound promoter showing altered expression in ΔatfA compared with wild-type in conidia harvested from either unstressed or MSB-treated surface agar cultures.
Interestingly, a set of histidine kinase genes including phkB, hk2, hk-8-2, hk-8-3, and hk-8-7 were uniformly under AtfA control (hk-8-7 MSB Tr. only; Table 3), which is in good accordance with previous observations [5,28,29]. These histidine-containing phosphotransfer proteins take part in complex regulatory processes in filamentous fungi including the orchestration of asexual and sexual developments in addition to stress responses [82]. PhkB, a homolog of S. pombe Mak1 phosphorelay sensor kinase, is phosphorylated in the presence of H2O2 in A. nidulans [83] and has been linked to the regulation of conidiation in A. fumigatus [84].
Another important observation is the AtfA-dependent positive control of the pkaA protein kinase A gene that supports both conidiospore germination and vegetative growth in A. nidulans [3,56,85,86]. At first glance, this regulation seems to be futile under conidiogenesis, but this kinase will be crucial later under germination including proper stress defense [85,87,88]. To resolve this paradox, the pkaR regulatory subunit gene negatively regulating PkaA [3,89] is also under positive control by AtfA, preventing premature activation of PkaA. Other protein kinases under AtfA control include SrkA/CmkD, a physical interacting partner of HogA/SakA MAPK [70], and Isr1 (Untr. only). Isr1 is targeted by the conidium development transcriptional regulator WetA [88] and Nnk1 protein kinase (AtfA-controlled, Untr. only), which is phosphorylated by MpkA and SakA MAPKs under caspofungin exposures in A. fumigatus [90]. These observations clearly suggest that the versatile physiological roles of AtfA may be based, at least in part, on the modulation of the expression of some important protein kinase genes [5,28].
Protein phosphatases are of paramount importance in regulating important cellular processes like mitosis [91] and are essential to various signal transduction pathways [92]. Not surprisingly, AtfA also contributes to the fine-tuning of these processes and pathways via binding to the promoters of important protein phosphatase genes including ptcD (Untr. only) and ptcE [93] and ptpA (MSB Tr. only), whose protein product physically interacts with SakA [83].
Table 3.
Histidine kinase-encoding genes possess an AtfA-bound promoter showing altered expression in ΔatfA compared with wild-type.
Table 3.
Histidine kinase-encoding genes possess an AtfA-bound promoter showing altered expression in ΔatfA compared with wild-type.
| Gene ID | Gene Name | Functional Description | References | AtfA and AtfB Dependent Regulations (Kocsis et al., 2023) [5] | |
|---|---|---|---|---|---|
| Unstressed Culture ‡ | MSB-Exposed Culture ‡ | ||||
| AN3101 | phkB | Putative histidine-containing phosphotransfer protein | Suzuki et al., 2008; Hagiwara et al., 2007 [82,94] | AA | AA |
| AN7945 | hk2 | Putative histidine-containing phosphotransfer protein | Suzuki et al., 2008; Hagiwara et al., 2007; Azuma et al., 2007; Bahn, 2008 [82,94,95,96] | AA | AA |
| AN4113 | hk-8-2 | Histidine kinase, histidine-containing phosphotransfer protein | Suzuki et al., 2008; Hagiwara et al., 2007; Azuma et al., 2007; Bahn, 2008 [82,94,95,96] | AA | AA |
| AN6820 | hk-8-3 | Putative histidine-containing phosphotransfer protein | Suzuki et al., 2008; Hagiwara et al., 2007; Azuma et al., 2007; Bahn, 2008 [82,94,95,96] | AA | AA |
| AN9048 | hk-8-7 | Orthologue of S. cerevisiae GCN20 | Suzuki et al., 2008; Hagiwara et al., 2007; Azuma et al., 2007; Bahn, 2008 [82,94,95,96] | ||
‡—AA: gene regulated putatively by AtfA but not by AtfB, based on transcriptomics data (Kocsis et al., 2023) [5].
3.3.4. Light-Dependent Regulation of Conidiogenesis
Light is one of the most important environmental factors stimulating conidiogenesis [2,97,98]. In the central regulatory pathway of sporulation [1], BrlA-elicited conidiation is clearly based on FphA, a red-light sensing phytochrome [99]. The FphA photoreceptor physically interacts with the YpdA phosphor-transmitter, which leads to the activation of the HogA/SakA MAPK pathway [100], the subsequent phosphorylation of AtfA, and the blockage of the germination of conidiospores [25,100]. Similarly to ypdA, the red-light upregulated AN5401 gene also harbored an AtfA binding site (Table S3), but its regulation was FphA-independent [101]. Two light-inducible genes frequently used in light-dependent regulation studies, ccgA and conJ [Figure 4 and Figure 6; [100,102,103]], were under AtfA control [96], which is in line with our transcriptomics and ChIP-seq data (Table 4). A large group of other light-responsive genes was also subject to AtfA control in both unstressed and MSB-exposed A. nidulans mycelia and conidia [5], and ChIP-seq data confirmed direct AtfA control of the majority of these genes in conidia (Table 4). Importantly, other light-responsive genes like nopA (encoding a fungal opsin [99,104]), cryA (coding for a deoxyribodipyrimidine photo-lyase [100]), an S. pombe uve1 DNA repair endonuclease gene homolog (AN0604), cetJ (stands for “conidia enriched transcript J” [44,99], and some other putative clock-control protein genes (loci AN4299 and AN5056) were under AtfA control. All the observations underline the outstanding importance of AtfA in the involvement of light-dependent processes in fungal asexual development, which progressed in both unstressed and MSB-treated cultures.
Table 4.
Light-responsive genes possessing AtfA-bound promoter showing altered expression in ΔatfA compared with wild-type.
3.3.5. Formation and Maintenance of Subcellular Conidial Organelles and Structures
Important genes that are key players in the formation and functioning of subcellular conidial organelles and structures including mitochondria, endoplasmic reticulum (ER), eisosomes, vacuoles, proteasomes, ribosomes and cytoskeleton elements harbored AtfA binding sites in their promoters (Figure S2).
In A. nidulans conidiospores, the expression of a number of mitochondrial proteins was under direct transcriptional control by AtfA, hence contributing to the formation and preservation of the integrity and function of this important cell organelle [112,113,114]. For example, AtfA bound to the promoters of the S. cerevisiae YME2 ortholog AN10634 gene with a putative role in mitochondrial biogenesis machinery [115], the respiratory cycA cytochrome c gene [116,117], mcr1 coding for mitochondrial NADH-cytochrome b5 reductase [118] (Untr. only), whose baker’s yeast’s ortholog MCR1 has antioxidant functions [119], oliC encoding Subunit 9 of the mitochondrial inner membrane F1F0-ATPase complex [120], and dicB, a putative dicarboxylate-tricarboxylate carrier gene [121] (MSB Tr. only). Further, AtfA-target genes include the mdm34 ERMES (Endoplasmic Reticulum and Mitochondria Encounter Structures) gene, stabilizing organelle shape and mtDNA [122], and aifA Apoptosis-Inducing Factor (AIF)-like mitochondrial oxidoreductase gene, an important element of oxidative and farnesol stress defense [123].
Other cell organelles with AtfA-target genes included ER (at Yop1 ER membrane-bending protein, contributing to ER inheritance and involved in response to tunicamycin—an N-glycosylation inhibitor—which elicited ER stress [124,125]), vacuoles (at VcxA vacuolar H+/Ca2+ exchanger [126,127]), and autophagosomes (at Atg12 ubiquitin-like protein [128]; Untr. only). Autophagy in resting conidia may help these spores to safeguard their longevity and vitality [129,130] and may also support these propagules when they germinate under nitrogen-limited environments [131].
In addition to vacuoles, AtfA also affected ubiquitination/proteasomal protein degradation via regulating the expression of F-box protein genes {AN3203 (MSB Tr. only), AN5209, AN6183, AN8051 [132]; Table S3}. Interestingly, expression of the AtfA-controlled HECT-type ubiquitin ligase-interacting protein gene apyA [133] increased in unstressed cultures of the ΔatfA strain. In the nuclei, AN10461 Ulp1 family protease [134] (Table S3) is likely to take part in SUMO deconjugation processes [135], and Ulp1 is sequestered into the nuclei of S. cerevisiae upon stress, allowing for an increase in steady-state SUMO conjugation levels in yeast cells [136].
One of the most interesting and unexpected findings was the clearcut AtfA-dependency of the regulation of an important and well-characterized group of eisosomal proteins including PilA, PilB, SurG, and Nce102 [137,138,139]. Eisosomes are subcellular organelles involved in plasma membrane organization, regulation of plasma membrane lipid homeostasis, cell wall biosynthesis, and protection of fungal cells from environmental (including oxidative) stress, and they may play an indirect role in endocytosis [140,141,142,143]. The eisosomal proteins PilA, PilB, and SurG form tightly packed punctate structures only in the cell cortex under maturation of A. nidulans conidia, which disassemble during germination [137]. Another protein, Nce102, stabilizes PilA/SurG foci in the head of germlings; meanwhile, PilA and Nce102 negatively regulate sphingolipid biosynthesis and contribute to H2O2 and paraquat (but not menadione) oxidative stress defense in A. nidulans [139]. The AtfA-control of another gene slmA (putatively encodes a phosphatidylinositol-4,5-bisphosphate binding protein [144]) localized to the eisosomes indicates that AtfA may also strengthen actin cytoskeleton organization under environmental stress like the orthologous Slm1/2 proteins in baker’s yeast [145,146]. Further studies are needed to clarify if other AtfA-targeted genes likely taking part in the metabolism of phosphatidylinositol phosphates {AN0664—plcA (MSB Tr. only), AN2877, AN6367} are also working together with eisosomal proteins to regulate the homeostasis of plasma membrane lipids [147].
Considering cytoskeletal elements, fimA-encoding fimbrin (an actin-binding protein) was under AtfA control, which underlines the role of AtfA in the preparation of resting conidia to break dormancy and germinate [148,149]. FimA functions include proper polarity establishment during germination of conidia as well as maintenance of hyphal growth via endocytotic recycling of polarity markers through subapical regions to the hyphal apices [148]. The AN3022 gene coding for β-tubulin folding cofactor C (Table S3, Sheet 1) and required for proper folding and polymerization of this microtubule-building protein [150] also possesses an AtfA-bound promoter. The expression of the uncB kinesin-3 motor protein gene [151,152] (Untr. only) was also controlled by AtfA in unstressed cultures.
3.3.6. Involvement of AtfA in the Control of Transcription and Translation Machineries
General control of transcription by AtfA was merely characteristic under MSB stress via tbp (MSB Tr. only), the putative TATA-box binding protein gene [153]. Interestingly, RNA processing, ribosome biogenesis, and translation were relatively slightly under AtfA-dependent regulation, but ubi1 ubiquitin-large ribosomal subunit fusion protein gene [154,155] (Untr. only; heat-shock and H2O2-inducible), ppe1 encoding a small subunit mitochondrial ribosomal protein with carboxyl methyl esterase activity in S. cerevisiae [156,157], helA coding for a ATP-dependent DEAD-box RNA helicase [158,159], and AN6700 putative translation elongation factor eEF-3 gene [160,161,162] (Table S3, Sheet 1) possessed AtfA-bound promoters showing altered expression in ΔatfA compared with wild-type. Importantly, the expression of the AN10614 gene, a S. cereviae STM1 ortholog, was also under AtfA control. Baker’s yeast Stm1 ribosome-associated protein is needed to increase the number of ribosomes under nitrogen starvation [163,164]. In A. nidulans, the Stm1 ortholog is a DenA deneddylase 1 interacting protein and, hence, may modulate developmental programs via this interaction [165].
Fine-tuning of conidiation by AtfA may also rely on the expression of histone H4.1 (Untr. only), which is abundant in A. fumigatus conidial proteome [166] as well as AN7208 SET domain protein [167] (a SET domain typically has methyltransferase activity) and PhoW, a putative chromatin modification-related protein [168] (Untr. only).
3.3.7. Preservation of Resting Conidia
By combining available transcriptomic and ChIP-seq data, we concluded that AtfA is the main integrator linking the regulation of primary metabolism (biosynthesis of important reserve carbohydrates, amino acids, glutathione, etc.) as well as the expression of environmental stress response proteins during conidiogenesis with developmental progression.
For example, trehalose and polyols (mannitol, erythritol and glycerol) are essential products of primary metabolism, so-called compatible solute molecules, which are required for long-term stability and survival of resting conidia [27,44,57,169,170,171,172,173,174,175,176]. Supplying dormant conidia with appropriate carbon (trehalose, alditols) and nitrogen (amino acids, e.g., glutamate) reserves and mobilizing these compounds at the right time during germination are of pivotal importance for successful propagation [5,27,169]. Mature A. nidulans conidia contain predominantly trehalose and mannitol as carbon reserves, and glycerol temporarily accumulates during germination [45] (Table 1).
Considering trehalose metabolism, AtfA controls OrlA trehalose 6-phosphate phosphatase (Figure 7), which plays versatile roles in the stabilization of conidiospores, especially at an elevated temperature, because the gene disruptant mutant spores are chitin deficient and, hence, highly unstable [177]. Similar osmoremediable phenotypes were described for the ΔorlA mutant of the opportunistic human pathogen A. fumigatus, which was avirulent [178]. Another AtfA-targeted trehalose biosynthetic gene encodes AN8639 α,α-trehalose-phosphate synthase (UDP-forming) [5] (Figure 7). In mannitol metabolism, two genes involved in mannose metabolism, including AN2815 mannitol 2-dehydrogenase [179,180] (catalyzing D-mannitol ⇌ D-fructose conversion; Figure 7) and AN1715 mannose-6-phosphate isomerase (interconverting fructose 6-phosphate and mannose-6-phosphate [181,182]), possessed AtfA binding sites in their promoters.
Genes coding for AN8010 (Untr. only; gsyA) glycogen synthase (present in hyphal tips and sub-apical cells [183]) and AN10060 glycogen debranching enzyme (a homolog of S. cerevisiae GBD1 bifunctional α-1,4-glucanotransferase and α-1,6-glucosidase [184]) also possess AtfA binding sites in their promoters and may be related to conidial germination.
Maturing conidia also store various amino acids, among which the accumulation of glutamate was AtfA-dependent in A. oryzae [27]. As expected, some amino acid metabolic genes were also found to be regulated by AtfA in this study. Not surprisingly, AtfA significantly affected glutamate/glutamine metabolism at GltA glutamate synthase (NADH) [185] (Untr. only), AN4901 glutaminase [186], and AN3829 succinate-semialdehyde dehydrogenase sites [NAD(P)+] [81,186,187]. The latter enzyme is likely to contribute to the maintenance of the redox milieu of oxidative stress exposed cells via its NADH/NADPH production [188]. Glycine, serine, and threonine metabolism may also be modulated by AtfA at codA choline oxidase gene under asexual sporulation [161] (Untr. only). CodA may be required in the biosynthesis of the osmoprotectant glycine betaine under menadione exposure [189].
Important metabolic enzymes like xanthine oxidase and nitrate reductase incorporate a molybdenum-containing cofactor, molybdopterin [190]. AtfA also controls molybdopterin cofactor-related genes, including AN9038 molybdopterin biosynthetic protein [191] and AN0183 molybdopterin binding domain protein, with increased quantity in benzoate-exposed A. nidulans mycelium [192] and with decreased quantity in conidia after 60 min germination [193].
Glutathione/glutaredoxin and thioredoxin systems are crucially important in maintaining the redox homeostasis in fungal cells [194,195,196], and the level of glutathione reduced form decreased in germinating A. flavus conidiospores but increased later [197]. In A. oryzae, the glutathione system was likely dysfunctional in the ΔatfA mutant, and the AO080539000104 thioredoxin gene was under AtfA control in conidia [27]. In A. nidulans, only the trxA thioredoxin gene [198] was controlled by AtfA in unstressed A. nidulans cultures. Nevertheless, considering sulfur-containing amino acid metabolism, AN6105 and AN11039 carbon-sulfur lyases were under AtfA control, and the expression of AN11039 lyase was light-regulated and FphA phytochrome-dependent [103]. The promoter of the gene AN6963 coding for sulfhydryl oxidase, a paralogue of the A. fumigatus gliotoxin neutralizing enzyme GliT, was also bound by AtfA [199]. AN10197 encodes an AtfA-controlled putative sulfonate biosynthesis enzyme, and the quantity of its A. fumigatus ortholog AFUA_8G04550 decreased in germinating conidia [200].
In addition to TrxA thioredoxin, AtfA positively regulates a number of well-characterized other oxidative stress defense protein genes encoding the major conidium-specific catalase CatA [5,25,201] and the Cu/Zn superoxide dismutase SodA [202] (Untr. only). Furthermore, crdA encoding a metallothionein-like protein (probably involved in heavy metal stress defense [203]) and dlpA coding for a dehydrin-like protein (effective against various types of environmental stress [167]) were also under AtfA control. These findings are in line with the prominent role of AtfA in the orchestration of environmental stress defense, especially concerning combating oxidative stress in A. nidulans [4,15,23,24,29]. Unexpectedly, loss of atfA led to the significant, paradoxical upregulation of pyroA coding for an important pyridoxine biosynthetic protein [204]. Pyridoxine (vitamin B6) is an efficient antioxidant [203] which protects against photosensitizers [205] and tert-butyl hydroperoxide (tBOOH)-elicited oxidative stress [24]. Upregulation of the vitamin B6 biosynthetic pathway by the yet-to-be-identified regulatory mechanism may help ΔatfA mutant conidia compensate for the lack of upregulation of AtfA-dependent elements of the oxidative stress defense system, including other antioxidant biosynthetic pathways.
AtfA also regulated directly a wide spectrum of transmembrane transporters contributing to the maintenance of cellular homeostasis. For example, EnaA putative potassium-transporting ATPase (MSB Tr. only) plays a crucial role in the adaptation to alkaline pH [206] and sodium ion detoxification [127]. Other transporter genes with AtfA-bound promoters included AN2822 aquaporin [207,208] as well as AN7138 (Untr. only), AN7295, and AN8122 Major Facilitator Superfamily membrane transport protein genes [134,186,208,209]. The AN12035 putative carbonate dehydratase contributing to the maintenance of proper intracellular acid–base balance (a homolog of A. fumigatus Afu4g09420 putative carbonic anhydrase [210]) and also harbored an AtfA-bound promoter showing altered expression in ΔatfA compared with wild-type.
Some conidium-specific genes, whose physiological functions have not yet been well characterized, are also under the control of AtfA. For example, AtfA positively regulates two conidium-specific protein genes conF and conJ (Figure 4 and Figure 6), which negatively affected glycerol or erythritol levels and desiccation tolerance of conidia [44], two conidium-specific RNA genes, spocC1-C1C and spocC1-C1D, as well as cetA coding for a secreted thaumatin-like protein, playing an essential role in early conidial germination [211] (Figure 4). Interestingly, awh11 encoding a conidium expressed protein with homology to small heat-shock proteins [211] was upregulated in MSB-exposed ΔatfA mutant cultures. awh11 expression was also derepressed in ΔstuA mutants [210], where StuA is an APSES family transcription factor developmental modifier regulating proper conidiospore formation [1,3,212].
AtfA directly controls important environmental stress defense genes as demonstrated by ChIP-seq data, but the total number of these genes is relatively low, approximately 13.7% of those collected in the Aspergillus nidulans Stress Protein Database updated version 2024 (46 from 342 genes; Tables S1 and S3, Sheet 1). Furthermore, the number of stress-protective genes recognized by AtfA only during MSB exposure is very small, only 4; in fact, half of those bound by AtfA are only in stress-free cultures (seven genes).
The number of AtfA-regulated stress response genes with demonstrated physiological functions in conidiation, maintenance of resting conidia, and germination is also relatively low, reaching 19 (5.6% of total; Tables S1 and S3). These data confirm that, similar to S. pombe Atf1 [22], A. nidulans AtfA binds to the vast majority of target gene promoters, even stress defense genes, regardless of the presence or absence of oxidative stress. Upregulation of constitutive stress protection genes by AtfA provides adequate stress protection to spores during conidiogenesis and makes further adaptation to MSB-induced oxidative stress unnecessary [5]. Furthermore, the large number of genes under AtfA control but with no obvious role in stress defense suggests that the primary function of AtfA lies elsewhere in the precise spatial and temporal coordination of conidiogenesis and the primary metabolism that supports it.
3.3.8. Fueling Biosynthetic Processes Progressing in Conidia
High-density asexual sporulation requires a huge supply of nutrients including glucose [42]. As a consequence, starting glucose was completely taken up and metabolized in unstressed cultures at 2 d incubation; meanwhile, glucose utilization and conidiogenesis were slower under MSB stress but reached wild-type levels at 3 d incubation (Table 1). In a previous transcriptomics-based study by Kocsis et al. (2023) [5], it was demonstrated that many important elements of carbohydrate metabolism were under AtfA-dependent control in A. nidulans conidia harvested from either unstressed control or MSB-exposed cultures. Significant enrichment of primary metabolic pathway genes was detected in glycolysis and gluconeogenesis, pentose phosphate pathway, fructose and mannose metabolism, pyruvate metabolism, glyoxylate and dicarboxylate metabolism, TCA cycle, and the Leloir pathway [5]. All these primary metabolic pathways are needed to synthesize the building blocks (e.g., cell wall biopolymers) and reserves (e.g., trehalose and alditols) necessary for conidiogenesis and spore survival.
Considering carbohydrate uptake, the sugar transporters MstB [213] and AN4277 [77] as well as AN11016 fludioxonil-responsive putative malate transporter [77,190] were positively regulated by AtfA. The glycolytic pathway converting glucose to pyruvate is positively regulated by AtfA at some key enzymes including HxkB atypical hexokinase-like protein [214,215], glucose-6-phosphate 1-epimerase [216,217], PfkA 6-phosphofructokinase [218], FbaA fructose-bisphosphate aldolase [219], PgkA phosphoglycerate kinase [215,220], and TpiB triose-phosphate isomerase [153] (Figure 7). The alternate glucose metabolic pathway parallel to glycolysis, the pentose phosphate pathway, which supplies cells with reducing power (NADPH) and ribose, was under AtfA control at AN0285 6-phosphogluconolactonase and AN5907 ribose-5-phosphate isomerase [186].
Gluconeogenesis can be crucially important when a high amount of glucose is incorporated into cell wall polysaccharides (like glucans) and the storage compound trehalose or transferred into other monosaccharides or their derivatives like alditols. Not surprisingly, this pathway was also regulated by AtfA at AcuF phosphoenolpyruvate carboxykinase [221] and AcuG fructose-1,6-bisphosphatase [222]. Importantly, AN3433 encodes an AtfA-controlled SIP4 orthologous gene [104], which may take part in the regulation of gluconeogenesis [223].
Metabolisms of some other carbohydrates including gluconic acid (GukA gluconokinase), N-acetyl-D-glucosamine (AN1428 N-acetylglucosamine-6-phosphate deacetylase [162,224]), galactose (GalD encoding a galactose-1-phosphate uridylyl transferase and functioning in the Leloir pathway [225,226]), and mannose (AN1715 mannose-6-phosphate isomerase [180,181]) were also regulated by AtfA via binding to the promoter regions of the genes indicated in parentheses.
Outstandingly, downstream of glycolysis, the TCA cycle was under clear AtfA control at CitA citrate synthase, which is needed for conidial germination [227] and possesses putative STRE-s in its promoter [228], the iron-containing AcoA aconitase hydratase [229], and at IdpA isocitrate dehydrogenase [188,227] (Figure 8). Furthermore, the glyoxylate cycle was also regulated by AtfA at AcuD isocitrate lyase [221]. It is noteworthy that in the citric acid producer Aspergillus niger, transcripts of the acuD and acuE (coding for malate synthase; Figure 8) were more abundant in dormant conidia than in conidia after 1 h incubation in liquid medium [230]. In unstressed A. nidulans cultures, deletion of atfA resulted in the upregulation of aclB coding for ATP-citrate synthase (ATP-citrate lyase), fueling biosyntheses of lipids, steroids, and other compounds with cytoplasmic acetyl-CoA and supporting conidiogenesis [227].
Glycerol temporarily accumulates during germination [45] and may also be present in developing and resting conidia in low quantities [44] (Table 1). Fine-tuning of glycerol metabolism is therefore of paramount importance in both conidiogenesis and germination of conidia. Not surprisingly, some major glycerin metabolic enzymes are under AtfA control including the catabolic GcnA glycerol kinase [231,232], AN10499 NADP+-specific glycerol dehydrogenase [185,190], and AN1396 FAD-dependent glycerol 3-phosphate dehydrogenase maintaining redox potential across the mitochondrial inner membrane [231,232]. The glycerol biosynthetic GldB NADP+-dependent glycerol dehydrogenase is required for the osmotolerance of the fungus, and germination of mutant conidia was delayed under NaCl stress [170].
Considering the utilization of other carbon sources, AtfA also regulates the uptake and metabolism of acetate (Figure 8), an easily metabolizable compound for Aspergilli [233,234,235]. The strict AtfA-dependent control of acetate metabolism (Figure 8) indicates that resting A. nidulans conidia are prepared to grow on this carbon source after germination. AtfA-controlled genes include acpA and facA coding for a high-affinity acetate permease [233,234] and acetyl-CoA synthase [236], respectively, as well as facC (cytoplasmic [237,238]) and acuJ (mitochondrial and peroxisomal [238])-encoding carnitine O-acetyltransferases. The coaT gene with an AtfA-bound promoter encodes an acetyl-CoA hydrolase/CoA transferase which transfers CoA from toxic propionyl-CoA to acetate [239]. The acetate-inducible aciA putative formate dehydrogenase gene [188,240,241] was also under AtfA control, and this oxidoreductase may supply germinating conidia with NADH-reducing power [242].
Lipid metabolism of A. nidulans is also regulated by AtfA at some important genes, including plcA, encoding a putative phosphoinositide-specific phospholipase C, which plays important roles in the maintenance of hyphal growth, conidiation, conidiospore germination (especially at lower temperatures), and nuclear division [243]. PlcA also contributes to the sensing of high molecular mass carbon sources like polypectate [244]. Lipid synthesis is under AtfA control at the AN0981 long-chain fatty acid elongase [134].
AtfA also clearly governed the expression of a number of oxidoreductases including the AN6835 putative chytochrome P450 enzyme (CYP505A8) gene [107,245], which was found to be fludioxonil-responsive [77]. This oxidoreductase may take part in the degradation of plant ω-hydroxy fatty acids [107]. Interestingly, three putative alcohol dehydrogenase genes, AN2470, AN5355, and AN8628 [185], were also under direct AtfA control, among which AN2470 was responsive to nitrosative stress [181]. It is noteworthy that the quantity of AN9002 oxidoreductase decreased after 30 min germination of conidia [183], and AN6274 putative short-chain dehydrogenase gene was profoundly upregulated during early vegetative growth of A. nidulans [111].
Although only a small group of nucleoside metabolic genes were regulated by AtfA, uapC coding for a broad specificity purine permease [246], which is located in the plasma membrane [247,248], was under clear AtfA control. Interestingly, NH4+ ions induce the endocytotic internalization of UapC permease [249]. It is noteworthy that ArtA arrestin-like protein is connected to the ubiquitination and endocytosis of UapA uric acid-xanthine transporter, and ArtB arrestin-like protein, whose expression is under AtfA control, may also interact with some nucleobase transporters [250]. ArtB may function in the endocytotic fine regulation of nitrate and secondary carbon source transporters [207]. The AN6856 gene coding for a putative equilibrative nucleoside transporter protein [134], catalyzing bidirectional passive diffusion processes [246,251,252], is also under direct AtfA control.
Aspergilli typically produce a large number of hydrolases, including polysaccharide-decomposing enzymes, proteases, phytases, and phosphatases, which is a characteristic feature of their saprophytic lifestyle [253]. The presence of hydrolases in resting conidia may prepare these propagules either for germination in an environment with plant-derived biopolymers like hemicellulose as suitable carbon sources or for self-degradation [253]. In this study, the promoters of two genes coding for hemicellulose-degrading enzymes, the AN5231 exo-arabinanase and AN7781 alpha-L-arabinofuranosidase genes, were also bound by AtfA. These observations are in line with the plant biomass degrading potential of A. nidulans [254,255]. Interestingly, AN3835, an A. niger inuR orthologous gene [256], which regulates inulinolytic and sucrolytic genes in A. niger [257], was upregulated in the A. nidulans ΔatfA strain in unstressed cultures. Furthermore, increased expression of the xtrE putative xylose transporter gene [178] was also recorded in MSB-exposed cultures of the atfA gene deletion strain.
Considering protein degradation, AtfA-dependent control of AN6784 aspartyl protease [258] and AN7366 metallopeptidase may contribute to the degradation of proteins and the subsequent utilization of amino acids. Among the amino acid transporters, the expression of the AN1631 methionine permease [259] and can1 arginine permease [260] genes were under AtfA control, and the expression of AN8990 encoding a putative GABA transporter [83,246] was also AtfA-dependent (Table S3).
Phospholipases under AtfA control included PlaA (cytosolic phospholipase A2 [261]), PldA (phospholipase D; positively responding to high osmolarity conditions [261,262]), and the putative phospholipase AN7604. Furthermore, locus AN4154, encoding an enzyme with putative 1-alkyl-2-acetylglycerophosphocholine esterase activity, and AN7524 putative lipase [121] were also among the AtfA targets.
4. Conclusions
This study provides the first comprehensive genome-wide map of AtfA binding in Aspergillus nidulans and reveals a fundamentally new mode of fungal transcriptional regulation. We show that AtfA occupies its target promoters constitutively, independent of oxidative stress, thereby pre-configuring conidia for rapid metabolic activation and stress resistance before encountering environmental challenges. By integrating chromatin occupancy with RNA-seq, metabolite profiling, and ΔatfA phenotypes, we demonstrate that AtfA synchronizes asexual development with primary metabolism, MAPK signaling, antioxidant defense, storage carbohydrate biosynthesis, light-response pathways, and cell membrane organization. These findings define a unifying regulatory architecture in which AtfA acts as a master coordinator of fungal developmental and physiological preparedness. Given the conservation of Atf1 orthologs across fungi, this anticipatory transcriptional strategy may represent a widespread mechanism with implications for fungal ecology, stress biology, pathogenicity, and industrial performance.
Our findings highlight a compelling but still incomplete picture. The upstream signals that activate constitutively bound AtfA have not yet been defined, and this aspect of regulation is still speculative. We hope our study provides a foundation for future work aimed at identifying these environmental cues and signaling events and clarifying how promoter-bound AtfA becomes transcriptionally active during conidiation and germination.
Supplementary Materials
The following supporting information can be downloaded at: https://www.mdpi.com/article/10.3390/cells14241965/s1, Table S1: Aspergillus nidulans Stress Protein Database. Table S2: ChIP-seq data analysis. Table S3: A. nidulans genes with AtfA-bound promoters. Table S4: GO enrichment analysis of A. nidulans genes with AtfA binding sites in their promoters. Table S5: Structural origin of the proteins displayed with 3D structures in Figure 5, Figure 6, Figure 7 and Figure 8. Figure S1: Localizations of ChIP-seq reads in the upstream region of protein coding genes. In the upper panel, the localization of all reads is shown relative to gene promoters. The lower panel displays all gene promoters, with the reads present indicated in red. Figure S2: AtfA is involved in the orchestration of cellular biological processes. Biogenesis, maintenance and function of subcellular organelles (mitochondria, ER, eisosomes, vacuoles, autophagosomes), cytoskeletal elements, as well as the transcription and translation machineries are presented (more details are available in Table S3, Sheet 6). Figure was created using Biorender (https://biorender.com/). Figure S3: Phenotype check of the THS30.3 (wild-type), ΔatfA mutant and atfA::3XFLAG mutant in the presence of tBOOH, MSB and H2O2. Figure S4: Enriched GO categories. Visualization of selected GO enrichment results listed and highlighted in Table S4. The analysis was based on 502 genes containing AtfA binding sites (AtfA-BS set), tested against a background of 10,670 loci with at least one GO annotation, out of 10,952 total loci. Enrichment was assessed using a Fisher’s exact test combined with Benjamini–Hochberg false discovery rate (FDR) correction. Categories significantly enriched (FDR < 0.05) were filtered, and those most relevant to the study were selected for visualization.
Author Contributions
Conceptualization: I.P., T.E. and J.-H.Y.; methodology: (wet lab) S.I. (ChIP-seq, physiology), B.K. (transcriptomics, physiology), T.N. (HPLC measurements, analytics), H.-S.P. (ChIP-seq), and É.L. (ChIP-seq, physiology); methodology: (bioinformatics) M.M. (ChIP-seq, protein structures) and T.E. (transcriptomics); supervision: É.L. and I.P.; Aspergillus nidulans Stress Protein Database: I.P.; literature search: I.P., É.L. and M.M.; writing—review and editing: I.P., M.M., J.-H.Y., T.N., H.-S.P. and É.L.; funding acquisition: I.P. and T.E. All authors have read and agreed to the published version of the manuscript.
Funding
Project no. TKP2021-EGA-20 (Biotechnology) has been implemented with the support provided from the National Research, Development and Innovation Fund of Hungary, financed under the TKP2021-EGA funding scheme. This research was also supported by the National Research, Development and Innovation Office with the grants NN125671, K142801 and K137678. This project has also received funding from the HUN-REN Hungarian Research Network.
Institutional Review Board Statement
Not applicable.
Informed Consent Statement
Not applicable.
Data Availability Statement
ChIP-seq data were deposited into the Gene Expression Omnibus database under accession number GSE306765 and are available at the following URL: https://www.ncbi.nlm.nih.gov/geo/query/acc.cgi?acc=GSE306765 (accessed on 29 August 2025). Protein structure data are available in Table S5. Transcriptomics data are available with the GSE220052 accession number of the Gene Expression Omnibus database (GEO; http://www.ncbi.nlm.nih.gov/geo/, accessed on 25 January 2023). The data that support the findings of this study are available from the corresponding authors upon reasonable request.
Conflicts of Interest
The authors declare no conflicts of interest.
References
- Adams, T.H.; Wieser, J.K.; Yu, J.-H. Asexual Sporulation in Aspergillus nidulans. Microbiol. Mol. Biol. Rev. 1998, 62, 35–54. [Google Scholar] [CrossRef]
- Park, H.-S.; Yu, J.-H. Genetic control of asexual sporulation in filamentous fungi. Curr. Opin. Microbiol. 2012, 15, 669–677. [Google Scholar] [CrossRef]
- Son, Y.-E.; Yu, J.-H.; Park, H.-S. Regulators of the Asexual Life Cycle of Aspergillus nidulans. Cells 2023, 12, 1544. [Google Scholar] [CrossRef] [PubMed]
- Emri, T.; Szarvas, V.; Orosz, E.; Antal, K.; Park, H.; Han, K.H.; Yu, J.-H.; Pócsi, I. Core oxidative stress response in Aspergillus nidulans. BMC Genom. 2015, 16, 478. [Google Scholar] [CrossRef]
- Kocsis, B.; Lee, M.K.; Antal, K.; Yu, J.H.; Pócsi, I.; Leiter, É.; Emri, T. Genome-Wide Gene Expression Analyses of the AtfA/AtfB-Mediated Menadione Stress Response in Aspergillus nidulans. Cells 2023, 12, 463. [Google Scholar] [CrossRef]
- Hallsworth, J.E.; Magan, N. Manipulation of intracellular glycerol and erythritol enhances germination of conidia at low water availability. Microbiology 1995, 141, 1109–1115. [Google Scholar] [CrossRef] [PubMed]
- Hagiwara, D.; Sakai, K.; Suzuki, S.; Umemura, M.; Nogawa, T.; Kato, N.; Osada, H.; Watanabe, A.; Kawamoto, S.; Gonoi, T.; et al. Temperature during conidiation affects stress tolerance, pigmentation, and trypacidin accumulation in the conidia of the airborne pathogen Aspergillus fumigatus. PLoS ONE 2017, 12, e0177050. [Google Scholar] [CrossRef] [PubMed]
- Earl Kang, S.; Celia, B.N.; Bensasson, D.; Momany, M. Sporulation environment drives phenotypic variation in the pathogen Aspergillus fumigatus. G3 2021, 11, jkab208. [Google Scholar] [CrossRef]
- Aguirre, J.; Ríos-Momberg, M.; Hewitt, D.; Hansberg, W. Reactive oxygen species and development in microbial eukaryotes. Trends Microbiol. 2005, 13, 111–118. [Google Scholar] [CrossRef]
- Hansberg, W.; Aguirre, J.; Rís-Momberg, M.; Rangel, P.; Peraza, L.; Montes de Oca, Y.; Cano-Domínguez, N. Cell differentiation as a response to oxidative stress. In British Mycological Society Symposia Series; Elsevier: Amsterdam, The Netherlands, 2008; Volume 27, Chapter 15, pp. 235–257. [Google Scholar]
- Etxebeste, O.; Garzia, A.; Espeso, E.A.; Ugalde, U. Aspergillus nidulans asexual development: Making the most of cellular modules. Trends Microbiol. 2010, 18, 569–576. [Google Scholar] [CrossRef]
- Ni, M.; Gao, N.; Kwon, N.-J.; Shin, K.-S.; Yu, J.-H. Regulation of Aspergillus Conidiation. In Cellular and Molecular Biology of Filamentous Fungi; Borkovich, K.A., Ebbole, D.J., Eds.; ASM Press: Washington, DC, USA, 2014; pp. 557–576. [Google Scholar] [CrossRef]
- Krijgsheld, P.; Bleichrodt, R.; van Veluw, G.J.; Wang, F.; Müller, W.H.; Dijksterhuis, J.; Wösten, H.A.B. Development in Aspergillus. Stud. Mycol. 2013, 74, 1–29. [Google Scholar] [CrossRef]
- Ojeda-López, M.; Chen, W.; Eagle, C.E.; Gutiérrez, G.; Jia, W.L.; Swilaiman, S.S.; Huang, Z.; Park, H.S.; Yu, J.-H.; Cánovas, D.; et al. Evolution of asexual and sexual reproduction in the aspergilli. Stud. Mycol. 2018, 91, 37–59. [Google Scholar] [CrossRef]
- Leiter, É.; Emri, T.; Pákozdi, K.; Hornok, L.; Pócsi, I. The impact of bZIP Atf1ortholog global regulators in fungi. Appl. Microbiol. Biotechnol. 2021, 105, 5769–5783. [Google Scholar] [CrossRef]
- Takeda, T.; Toda, T.; Kominami, K.; Kohnosu, A.; Yanagida, M.; Jones, N. Schizosaccharomyces pombe atf1+ encodes a transcription factor required for sexual development and entry into stationary phase. EMBO J. 1995, 14, 6193–6208. [Google Scholar] [CrossRef]
- Shiozaki, K.; Russell, P. Conjugation, meiosis, and the osmotic stress response are regulated by Spc1 kinase through Atf1 transcription factor in fission yeast. Genes. Dev. 1996, 10, 2276–2288. [Google Scholar] [CrossRef]
- Wilkinson, M.G.; Samuels, M.; Takeda, T.; Toone, W.M.; Shieh, J.C.; Toda, T.; Millar, J.B.; Jones, N. The Atf1 transcription factor is a target for the Sty1 stress-activated MAP kinase pathway in fission yeast. Genes. Dev. 1996, 10, 2289–2301. [Google Scholar] [CrossRef] [PubMed]
- Eshaghi, M.; Lee, J.H.; Zhu, L.; Poon, S.Y.; Li, J.; Cho, K.H.; Chu, Z.; Karuturi, R.K.; Liu, J. Genomic Binding Profiling of the Fission Yeast Stress-Activated MAPK Sty1 and the bZIP Transcriptional Activator Atf1 in Response to H2O2. PLoS ONE 2010, 5, e11620. [Google Scholar] [CrossRef] [PubMed]
- Carlezonjr, W.; Duman, R.; Nestler, E. The many faces of CREB. Trends Neurosci. 2005, 28, 436–445. [Google Scholar] [CrossRef]
- Hai, T.; Hartman, M.G. The molecular biology and nomenclature of the activating transcription factor/cAMP responsive element binding family of transcription factors: Activating transcription factor proteins and homeostasis. Gene 2001, 273, 1–11. [Google Scholar] [CrossRef]
- Skribbe, M.; Soneson, C.; Stadler, M.B.; Schwaiger, M.; Suma Sreechakram, V.N.; Iesmantavicius, V.; Hess, D.; Moreno, E.P.F.; Braun, S.; Seebacher, J.; et al. A comprehensive Schizosaccharomyces pombe atlas of physical transcription factor interactions with proteins and chromatin. Mol. Cell 2025, 85, 1426–1444.e8. [Google Scholar] [CrossRef]
- Hagiwara, D.; Asano, Y.; Yamashino, T.; Mizuno, T. Characterization of bZip-Type Transcription Factor AtfA with Reference to Stress Responses of Conidia of Aspergillus nidulans. Biosci. Biotechnol. Biochem. 2008, 72, 2756–2760. [Google Scholar] [CrossRef]
- Balázs, A.; Pócsi, I.; Hamari, Z.; Leiter, E.; Emri, T.; Miskei, M.; Oláh, J.; Tóth, V.; Hegedus, N.; Prade, R.A.; et al. AtfA bZIP-type transcription factor regulates oxidative and osmotic stress responses in Aspergillus nidulans. Mol. Genet. Genom. 2010, 283, 289–303. [Google Scholar] [CrossRef]
- Lara-Rojas, F.; Sánchez, O.; Kawasaki, L.; Aguirre, J. Aspergillus nidulans transcription factor AtfA interacts with the MAPK SakA to regulate general stress responses, development and spore functions. Mol. Microbiol. 2011, 80, 436–454. [Google Scholar] [CrossRef]
- Kocsis, B.; Lee, M.K.; Yu, J.H.; Nagy, T.; Daróczi, L.; Batta, G.; Pócsi, I.; Leiter, É. Functional analysis of the bZIP-type transcription factors AtfA and AtfB in Aspergillus nidulans. Front. Microbiol. 2022, 13, 1003709. [Google Scholar] [CrossRef]
- Sakamoto, K.; Iwashita, K.; Yamada, O.; Kobayashi, K.; Mizuno, A.; Akita, O.; Mikami, S.; Shimoi, H.; Gomi, K. Aspergillus oryzae atfA controls conidial germination and stress tolerance. Fungal Genet. Biol. 2009, 46, 887–897. [Google Scholar] [CrossRef] [PubMed]
- Orosz, E.; Antal, K.; Gazdag, Z.; Szabó, Z.; Han, K.H.; Yu, J.-H.; Pócsi, I.; Emri, T. Transcriptome-Based Modeling Reveals that Oxidative Stress Induces Modulation of the AtfA-Dependent Signaling Networks in Aspergillus nidulans. Int. J. Genom. 2017, 2017, 6923849. [Google Scholar] [CrossRef]
- Antal, K.; Gila, B.C.; Pócsi, I.; Emri, T. General stress response or adaptation to rapid growth in Aspergillus nidulans? Fungal Biol. 2020, 124, 376–386. [Google Scholar] [CrossRef]
- Peng, S.; Hu, L.; Ge, W.; Deng, J.; Yao, L.; Li, H.; Xu, D.; Mo, H. ChIP-Seq Analysis of AtfA Interactions in Aspergillus flavus Reveals Its Involvement in Aflatoxin Metabolism and Virulence Under Oxidative Stress. Int. J. Mol. Sci. 2024, 25, 12213. [Google Scholar] [CrossRef] [PubMed]
- Arnaud, M.B.; Cerqueira, G.C.; Inglis, D.O.; Skrzypek, M.S.; Binkley, J.; Chibucos, M.C.; Crabtree, J.; Howarth, C.; Orvis, J.; Shah, P.; et al. The Aspergillus Genome Database (AspGD): Recent developments in comprehensive multispecies curation, comparative genomics and community resources. Nucleic Acids Res. 2012, 40, D653–D659. [Google Scholar] [CrossRef]
- Galagan, J.E.; Calvo, S.E.; Cuomo, C.; Ma, L.J.; Wortman, J.R.; Batzoglou, S.; Lee, S.I.; Baştürkmen, M.; Spevak, C.C.; Clutterbuck, J.; et al. Sequencing of Aspergillus nidulans and comparative analysis with A. fumigatus and A. oryzae. Nature 2005, 438, 1105–1115. [Google Scholar] [CrossRef]
- Langmead, B.; Salzberg, S.L. Fast gapped-read alignment with Bowtie 2. Nat. Methods 2012, 9, 357–359. [Google Scholar] [CrossRef]
- Li, H.; Handsaker, B.; Wysoker, A.; Fennell, T.; Ruan, J.; Homer, N.; Marth, G.; Abecasis, G.; Durbin, R. 1000 Genome Project Data Processing Subgroup. The Sequence Alignment/Map format and SAMtools. Bioinformatics 2009, 25, 2078–2079. [Google Scholar] [CrossRef]
- Ramírez, F.; Ryan, D.P.; Grüning, B.; Bhardwaj, V.; Kilpert, F.; Richter, A.S.; Heyne, S.; Dündar, F.; Manke, T. deepTools2: A next generation web server for deep-sequencing data analysis. Nucleic Acids Res. 2016, 44, W160–W165. [Google Scholar] [CrossRef] [PubMed]
- Zhang, Y.; Liu, T.; Meyer, C.A.; Eeckhoute, J.; Johnson, D.S.; Bernstein, B.E.; Nusbaum, C.; Myers, R.M.; Brown, M.; Li, W.; et al. Model-based Analysis of ChIP-Seq (MACS). Genome Biol. 2008, 9, R137. [Google Scholar] [CrossRef]
- Quinlan, A.R.; Hall, I.M. BEDTools: A flexible suite of utilities for comparing genomic features. Bioinformatics 2010, 26, 841–842. [Google Scholar] [CrossRef]
- Bailey, T.L.; Johnson, J.; Grant, C.E.; Noble, W.S. The MEME Suite. Nucleic Acids Res. 2015, 43, W39–W49. [Google Scholar] [CrossRef] [PubMed]
- Grant, C.E.; Bailey, T.L.; Noble, W.S. FIMO: Scanning for occurrences of a given motif. Bioinformatics 2011, 27, 1017–1018. [Google Scholar] [CrossRef]
- Karanyi, Z.; Holb, I.; Hornok, L.; Pócsi, I.; Miskei, M. FSRD: Fungal stress response database. Database 2013, 2013, bat037. [Google Scholar] [CrossRef] [PubMed]
- De Vries, R.P.; Riley, R.; Wiebenga, A.; Aguilar-Osorio, G.; Amillis, S.; Uchima, C.A.; Anderluh, G.; Asadollahi, M.; Askin, M.; Barry, K.; et al. Comparative genomics reveals high biological diversity and specific adaptations in the industrially and medically important fungal genus Aspergillus. Genome Biol. 2017, 18, 28. [Google Scholar] [CrossRef]
- Emri, T.; Vékony, V.; Gila, B.; Nagy, F.; Forgács, K.; Pócsi, I. Autolytic hydrolases affect sexual and asexual development of Aspergillus nidulans. Folia Microbiol. 2018, 63, 619–626. [Google Scholar] [CrossRef]
- Leary, N.O.; Pembroke, A.; Duggan, P.F. Improving accuracy of glucose oxidase procedure for glucose determinations on discrete analyzers. Clin. Chem. 1992, 38, 298–302. [Google Scholar] [CrossRef] [PubMed]
- Suzuki, S.; Sarikaya Bayram, Ö.; Bayram, Ö.; Braus, G.H. conF and conJ contribute to conidia germination and stress response in the filamentous fungus Aspergillus nidulans. Fungal Genet. Biol. 2013, 56, 42–53. [Google Scholar] [CrossRef] [PubMed]
- D’Enfert, C.; Fontaine, T. Molecular characterization of the Aspergillus nidulans treA gene encoding an acid trehalase required for growth on trehalose. Mol. Microbiol. 1997, 24, 203–216. [Google Scholar] [CrossRef]
- Wolf, T.; Shelest, V.; Neetika, N.; Shelest, E. CASSIS and SMIPS: Promoter-based prediction of secondary metabolite gene clusters in eukaryotic genomes. Bioinformatics 2016, 32, 1138–1143. [Google Scholar] [CrossRef]
- Lis, M.; Walther, D. The orientation of transcription factor binding site motifs in gene promoter regions: Does it matter? BMC Genom. 2016, 17, 185. [Google Scholar] [CrossRef]
- Georgakopoulos-Soares, I.; Deng, C.; Agarwal, V.; Chan, C.S.Y.; Zhao, J.; Inoue, F.; Ahituv, N. Transcription factor binding site orientation and order are major drivers of gene regulatory activity. Nat. Commun. 2023, 14, 2333. [Google Scholar] [CrossRef]
- Agarwal, V.; Inoue, F.; Schubach, M.; Penzar, D.; Martin, B.K.; Dash, P.M.; Keukeleire, P.; Zhang, Z.; Sohota, A.; Zhao, J.; et al. Massively parallel characterization of transcriptional regulatory elements. Nature 2025, 639, 411–420. [Google Scholar] [CrossRef]
- Frawley, D.; Karahoda, B.; Sarikaya Bayram, Ö.; Bayram, Ö. The HamE scaffold positively regulates MpkB phosphorylation to promote development and secondary metabolism in Aspergillus nidulans. Sci. Rep. 2018, 8, 16588. [Google Scholar] [CrossRef]
- Frawley, D.; Stroe, M.C.; Oakley, B.R.; Heinekamp, T.; Straßburger, M.; Fleming, A.B.; Brakhage, A.A.; Bayramm, Ö. The Pheromone Module SteC-MkkB-MpkB-SteD-HamE Regulates Development, Stress Responses and Secondary Metabolism in Aspergillus fumigatus. Front. Microbiol. 2020, 11, 811. [Google Scholar] [CrossRef] [PubMed]
- Wieser, J.; Adam, T.H. flbD encodes a Myb-like DNA-binding protein that coordinates initiation of Aspergillus nidulans conidiophore development. Genes. Dev. 1995, 9, 491–502. [Google Scholar] [CrossRef]
- Garzia, A.; Etxebeste, O.; Herrero-García, E.; Ugalde, U.; Espeso, E.A. The concerted action of bZip and cMyb transcription factors FlbB and FlbD induces brlA expression and asexual development in Aspergillus nidulans. Mol. Microbiol. 2010, 75, 1314–1324. [Google Scholar] [CrossRef]
- Vallim, M.A.; Miller, K.Y.; Miller, B.L. Aspergillus SteA (Sterile12-like) is a homeodomain-C2/H2-Zn+2 finger transcription factor required for sexual reproduction. Mol. Microbiol. 2000, 36, 290–301. [Google Scholar] [CrossRef]
- Bayram, Ö.; Braus, G.H. Coordination of secondarymetabolism and development in fungi: The velvet family of regulatory proteins. FEMS Microbiol. Rev. 2012, 36, 1–24. [Google Scholar] [CrossRef]
- Moon, H.; Lee, M.K.; Bok, I.; Bok, J.W.; Keller, N.P.; Yu, J.H. Unraveling the Gene Regulatory Networks of the Global Regulators VeA and LaeA in Aspergillus nidulans. Microbiol. Spectr. 2023, 11, e00166-23. [Google Scholar] [CrossRef]
- Ni, M.; Yu, J.-H. A Novel Regulator Couples Sporogenesis and Trehalose Biogenesis in Aspergillus nidulans. PLoS ONE 2007, 2, e970. [Google Scholar] [CrossRef]
- Park, H.-S.; Ni, M.; Jeong, K.C.; Kim, Y.H.; Yu, J.-H. The Role, Interaction and Regulation of the Velvet Regulator VelB in Aspergillus nidulans. PLoS ONE 2012, 7, e45935. [Google Scholar] [CrossRef]
- Son, Y.-E.; Park, H.-S. Coordination of two regulators SscA and VosA in Aspergillus nidulans conidia. Fungal Genet. Biol. 2024, 171, 103877. [Google Scholar] [CrossRef]
- Zhao, Y.; Lee, M.K.; Lim, J.; Moon, H.; Park, H.S.; Zheng, W.; Yu, J.-H. The velvet-activated putative C6 transcription factor VadZ regulates development and sterigmatocystin production in Aspergillus nidulans. Fungal Biol. 2022, 126, 421–428. [Google Scholar] [CrossRef]
- Jang, S.-Y.; Son, Y.-E.; Oh, D.-S.; Han, K.-H.; Yu, J.-H.; Park, H.-S. The Forkhead Gene fkhB is Necessary for Proper Development in Aspergillus nidulans. J. Microbiol. Biotechnol. 2023, 33, 1420–1427. [Google Scholar] [CrossRef] [PubMed]
- Oh, D.S.; Kim, J.H.; Han, D.M.; Han, K.H. Forkhead Genes Are Key Regulators of Developmental Processes in Aspergillus nidulans. 2014. Available online: https://koreascience.kr/article/CFKO201424237730349.pdf (accessed on 22 May 2014).
- Lee, M.K.; Kwon, N.J.; Lee, I.S.; Jung, S.; Kim, S.C.; Yu, J.H. Negative regulation and developmental competence in Aspergillus. Sci. Rep. 2016, 6, 28874. [Google Scholar] [CrossRef] [PubMed]
- Han, D.-M. Genes Controlling Sexual Development of Aspergillus nidulans. 2005. Available online: https://www.koreascience.kr/article/CFKO200522941408094.pdf (accessed on 22 May 2005).
- Kim, H.-J.; Han, K.-H.; Han, D.-M. The Aspergillus nidulans silG Gene Functions in Repression of Sexual Development in Response to Light. 2005. Available online: https://koreascience.or.kr/article/CFKO200536036100897.page (accessed on 22 May 2005).
- Furukawa, K.; Hoshi, Y.; Maeda, T.; Nakajima, T.; Abe, K. Aspergillus nidulans HOG pathway is activated only by two-component signalling pathway in response to osmotic stress. Mol. Microbiol. 2005, 56, 1246–1261. [Google Scholar] [CrossRef]
- Garrido-Bazán, V.; Jaimes-Arroyo, R.; Sánchez, O.; Lara-Rojas, F.; Aguirre, J. SakA and MpkC Stress MAPKs Show Opposite and Common Functions During Stress Responses and Development in Aspergillus nidulans. Front. Microbiol. 2018, 9, 2518. [Google Scholar] [CrossRef]
- Han, K.; Prade, R.A. Osmotic stress-coupled maintenance of polar growth in Aspergillus nidulans. Mol. Microbiol. 2002, 43, 1065–1078. [Google Scholar] [CrossRef]
- Kawasaki, L.; Sánchez, O.; Shiozaki, K.; Aguirre, J. SakA MAP kinase is involved in stress signal transduction, sexual development and spore viability in Aspergillus nidulans. Mol. Microbiol. 2002, 45, 1153–1163. [Google Scholar] [CrossRef]
- Jaimes-Arroyo, R.; Lara-Rojas, F.; Bayram, Ö.; Valerius, O.; Braus, G.H.; Aguirre, J. The SrkA Kinase Is Part of the SakA Mitogen-Activated Protein Kinase Interactome and Regulates Stress Responses and Development in Aspergillus nidulans. Eukaryot. Cell 2015, 14, 495–510. [Google Scholar] [CrossRef]
- Mendoza-Martínez, A.E.; Lara-Rojas, F.; Sánchez, O.; Aguirre, J. NapA Mediates a Redox Regulation of the Antioxidant Response, Carbon Utilization and Development in Aspergillus nidulans. Front. Microbiol. 2017, 8, 516. [Google Scholar] [CrossRef]
- Vargas-Pérez, I.; Sánchez, O.; Kawasaki, L.; Georgellis, D.; Aguirre, J. Response Regulators SrrA and SskA Are Central Components of a Phosphorelay System Involved in Stress Signal Transduction and Asexual Sporulation in Aspergillus nidulans. Eukaryot. Cell 2007, 6, 1570–1583. [Google Scholar] [CrossRef] [PubMed]
- Levin, D.E. Regulation of Cell Wall Biogenesis in Saccharomyces cerevisiae: The Cell Wall Integrity Signaling Pathway. Genetics 2011, 189, 1145–1175. [Google Scholar] [CrossRef] [PubMed]
- Mulford, K.E.; Fassler, J.S. Association of the Skn7 and Yap1 Transcription Factors in the Saccharomyces cerevisiae Oxidative Stress Response. Eukaryot. Cell 2011, 10, 761–769. [Google Scholar] [CrossRef] [PubMed]
- Yaakoub, H.; Mina, S.; Calenda, A.; Bouchara, J.-P.; Papon, N. Oxidative stress response pathways in fungi. Cell. Mol. Life Sci. 2022, 79, 333. [Google Scholar] [CrossRef]
- Park, J.; Son, H. Antioxidant Systems of Plant Pathogenic Fungi: Functions in Oxidative Stress Response and Their Regulatory Mechanisms. Plant Pathol. J. 2024, 40, 235–250. [Google Scholar] [CrossRef]
- Hagiwara, D.; Asano, Y.; Marui, J.; Yoshimi, A.; Mizuno, T.; Abe, K. Transcriptional profiling for Aspergillus nidulans HogA MAPK signaling pathway in response to fludioxonil and osmotic stress. Fungal Genet. Biol. 2009, 46, 868–878. [Google Scholar] [CrossRef]
- Yoshimi, A.; Hagiwara, D.; Ono, M.; Fukuma, Y.; Midorikawa, Y.; Furukawa, K.; Fujioka, T.; Mizutani, O.; Sato, N.; Miyazawa, K.; et al. Downregulation of the ypdA Gene Encoding an Intermediate of His-Asp Phosphorelay Signaling in Aspergillus nidulans Induces the Same Cellular Effects as the Phenylpyrrole Fungicide Fludioxonil. Front. Fungal Biol. 2021, 2, 675459. [Google Scholar] [CrossRef] [PubMed]
- Dexter, J.P.; Xu, P.; Gunawardena, J.; McClean, M.N. Robust network structure of the Sln1-Ypd1-Ssk1 three-component phospho-relay prevents unintended activation of the HOG MAPK pathway in Saccharomyces cerevisiae. BMC Syst. Biol. 2015, 9, 17. [Google Scholar] [CrossRef] [PubMed][Green Version]
- Hagiwara, D.; Suzuki, S.; Kamei, K.; Gonoi, T.; Kawamoto, S. The role of AtfA and HOG MAPK pathway in stress tolerance in conidia of Aspergillus fumigatus. Fungal Genet. Biol. 2014, 73, 138–149. [Google Scholar] [CrossRef]
- Sansó, M.; Gogol, M.; Ayté, J.; Seidel, C.; Hidalgo, E. Transcription Factors Pcr1 and Atf1 Have Distinct Roles in Stress- and Sty1-Dependent Gene Regulation. Eukaryot. Cell 2008, 7, 826–835. [Google Scholar] [CrossRef] [PubMed]
- Suzuki, A.; Kanamaru, K.; Azuma, N.; Kato, M.; Kobayashi, T. GFP-Tagged Expression Analysis Revealed That Some Histidine Kinases of Aspergillus nidulans Show Temporally and Spatially Different Expression during the Life Cycle. Biosci. Biotechnol. Biochem. 2008, 72, 428–434. [Google Scholar] [CrossRef]
- Carrasco-Navarro, U.; Aguirre, J. H2O2 Induces Major Phosphorylation Changes in Critical Regulators of Signal Transduction, Gene Expression, Metabolism and Developmental Networks in Aspergillus nidulans. J. Fungi 2021, 7, 624. [Google Scholar] [CrossRef]
- Chapeland-Leclerc, F.; Dilmaghani, A.; Ez-Zaki, L.; Boisnard, S.; Da Silva, B.; Gaslonde, T.; Porée, F.H.; Ruprich-Robert, G. Systematic gene deletion and functional characterization of histidine kinase phosphorelay receptors (HKRs) in the human pathogenic fungus Aspergillus fumigatus. Fungal Genet. Biol. 2015, 84, 1–11. [Google Scholar] [CrossRef]
- Shimizu, K.; Keller, N.P. Genetic involvement of a cAMP-dependent protein kinase in a G protein signaling pathway regulating morphological and chemical transitions in Aspergillus nidulans. Genetics 2001, 157, 591–600. [Google Scholar] [CrossRef]
- Kwon, N.-J.; Park, H.-S.; Jung, S.; Kim, S.C.; Yu, J.-H. The Putative Guanine Nucleotide Exchange Factor RicA Mediates Upstream Signaling for Growth and Development in Aspergillus. Eukaryot. Cell 2012, 11, 1399–1412. [Google Scholar] [CrossRef]
- Mircus, G.; Hagag, S.; Levdansky, E.; Sharon, H.; Shadkchan, Y.; Shalit, I.; Osherov, N. Identification of novel cell wall destabilizing antifungal compounds using a conditional Aspergillus nidulans protein kinase C mutant. J. Antimicrob. Chemother. 2009, 64, 755–763. [Google Scholar] [CrossRef]
- Wu, M.Y.; Mead, M.E.; Lee, M.K.; Ostrem Loss, E.M.; Kim, S.C.; Rokas, A.; Yu, J.H. Systematic Dissection of the Evolutionarily Conserved WetA Developmental Regulator across a Genus of Filamentous Fungi. mBio 2018, 9, e01130-18. [Google Scholar] [CrossRef] [PubMed]
- Ni, M.; Rierson, S.; Seo, J.-A.; Yu, J.-H. The pkaB Gene Encoding the Secondary Protein Kinase A Catalytic Subunit Has a Synthetic Lethal Interaction with pkaA and Plays Overlapping and Opposite Roles in Aspergillus nidulans. Eukaryot. Cell 2005, 4, 1465–1476. [Google Scholar] [CrossRef]
- Mattos, E.C.; Palmisano, G.; Goldman, G.H. Phosphoproteomics of Aspergillus fumigatus Exposed to the Antifungal Drug Caspofungin. mSphere 2020, 5, e00365-20. [Google Scholar] [CrossRef]
- Son, S.; Osmani, S.A. Analysis of All Protein Phosphatase Genes in Aspergillus nidulans Identifies a New Mitotic Regulator, Fcp1. Eukaryot. Cell 2009, 8, 573–585. [Google Scholar] [CrossRef] [PubMed][Green Version]
- Winkelströter, L.K.; Dolan, S.K.; Fernanda Dos Reis, T.; Bom, V.L.; Alves de Castro, P.; Hagiwara, D.; Alowni, R.; Jones, G.W.; Doyle, S.; Brown, N.A.; et al. Systematic Global Analysis of Genes Encoding Protein Phosphatases in Aspergillus fumigatus. G3 2015, 5, 1525–1539. [Google Scholar] [CrossRef]
- De Assis, L.J.; Ries, L.N.; Savoldi, M.; Dinamarco, T.M.; Goldman, G.H.; Brown, N.A. Multiple Phosphatases Regulate Carbon Source-Dependent Germination and Primary Metabolism in Aspergillus nidulans. G3 2015, 5, 857–872. [Google Scholar] [CrossRef]
- Hagiwara, D.; Asano, Y.; Marui, J.; Furukawa, K.; Kanamaru, K.; Kato, M.; Abe, K.; Kobayashi, T.; Yamashino, T.; Mizuno, T. The SskA and SrrA Response Regulators Are Implicated in Oxidative Stress Responses of Hyphae and Asexual Spores in the Phosphorelay Signaling Network of Aspergillus nidulans. Biosci. Biotechnol. Biochem. 2007, 71, 1003–1014. [Google Scholar] [CrossRef] [PubMed]
- Azuma, N.; Kanamaru, K.; Matsushika, A.; Yamashino, T.; Mizuno, T.; Kato, M.; Kobayashi, T. In Vitro Analysis of His-Asp Phosphorelays in Aspergillus nidulans: The First Direct Biochemical Evidence for the Existence of His-Asp Phosphotransfer Systems in Filamentous Fungi. Biosci. Biotechnol. Biochem. 2007, 71, 2493–2502. [Google Scholar] [CrossRef][Green Version]
- Bahn, Y.-S. Master and Commander in Fungal Pathogens: The Two-Component System and the HOG Signaling Pathway. Eukaryot. Cell 2008, 7, 2017–2036. [Google Scholar] [CrossRef]
- Mooney, J.L.; Yager, L.N. Light is required for conidiation in Aspergillus nidulans. Genes. Dev. 1990, 4, 1473–1482. [Google Scholar] [CrossRef]
- Bayram, Ö.; Braus, G.H.; Fischer, R.; Rodriguez-Romero, J. Spotlight on Aspergillus nidulans photosensory systems. Fungal Genet. Biol. 2010, 47, 900–908. [Google Scholar] [CrossRef]
- Ruger-Herreros, C.; Armant, O.; Fischer, R. Regulation of Conidiation by Light in Aspergillus nidulans. Genetics 2011, 188, 809–822. [Google Scholar] [CrossRef]
- Yu, Z.; Armant, O.; Fischer, R. Fungi use the SakA (HogA) pathway for phytochrome-dependent light signalling. Nat. Microbiol. 2016, 1, 16019. [Google Scholar] [CrossRef]
- Yu, Z.; Streng, C.; Seibeld, R.F.; Igbalajobi, O.A.; Leister, K.; Ingelfinger, J.; Fischer, R. Genome-wide analyses of light-regulated genes in Aspergillus nidulans reveal a complex interplay between different photoreceptors and novel photoreceptor functions. PLoS Genet. 2021, 17, e1009845. [Google Scholar] [CrossRef] [PubMed]
- Yu, Z.; Hübner, J.; Herrero, S.; Gourain, V.; Fischer, R. On the role of the global regulator RlcA in red-light sensing in Aspergillus nidulans. Fungal Biol. 2020, 124, 447–457. [Google Scholar] [CrossRef]
- Yu, Z.; Gao, J.; Igbalajobi, O.; Skoneczny, M.; Sieńko, M.; Maciejewska, A.M.; Brzywczy, J.; Fischer, R. The sulfur metabolism regulator MetR is a global regulator controlling phytochrome-dependent light responses in Aspergillus nidulans. Sci. Bull. 2021, 66, 592–602. [Google Scholar] [CrossRef]
- Bayram, Ö.; Feussner, K.; Dumkow, M.; Herrfurth, C.; Feussner, I.; Braus, G.H. Changes of global gene expression and secondary metabolite accumulation during light-dependent Aspergillus nidulans development. Fungal Genet. Biol. 2016, 87, 30–53. [Google Scholar] [CrossRef]
- Kim, H.-S.; Han, K.; Kim, K.; Han, D.; Jahng, K.; Chae, K. The veA gene activates sexual development in Aspergillus nidulans. Fungal Genet. Biol. 2002, 37, 72–80. [Google Scholar] [CrossRef] [PubMed]
- Bayram, O.; Krappmann, S.; Ni, M.; Bok, J.W.; Helmstaedt, K.; Valerius, O.; Braus-Stromeyer, S.; Kwon, N.J.; Keller, N.P.; Yu, J.-H.; et al. VelB/VeA/LaeA complex coordinates light signal with fungal development and secondary metabolism. Science 2008, 320, 1504–1506. [Google Scholar] [CrossRef]
- Martins, I.; Hartmann, D.O.; Alves, P.C.; Martins, C.; Garcia, H.; Leclercq, C.C.; Ferreira, R.; He, J.; Renaut, J.; Becker, J.D.; et al. Elucidating how the saprophytic fungus Aspergillus nidulans uses the plant polyester suberin as carbon source. BMC Genom. 2014, 15, 613. [Google Scholar] [CrossRef]
- Reese, S.; Chelius, C.; Riekhof, W.; Marten, M.R.; Harris, S.D. Micafungin-Induced Cell Wall Damage Stimulates Morphological Changes Consistent with Microcycle Conidiation in Aspergillus nidulans. J. Fungi 2021, 7, 525. [Google Scholar] [CrossRef]
- Bayram, Ö.; Biesemann, C.; Krappmann, S.; Galland, P.; Braus, G.H. More Than a Repair Enzyme: Aspergillus nidulans Photolyase-like CryA Is a Regulator of Sexual Development. Mol. Biol. Cell 2008, 19, 3254–3262. [Google Scholar] [CrossRef]
- Fraser, J.L.A.; Neill, E.; Davey, S. Fission yeast Uve1 and Apn2 function in distinct oxidative damage repair pathways in vivo. DNA Repair 2003, 2, 1253–1267. [Google Scholar] [CrossRef]
- Breakspear, A.; Momany, M. Aspergillus nidulans Conidiation Genes dewA, fluG, and stuA Are Differentially Regulated in Early Vegetative Growth. Eukaryot. Cell 2007, 6, 1697–1700. [Google Scholar] [CrossRef] [PubMed]
- Scheckhuber, C.Q.; Mitterbauer, R.; Osiewacz, H.D. Molecular basis of and interference into degenerative processes in fungi: Potential relevance for improving biotechnological performance of microorganisms. Appl. Microbiol. Biotechnol. 2009, 85, 27–35. [Google Scholar] [CrossRef]
- Li, L.; Hu, X.; Xia, Y.; Xiao, G.; Zheng, P.; Wang, C. Linkage of Oxidative Stress and Mitochondrial Dysfunctions to Spontaneous Culture Degeneration in Aspergillus nidulans. Mol. Cell. Proteom. 2014, 13, 449–461. [Google Scholar] [CrossRef]
- Leiter, É.; Park, H.S.; Kwon, N.J.; Han, K.H.; Emri, T.; Oláh, V.; Mészáros, I.; Dienes, B.; Vincze, J.; Csernoch, L.; et al. Characterization of the aodA, dnmA, mnSOD and pimA genes in Aspergillus nidulans. Sci. Rep. 2016, 6, 20523. [Google Scholar] [CrossRef] [PubMed]
- Sharma, N.; Osman, C. Yme2, a putative RNA recognition motif and AAA+ domain containing protein, genetically interacts with the mitochondrial protein export machinery. Biol. Chem. 2022, 403, 807–817. [Google Scholar] [CrossRef] [PubMed]
- Raitt, D.C.; Bradshaw, R.E.; Pillar, T.M. Cloning and characterisation of the cytochrome c gene of Aspergillus nidulans. Mol. Gen. Genet. 1994, 242, 17–22. [Google Scholar] [CrossRef]
- Bradshaw, R.; Bird, D.; Brown, S.; Gardiner, R.; Hirst, P. Cytochrome c is not essential for viability of the fungus Aspergillus nidulans. Mol. Genet. Genom. 2001, 266, 48–55. [Google Scholar] [CrossRef] [PubMed]
- Pákozdi, K.; Emri, T.; Antal, K.; Pócsi, I. Global Transcriptomic Changes Elicited by sodB Deletion and Menadione Exposure in Aspergillus nidulans. J. Fungi 2023, 9, 1060. [Google Scholar] [CrossRef] [PubMed]
- Lalève, A.; Vallières, C.; Golinelli-Cohen, M.P.; Bouton, C.; Song, Z.; Pawlik, G.; Tindall, S.M.; Avery, S.V.; Clain, J.; Meunier, B. The antimalarial drug primaquine targets Fe–S cluster proteins and yeast respiratory growth. Redox Biol. 2016, 7, 21–29. [Google Scholar] [CrossRef]
- Ward, M.; Wilkinson, B.; Turner, G. Transformation of Aspergillus nidulans with a cloned, oligomycin-resistant ATP synthase subunit 9 gene. Mol. Gen. Genet. 1986, 202, 265–270. [Google Scholar] [CrossRef]
- Flipphi, M.; Oestreicher, N.; Nicolas, V.; Guitton, A.; Vélot, C. The Aspergillus nidulans acuL gene encodes a mitochondrial carrier required for the utilization of carbon sources that are metabolized via the TCA cycle. Fungal Genet. Biol. 2014, 68, 9–22. [Google Scholar] [CrossRef]
- Kundu, D.; Pasrija, R. The ERMES (Endoplasmic Reticulum and Mitochondria Encounter Structures) mediated functions in fungi. Mitochondrion 2020, 52, 89–99. [Google Scholar] [CrossRef] [PubMed]
- Savoldi, M.; Malavazi, I.; Soriani, F.M.; Capellaro, J.L.; Kitamoto, K.; da Silva Ferreira, M.E.; Goldman, M.H.; Goldman, G.H. Farnesol induces the transcriptional accumulation of the Aspergillus nidulans Apoptosis-Inducing Factor (AIF)-like mitochondrial oxidoreductase. Mol. Microbiol. 2008, 70, 44–59. [Google Scholar] [CrossRef]
- Smoyer, C.J.; Jaspersen, S.L. Breaking down the wall: The nuclear envelope during mitosis. Curr. Opin. Cell Biol. 2014, 26, 1–9. [Google Scholar] [CrossRef]
- Piña, F.J.; Fleming, T.; Pogliano, K.; Niwa, M. Reticulons Regulate the ER Inheritance Block during ER Stress. Dev. Cell 2016, 37, 279–288. [Google Scholar] [CrossRef]
- Park, D.S.; Yu, Y.M.; Kim, Y.J.; Maeng, P.J. Negative regulation of the vacuole-mediated resistance to K+ stress by a novel C2H2 zinc finger transcription factor encoded by aslA in Aspergillus nidulans. J. Microbiol. 2015, 53, 100–110. [Google Scholar] [CrossRef]
- Wang, S.; Liu, X.; Qian, H.; Zhang, S.; Lu, L. Calcineurin and Calcium Channel CchA Coordinate the Salt Stress Response by Regulating Cytoplasmic Ca2+ Homeostasis in Aspergillus nidulans. Appl. Environ. Microbiol. 2016, 82, 3420–3430. [Google Scholar] [CrossRef] [PubMed]
- Bartoszewska, M.; Kiel, J.A.K.W. The Role of Macroautophagy in Development of Filamentous Fungi. Antioxid. Redox Signal. 2011, 14, 2271–2287. [Google Scholar] [CrossRef]
- Ding, J.-L.; Feng, M.-G.; Ying, S.-H. Autophagy safeguards conidial environmental persistence in filamentous fungi. Autophagy Rep. 2023, 2, 2205343. [Google Scholar] [CrossRef]
- Ding, J.-L.; Lin, H.-Y.; Hou, J.; Feng, M.-G.; Ying, S.-H. The Entomopathogenic Fungus Beauveria bassiana Employs Autophagy as a Persistence and Recovery Mechanism during Conidial Dormancy. mBio 2023, 14, e03049-22. [Google Scholar] [CrossRef]
- Kikuma, T.; Arioka, M.; Kitamoto, K. Autophagy During Conidiation and Conidial Germination in Filamentous Fungi. Autophagy 2007, 3, 128–129. [Google Scholar] [CrossRef]
- Goldman, G.H.; Osmani, S.A. (Eds.) The Aspergilli: Genomics, Medical Aspects, Biotechnology, and Research Methods; CRC Press: Boca Raton, FL, USA, 2007. [Google Scholar] [CrossRef]
- Boase, N.A.; Kelly, J.M. A role for creD, a carbon catabolite repression gene from Aspergillus nidulans, in ubiquitination. Mol. Microbiol. 2004, 53, 929–940. [Google Scholar] [CrossRef] [PubMed]
- Malavazi, I.; Savoldi, M.; Ferreira, M.E.D.S.; Soriani, F.M.; Bonato, P.S.; Goldman, M.H.D.S.; Goldman, G.H. Transcriptome analysis of the Aspergillus nidulans AtmA (ATM, Ataxia-Telangiectasia mutated) null mutant. Mol. Microbiol. 2007, 66, 74–99. [Google Scholar] [CrossRef] [PubMed]
- Li, S.-J.; Hochstrasser, M. The Ulp1 SUMO isopeptidase. J. Cell Biol. 2003, 160, 1069–1082. [Google Scholar] [CrossRef]
- Sydorskyy, Y.; Srikumar, T.; Jeram, S.M.; Wheaton, S.; Vizeacoumar, F.J.; Makhnevych, T.; Chong, Y.T.; Gingras, A.-C.; Raught, B. A Novel Mechanism for SUMO System Control: Regulated Ulp1 Nucleolar Sequestration. Mol. Cell. Biol. 2010, 30, 4452–4462. [Google Scholar] [CrossRef]
- Vangelatos, I.; Roumelioti, K.; Gournas, C.; Suarez, T.; Scazzocchio, C.; Sophianopoulou, V. Eisosome Organization in the Filamentous Ascomycete Aspergillus nidulans. Eukaryot. Cell 2010, 9, 1441–1454. [Google Scholar] [CrossRef]
- Scazzocchio, C.; Vangelatos, I.; Sophianopoulou, V. Eisosomes and membrane compartments in the ascomycetes: A view from Aspergillus nidulans. Commun. Integr. Biol. 2011, 4, 64–68. [Google Scholar] [CrossRef][Green Version]
- Athanasopoulos, A.; Gournas, C.; Amillis, S.; Sophianopoulou, V. Characterization of AnNce102 and its role in eisosome stability and sphingolipid biosynthesis. Sci. Rep. 2015, 5, 15200. [Google Scholar] [CrossRef] [PubMed]
- Olivera-Couto, A.; Aguilar, P.S. Eisosomes and plasma membrane organization. Mol. Genet. Genom. 2012, 287, 607–620. [Google Scholar] [CrossRef]
- Douglas, L.M.; Konopka, J.B. Plasma membrane organization promotes virulence of the human fungal pathogen Candida albicans. J. Microbiol. 2016, 54, 178–191. [Google Scholar] [CrossRef] [PubMed]
- Foderaro, J.; Douglas, L.; Konopka, J. MCC/Eisosomes Regulate Cell Wall Synthesis and Stress Responses in Fungi. J. Fungi 2017, 3, 61. [Google Scholar] [CrossRef]
- Lanze, C.E.; Gandra, R.M.; Foderaro, J.E.; Swenson, K.A.; Douglas, L.M.; Konopka, J.B. Plasma Membrane MCC/Eisosome Domains Promote Stress Resistance in Fungi. Microbiol. Mol. Biol. Rev. 2020, 84, e00063-19. [Google Scholar] [CrossRef]
- Pinar, M.; Peñalva, M.A. Aspergillus nidulans BapH is a RAB11 effector that connects membranes in the Spitzenkörper with basal autophagy. Mol. Microbiol. 2017, 106, 452–468. [Google Scholar] [CrossRef]
- Audhya, A.; Loewith, R.; Parsons, A.B.; Gao, L.; Tabuchi, M.; Zhou, H.; Boone, C.; Hall, M.N.; Emr, S.D. Genome-wide lethality screen identifies new PI4,5P2 effectors that regulate the actin cytoskeleton. EMBO J. 2004, 23, 3747–3757. [Google Scholar] [CrossRef]
- Fadri, M.; Daquinag, A.; Wang, S.; Xue, T.; Kunz, J. The Pleckstrin Homology Domain Proteins Slm1 and Slm2 Are Required for Actin Cytoskeleton Organization in Yeast and Bind Phosphatidylinositol-4,5-Bisphosphate and TORC2. Mol. Biol. Cell 2005, 16, 1883–1900. [Google Scholar] [CrossRef]
- Zahumensky, J.; Malinsky, J. Role of MCC/Eisosome in Fungal Lipid Homeostasis. Biomolecules 2019, 9, 305. [Google Scholar] [CrossRef]
- Upadhyay, S.; Shaw, B.D. The role of actin, fimbrin and endocytosis in growth of hyphae in Aspergillus nidulans. Mol. Microbiol. 2008, 68, 690–705. [Google Scholar] [CrossRef]
- Rittenour, W.R.; Si, H.; Harris, S.D. Hyphal morphogenesis in Aspergillus nidulans. Fungal Biol. Rev. 2009, 23, 20–29. [Google Scholar] [CrossRef]
- Guo, Y.; Qiu, X.; Lai, B.; Ou, C.; Wang, H.; Guo, H.; Li, L.; Lin, L.; Yu, D.; Liu, W.; et al. TBCC Domain-Containing Protein Regulates Sporulation and Virulence of Phytophthora capsici via Nutrient-Responsive Signaling. Int. J. Mol. Sci. 2024, 25, 12301. [Google Scholar] [CrossRef]
- Zekert, N.; Fischer, R. The Aspergillus nidulans Kinesin-3 UncA Motor Moves Vesicles along a Subpopulation of Microtubules. Mol. Biol. Cell 2009, 20, 673–684. [Google Scholar] [CrossRef]
- Peñalva, M.A.; Galindo, A.; Abenza, J.F.; Pinar, M.; Calcagno-Pizarelli, A.M.; Arst, H.N.; Pantazopoulou, A. Searching for gold beyond mitosis: Mining intracellular membrane traffic in Aspergillus nidulans. Cell. Logist. 2012, 2, 2–14. [Google Scholar] [CrossRef]
- Masuo, S.; Terabayashi, Y.; Shimizu, M.; Fujii, T.; Kitazume, T.; Takaya, N. Global gene expression analysis of Aspergillus nidulans reveals metabolic shift and transcription suppression under hypoxia. Mol. Genet. Genom. 2010, 284, 415–424. [Google Scholar] [CrossRef] [PubMed]
- Noventa-Jordão, M.A.; Do Nascimento, A.M.; Goldman, M.H.S.; Terenzi, H.F.; Goldman, G.H. Molecular characterization of ubiquitin genes from Aspergillus nidulans: mRNA expression on different stress and growth conditions. Biochim. Biophys. Acta BBA—Gene Struct. Expr. 2000, 1490, 237–244. [Google Scholar] [CrossRef] [PubMed]
- Leach, M.D.; Brown, A.J.P. Posttranslational Modifications of Proteins in the Pathobiology of Medically Relevant Fungi. Eukaryot. Cell 2012, 11, 98–108. [Google Scholar] [CrossRef]
- Wu, J. Carboxyl methylation of the phosphoprotein phosphatase 2A catalytic subunit promotes its functional association with regulatory subunits in vivo. EMBO J. 2000, 19, 5672–5681. [Google Scholar] [CrossRef]
- Gan, X.; Kitakawa, M.; Yoshino, K.; Oshiro, N.; Yonezawa, K.; Isono, K. Tag-mediated isolation of yeast mitochondrial ribosome and mass spectrometric identification of its new components. Eur. J. Biochem. 2002, 269, 5203–5214. [Google Scholar] [CrossRef]
- Ribard, C.; Scazzocchio, C.; Oestreicher, N. The oxpA5 mutation of Aspergillus nidulans is an allele of adB, the gene encoding adenylosuccinate synthetase. Mol. Genet. Genom. 2001, 266, 701–710. [Google Scholar] [CrossRef] [PubMed]
- Heung, L.J.; Del Poeta, M. Unlocking the DEAD-box: A key to cryptococcal virulence? J. Clin. Investig. 2005, 115, 593–595. [Google Scholar] [CrossRef] [PubMed][Green Version]
- Szilágyi, M.; Miskei, M.; Karányi, Z.; Lenkey, B.; Pócsi, I.; Emri, T. Transcriptome changes initiated by carbon starvation in Aspergillus nidulans. Microbiology 2013, 159, 176–190. [Google Scholar] [CrossRef] [PubMed]
- Lim, J.-Y.; Kang, E.-H.; Jung, B.R.; Park, H.-M. Functional Analysis of Aspergillus nidulans Genes Selected by Proteomic Analysis under Conditions Inducing Asexual Development. Korean J. Mycol. 2017, 45, 196–211. [Google Scholar] [CrossRef][Green Version]
- Gila, B.C.; Antal, K.; Birkó, Z.; Keserű, J.S.; Pócsi, I.; Emri, T. Strategies Shaping the Transcription of Carbohydrate-Active Enzyme Genes in Aspergillus nidulans. J. Fungi 2022, 8, 79. [Google Scholar] [CrossRef]
- Van Dyke, N.; Baby, J.; Van Dyke, M.W. Stm1p, a Ribosome-associated Protein, is Important for Protein Synthesis in Saccharomyces cerevisiae under Nutritional Stress Conditions. J. Mol. Biol. 2006, 358, 1023–1031. [Google Scholar] [CrossRef]
- Van Dyke, N.; Chanchorn, E.; van Dyke, M.W. The Saccharomyces cerevisiae protein Stm1p facilitates ribosome preservation during quiescence. Biochem. Biophys. Res. Commun. 2013, 430, 745–750. [Google Scholar] [CrossRef]
- Schinke, J.; Kolog Gulko, M.; Christmann, M.; Valerius, O.; Stumpf, S.K.; Stirz, M.; Braus, G.H. The DenA/DEN1 Interacting Phosphatase DipA Controls Septa Positioning and Phosphorylation-Dependent Stability of Cytoplasmatic DenA/DEN1 during Fungal Development. PLoS Genet. 2016, 12, e1005949. [Google Scholar] [CrossRef]
- Suh, M.-J.; Fedorova, N.D.; Cagas, S.E.; Hastings, S.; Fleischmann, R.D.; Peterson, S.N.; Perlin, D.S.; Nierman, W.C.; Pieper, R.; Momany, M. Development stage-specific proteomic profiling uncovers small, lineage specific proteins most abundant in the Aspergillus fumigatus conidial proteome. Proteome Sci. 2012, 10, 30. [Google Scholar] [CrossRef]
- Wartenberg, D.; Vödisch, M.; Kniemeyer, O.; Albrecht-Eckardt, D.; Scherlach, K.; Winkler, R.; Weide, M.; Brakhage, A.A. Proteome analysis of the farnesol-induced stress response in Aspergillus nidulans—The role of a putative dehydrin. J. Proteom. 2012, 75, 4038–4049. [Google Scholar] [CrossRef]
- Bauer, I.; Gross, S.; Merschak, P.; Kremser, L.; Karahoda, B.; Bayram, Ö.S.; Abt, B.; Binder, U.; Gsaller, F.; Lindner, H.; et al. RcLS2F—A Novel Fungal Class 1 KDAC Co-repressor Complex in Aspergillus nidulans. Front. Microbiol. 2020, 11, 43. [Google Scholar] [CrossRef]
- Fillinger, S.; Chaveroche, M.K.; van Dijck, P.; de Vries, R.; Ruijter, G.; Thevelein, J.; d’Enfert, C. Trehalose is required for the acquisition of tolerance to a variety of stresses in the filamentous fungus Aspergillus nidulans. Microbiology 2001, 147, 1851–1862. [Google Scholar] [CrossRef]
- De Vries, R.P.; Flitter, S.J.; van de Vondervoort, P.J.; Chaveroche, M.K.; Fontaine, T.; Fillinger, S.; Ruijter, G.J.; d’Enfert, C.; Visser, J. Glycerol dehydrogenase, encoded by gldB is essential for osmotolerance in Aspergillus nidulans. Mol. Microbiol. 2003, 49, 131–141. [Google Scholar] [CrossRef]
- Hallsworth, J.E.; Prior, B.A.; Nomura, Y.; Iwahara, M.; Timmis, K.N. Compatible Solutes Protect against Chaotrope(Ethanol)-Induced, Nonosmotic Water Stress. Appl. Environ. Microbiol. 2003, 69, 7032–7034. [Google Scholar] [CrossRef]
- Park, H.-S.; Lee, M.-K.; Kim, S.C.; Yu, J.-H. The role of VosA/VelB-activated developmental gene vadA in Aspergillus nidulans. PLoS ONE 2017, 12, e0177099. [Google Scholar] [CrossRef] [PubMed]
- Son, Y.-E.; Park, H.-S. Conserved Roles of MonA in Fungal Growth and Development in Aspergillus Species. Mycobiology 2019, 47, 457–465. [Google Scholar] [CrossRef] [PubMed]
- Son, Y.-E.; Park, H.-S. Genome Wide Analysis Reveals the Role of VadA in Stress Response, Germination, and Sterigmatocystin Production in Aspergillus nidulans Conidia. Microorganisms 2020, 8, 1319. [Google Scholar] [CrossRef]
- Son, Y.-E.; Park, H.-S. Unveiling the Functions of the VosA-VelB Target Gene vidD in Aspergillus nidulans. Mycobiology 2021, 49, 258–266. [Google Scholar] [CrossRef]
- Borgia, P.T.; Miao, Y.; Dodge, C.L. The orlA gene from Aspergillus nidulans encodes a trehalose-6-phosphate phosphatase necessary for normal growth and chitin synthesis at elevated temperatures. Mol. Microbiol. 1996, 20, 1287–1296. [Google Scholar] [CrossRef]
- Puttikamonkul, S.; Willger, S.D.; Grahl, N.; Perfect, J.R.; Movahed, N.; Bothner, B.; Park, S.; Paderu, P.; Perlin, D.S.; Cramer, R.A., Jr. Trehalose 6-phosphate phosphatase is required for cell wall integrity and fungal virulence but not trehalose biosynthesis in the human fungal pathogen Aspergillus fumigatus. Mol. Microbiol. 2010, 77, 891–911. [Google Scholar] [CrossRef]
- Colabardini, A.C.; Ries, L.N.; Brown, N.A.; Dos Reis, T.F.; Savoldi, M.; Goldman, M.H.; Menino, J.F.; Rodrigues, F.; Goldman, G.H. Functional characterization of a xylose transporter in Aspergillus nidulans. Biotechnol. Biofuels 2014, 7, 46. [Google Scholar] [CrossRef] [PubMed]
- Lim, J.-Y.; Jang, S.-H.; Park, H.-M. Mannitol-1-phosphate dehydrogenase, MpdA, is required for mannitol production in vegetative cells and involved in hyphal branching, heat resistance of conidia and sexual development in Aspergillus nidulans. Curr. Genet. 2021, 67, 613–630. [Google Scholar] [CrossRef]
- Geysens, S.; Whyteside, G.; Archer, D.B. Genomics of protein folding in the endoplasmic reticulum, secretion stress and glycosylation in the aspergilli. Fungal Genet. Biol. 2009, 46, S121–S140. [Google Scholar] [CrossRef]
- Romsdahl, J.; Blachowicz, A.; Chiang, A.J.; Chiang, Y.M.; Masonjones, S.; Yaegashi, J.; Countryman, S.; Karouia, F.; Kalkum, M.; Stajich, J.E.; et al. International Space Station conditions alter genomics, proteomics, and metabolomics in Aspergillus nidulans. Appl. Microbiol. Biotechnol. 2019, 103, 1363–1377. [Google Scholar] [CrossRef] [PubMed]
- Masuo, S.; Komatsuzaki, A.; Takeshita, N.; Itoh, E.; Takaaki, O.; Zhou, S.; Takaya, N. Spatial heterogeneity of glycogen and its metabolizing enzymes in Aspergillus nidulans hyphal tip cells. Fungal Genet. Biol. 2018, 110, 48–55. [Google Scholar] [CrossRef]
- Teste, M.A.; Enjalbert, B.; Parrou, J.L.; François, J.M. The Saccharomyces cerevisiae YPR184w gene encodes the glycogen debranching enzyme. FEMS Microbiol. Lett. 2000, 193, 105–110. [Google Scholar] [CrossRef]
- Macheda, M.L.; Hynes, M.J.; Davis, M.A. The Aspergillus nidulans gltA gene encoding glutamate synthase is required for ammonium assimilation in the absence of NADP-glutamate dehydrogenase. Curr. Genet. 1999, 34, 467–471. [Google Scholar] [CrossRef]
- Sieńko, M.; Natorff, R.; Skoneczny, M.; Kruszewska, J.; Paszewski, A.; Brzywczy, J. Regulatory mutations affecting sulfur metabolism induce environmental stress response in Aspergillus nidulans. Fungal Genet. Biol. 2014, 65, 37–47. [Google Scholar] [CrossRef]
- Flipphi, M.; Sun, J.; Robellet, X.; Karaffa, L.; Fekete, E.; Zeng, A.P.; Kubicek, C.P. Biodiversity and evolution of primary carbon metabolism in Aspergillus nidulans and other Aspergillus spp. Fungal Genet. Biol. 2009, 46, S19–S44. [Google Scholar] [CrossRef] [PubMed]
- Coleman, S.T.; Fang, T.K.; Rovinsky, S.A.; Turano, F.J.; Moye-Rowley, W.S. Expression of a Glutamate Decarboxylase Homologue Is Required for Normal Oxidative Stress Tolerance in Saccharomyces cerevisiae. J. Biol. Chem. 2001, 276, 244–250. [Google Scholar] [CrossRef] [PubMed]
- Pusztahelyi, T.; Klement, E.; Szajli, E.; Klem, J.; Miskei, M.; Karányi, Z.; Emri, T.; Kovács, S.; Orosz, G.; Kovács, K.L.; et al. Comparison of transcriptional and translational changes caused by long-term menadione exposure in Aspergillus nidulans. Fungal Genet. Biol. 2011, 48, 92–103. [Google Scholar] [CrossRef][Green Version]
- Unkles, S.E.; Heck, I.S.; Appleyard, M.V.C.L.; Kinghorn, J.R. Eukaryotic Molybdopterin Synthase. Biochemical and molecular studies of Aspergillus nidulans cnxG and cnxH mutants. J. Biol. Chem. 1999, 274, 19286–19293. [Google Scholar] [CrossRef]
- Lee, J.-Y.; Kim, L.H.; Kim, H.E.; Park, J.S.; Han, K.H.; Han, D.M. A putative APSES transcription factor is necessary for normal growth and development of Aspergillus nidulans. J. Microbiol. 2013, 51, 800–806. [Google Scholar] [CrossRef]
- Martins, T.M.; Hartmann, D.O.; Planchon, S.; Martins, I.; Renaut, J.; Silva Pereira, C. The old 3-oxoadipate pathway revisited: New insights in the catabolism of aromatics in the saprophytic fungus Aspergillus nidulans. Fungal Genet. Biol. 2015, 74, 32–44. [Google Scholar] [CrossRef]
- Oh, Y.T.; Ahn, C.S.; Kim, J.G.; Ro, H.S.; Lee, C.W.; Kim, J.W. Proteomic analysis of early phase of conidia germination in Aspergillus nidulans. Fungal Genet. Biol. 2010, 47, 246–253. [Google Scholar] [CrossRef]
- Grant, C.M. Role of the glutathione/glutaredoxin and thioredoxin systems in yeast growth and response to stress conditions. Mol. Microbiol. 2001, 39, 533–541. [Google Scholar] [CrossRef] [PubMed]
- Toledano, M.B.; Delaunay-Moisan, A.; Outten, C.E.; Igbaria, A. Functions and Cellular Compartmentation of the Thioredoxin and Glutathione Pathways in Yeast. Antioxid. Redox Signal. 2013, 18, 1699–1711. [Google Scholar] [CrossRef]
- Couto, N.; Wood, J.; Barber, J. The role of glutathione reductase and related enzymes on cellular redox homoeostasis network. Free Radic. Biol. Med. 2016, 95, 27–42. [Google Scholar] [CrossRef]
- Jia, S.; Li, C.; An, Y.; Qi, D. Study on the metabolic changes and regulatory mechanism of Aspergillus flavus conidia germination. Microbiol. Spectr. 2024, 12, e00108-24. [Google Scholar] [CrossRef]
- Thön, M.; Al-Abdallah, Q.; Hortschansky, P.; Brakhage, A.A. The Thioredoxin System of the Filamentous Fungus Aspergillus nidulans. J. Biol. Chem. 2007, 282, 27259–27269. [Google Scholar] [CrossRef]
- De Castro, P.A.; Colabardini, A.C.; Moraes, M.; Horta, M.A.C.; Knowles, S.L.; Raja, H.A.; Oberlies, N.H.; Koyama, Y.; Ogawa, M.; Gomi, K.; et al. Regulation of gliotoxin biosynthesis and protection in Aspergillus species. PLoS Genet. 2022, 18, e1009965. [Google Scholar] [CrossRef] [PubMed]
- Cagas, S.E.; Jain, M.R.; Li, H.; Perlin, D.S. The Proteomic Signature of Aspergillus fumigatus During Early Development. Mol. Cell. Proteom. 2011, 10, M111.010108. [Google Scholar] [CrossRef] [PubMed]
- Navarro, R.E.; Stringer, M.A.; Hansberg, W.; Timberlake, W.E.; Aguirre, J. catA, a new Aspergillus nidulans gene encoding a developmentally regulated catalase. Curr. Genet. 1996, 29, 352–359. [Google Scholar] [CrossRef]
- Zhou, Y.; Lv, H.; Li, H.; Li, J.; Yan, Y.; Liu, F.; Hao, W.; Zhou, Z.; Wang, P.; Zhou, S. Nitroreductase Increases Menadione-Mediated Oxidative Stress in Aspergillus nidulans. Appl. Environ. Microbiol. 2021, 87, e01758-21. [Google Scholar] [CrossRef]
- Antsotegi-Uskola, M.; Markina-Iñarrairaegui, A.; Ugalde, U. Copper Resistance in Aspergillus nidulans Relies on the PI-Type ATPase CrpA, Regulated by the Transcription Factor AceA. Front. Microbiol. 2017, 8, 912. [Google Scholar] [CrossRef]
- Osmani, A.H.; May, G.S.; Osmani, S.A. The Extremely Conserved pyroA Gene of Aspergillus nidulans Is Required for Pyridoxine Synthesis and Is Required Indirectly for Resistance to Photosensitizers. J. Biol. Chem. 1999, 274, 23565–23569. [Google Scholar] [CrossRef]
- Mooney, S.; Leuendorf, J.-E.; Hendrickson, C.; Hellmann, H. Vitamin B6: A long known compound of surprising complexity. Molecules 2009, 14, 329–351. [Google Scholar] [CrossRef]
- Markina-Iñarrairaegui, A.; Spielvogel, A.; Etxebeste, O.; Ugalde, U.; Espeso, E.A. Tolerance to alkaline ambient pH in Aspergillus nidulans depends on the activity of ENA proteins. Sci. Rep. 2020, 10, 14325. [Google Scholar] [CrossRef]
- Pettersson, N.; Filipsson, C.; Becit, E.; Brive, L.; Hohmann, S. Aquaporins in yeasts and filamentous fungi. Biol. Cell 2005, 97, 487–500. [Google Scholar] [CrossRef] [PubMed]
- Dimou, S.; Georgiou, X.; Sarantidi, E.; Diallinas, G.; Anagnostopoulos, A.K. Profile of Membrane Cargo Trafficking Proteins and Transporters Expressed under N Source Derepressing Conditions in Aspergillus nidulans. J. Fungi 2021, 7, 560. [Google Scholar] [CrossRef] [PubMed]
- Dzikowska, A.; Grzelak, A.; Gawlik, J.; Szewczyk, E.; Mrozek, P.; Borsuk, P.; Koper, M.; Empel, J.; Szczęsny, P.; Piłsyk, S.; et al. KAEA (SUDPRO), a member of the ubiquitous KEOPS/EKC protein complex, regulates the arginine catabolic pathway and the expression of several other genes in Aspergillus nidulans. Gene 2015, 573, 310–320. [Google Scholar] [CrossRef]
- Han, K.; Chun, Y.H.; Figueiredo Bde, C.; Soriani, F.M.; Savoldi, M.; Almeida, A.; Rodrigues, F.; Cairns, C.T.; Bignell, E.; Tobal, J.M.; et al. The conserved and divergent roles of carbonic anhydrases in the filamentous fungi Aspergillus fumigatus and Aspergillus nidulans. Mol. Microbiol. 2010, 75, 1372–1388. [Google Scholar] [CrossRef]
- Belaish, R.; Sharon, H.; Levdansky, E.; Greenstein, S.; Shadkchan, Y.; Osherov, N. The Aspergillus nidulans cetA and calA genes are involved in conidial germination and cell wall morphogenesis. Fungal Genet. Biol. 2008, 45, 232–242. [Google Scholar] [CrossRef]
- Dutton, J.R.; Johns, S.; Miller, B.L. StuAp is a sequence-specific transcription factor that regulates developmental complexity in Aspergillus nidulans. EMBO J. 1997, 16, 5710–5721. [Google Scholar] [CrossRef]
- Miller, K.Y.; Wu, J.; Miller, B.L. StuA is required for cell pattern formation in Aspergillus. Genes Dev. 1992, 6, 1770–1782. [Google Scholar] [CrossRef]
- Jeon, M.H.; Chae, S.K. Characterization of a monosaccharide transporter mstB isolated as a downstream gene of MsnA in Aspergillus nidulans. Korean J. Microbiol. 2011, 47, 281–288. Available online: https://www.koreascience.kr/article/JAKO201120241361955.page (accessed on 31 December 2011).
- Bernardo, S.M.H.; Gray, K.-A.; Todd, R.B.; Cheetham, B.F.; Katz, M.E. Characterization of regulatory non-catalytic hexokinases in Aspergillus nidulans. Mol. Genet. Genom. 2007, 277, 519–532. [Google Scholar] [CrossRef]
- Khosravi, C.; Battaglia, E.; Kun, R.S.; Dalhuijsen, S.; Visser, J.; Aguilar-Pontes, M.V.; Zhou, M.; Heyman, H.M.; Kim, Y.M.; Baker, S.E.; et al. Blocking hexose entry into glycolysis activates alternative metabolic conversion of these sugars and upregulates pentose metabolism in Aspergillus nidulans. BMC Genom. 2018, 19, 214. [Google Scholar] [CrossRef] [PubMed]
- Kulcsár, L.; Flipphi, M.; Jónás, Á.; Sándor, E.; Fekete, E.; Karaffa, L. Identification of a mutarotase gene involved in D-galactose utilization in Aspergillus nidulans. FEMS Microbiol. Lett. 2017, 364, fnx202. [Google Scholar] [CrossRef] [PubMed]
- Németh, Z.; Kulcsár, L.; Flipphi, M.; Orosz, A.; Aguilar-Pontes, M.V.; de Vries, R.P.; Karaffa, L.; Fekete, E. l-Arabinose induces d-galactose catabolism via the Leloir pathway in Aspergillus nidulans. Fungal Genet. Biol. 2019, 123, 53–59. [Google Scholar] [CrossRef]
- Ries, L.N.A.; José de Assis, L.; Rodrigues, F.J.S.; Caldana, C.; Rocha, M.C.; Malavazi, I.; Bayram, Ö.; Goldman, G.H. The Aspergillus nidulans Pyruvate Dehydrogenase Kinases Are Essential To Integrate Carbon Source Metabolism. G3 2018, 8, 2445–2463. [Google Scholar] [CrossRef]
- Roumelioti, K.; Vangelatos, I.; Sophianopoulou, V. A cryptic role of a glycolytic–gluconeogenic enzyme (aldolase) in amino acid transporter turnover in Aspergillus nidulans. Fungal Genet. Biol. 2010, 47, 254–267. [Google Scholar] [CrossRef]
- Hoskins, I.C.; Roberts, C.F. Expression of the 3-phosphoglycerate kinase gene (pgkA) of Penicilllum chrysogenum. Mol. Gen. Genet. 1994, 243, 270–276. [Google Scholar] [CrossRef]
- Hynes, M.J.; Draht, O.W.; Davis, M.A. Regulation of the acuF Gene, Encoding Phosphoenolpyruvate Carboxykinase in the Filamentous Fungus Aspergillus nidulans. J. Bacteriol. 2002, 184, 183–190. [Google Scholar] [CrossRef]
- Suzuki, Y.; Murray, S.L.; Wong, K.H.; Davis, M.A.; Hynes, M.J. Reprogramming of carbon metabolism by the transcriptional activators AcuK and AcuM in Aspergillus nidulans. Mol. Microbiol. 2012, 84, 942–964. [Google Scholar] [CrossRef] [PubMed]
- Vincent, O.; Carlson, M. Sip4, a Snf1 kinase-dependent transcriptional activator, binds to the carbon source-responsive element of gluconeogenic genes. EMBO J. 1998, 17, 7002–7008. [Google Scholar] [CrossRef]
- Gila, B.C.; Moon, H.; Antal, K.; Hajdu, M.; Kovács, R.; Jónás, A.P.; Pusztahelyi, T.; Yu, J.-H.; Pócsi, I.; Emri, T. The DUG Pathway Governs Degradation of Intracellular Glutathione in Aspergillus nidulans. Appl. Environ. Microbiol. 2021, 87, e01321-e20. [Google Scholar] [CrossRef] [PubMed]
- Fekete, E.; de Vries, R.P.; Seiboth, B.; vanKuyk, P.A.; Sándor, E.; Fekete, E.; Metz, B.; Kubicek, C.P.; Karaffa, L. d-Galactose uptake is nonfunctional in the conidiospores of Aspergillus niger. FEMS Microbiol. Lett. 2012, 329, 198–203. [Google Scholar] [CrossRef]
- Alam, M.K.; Kaminskyj, S.G.W. Aspergillus galactose metabolism is more complex than that of Saccharomyces: The story of GalDGAL7 and GalEGAL1. Botany 2013, 91, 467–477. [Google Scholar] [CrossRef]
- Murray, S.L.; Hynes, M.J. Metabolic and Developmental Effects Resulting from Deletion of the citA Gene Encoding Citrate Synthase in Aspergillus nidulans. Eukaryot. Cell 2010, 9, 656–666. [Google Scholar] [CrossRef] [PubMed][Green Version]
- Min, I.S.; Bang, J.Y.; Seo, S.W.; Lee, C.H.; Maeng, P.J. Differential expression of citA gene encoding the mitochondrial citrate synthase of Aspergillus nidulans in response to developmental status and carbon sources. J. Microbiol. 2010, 48, 188–198. [Google Scholar] [CrossRef]
- Oberegger, H.; Schoeser, M.; Zadra, I.; Schrettl, M.; Parson, W.; Haas, H. Regulation of freA, acoA, lysF, and cycA Expression by Iron Availability in Aspergillus nidulans. Appl. Environ. Microbiol. 2002, 68, 5769–5772. [Google Scholar] [CrossRef]
- Novodvorska, M.; Hayer, K.; Pullan, S.T.; Wilson, R.; Blythe, M.J.; Stam, H.; Stratford, M.; Archer, D.B. Transcriptional landscape of Aspergillus niger at breaking of conidial dormancy revealed by RNA-sequencing. BMC Genom. 2013, 14, 246. [Google Scholar] [CrossRef]
- Hondmann, D.H.A.; Busink, R.; Witteveen, C.F.B.; Vlsser, J. Glycerol catabolism in Aspergillus nidulans. J. Gen. Microbiol. 1991, 137, 629–636. [Google Scholar] [CrossRef] [PubMed][Green Version]
- Zhang, C.; Gu, H.; Ren, Y.; Lu, L. GlcA-mediated glycerol-3-phosphate synthesis contributes to the oxidation resistance of Aspergillus fumigatus via decreasing the cellular ROS. Fungal Genet. Biol. 2021, 149, 103531. [Google Scholar] [CrossRef]
- Robellet, X.; Flipphi, M.; Pégot, S.; MacCabe, A.P.; Vélot, C. AcpA, a member of the GPR1/FUN34/YaaH membrane protein family, is essential for acetate permease activity in the hyphal fungus Aspergillus nidulans. Biochem. J. 2008, 412, 485–493. [Google Scholar] [CrossRef]
- Sá-Pessoa, J.; Amillis, S.; Casal, M.; Diallinas, G. Expression and specificity profile of the major acetate transporter AcpA in Aspergillus nidulans. Fungal Genet. Biol. 2015, 76, 93–103. [Google Scholar] [CrossRef]
- Ries, L.N.A.; Alves de Castro, P.; Pereira Silva, L.; Valero, C.; Dos Reis, T.F.; Saborano, R.; Duarte, I.F.; Persinoti, G.F.; Steenwyk, J.L.; Rokas, A.; et al. Aspergillus fumigatus Acetate Utilization Impacts Virulence Traits and Pathogenicity. mBio 2021, 12, e01682-e21. [Google Scholar] [CrossRef] [PubMed]
- Sandeman, R.A.; Hynes, M.J. Isolation of the facA (acetyl-Coenzyme A synthetase) and acuE (malate synthase) genes of Aspergillus nidulans. Mol. Gen. Genet. 1989, 218, 87–92. [Google Scholar] [CrossRef]
- Stemple, C.J.; Davis, M.A.; Hynes, M.J. The facC Gene of Aspergillus nidulans Encodes an Acetate-Inducible Carnitine Acetyltransferase. J. Bacteriol. 1998, 180, 6242–6251. [Google Scholar] [CrossRef] [PubMed]
- Hynes, M.J.; Murray, S.L.; Andrianopoulos, A.; Davis, M.A. Role of Carnitine Acetyltransferases in Acetyl Coenzyme A Metabolism in Aspergillus nidulans. Eukaryot. Cell 2011, 10, 547–555. [Google Scholar] [CrossRef]
- Fleck, C.B.; Brock, M. Characterization of an acyl-CoA: Carboxylate CoA-transferase from Aspergillus nidulans involved in propionyl-CoA detoxification. Mol. Microbiol. 2008, 68, 642–656. [Google Scholar] [CrossRef] [PubMed]
- Atkinson, P.W.; King, J.A.; Hynes, M.J. Identification of the aciA gene controlled by theamdA regulatory gene in Aspergillus nidulans. Curr. Genet. 1985, 10, 133–138. [Google Scholar] [CrossRef]
- Saleeba, J.A.; Cobbett, C.S.; Hynes, M.J. Characterization of the amdA-regulated aciA gene of Aspergillus nidulans. Mol. Gen. Genet. 1992, 235, 349–358. [Google Scholar] [CrossRef]
- Chow, C.M.; RajBhandary, U.L. Developmental regulation of the gene for formate dehydrogenase in Neurospora crassa. J. Bacteriol. 1993, 175, 3703–3709. [Google Scholar] [CrossRef][Green Version]
- Ahn, C.-S.; Oh, Y.; Kim, J.G.; Han, K.H.; Lee, C.W.; Kim, J.W. The observation of plcA mutation and localization in Aspergillus nidulans. J. Microbiol. 2014, 52, 590–596. [Google Scholar] [CrossRef] [PubMed]
- Vanzela, A.P.D.F.C.; Said, S.; Prade, R.A. Phosphatidylinositol phospholipase C mediates carbon sensing and vegetative nuclear duplication rates in Aspergillus nidulans. Can. J. Microbiol. 2011, 57, 611–616. [Google Scholar] [CrossRef]
- Kelly, D.E.; Kraševec, N.; Mullins, J.; Nelson, D.R. The CYPome (Cytochrome P450 complement) of Aspergillus nidulans. Fungal Genet. Biol. 2009, 46, S53–S61. [Google Scholar] [CrossRef]
- Diallinas, D.; Gorfinkiel, G.; Arst, H.N.; Cecchetto, C.; Scazzocchio, S. Genetic and Molecular Characterization of a Gene Encoding a Wide Specificity Purine Permease of Aspergillus nidulans Reveals a Novel Family of Transporters Conserved in Prokaryotes and Eukaryotes. J. Biol. Chem. 1995, 270, 8610–8622. [Google Scholar] [CrossRef]
- Valdez-Taubas, J.; Diallinas, G.; Scazzocchio, C.; Rosa, A.L. Protein Expression and Subcellular Localization of the General Purine Transporter UapC from Aspergillus nidulans. Fungal Genet. Biol. 2000, 30, 105–113. [Google Scholar] [CrossRef]
- Krypotou, E.; Diallinas, G. Transport assays in filamentous fungi: Kinetic characterization of the UapC purine transporter of Aspergillus nidulans. Fungal Genet. Biol. 2014, 63, 1–8. [Google Scholar] [CrossRef] [PubMed]
- Valdez-Taubas, J.; Harispe, L.; Scazzocchio, C.; Gorfinkiel, L.; Rosa, A.L. Ammonium-induced internalisation of UapC, the general purine permease from Aspergillus nidulans. Fungal Genet. Biol. 2004, 41, 42–51. [Google Scholar] [CrossRef] [PubMed]
- Karachaliou, M.; Amillis, S.; Evangelinos, M.; Kokotos, A.C.; Yalelis, V.; Diallinas, G. The arrestin-like protein ArtA is essential for ubiquitination and endocytosis of the UapA transporter in response to both broad-range and specific signals. Mol. Microbiol. 2013, 88, 301–317. [Google Scholar] [CrossRef]
- Molina-Arcas, M.; Casado, F.; Pastor-Anglada, M. Nucleoside Transporter Proteins. Curr. Vasc. Pharmacol. 2009, 7, 426–434. [Google Scholar] [CrossRef] [PubMed]
- Boswell-Casteel, R.C.; Hays, F.A. Equilibrative nucleoside transporters—A review. Nucleosides Nucleotides Nucleic Acids 2017, 36, 7–30. [Google Scholar] [CrossRef]
- Anjo, S.I.; Figueiredo, F.; Fernandes, R.; Manadas, B.; Oliveira, M. A proteomic and ultrastructural characterization of Aspergillus fumigatus’ conidia adaptation at different culture ages. J. Proteom. 2017, 161, 47–56. [Google Scholar] [CrossRef]
- Saykhedkar, S.; Ray, A.; Ayoubi-Canaan, P.; Hartson, S.D.; Prade, R.; Mort, A.J. A time course analysis of the extracellular proteome of Aspergillus nidulans growing on sorghum stover. Biotechnol. Biofuels 2012, 5, 52. [Google Scholar] [CrossRef]
- Mäkelä, M.R.; DiFalco, M.; McDonnell, E.; Nguyen, T.T.M.; Wiebenga, A.; Hildén, K.; Peng, M.; Grigoriev, I.V.; Tsang, A.; de Vries, R.P. Genomic and exoproteomic diversity in plant biomass degradation approaches among Aspergilli. Stud. Mycol. 2018, 91, 79–99. [Google Scholar] [CrossRef]
- Wortman, J.R.; Gilsenan, J.M.; Joardar, V.; Deegan, J.; Clutterbuck, J.; Andersen, M.R.; Archer, D.; Bencina, M.; Braus, G.; Coutinho, P.; et al. The 2008 update of the Aspergillus nidulans genome annotation: A community effort. Fungal Genet. Biol. 2009, 46, S2–S13. [Google Scholar] [CrossRef]
- Yuan, X.-L.; Roubos, J.A.; Van Den Hondel, C.A.M.J.J.; Ram, A.F.J. Identification of InuR, a new Zn(II)2Cys6 transcriptional activator involved in the regulation of inulinolytic genes in Aspergillus niger. Mol. Genet. Genom. 2008, 279, 11–26. [Google Scholar] [CrossRef] [PubMed]
- De Souza, W.R.; Morais, E.R.; Krohn, N.G.; Savoldi, M.; Goldman, M.H.; Rodrigues, F.; Caldana, C.; Semelka, C.T.; Tikunov, A.P.; Macdonald, J.M.; et al. Identification of Metabolic Pathways Influenced by the G-Protein Coupled Receptors GprB and GprD in Aspergillus nidulans. PLoS ONE 2013, 8, e62088. [Google Scholar] [CrossRef]
- Piłsyk, S.; Natorff, R.; Sieńko, M.; Skoneczny, M.; Paszewski, A.; Brzywczy, J. The Aspergillus nidulans metZ gene encodes a transcription factor involved in regulation of sulfur metabolism in this fungus and other Eurotiales. Curr. Genet. 2015, 61, 115–125. [Google Scholar] [CrossRef] [PubMed][Green Version]
- Albacar, M.; Zekhnini, A.; Pérez-Valle, J.; Martínez, J.L.; Casamayor, A.; Ariño, J. Transcriptomic profiling of the yeast Komagataella phaffii in response to environmental alkalinization. Microb. Cell Factories 2023, 22, 63. [Google Scholar] [CrossRef]
- Hong, S.; Horiuchi, H.; Ohta, A. Molecular cloning of a phospholipase D gene from Aspergillus nidulans and characterization of its deletion mutants. FEMS Microbiol. Lett. 2003, 224, 231–237. [Google Scholar] [CrossRef]
- Barman, A.; Gohain, D.; Bora, U.; Tamuli, R. Phospholipases play multiple cellular roles including growth, stress tolerance, sexual development, and virulence in fungi. Microbiol. Res. 2018, 209, 55–69. [Google Scholar] [CrossRef] [PubMed]
Disclaimer/Publisher’s Note: The statements, opinions and data contained in all publications are solely those of the individual author(s) and contributor(s) and not of MDPI and/or the editor(s). MDPI and/or the editor(s) disclaim responsibility for any injury to people or property resulting from any ideas, methods, instructions or products referred to in the content. |
© 2025 by the authors. Licensee MDPI, Basel, Switzerland. This article is an open access article distributed under the terms and conditions of the Creative Commons Attribution (CC BY) license (https://creativecommons.org/licenses/by/4.0/).







