PML Is Limiting NLRP3 Inflammasome Activity in Human Endothelial Cells
Abstract
1. Introduction
2. Materials and Methods
2.1. Cell Culture
2.2. Cell Stimulation
2.3. Treatment of Cells with PDTC or Bay 11-7082
2.4. Treatment of Cells with MG132 or Cycloheximide
2.5. Transfection with PML Expression Vector
2.6. Transfection with Small Interfering RNA (siRNA)
2.7. RNA Isolation, Reverse Transcription, and Real-Time PCR
2.8. Immunoblotting
2.9. Co-Immunoprecipitation Assay
2.10. ELISA
2.11. Immunofluorescence Analysis
2.12. Statistical Analysis
3. Results
3.1. NLRP3 Inflammasome Activation in Endothelial Cells
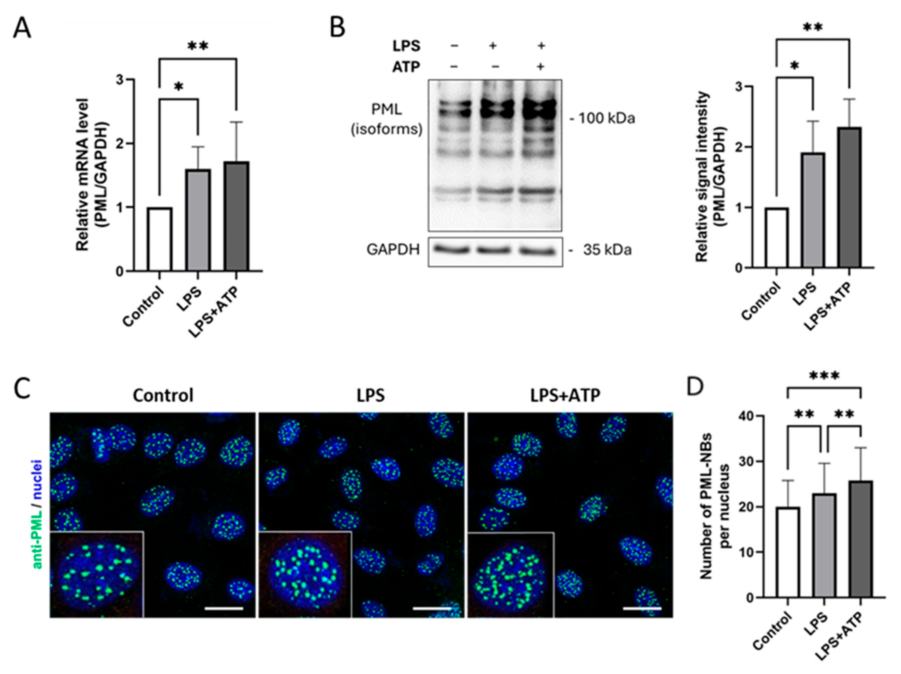
3.2. Priming Induces the Expression of PML and the Formation of PML-NBs in ECs
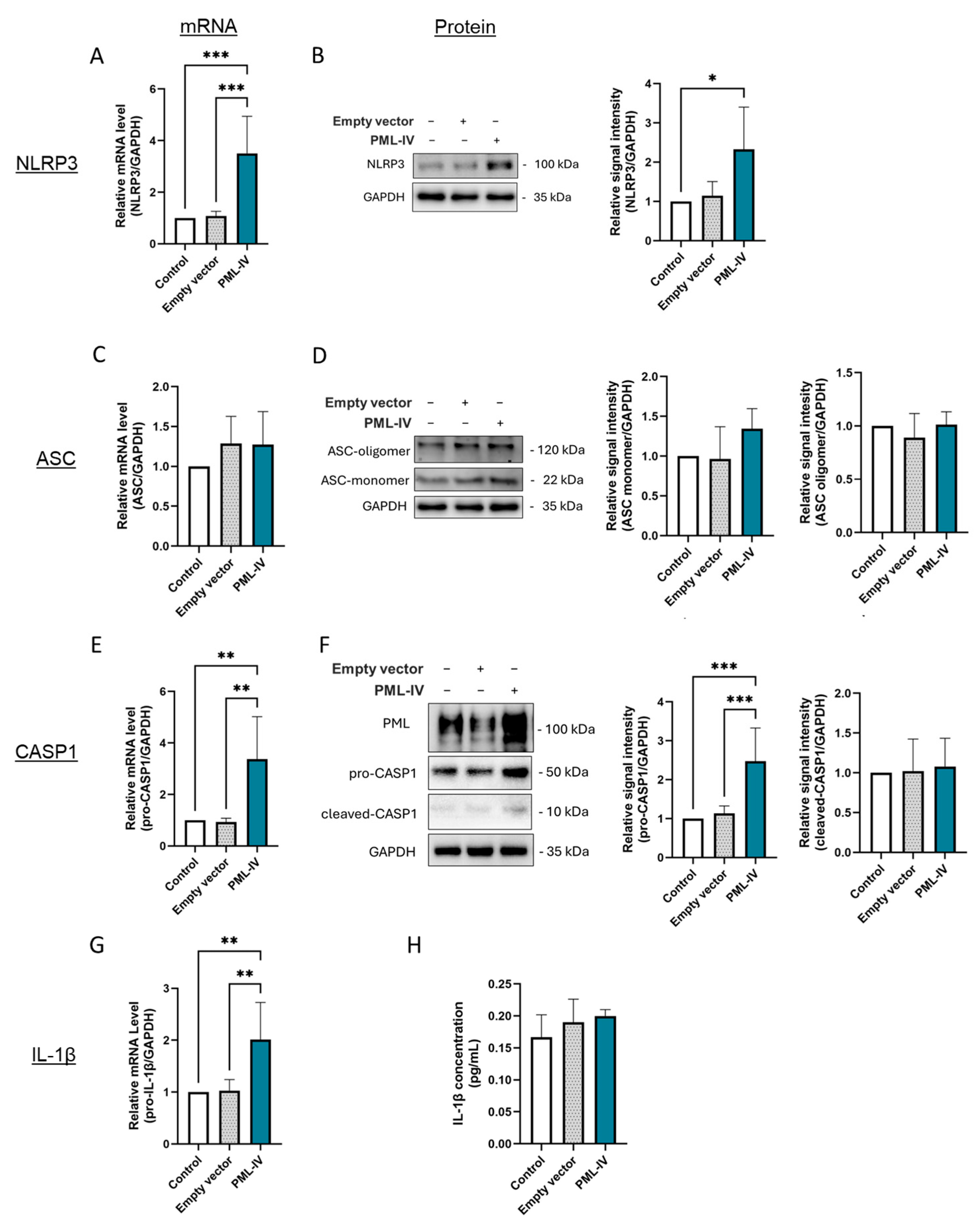
3.3. PML Increases the mRNA Levels of Inflammasome Components but Does Not Induce Inflammasome Activation
3.4. PML Modulates NF-kB-Dependent Gene Expression of Inflammasome Markers in Endothelial Cells
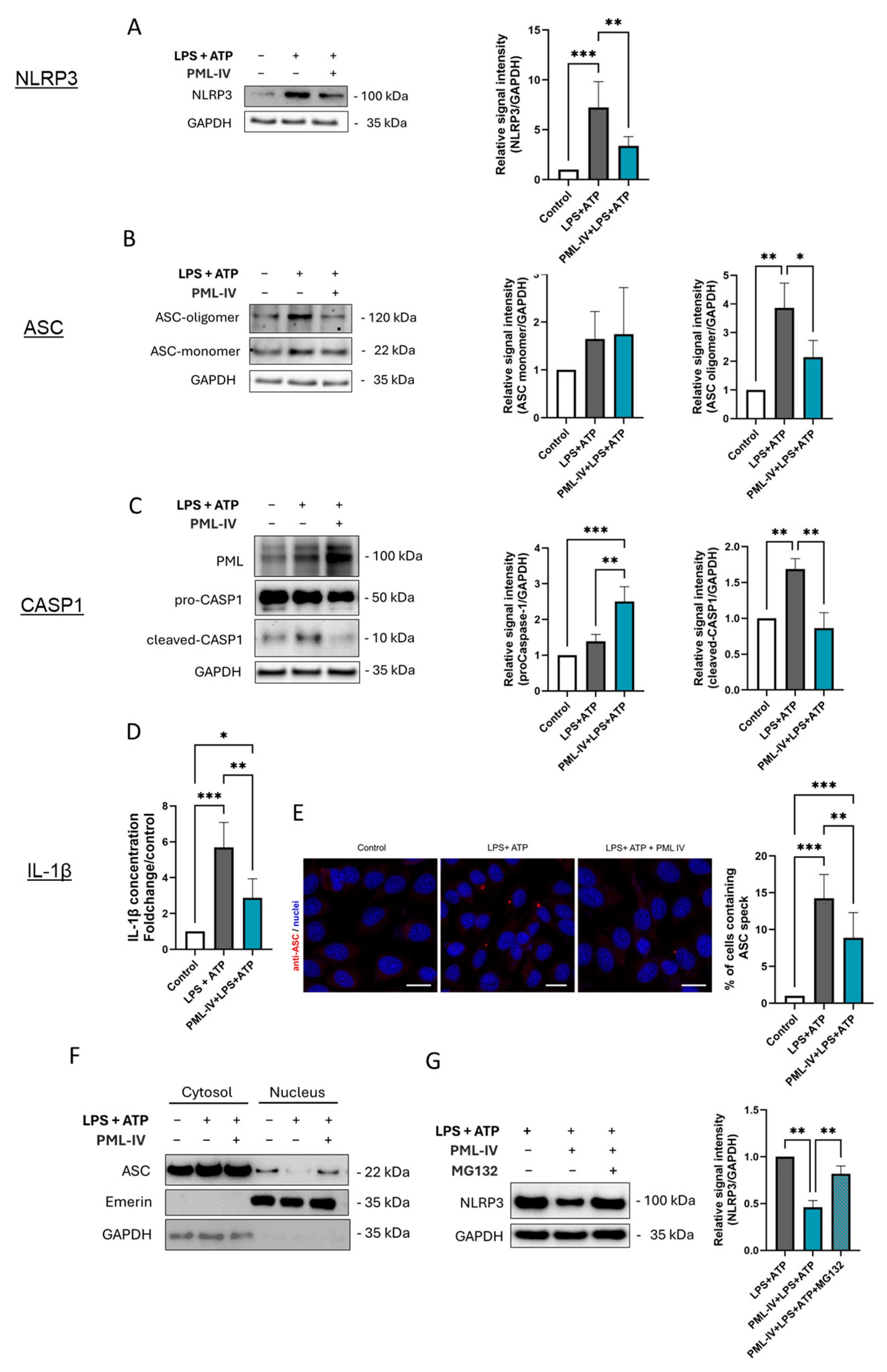
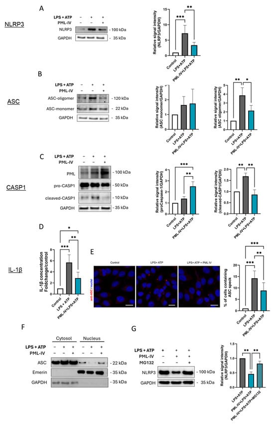
3.5. PML Suppresses NLRP3 Inflammasome Assembly During Inflammasome Activation
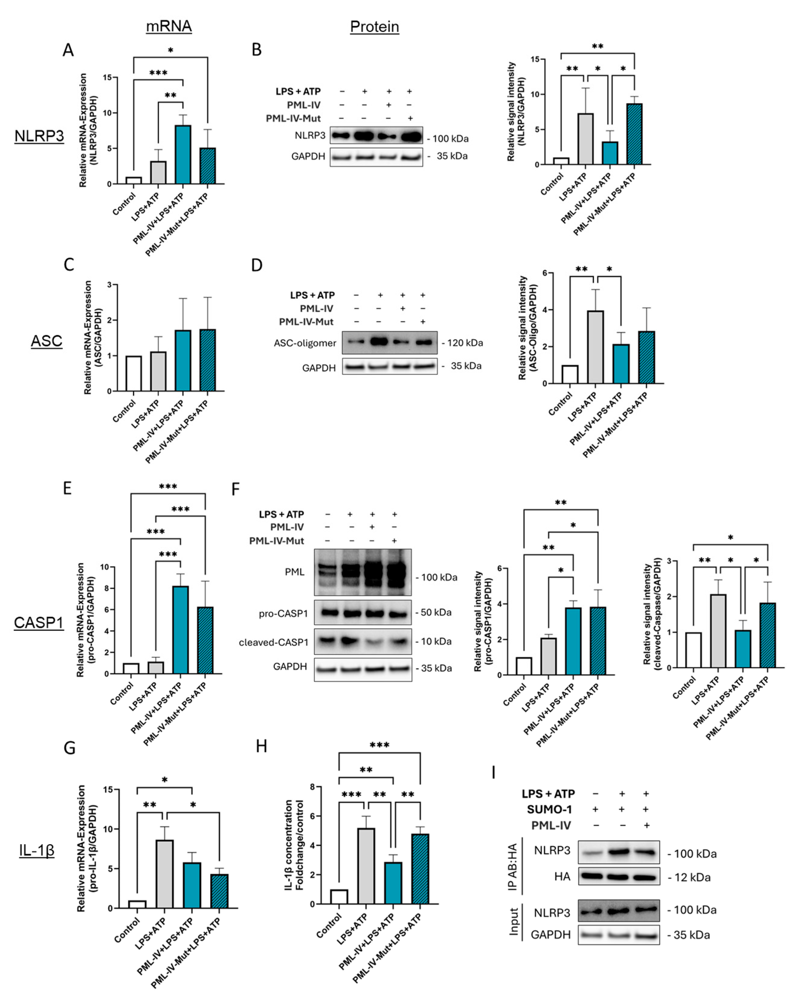
3.6. The Formation of Functional PML Nuclear Bodies Is Crucial for the Inhibition of NLRP3 Inflammasome Assembly in Endothelial Cells
4. Discussion
5. Conclusions
Supplementary Materials
Author Contributions
Funding
Institutional Review Board Statement
Informed Consent Statement
Data Availability Statement
Acknowledgments
Conflicts of Interest
Abbreviations
| ASC | apoptosis-associated speck-like protein containing a CARD |
| ATP | adenosine triphosphate |
| CHX | Cycloheximide |
| DMSO | dimethyl sulfoxide |
| ECs | endothelial cells |
| HUVEC | human umbilical vein endothelial cells |
| LPS | Lipopolysaccharide |
| NLRP3 | NOD-like receptor pyrin domain-containing 3 |
| PAMPs | pathogen-associated molecular patterns |
| PDTC | Pyrrolidine dithiocarbamate |
| PML | promyelocytic leukemia protein |
| PML-NBs | PML nuclear bodies |
| PRRs | pattern-recognition receptors |
| PTMs | post-translational modifications |
| ROS | reactive oxygen species |
| SENPs | Sentrin/SUMO-specific proteases |
| SUMO | small ubiquitin-related modifier |
References
- Kelley, N.; Jeltema, D.; Duan, Y.; He, Y. The NLRP3 Inflammasome: An Overview of Mechanisms of Activation and Regulation. Int. J. Mol. Sci. 2019, 20, 3328. [Google Scholar] [CrossRef]
- Paik, S.; Kim, J.K.; Silwal, P.; Sasakawa, C.; Jo, E.K. An update on the regulatory mechanisms of NLRP3 inflammasome activation. Cell. Mol. Immunol. 2021, 18, 1141–1160. [Google Scholar] [CrossRef]
- Swanson, K.V.; Deng, M.; Ting, J.P. The NLRP3 inflammasome: Molecular activation and regulation to therapeutics. Nat. Rev. Immunol. 2019, 19, 477–489. [Google Scholar] [CrossRef]
- Perregaux, D.; Gabel, C.A. Interleukin-1 beta maturation and release in response to ATP and nigericin. Evidence that potassium depletion mediated by these agents is a necessary and common feature of their activity. J. Biol. Chem. 1994, 269, 15195–15203. [Google Scholar] [CrossRef]
- Dai, Y.; Zhou, J.; Shi, C. Inflammasome: Structure, biological functions, and therapeutic targets. MedComm 2023, 4, e391. [Google Scholar] [CrossRef]
- Bai, B.; Yang, Y.; Wang, Q.; Li, M.; Tian, C.; Liu, Y.; Aung, L.H.H.; Li, P.F.; Yu, T.; Chu, X.M. NLRP3 inflammasome in endothelial dysfunction. Cell Death Dis. 2020, 11, 776. [Google Scholar] [CrossRef]
- Chen, Y.; Pitzer, A.L.; Li, X.; Li, P.L.; Wang, L.; Zhang, Y. Instigation of endothelial Nlrp3 inflammasome by adipokine visfatin promotes inter-endothelial junction disruption: Role of HMGB1. J. Cell. Mol. Med. 2015, 19, 2715–2727. [Google Scholar] [CrossRef]
- Chen, Y.; Li, X.; Boini, K.M.; Pitzer, A.L.; Gulbins, E.; Zhang, Y.; Li, P.L. Endothelial Nlrp3 inflammasome activation associated with lysosomal destabilization during coronary arteritis. Biochim. Biophys. Acta 2015, 1853, 396–408. [Google Scholar] [CrossRef]
- Yuan, X.; Bhat, O.M.; Zou, Y.; Li, X.; Zhang, Y.; Li, P.L. Endothelial Acid Sphingomyelinase Promotes NLRP3 Inflammasome and Neointima Formation During Hypercholesterolemia. J. Lipid Res. 2022, 63, 100298. [Google Scholar] [CrossRef]
- Opitz, B.; Eitel, J.; Meixenberger, K.; Suttorp, N. Role of Toll-like receptors, NOD-like receptors and RIG-I-like receptors in endothelial cells and systemic infections. Thromb. Haemost. 2009, 102, 1103–1109. [Google Scholar] [CrossRef]
- Grebe, A.; Hoss, F.; Latz, E. NLRP3 Inflammasome and the IL-1 Pathway in Atherosclerosis. Circ. Res. 2018, 122, 1722–1740. [Google Scholar] [CrossRef]
- Roos, K.; Berkholz, J. LDL Affects the Immunomodulatory Response of Endothelial Cells by Modulation of the Promyelocytic Leukemia Protein (PML) Expression via PKC. Int. J. Mol. Sci. 2023, 24, 7306. [Google Scholar] [CrossRef]
- Berkholz, J.; Karle, W. Unravelling the molecular interplay: SUMOylation, PML nuclear bodies and vascular cell activity in health and disease. Cell. Signal. 2024, 119, 111156. [Google Scholar] [CrossRef] [PubMed]
- Cheng, X.; Kao, H.Y. Microarray analysis revealing common and distinct functions of promyelocytic leukemia protein (PML) and tumor necrosis factor alpha (TNFα) signaling in endothelial cells. BMC Genom. 2012, 13, 453. [Google Scholar] [CrossRef]
- Guan, D.; Kao, H.Y. The function, regulation and therapeutic implications of the tumor suppressor protein, PML. Cell Biosci. 2015, 5, 60. [Google Scholar] [CrossRef]
- Scherer, M.; Stamminger, T. Emerging Role of PML Nuclear Bodies in Innate Immune Signaling. J. Virol. 2016, 90, 5850–5854. [Google Scholar] [CrossRef] [PubMed]
- Lunardi, A.; Gaboli, M.; Giorgio, M.; Rivi, R.; Bygrave, A.; Antoniou, M.; Drabek, D.; Dzierzak, E.; Fagioli, M.; Salmena, L.; et al. A Role for PML in Innate Immunity. Genes Cancer 2011, 2, 10–19. [Google Scholar] [CrossRef]
- Maarifi, G.; Chelbi-Alix, M.K.; Nisole, S. PML control of cytokine signaling. Cytokine Growth Factor Rev. 2014, 25, 551–561. [Google Scholar] [CrossRef] [PubMed]
- Lallemand-Breitenbach, V.; de The, H. PML nuclear bodies. Cold Spring Harb. Perspect. Biol. 2010, 2, a000661. [Google Scholar] [CrossRef]
- Ishov, A.M.; Sotnikov, A.G.; Negorev, D.; Vladimirova, O.V.; Neff, N.; Kamitani, T.; Yeh, E.T.; Strauss, J.F., 3rd; Maul, G.G. PML is critical for ND10 formation and recruits the PML-interacting protein daxx to this nuclear structure when modified by SUMO-J. Cell Biol. 1999, 147, 221–234. [Google Scholar] [CrossRef]
- Zhong, S.; Muller, S.; Ronchetti, S.; Freemont, P.S.; Dejean, A.; Pandolfi, P.P. Role of SUMO-1-modified PML in nuclear body formation. Blood 2000, 95, 2748–2752. [Google Scholar] [CrossRef]
- Nisole, S.; Maroui, M.A.; Mascle, X.H.; Aubry, M.; Chelbi-Alix, M.K. Differential Roles of PML Isoforms. Front. Oncol. 2013, 3, 125. [Google Scholar] [CrossRef]
- El Asmi, F.; Maroui, M.A.; Dutrieux, J.; Blondel, D.; Nisole, S.; Chelbi-Alix, M.K. Implication of PMLIV in both intrinsic and innate immunity. PLoS Pathog. 2014, 10, e1003975. [Google Scholar] [CrossRef] [PubMed]
- Everett, R.D.; Chelbi-Alix, M.K. PML and PML nuclear bodies: Implications in antiviral defence. Biochimie 2007, 89, 819–830. [Google Scholar] [CrossRef] [PubMed]
- Terris, B.; Baldin, V.; Dubois, S.; Degott, C.; Flejou, J.F.; Henin, D.; Dejean, A. PML nuclear bodies are general targets for inflammation and cell proliferation. Cancer Res. 1995, 55, 1590–1597. [Google Scholar] [PubMed]
- Maroski, J.; Vorderwulbecke, B.J.; Fiedorowicz, K.; Da Silva-Azevedo, L.; Siegel, G.; Marki, A.; Pries, A.R.; Zakrzewicz, A. Shear stress increases endothelial hyaluronan synthase 2 and hyaluronan synthesis especially in regard to an atheroprotective flow profile. Exp. Physiol. 2011, 96, 977–986. [Google Scholar] [CrossRef]
- Berkholz, J.; Michalick, L.; Munz, B. The E3 SUMO ligase Nse2 regulates sumoylation and nuclear-to-cytoplasmic translocation of skNAC-Smyd1 in myogenesis. J. Cell Sci. 2014, 127, 3794–3804. [Google Scholar] [CrossRef]
- Giovannoni, F.; Ladelfa, M.F.; Monte, M.; Jans, D.A.; Hemmerich, P.; Garcia, C. Dengue non-structural protein 5 polymerase complexes with promyelocytic leukemia protein (PML) isoforms III and IV to disrupt PML-nuclear bodies in infected cells. Front. Cell. Infect. Microbiol. 2019, 9, 284. [Google Scholar] [CrossRef]
- Shamloul, A.; Steinemann, G.; Roos, K.; Liem, C.H.; Bernd, J.; Braun, T.; Zakrzewicz, A.; Berkholz, J. The Methyltransferase Smyd1 Mediates LPS-Triggered Up-Regulation of IL-6 in Endothelial Cells. Cells 2021, 10, 3515. [Google Scholar] [CrossRef]
- Zheng, D.; Liwinski, T.; Elinav, E. Inflammasome activation and regulation: Toward a better understanding of complex mechanisms. Cell Discov. 2020, 6, 36. [Google Scholar] [CrossRef]
- Li, Y.; Wang, P.; Yang, X.; Wang, W.; Zhang, J.; He, Y.; Zhang, W.; Jing, T.; Wang, B.; Lin, R. SIRT1 inhibits inflammatory response partly through regulation of NLRP3 inflammasome in vascular endothelial cells. Mol. Immunol. 2016, 77, 148–156. [Google Scholar] [CrossRef]
- Wei, H.; Sun, M.; Wang, R.; Zeng, H.; Zhao, B.; Jin, S. Puerarin mitigated LPS-ATP or HG-primed endothelial cells damage and diabetes-associated cardiovascular disease via ROS-NLRP3 signalling. J. Cell. Mol. Med. 2024, 28, e18239. [Google Scholar] [CrossRef] [PubMed]
- Peng, F.; Chang, W.; Sun, Q.; Xu, X.; Xie, J.; Qiu, H.; Yang, Y. HGF alleviates septic endothelial injury by inhibiting pyroptosis via the mTOR signalling pathway. Respir. Res. 2020, 21, 215. [Google Scholar] [CrossRef]
- Xi, H.; Zhang, Y.; Xu, Y.; Yang, W.Y.; Jiang, X.; Sha, X.; Cheng, X.; Wang, J.; Qin, X.; Yu, J.; et al. Caspase-1 Inflammasome Activation Mediates Homocysteine-Induced Pyrop-Apoptosis in Endothelial Cells. Circ. Res. 2016, 118, 1525–1539. [Google Scholar] [CrossRef] [PubMed]
- Cavalli, G.; Dinarello, C.A. Anakinra Therapy for Non-cancer Inflammatory Diseases. Front. Pharmacol. 2018, 9, 1157. [Google Scholar] [CrossRef]
- Ford, S.G.; Caswell, P.; Brough, D.; Seoane, P.I. The secretion of interleukin-1beta. Cytokine Growth Factor Rev. 2025, 84, 101–113. [Google Scholar] [CrossRef]
- Abas, R.; Wozniak, M.; Herbert, K. P38 NLRP3 inflammasome pathways in human endothelial cells. Heart 2018, 104, A14–A15. [Google Scholar] [CrossRef]
- Reineke, E.L.; Kao, H.Y. Targeting promyelocytic leukemia protein: A means to regulating PML nuclear bodies. Int. J. Biol. Sci. 2009, 5, 366–376. [Google Scholar] [CrossRef]
- Datta, N.; Islam, S.; Chatterjee, U.; Chatterjee, S.; Panda, C.K.; Ghosh, M.K. Promyelocytic Leukemia (PML) gene regulation: Implication towards curbing oncogenesis. Cell Death Dis. 2019, 10, 656. [Google Scholar] [CrossRef] [PubMed]
- Hubackova, S.; Novakova, Z.; Krejcikova, K.; Kosar, M.; Dobrovolna, J.; Duskova, P.; Hanzlikova, H.; Vancurova, M.; Barath, P.; Bartek, J.; et al. Regulation of the PML tumor suppressor in drug-induced senescence of human normal and cancer cells by JAK/STAT-mediated signaling. Cell Cycle 2010, 9, 3085–3099. [Google Scholar] [CrossRef]
- Cheng, X.; Liu, Y.; Chu, H.; Kao, H.Y. Promyelocytic leukemia protein (PML) regulates endothelial cell network formation and migration in response to tumor necrosis factor alpha (TNFalpha) and interferon alpha (IFNalpha). J. Biol. Chem. 2012, 287, 23356–23367. [Google Scholar] [CrossRef]
- Becker, S.; Steinemann, G.; Karle, W.; Roos, K.; Liem, C.H.; Muralikumar, S.; Volkamer, A.; Munz, B.; Zakrzewicz, A.; Berkholz, J. Stability of Smyd1 in endothelial cells is controlled by PML-dependent SUMOylation upon cytokine stimulation. Biochem. J. 2021, 478, 217–234. [Google Scholar] [CrossRef]
- Lo, Y.H.; Huang, Y.W.; Wu, Y.H.; Tsai, C.S.; Lin, Y.C.; Mo, S.T.; Kuo, W.C.; Chuang, Y.T.; Jiang, S.T.; Shih, H.M.; et al. Selective inhibition of the NLRP3 inflammasome by targeting to promyelocytic leukemia protein in mouse and human. Blood 2013, 121, 3185–3194. [Google Scholar] [CrossRef]
- Missiroli, S.; Perrone, M.; Gafa, R.; Nicoli, F.; Bonora, M.; Morciano, G.; Boncompagni, C.; Marchi, S.; Lebiedzinska-Arciszewska, M.; Vezzani, B.; et al. PML at mitochondria-associated membranes governs a trimeric complex with NLRP3 and P2X7R that modulates the tumor immune microenvironment. Cell Death Differ. 2023, 30, 429–441. [Google Scholar] [CrossRef]
- Dowling, J.K.; Becker, C.E.; Bourke, N.M.; Corr, S.C.; Connolly, D.J.; Quinn, S.R.; Pandolfi, P.P.; Mansell, A.; O’Neill, L.A.J. Promyelocytic leukemia protein interacts with the apoptosis-associated speck-like protein to limit inflammasome activation. J. Biol. Chem. 2014, 289, 6429–6437. [Google Scholar] [CrossRef]
- Ahmed, A.; Wan, X.; Mitxitorena, I.; Lindsay, A.J.; Paolo Pandolfi, P.; McCaffrey, M.W.; Keeshan, K.; Chen, Y.H.; Carmody, R.J. Regulation of NF-kappaB by PML and PML-RARalpha. Sci. Rep. 2017, 7, 44539. [Google Scholar] [CrossRef]
- Wu, W.S.; Xu, Z.X.; Hittelman, W.N.; Salomoni, P.; Pandolfi, P.P.; Chang, K.S. Promyelocytic leukemia protein sensitizes tumor necrosis factor alpha-induced apoptosis by inhibiting the NF-kappaB survival pathway. J. Biol. Chem. 2003, 278, 12294–12304. [Google Scholar] [CrossRef]
- Bryan, N.B.; Dorfleutner, A.; Rojanasakul, Y.; Stehlik, C. Activation of inflammasomes requires intracellular redistribution of the apoptotic speck-like protein containing a caspase recruitment domain. J. Immunol. 2009, 182, 3173–3182. [Google Scholar] [CrossRef] [PubMed]
- Sahin, U.; Ferhi, O.; Jeanne, M.; Benhenda, S.; Berthier, C.; Jollivet, F.; Niwa-Kawakita, M.; Faklaris, O.; Setterblad, N.; de The, H.; et al. Oxidative stress-induced assembly of PML nuclear bodies controls sumoylation of partner proteins. J. Cell Biol. 2014, 204, 931–945. [Google Scholar] [CrossRef] [PubMed]
- Barry, R.; John, S.W.; Liccardi, G.; Tenev, T.; Jaco, I.; Chen, C.H.; Choi, J.; Kasperkiewicz, P.; Fernandes-Alnemri, T.; Alnemri, E.; et al. SUMO-mediated regulation of NLRP3 modulates inflammasome activity. Nat. Commun. 2018, 9, 3001. [Google Scholar] [CrossRef] [PubMed]
- Qin, Y.; Li, Q.; Liang, W.; Yan, R.; Tong, L.; Jia, M.; Zhao, C.; Zhao, W. TRIM28 SUMOylates and stabilizes NLRP3 to facilitate inflammasome activation. Nat. Commun. 2021, 12, 4794. [Google Scholar] [CrossRef] [PubMed]
- Shao, L.; Liu, Y.; Wang, W.; Li, A.; Wan, P.; Liu, W.; Shereen, M.A.; Liu, F.; Zhang, W.; Tan, Q.; et al. SUMO1 SUMOylates and SENP3 deSUMOylates NLRP3 to orchestrate the inflammasome activation. FASEB J. 2020, 34, 1497–1515. [Google Scholar] [CrossRef]
- He, W.; Dong, H.; Wu, C.; Zhong, Y.; Li, J. The role of NLRP3 inflammasome in sepsis: A potential therapeutic target. Int. Immunopharmacol. 2023, 115, 109697. [Google Scholar] [CrossRef]
- Peng, K.; Liu, L.; Wei, D.; Lv, Y.; Wang, G.; Xiong, W.; Wang, X.; Altaf, A.; Wang, L.; He, D.; et al. P2X7R is involved in the progression of atherosclerosis by promoting NLRP3 inflammasome activation. Int. J. Mol. Med. 2015, 35, 1179–1188. [Google Scholar] [CrossRef]
- Karle, W.; Becker, S.; Stenzel, P.; Knosalla, C.; Siegel, G.; Baum, O.; Zakrzewicz, A.; Berkholz, J. Promyelocytic leukemia protein promotes the phenotypic switch of smooth muscle cells in atherosclerotic plaques of human coronary arteries. Clin. Sci. 2021, 135, 887–905. [Google Scholar] [CrossRef]
- Erdei, J.; Toth, A.; Balogh, E.; Nyakundi, B.B.; Banyai, E.; Ryffel, B.; Paragh, G.; Cordero, M.D.; Jeney, V. Induction of NLRP3 Inflammasome Activation by Heme in Human Endothelial Cells. Oxidative Med. Cell. Longev. 2018, 2018, 4310816. [Google Scholar] [CrossRef] [PubMed]
- Xiao, H.; Lu, M.; Lin, T.Y.; Chen, Z.; Chen, G.; Wang, W.C.; Marin, T.; Shentu, T.P.; Wen, L.; Gongol, B.; et al. Sterol regulatory element binding protein 2 activation of NLRP3 inflammasome in endothelium mediates hemodynamic-induced atherosclerosis susceptibility. Circulation 2013, 128, 632–642. [Google Scholar] [CrossRef] [PubMed]







| Template | Forward Primer | Reverse Primer | Product Size | Annealing Temperature |
|---|---|---|---|---|
| PML | 5′-CCG CAA GAC CAA CAA CAT CTT-3′ | 5′-CAG CGG CTT GGA ACA TCC T-3′ | 91 bp | 58 °C |
| Pro-CASP1 | 5′-TGC CCA CAG ACA TTC ATA CAG TTT C-3 | 5′-GCC TGT TCC TGT GAT GTG GAG-3′ | 166 bp | 60 °C |
| ASC | 5′-GCC TGC ACT TTA TAG AC-3′ | 5′-GCT TCC GCA TCT TGC TTG G-3′ | 153 bp | 52 °C |
| NLRP3 | 5′-CCA CAA GAT CGT GAG AAA ACC C C-3′ | 5′-CGG TCC TAT GTG CTC GTC A-3′ | 91 bp | 58 °C |
| Pro-IL1β | 5′-CAC GAT GCA CCT GTA CGA TCA-3′ | 5′-GTT GCT CCA TAT CCT GTC CCT-3′ | 121 bp | 58 °C |
| GAPDH | 5′-ATG ACC TTG CCC ACA GCC TT-3′ | 5′-AAC TGC TTA GCA CCC CTG GC-3′ | 200 bp | 60 °C |
Disclaimer/Publisher’s Note: The statements, opinions and data contained in all publications are solely those of the individual author(s) and contributor(s) and not of MDPI and/or the editor(s). MDPI and/or the editor(s) disclaim responsibility for any injury to people or property resulting from any ideas, methods, instructions or products referred to in the content. |
© 2025 by the authors. Licensee MDPI, Basel, Switzerland. This article is an open access article distributed under the terms and conditions of the Creative Commons Attribution (CC BY) license (https://creativecommons.org/licenses/by/4.0/).
Share and Cite
Liem, C.H.; Steinemann, G.; Ghiroltean, N.; Yvonne, Y.; Sakr, H.; Nguyen, H.; Baum, O.; Berkholz, J. PML Is Limiting NLRP3 Inflammasome Activity in Human Endothelial Cells. Cells 2025, 14, 1961. https://doi.org/10.3390/cells14241961
Liem CH, Steinemann G, Ghiroltean N, Yvonne Y, Sakr H, Nguyen H, Baum O, Berkholz J. PML Is Limiting NLRP3 Inflammasome Activity in Human Endothelial Cells. Cells. 2025; 14(24):1961. https://doi.org/10.3390/cells14241961
Chicago/Turabian StyleLiem, Celine Huajia, Gustav Steinemann, Nona Ghiroltean, Yvonne Yvonne, Hana Sakr, Huyen Nguyen, Oliver Baum, and Janine Berkholz. 2025. "PML Is Limiting NLRP3 Inflammasome Activity in Human Endothelial Cells" Cells 14, no. 24: 1961. https://doi.org/10.3390/cells14241961
APA StyleLiem, C. H., Steinemann, G., Ghiroltean, N., Yvonne, Y., Sakr, H., Nguyen, H., Baum, O., & Berkholz, J. (2025). PML Is Limiting NLRP3 Inflammasome Activity in Human Endothelial Cells. Cells, 14(24), 1961. https://doi.org/10.3390/cells14241961

