Sign in to use this feature.

Years

Between: -

Subjects

remove_circle_outline
remove_circle_outline
remove_circle_outline
remove_circle_outline
remove_circle_outline
remove_circle_outline
remove_circle_outline
remove_circle_outline
remove_circle_outline

Journals

remove_circle_outline
remove_circle_outline
remove_circle_outline
remove_circle_outline
remove_circle_outline
remove_circle_outline
remove_circle_outline
remove_circle_outline
remove_circle_outline
remove_circle_outline
remove_circle_outline
remove_circle_outline

Article Types

Countries / Regions

remove_circle_outline
remove_circle_outline
remove_circle_outline
remove_circle_outline
remove_circle_outline
remove_circle_outline
remove_circle_outline

Search Results (1,886)

Search Parameters:
Keywords = NLRP3

Order results
Result details
Results per page
Select all
Export citation of selected articles as:
16 pages, 7402 KB  
Article
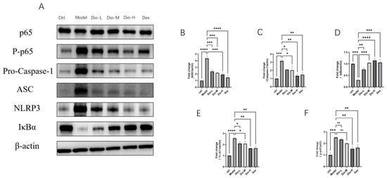
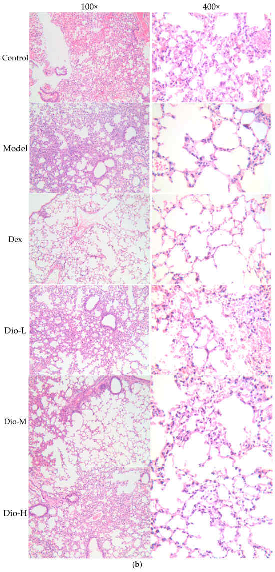
Diosmetin Alleviates MRSA-Induced Pneumonia in Mice by Inhibiting NLRP3 Inflammasome Activation and NF-κB Signaling Pathway
by Chenxi Wu, Huiguo Xie, Xiaofei Liang, Lujie Yang, Zhengxiao Ren, Ping Wu and Yingying Zhang
Pharmaceuticals 2026, 19(5), 674; https://doi.org/10.3390/ph19050674 (registering DOI) - 25 Apr 2026
Abstract
Background/Objectives: Methicillin-resistant Staphylococcus aureus (MRSA) is a multidrug-resistant pathogen that poses a major public health concern. It predominantly infects immunocompromised individuals and is frequently associated with severe pulmonary complications, including acute lung injury. Diosmetin, a natural flavonoid, known for its anti-inflammatory, antioxidant, and [...] Read more.
Background/Objectives: Methicillin-resistant Staphylococcus aureus (MRSA) is a multidrug-resistant pathogen that poses a major public health concern. It predominantly infects immunocompromised individuals and is frequently associated with severe pulmonary complications, including acute lung injury. Diosmetin, a natural flavonoid, known for its anti-inflammatory, antioxidant, and anti-infective properties. Nevertheless, its therapeutic mechanism in the treatment of acute pneumonia induced by MRSA remains unclear. Methods: In this study, we employed network pharmacology and molecular docking to elucidate the mechanisms underlying the therapeutic effect of diosmetin against MRSA-induced pneumonia. An MRSA pneumonia model was established in Balb/c mice. The impacts of diosmetin on murine pneumonia were evaluated by detecting biochemical indicators via HE staining, ELISA, RT-qPCR, and WB. In vitro experiments utilized RAW264.7 macrophages to establish an MRSA infection model for further validation of the therapeutic mechanisms of diosmetin. Results: In vivo results demonstrated that diosmetin alleviated MRSA-induced lung injury and reduced mortality by inhibiting the release of pro-inflammatory cytokines. Furthermore, compared with model mice, diosmetin-treated mice showed reduced phosphorylation levels of NLRP3, pro-caspase-1, ASC, and NF-κB p65, along with an increased level of IκBα in lung tissue. In vitro experiments indicated that diosmetin effectively reduced the levels of pro-inflammatory cytokines in MRSA-infected RAW264.7 macrophages and exerted anti-inflammatory effects by modulating the expression of NLRP3, pro-caspase-1, ASC, IκBα, and NF-κB p65. Conclusions: Our results demonstrate that diosmetin alleviates MRSA-induced pneumonia in mice, and this protective effect is achieved through dual inhibition of the NF-κB/NLRP3 inflammasome axis. Full article
Show Figures

Figure 1

20 pages, 1847 KB  
Article
Evaluation of the Potential Anti-Inflammatory Effect of a New Coumarin–Quinoline Hybrid in LPS-Induced Neuroinflammation
by Omnia Hamdy Mohamed Shehata, Eman Abdelaziz, Hadeer Ali, Elshaymaa I. Elmongy, Reem Binsuwaidan, Wafaa M. Ibrahim, Sabreen El-Gamasy and Ibrahim El Tantawy El Sayed
Pharmaceuticals 2026, 19(5), 673; https://doi.org/10.3390/ph19050673 (registering DOI) - 25 Apr 2026
Abstract
Background/Objectives: Neuroinflammation is characterized by the sustained activation of neuroglial cells, resulting in the production of cytokines and chemokines. It is associated with neurodegenerative processes. This study aims to assess the potential mitigating effect of a novel coumarin–quinoline hybrid by evaluating oxidative [...] Read more.
Background/Objectives: Neuroinflammation is characterized by the sustained activation of neuroglial cells, resulting in the production of cytokines and chemokines. It is associated with neurodegenerative processes. This study aims to assess the potential mitigating effect of a novel coumarin–quinoline hybrid by evaluating oxidative stress, apoptosis, and pyroptosis in an experimentally induced model of neuroinflammation. Methods: The study was conducted on 60 mice, allocated into six groups of ten: Group I served as the control; Group II received the new coumarin–quinoline hybrid; Group III received lipopolysaccharide (LPS); Group IV received LPS followed by the coumarin–quinoline hybrid; Group V received LPS followed by dexamethasone (DEX); and Group VI received LPS followed by the coumarin–quinoline hybrid and DEX. The model was validated by behavioral assessments, while oxidative stress was quantified via nitric oxide (NO), malondialdehyde (MDA) levels, superoxide dismutase (SOD) activity, apoptosis by caspase-3, and pyroptosis by NLRP3. Results: An anti-inflammatory effect of a new coumarin–quinoline hybrid, evidenced by decreased NLRP3 and NF-κB expression, reduced NO and MDA production, elevated SOD activity, and brought about suppression of caspase-3. Additionally, the newly formulated coumarin–quinoline hybrid demonstrated favorable ADMET characteristics, with in silico molecular studies indicating a stable energetic profile and dynamic equilibrium. Conclusions: Findings suggest that the new coumarin–quinoline hybrid holds significant potential as an adjuvant therapeutic option for neuroinflammation. Full article
(This article belongs to the Section Medicinal Chemistry)
20 pages, 8855 KB  
Article
Synergistic Inhibition of Acinetobacter baumannii Biofilm Formation and Reduction of Lung Inflammation In Vivo by Combination of α-Pinene and Meropenem
by Shengqiang Yang, Yongqi Mu, Lin Wang and Hong Zeng
Microorganisms 2026, 14(5), 968; https://doi.org/10.3390/microorganisms14050968 (registering DOI) - 25 Apr 2026
Abstract
Acinetobacter baumannii, a prominent opportunistic pathogen in healthcare settings, causes severe infections and poses significant challenges for clinical treatment. This study investigates the synergistic effects of α-pinene combined with meropenem (MEM) on A. baumannii biofilm formation and lung injury in mice, aiming [...] Read more.
Acinetobacter baumannii, a prominent opportunistic pathogen in healthcare settings, causes severe infections and poses significant challenges for clinical treatment. This study investigates the synergistic effects of α-pinene combined with meropenem (MEM) on A. baumannii biofilm formation and lung injury in mice, aiming to develop new strategies to combat persistent infections and antibiotic resistance. α-pinene combined with MEM exhibited strong synergistic antibacterial activity against carbapenem-resistant A. baumannii (CRAB 5E9). The combination significantly inhibited biofilm formation, extracellular polymer production, surface motility, and quorum sensing. The expression of key genes such as ompA, bfmR, bap, csuAB, abaI, and abaR was reduced by up to 61%. In vivo, the treatment alleviated weight loss, decreased the bacterial load in lung tissue, and reduced lung inflammation. Furthermore, it significantly suppressed proteins involved in the inflammatory response and the MAPK pathway, including TLR4, NF-κB, NLRP3, TRAF6, ERK2, p38 MAPK, JNK, and TNF-α. The combination of α-pinene and MEM synergistically inhibits A. baumannii biofilm formation and alleviates the inflammatory response in a mouse model, offering a potential therapeutic approach for combating A. baumannii infections. Full article
(This article belongs to the Special Issue Advances in Mechanisms of Multidrug-Resistant Bacteria)
Show Figures

Figure 1

20 pages, 4142 KB  
Article
Integrated Molecular Docking and Network-Based Analysis Reveals Multitarget Interaction Patterns of Nutraceutical Compounds in Intervertebral Disc Degeneration
by Ersin Guner, Omer Faruk Yilmaz, Muharrem Furkan Yuzbasi, Mehmet Albayrak, Fatih Ugur and Ibrahim Yilmaz
Biomedicines 2026, 14(5), 983; https://doi.org/10.3390/biomedicines14050983 - 24 Apr 2026
Viewed by 243
Abstract
Background: Intervertebral disc degeneration (IVDD) is driven by the interplay between inflammatory signaling, extracellular matrix (ECM) degradation, and impaired cellular adaptation. Although several nutraceutical compounds have been reported to exert protective effects in IVDD-related models, their multitarget mechanisms within integrated molecular networks [...] Read more.
Background: Intervertebral disc degeneration (IVDD) is driven by the interplay between inflammatory signaling, extracellular matrix (ECM) degradation, and impaired cellular adaptation. Although several nutraceutical compounds have been reported to exert protective effects in IVDD-related models, their multitarget mechanisms within integrated molecular networks remain incompletely characterized. Methods: An in silico framework integrating molecular docking with network-based analyses was employed to evaluate resveratrol, quercetin, melatonin, curcumin, and baicalein against a predefined panel of IVDD-associated targets, within an exploratory in silico framework. Binding affinities and interaction profiles were assessed using molecular docking, followed by protein–protein interaction (PPI) network construction, Gene Ontology (GO) and Kyoto Encyclopedia of Genes and Genomes (KEGG) enrichment analyses, and hub gene identification. Results: Docking analyses revealed binding energies ranging from −4.59 to −13.25 kcal/mol, with curcumin and quercetin showing plausible docking poses across a subset of selected targets under the applied protocol. Network analysis showed a highly interconnected structure centered on key inflammatory regulators, including NFKB1, IL6, TNF, IL1B, STAT3, and NLRP3, together with ECM-associated components such as ACAN, COL2A1, SOX9, MMP13, and ADAMTS5. Enrichment analyses further suggested significant associations with inflammatory signaling pathways, cytokine regulation, and ECM organization. Conclusions: These findings are compatible with a distributed, multitarget interaction pattern of nutraceutical compounds within IVDD-associated molecular networks. By integrating molecular docking with network-based analyses, this study offers a system-level framework for interpreting previously reported effects within a disease-specific context. Docking-derived interaction patterns should be interpreted as qualitative and exploratory observations, as docking scores represent model-dependent estimates and do not establish comparable pharmacological effects across heterogeneous targets. The results should be considered hypothesis-generating and require experimental validation. Full article
(This article belongs to the Section Drug Discovery, Development and Delivery)
Show Figures

Figure 1

17 pages, 4354 KB  
Article
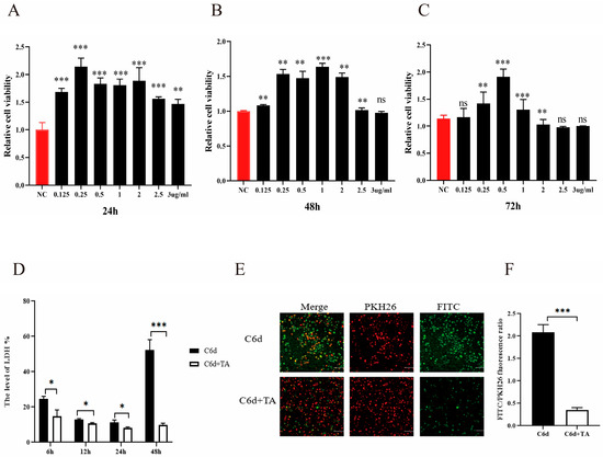
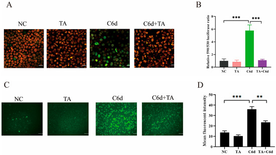
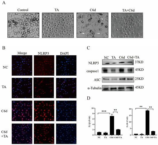
Exploring the Mechanism of Tannic Acid Against Pichia kudriavzevii in the VK2/E6E7 Vaginal Epithelial Cell Line and Its Synergy with Azoles on Drug-Resistant Candida Species
by Meng Zhou, Kun Ren, Huan Mei, Hang Yang, Dongmei Li, Weida Liu, Lulu Zhang and Xiaodong She
Pathogens 2026, 15(5), 464; https://doi.org/10.3390/pathogens15050464 (registering DOI) - 24 Apr 2026
Viewed by 165
Abstract
Vulvovaginal candidiasis (VVC) is a common gynecological infection, with Pichia kudriavzevii emerging as a significant pathogen due to its intrinsic fluconazole resistance and biofilm-forming capacity. This study investigates the antifungal efficacy and mechanisms of tannic acid (TA) against P. kudriavzevii, as well [...] Read more.
Vulvovaginal candidiasis (VVC) is a common gynecological infection, with Pichia kudriavzevii emerging as a significant pathogen due to its intrinsic fluconazole resistance and biofilm-forming capacity. This study investigates the antifungal efficacy and mechanisms of tannic acid (TA) against P. kudriavzevii, as well as its potential to reverse azole resistance across multiple Candida species with distinct resistance profiles. TA significantly inhibited P. kudriavzevii growth, surface colonization, and virulence gene expression at 3 μg/mL. Mechanistically, TA protected the human vaginal epithelial cell line VK2/E6E7 by reducing ROS levels, restoring mitochondrial membrane potential, and suppressing IL-1β and IL-18 release through modulation of the NLRP3-Caspase1-ASC axis. Furthermore, TA demonstrated synergistic activity when combined with azoles against five clinically azole-resistant Candida isolates spanning three Candida species with distinct resistance mechanisms: P. kudriavzevii (intrinsic), C. albicans (acquired), and N. glabrata (FKS-mediated). This study highlights TA as a promising natural therapeutic agent for P. kudriavzevii infections and offers a novel strategy for combating multidrug-resistant Candida through combination therapy. Full article
Show Figures

Figure 1

16 pages, 14231 KB  
Article
Mast Cells Are a Reservoir of NLRP1 in Human Skin
by Alexandra Dobre, Tudor Emanuel Fertig, Andrei Marian Niculae, Adelina Maria Cohn, Antoanela Curici, Razvan Theodor Andrei, Daciana Silvia Marta, Victor Eduard Peteu, Roua Gabriela Popescu, George Catalin Marinescu, Gabriela Turcu, Ana Maria Forsea, Daniela Adriana Ion, Mihaela Gherghiceanu and Roxana Ioana Nedelcu
Int. J. Mol. Sci. 2026, 27(9), 3775; https://doi.org/10.3390/ijms27093775 - 23 Apr 2026
Viewed by 143
Abstract
NLRP1 is an inflammasome sensor protein expressed in barrier tissues of humans. Its activation in response to microbes or cellular stress triggers a cascade of molecular events, leading up to IL1β-driven inflammation and pyroptosis. Rare germline mutations of NLRP1 cause its persistent activation, [...] Read more.
NLRP1 is an inflammasome sensor protein expressed in barrier tissues of humans. Its activation in response to microbes or cellular stress triggers a cascade of molecular events, leading up to IL1β-driven inflammation and pyroptosis. Rare germline mutations of NLRP1 cause its persistent activation, resulting in autoinflammatory syndromes. Multiple self-healing palmoplantar carcinoma (MSPC) is one such syndrome, characterized by the appearance of recurrent keratoacanthomas (KAs) on the palms and soles. Here, we aimed to compare the subcellular localization of mutant NLRP1 in lesions from an MSPC patient to wild-type NLRP1 in non-MSPC-KAs and in skin from healthy donors. Using mass spectrometry, immunohistochemistry and immunoelectron tomography, we found that NLRP1 localized to mast cell granules in all MSPC lesions but also in healthy skin, a novel finding which implicates these cells in NLRP1-associated responses in human skin. Moreover, we found that mast cells expressing the A66V pathogenic variant of NLRP1 overpopulated MSPC-KAs, infiltrated the epidermis and degranulated, a behavior not seen in other lesions from this study. The released granules had the highest NLRP1 protein content and also contained NLRP3 and IL1β, suggesting the coexistence of inflammasome pathways within mast cells. Taken together, our findings propose cutaneous mast cells as a previously unrecognized NLRP1 reservoir in health and disease. Full article
(This article belongs to the Collection Feature Papers in “Molecular Biology”)
Show Figures

Graphical abstract

37 pages, 2820 KB  
Article
Loss of Peroxiredoxin 6 Drives Age-Related Klf9/NF-κB/Nlrp3 Inflammasome Activation and Pyroptosis: Therapeutic Rescue by Prdx6
by Bhavana Chhunchha, Eri Kubo, Deepali Lehri and Dhirendra P. Singh
Antioxidants 2026, 15(5), 532; https://doi.org/10.3390/antiox15050532 (registering DOI) - 23 Apr 2026
Viewed by 89
Abstract
The abnormal activation of the Nlrp3 (Nod-like receptor pyrin 3) inflammasome, in response to oxidative stress or impaired antioxidant defense, is linked to aging-related diseases. Previously, we have shown that Peroxiredoxin (Prdx)6 deficiency triggers reactive oxygen species (ROS)-dependent activation of Kruppel-like factor (Klf)9/Nlrp3 [...] Read more.
The abnormal activation of the Nlrp3 (Nod-like receptor pyrin 3) inflammasome, in response to oxidative stress or impaired antioxidant defense, is linked to aging-related diseases. Previously, we have shown that Peroxiredoxin (Prdx)6 deficiency triggers reactive oxygen species (ROS)-dependent activation of Kruppel-like factor (Klf)9/Nlrp3 inflammasome in aging lens epithelial cells (LECs). Herein, we test the therapeutic efficacy of Prdx6 delivery in abating the oxidative stress-induced aberrant activation of the Klf9/NF-ĸB/Nlrp3 pathway and subsequent pyroptotic cell death in LECs and Prdx6-deficient (Prdx6−/−) LECs. Similar to aged LECs, Prdx6-depleted LECs exhibited activation of Nlrp3 inflammasome components—including ASC, Caspase-1, IL-1β, IL-18, GSDMD—and displayed heightened sensitivity to H2O2/ UVB-induced oxidative damage. The delivery of TAT-HA-Prdx6 or the overexpression of Prdx6 in Prdx6−/− mLECs significantly suppressed the aberrant activation of these inflammatory components and restored redox balance by eliminating ROS levels during oxidative stress. Similarly, TAT-HA-Prdx6 effectively internalized into SRA-hLECs and suppressed the H2O2- and/or UVB-induced upregulation of Nlrp3 and its components. Furthermore, the oxidative stress or Prdx6 deficiency led to increased Nlrp3 promoter activity and NF-ĸB activation, accompanied by decreased cytosolic IĸBα and increased phosphorylation of IĸBα; these alterations were reversed by Prdx6 overexpression. The elevated Klf9 transcription observed in aging and Prdx6−/− mLECs or under oxidative stress was also inhibited by Prdx6 delivery. Additionally, Prdx6−/− mLECs and aging LECs displayed increased TXNIP and reduced TRX levels, which were normalized by Prdx6 restoration. Collectively, this study provides the first evidence that the loss of Prdx6 drives aberrant activation of Klf9/NF-ĸB/Nlrp3 inflammasome axis, leading to pyroptotic cell death. Prdx6 delivery represents a promising therapeutic strategy to rescue cells from pyroptosis (oxidative stress-induced inflammatory cell death). Full article
29 pages, 3194 KB  
Article
Integrated Chemometric and Machine Learning Analysis Identifies Peripheral Biosignatures Distinguishing Major Depressive Disorder from Bipolar Disorder: A Translational Cross-Sectional Study
by Donatella Coradduzza, Stefania Sedda, Andrea Sanna, Alessandra Matilde Nivoli, Maria Rosaria De Miglio, Ciriaco Carru, Massimiliano Grosso and Serenella Medici
Medicina 2026, 62(5), 806; https://doi.org/10.3390/medicina62050806 - 23 Apr 2026
Viewed by 235
Abstract
Background and Objectives: Major Depressive Disorder (MDD) and Bipolar Disorder (BD) lack objective molecular stratification despite partial clinical overlap, particularly during depressive phases. This cross-sectional study explored whether coordinated peripheral biomarker patterns could be identified using an integrated multivariate analytical framework. Materials [...] Read more.
Background and Objectives: Major Depressive Disorder (MDD) and Bipolar Disorder (BD) lack objective molecular stratification despite partial clinical overlap, particularly during depressive phases. This cross-sectional study explored whether coordinated peripheral biomarker patterns could be identified using an integrated multivariate analytical framework. Materials and Methods: A total of 151 participants (MDD n = 41; BD n = 40; HC (healthy controls) n = 70) were profiled for 42 blood-derived parameters including composite inflammatory indices, hematological markers, trace elements measured by ICP-MS, and circulating BDNF and NLRP3 quantified by ELISA. Data were analyzed using univariate testing, unsupervised dimensionality reduction (PCA, t-SNE), and supervised classification (PLS-DA with cross-validation and permutation testing). Results: Thirty-seven of 42 parameters showed significant inter-group differences (p < 0.05). Circulating NLRP3 concentrations were markedly reduced in both psychiatric groups compared with HC. Composite inflammatory indices (NLR, SIRI, SII) were elevated in MDD. Zinc levels were modestly reduced, while manganese levels were increased in psychiatric cohorts. BDNF showed lower concentrations in MDD and higher concentrations in BD relative to HC. Cross-validated PLS-DA classification for psychiatric disorder vs. controls yielded an accuracy of 89.4% (AUC-ROC 0.947), with permutation testing indicating performance above chance. However, the sample-to-variable ratio and exploratory design warrant cautious interpretation. Conclusions: Multidomain peripheral biomarker profiling identified coordinated biochemical differences across diagnostic groups. These findings suggest the presence of multidimensional peripheral signatures associated with mood disorders within an exploratory framework. Full article
(This article belongs to the Section Psychiatry)
Show Figures

Figure 1

20 pages, 1501 KB  
Review
Review on the Mechanism of and Therapies Targeting PANoptosis in Ulcerative Colitis
by Mi Zhao, Min Liu, Wen Tian, Tiantian Ren, Jianing Jing, Ya Zheng and Zhaofeng Chen
Biomolecules 2026, 16(5), 624; https://doi.org/10.3390/biom16050624 - 22 Apr 2026
Viewed by 302
Abstract
Ulcerative colitis (UC) is a complex chronic inflammatory bowel disease, and its pathogenesis is closely related to immune imbalance, intestinal flora disorder and intestinal barrier damage. In recent years, a novel form of programmed cell death, PANoptosis, has been confirmed to play a [...] Read more.
Ulcerative colitis (UC) is a complex chronic inflammatory bowel disease, and its pathogenesis is closely related to immune imbalance, intestinal flora disorder and intestinal barrier damage. In recent years, a novel form of programmed cell death, PANoptosis, has been confirmed to play a core role in the pathological process of UC. PANoptosis is driven by the PANoptosome complex, which is assembled by key molecules such as ZBP1, NLRP3, and RIPK1, which can simultaneously activate pyroptosis, apoptosis, and necroptosis. This not only leads to damage to the intestinal epithelial barrier, but it also aggravates the dysfunction of immune cells by releasing a large amount of pro-inflammatory cytokines and damage-associated molecular patterns (DAMPs), thus forming a vicious cycle of “cell death and inflammation”. Given the complexity of the PANoptosis signaling network, the efficacy of single-target inhibitors is limited. This review systematically expounds the mechanism of action of PANoptosis in UC and focuses on discussing multi-target combination treatment strategies represented by smart hydrogels loaded with multiple inhibitors (such as MCC950, GSK772, VX-765, disulfiram, etc.). This strategy achieves synergy through “vertical blocking” and “horizontal coverage”, and in combination with targeted delivery to the lesion, provides a highly promising innovative direction for fundamentally breaking the pathological cycle of UC. Future research should focus on the development of new inhibitors, the optimization of delivery systems, and in-depth clinical translation to promote this strategy as a breakthrough therapy for refractory UC. Full article
Show Figures

Figure 1

14 pages, 1615 KB  
Article
In Silico and In Vitro Evaluation of Quercetin Metabolites Binding to Inflammatory Target Proteins
by Rümeysa Yücer, Marie Ellen Periasamy, Axel Guthart, Angela Schröder, Gerhard Bringmann, Thomas Efferth and Joelle C. Boulos
Pharmaceuticals 2026, 19(5), 655; https://doi.org/10.3390/ph19050655 - 22 Apr 2026
Viewed by 309
Abstract
Background/Objectives: The most abundant flavonoid, quercetin, which is mostly found as glycosides, is widely distributed in plants. Quercetin is rapidly metabolized, having a short half-life in the blood circulation, and forms its conjugates by undergoing ring cleavage of the benzopyranone ring system. [...] Read more.
Background/Objectives: The most abundant flavonoid, quercetin, which is mostly found as glycosides, is widely distributed in plants. Quercetin is rapidly metabolized, having a short half-life in the blood circulation, and forms its conjugates by undergoing ring cleavage of the benzopyranone ring system. Despite its fast clearance in the body, quercetin was demonstrated to have clinically anti-inflammatory, cardioprotective, antidiabetic, and anti-obesity activities. This study aimed to determine whether quercetin itself or its metabolites are responsible for these activities. Methods: We performed molecular docking of 27 metabolites, including quercetin itself, against ten inflammation-related proteins in silico. We then conducted microscale thermophoresis (MST) of selected metabolites towards the NLRP3 inflammasome. Results: Overall, Phase II metabolites yielded better binding energies compared to the metabolites formed by degradation. MST results revealed that isorhamnetin, the 4-O-methylated metabolite of quercetin, gave the best results, with a binding affinity (KD value) of 16.12 ± 5.16 µM, even better than quercetin itself, which has a binding affinity of 44.84 ± 4.21 µM. Glucuronide metabolites of quercetin (isorhamnetin 3-O-glucuronide, quercetin 7-O-glucuronide, and quercetin 3-O-glucuronide) were found to bind to the inflammasome protein with low binding affinities, whereas small degradation products (hippuric acid and 3,4-dihydroxytoluene) did not bind at all. Conclusions: These results suggest that Phase II metabolites, specifically isorhamnetin, may contribute more significantly to the biological activity of quercetin than the parent compound, however, degradation products appear inactive. Full article
(This article belongs to the Section Natural Products)
Show Figures

Graphical abstract

24 pages, 1170 KB  
Review
Microbiota–Gut–Brain Axis Disruption, Neuroinflammation, and Potential Antioxidant-Based Treatments in Metabolic Diseases
by Jazmín Carro-Rodríguez, Gabriela Ibáñez-Cervantes, Noemí Cárdenas-Rodríguez, Iván Ignacio-Mejía, Exsal Manuel Albores-Méndez, Blanca Rosalba Pardo-Pacheco, Verónica Fernández-Sánchez, Ana María Balboa-Verduzco, Cecilia Adame, Eleazar Lara-Padilla, Javier Mancilla-Ramírez, Roberto Medina-Santillán, Macarena Montoya-Olvera, Alfredo Leonardo Cortes-Algara, Saúl Gómez-Manzo, Beatriz Hernández-Ochoa, Heliodoro Moya-Amaya and Cindy Bandala
Antioxidants 2026, 15(4), 522; https://doi.org/10.3390/antiox15040522 - 21 Apr 2026
Viewed by 399
Abstract
Metabolic diseases are strongly associated with chronic systemic inflammation and oxidative stress, which disrupt the microbiota–gut–brain (MGB) axis and promote neuroinflammation. Dysbiosis favors the release of proinflammatory metabolites, reactive oxygen species (ROS), and lipopolysaccharides (LPS), increasing intestinal permeability and triggering systemic immune responses [...] Read more.
Metabolic diseases are strongly associated with chronic systemic inflammation and oxidative stress, which disrupt the microbiota–gut–brain (MGB) axis and promote neuroinflammation. Dysbiosis favors the release of proinflammatory metabolites, reactive oxygen species (ROS), and lipopolysaccharides (LPS), increasing intestinal permeability and triggering systemic immune responses that reach the central nervous system (CNS) through a weakened blood–brain barrier (BBB). This review summarizes current knowledge on the pathophysiological mechanisms linking the MGB axis, metabolic disorders, and neuroinflammation, as well as the therapeutic potential of antioxidants. A literature search was conducted in PubMed, Web of Science, Scopus, and ScienceDirect and included original research articles, reviews, clinical trials, and meta-analyses related to microbiota, neuroinflammation, oxidative stress, and antioxidant interventions. Evidence indicates that dysbiosis exacerbates metabolic dysfunction by activating the nuclear factor kappa B (NF-κB) and NOD-like receptor family pyrin domain containing 3 (NLRP3) inflammasome pathways, while excessive ROS production impairs mitochondrial function, neuronal survival, and cognitive processes. Antioxidant strategies, including polyphenols, omega-3 fatty acids, curcumin, vitamins C and E, and probiotics, can restore microbial diversity, reinforce intestinal and BBB integrity, and modulate oxidative and inflammatory signaling. In conclusion, supplements and bacteria with antioxidant properties show promising therapeutic effects by targeting oxidative stress mechanisms involved in metabolic diseases and their pathological consequences, such as dysbiosis and neuroinflammation. Full article
Show Figures

Figure 1

16 pages, 4165 KB  
Article
Hispidin Ameliorates Acute Ultraviolet B-Induced Skin Inflammation by Targeting Reactive Oxygen Species-Dependent Neutrophil Extracellular Trap Formation
by Yuina Arakaki, Koshi Tominaga, Keiichi Hiramoto, Masashi Imai, Akihiro Morita, Tomonari Tsutsumi, Hiroyuki Yasuda and Eisuke F. Sato
Int. J. Mol. Sci. 2026, 27(8), 3667; https://doi.org/10.3390/ijms27083667 - 20 Apr 2026
Viewed by 157
Abstract
Excessive neutrophil extracellular trap (NET) formation (NETosis), frequently associated with reactive oxygen species (ROS), exacerbates cutaneous inflammation induced by acute ultraviolet B (UVB) exposure. Although hispidin has potent antioxidant activity, its protective effects against acute UVB-induced skin inflammation and its relationship with NET-associated [...] Read more.
Excessive neutrophil extracellular trap (NET) formation (NETosis), frequently associated with reactive oxygen species (ROS), exacerbates cutaneous inflammation induced by acute ultraviolet B (UVB) exposure. Although hispidin has potent antioxidant activity, its protective effects against acute UVB-induced skin inflammation and its relationship with NET-associated responses remain unclear. We investigated the effects of topical hispidin on acute UVB-induced skin injury in mice and examined its effects on ROS-associated NET-related responses in differentiated HL-60 cells. In a mouse model, topical hispidin (0.1% and 0.5%) ameliorated UVB-induced skin damage in a dose-dependent manner, as evidenced by improved clinical and histological findings. Hispidin treatment was associated with reduced systemic oxidative stress and decreased cutaneous expression of CXCL2, C5a, IL-1β, NLRP3, Ly6G, PAD4, and citrullinated histone H3. In differentiated HL-60 cells, hispidin reduced ROS-associated signals and suppressed PMA-triggered extracellular DNA release, but did not suppress A23187-triggered extracellular DNA release under experimental conditions. Cell viability analysis showed that hispidin did not significantly affect differentiated HL-60 cell viability at tested concentrations under the present experimental conditions. Topical hispidin alleviates acute UVB-induced skin inflammation by suppressing neutrophil infiltration and NET-related inflammatory responses. Hispidin may therefore represent a promising candidate as a topical modulator of oxidative stress- and NET-associated skin inflammation. Full article
Show Figures

Graphical abstract

19 pages, 36134 KB  
Article
Chronic Heat Stress Is Associated with Brain Injury, Blood–Brain Barrier Impairment, and Neuroinflammatory Gene Expression in Broilers
by Siliang Feng, Chenyang Zhou, Yajin Tie, Zhanqin Zhao, Mengyun Li and Lifang Si
Vet. Sci. 2026, 13(4), 405; https://doi.org/10.3390/vetsci13040405 - 20 Apr 2026
Viewed by 257
Abstract
This study investigated the effects of chronic heat stress (HS) on brain injury in broilers and the associated molecular changes. A chronic HS model was established by exposing broilers to 35 °C from 08:00 to 20:00 daily from 21 to 42 days of [...] Read more.
This study investigated the effects of chronic heat stress (HS) on brain injury in broilers and the associated molecular changes. A chronic HS model was established by exposing broilers to 35 °C from 08:00 to 20:00 daily from 21 to 42 days of age, and samples were collected at 28, 35, and 42 days of age. Chronic HS significantly impaired growth performance and was associated with histopathological and ultrastructural alterations in brain tissue. Serum antioxidant enzyme activities and the total antioxidant capacity were significantly reduced, whereas malondialdehyde levels were significantly increased, indicating sustained oxidative stress (OS). Blood–brain barrier (BBB) permeability, assessed by Evans blue extravasation, was significantly higher in HS birds and was accompanied by reduced mRNA expression of the tight junction-related genes ZO-1 and Claudin-5. In addition, chronic HS was associated with increased mRNA expression in genes related to cellular stress, oxidative stress, and inflammation, including key components of the TLR4/MyD88/NF-κB/NLRP3 pathway, as well as decreased expression of IL-4. These findings suggest that chronic HS is associated with enhanced OS, altered neuroinflammatory gene expression, and BBB impairment in the broiler brain. Overall, this study provides evidence that chronic HS is associated with brain injury in broilers and highlights a potential link among OS, inflammation-related transcriptional changes, and BBB dysfunction, thereby offering a basis for further mechanistic and interventional studies. Full article
(This article belongs to the Special Issue Innovative Strategies to Mitigate Heat Stress in Livestock Production)
Show Figures

Figure 1

22 pages, 974 KB  
Review
Targeting the NLRP3 Inflammasome in Atherosclerosis: A Review of Natural Products and Their Molecular Mechanisms
by Su-Jin Bae, Hye-Min Seo, Si-Eon You and Jun-Ho Lee
Int. J. Mol. Sci. 2026, 27(8), 3650; https://doi.org/10.3390/ijms27083650 - 19 Apr 2026
Viewed by 218
Abstract
Atherosclerotic cardiovascular disease (ASCVD) is increasingly recognized not merely as a lipid-storage disorder but as a chronic, lipid-driven inflammatory condition of the arterial wall. Despite the widespread use of statins and other lipid-lowering therapies, a substantial “residual inflammatory risk” persists, propelling the search [...] Read more.
Atherosclerotic cardiovascular disease (ASCVD) is increasingly recognized not merely as a lipid-storage disorder but as a chronic, lipid-driven inflammatory condition of the arterial wall. Despite the widespread use of statins and other lipid-lowering therapies, a substantial “residual inflammatory risk” persists, propelling the search for targeted immunopharmacological interventions. At the forefront of this inflammatory cascade is the nucleotide-binding oligomerization domain-like receptor family pyrin domain-containing 3 (NLRP3) inflammasome, which serves as a central orchestrator of vascular inflammation by linking metabolic dysregulation to the innate immune response. Atherogenic danger signals—such as oxidized low-density lipoprotein (ox-LDL) and cholesterol crystals—trigger NLRP3 activation through reactive oxygen species (ROS) generation, lysosomal rupture, and potassium efflux. This, in turn, drives the maturation of pro-inflammatory cytokines (IL-1β and IL-18) and initiates macrophage pyroptosis. In this review, we systematically evaluate the immunomodulatory potential of natural products—both complex extracts and single bioactive compounds—in inhibiting the NLRP3 inflammasome axis. We detail the pharmacological mechanisms by which these natural agents intercept inflammatory signaling at multiple stages: suppressing TLR4/NF-κB-mediated priming, scavenging mitochondrial ROS, and restoring autophagic flux via AMPK/mTOR pathways to prevent inflammasome assembly. By critically analyzing these pathways, we highlight natural product-derived inhibitors as a promising class of immunomodulators capable of attenuating atherosclerotic progression and addressing the persistent challenge of residual inflammatory risk. Full article
(This article belongs to the Section Bioactives and Nutraceuticals)
Show Figures

Figure 1

23 pages, 4645 KB  
Review
Inflammaging: Immune–Metabolic Crosstalk Between the Prostate–Testis and Musculoskeletal System
by Sabrina Bossio, Daniele La Russa, Vittoria Rago, Michele Di Dio, Antonio Aversa and Anna Perri
Int. J. Mol. Sci. 2026, 27(8), 3612; https://doi.org/10.3390/ijms27083612 - 18 Apr 2026
Viewed by 381
Abstract
Male reproductive aging is increasingly recognized as a systemic process in which inflammaging drives progressive dysfunction of urogenital tissues. Key mechanisms include immune–metabolic alterations, activation of the NOD-like receptor protein 3 (NLRP3) inflammasome, as well as epigenetic remodeling. Evidence from experimental and clinical [...] Read more.
Male reproductive aging is increasingly recognized as a systemic process in which inflammaging drives progressive dysfunction of urogenital tissues. Key mechanisms include immune–metabolic alterations, activation of the NOD-like receptor protein 3 (NLRP3) inflammasome, as well as epigenetic remodeling. Evidence from experimental and clinical studies suggests that these processes are often investigated independently, and integrative models in humans remain limited. Here, we propose a conceptual framework linking the prostate, testis, and skeletal muscle, in which oxidative stress may act as a mediator amplifying systemic dysregulation at different levels during the aging process. Lifestyle and metabolic interventions, including caloric restriction, resistance exercise, and selected nutraceuticals, may act as key modulators of inflammaging pathways, thus highlighting new potential targets for precision medicine approaches. Full article
(This article belongs to the Special Issue Signalling Pathways in Metabolic Diseases and Cancers)
Show Figures

Figure 1

Back to TopTop