Novel Nitrogen Heterocycle–Hydroxamic Acid Conjugates Demonstrating Potent Anti-Acute Lymphoblastic Leukemia Activity: Induction of Endogenous Apoptosis and G0/G1 Arrest via Regulation of Histone H3 Acetylation and AKT Phosphorylation in Jurkat Cells
Abstract
1. Introduction
2. Materials and Methods
2.1. Chemistry
2.1.1. Synthesis and Characterization of NBU-1
2.1.2. Synthesis and Characterization of NBU-2
2.2. In Vitro HDACs Inhibition Assays
2.3. MTT Assay
2.4. CCK-8 Assay
2.5. Proteomics
2.6. Apoptosis Assay
2.7. Cell Cycle and Apoptosis Assay
2.8. Reactive Oxygen Detection
2.9. Western Blot
2.10. Data Processing and Statistical Analyses
2.11. Molecular Docking
3. Results
3.1. Chemical Synthesis
3.2. In Vitro HDAC Isoforms (HDAC1/6) Selectivity
3.3. Binding Modes of NBU-1 and NBU-2 with Protein HDAC1/6
3.4. Anti-Proliferative Properties of NBU-2 Against Various Types of Tumor Cells
3.5. Whole Proteomic Analysis of Jurkat Cells Stimulated with NBU-2
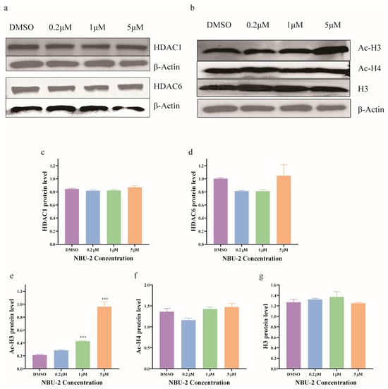
3.6. The Presence of NBU-2 Affected the Level of Histone Acetylation
3.7. NBU-2 Inhibited Akt Phosphorylation in Jurkat Cells
3.8. NBU-2 Induced Apoptosis in Jurkat Cells
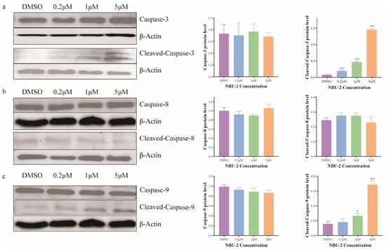
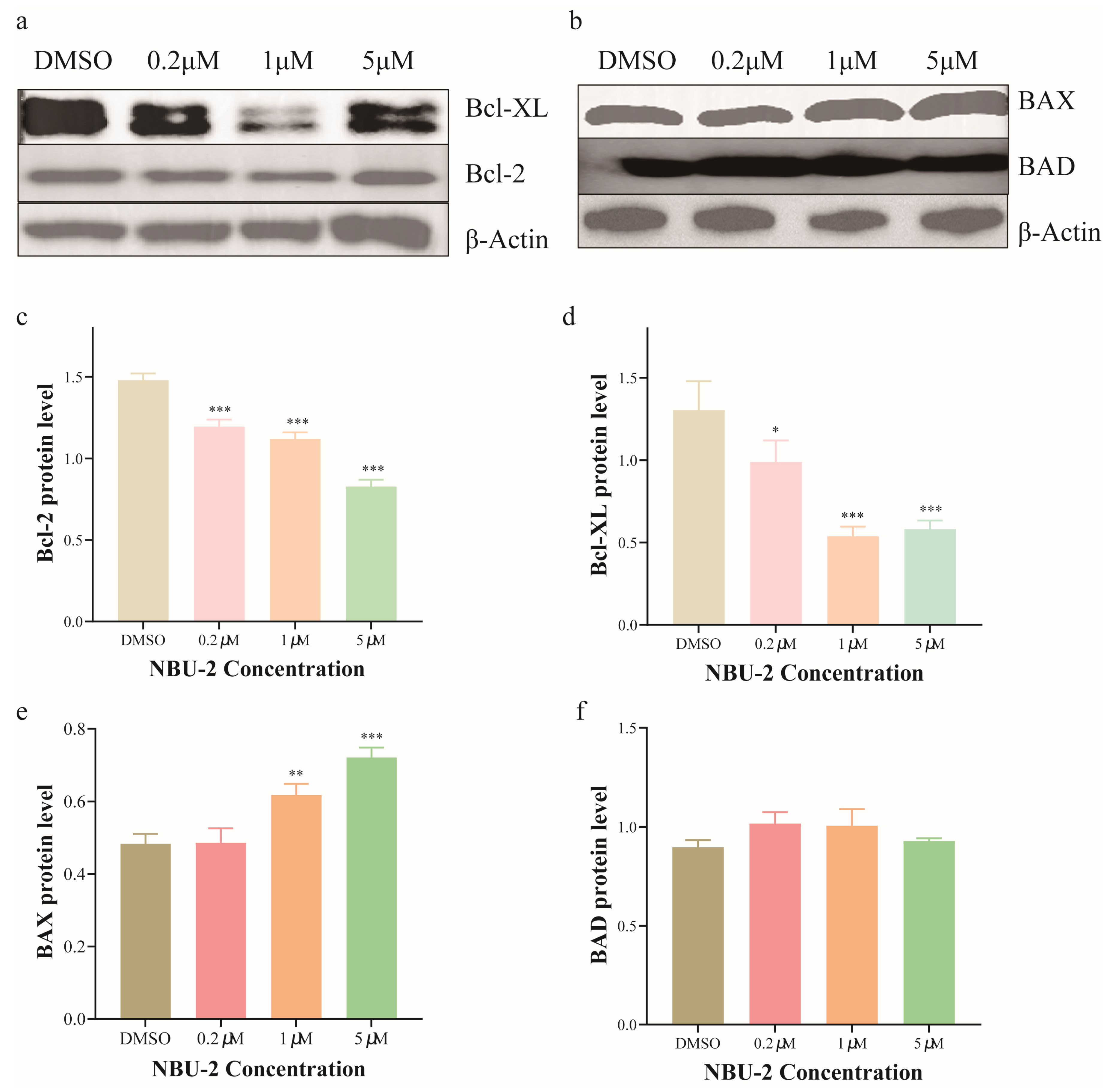
3.9. NBU-2 Induced Endogenous Apoptosis in Jurkat Cells
3.10. Effect of NBU-2 on the Induction of Cell-Cycle Arrest
4. Discussion
5. Conclusions
Supplementary Materials
Author Contributions
Funding
Institutional Review Board Statement
Informed Consent Statement
Data Availability Statement
Acknowledgments
Conflicts of Interest
References
- Raetz, E.A.; Teachey, D.T. T-cell acute lymphoblastic leukemia. Hematol. Am. Soc. Hematol. Educ. Program. 2016, 1, 580–588. [Google Scholar] [CrossRef]
- Taskeen Mujtaba, Q.P.D. Advances in the understanding of mechanisms and therapeutic use of bortezomib. Discov. Med. 2011, 12, 471–480. [Google Scholar]
- Gryder, B.E.; Akbashev, M.J.; Rood, M.K.; Raftery, E.D.; Meyers, W.M.; Dillard, P.; Khan, S.; Oyelere, A.K. Selectively Targeting Prostate Cancer with Antiandrogen Equipped Histone Deacetylase Inhibitors. ACS Chem. Biol. 2013, 8, 2550–2560. [Google Scholar] [CrossRef][Green Version]
- Shafer, D.; Grant, S. Update on rational targeted therapy in AML. Blood Rev. 2016, 30, 275–283. [Google Scholar] [CrossRef]
- Bai, X.T.; Moles, R.; Chaib-Mezrag, H.; Nicot, C. Small PARP inhibitor PJ-34 induces cell cycle arrest and apoptosis of adult T-cell leukemia cells. J. Hematol. Oncol. 2015, 8, 117. [Google Scholar] [CrossRef] [PubMed]
- Gallinari, P.; Di Marco, S.; Jones, P.; Pallaoro, M.; Steinkühler, C. HDACs, histone deacetylation and gene transcription: From molecular biology to cancer therapeutics. Cell Res. 2007, 17, 195–211. [Google Scholar] [CrossRef]
- Ho, T.C.S.; Chan, A.H.Y.; Ganesan, A. Thirty Years of HDAC Inhibitors: 2020 Insight and Hindsight. J. Med. Chem. 2020, 63, 12460–12484. [Google Scholar] [CrossRef]
- McClure, J.J.; Li, X.; Chou, C.J. Advances and Challenges of HDAC Inhibitors in Cancer Therapeutics. Adv. Cancer Res. 2018, 138, 183–211. [Google Scholar] [CrossRef] [PubMed]
- Wang, Z.; Zhao, L.; Zhang, B.; Feng, J.; Wang, Y.; Zhang, B.; Jin, H.; Ding, L.; Wang, N.; He, S. Discovery of novel polysubstituted N-alkyl acridone analogues as histone deacetylase isoform-selective inhibitors for cancer therapy. J. Enzym. Inhib. Med. Chem. 2023, 38, 2206581. [Google Scholar] [CrossRef] [PubMed]
- Yamaguchi, T.; Cubizolles, F.; Zhang, Y.; Reichert, N.; Kohler, H.; Seiser, C.; Matthias, P. Histone deacetylases 1 and 2 act in concert to promote the G1-to-S progression. Genes Dev. 2010, 24, 455–469. [Google Scholar] [CrossRef]
- Bali, P.; Pranpat, M.; Bradner, J.; Balasis, M.; Fiskus, W.; Guo, F.; Rocha, K.; Kumaraswamy, S.; Boyapalle, S.; Atadja, P.; et al. Inhibition of Histone Deacetylase 6 Acetylates and Disrupts the Chaperone Function of Heat Shock Protein 90: A NOVEL BASIS FOR ANTILEUKEMIA ACTIVITY OF HISTONE DEACETYLASE INHIBITORS*. J. Biol. Chem. 2005, 280, 26729–26734. [Google Scholar] [CrossRef]
- Kovacs, J.J.; Murphy, P.J.M.; Gaillard, S.; Zhao, X.; Wu, J.-T.; Nicchitta, C.V.; Yoshida, M.; Toft, D.O.; Pratt, W.B.; Yao, T.-P. HDAC6 Regulates Hsp90 Acetylation and Chaperone-Dependent Activation of Glucocorticoid Receptor. Mol. Cell 2005, 18, 601–607. [Google Scholar] [CrossRef] [PubMed]
- Zhang, Q.; Wang, Z.; Chen, X.; Qiu, H.; Gu, Y.; Wang, N.; Wang, T.; Wang, Z.; Ma, H.; Zhao, Y.; et al. 8a, a New Acridine Antiproliferative and Pro-Apoptotic Agent Targeting HDAC1/DNMT1. Int. J. Mol. Sci. 2021, 22, 5516. [Google Scholar] [CrossRef]
- Wang, L.; Yang, H.; Zhou, X.; Zhao, Y.; Li, L.; Wang, N. Radioprotective Efficacy of Jujube Aqueous Extract and Arbutin: Synergistic Antioxidant and Anti-Apoptotic Mechanisms in Radiation Injury. Food Sci. Nutr. 2025, 13, e71073. [Google Scholar] [CrossRef] [PubMed]
- Liu, Q.; Zhang, B.; Wang, Y.; Wang, X.; Gou, S. Discovery of phthalazino[1,2-b]-quinazolinone derivatives as multi-target HDAC inhibitors for the treatment of hepatocellular carcinoma via activating the p53 signal pathway. Eur. J. Med. Chem. 2022, 229, 114058. [Google Scholar] [CrossRef] [PubMed]
- Hou, J.; Li, Z.; Fang, Q.; Feng, C.; Zhang, H.; Guo, W.; Wang, H.; Gu, G.; Tian, Y.; Liu, P.; et al. Discovery and Extensive in Vitro Evaluations of NK-HDAC-1: A Chiral Histone Deacetylase Inhibitor as a Promising Lead. J. Med. Chem. 2012, 55, 3066–3075. [Google Scholar] [CrossRef]
- Mahboobi, S.; Sellmer, A.; Winkler, M.; Eichhorn, E.; Pongratz, H.; Ciossek, T.; Baer, T.; Maier, T.; Beckers, T. Novel Chimeric Histone Deacetylase Inhibitors: A Series of Lapatinib Hybrides as Potent Inhibitors of Epidermal Growth Factor Receptor (EGFR), Human Epidermal Growth Factor Receptor 2 (HER2), and Histone Deacetylase Activity. J. Med. Chem. 2010, 53, 8546–8555. [Google Scholar] [CrossRef] [PubMed]
- Aboeldahab, A.M.A.; Beshr, E.A.M.; Shoman, M.E.; Rabea, S.M.; Aly, O.M. Spirohydantoins and 1,2,4-triazole-3-carboxamide derivatives as inhibitors of histone deacetylase: Design, synthesis, and biological evaluation. Eur. J. Med. Chem. 2018, 146, 79–92. [Google Scholar] [CrossRef]
- Bonenfant, D.; Coulot, M.; Towbin, H.; Schindler, P.; van Oostrum, J. Characterization of Histone H2A and H2B Variants and Their Post-translational Modifications by Mass Spectrometry. Mol. Cell. Proteom. 2006, 5, 541–552. [Google Scholar] [CrossRef]
- Marin-Garcia, J.; Ananthakrishnan, R.; Goldenthal, M.J. Human mitochondrial function during cardiac growth and development. Mol. Cell. Biochem. 1998, 179, 21–26. [Google Scholar] [CrossRef]
- Kershnar, E.; Wu, S.Y.; Chiang, C.M. Immunoaffinity Purification and Functional Characterization of Human Transcription Factor IIH and RNA Polymerase II from Clonal Cell Lines That Conditionally Express Epitope-tagged Subunits of the Multiprotein Complexes. J. Biol. Chem. 1998, 273, 34444–34453. [Google Scholar] [CrossRef]
- Pagliarini, D.J.; Calvo, S.E.; Chang, B.; Sheth, S.A.; Vafai, S.B.; Ong, S.E.; Walford, G.A.; Sugiana, C.; Boneh, A.; Chen, W.K.; et al. A Mitochondrial Protein Compendium Elucidates Complex I Disease Biology. Cell 2008, 134, 112–123. [Google Scholar] [CrossRef] [PubMed]
- Gaitanos, T.N.; Santamaria, A.; Jeyaprakash, A.A.; Wang, B.; Conti, E.; Nigg, E.A. Stable kinetochore–microtubule interactions depend on the Ska complex and its new component Ska3/C13Orf3. EMBO J. 2009, 28, 1442–1452. [Google Scholar] [CrossRef]
- Deng, T.; Shen, P.; Li, A.; Zhang, Z.; Yang, H.; Deng, X.; Peng, X.; Hu, Z.; Tang, Z.; Liu, J.; et al. CCDC65 as a new potential tumor suppressor induced by metformin inhibits activation of AKT1 via ubiquitination of ENO1 in gastric cancer. Theranostics 2021, 11, 8112–8128. [Google Scholar] [CrossRef]
- Jiang, Q.; Zhang, X.; Dai, X.; Han, S.; Wu, X.; Wang, L.; Wei, W.; Zhang, N.; Xie, W.; Guo, J. S6K1-mediated phosphorylation of PDK1 impairs AKT kinase activity and oncogenic functions. Nat. Commun. 2022, 13, 1548. [Google Scholar] [CrossRef] [PubMed]
- Xu, L.; Xu, W.; Li, D.; Yu, X.; Gao, F.; Qin, Y.; Yang, Y.; Zhao, S. FANCI plays an essential role in spermatogenesis and regulates meiotic histone methylation. Cell Death Dis. 2021, 12, 780. [Google Scholar] [CrossRef]
- Cao, Y.Y.; Wang, Z.; Yu, T.; Zhang, Y.; Wang, Z.H.; Lu, Z.M.; Lu, W.H.; Yu, J.B. Sepsis induces muscle atrophy by inhibiting proliferation and promoting apoptosis via PLK1-AKT signalling. J. Cell. Mol. Med. 2021, 25, 9724–9739. [Google Scholar] [CrossRef]
- Jiang, Q.; Zhang, J.; Li, F.; Ma, X.; Wu, F.; Miao, J.; Li, Q.; Wang, X.; Sun, R.; Yang, Y.; et al. POLR2A Promotes the Proliferation of Gastric Cancer Cells by Advancing the Overall Cell Cycle Progression. Front. Genet. 2021, 12, 688575. [Google Scholar] [CrossRef]
- Özdağ, H.; Teschendorff, A.E.; Ahmed, A.A.; Hyland, S.J.; Blenkiron, C.; Bobrow, L.; Veerakumarasivam, A.; Burtt, G.; Subkhankulova, T.; Arends, M.J.; et al. Differential expression of selected histone modifier genes in human solid cancers. BMC Genom. 2006, 7, 90. [Google Scholar] [CrossRef]
- He, S.; Dong, G.; Li, Y.; Wu, S.; Wang, W.; Sheng, C. Potent Dual BET/HDAC Inhibitors for Efficient Treatment of Pancreatic Cancer. Angew. Chem. Int. Ed. Engl. 2020, 59, 3028–3032. [Google Scholar] [CrossRef] [PubMed]
- Gao, W.; Zhang, Y.; Luo, H.; Niu, M.; Zheng, X.; Hu, W.; Cui, J.; Xue, X.; Bo, Y.; Dai, F.; et al. Targeting SKA3 suppresses the proliferation and chemoresistance of laryngeal squamous cell carcinoma via impairing PLK1–AKT axis-mediated glycolysis. Cell Death Dis. 2020, 11, 919. [Google Scholar] [CrossRef]
- Revathidevi, S.; Munirajan, A.K. Akt in cancer: Mediator and more. Semin. Cancer Biol. 2019, 59, 80–91. [Google Scholar] [CrossRef]
- He, B.; Dai, L.; Zhang, X.; Chen, D.; Wu, J.; Feng, X.; Zhang, Y.; Xie, H.; Zhou, L.; Wu, J.; et al. The HDAC Inhibitor Quisinostat (JNJ-26481585) Supresses Hepatocellular Carcinoma alone and Synergistically in Combination with Sorafenib by G0/G1 phase arrest and Apoptosis induction. Int. J. Biol. Sci. 2018, 14, 1845–1858. [Google Scholar] [CrossRef] [PubMed]
- Meng, J.; Zhang, Q.X.; Lu, R.R. Surface layer protein from Lactobacillus acidophilus NCFM inhibit intestinal pathogen-induced apoptosis in HT-29 cells. Int. J. Biol. Macromol. 2017, 96, 766–774. [Google Scholar] [CrossRef]
- Sinha, K.; Das, J.; Pal, P.B.; Sil, P.C. Oxidative stress: The mitochondria-dependent and mitochondria-independent pathways of apoptosis. Arch. Toxicol. 2013, 87, 1157–1180. [Google Scholar] [CrossRef]
- Liu, X.; Wang, S.; Jin, S.; Huang, S.; Liu, Y. Vitamin D3 attenuates cisplatin-induced intestinal injury by inhibiting ferroptosis, oxidative stress, and ROS-mediated excessive mitochondrial fission. Food Funct. 2022, 13, 10210–10224. [Google Scholar] [CrossRef]
- Chanan–Khan, A. Bcl-2 antisense therapy in hematologic malignancies. Curr. Opin. Oncol. 2004, 16, 581–585. [Google Scholar] [CrossRef]
- Ebrahim, A.S.; Sabbagh, H.; Liddane, A.; Raufi, A.; Kandouz, M.; Al-Katib, A. Hematologic malignancies: Newer strategies to counter the BCL-2 protein. J. Cancer Res. Clin. Oncol. 2016, 142, 2013–2022. [Google Scholar] [CrossRef]
- Rathkey, J.K.; Zhao, J.; Liu, Z.; Chen, Y.; Yang, J.; Kondolf, H.C.; Benson, B.L.; Chirieleison, S.M.; Huang, A.Y.; Dubyak, G.R.; et al. Chemical disruption of the pyroptotic pore-forming protein gasdermin D inhibits inflammatory cell death and sepsis. Sci. Immunol. 2018, 3, eaat2738. [Google Scholar] [CrossRef] [PubMed]
- Delbridge, A.R.D.; Grabow, S.; Strasser, A.; Vaux, D.L. Thirty years of BCL-2: Translating cell death discoveries into novel cancer therapies. Nat. Rev. Cancer 2016, 16, 99–109. [Google Scholar] [CrossRef] [PubMed]
- Renault, T.T.; Dejean, L.M.; Manon, S. A brewing understanding of the regulation of Bax function by Bcl-xL and Bcl-2. Mech. Ageing Dev. 2017, 161, 201–210. [Google Scholar] [CrossRef]
- Elmore, S. Apoptosis: A Review of Programmed Cell Death. Toxicol. Pathol. 2007, 35, 495–516. [Google Scholar] [CrossRef] [PubMed]
- Martínez-Alonso, D.; Malumbres, M. Mammalian cell cycle cyclins. Semin. Cell Dev. Biol. 2020, 107, 28–35. [Google Scholar] [CrossRef]
- Natsume, H.; Sasaki, S.; Kitagawa, M.; Kashiwabara, Y.; Matsushita, A.; Nakano, K.; Nishiyama, K.; Nagayama, K.; Misawa, H.; Masuda, H.; et al. β-Catenin/Tcf-1-mediated transactivation of cyclin D1 promoter is negatively regulated by thyroid hormone. Biochem. Biophys. Res. Commun. 2003, 309, 408–413. [Google Scholar] [CrossRef]
- Pietenpol, J.A.; Stewart, Z.A. Cell cycle checkpoint signaling: Cell cycle arrest versus apoptosis. Toxicology 2002, 181–182, 475–481. [Google Scholar] [CrossRef] [PubMed]
- Lim, S.; Kaldis, P. Cdks, cyclins and CKIs: Roles beyond cell cycle regulation. Development 2013, 140, 3079–3093. [Google Scholar] [CrossRef] [PubMed]
- Zupkovitz, G.; Grausenburger, R.; Brunmeir, R.; Senese, S.; Tischler, J.; Jurkin, J.; Rembold, M.; Meunier, D.; Egger, G.; Lagger, S.; et al. The Cyclin-Dependent Kinase Inhibitor p21 Is a Crucial Target for Histone Deacetylase 1 as a Regulator of Cellular Proliferation. Mol. Cell. Biol. 2010, 30, 1171–1181. [Google Scholar] [CrossRef]











| Compound | IC50 a (nM) | |
|---|---|---|
| HDAC1 | HDAC6 | |
| NBU-1 | 242 ± 15 | 114 ± 28 |
| NBU-2 | 7.75 ± 0.57 | 7.34 ± 0.60 |
| SAHA | 17 ± 1.19 | 15 ± 0.89 |
| Protein (PDB ID) | Compound | CDocker Interaction Energy a (kcal/mol) | Binding Energy b (kcal/mol) |
|---|---|---|---|
| HDAC1 (5ICN) | NBU-1 | 33.4941 | −94.1843 |
| NBU-2 | 53.7173 | −151.612 | |
| SAHA | 41.8092 | −118.089 | |
| HDAC6 (6UO2) | NBU-1 | 51.2669 | −121.675 |
| NBU-2 | 57.6625 | −143.419 | |
| SAHA | 53.1881 | −142.896 |
| Cell Lines | IC50 a (nM) | ||
|---|---|---|---|
| NBU-2 | SAHA | Chidamide | |
| Jurkat | 0.86 ± 0.13 | 0.37 ± 0.12 | 2.23 ± 0.22 |
| K562 | 7.02 ± 1.85 | 18.20 ± 4.50 | 1.65 ± 0.64 |
| HL-60 | 1.92 ± 0.08 | 3.04 [15] | 0.86 ± 0.07 |
| CCRF-CEM | 2.68 ± 0.30 | 0.37 ± 0.20 | 1.66 ± 0.34 |
| U937 | 2.34 ± 1.08 | 0.97 ± 0.12 | 1.31 ± 0.38 |
| HCT-116 | 7.06 ± 1.48 | 2.50 [16] | 3.86 ± 1.09 |
| A549 | 33.70 ± 2.15 | 1.80 [17] | >50 |
| HepG2 | 7.55 ± 0.46 | 3.33 [18] | 0.50 ± 0.02 |
| MDA-MB-231 | 8.76 ± 1.88 | 1.34 ± 0.16 | 9.75 ± 1.78 |
| MCF-7 | 14.91 ± 3.21 | 0.97 ± 0.35 | - b |
| 4T1 | >50 | >50 | >50 |
| PC12 | >50 | >50 | >50 |
| HUVEC | 35.56 ± 7.29 | 5.62 ± 1.46 | - b |
Disclaimer/Publisher’s Note: The statements, opinions and data contained in all publications are solely those of the individual author(s) and contributor(s) and not of MDPI and/or the editor(s). MDPI and/or the editor(s) disclaim responsibility for any injury to people or property resulting from any ideas, methods, instructions or products referred to in the content. |
© 2025 by the authors. Licensee MDPI, Basel, Switzerland. This article is an open access article distributed under the terms and conditions of the Creative Commons Attribution (CC BY) license (https://creativecommons.org/licenses/by/4.0/).
Share and Cite
Wu, L.; Zhao, L.; Wang, L.; Lu, Y.; Lou, G.; Zhang, B.; Wang, N. Novel Nitrogen Heterocycle–Hydroxamic Acid Conjugates Demonstrating Potent Anti-Acute Lymphoblastic Leukemia Activity: Induction of Endogenous Apoptosis and G0/G1 Arrest via Regulation of Histone H3 Acetylation and AKT Phosphorylation in Jurkat Cells. Cells 2025, 14, 1822. https://doi.org/10.3390/cells14221822
Wu L, Zhao L, Wang L, Lu Y, Lou G, Zhang B, Wang N. Novel Nitrogen Heterocycle–Hydroxamic Acid Conjugates Demonstrating Potent Anti-Acute Lymphoblastic Leukemia Activity: Induction of Endogenous Apoptosis and G0/G1 Arrest via Regulation of Histone H3 Acetylation and AKT Phosphorylation in Jurkat Cells. Cells. 2025; 14(22):1822. https://doi.org/10.3390/cells14221822
Chicago/Turabian StyleWu, Lingjie, Li Zhao, Liping Wang, Yi Lu, Gaojie Lou, Bin Zhang, and Ning Wang. 2025. "Novel Nitrogen Heterocycle–Hydroxamic Acid Conjugates Demonstrating Potent Anti-Acute Lymphoblastic Leukemia Activity: Induction of Endogenous Apoptosis and G0/G1 Arrest via Regulation of Histone H3 Acetylation and AKT Phosphorylation in Jurkat Cells" Cells 14, no. 22: 1822. https://doi.org/10.3390/cells14221822
APA StyleWu, L., Zhao, L., Wang, L., Lu, Y., Lou, G., Zhang, B., & Wang, N. (2025). Novel Nitrogen Heterocycle–Hydroxamic Acid Conjugates Demonstrating Potent Anti-Acute Lymphoblastic Leukemia Activity: Induction of Endogenous Apoptosis and G0/G1 Arrest via Regulation of Histone H3 Acetylation and AKT Phosphorylation in Jurkat Cells. Cells, 14(22), 1822. https://doi.org/10.3390/cells14221822

