Absent in Melanoma (AIM)2 Promotes the Outcome of Islet Transplantation by Repressing Ischemia-Induced Interferon (IFN) Signaling
Abstract
:1. Introduction
2. Material and Methods
2.1. Material
2.2. Antibodies
2.3. Cell Culture
2.4. WST-1 Assay
2.5. Lactate Dehydrogenase (LDH) Assay
2.6. Tube Formation Assay
2.7. Animals
2.8. Isolation of Pancreatic Islets
2.9. Oxygen-Glucose Deprivation
2.10. Propidium Iodide/Annexin V Staining
2.11. Western Blot Analysis
2.12. Quantitative Real-Time Polymerase Chain Reaction (qRT-PCR)
2.13. Enzyme-Linked Immunosorbent Assay (ELISA)
2.14. Preparation of the Dorsal Skinfold Chamber and Islet Transplantation
2.15. Intravital Fluorescence Microscopy
2.16. Immunohistochemistry
2.17. Diabetes Induction and Islet Transplantation under the Kidney Capsule
2.18. Intraperitoneal Glucose Tolerance Test (IPGTT) and Insulin Content
2.19. Statistical Analysis
3. Results
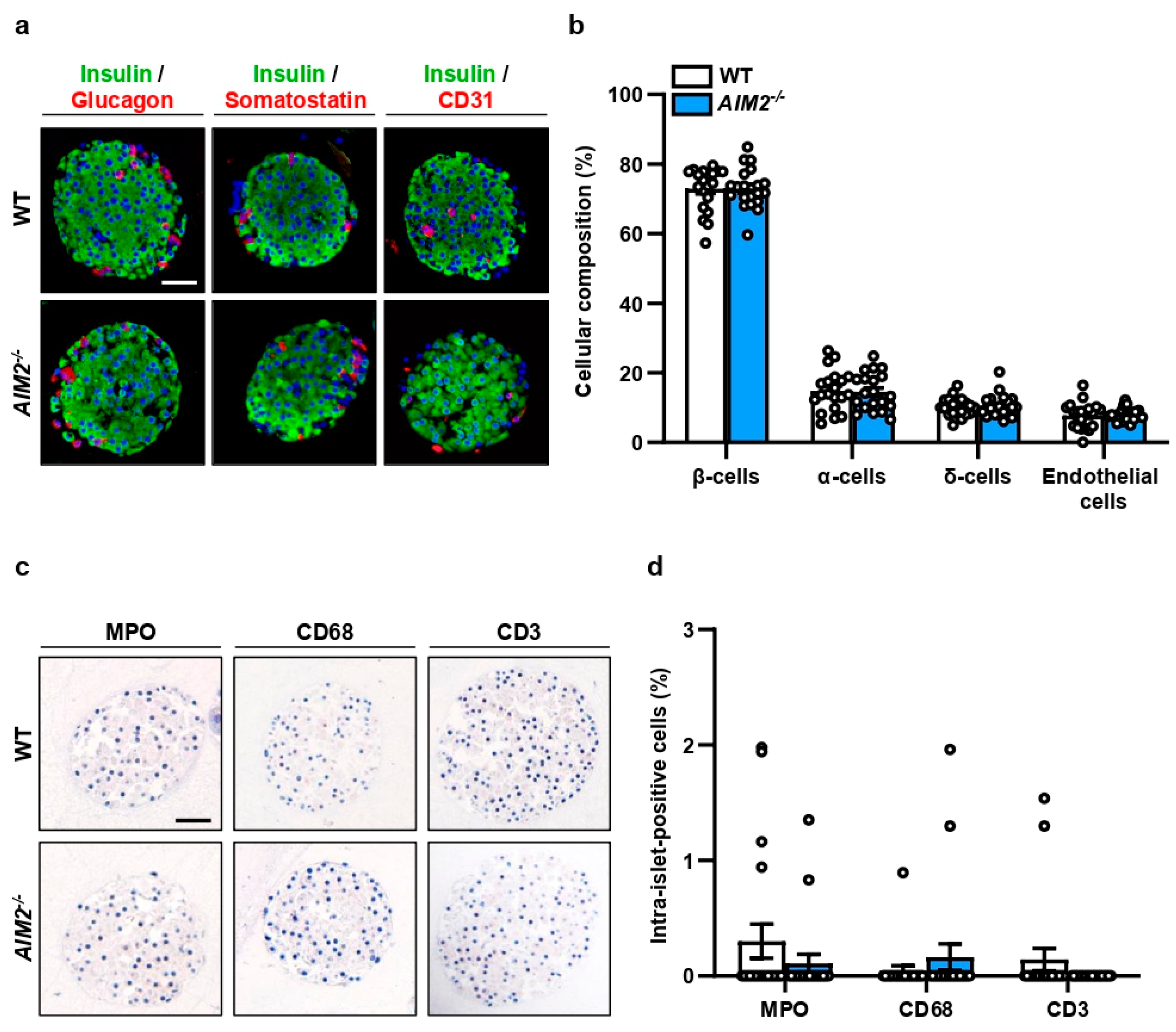
3.1. AIM2 Deficiency Does Not Affect the Cellular Composition of Isolated Islets
3.2. AIM2 Deficiency in Ischemic Islets Reduces Insulin Secretion
3.3. AIM2 Deficiency Impairs the Revascularization of Transplanted Islets
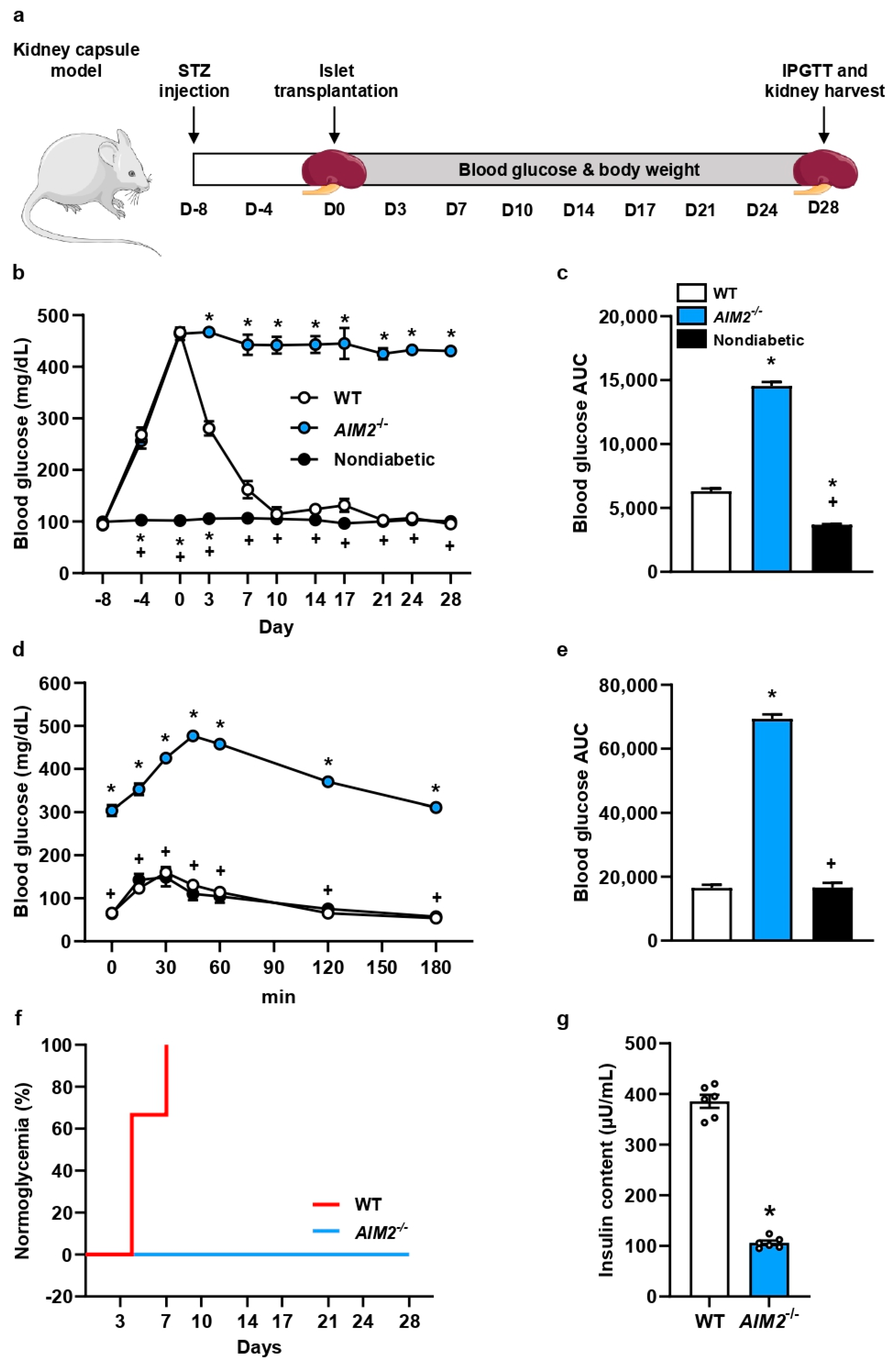
3.4. AIM2 Deficiency in Transplanted Islets Impairs Restoration of Normoglycemia in Diabetic Mice
4. Discussion
Supplementary Materials
Author Contributions
Funding
Institutional Review Board Statement
Informed Consent Statement
Data Availability Statement
Acknowledgments
Conflicts of Interest
References
- Kobayashi, N. The current status of islet transplantation and its perspectives. Rev. Diabet. Stud. 2008, 5, 136–143. [Google Scholar] [CrossRef] [PubMed]
- Nyqvist, D.; Speier, S.; Rodriguez-Diaz, R.; Molano, R.D.; Lipovsek, S.; Rupnik, M.; Dicker, A.; Ilegems, E.; Zahr-Akrawi, E.; Molina, J.; et al. Donor islet endothelial cells in pancreatic islet revascularization. Diabetes 2011, 60, 2571–2577. [Google Scholar] [CrossRef] [PubMed]
- Brissova, M.; Fowler, M.; Wiebe, P.; Shostak, A.; Shiota, M.; Radhika, A.; Lin, P.C.; Gannon, M.; Powers, A.C. Intraislet endothelial cells contribute to revascularization of transplanted pancreatic islets. Diabetes 2004, 53, 1318–1325. [Google Scholar] [CrossRef] [PubMed]
- Emamaullee, J.A.; Shapiro, A.M.J. Factors Influencing the Loss of beta-Cell Mass in Islet Transplantation. Cell Transplant. 2007, 16, 1–8. [Google Scholar] [CrossRef] [PubMed]
- Kim, G.; Lee, H.S.; Oh, B.J.; Kwon, Y.; Kim, H.; Ha, S.; Jin, S.M.; Kim, J.H. Protective effect of a novel clinical-grade small molecule necrosis inhibitor against oxidative stress and inflammation during islet transplantation. Am. J. Transplant. 2020, 21, 1440–1452. [Google Scholar] [CrossRef] [PubMed]
- Paredes-Juarez, G.A.; Sahasrabudhe, N.M.; Tjoelker, R.S.; de Haan, B.J.; Engelse, M.A.; de Koning, E.J.P.; Faas, M.M.; de Vos, P. DAMP production by human islets under low oxygen and nutrients in the presence or absence of an immunoisolating-capsule and necrostatin-1. Sci. Rep. 2015, 5, 14623. [Google Scholar] [CrossRef] [PubMed]
- Chung, H.; Hong, S.J.; Choi, S.W.; Koo, J.Y.; Kim, M.; Kim, H.J.; Park, S.B.; Park, C.G. High mobility group box 1 secretion blockade results in the reduction of early pancreatic islet graft loss. Biochem. Biophys. Res. Commun. 2019, 514, 1081–1086. [Google Scholar] [CrossRef]
- Nalbach, L.; Roma, L.P.; Schmitt, B.M.; Becker, V.; Korbel, C.; Wrublewsky, S.; Pack, M.; Spater, T.; Metzger, W.; Menger, M.M.; et al. Improvement of islet transplantation by the fusion of islet cells with functional blood vessels. EMBO Mol. Med. 2021, 13, e12616. [Google Scholar] [CrossRef]
- Wrublewsky, S.; Weinzierl, A.; Hornung, I.; Prates-Roma, L.; Menger, M.D.; Laschke, M.W.; Ampofo, E. Co-transplantation of pancreatic islets and microvascular fragments effectively restores normoglycemia in diabetic mice. NPJ Regen. Med. 2022, 7, 67. [Google Scholar] [CrossRef]
- Pepper, A.R.; Gala-Lopez, B.; Pawlick, R.; Merani, S.; Kin, T.; Shapiro, A.M. A prevascularized subcutaneous device-less site for islet and cellular transplantation. Nat. Biotechnol. 2015, 33, 518–523. [Google Scholar] [CrossRef]
- Omori, K.; Qi, M.; Salgado, M.; Gonzalez, N.; Hui, L.T.; Chen, K.T.; Rawson, J.; Miao, L.; Komatsu, H.; Isenberg, J.S.; et al. A scalable human islet 3D-culture platform maintains cell mass and function long-term for transplantation. Am. J. Transplant. 2023; in press. [Google Scholar] [CrossRef]
- Ghimire, K.; Kale, A.; Li, J.; Julovi, S.M.; O’Connell, P.; Grey, S.T.; Hawthorne, W.J.; Gunton, J.E.; Rogers, N.M. A metabolic role for CD47 in pancreatic beta cell insulin secretion and islet transplant outcomes. Sci. Transl. Med. 2023, 15, eadd2387. [Google Scholar] [CrossRef] [PubMed]
- Lei, Y.; Wolf-van Buerck, L.; Honarpisheh, M.; Zhang, Y.; Schwinzer, R.; Petersen, B.; Seissler, J. Neonatal islets from human PD-L1 transgenic pigs reduce immune cell activation and cellular rejection in humanized nonobese diabetic-scid IL2rgamma(null) mice. Am. J. Transplant. 2023; in press. [Google Scholar] [CrossRef]
- Shapey, I.M.; Summers, A.; O’Sullivan, J.; Fullwood, C.; Hanley, N.A.; Casey, J.; Forbes, S.; Rosenthal, M.; Johnson, P.R.V.; Choudhary, P.; et al. Beta-cell death and dysfunction drives hyperglycaemia in organ donors. Diabetes Obes. Metab. 2023, 25, 3529–3537. [Google Scholar] [CrossRef] [PubMed]
- Bruni, A.; Bornstein, S.; Linkermann, A.; Shapiro, A.M.J. Regulated Cell Death Seen through the Lens of Islet Transplantation. Cell Transplant. 2018, 27, 890–901. [Google Scholar] [CrossRef] [PubMed]
- Itoh, T.; Takita, M.; SoRelle, J.A.; Shimoda, M.; Sugimoto, K.; Chujo, D.; Qin, H.; Naziruddin, B.; Levy, M.F.; Matsumoto, S. Correlation of released HMGB1 levels with the degree of islet damage in mice and humans and with the outcomes of islet transplantation in mice. Cell Transplant. 2012, 21, 1371–1381. [Google Scholar] [CrossRef] [PubMed]
- Tamura, Y.; Chiba, Y.; Tanioka, T.; Shimizu, N.; Shinozaki, S.; Yamada, M.; Kaneki, K.; Mori, S.; Araki, A.; Ito, H.; et al. NO donor induces Nec-1-inhibitable, but RIP1-independent, necrotic cell death in pancreatic beta-cells. FEBS Lett. 2011, 585, 3058–3064. [Google Scholar] [CrossRef] [PubMed]
- Zheng, D.; Liwinski, T.; Elinav, E. Inflammasome activation and regulation: Toward a better understanding of complex mechanisms. Cell Discov. 2020, 6, 36. [Google Scholar] [CrossRef] [PubMed]
- Sagulenko, V.; Thygesen, S.J.; Sester, D.P.; Idris, A.; Cridland, J.A.; Vajjhala, P.R.; Roberts, T.L.; Schroder, K.; Vince, J.E.; Hill, J.M.; et al. AIM2 and NLRP3 inflammasomes activate both apoptotic and pyroptotic death pathways via ASC. Cell Death Differ. 2013, 20, 1149–1160. [Google Scholar] [CrossRef]
- Zhao, J.; Miller-Little, W.; Li, X. Inflammasome-independent functions of AIM2. J. Exp. Med. 2021, 218, e20210273. [Google Scholar] [CrossRef]
- Kumari, P.; Russo, A.J.; Shivcharan, S.; Rathinam, V.A. AIM2 in health and disease: Inflammasome and beyond. Immunol. Rev. 2020, 297, 83–95. [Google Scholar] [CrossRef]
- Jones, J.W.; Kayagaki, N.; Broz, P.; Henry, T.; Newton, K.; O’Rourke, K.; Chan, S.; Dong, J.; Qu, Y.; Roose-Girma, M.; et al. Absent in melanoma 2 is required for innate immune recognition of Francisella tularensis. Proc. Natl. Acad. Sci. USA 2010, 107, 9771–9776. [Google Scholar] [CrossRef]
- Rathinam, V.A.; Jiang, Z.; Waggoner, S.N.; Sharma, S.; Cole, L.E.; Waggoner, L.; Vanaja, S.K.; Monks, B.G.; Ganesan, S.; Latz, E.; et al. The AIM2 inflammasome is essential for host defense against cytosolic bacteria and DNA viruses. Nat. Immunol. 2010, 11, 395–402. [Google Scholar] [CrossRef]
- Zhu, Q.; Man, S.M.; Karki, R.; Malireddi, R.K.S.; Kanneganti, T.D. Detrimental Type I Interferon Signaling Dominates Protective AIM2 Inflammasome Responses during Francisella novicida Infection. Cell Rep. 2018, 22, 3168–3174. [Google Scholar] [CrossRef]
- Komada, T.; Chung, H.; Lau, A.; Platnich, J.M.; Beck, P.L.; Benediktsson, H.; Duff, H.J.; Jenne, C.N.; Muruve, D.A. Macrophage Uptake of Necrotic Cell DNA Activates the AIM2 Inflammasome to Regulate a Proinflammatory Phenotype in CKD. J. Am. Soc. Nephrol. JASN 2018, 29, 1165–1181. [Google Scholar] [CrossRef]
- Panchanathan, R.; Liu, H.; Choubey, D. Hypoxia primes human normal prostate epithelial cells and cancer cell lines for the NLRP3 and AIM2 inflammasome activation. Oncotarget 2016, 7, 28183–28194. [Google Scholar] [CrossRef]
- Kopitar-Jerala, N. The Role of Interferons in Inflammation and Inflammasome Activation. Front. Immunol. 2017, 8, 873. [Google Scholar] [CrossRef]
- Arnaiz, E.; Harris, A.L. Role of Hypoxia in the Interferon Response. Front. Immunol. 2022, 13, 821816. [Google Scholar] [CrossRef]
- Li, D.S.; Yuan, Y.H.; Tu, H.J.; Liang, Q.L.; Dai, L.J. A protocol for islet isolation from mouse pancreas. Nat. Protoc. 2009, 4, 1649–1652. [Google Scholar] [CrossRef]
- Kaufmann, K.; Thiel, G. Epidermal growth factor and thrombin induced proliferation of immortalized human keratinocytes is coupled to the synthesis of Egr-1, a zinc finger transcriptional regulator. J. Cell Biochem. 2002, 85, 381–391. [Google Scholar] [CrossRef]
- Laschke, M.W.; Vollmar, B.; Menger, M.D. The dorsal skinfold chamber: Window into the dynamic interaction of biomaterials with their surrounding host tissue. Eur. Cell Mater. 2011, 22, 147–164. [Google Scholar] [CrossRef]
- Panchanathan, R.; Duan, X.; Shen, H.; Rathinam, V.A.; Erickson, L.D.; Fitzgerald, K.A.; Choubey, D. Aim2 deficiency stimulates the expression of IFN-inducible Ifi202, a lupus susceptibility murine gene within the Nba2 autoimmune susceptibility locus. J. Immunol. 2010, 185, 7385–7393. [Google Scholar] [CrossRef]
- El-Zaatari, M.; Bishu, S.; Zhang, M.; Grasberger, H.; Hou, G.; Haley, H.; Humphries, B.; Syu, L.J.; Dlugosz, A.A.; Luker, K.; et al. Aim2-mediated/IFN-beta-independent regulation of gastric metaplastic lesions via CD8+ T cells. JCI Insight 2020, 5, 149. [Google Scholar] [CrossRef]
- Baldeon, M.E.; Chun, T.; Gaskins, H.R. Interferon-alpha and interferon-gamma differentially affect pancreatic beta-cell phenotype and function. Am. J. Physiol. 1998, 275, C25–C32. [Google Scholar] [CrossRef]
- Laffranchi, R.; Spinas, G.A. Interferon-gamma inhibits insulin release and induces cell death in the pancreatic beta-cell line INS-1 independently of nitric oxide production. Exp. Cell Res. 1997, 237, 217–222. [Google Scholar] [CrossRef]
- Lombardi, A.; Tomer, Y. Interferon alpha impairs insulin production in human beta cells via endoplasmic reticulum stress. J. Autoimmun. 2017, 80, 48–55. [Google Scholar] [CrossRef]
- Maheshwari, R.K.; Srikantan, V.; Bhartiya, D.; Kleinman, H.K.; Grant, D.S. Differential effects of interferon gamma and alpha on in vitro model of angiogenesis. J. Cell Physiol. 1991, 146, 164–169. [Google Scholar] [CrossRef]
- Yildirim, C.; Favre, J.; Weijers, E.M.; Fontijn, R.D.; van Wijhe, M.H.; van Vliet, S.J.; Boon, R.A.; Koolwijk, P.; van der Pouw Kraan, T.C.; Horrevoets, A.J. IFN-beta affects the angiogenic potential of circulating angiogenic cells by activating calpain 1. Am. J. Physiol. Heart Circ. Physiol. 2015, 309, H1667–H1678. [Google Scholar] [CrossRef]
- Swanson, K.V.; Deng, M.; Ting, J.P. The NLRP3 inflammasome: Molecular activation and regulation to therapeutics. Nat. Rev. Immunol. 2019, 19, 477–489. [Google Scholar] [CrossRef]
- Hajmrle, C.; Smith, N.; Spigelman, A.F.; Dai, X.; Senior, L.; Bautista, A.; Ferdaoussi, M.; MacDonald, P.E. Interleukin-1 signaling contributes to acute islet compensation. JCI Insight 2016, 1, e86055. [Google Scholar] [CrossRef]
- Matsuoka, T.; Yoshimatsu, G.; Sakata, N.; Kawakami, R.; Tanaka, T.; Yamada, T.; Yoshida, Y.; Hasegawa, S.; Kodama, S. Inhibition of NLRP3 inflammasome by MCC950 improves the metabolic outcome of islet transplantation by suppressing IL-1beta and islet cellular death. Sci. Rep. 2020, 10, 17920. [Google Scholar] [CrossRef]
- Wrublewsky, S.; Speer, T.; Nalbach, L.; Boewe, A.S.; Pack, M.; Alansary, D.; Roma, L.P.; Hoffmann, M.D.A.; Schmitt, B.M.; Weinzierl, A.; et al. Targeting Pancreatic Islet NLRP3 Improves Islet Graft Revascularization. Diabetes 2022, 71, 1706–1720. [Google Scholar] [CrossRef]
- Lammert, E.; Gu, G.; McLaughlin, M.; Brown, D.; Brekken, R.; Murtaugh, L.C.; Gerber, H.P.; Ferrara, N.; Melton, D.A. Role of VEGF-A in vascularization of pancreatic islets. Curr. Biol. 2003, 13, 1070–1074. [Google Scholar] [CrossRef]
- Cui, Y.F.; Ma, M.; Wang, G.Y.; Han, D.E.; Vollmar, B.; Menger, M.D. Prevention of core cell damage in isolated islets of Langerhans by low temperature preconditioning. World J. Gastroenterol. 2005, 11, 545–550. [Google Scholar] [CrossRef]
- Giuliani, M.; Moritz, W.; Bodmer, E.; Dindo, D.; Kugelmeier, P.; Lehmann, R.; Gassmann, M.; Groscurth, P.; Weber, M. Central necrosis in isolated hypoxic human pancreatic islets: Evidence for postisolation ischemia. Cell Transplant. 2005, 14, 67–76. [Google Scholar] [CrossRef]
- Hu, B.; Jin, C.; Li, H.B.; Tong, J.; Ouyang, X.; Cetinbas, N.M.; Zhu, S.; Strowig, T.; Lam, F.C.; Zhao, C.; et al. The DNA-sensing AIM2 inflammasome controls radiation-induced cell death and tissue injury. Science 2016, 354, 765–768. [Google Scholar] [CrossRef]
- Xin, H.; D’Souza, S.; Jorgensen, T.N.; Vaughan, A.T.; Lengyel, P.; Kotzin, B.L.; Choubey, D. Increased expression of Ifi202, an IFN-activatable gene, in B6.Nba2 lupus susceptible mice inhibits p53-mediated apoptosis. J. Immunol. 2006, 176, 5863–5870. [Google Scholar] [CrossRef]
- Malireddi, R.K.; Kanneganti, T.D. Role of type I interferons in inflammasome activation, cell death, and disease during microbial infection. Front. Cell Infect. Microbiol. 2013, 3, 77. [Google Scholar] [CrossRef]
- Straus, D.S. Effects of insulin on cellular growth and proliferation. Life Sci. 1981, 29, 2131–2139. [Google Scholar] [CrossRef]
- Shrader, C.D.; Bailey, K.M.; Konat, G.W.; Cilento, E.V.; Reilly, F.D. Insulin enhances proliferation and viability of human umbilical vein endothelial cells. Arch. Dermatol. Res. 2009, 301, 159–166. [Google Scholar] [CrossRef]
- Gopinathan, G.; Milagre, C.; Pearce, O.M.; Reynolds, L.E.; Hodivala-Dilke, K.; Leinster, D.A.; Zhong, H.; Hollingsworth, R.E.; Thompson, R.; Whiteford, J.R.; et al. Interleukin-6 Stimulates Defective Angiogenesis. Cancer Res. 2015, 75, 3098–3107. [Google Scholar] [CrossRef]
- Choi, S.E.; Choi, K.M.; Yoon, I.H.; Shin, J.Y.; Kim, J.S.; Park, W.Y.; Han, D.J.; Kim, S.C.; Ahn, C.; Kim, J.Y.; et al. IL-6 protects pancreatic islet beta cells from pro-inflammatory cytokines-induced cell death and functional impairment in vitro and in vivo. Transpl. Immunol. 2004, 13, 43–53. [Google Scholar] [CrossRef]
- Cui, B.; Guo, X.; Zhou, W.; Zhang, X.; He, K.; Bai, T.; Lin, D.; Wei-Zhang, S.; Zhao, Y.; Liu, S.; et al. Exercise alleviates neovascular age-related macular degeneration by inhibiting AIM2 inflammasome in myeloid cells. Metabolism 2023, 144, 155584. [Google Scholar] [CrossRef] [PubMed]
- Enomoto, H.; Tao, L.; Eguchi, R.; Sato, A.; Honda, M.; Kaneko, S.; Iwata, Y.; Nishikawa, H.; Imanishi, H.; Iijima, H.; et al. The in vivo antitumor effects of type I-interferon against hepatocellular carcinoma: The suppression of tumor cell growth and angiogenesis. Sci. Rep. 2017, 7, 12189. [Google Scholar] [CrossRef] [PubMed]
- Schroder, K.; Tschopp, J. The inflammasomes. Cell 2010, 140, 821–832. [Google Scholar] [CrossRef] [PubMed]
- Choubey, D.; Duan, X.; Dickerson, E.; Ponomareva, L.; Panchanathan, R.; Shen, H.; Srivastava, R. Interferon-inducible p200-family proteins as novel sensors of cytoplasmic DNA: Role in inflammation and autoimmunity. J. Interferon Cytokine Res. 2010, 30, 371–380. [Google Scholar] [CrossRef] [PubMed]
- Burckstummer, T.; Baumann, C.; Bluml, S.; Dixit, E.; Durnberger, G.; Jahn, H.; Planyavsky, M.; Bilban, M.; Colinge, J.; Bennett, K.L.; et al. An orthogonal proteomic-genomic screen identifies AIM2 as a cytoplasmic DNA sensor for the inflammasome. Nat. Immunol. 2009, 10, 266–272. [Google Scholar] [CrossRef] [PubMed]
- Leite, J.A.; Pessenda, G.; Guerra-Gomes, I.C.; de Santana, A.K.M.; Andre Pereira, C.; Ribeiro Campos Costa, F.; Ramos, S.G.; Simoes Zamboni, D.; Caetano Faria, A.M.; Candido de Almeida, D.; et al. The DNA Sensor AIM2 Protects against Streptozotocin-Induced Type 1 Diabetes by Regulating Intestinal Homeostasis via the IL-18 Pathway. Cells 2020, 9, 959. [Google Scholar] [CrossRef] [PubMed]
- Carrero, J.A.; Ferris, S.T.; Unanue, E.R. Macrophages and dendritic cells in islets of Langerhans in diabetic autoimmunity: A lesson on cell interactions in a mini-organ. Curr. Opin. Immunol. 2016, 43, 54–59. [Google Scholar] [CrossRef]
- Ferris, S.T.; Zakharov, P.N.; Wan, X.; Calderon, B.; Artyomov, M.N.; Unanue, E.R.; Carrero, J.A. The islet-resident macrophage is in an inflammatory state and senses microbial products in blood. J. Exp. Med. 2017, 214, 2369–2385. [Google Scholar] [CrossRef]
- Fann, D.Y.; Lee, S.Y.; Manzanero, S.; Chunduri, P.; Sobey, C.G.; Arumugam, T.V. Pathogenesis of acute stroke and the role of inflammasomes. Ageing Res. Rev. 2013, 12, 941–966. [Google Scholar] [CrossRef]
- Guo, H.; Callaway, J.B.; Ting, J.P. Inflammasomes: Mechanism of action, role in disease, and therapeutics. Nat. Med. 2015, 21, 677–687. [Google Scholar] [CrossRef]
- Soriano-Teruel, P.M.; Garcia-Lainez, G.; Marco-Salvador, M.; Pardo, J.; Arias, M.; DeFord, C.; Merfort, I.; Vicent, M.J.; Pelegrin, P.; Sancho, M.; et al. Identification of an ASC oligomerization inhibitor for the treatment of inflammatory diseases. Cell Death Dis. 2021, 12, 1155. [Google Scholar] [CrossRef] [PubMed]




Disclaimer/Publisher’s Note: The statements, opinions and data contained in all publications are solely those of the individual author(s) and contributor(s) and not of MDPI and/or the editor(s). MDPI and/or the editor(s) disclaim responsibility for any injury to people or property resulting from any ideas, methods, instructions or products referred to in the content. |
© 2023 by the authors. Licensee MDPI, Basel, Switzerland. This article is an open access article distributed under the terms and conditions of the Creative Commons Attribution (CC BY) license (https://creativecommons.org/licenses/by/4.0/).
Share and Cite
Wrublewsky, S.; Wilden, C.; Bickelmann, C.; Menger, M.D.; Laschke, M.W.; Ampofo, E. Absent in Melanoma (AIM)2 Promotes the Outcome of Islet Transplantation by Repressing Ischemia-Induced Interferon (IFN) Signaling. Cells 2024, 13, 16. https://doi.org/10.3390/cells13010016
Wrublewsky S, Wilden C, Bickelmann C, Menger MD, Laschke MW, Ampofo E. Absent in Melanoma (AIM)2 Promotes the Outcome of Islet Transplantation by Repressing Ischemia-Induced Interferon (IFN) Signaling. Cells. 2024; 13(1):16. https://doi.org/10.3390/cells13010016
Chicago/Turabian StyleWrublewsky, Selina, Cedric Wilden, Caroline Bickelmann, Michael D. Menger, Matthias W. Laschke, and Emmanuel Ampofo. 2024. "Absent in Melanoma (AIM)2 Promotes the Outcome of Islet Transplantation by Repressing Ischemia-Induced Interferon (IFN) Signaling" Cells 13, no. 1: 16. https://doi.org/10.3390/cells13010016
APA StyleWrublewsky, S., Wilden, C., Bickelmann, C., Menger, M. D., Laschke, M. W., & Ampofo, E. (2024). Absent in Melanoma (AIM)2 Promotes the Outcome of Islet Transplantation by Repressing Ischemia-Induced Interferon (IFN) Signaling. Cells, 13(1), 16. https://doi.org/10.3390/cells13010016

