Cyclophilin E (CypE) Functions as a Positive Regulator in Osteoblast Differentiation by Regulating the Transcriptional Activity of Runx2
Abstract
1. Introduction
2. Materials and Methods
2.1. Cell Culture and Differentiation
2.2. Plasmids
2.3. Reagents
2.4. Small Hairpin RNA (shRNA) Construction and Transfection
2.5. Alkaline Phosphatase (ALP) Staining
2.6. Luciferase Assay
2.7. Immunoblotting (IB) and Immunoprecipitation (IP) Two Wa
2.8. Glutathione S-Transferase (GST) Pulldown Assay
2.9. Reverse Transcription Followed by Quantitative Polymerase Chain Reaction (RT-qPCR)
2.10. Statistical Analysis
3. Results
3.1. CypE Overexpression Promotes BMP4-Induced Osteoblast Differentiation in C2C12 Cells
3.2. CypE Knockdown Suppresses BMP4-Induced Osteoblast Differentiation in C2C12 Cells
3.3. CypE Interacts with Runx2 at the Runt and C-Terminal Domains
3.4. CypE Stimulates the Transcriptional Activity of Runx2
3.5. The Regulatory Effects of CypE Depend on Its PPIase Activity
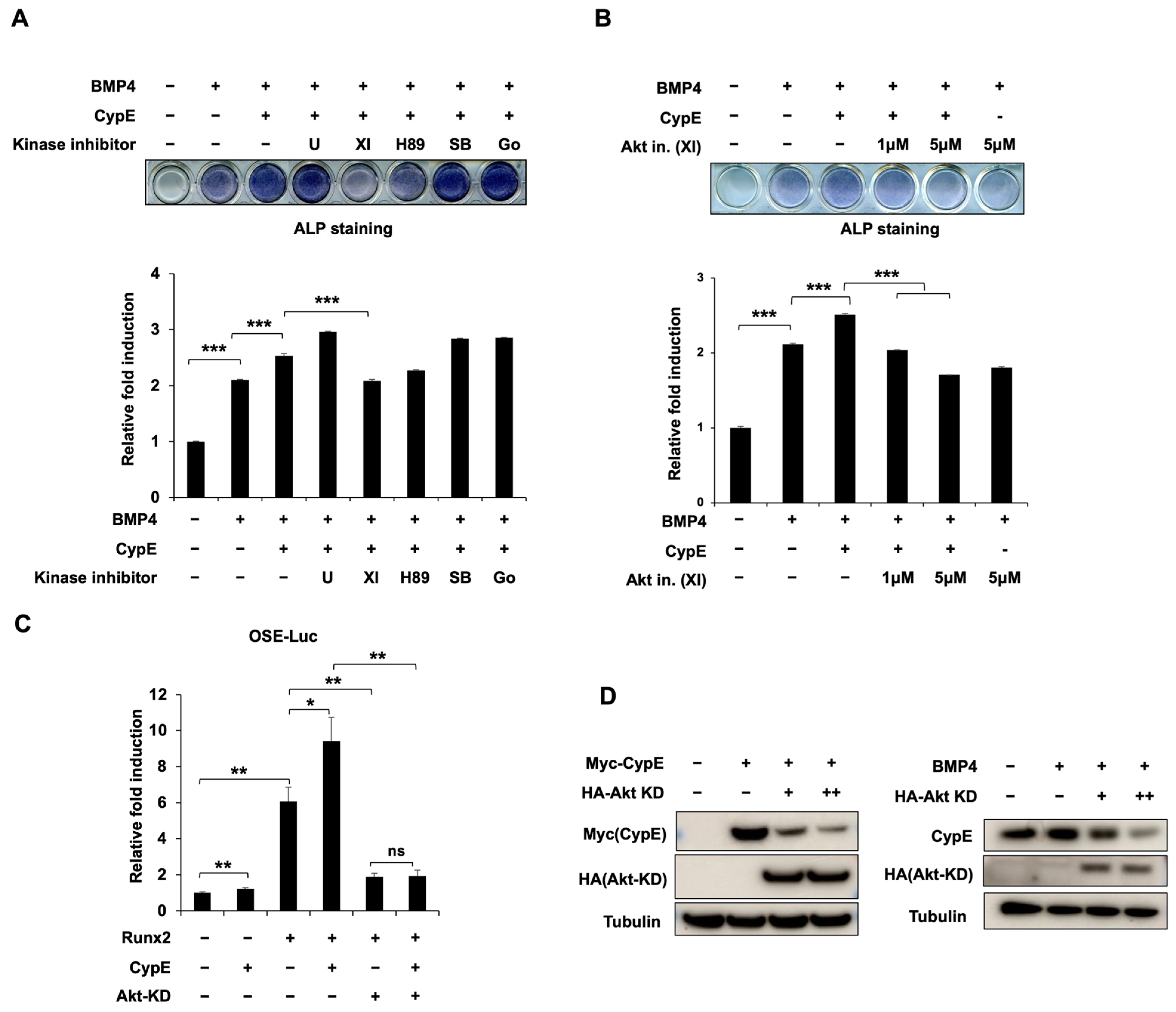
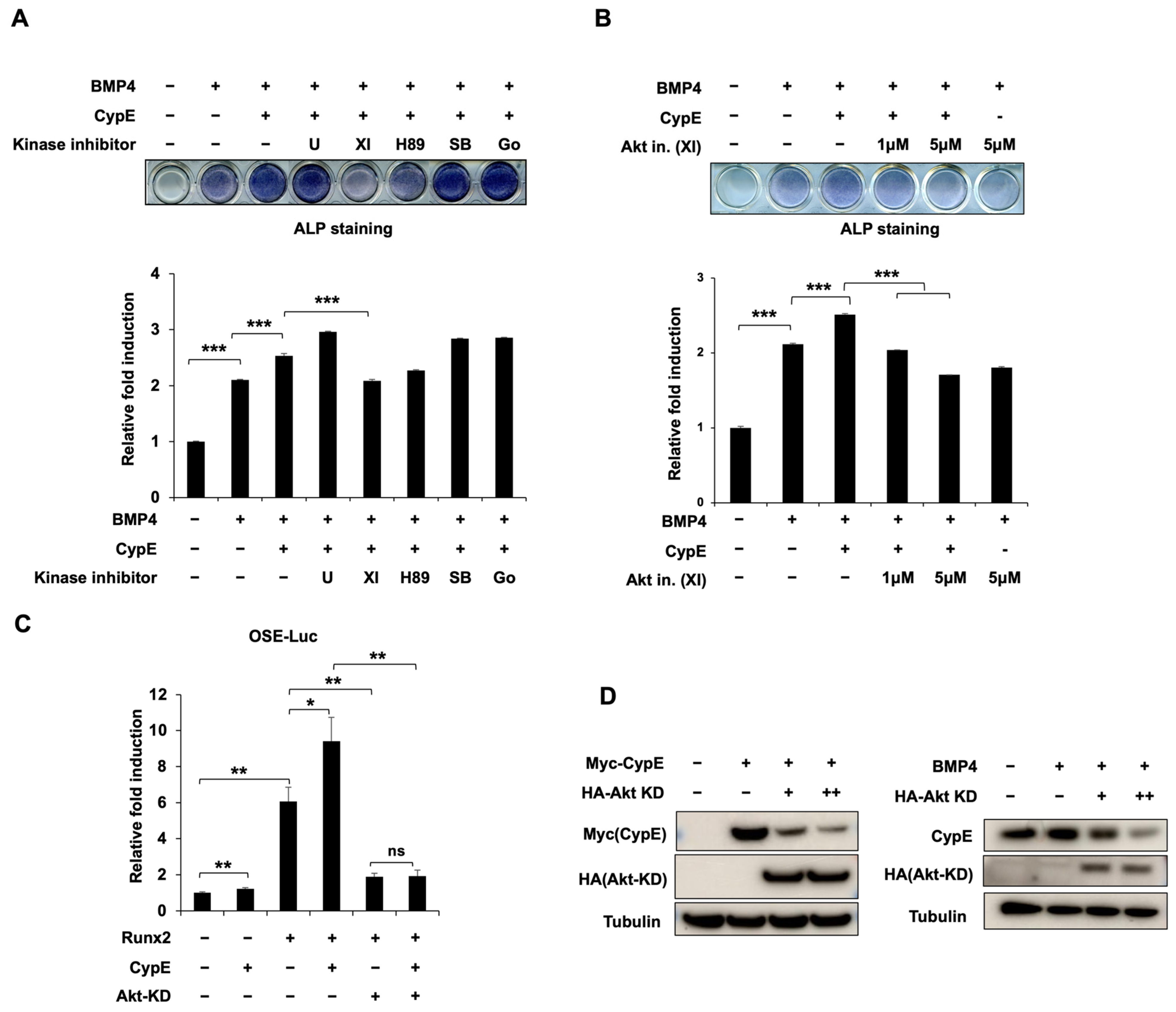
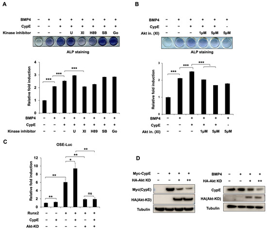
3.6. The Akt Signaling Pathway Is Involved in the positive Effect of CypE on Osteoblast Differentiation
4. Discussion
5. Conclusions
Supplementary Materials
Author Contributions
Funding
Institutional Review Board Statement
Informed Consent Statement
Data Availability Statement
Conflicts of Interest
References
- Peck, W.A. Consensus development conference: Diagnosis, prophylaxis, and treatment of osteoporosis. Am. J. Med. 1993, 94, 646–650. [Google Scholar] [CrossRef]
- Rachner, T.D.; Khosla, S.; Hofbauer, L.C. Osteoporosis: Now and the future. Lancet 2011, 377, 1276–1287. [Google Scholar] [CrossRef]
- Cosman, F.; de Beur, S.J.; LeBoff, M.S.; Lewiecki, E.M.; Tanner, B.; Randall, S.; Lindsay, R.; Foundation, N.O. Clinician’s Guide to Prevention and Treatment of Osteoporosis. Osteoporos. Int. 2014, 25, 2359–2381. [Google Scholar] [CrossRef]
- Siris, E.S.; Selby, P.L.; Saag, K.G.; Borgström, F.; Herings, R.M.; Silverman, S.L. Impact of osteoporosis treatment adherence on fracture rates in North America and Europe. Am. J. Med. 2009, 122 (Suppl. S2), S3–S13. [Google Scholar] [CrossRef]
- Compston, J.E.; McClung, M.R.; Leslie, W.D. Osteoporosis. Lancet 2019, 393, 364–376. [Google Scholar] [CrossRef]
- Yang, T.L.; Shen, H.; Liu, A.; Dong, S.S.; Zhang, L.; Deng, F.Y.; Zhao, Q.; Deng, H.W. A road map for understanding molecular and genetic determinants of osteoporosis. Nat. Rev. Endocrinol. 2020, 16, 91–103. [Google Scholar] [CrossRef]
- Weitzmann, M.N.; Ofotokun, I. Physiological and pathophysiological bone turnover—Role of the immune system. Nat. Rev. Endocrinol. 2016, 12, 518–532. [Google Scholar] [CrossRef]
- Raggatt, L.J.; Partridge, N.C. Cellular and molecular mechanisms of bone remodeling. J. Biol. Chem. 2010, 285, 25103–25108. [Google Scholar] [CrossRef]
- Huang, W.; Yang, S.; Shao, J.; Li, Y.P. Signaling and transcriptional regulation in osteoblast commitment and differentiation. Front. Biosci. 2007, 12, 3068–3092. [Google Scholar] [CrossRef]
- Javed, A.; Chen, H.; Ghori, F.Y. Genetic and transcriptional control of bone formation. Oral. Maxillofac. Surg. Clin. N. Am. 2010, 22, 283–293. [Google Scholar] [CrossRef]
- Ducy, P.; Starbuck, M.; Priemel, M.; Shen, J.; Pinero, G.; Geoffroy, V.; Amling, M.; Karsenty, G. A Cbfa1-dependent genetic pathway controls bone formation beyond embryonic development. Genes Dev. 1999, 13, 1025–1036. [Google Scholar] [CrossRef]
- Bruderer, M.; Richards, R.G.; Alini, M.; Stoddart, M.J. Role and regulation of RUNX2 in osteogenesis. Eur. Cell Mater. 2014, 28, 269–286. [Google Scholar] [CrossRef]
- Vimalraj, S.; Arumugam, B.; Miranda, P.J.; Selvamurugan, N. Runx2: Structure, function, and phosphorylation in osteoblast differentiation. Int. J. Biol. Macromol. 2015, 78, 202–208. [Google Scholar] [CrossRef]
- Komori, T.; Yagi, H.; Nomura, S.; Yamaguchi, A.; Sasaki, K.; Deguchi, K.; Shimizu, Y.; Bronson, R.T.; Gao, Y.H.; Inada, M.; et al. Targeted disruption of Cbfa1 results in a complete lack of bone formation owing to maturational arrest of osteoblasts. Cell 1997, 89, 755–764. [Google Scholar] [CrossRef]
- Otto, F.; Thornell, A.P.; Crompton, T.; Denzel, A.; Gilmour, K.C.; Rosewell, I.R.; Stamp, G.W.; Beddington, R.S.; Mundlos, S.; Olsen, B.R.; et al. Cbfa1, a candidate gene for cleidocranial dysplasia syndrome, is essential for osteoblast differentiation and bone development. Cell 1997, 89, 765–771. [Google Scholar] [CrossRef]
- Wang, P.; Heitman, J. The cyclophilins. Genome Biol. 2005, 6, 226. [Google Scholar] [CrossRef][Green Version]
- Göthel, S.F.; Marahiel, M.A. Peptidyl-prolyl cis-trans isomerases, a superfamily of ubiquitous folding catalysts. Cell. Mol. Life Sci. 1999, 55, 423–436. [Google Scholar] [CrossRef]
- Mi, H.; Kops, O.; Zimmermann, E.; Jäschke, A.; Tropschug, M. A nuclear RNA-binding cyclophilin in human T cells. FEBS Lett. 1996, 398, 201–205. [Google Scholar] [CrossRef]
- Li, G.; Peng, H.; Corsi, K.; Usas, A.; Olshanski, A.; Huard, J. Differential effect of BMP4 on NIH/3T3 and C2C12 cells: Implications for endochondral bone formation. J. Bone Miner. Res. 2005, 20, 1611–1623. [Google Scholar] [CrossRef]
- Katagiri, T.; Yamaguchi, A.; Komaki, M.; Abe, E.; Takahashi, N.; Ikeda, T.; Rosen, V.; Wozney, J.M.; Fujisawa-Sehara, A.; Suda, T. Bone morphogenetic protein-2 converts the differentiation pathway of C2C12 myoblasts into the osteoblast lineage. J. Cell Biol. 1994, 127, 1755–1766. [Google Scholar] [CrossRef]
- Piao, M.; Lee, S.H.; Kim, M.J.; Choi, J.K.; Yeo, C.Y.; Lee, K.Y. Cyclophilin A Promotes Osteoblast Differentiation by Regulating Runx2. Int. J. Mol. Sci. 2022, 23, 9244. [Google Scholar] [CrossRef]
- Rodan, G.A.; Noda, M. Gene expression in osteoblastic cells. Crit. Rev. Eukaryot. Gene Expr. 1991, 1, 85–98. [Google Scholar]
- Lee, S.H.; Choi, Y.H.; Kim, Y.J.; Choi, H.S.; Yeo, C.Y.; Lee, K.Y. Prolyl isomerase Pin1 enhances osteoblast differentiation through Runx2 regulation. FEBS Lett. 2013, 587, 3640–3647. [Google Scholar] [CrossRef]
- Wang, T.; Yun, C.H.; Gu, S.Y.; Chang, W.R.; Liang, D.C. 1.88 A crystal structure of the C domain of hCyP33: A novel domain of peptidyl-prolyl cis-trans isomerase. Biochem. Biophys. Res. Commun. 2005, 333, 845–849. [Google Scholar] [CrossRef]
- Wang, Z.; Liu, X.; Zhao, Z.; Xu, C.; Zhang, K.; Chen, C.; Sun, L.; Gao, G.F.; Ye, X.; Liu, W. Cyclophilin E functions as a negative regulator to influenza virus replication by impairing the formation of the viral ribonucleoprotein complex. PLoS ONE 2011, 6, e22625. [Google Scholar] [CrossRef]
- Rodríguez-Carballo, E.; Gámez, B.; Ventura, F. p38 MAPK Signaling in Osteoblast Differentiation. Front. Cell Dev. Biol. 2016, 4, 40. [Google Scholar] [CrossRef]
- Mukherjee, A.; Rotwein, P. Akt promotes BMP2-mediated osteoblast differentiation and bone development. J. Cell Sci. 2009, 122, 716–726. [Google Scholar] [CrossRef]
- Lin, G.L.; Hankenson, K.D. Integration of BMP, Wnt, and notch signaling pathways in osteoblast differentiation. J. Cell Biochem. 2011, 112, 3491–3501. [Google Scholar] [CrossRef]
- Schmid, F.X. Prolyl isomerase: Enzymatic catalysis of slow protein-folding reactions. Annu. Rev. Biophys. Biomol. Struct. 1993, 22, 123–142. [Google Scholar] [CrossRef]
- Andreotti, A.H. Native state proline isomerization: An intrinsic molecular switch. Biochemistry 2003, 42, 9515–9524. [Google Scholar] [CrossRef]
- Galat, A.; Metcalfe, S.M. Peptidylproline cis/trans isomerases. Prog. Biophys. Mol. Biol. 1995, 63, 67–118. [Google Scholar] [CrossRef]
- Theuerkorn, M.; Fischer, G.; Schiene-Fischer, C. Prolyl cis/trans isomerase signalling pathways in cancer. Curr. Opin. Pharmacol. 2011, 11, 281–287. [Google Scholar] [CrossRef]
- An, P.; Wang, L.H.; Hutcheson-Dilks, H.; Nelson, G.; Donfield, S.; Goedert, J.J.; Rinaldo, C.R.; Buchbinder, S.; Kirk, G.D.; O’Brien, S.J.; et al. Regulatory polymorphisms in the cyclophilin A gene, PPIA, accelerate progression to AIDS. PLoS Pathog. 2007, 3, e88. [Google Scholar] [CrossRef]
- Guo, M.; James, A.W.; Kwak, J.H.; Shen, J.; Yokoyama, K.K.; Ting, K.; Soo, C.B.; Chiu, R.H. Cyclophilin A (CypA) Plays Dual Roles in Regulation of Bone Anabolism and Resorption. Sci. Rep. 2016, 6, 22378. [Google Scholar] [CrossRef][Green Version]
- Cabral, W.A.; Perdivara, I.; Weis, M.; Terajima, M.; Blissett, A.R.; Chang, W.; Perosky, J.E.; Makareeva, E.N.; Mertz, E.L.; Leikin, S.; et al. Abnormal type I collagen post-translational modification and crosslinking in a cyclophilin B KO mouse model of recessive osteogenesis imperfecta. PLoS Genet. 2014, 10, e1004465. [Google Scholar] [CrossRef]
- Mei, F.; Tu, Y. Cyclophilin B enhances the proliferation and differentiation of MC3T3-E1 cells via JAK2/STAT3 signaling pathway. Biotechnol. Biotechnol. Equip. 2019, 33, 1590–1598. [Google Scholar] [CrossRef]
- Shum, L.C.; White, N.S.; Nadtochiy, S.M.; Bentley, K.L.; Brookes, P.S.; Jonason, J.H.; Eliseev, R.A. Cyclophilin D Knock-Out Mice Show Enhanced Resistance to Osteoporosis and to Metabolic Changes Observed in Aging Bone. PLoS ONE 2016, 11, e0155709. [Google Scholar] [CrossRef]
- Komori, T. Runx2, a multifunctional transcription factor in skeletal development. J. Cell. Biochem. 2002, 87, 1–8. [Google Scholar] [CrossRef]
- Ryoo, H.M.; Kang, H.Y.; Lee, S.K.; Lee, K.E.; Kim, J.W. RUNX2 mutations in cleidocranial dysplasia patients. Oral Dis. 2010, 16, 55–60. [Google Scholar] [CrossRef]
- Serin, H.M.; Koç, Z.P.; Temelli, B.; Esen, İ. The bone mineral content alterations in pediatric patients medicated with levetiracetam, valproic acid, and carbamazepine. Epilepsy Behav. 2015, 51, 221–224. [Google Scholar] [CrossRef]
- Kim, H.N.; Lee, J.H.; Bae, S.C.; Ryoo, H.M.; Kim, H.H.; Ha, H.; Lee, Z.H. Histone deacetylase inhibitor MS-275 stimulates bone formation in part by enhancing Dhx36-mediated TNAP transcription. J. Bone Miner. Res. 2011, 26, 2161–2173. [Google Scholar] [CrossRef]
- Maeno, T.; Moriishi, T.; Yoshida, C.A.; Komori, H.; Kanatani, N.; Izumi, S.; Takaoka, K.; Komori, T. Early onset of Runx2 expression caused craniosynostosis, ectopic bone formation, and limb defects. Bone 2011, 49, 673–682. [Google Scholar] [CrossRef]
- Arafa, E.A.; Elgendy, N.O.; Elhemely, M.A.; Abdelaleem, E.A.; Mohamed, W.R. Diosmin mitigates dexamethasone-induced osteoporosis in vivo: Role of Runx2, RANKL/OPG, and oxidative stress. Biomed. Pharmacother. 2023, 161, 114461. [Google Scholar] [CrossRef]
- Kim, H.J.; Kim, W.J.; Ryoo, H.M. Post-Translational Regulations of Transcriptional Activity of RUNX2. Mol. Cells 2020, 43, 160–167. [Google Scholar] [CrossRef]
- Jonason, J.H.; Xiao, G.; Zhang, M.; Xing, L.; Chen, D. Post-translational Regulation of Runx2 in Bone and Cartilage. J. Dent. Res. 2009, 88, 693–703. [Google Scholar] [CrossRef]
- Choi, Y.H.; Kim, Y.J.; Jeong, H.M.; Jin, Y.H.; Yeo, C.Y.; Lee, K.Y. Akt enhances Runx2 protein stability by regulating Smurf2 function during osteoblast differentiation. FEBS J. 2014, 281, 3656–3666. [Google Scholar] [CrossRef]
- Pande, S.; Browne, G.; Padmanabhan, S.; Zaidi, S.K.; Lian, J.B.; van Wijnen, A.J.; Stein, J.L.; Stein, G.S. Oncogenic cooperation between PI3K/Akt signaling and transcription factor Runx2 promotes the invasive properties of metastatic breast cancer cells. J. Cell. Physiol. 2013, 228, 1784–1792. [Google Scholar] [CrossRef]
- Cohen-Solal, K.A.; Boregowda, R.K.; Lasfar, A. RUNX2 and the PI3K/AKT axis reciprocal activation as a driving force for tumor progression. Mol. Cancer 2015, 14, 137. [Google Scholar] [CrossRef]
- Siddappa, R.; Martens, A.; Doorn, J.; Leusink, A.; Olivo, C.; Licht, R.; van Rijn, L.; Gaspar, C.; Fodde, R.; Janssen, F.; et al. cAMP/PKA pathway activation in human mesenchymal stem cells in vitro results in robust bone formation in vivo. Proc. Natl. Acad. Sci. USA 2008, 105, 7281–7286. [Google Scholar] [CrossRef]
- He, S.; Choi, Y.H.; Choi, J.K.; Yeo, C.Y.; Chun, C.; Lee, K.Y. Protein kinase A regulates the osteogenic activity of Osterix. J. Cell. Biochem. 2014, 115, 1808–1815. [Google Scholar] [CrossRef]
- Selvamurugan, N.; Pulumati, M.R.; Tyson, D.R.; Partridge, N.C. Parathyroid hormone regulation of the rat collagenase-3 promoter by protein kinase A-dependent transactivation of core binding factor alpha1. J. Biol. Chem. 2000, 275, 5037–5042. [Google Scholar] [CrossRef] [PubMed]







| Target | Sequence | |
|---|---|---|
| CypE_EcoR1 | Forward | CGG AAT TCA ATG GCC ACC ACC AAG CGC |
| CypE_Xho1 | Reverse | CCG CTC GAG CTA GAT GGT GTG GCT CTC |
| CypE_R191A | Forward | AGCAGCTTCCACGCCATCATCCCCCAGTT |
| CypE_R191A | Reverse | AACTGGGGGATGATGGCGTGGAAGCTGCTT |
| CypE_W257A | Forward | TGACAAGACAGACGCGCTGGATGGCAAGCA |
| CypE_W257A | Reverse | TGCTTGCCATCCAGCGCGTCTGTCTTGTCA |
| CypE_1–136 | Reverse | CCG CTC GAG GGC CTT TTT AGC AAT GGG |
| CypE_137–314 | Forward | CGG AAT TCA CGC TCA AAT CCT CAG GTG |
| CypE_187–314 | Forward | CGG AAT TCA AGC AGC TTC CAC CGC ATC |
| Kinase Inhibitor | Catalog Number | Company |
|---|---|---|
| Mitogen-activated protein kinase (MEK) inhibitor (U1026) | 662005 | Calbiochem (San Diego, CA, USA) |
| Protein kinase A (PKA) inhibitor (H89) | 371963 | Calbiochem (San Diego, CA, USA) |
| Protein kinase C (PKC) inhibitor (Go6976) | 345250 | Calbiochem (San Diego, CA, USA) |
| Akt inhibitor (XI) | 124028 | Calbiochem (San Diego, CA, USA) |
| p38 MAPK kinase inhibitor (SB203580) | 559386 | Calbiochem (San Diego, CA, USA) |
| Target | Order # | Company | Dilution |
|---|---|---|---|
| CypE | sc-100700 | Santa Cruz Biotechnology, Santa Cruz, CA, USA | 1:500 |
| Runx2 | sc-390351 | Santa Cruz Biotechnology, Santa Cruz, CA, USA | 1:1000 |
| α-Tubulin | sc-8035 | Santa Cruz Biotechnology, Santa Cruz, CA, USA | 1:1000 |
| HA | 12CA5 | Roche Applied Science, Basel, Switzerland | 1:1000 |
| Myc | 9E10 | Roche Applied Science, Basel, Switzerland | 1:1000 |
| Target | Sequence |
|---|---|
| mCypE forward | 5′-ACACCGAGGGTTTGCTTTTG-3′ |
| mCypE reverse | 5′-GCTCAGATTCATTCATGTTGTCG-3′ |
| mALP forward | 5′-ATC TTT GGT CTG GCT CCC ATG-3′ |
| mALP reverse | 5′-TTT CCC GTT CAC CGT CCA C-3′ |
| mRunx2 forward | 5′-CCT GAA CTC TGC ACC AAG TCC T-3′ |
| mRunx2 reverse | 5′-TCA TCT GGC TCA GAT AGG AGG G-3′ |
| GAPDH forward | 5′-AGG TCG GTG TGA ACG GAT TTG-3′ |
| GAPDH reverse | 5′-GGG GTC GTT GAT GGC AAC A-3′ |
Disclaimer/Publisher’s Note: The statements, opinions and data contained in all publications are solely those of the individual author(s) and contributor(s) and not of MDPI and/or the editor(s). MDPI and/or the editor(s) disclaim responsibility for any injury to people or property resulting from any ideas, methods, instructions or products referred to in the content. |
© 2023 by the authors. Licensee MDPI, Basel, Switzerland. This article is an open access article distributed under the terms and conditions of the Creative Commons Attribution (CC BY) license (https://creativecommons.org/licenses/by/4.0/).
Share and Cite
Piao, M.; Lee, S.H.; Li, Y.; Choi, J.-K.; Yeo, C.-Y.; Lee, K.Y. Cyclophilin E (CypE) Functions as a Positive Regulator in Osteoblast Differentiation by Regulating the Transcriptional Activity of Runx2. Cells 2023, 12, 2549. https://doi.org/10.3390/cells12212549
Piao M, Lee SH, Li Y, Choi J-K, Yeo C-Y, Lee KY. Cyclophilin E (CypE) Functions as a Positive Regulator in Osteoblast Differentiation by Regulating the Transcriptional Activity of Runx2. Cells. 2023; 12(21):2549. https://doi.org/10.3390/cells12212549
Chicago/Turabian StylePiao, Meiyu, Sung Ho Lee, Yuankuan Li, Joong-Kook Choi, Chang-Yeol Yeo, and Kwang Youl Lee. 2023. "Cyclophilin E (CypE) Functions as a Positive Regulator in Osteoblast Differentiation by Regulating the Transcriptional Activity of Runx2" Cells 12, no. 21: 2549. https://doi.org/10.3390/cells12212549
APA StylePiao, M., Lee, S. H., Li, Y., Choi, J.-K., Yeo, C.-Y., & Lee, K. Y. (2023). Cyclophilin E (CypE) Functions as a Positive Regulator in Osteoblast Differentiation by Regulating the Transcriptional Activity of Runx2. Cells, 12(21), 2549. https://doi.org/10.3390/cells12212549

