Upregulation of Nav1.6 Mediated by the p38 MAPK Pathway in the Dorsal Root Ganglia Contributes to Cancer-Induced Bone Pain in Rats
Abstract
1. Introduction
2. Materials and Methods
2.1. Experimental Animals
2.2. Establishment of a CIBP Rat Model
2.3. Radiological and Histochemical Analysis of Bone
2.4. Pain Behavior Test
2.5. Experimental Groups and Treatment
2.6. DRG Collection
2.7. RNA-seq and Bioinformatics Analysis
2.8. Total RNA Extraction and RT-qPCR
2.9. Western Blotting
2.10. Immunofluorescence
2.11. Intrathecal Catheter Implantation
2.12. Construction of Nav1.6 shRNA-Expressing Lentivirus
- shNav1.6#1: CGCCTTATGACCCAGGACTAT
- shNav1.6#2: GGCCATGTGCCTCATTGTCTT
- shNav1.6#3: AAGCAGATGGAGAACATTCTT
- negative control shRNA: TTCTCCGAACGTGTCACGT
2.13. Statistical Analyses
3. Results
3.1. Successful Induction of CIBP in Rats
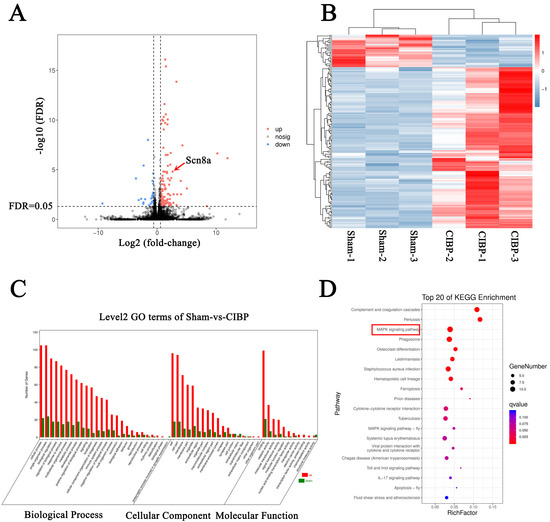
3.2. Changes in Gene Expression Profiles Assessed by RNA Sequencing (RNA-seq) and Gene Ontology (GO) and KEGG Pathway Enrichment Analysis
3.3. Upregulation of Nav1.6 Expression in the DRGs in Rats with CIBP
3.4. Nav1.6 Gene Knockdown Reduces Mechanical Hypersensitivity in Rats with CIBP
3.5. p38 MAPK Inhibition Significantly Increases the Mechanical Pain Threshold in Rats with CIBP
3.6. p38 MAPK Works Upstream of Nav1.6 in Rats with CIBP
4. Discussion
Supplementary Materials
Author Contributions
Funding
Institutional Review Board Statement
Informed Consent Statement
Data Availability Statement
Acknowledgments
Conflicts of Interest
References
- Hu, B.; Zhang, Y.; Zhang, G.; Li, Z.; Jing, Y.; Yao, J.; Sun, S. Research Progress of Bone-Targeted Drug Delivery System on Metastatic Bone Tumors. J. Control. Release 2022, 350, 377–388. [Google Scholar] [CrossRef] [PubMed]
- Gadepalli, A.; Akhilesh; Uniyal, A.; Modi, A.; Chouhan, D.; Ummadisetty, O.; Khanna, S.; Solanki, S.; Allani, M.; Tiwari, V. Multifarious Targets and Recent Developments in the Therapeutics for the Management of Bone Cancer Pain. ACS Chem. Neurosci. 2021, 12, 4195–4208. [Google Scholar] [CrossRef] [PubMed]
- Li, Y.; Bao, Y.; Zheng, H.; Qin, Y.; Hua, B. The Nonreceptor Protein Tyrosine Kinase Src Participates in Every Step of Cancer-Induced Bone Pain. Biomed. Pharmacother. 2021, 141, 111822. [Google Scholar] [CrossRef] [PubMed]
- Chu, X.; Zhuang, H.; Liu, Y.; Li, J.; Wang, Y.; Jiang, Y.; Zhang, H.; Zhao, P.; Chen, Y.; Jiang, X.; et al. Blocking Cancer-Nerve Crosstalk for Treatment of Metastatic Bone Cancer Pain. Adv. Mater. 2022, 34, 2108653. [Google Scholar] [CrossRef] [PubMed]
- Lucchesi, M.; Lanzetta, G.; Antonuzzo, A.; Rozzi, A.; Sardi, I.; Favre, C.; Ripamonti, C.I.; Santini, D.; Armento, G. Developing Drugs in Cancer-Related Bone Pain. Crit. Rev. Oncol. Hematol. 2017, 119, 66–74. [Google Scholar] [CrossRef]
- Benyamin, R.; Trescot, A.M.; Datta, S.; Buenaventura, R.; Adlaka, R.; Sehgal, N.; Glaser, S.E.; Vallejo, R. Opioid Complications and Side Effects. Pain Physician 2008, 11, 105–120. [Google Scholar] [CrossRef]
- Goodwin, G.; McMahon, S.B. The Physiological Function of Different Voltage-Gated Sodium Channels in Pain. Nat. Rev. Neurosci. 2021, 22, 263–274. [Google Scholar] [CrossRef]
- Mulpuri, Y.; Yamamoto, T.; Nishimura, I.; Spigelman, I. Role of Voltage-Gated Sodium Channels in Axonal Signal Propagation of Trigeminal Ganglion Neurons after Infraorbital Nerve Entrapment. Neurobiol. Pain Cambridge 2022, 11, 100084. [Google Scholar] [CrossRef]
- Li, Y.; North, R.Y.; Rhines, L.D.; Tatsui, C.E.; Rao, G.; Edwards, D.D.; Cassidy, R.M.; Harrison, D.S.; Johansson, C.A.; Zhang, H.; et al. DRG Voltage-Gated Sodium Channel 1.7 Is Upregulated in Paclitaxel-Induced Neuropathy in Rats and in Humans with Neuropathic Pain. J. Neurosci. 2018, 38, 1124–1136. [Google Scholar] [CrossRef]
- Su, S.; Shao, J.; Zhao, Q.; Ren, X.; Cai, W.; Li, L.; Bai, Q.; Chen, X.; Xu, B.; Wang, J.; et al. MiR-30b Attenuates Neuropathic Pain by Regulating Voltage-Gated Sodium Channel Nav1.3 in Rats. Front. Mol. Neurosci. 2017, 10, 126. [Google Scholar] [CrossRef]
- Liang, L.; Fan, L.; Tao, B.; Yaster, M.; Tao, Y.-X. Protein Kinase B/Akt Is Required for Complete Freund’s Adjuvant-Induced Upregulation of Nav1.7 and Nav1.8 in Primary Sensory Neurons. J. Pain 2013, 14, 638–647. [Google Scholar] [CrossRef]
- Xie, W.; Strong, J.A.; Ye, L.; Mao, J.-X.; Zhang, J.-M. Knockdown of Sodium Channel NaV1.6 Blocks Mechanical Pain and Abnormal Bursting Activity of Afferent Neurons in Inflamed Sensory Ganglia. Pain 2013, 154, 1170–1180. [Google Scholar] [CrossRef]
- Tanaka, B.S.; Zhao, P.; Dib-Hajj, F.B.; Morisset, V.; Tate, S.; Waxman, S.G.; Dib-Hajj, S.D. A Gain-of-Function Mutation in Nav1.6 in a Case of Trigeminal Neuralgia. Mol. Med. 2016, 22, 338–348. [Google Scholar] [CrossRef]
- Xie, W.; Strong, J.A.; Zhang, J.-M. Local Knockdown of the NaV1.6 Sodium Channel Reduces Pain Behaviors, Sensory Neuron Excitability, and Sympathetic Sprouting in Rat Models of Neuropathic Pain. Neuroscience 2015, 291, 317–330. [Google Scholar] [CrossRef]
- Cang, C.-L.; Zhang, H.; Zhang, Y.-Q.; Zhao, Z.-Q. PKCepsilon-Dependent Potentiation of TTX-Resistant Nav1.8 Current by Neurokinin-1 Receptor Activation in Rat Dorsal Root Ganglion Neurons. Mol. Pain 2009, 5, 33. [Google Scholar] [CrossRef]
- Kao, D.-J.; Li, A.H.; Chen, J.-C.; Luo, R.-S.; Chen, Y.-L.; Lu, J.-C.; Wang, H.-L. CC Chemokine Ligand 2 Upregulates the Current Density and Expression of TRPV1 Channels and Nav1.8 Sodium Channels in Dorsal Root Ganglion Neurons. J. Neuroinflammation 2012, 9, 189. [Google Scholar] [CrossRef]
- Li, M.-Y.; Ding, J.-Q.; Tang, Q.; Hao, M.-M.; Wang, B.-H.; Wu, J.; Yu, L.-Z.; Jiao, M.; Luo, B.-H.; Xie, M.; et al. SIRT1 Activation by SRT1720 Attenuates Bone Cancer Pain via Preventing Drp1-Mediated Mitochondrial Fission. Biochim. Biophys. Acta Mol. Basis Dis. 2019, 1865, 587–598. [Google Scholar] [CrossRef]
- Medhurst, S.J.; Walker, K.; Bowes, M.; Kidd, B.L.; Glatt, M.; Muller, M.; Hattenberger, M.; Vaxelaire, J.; O’Reilly, T.; Wotherspoon, G.; et al. A Rat Model of Bone Cancer Pain. Pain 2002, 96, 129–140. [Google Scholar] [CrossRef]
- Chaplan, S.R.; Bach, F.W.; Pogrel, J.W.; Chung, J.M.; Yaksh, T.L. Quantitative Assessment of Tactile Allodynia in the Rat Paw. J. Neurosci. Methods 1994, 53, 55–63. [Google Scholar] [CrossRef]
- Fornetti, J.; Welm, A.L.; Stewart, S.A. Understanding the Bone in Cancer Metastasis. J. Bone Miner. Res. 2018, 33, 2099–2113. [Google Scholar] [CrossRef]
- Aielli, F.; Ponzetti, M.; Rucci, N. Bone Metastasis Pain, from the Bench to the Bedside. Int. J. Mol. Sci. 2019, 20, 280. [Google Scholar] [CrossRef] [PubMed]
- Currie, G.L.; Delaney, A.; Bennett, M.I.; Dickenson, A.H.; Egan, K.J.; Vesterinen, H.M.; Sena, E.S.; Macleod, M.R.; Colvin, L.A.; Fallon, M.T. Animal Models of Bone Cancer Pain: Systematic Review and Meta-Analyses. Pain 2013, 154, 917–926. [Google Scholar] [CrossRef] [PubMed]
- Sung, H.; Ferlay, J.; Siegel, R.L.; Laversanne, M.; Soerjomataram, I.; Jemal, A.; Bray, F. Global Cancer Statistics 2020: GLOBOCAN Estimates of Incidence and Mortality Worldwide for 36 Cancers in 185 Countries. CA Cancer J. Clin. 2021, 71, 209–249. [Google Scholar] [CrossRef] [PubMed]
- Zhu, H.; Ding, J.; Wu, J.; Liu, T.; Liang, J.; Tang, Q.; Jiao, M. Resveratrol Attenuates Bone Cancer Pain through Regulating the Expression Levels of ASIC3 and Activating Cell Autophagy. Acta Biochim. Biophys. Sin. Shanghai 2017, 49, 1008–1014. [Google Scholar] [CrossRef] [PubMed]
- Herzog, R.I.; Cummins, T.R.; Ghassemi, F.; Dib-Hajj, S.D.; Waxman, S.G. Distinct Repriming and Closed-State Inactivation Kinetics of Nav1.6 and Nav1.7 Sodium Channels in Mouse Spinal Sensory Neurons. J. Physiol. 2003, 551, 741–750. [Google Scholar] [CrossRef]
- Cummins, T.R.; Dib-Hajj, S.D.; Herzog, R.I.; Waxman, S.G. Nav1.6 Channels Generate Resurgent Sodium Currents in Spinal Sensory eurons. FEBS Lett. 2005, 579, 2166–2170. [Google Scholar] [CrossRef]
- Chen, L.; Huang, J.; Benson, C.; Lankford, K.L.; Zhao, P.; Carrara, J.; Tan, A.M.; Kocsis, J.D.; Waxman, S.G.; Dib-Hajj, S.D. Sodium Channel Nav1.6 in Sensory Neurons Contributes to Vincristine-Induced Allodynia. Brain 2020, 143, 2421–2436. [Google Scholar] [CrossRef]
- Sittl, R.; Lampert, A.; Huth, T.; Schuy, E.T.; Link, A.S.; Fleckenstein, J.; Alzheimer, C.; Grafe, P.; Carr, R.W. Anticancer Drug Oxaliplatin Induces Acute Cooling-Aggravated Neuropathy via Sodium Channel Subtype Na(V)1.6-Resurgent and Persistent Current. Proc. Natl. Acad. Sci. USA 2012, 109, 6704–6709. [Google Scholar] [CrossRef]
- Li, L.; Shao, J.; Wang, J.; Liu, Y.; Zhang, Y.; Zhang, M.; Zhang, J.; Ren, X.; Su, S.; Li, Y.; et al. MiR-30b-5p Attenuates Oxaliplatin-Induced Peripheral Neuropathic Pain through the Voltage-Gated Sodium Channel Nav1.6 in Rats. Neuropharmacology 2019, 153, 111–120. [Google Scholar] [CrossRef]
- Turjanski, A.G.; Vaqué, J.P.; Gutkind, J.S. MAP Kinases and the Control of Nuclear Events. Oncogene 2007, 26, 3240–3253. [Google Scholar] [CrossRef]
- Lewis, T.S.; Shapiro, P.S.; Ahn, N.G. Signal Transduction through MAP Kinase Cascades. Adv. Cancer Res. 1998, 74, 49–139. [Google Scholar]
- Mai, L.; Zhu, X.; Huang, F.; He, H.; Fan, W. P38 Mitogen-Activated Protein Kinase and Pain. Life Sci. 2020, 256, 117885. [Google Scholar] [CrossRef]
- Qu, Y.-J.; Zhang, X.; Fan, Z.-Z.; Huai, J.; Teng, Y.-B.; Zhang, Y.; Yue, S.-W. Effect of TRPV4-P38 MAPK Pathway on Neuropathic Pain in Rats with Chronic Compression of the Dorsal Root Ganglion. Biomed Res. Int. 2016, 2016, 6978923. [Google Scholar] [CrossRef]
- Zhuang, Z.-Y.; Gerner, P.; Woolf, C.J.; Ji, R.-R. ERK Is Sequentially Activated in Neurons, Microglia, and Astrocytes by Spinal Nerve Ligation and Contributes to Mechanical Allodynia in This Neuropathic Pain Model. Pain 2005, 114, 149–159. [Google Scholar] [CrossRef]
- Ma, W.; Quirion, R. The ERK/MAPK Pathway, as a Target for the Treatment of Neuropathic Pain. Expert Opin. Ther. Targets 2005, 9, 699–713. [Google Scholar] [CrossRef]
- Han, Y.; Li, Y.; Xiao, X.; Liu, J.; Meng, X.-L.; Liu, F.-Y.; Xing, G.-G.; Wan, Y. Formaldehyde Up-Regulates TRPV1 through MAPK and PI3K Signaling Pathways in a Rat Model of Bone Cancer Pain. Neurosci. Bull. 2012, 28, 165–172. [Google Scholar] [CrossRef]
- Zang, Y.; Xin, W.-J.; Pang, R.-P.; Li, Y.-Y.; Liu, X.-G. Upregulation of Nav1.3 Channel Induced by RrTNF in Cultured Adult Rat DRG Neurons via P38 MAPK and JNK Pathways. Chin. J. Physiol. 2011, 54, 241–246. [Google Scholar] [CrossRef]
- Wittmack, E.K.; Rush, A.M.; Hudmon, A.; Waxman, S.G.; Dib-Hajj, S.D. Voltage-Gated Sodium Channel Nav1.6 Is Modulated by P38 Mitogen-Activated Protein Kinase. J. Neurosci. 2005, 25, 6621–6630. [Google Scholar] [CrossRef]
- Chen, W.; Sheng, J.; Guo, J.; Gao, F.; Zhao, X.; Dai, J.; Wang, G.; Li, K. Tumor Necrosis Factor-α Enhances Voltage-Gated Na+ Currents in Primary Culture of Mouse Cortical Neurons. J. Neuroinflammation 2015, 12, 126. [Google Scholar] [CrossRef]
- Park, S.H.; Eber, M.R.; Widner, D.B.; Shiozawa, Y. Role of the Bone Microenvironment in the Development of Painful Complications of Skeletal Metastases. Cancers 2018, 10, 141. [Google Scholar] [CrossRef]
- Yong, H.Y.; Koh, M.S.; Moon, A. The p38 MAPK inhibitors for the treatment of inflammatory diseases and cancer. J. Expert Opin. Investig. Drugs 2009, 18, 1893–1905. [Google Scholar] [CrossRef] [PubMed]






| Genes | Sequences (5′–3′) |
|---|---|
| LOC100911356 | F-AGTATCAGCAGCAGCACAGT |
| R-AGGGCATCCAGGTCAAAGTT | |
| Ndst2 | F-CGCTCCTCTGCTACATCTCA |
| R-GCTCATAGGTGCTGTGATTGG | |
| Cct8l1 | F-GCTGACTACTGTGGCGTCAT |
| R-AGGTGCAATCTCACGTTCC | |
| Prss29 | F-CCCTTTGTGAGAAGCTGTATCG |
| R-GAGTCACCATAGCAGGAGTCT | |
| Epyc | F-GTTCGTAAGGCGCTAGAGGA |
| R-TACCAATGGGCAAACGAGGT | |
| Fcrla | F-CCGGATAAACCGCCTTCTCA |
| R-TTTGTAGTGGCAGGCTTCCG | |
| Scn8a | F-ACTGGACGATACCAGCTCCT |
| R-TTCCTCGATGTTGACCTGGC | |
| GAPDH | F-ACGGCAAGTTCAACGGCACAG |
| R-GAAGACGCCAGTAGACTCCACGAC |
Publisher’s Note: MDPI stays neutral with regard to jurisdictional claims in published maps and institutional affiliations. |
© 2022 by the authors. Licensee MDPI, Basel, Switzerland. This article is an open access article distributed under the terms and conditions of the Creative Commons Attribution (CC BY) license (https://creativecommons.org/licenses/by/4.0/).
Share and Cite
Lin, M.; Chen, X.; Wu, S.; Chen, P.; Wan, H.; Ma, S.; Lin, N.; Liao, Y.; Zheng, T.; Jiang, J.; et al. Upregulation of Nav1.6 Mediated by the p38 MAPK Pathway in the Dorsal Root Ganglia Contributes to Cancer-Induced Bone Pain in Rats. Cells 2022, 11, 3375. https://doi.org/10.3390/cells11213375
Lin M, Chen X, Wu S, Chen P, Wan H, Ma S, Lin N, Liao Y, Zheng T, Jiang J, et al. Upregulation of Nav1.6 Mediated by the p38 MAPK Pathway in the Dorsal Root Ganglia Contributes to Cancer-Induced Bone Pain in Rats. Cells. 2022; 11(21):3375. https://doi.org/10.3390/cells11213375
Chicago/Turabian StyleLin, Mingxue, Xiaohui Chen, Shuyan Wu, Pinzhong Chen, Haiyang Wan, Simeng Ma, Na Lin, Yanling Liao, Ting Zheng, Jundan Jiang, and et al. 2022. "Upregulation of Nav1.6 Mediated by the p38 MAPK Pathway in the Dorsal Root Ganglia Contributes to Cancer-Induced Bone Pain in Rats" Cells 11, no. 21: 3375. https://doi.org/10.3390/cells11213375
APA StyleLin, M., Chen, X., Wu, S., Chen, P., Wan, H., Ma, S., Lin, N., Liao, Y., Zheng, T., Jiang, J., & Zheng, X. (2022). Upregulation of Nav1.6 Mediated by the p38 MAPK Pathway in the Dorsal Root Ganglia Contributes to Cancer-Induced Bone Pain in Rats. Cells, 11(21), 3375. https://doi.org/10.3390/cells11213375
