Abstract
Chromium is a major heavy metal pollutant that affects the health of both plants and animals. In this study, sunflower seedlings were treated with K2Cr7O4 containing 50, 100, and 250 mg of pure chromium per kilogram of soil. It was found that the chromium was absorbed by the roots and transported within plant tissues to the stems and leaves. Chromium affected sunflower photosynthesis, seen in increased the Fv/Fm values as the chromium concentration rose. Metagenomic sequencing of rhizosphere microbial communities after treatment with 100 mg/kg pure chromium indicated that the rhizosphere microorganisms were resistant to chromium exposure; chromium was found to promote dopamine secretion and chromium complexation by the microorganisms. In addition, chromium was found to reduce microbial production of N2O reductase and increase the emission of the greenhouse gas N2O. In addressing the problem of chromium pollution in sunflower farmland, Bacillus sp. strain C8 was isolated and shown to effectively reduce soil chromium contents and chromium absorption by sunflower, thereby reducing the adverse effects of the metal. Furthermore, a gene associated with chromium resistance, LOC118480906, was identified by transcriptome sequencing of sunflower plants. In conclusion, the findings denonstrate: (1) the effect of chromium exposure on sunflower growth and development of sunflower; (2) the ecological effects of chromium exposure on sunflower farmland; (3) the regulation of soil microbes and the identification of resistance associated genes are effective ways to reduce chromium pollution.
1. Introduction
As urbanization and industry advance, the issue of heavy metal pollution is increasingly significant [1,2]. Data from the Ministry of Ecology and Environment of the People’s Republic of China and the Ministry of Land and Resources indicate that the soil in China is contaminated by heavy metals, with chromium identified as the primary soil pollutant [3]. Chromium exists in both trivalent and hexavalent forms, with hexavalent chromium being more toxic [4,5]. The risk screening value for soil contamination of agricultural land is 150–250 mg/kg. There are considerable risks to both fauna and flora [6,7,8,9]. Chromium adversely affects plants primarily by diminishing germination rates, enzyme activity, crop production, and quality [10,11,12]. It also influences cellular division, the cell cycle, and photosynthesis in plants [12,13,14,15].
Sunflower is a significant global oil crop [16,17]; sunflower oil is recognized as a healthy cooking oil due to its high linoleic acid content [18]. Studying the impacts of chromium on sunflower agriculture amidst heavy metal contamination is crucial for safeguarding human health. Chromium stress elevated antioxidant activity, reduced plant height, and influenced chlorophyll and oil content in sunflowers [18,19], primarily employing mycorrhizal fungi, biocarbon, nanomaterials, glutamic acid, gibberellic acid, and 5-aminolevulinic acid to mitigate chromium toxicity in sunflowers [18,19,20,21,22].
The investigation into the impact of various treatment conditions on the population and functionality of plant rhizosphere microorganisms using metagenomic sequencing of rhizosphere soil microorganisms is well established [23,24,25,26,27,28]. Microorganisms in the rhizosphere significantly contribute to the fixation of heavy metals, and the immobilization of these metals is influenced by rhizosphere exudates [29]. Utilizing rhizosphere metagenomic sequencing will enable the investigation of soil microorganisms’ impact on chromium.
In view of the current situation of chromium pollution in China and the important role of sunflower oil, it is of great significance to assess the impact of chromium on sunflower farmland systems and develop methods to prevent chromium pollution to achieve sustainable agriculture and ensure food security. In this study, a chlorophyll fluorescence camera with an intelligent acquisition system was used to determine the effects of various chromium concentrations on sunflower chlorophyll fluorescence parameters, followed by metagenomic sequencing to investigate functional changes in sunflower rhizosphere microorganisms under chromium exposure. Lastly, a chromium-resistant gene was identified using transcriptome sequencing. The findings provide a comprehensive assessment of the effects of chromium exposure on sunflower farmland systems, as well as methods used for control.
2. Materials and Methods
2.1. Environmental Conditions for Plant Growth and Experimental Treatment
The sunflower hybrid MH1362 was chosen and planted in a greenhouse with 16 h of light and 8 h of darkness, a daily temperature of 25 °C, a nighttime temperature of 22 °C, and chernozem soil in August 2024. Therapy was administered once to the sunflower till the immature leaves were completely expanded; four treatments were implemented, where Cr0 indicates the absence of K2Cr2O7, and Cr1, Cr2, and Cr3 denote Cr concentrations of 50 mg/kg, 100 mg/kg, and 250 mg/kg in the soil (chernozem), respectively.
2.2. Acquisition of Chlorophyll Fluorescence Index and Chromium Determination
The acquisition of the chlorophyll fluorescence index was conducted at night utilizing a plant phenotyping platform outfitted with a chlorophyll fluorescence camera, TraitDiscovery assay (PhenoTrait, Beijing, China), and chromium assay in accordance with the previously established method [30]. The sunflower seedlings are categorized into roots, stems, and leaves, subsequently subjected to heating in an oven at 105 °C for 40 min, followed by heating at a constant temperature of 70 °C until a stable weight is achieved. The desiccated samples are then pulverized into a powder, digested with nitric acid, and analyzed using an atomic absorption spectrometer (PinAAcle 500, PerkinElmer, Waltham, MA, USA) to measure chromium.
2.3. Rhizosphere Microbial Metagenomic Sequencing, Transcriptome Sequencing, and Analysis of WGCNA and DEGs
The metagenomic sequencing technique parallels the prior method [31]. In summary, 0.5 g of rhizosphere soil was collected and rapidly frozen in liquid nitrogen. DNA was extracted, fragmented, tailed, amplified via PCR, and sequenced using the second-generation Illumina HiSeq™ 2000 next-generation sequencer (Illumina, San Diego, CA, USA) [32,33]. The transcriptome sequencing approach also follows the previous method [34], wherein 0.1 g of sunflower leaves from various treatments were quickly frozen in liquid nitrogen. RNA was extracted and reverse transcribed into cDNA, libraries were constructed, and sequencing was conducted using the NovaSeq platform from Illumina. The methodologies for WGCNA (Weighted Correlation Network Analysis) and DEGs (Differentially Expressed Genes) analysis were consistent with those employed in prior studies [35,36,37].
2.4. Isolation of Chromium-Resistant Bacteria
The purification of chromium-resistant soil microorganisms was performed using slightly modified method described previously [38]. Specifically, 1 g of soil containing Cr at 100 mg/kg was selected and added to a test tube containing 10 mL of sterilized water, designated as 10−1. Following thorough mixing, 1 mL of the soil suspension was transferred to a tube with 9 mL of sterilized water, labeled as 10−2. This process continued until a dilution of 10−7 was achieved. Subsequently, 200 µL of the diluted suspension was inoculated into the corresponding peptone beef paste solid medium (comprising 0.3% beef paste, 1% peptone, 0.5% NaCl, and 1% agar) and incubated inverted at 28 °C for 3 days. A single colony was then selected from the low-concentration dilution plate, and 16S primers were employed for colony PCR sequencing to identify the strain species [39].
2.5. In Vitro and In Vivo Studies in Plants to Ascertain the Effects of Potential Strains on Chromium
The selected strains were propagated and centrifuged, and the supernatant was discarded. The bacterial solution was resuspended to an optical density of 0.6 at 600 nm using a 0.03 μmol/mL Cr6+ solution. Cultivation occurred at 28 °C with shaking at 200 rpm, and the Cr6+ concentration was measured every 24 h, following the protocol outlined by the kit manufacturer (boxbio, Beijing, China, cat. AKEN094C). Two methodologies were employed for in vivo validation. The first involved resuspending the bacterial solution (OD600 = 0.6) in a 0.03 μmol/mL Cr6+ solution to irrigate the sunflowers, facilitating the assessment of chromium content in the roots of both the experimental and control groups. The second method utilized a 100 mg/kg Cr6+ solution.
3. Results
3.1. Impact of Chromium on the Growth and Development of Helianthus annuus
To investigate the impact of chromium on the growth and development of sunflowers, seedlings were subjected to varying concentrations of Cr6+. Prior to treatment, the growth of sunflower seedlings in both the experimental and control groups was uniform and robust (Figure 1A). Following 24 h of exposure to varying concentrations of Cr6+, the sunflower leaves in the control group exhibited healthy growth, whereas those in the treatment group displayed curling and drooping, with the severity of leaf curl intensifying alongside the increase in treatment concentration (Figure 1B). The highest quantum yield of primary photochemistry (Fv/Fm) is the paramount chlorophyll fluorescence characteristic for assessing plant health [40]. To quantitatively assess the impact of chromium on sunflower health, we employed a chlorophyll fluorescence camera to record the Fv/Fm values across various chromium treatments. A decrease in Fv/Fm values indicated diminished plant health with increasing chromium concentration (Figure 1C,E). We measured chlorophyll fluorescence intensity, observing that higher chromium concentrations corresponded to increased fluorescence intensity (Figure 1F). Additionally, we examined chromium absorption in sunflowers, quantifying chromium content across various tissues. Our findings revealed that as chromium concentration increased, the levels in roots and stems also rose, while concentrations in roots, stems, and leaves decreased at the Cr1 concentration (Figure 1D). This indicates that chromium can be effectively transported in sunflowers from roots to stems and, subsequently, to leaves.
Figure 1.
Impact of varying Cr6+ concentrations on sunflower seedlings. (A) Image depicting sunflower growth prior to Cr6+ treatment. (B) Image depicting sunflower growth subsequent to Cr6+ treatment. (C) The Fv/Fm value of sunflowers subjected to various Cr6+ treatments was captured using a chlorophyll fluorescence camera. A redder hue indicates a lower Fv/Fm ratio. (D) Chromium concentrations in various organs of sunflowers subjected to various treatments. (E,F) The Fv/Fm and chlorophyll fluorescence intensity values of sunflowers subjected to various chromium treatments. Utilizing the t-test, ** denotes p < 0.05. Cr0 indicates the absence of Cr, Cr1 signifies 50 mg/kg of Cr, Cr2 denotes 100 mg/kg of Cr, and Cr3 represents 250 mg/kg of Cr.
3.2. Impact of Chromium on Microorganisms in the Sunflower Rhizosphere
This study conducted metagenomic sequencing to investigate the impact of chromium on rhizosphere bacteria associated with sunflower growth. We employed the Alpha diversity estimator method to assess the impact of chromium treatment on the diversity of sunflower rhizosphere microorganisms. Our findings revealed that the Simpson index for chromium treatment was significantly lower than that of the control, indicating a notable increase in biodiversity post-chromium treatment (Figure 2A). Additionally, we conducted a chromium analysis of soil rhizosphere microbial species, identifying variations in microbial population numbers across 10 primary objectives (Figure 2B). We also examined specific differential species (Figure 2C and Figure S1, Supplementary Table S1), with Nitrosophaceae_archaeon representing the highest proportion. Furthermore, KEGG (Kyoto Encyclopedia of Genes and Genomes) analysis was conducted on the functional alterations of rhizosphere microorganisms following chromium treatment, revealing that the pathway with the most significant variation was the two-component system (Figure 2D, Supplementary Table S2). Dopamine, a byproduct of betalain production, can chelate heavy metal ions due to the differential route. This study examined the impact of chromium metal on the betalain production pathway in soil microorganisms [41]. In comparison to the control group, chromium therapy diminished the prevalence of catechol O-methyltransferase (2.1.1.6), an enzyme that catalyzes the conversion of dopamine to 3-methoxytyramine. It enhances the concentration of aromatic L-amino acid (4.1.1.28), which facilitates the conversion of L-Dopa to dopamine (Figure 2E and Figure S2). In conclusion, chromium treatment enhanced the concentration of the metal chelator dopamine and immobilized heavy metal chromium through microorganisms in rhizosphere soil.
Figure 2.
Impact of the heavy metal chromium on rhizosphere microbial development in sunflowers. (A) Effects of the heavy metal chromium on microbial biodiversity in rhizosphere soils. (B) Impact of the heavy metal chromium on the rhizosphere microbial community of sunflowers. The left outer ring denotes various treatments, with Cr0 indicating the absence of chromium application and Cr2 signifying the application of 100 mg K2Cr2O7 per kilogram of soil. The right outer ring illustrates distinct target microorganisms, while the second circle on the right depicts the relative abundance of each microorganism type across different treatments. (C) Impact of heavy metal chromium on microbial species in the sunflower rhizosphere (D) Impact of heavy metal chromium on the KEGG pathway (E) Impact of heavy metal chromium on the betalain biosynthesis pathway. 2.1.1.6 indicating catechol O-methyltransferase and 4.1.1.28 indicating aromatic L-amino acid. * indicating p < 0.05 and ** indicating p < 0.01.
3.3. Impact of Chromium on Nitrogen Metabolism and Virulence Determinants in Sunflower Rhizosphere Bacteria
Nitrogen fertilizer is the primary determinant of crop yield and greenhouse gas emissions in agriculture. Upon application, organic nitrogen fertilizer is transformed by microorganisms in the soil into NO3−, which is readily assimilated by plants through nitrification. Subsequently, NO3− is converted into N2 via denitrification, a process that also generates the greenhouse gasses N2O and NO [42]. We investigated the nitrogen metabolism pathway of rhizosphere microorganisms in chromium-treated sunflowers to assess the impact of chromium on nitrogen metabolism in these microorganisms. In comparison to the control group, the relative abundance of N2O reductase (1.7.2.4) diminished following chromium treatment (Figure 3A,B), resulting in increased emissions of the greenhouse gas N2O. Harmful microorganisms in the rhizosphere can induce plant susceptibility [43,44,45,46,47]. We also examined the impact of chromium on the bacterial secretion system, which comprises nine principal secretion systems [48]. These systems are categorized into one-step and two-step secretion, with the Type II system representing a two-step process. In this system, substances are secreted into the interstitial space, followed by the release of virulence factors into the environment via the Sec-SRP pathway [49]. Our findings indicate that the abundance of SecD/F, SeCY, Yajc, and Yixdc proteins within the Sec-SRP system increased upon the addition of heavy metal chromium to the soil, while the abundance of proteins in the Sec-I (TolC) and Type VI (DotU, VgrG) secretion systems decreased (Supplementary Figures S3 and S4). We examined the impact of chromium on the virulence factors of rhizosphere bacteria and discovered that the iron absorption system and toxin levels were dramatically elevated following chromium exposure, although the presence and phase variation were markedly reduced (Figure 3C).
Figure 3.
Diagram showing the impact of the heavy metal chromium on microbial nitrogen metabolism pathways and virulence factors. (A) KEGG pathway diagram of nitrogen metabolism. (B) Variations in the concentration of N2O reductase involved in nitrogen metabolism following exposure to heavy metal chromium. (C) Impact of chromium treatment on virulence factors. The t-test was employed, with * indicating p < 0.05 and ** indicating p < 0.01. 1.7.2.4 represents N2O reductase in the nitrogen metabolism pathway.
3.4. Bacillus Species Possibly Mitigate the Toxicity of Chromium to Sunflowers
Rhizosphere microorganisms play a crucial role in mitigating heavy metal pollution; thus, we isolated and purified soil rhizosphere microorganisms exposed to potassium dichromate at 100 mg/kg to identify bacteria that diminish chromium toxicity. We conducted 16S sequencing of the isolated bacterial single colony to identify strains with a high repetition rate for subsequent experimentation. The C1, C6, and C8 strains exhibited the highest repeat rates, thereby designating them as candidate strains. The organisms are Bacillus huizhouensis MnS1200909, Arthrobacter species Tibet-ITa1, and Bacillus species 201705CJKOP-59 (Figure 4A, Supplementary Table S3). We cultivated these three strains on beef paste peptone solid medium, observing that the surviving colonies of C1 and C6 were fewer than those of C8, which exhibited greater viscosity than C1 and C6 when the same volume of bacterial solution was applied (Figure 4B). We assessed the impact of three candidate strains on chromium VI through in vitro experiments, incubating equal quantities of C1, C6, and C8 with potassium dichromate. Our findings indicated that only the C8 strain significantly diminished the concentration of chromium VI (Figure 4D), leading us to conclude that C8 can mitigate the detrimental effects of chromium on sunflowers. In comparison to the control group, the root absorption of sunflowers treated with the C8 strain was markedly diminished (Figure 4E). Additionally, sunflowers were subjected to high concentrations of chromium with C8 bacteria. After three days, the sunflower treated with C8 remained viable, in contrast to the control group, which exhibited withering without C8 (Figure 4F). In vitro and in vivo plant tests confirmed that the C8 strain effectively diminished toxicity by decreasing chromium absorption in sunflowers.
Figure 4.
Isolation and evaluation of chromium-resistant bacteria. (A) Proportion of purified strains in chromium-contaminated soil. (B,C) Morphological comparison of target strains. 100, 10−1, and 10−2 correspond to OD600 values of 0.6, 0.06, and 0.006, respectively, and PBP represents peptone beef paste solid medium. (D) In vitro research on plants to assess the impact of the C8 strain on Cr6+. (E,F) In vivo tests were performed to assess the impact of the C8 strain on chromium contamination in sunflowers. Treatments (D,E) received chromium at concentrations of 0.03 μmol/mL Cr6+, while treatment (F) was administered chromium at a concentration of 100 mg/kg soil.** indicating p < 0.01.
3.5. Transcriptome Sequencing for the Identification of Chromium Resistance Genes in Helianthus annuus
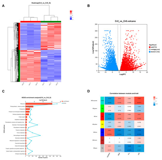
We have identified and purified rhizosphere bacteria to identify strains capable of mitigating chromium toxicity. Subsequently, we sought to identify the chromium resistance gene in sunflowers by conducting transcriptome sequencing on chromium-treated and control sunflower leaves. A substantial number of differentially expressed genes were observed (Figure 5A) between the experimental and control groups; specifically, there were 9775 up-regulated genes and 11,516 down-regulated genes compared to the control (Figure 5B, Supplementary Table S4). These differentially expressed genes were predominantly enriched in pathways associated with ribosomes, photosynthetic antenna proteins, and other processes closely linked to crop growth and development (Figure 5C). To identify genes associated with chromium resistance, we utilized fluorescence parameters from chromium-treated sunflowers as phenotypes and conducted WGCNA on differentially expressed genes. This resulted in two co-expression modules, MEturquoise and MEblue, which exhibited a strong correlation with the phenotype of chromium-treated sunflowers (Figure 5D, Supplementary Table S5). The MEturquoise module comprised 10,025 genes, while the MEblue module contained 9204 genes. We collaboratively examined these two modules alongside chromium-treated differentially expressed genes, ultimately identifying the putative receptor-like protein kinase LOC118480906, which is closely associated with Arabidopsis At5g39000. Previous studies indicate that At5g39000 influences the absorption of heavy metals such as nickel, cadmium, and zinc in Arabidopsis [50]. The impact of LOC118480906 on chromium requires further validation through transgenic approaches.
Figure 5.
Transcriptional sequencing for the identification of chromium resistance genes in sunflowers. (A) Heat map illustrating differentially expressed genes in sunflower subjected to various chromium treatments. (B) Volcano plot depicting differentially expressed genes in sunflowers with distinct chromium treatments. (C) Differential KEGG pathway analysis of sunflowers under varying chromium treatments. (D) Correlation module between WGCNA and chlorophyll fluorescence parameters.
4. Discussion
4.1. Influence of Chromium on Agricultural Ecosystems Is Multifaceted
Chromium is a significant heavy metal contaminant, and prior investigations into its dangers have primarily concentrated on the direct adverse effects on crops and the repercussions for animals and humans via food chain accumulation [51,52,53,54,55]; however, the synergistic effects of chromium’s hazards have been infrequently examined. We initially investigated the toxicological impact of the heavy metal chromium on sunflowers and discovered that chromium may be translocated within plants. Elevated concentrations of chromium impair the photosynthetic process in sunflowers and can be lethal to sunflower seedlings (Figure 1). Furthermore, through rhizosphere microbial metagenomic sequencing, we discovered that the heavy metal chromium influences the alteration of rhizosphere microbial populations (Figure 2B), subsequently affecting the functionality of rhizosphere microorganisms. Our investigation into microbial nitrogen metabolism pathways revealed that the application of chromium elevates the emission of the greenhouse gas N2O (Figure 3A). We also examined the impact of chromium on bacterial secretion systems and found that it exerts a complex influence on various metal interactions with plant pathogenic microorganisms, promoting the secretion of Sec-SRP-type virulence factors while inhibiting other types of virulence factor secretion (Figure 3C). Chromium was found to significantly enhance the iron absorption system and toxin levels, while also markedly reducing adhesion and phase variation, illustrating the complicated impact of chromium on plant pathogenic bacteria. This study examined the multifaceted risks of chromium, including its detrimental effects on sunflower plants, its influence on pathogenic bacteria, and its repercussions on greenhouse gas emissions.
4.2. Thorough Management of Chromium Toxicity Is an Efficacious Approach
The mitigation and regulation of chromium’s biological toxicity has consistently been a prominent research focus [56,57,58]. This work aimed to diminish the detrimental effects on sunflowers in chromium-contaminated agricultural soil through microbial management and the extraction of heavy metal chromium resistance genes. Metagenomic sequencing of rhizosphere microorganisms revealed that chromium in soil can enhance the synthesis of dopamine by these bacteria, which can subsequently form a compound with chromium to immobilize it (Figure 2E). Furthermore, we have identified a chromium resistance gene using transcriptome sequencing of sunflower leaves (Figure 5D), which will be highly significant for the integrated utilization of microbes and resistance genes.
5. Conclusions
This study’s metagenome sequencing of sunflower rhizosphere microorganisms elucidated the extensive impacts of the heavy metal chromium on sunflower farmland. Specifically, chromium not only adversely affects sunflowers, potentially leading to mortality through its influence on photosynthesis, but also exacerbates greenhouse gas emissions and alters the diversity of disease-suppressing microorganisms in the sunflower ecosystem. We evaluated the chromium-resistant microbiological Bacillus sp. strain C8 and the sunflower resistance gene LOC118480906 in sunflower agricultural land (Figure 6).
Figure 6.
The model used in the study. (a) Rhizosphere microorganisms contain defense mechanisms against chromium, with chromium exposure leading to increased secretion of dopmine and chromium complexation by rhizosphere microorganisms, reducing the adverse effects of the metal. (b) Chromium affects nitrogen metabolism in rhizosphere microorganisms, reduces the levels of N2O reductase, and increases the emission of greenhouse gas N2O. (c) The purified Bacillus sp. strain C8 could reduce concentration of Cr6+ and overall chromium contamination, a sunflower gene associated with chromium resistance, LOC118480906 was identified, providing directions for breeding chromium-resistance sunflower. (d) Chromium primarily affects sunflower growth and development by influencing photosynthesis and the photosynthetic antenna protein pathway.
Supplementary Materials
The following supporting information can be downloaded at: https://www.mdpi.com/article/10.3390/agronomy15020464/s1.
Author Contributions
Conceptualization, Y.Y.; methodology, S.L. and L.W.; data cutation, R.Y. and Y.Y.; formal analysis, R.Y. and H.Y.; resources, L.Y.; writing-origonal draft, R.Y.; writing-review and editing, Y.Y. All authors have read and agreed to the published version of the manuscript.
Funding
This research received no external funding.
Data Availability Statement
The original contributions presented in this study are included in the article/Supplementary Material. Further inquiries can be directed to the corresponding author.
Conflicts of Interest
The authors declare no conflicts of interest.
References
- Li, B.; Li, C.; Xiang, Z.; Yan, H.; Cao, Y.; Gao, H. Studies on stabilization effect of calcium dihydrogen phosphate (Ca(H2PO4)2) on Lead(Pb)-contaminated Soil. Int. J. Phytoremediat. 2022, 24, 456–462. [Google Scholar] [CrossRef] [PubMed]
- Yuan, L.; Xu, X.; Li, H.; Wang, N.; Guo, N.; Yu, H. Development of novel assisting agents for the electrokinetic remediation of heavy metal-contaminated kaolin. Electrochim. Acta 2016, 218, 140–148. [Google Scholar] [CrossRef]
- Chen, M.; Jiang, P.; Zhang, X.; Sunahara, G.I.; Liu, J.; Yu, G. Physiological and biochemical responses of Leersia hexandra Swartz to nickel stress: Insights into antioxidant defense mechanisms and metal detoxification strategies. J. Hazard. Mater. 2024, 466, 133578. [Google Scholar] [CrossRef] [PubMed]
- Ma, L.; Xu, J.; Chen, N.; Li, M.; Feng, C. Microbial reduction fate of chromium (Cr) in aqueous solution by mixed bacterial consortium. Ecotoxicol. Environ. Saf. 2019, 170, 763–770. [Google Scholar] [CrossRef]
- Das, P.K.; Das, B.P.; Dash, P. Chromite mining pollution, environmental impact, toxicity and phytoremediation: A review. Environ. Chem. Lett. 2021, 19, 1369–1381. [Google Scholar] [CrossRef]
- Mishra, S.; Bharagava, R.N. Toxic and genotoxic effects of hexavalent chromium in environment and its bioremediation strategies. J. Environ. Sci. Health Part C 2016, 34, 1–32. [Google Scholar] [CrossRef]
- Alvarez, C.C.; Gómez, M.E.B.; Zavala, A.H. Hexavalent chromium: Regulation and health effects. J. Trace Elem. Med. Biol. 2021, 65, 126729. [Google Scholar] [CrossRef]
- Sharma, A.; Kumar, V.; Shahzad, B.; Ramakrishnan, M.; Sidhu, G.P.S.; Bali, A.S.; Handa, N.; Kapoor, D.; Yadav, P.; Khanna, K.; et al. Photosynthetic Response of Plants Under Different Abiotic Stresses: A Review. J. Plant Growth Regul. 2020, 39, 509–531. [Google Scholar] [CrossRef]
- Handa, N.; Kohli, S.K.; Sharma, A.; Thukral, A.K.; Bhardwaj, R.; Abd_Allah, E.F.; Alqarawi, A.A.; Ahmad, P. Selenium modulates dynamics of antioxidative defence expression, photosynthetic attributes and secondary metabolites to mitigate chromium toxicity in Brassica juncea L. plants. Environ. Exp. Bot. 2019, 161, 180–192. [Google Scholar] [CrossRef]
- Xu, T.; Nan, F.; Jiang, X.; Tang, Y.; Zeng, Y.; Zhang, W.; Shi, B. Effect of soil pH on the transport, fractionation, and oxidation of chromium(III). Ecotoxicol. Environ. Saf. 2020, 195, 110459. [Google Scholar] [CrossRef]
- Sharma, A.; Kapoor, D.; Wang, J.; Shahzad, B.; Kumar, V.; Bali, A.S.; Jasrotia, S.; Zheng, B.; Yuan, H.; Yan, D. Chromium Bioaccumulation and Its Impacts on Plants: An Overview. Plants 2020, 9, 100. [Google Scholar] [CrossRef] [PubMed]
- Wakeel, A.; Ali, I.; Wu, M.; Kkan, A.R.; Jan, M.; Ali, A.; Liu, Y.; Ge, S.; Wu, J.; Liu, B.; et al. Ethylene mediates dichromate-induced oxidative stress and regulation of the enzymatic antioxidant system-related transcriptome in Arabidopsis thaliana. Environ. Exp. Bot. 2019, 161, 166–179. [Google Scholar] [CrossRef]
- Wakeel, A.; Ali, I.; Upreti, S.; Azizullah, A.; Liu, B.; Khan, A.R.; Huang, L.; Wu, M.; Gan, Y. Ethylene mediates dichromate-induced inhibition of primary root growth by altering AUX1 expression and auxin accumulation in Arabidopsis thaliana. Plant Cell Environ. 2018, 41, 1453–1467. [Google Scholar] [CrossRef]
- Gill, R.A.; Ali, B.; Yang, S.; Tong, C.; Islam, F.; Gill, M.B.; Mwamba, T.M.; Ali, S.; Mao, B.; Liu, S.; et al. Reduced Glutathione Mediates Pheno-Ultrastructure, Kinome and Transportome in Chromium-Induced Brassica napus L. Front. Plant Sci. 2017, 8, 2037. [Google Scholar] [CrossRef]
- Srivastava, D.; Tiwari, M.; Dutta, P.; Singh, P.; Chawda, K.; Kumari, M.; Chakrabarty, D. Chromium Stress in Plants: Toxicity, Tolerance and Phytoremediation. Sustainability 2021, 13, 4629. [Google Scholar] [CrossRef]
- Nili-Ahmadabadi, A.; Torabi, K.; Mohammadi, M.; Heshmati, A. Thermally oxidized sunflower oil diet alters leptin/ghrelin balance and lipid profile in rats: Possible role of reactive aldehydes in dyslipidemia. J. Food Biochem. 2022, 46, e14514. [Google Scholar] [CrossRef]
- de Oliveira Filho, J.G.; Egea, M.B. Sunflower seed byproduct and its fractions for food application: An attempt to improve the sustainability of the oil process. J. Food Sci. 2021, 86, 1497–1510. [Google Scholar] [CrossRef]
- Ma, J.; Alshaya, H.; Okla, M.K.; Alwasel, Y.A.; Chen, F.; Adrees, M.; Hussain, A.; Hameed, S.; Shahid, M.J. Application of Cerium Dioxide Nanoparticles and Chromium-Resistant Bacteria Reduced Chromium Toxicity in Sunflower Plants. Front. Plant Sci. 2022, 13, 876119. [Google Scholar] [CrossRef]
- Farid, M.; Ali, S.; Rizwan, M.; Ali, Q.; Abbas, F.; Bukhari, S.A.H.; Saeed, R.; Wu, L. Citric acid assisted phytoextraction of chromium by sunflower; morpho-physiological and biochemical alterations in plants. Ecotoxicol. Environ. Saf. 2017, 145, 90–102. [Google Scholar] [CrossRef]
- Farid, M.; Farid, S.; Zubair, M.; Ghani, M.A.; Rizwan, M.; Ishaq, H.K.; Alkahtani, S.; Abdel-Daim, M.M.; Ali, S. Glutamic Acid-Assisted Phytomanagement of Chromium Contaminated Soil by Sunflower (Helianthus annuus L.): Morphophysiological and Biochemical Alterations. Front. Plant Sci. 2020, 11, 1297. [Google Scholar] [CrossRef]
- Saleem, M.; Asghar, H.N.; Khan, M.Y.; Zahir, Z.A. Gibberellic acid in combination with pressmud enhances the growth of sunflower and stabilizes chromium(VI)-contaminated soil. Environ. Sci. Pollut. Res. Int. 2015, 22, 10610–10617. [Google Scholar] [CrossRef]
- Xu, Z.; Pan, J.; Ullah, N.; Duan, Y.; Hao, R.; Li, J.; Huang, Q.; Xu, L. 5-Aminolevulinic acid mitigates the chromium-induced changes in Helianthus annuus L. as revealed by plant defense system enhancement. Plant Physiol. Biochem. 2023, 198, 107701. [Google Scholar] [CrossRef] [PubMed]
- Wei, Q.; Yin, Y.; Tong, Q.; Gong, Z.; Shi, Y. Multi-omics analysis of excessive nitrogen fertilizer application: Assessing environmental damage and solutions in potato farming. Ecotoxicol. Environ. Saf. 2024, 284, 116916. [Google Scholar] [CrossRef] [PubMed]
- Mendes, R.; Garbeva, P.; Raaijmakers, J.M. The rhizosphere microbiome: Significance of plant beneficial, plant pathogenic, and human pathogenic microorganisms. FEMS Microbiol. Rev. 2013, 37, 634–663. [Google Scholar] [CrossRef]
- Gong, X.; Li, S.; Wu, Z.; Hamoud, Y.A.; Shaghaleh, H.; Kalkhajeh, Y.K.; Si, C.; Zhu, L.; Ma, C. Biochar Enhances Soil Resource Availability and Suppresses Microbial Metabolism Genes in the Rhizosphere of Wheat. Life 2023, 13, 1843. [Google Scholar] [CrossRef]
- Wang, C.; Liang, Q.; Liu, J.; Zhou, R.; Lang, X.; Xu, S.; Li, X.; Gong, A.; Mu, Y.; Fang, H.; et al. Impact of intercropping grass on the soil rhizosphere microbial community and soil ecosystem function in a walnut orchard. Front. Microbiol. 2023, 14, 1137590. [Google Scholar] [CrossRef]
- Lu, G.-H.; Hua, X.-M.; Cheng, J.; Zhu, Y.-L.; Wang, G.-H.; Pang, Y.-J.; Yang, R.-W.; Zhang, L.; Shou, H.; Wang, X.-M.; et al. Impact of Glyphosate on the Rhizosphere Microbial Communities of an EPSPS-Transgenic Soybean Line ZUTS31 by Metagenome Sequencing. Curr. Genom. 2018, 19, 36–49. [Google Scholar] [CrossRef]
- Kumar, V.; Al-Momin, S.; Al-Aqeel, H.; Al-Salameen, F.; Nair, S.; Shajan, A. Metagenomic analysis of rhizosphere microflora of oil-contaminated soil planted with barley and alfalfa. PLoS ONE 2018, 13, e0202127. [Google Scholar] [CrossRef]
- Wu, B.; Li, X.; Lin, S.; Jiao, R.; Yang, X.; Shi, A.; Nie, X.; Lin, Q.; Qiu, R. Miscanthus sp. root exudate alters rhizosphere microbial community to drive soil aggregation for heavy metal immobilization. Sci. Total Environ. 2024, 949, 175009. [Google Scholar] [CrossRef]
- Colzi, I.; Gonnelli, C.; Vergata, C.; Golia, G.; Coppi, A.; Castellani, M.B.; Giovino, A.; Buti, M.; Sabato, T.; Capuana, M.; et al. Transgenerational effects of chromium stress at the phenotypic and molecular level in Arabidopsis thaliana. J. Hazard. Mater. 2023, 442, 130092. [Google Scholar] [CrossRef]
- Jia, B.; Chang, X.; Fu, Y.; Heng, W.; Ye, Z.; Liu, P.; Liu, L.; Al Shoffe, Y.; Watkins, C.B.; Zhu, L. Metagenomic analysis of rhizosphere microbiome provides insights into occurrence of iron deficiency chlorosis in field of Asian pears. BMC Microbiol. 2022, 22, 18. [Google Scholar] [CrossRef] [PubMed]
- Caporaso, J.G.; Lauber, C.L.; Walters, W.A.; Berg-Lyons, D.; Lozupone, C.A.; Turnbaugh, P.J.; Fierer, N.; Knight, R. Global patterns of 16S rRNA diversity at a depth of millions of sequences per sample. Proc. Natl. Acad. Sci. USA 2011, 108 (Suppl. S1), 4516–4522. [Google Scholar] [CrossRef] [PubMed]
- Caporaso, J.G.; Lauber, C.L.; Walters, W.A.; Berg-Lyons, D.; Huntley, J.; Fierer, N.; Owens, S.M.; Betley, J.; Fraser, L.; Bauer, M.; et al. Ultra-high-throughput microbial community analysis on the Illumina HiSeq and MiSeq platforms. ISME J. 2012, 6, 1621–1624. [Google Scholar] [CrossRef]
- Sun, Q.; Lu, H.; Zhang, Q.; Wang, D.; Chen, J.; Xiao, J.; Ding, X.; Li, Q. Transcriptome sequencing of wild soybean revealed gene expression dynamics under low nitrogen stress. J. Appl. Genet. 2021, 62, 389–404. [Google Scholar] [CrossRef] [PubMed]
- Love, M.I.; Huber, W.; Anders, S. Moderated estimation of fold change and dispersion for RNA-seq data with DESeq2. Genome. Biol. 2014, 15, 550. [Google Scholar] [CrossRef]
- Yang, L.; Ma, T.-J.; Zhang, Y.-B.; Wang, H.; An, R.-H. Construction and Analysis of lncRNA-miRNA-mRNA ceRNA Network Identify an Eight-Gene Signature as a Potential Prognostic Factor in Kidney Renal Papillary Cell Carcinoma (KIRP). Altern. Ther. Health Med. 2022, 28, 42–51. [Google Scholar]
- Zhang, X.; Huang, N.; Mo, L.; Lv, M.; Gao, Y.; Wang, J.; Liu, C.; Yin, S.; Zhou, J.; Xiao, N.; et al. Global Transcriptome and Co-Expression Network Analysis Reveal Contrasting Response of Japonica and Indica Rice Cultivar to γ Radiation. Int. J. Mol. Sci. 2019, 20, 4358. [Google Scholar] [CrossRef]
- Stefanis, C.; Alexopoulos, A.; Voidarou, C.; Vavias, S.; Bezirtzoglou, E. Principal methods for isolation and identification of soil microbial communities. Folia Microbiol. 2013, 58, 61–68. [Google Scholar] [CrossRef]
- Chen, L.; Zhang, M.; Liu, D.; Sun, H.; Wu, J.; Huo, Y.; Chen, X.; Fang, R.; Zhang, L. Designing specific bacterial 16S primers to sequence and quantitate plant endo-bacteriome. Sci. China Life Sci. 2022, 65, 1000–1013. [Google Scholar] [CrossRef]
- Zhao, R.; An, L.; Song, D.; Li, M.; Qiao, L.; Liu, N.; Sun, H. Detection of chlorophyll fluorescence parameters of potato leaves based on continuous wavelet transform and spectral analysis. Spectrochim. Acta Part A Mol. Biomol. Spectrosc. 2021, 259, 119768. [Google Scholar] [CrossRef]
- Yuan, X.; Zhang, Y.; Yang, L.; Deng, W.; Tan, Y.; Ma, M.; Xie, Q. Three-dimensional activated graphene network-sulfonate-terminated polymer nanocomposite as a new electrode material for the sensitive determination of dopamine and heavy metal ions. Analyst 2015, 140, 1647–1654. [Google Scholar] [CrossRef] [PubMed]
- Kuypers, M.M.M.; Marchant, H.K.; Kartal, B. The microbial nitrogen-cycling network. Nat. Rev. Microbiol. 2018, 16, 263–276. [Google Scholar] [CrossRef] [PubMed]
- Wen, T.; Xie, P.; Penton, C.R.; Hale, L.; Thomashow, L.S.; Yang, S.; Ding, Z.; Su, Y.; Yuan, J.; Shen, Q. Specific metabolites drive the deterministic assembly of diseased rhizosphere microbiome through weakening microbial degradation of autotoxin. Microbiome 2022, 10, 177. [Google Scholar] [CrossRef]
- Delgado-Baquerizo, M.; Maestre, F.T.; Reich, P.B.; Jeffries, T.C.; Gaitan, J.J.; Encinar, D.; Berdugo, M.; Campbell, C.D.; Singh, B.K. Microbial diversity drives multifunctionality in terrestrial ecosystems. Nat. Commun. 2016, 7, 10541. [Google Scholar] [CrossRef]
- Wang, R.; Zhang, H.; Sun, L.; Qi, G.; Chen, S.; Zhao, X. Microbial community composition is related to soil biological and chemical properties and bacterial wilt outbreak. Sci. Rep. 2017, 7, 343. [Google Scholar] [CrossRef]
- Tiwari, J.K.; Buckseth, T.; Devi, S.; Varshney, S.; Sahu, S.; Patil, V.U.; Zinta, R.; Ali, N.; Moudgil, V.; Singh, R.K.; et al. Physiological and genome-wide RNA-sequencing analyses identify candidate genes in a nitrogen-use efficient potato cv. Kufri Gaurav. Plant Physiol. Biochem. 2020, 154, 171–183. [Google Scholar] [CrossRef]
- Garbeva, P.; van Veen, J.A.; van Elsas, J.D. Microbial diversity in soil: Selection microbial populations by plant and soil type and implications for disease suppressiveness. Annu. Rev. Phytopathol. 2004, 42, 243–270. [Google Scholar] [CrossRef]
- Christie, P.J. The Rich Tapestry of Bacterial Protein Translocation Systems. Protein J. 2019, 38, 389–408. [Google Scholar] [CrossRef]
- Costa, T.R.D.; Felisberto-Rodrigues, C.; Meir, A.; Prevost, M.S.; Redzej, A.; Trokter, M.; Waksman, G. Secretion systems in Gram-negative bacteria: Structural and mechanistic insights. Nat. Rev. Microbiol. 2015, 13, 343–359. [Google Scholar] [CrossRef]
- Richter, J.; Watson, J.M.; Stasnik, P.; Borowska, M.; Neuhold, J.; Berger, M.; Stolt-Bergner, P.; Schoft, V.; Hauser, M.-T. Multiplex mutagenesis of four clustered CrRLK1L with CRISPR/Cas9 exposes their growth regulatory roles in response to metal ions. Sci. Rep. 2018, 8, 12182. [Google Scholar] [CrossRef]
- Peralta-Videa, J.R.; Lopez, M.L.; Narayan, M.; Saupe, G.; Gardea-Torresdey, J. The biochemistry of environmental heavy metal uptake by plants: Implications for the food chain. Int. J. Biochem. Cell Biol. 2009, 41, 1665–1677. [Google Scholar] [CrossRef]
- Basit, F.; Nazir, M.M.; Shahid, M.; Abbas, S.; Javed, M.T.; Naqqash, T.; Liu, Y.; Yajing, G. Application of zinc oxide nanoparticles immobilizes the chromium uptake in rice plants by regulating the physiological, biochemical and cellular attributes. Physiol. Mol. Biol. Plants 2022, 28, 1175–1190. [Google Scholar] [CrossRef] [PubMed]
- Mng’ong’o, M.; Munishi, L.K.; Ndakidemi, P.A.; Blake, W.; Comber, S.; Hutchinson, T.H. Toxic metals in East African agro-ecosystems: Key risks for sustainable food production. J. Environ. Manag. 2021, 294, 112973. [Google Scholar] [CrossRef] [PubMed]
- Sheema, M.K.; Hosen, Z.; Shimki, A.I.; Mim, M.F.; Rahman, R. Errors in agricultural practices increase the toxicity of heavy metals in the food chain at Ishwardi Upazila in Bangladesh. Heliyon 2024, 10, e29314. [Google Scholar] [CrossRef] [PubMed]
- ul Islam, E.; Yang, X.-E.; He, Z.-L.; Mahmood, Q. Assessing potential dietary toxicity of heavy metals in selected vegetables and food crops. J. Zhejiang Univ. Sci. B 2007, 8, 1–13. [Google Scholar] [CrossRef]
- Zhu, B.; Yang, P.; Mammat, N.; Ding, H.; He, J.; Qian, Y.; Fei, J.; Abdukerim, K. Aiweixin, a traditional Uyghur medicinal formula, protects against chromium toxicity in Caenorhabditis elegans. BMC Complement. Altern. Med. 2015, 15, 285. [Google Scholar] [CrossRef]
- Yin, H.; Jing, Y.; Lin, Y.; Song, N.; Zong, H.; Wang, F.; Li, S.; Song, X.; Hou, H.; Guan, Y.S.; et al. Phosphorus and selenium compounding mitigates Cr stress in peanut seedlings by enhancing growth homeostasis and antioxidant properties. Environ. Sci. Pollut. Res. Int. 2024, 31, 50929–50941. [Google Scholar] [CrossRef]
- Degtiareva, T.D.; Katsnel’son, B.A.; I Pirvalova, L.; Beresneva, O.I.; Gurvich, V.B.; Kuz’Min, S.V.; Malykh, O.L. Use of biologically active substances in preventing the toxic action of some heavy metals. Gig. Sanit. 2001, 5, 71–73. [Google Scholar]
Disclaimer/Publisher’s Note: The statements, opinions and data contained in all publications are solely those of the individual author(s) and contributor(s) and not of MDPI and/or the editor(s). MDPI and/or the editor(s) disclaim responsibility for any injury to people or property resulting from any ideas, methods, instructions or products referred to in the content. |
© 2025 by the authors. Licensee MDPI, Basel, Switzerland. This article is an open access article distributed under the terms and conditions of the Creative Commons Attribution (CC BY) license (https://creativecommons.org/licenses/by/4.0/).





