Integration of a System Dynamics Model and 3D Tree Rendering—VISmaF Part II: Model Development, Results and Potential Agronomic Applications
Abstract
1. Introduction
2. Materials and Methods
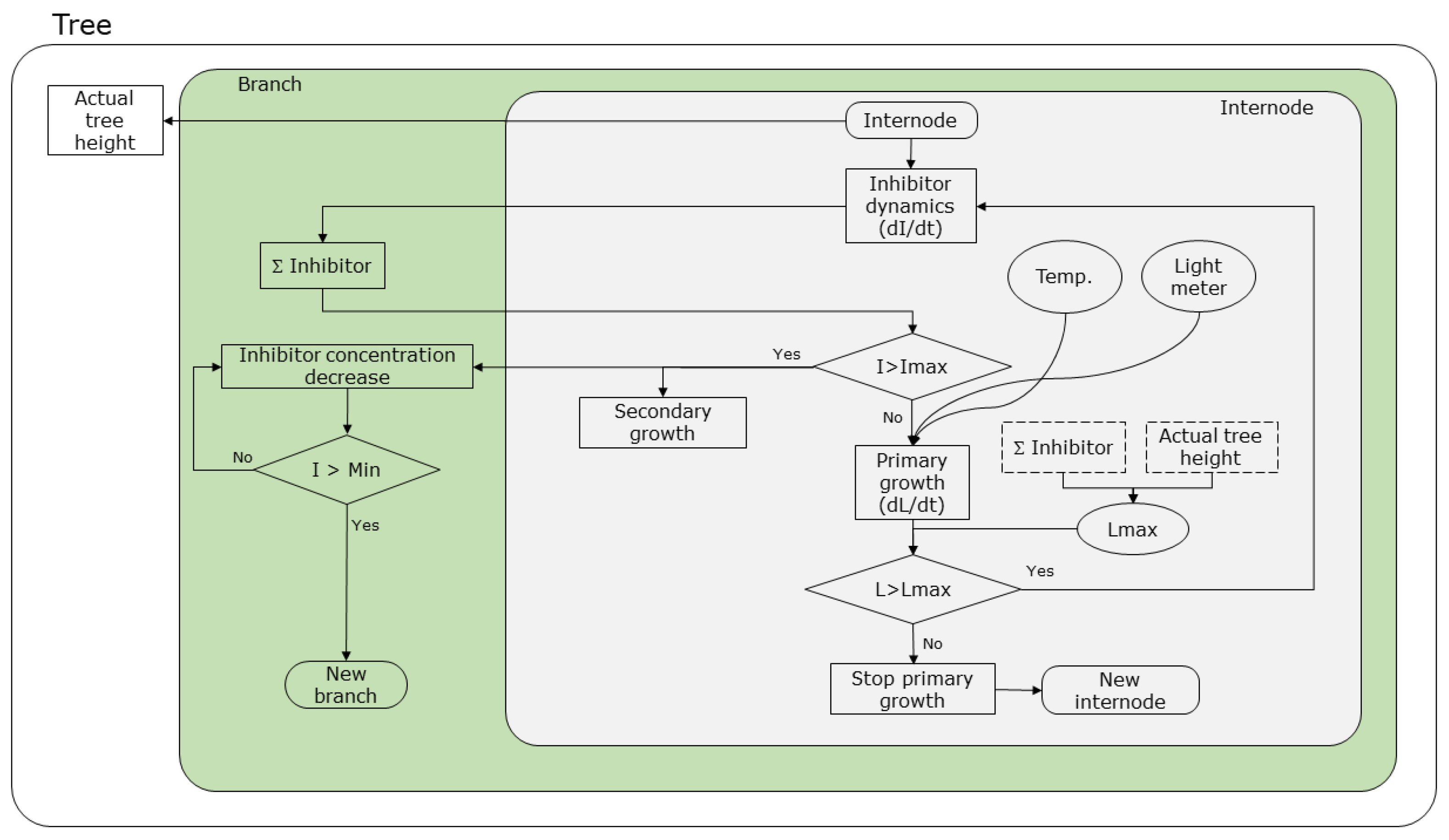
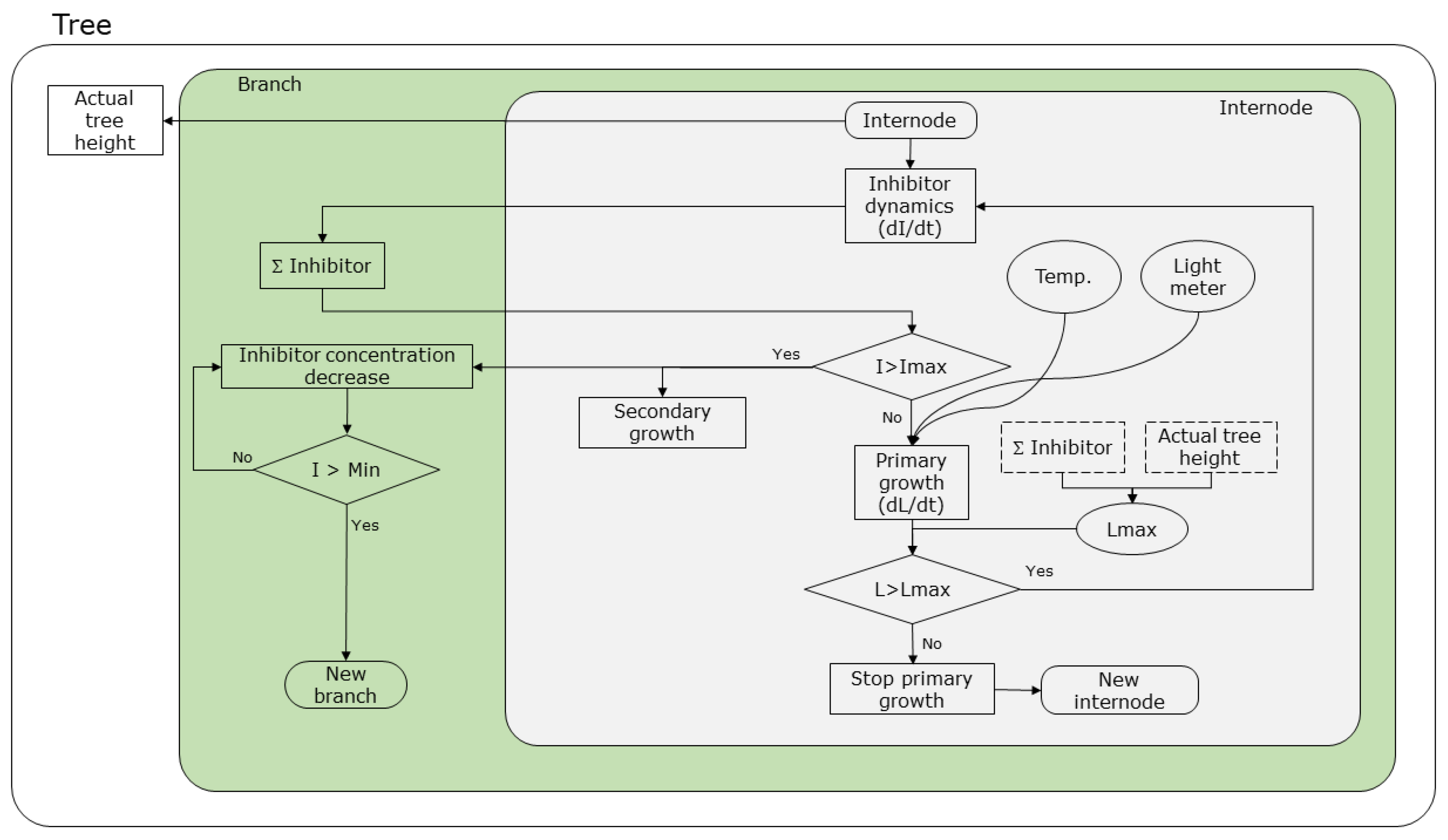
2.1. Model Overview
2.2. Branch Dynamics
2.3. Environmental Inputs
2.3.1. Light Amount Calculation
2.3.2. Light and Temperature Implementation
2.4. Model Implementation
2.5. Simulations Setup
- number of buds: 2–3–4;
- branching angle: 30°–40°–55°–60°.
- fixed temperature at three different values: 15 °C–25 °C–35 °C;
- variable temperature over time as explained in the previous paragraph (Section 2.3.2).
3. Results
3.1. Species-Specific Parameter Changes—Fixed Environmental Parameters
3.2. Virtual Environment Parameter Changes
3.3. Competition between Neighboring Trees
3.4. Model Adaptation to Different Tree Shapes
4. Discussion
Potential Agronomic Applications of the Model
5. Conclusions
Author Contributions
Funding
Data Availability Statement
Conflicts of Interest
Abbreviations
| FSPM | Functional–Structural Plant Model |
| OOP | Object-Oriented Programming |
| ODE | Ordinary Differential Equation |
| GI | Global Illumination |
| IBM | Individual-Based Model |
| TRV | Tree Row Volume |
Appendix A
Appendix A.1. Code Listings






References
- Anderson, N.T.; Walsh, K.B.; Wulfsohn, D. Technologies for Forecasting Tree Fruit Load and Harvest Timing—From Ground, Sky and Time. Agronomy 2021, 11, 1409. [Google Scholar] [CrossRef]
- Magistri, F.; Chebrolu, N.; Behley, J.; Stachniss, C. Towards In-Field Phenotyping Exploiting Differentiable Rendering with Self-Consistency Loss. In Proceedings of the 2021 IEEE International Conference on Robotics and Automation (ICRA), Xi’an, China, 30 May–5 June 2021; pp. 13960–13966. [Google Scholar] [CrossRef]
- Pradal, C.; Dufour-Kowalski, S.; Boudon, F.; Fournier, C.; Godin, C. OpenAlea: A visual programming and component-based software platform for plant modelling. Funct. Plant Biol. 2008, 35, 751–760. [Google Scholar] [CrossRef]
- Pirk, S.; Stava, O.; Kratt, J.; Said, M.A.M.; Neubert, B.; Měch, R.; Benes, B.; Deussen, O. Plastic trees: Interactive self-adapting botanical tree models. ACM Trans. Graph. (TOG) 2012, 31, 1–10. [Google Scholar] [CrossRef]
- Louarn, G.; Song, Y. Two decades of functional–structural plant modelling: Now addressing fundamental questions in systems biology and predictive ecology. Ann. Bot. 2020, 126, 501–509. [Google Scholar] [CrossRef]
- Deussen, O.; Lintermann, B. Digital Design of Nature: Computer Generated Plants and Organics; Springer Science & Business Media: Heidelberg, Germany, 2006. [Google Scholar]
- Zhu, B.; Liu, F.; Xie, Z.; Guo, Y.; Li, B.; Ma, Y. Quantification of light interception within image-based 3-D reconstruction of sole and intercropped canopies over the entire growth season. Ann. Bot. 2020, 126, 701–712. [Google Scholar] [CrossRef] [PubMed]
- Che, Y.; Wang, Q.; Xie, Z.; Zhou, L.; Li, S.; Hui, F.; Wang, X.; Li, B.; Ma, Y. Estimation of maize plant height and leaf area index dynamics using an unmanned aerial vehicle with oblique and nadir photography. Ann. Bot. 2020, 126, 765–773. [Google Scholar] [CrossRef] [PubMed]
- Lama, G.F.C.; Crimaldi, M.; Pasquino, V.; Padulano, R.; Chirico, G.B. Bulk Drag Predictions of Riparian Arundo donax Stands through UAV-Acquired Multispectral Images. Water 2021, 13, 1333. [Google Scholar] [CrossRef]
- Makowski, M.; Hädrich, T.; Scheffczyk, J.; Michels, D.L.; Pirk, S.; Pałubicki, W. Synthetic silviculture: Multi-scale modeling of plant ecosystems. ACM Trans. Graph. 2019, 38, 131. [Google Scholar] [CrossRef]
- Magnor, M.A.; Grau, O.; Sorkine-Hornung, O.; Theobalt, C. Digital Representations of the Real World: How to Capture, Model, and Render Visual Reality; AK Peters/CRC Press: Boca Raton, FL, USA, 2015. [Google Scholar]
- Lama, G.F.C.; Errico, A.; Francalanci, S.; Solari, L.; Preti, F.; Chirico, G.B. Evaluation of Flow Resistance Models Based on Field Experiments in a Partly Vegetated Reclamation Channel. Geosciences 2020, 10, 47. [Google Scholar] [CrossRef]
- Lama, G.F.C.; Crimaldi, M.; De Vivo, A.; Chirico, G.B.; Sarghini, F. Eco-hydrodynamic characterization of vegetated flows derived by UAV-based imagery. In Proceedings of the 2021 IEEE International Workshop on Metrology for Agriculture and Forestry (MetroAgriFor), Trento-Bolzano, Italy, 3–5 November 2021; pp. 273–278. [Google Scholar] [CrossRef]
- Crimaldi, M.; Lama, G.F.C. Impact of Riparian Plants Biomass Assessed by UAV-Acquired Multispectral Images on the Hydrodynamics of Vegetated Streams. In Proceedings of the European Biomass Conference and Exhibition Proceedings, 29th EUBCE, Online, 26–29 April 2021; pp. 1157–1161. [Google Scholar] [CrossRef]
- Lama, G.F.C.; Crimaldi, M. Assessing the Role of Gap Fraction on the Leaf Area Index (LAI) Estimations of Riparian Vegetation Based on Fisheye Lenses. In Proceedings of the European Biomass Conference and Exhibition Proceedings, 29th EUBCE, Online, 26–29 April 2021; pp. 1172–1176. [Google Scholar] [CrossRef]
- Khan, M.A.; Sharma, N.; Lama, G.F.C.; Hasan, M.; Garg, R.; Busico, G.; Alharbi, R.S. Three-Dimensional Hole Size (3DHS) Approach for Water Flow Turbulence Analysis over Emerging Sand Bars: Flume-Scale Experiments. Water 2022, 14, 1889. [Google Scholar] [CrossRef]
- Millar, A.J.; Urquiza, U.; Freeman, P.L.; Hume, A.; Plotkin, G.D.; Sorokina, O.; Zardilis, A.; Zielinski, T. Practical steps to digital organism models, from laboratory model species to ‘Crops In Silico. J. Exp. Bot. 2019, 70, 2403–2418. [Google Scholar] [CrossRef] [PubMed]
- Henke, M.; Kurth, W.; Buck-Sorlin, G. FSPM-P: Towards a general functional-structural plant model for robust and comprehensive model development. Front. Comput. Sci. 2016, 10, 1103–1117. [Google Scholar] [CrossRef]
- Crimaldi, M.; Cartenì, F.; Giannino, F. VISmaF: Synthetic Tree for Immersive Virtual Visualization in Smart Farming. Part I: Scientific Background Review and Model Proposal. Agronomy 2021, 11, 2458. [Google Scholar] [CrossRef]
- Vincenot, C.E.; Giannino, F.; Rietkerk, M.; Moriya, K.; Mazzoleni, S. Theoretical considerations on the combined use of System Dynamics and individual-based modeling in ecology. Ecol. Model. 2011, 222, 210–218. [Google Scholar] [CrossRef]
- Unity Technologies. Unity© Game Engine. 2021. Available online: https://www.unity3d.com/ (accessed on 7 April 2021).
- Russo, S.E.; Jenkins, K.L.; Wiser, S.K.; Uriarte, M.; Duncan, R.P.; Coomes, D.A. Interspecific relationships among growth, mortality and xylem traits of woody species from New Zealand. Funct. Ecol. 2010, 24, 253–262. [Google Scholar] [CrossRef]
- Yang, Q.; Gao, Y.; Wu, X.; Moriguchi, T.; Bai, S.; Teng, Y. Bud endodormancy in deciduous fruit trees: Advances and prospects. Hortic. Res. 2021, 8, 139. [Google Scholar] [CrossRef] [PubMed]
- Mazzoleni, S.; Landi, C.; Cartenì, F.; de Alteriis, E.; Giannino, F.; Paciello, L.; Parascandola, P. A novel process-based model of microbial growth: Self-inhibition in Saccharomyces cerevisiae aerobic fed-batch cultures. Microb. Cell Factories 2015, 14, 109. [Google Scholar] [CrossRef]
- Akenine-Moller, T.; Haines, E.; Hoffman, N. Real-Time Rendering; AK Peters/CRC Press: Boca Raton, FL, USA, 2019. [Google Scholar]
- ITU-R. BT.709: Parameter Values for the HDTV Standards for Production and International Programme Exchange. 2015. Available online: https://www.itu.int/rec/R-REC-BT.709-6-201506-I/en (accessed on 15 April 2021).
- Simulistics. Simile. 2021. Available online: https://www.simulistics.com/ (accessed on 2 April 2021).
- Weber, J.; Penn, J. Creation and Rendering of Realistic Trees. In Proceedings of the 22nd Annual Conference on Computer Graphics and Interactive Techniques, SIGGRAPH ’95, Los Angeles, CA, USA, 6–11 August 1995; Association for Computing Machinery: New York, NY, USA, 1995; pp. 119–128. [Google Scholar] [CrossRef]
- Leroy, C.; Sabatier, S.; Wahyuni, N.S.; Barczi, J.F.; Dauzat, J.; Laurans, M.; Auclair, D. Virtual trees and light capture: A method for optimizing agroforestry stand design. Agrofor. Syst. 2009, 77, 37–47. [Google Scholar] [CrossRef]
- Xia, N.; Li, A.; Lin, W. Simulation and Quantitative Analysis of Branching Patterns of the Plum Tree. J. Comput. Sci. Technol. Updat. 2014, 1, 9–18. [Google Scholar] [CrossRef]
- Salter, W.T.; Shrestha, A.; Barbour, M.M. Open source 3D phenotyping of chickpea plant architecture across plant development. Plant Methods 2021, 17, 95. [Google Scholar] [CrossRef] [PubMed]
- Sarghini, F.; Visacki, V.; Sedlar, A.; Crimaldi, M.; Cristiano, V.; Vivo, A.D. First measurements of spray deposition obtained from UAV spray application technique. In Proceedings of the 2019 IEEE International Workshop on Metrology for Agriculture and Forestry (MetroAgriFor), Portici, Italy, 24–26 October 2019; pp. 58–61. [Google Scholar] [CrossRef]
- Behlau, F.; Lanza, F.E.; da Silva Scapin, M.; Scandelai, L.H.M.; Silva Junior, G.J. Spray Volume and Rate Based on the Tree Row Volume for a Sustainable Use of Copper in the Control of Citrus Canker. Plant Dis. 2021, 105, 183–192. [Google Scholar] [CrossRef]
- Miguez, M.; Deleón, R.; Vicente, G.; Zoppolo, R. Real Time Tree Row Volume Estimation for Efficient Application of Phytosanitary Products in Fruit Trees. In Proceedings of the IEEE International Symposium on Circuits and Systems (ISCAS), Sapporo, Japan, 26–29 May 2019; pp. 1–3. [Google Scholar] [CrossRef]
- Xun, L.; Garcia-Ruiz, F.; Fabregas, F.X.; Gil, E. Pesticide dose based on canopy characteristics in apple trees: Reducing environmental risk by reducing the amount of pesticide while maintaining pest and disease control efficacy. Sci. Total Environ. 2022, 826, 154204. [Google Scholar] [CrossRef] [PubMed]
- Miranda, M.P.; Scapin, M.d.S.; Vizoni, M.C.; Zanardi, O.Z.; Eduardo, W.I.; Volpe, H.X.L. Spray volumes and frequencies of insecticide applications for suppressing Diaphorina citri populations in orchards. Crop Prot. 2021, 140, 105406. [Google Scholar] [CrossRef]
- Rathnayake, A.P.; Sahni, R.K.; Khot, L.R.; Hoheisel, G.A.; Zhu, H. Intelligent Sprayer Spray Rates Optimization to Efficiently Apply Chemicals in Modern Apple Orchards. J. Agric. Saf. Health 2022, 65, 1411–1420. [Google Scholar] [CrossRef]
- You, A.; Sukkar, F.; Fitch, R.; Karkee, M.; Davidson, J.R. An Efficient Planning and Control Framework for Pruning Fruit Trees. In Proceedings of the 2020 IEEE International Conference on Robotics and Automation (ICRA), Paris, France, 31 May–31 August 2020; pp. 3930–3936. [Google Scholar] [CrossRef]
- He, L.; Schupp, J. Sensing and Automation in Pruning of Apple Trees: A Review. Agronomy 2018, 8, 211. [Google Scholar] [CrossRef]
- Di Gennaro, S.F.; Nati, C.; Dainelli, R.; Pastonchi, L.; Berton, A.; Toscano, P.; Matese, A. An Automatic UAV Based Segmentation Approach for Pruning Biomass Estimation in Irregularly Spaced Chestnut Orchards. Forests 2020, 11, 308. [Google Scholar] [CrossRef]
- Zahid, A.; He, L.; Zeng, L.; Choi, D.; Schupp, J.; Heinemann, P. Development of a Robotic End-Effector for Apple Tree Pruning. Trans. ASABE 2020, 63, 847–856. [Google Scholar] [CrossRef]
- Silwal, A.; Yandun, F.; Nellithimaru, A.; Bates, T.; Kantor, G. Bumblebee: A Path Towards Fully Autonomous Robotic Vine Pruning. arXiv 2021. [Google Scholar] [CrossRef]
- You, A.; Parayil, N.; Krishna, J.G.; Bhattarai, U.; Sapkota, R.; Ahmed, D.; Whiting, M.; Karkee, M.; Grimm, C.M.; Davidson, J.R. An autonomous robot for pruning modern, planar fruit trees. arXiv 2022. [Google Scholar] [CrossRef]
- Kar, A.; Prakash, A.; Liu, M.Y.; Cameracci, E.; Yuan, J.; Rusiniak, M.; Acuna, D.; Torralba, A.; Fidler, S. Meta-Sim: Learning to Generate Synthetic Datasets. In Proceedings of the IEEE/CVF International Conference on Computer Vision (ICCV), Seoul, Korea, 27 October–2 November 2019. [Google Scholar]
- Lu, Y.; Young, S. A survey of public datasets for computer vision tasks in precision agriculture. Comput. Electron. Agric. 2020, 178, 105760. [Google Scholar] [CrossRef]
- Lu, Y.; Chen, D.; Olaniyi, E.; Huang, Y. Generative adversarial networks (GANs) for image augmentation in agriculture: A systematic review. Comput. Electron. Agric. 2022, 200, 107208. [Google Scholar] [CrossRef]
- Pylianidis, C.; Osinga, S.; Athanasiadis, I.N. Introducing digital twins to agriculture. Comput. Electron. Agric. 2021, 184, 105942. [Google Scholar] [CrossRef]



















| Variable | Definition | Assigned Value |
|---|---|---|
| Length of internode | ||
| Concentration of inhibitor | ||
| Width of internode (secondary growth) | ||
| Simulation time | ||
| Optimal growth coefficient | 0.5 | |
| Optimal inhibitor coefficient | 0.2 | |
| Optimal secondary growth coefficient | 0.01 | |
| Inhibitor degradation parameter | 0.1 | |
| Virtual environmental temperature | as set by user | |
| Light amount | - | |
| Max tree height | species-specific | |
| Max inhibitor concentration | ||
| Minimum inhibitor concentration | ||
| Season stop parameter | or |
Disclaimer/Publisher’s Note: The statements, opinions and data contained in all publications are solely those of the individual author(s) and contributor(s) and not of MDPI and/or the editor(s). MDPI and/or the editor(s) disclaim responsibility for any injury to people or property resulting from any ideas, methods, instructions or products referred to in the content. |
© 2023 by the authors. Licensee MDPI, Basel, Switzerland. This article is an open access article distributed under the terms and conditions of the Creative Commons Attribution (CC BY) license (https://creativecommons.org/licenses/by/4.0/).
Share and Cite
Crimaldi, M.; Cartenì, F.; Bonanomi, G.; Giannino, F. Integration of a System Dynamics Model and 3D Tree Rendering—VISmaF Part II: Model Development, Results and Potential Agronomic Applications. Agronomy 2023, 13, 218. https://doi.org/10.3390/agronomy13010218
Crimaldi M, Cartenì F, Bonanomi G, Giannino F. Integration of a System Dynamics Model and 3D Tree Rendering—VISmaF Part II: Model Development, Results and Potential Agronomic Applications. Agronomy. 2023; 13(1):218. https://doi.org/10.3390/agronomy13010218
Chicago/Turabian StyleCrimaldi, Mariano, Fabrizio Cartenì, Giuliano Bonanomi, and Francesco Giannino. 2023. "Integration of a System Dynamics Model and 3D Tree Rendering—VISmaF Part II: Model Development, Results and Potential Agronomic Applications" Agronomy 13, no. 1: 218. https://doi.org/10.3390/agronomy13010218
APA StyleCrimaldi, M., Cartenì, F., Bonanomi, G., & Giannino, F. (2023). Integration of a System Dynamics Model and 3D Tree Rendering—VISmaF Part II: Model Development, Results and Potential Agronomic Applications. Agronomy, 13(1), 218. https://doi.org/10.3390/agronomy13010218

