Next Issue
Volume 18, March-1
Previous Issue
Volume 18, February-1
 
 
polymers-logo

Journal Browser

Journal Browser

Polymers, Volume 18, Issue 4 (February-2 2026) – 118 articles

Cover Story (view full-size image): Researchers have developed a scalable, low-temperature strategy transforming ordinary polypropylene nonwoven into smart biomedical textiles. Utilizing atmospheric-pressure plasma activation followed by UV-induced grafting, a dual-functional chitosan-co-PNIPAAm hydrogel is immobilized onto fiber surfaces. This innovative coating equips the fabric with distinct thermo-responsive swelling capabilities for environmental adaptation. This breakthrough paves the way for advanced applications in adaptive wound care and protective medical clothing. View this paper
  • Issues are regarded as officially published after their release is announced to the table of contents alert mailing list.
  • You may sign up for e-mail alerts to receive table of contents of newly released issues.
  • PDF is the official format for papers published in both, html and pdf forms. To view the papers in pdf format, click on the "PDF Full-text" link, and use the free Adobe Reader to open them.
Order results
Result details
Section
Select all
Export citation of selected articles as:
19 pages, 13000 KB  
Article
Drilling Performance Evaluation of Additively Manufactured Continuous Carbon Fiber Reinforced Thermoplastic Composites
by Altuğ Uşun, Cem Alparslan, Muhammed Furkan Erhan, Hamdi Kuleyin, Recep Gümrük and Şenol Bayraktar
Polymers 2026, 18(4), 544; https://doi.org/10.3390/polym18040544 - 23 Feb 2026
Viewed by 398
Abstract
This study investigates the machinability of Continuous Fiber-Reinforced Thermoplastic Composite (CFRTP) produced via Material Extrusion (MEX) additive manufacturing, focusing on drilling as a critical post-processing step in hybrid manufacturing. CFRTP components, fabricated from 3K carbon fibers and a PLA matrix, were subjected to [...] Read more.
This study investigates the machinability of Continuous Fiber-Reinforced Thermoplastic Composite (CFRTP) produced via Material Extrusion (MEX) additive manufacturing, focusing on drilling as a critical post-processing step in hybrid manufacturing. CFRTP components, fabricated from 3K carbon fibers and a PLA matrix, were subjected to systematic drilling tests under varying cutting speeds (50–110 m/min) and feed rates (0.06–0.24 mm/rev). Thrust force (Fz) and torque (Mz) were recorded using a high-precision dynamometer to evaluate the influence of cutting parameters on mechanical loads and damage mechanisms. Results indicate that increasing the feed rate significantly increases Fz and Mz, promoting fiber pull-out, delamination, and edge deformation, particularly at hole entry and exit regions. Conversely, higher cutting speeds reduce Fz and Mz due to thermal softening of the PLA matrix, enabling more controlled fiber–matrix interaction. Microscopic analyses revealed that damage severity correlates strongly with mechanical load levels. While high feed rates caused pronounced surface irregularities and matrix smearing, low feed rates combined with high cutting speeds yielded smoother hole morphology and preserved fiber–matrix integrity. The study concludes that optimal drilling conditions for CFRTP materials involve low feed rates and high cutting speeds, minimizing mechanical loads and suppressing damage formation. These findings provide a scientific basis for precision finishing strategies in hybrid manufacturing, enhancing dimensional accuracy and structural reliability of CFRTP components for advanced engineering applications. Full article
Show Figures

Graphical abstract

16 pages, 3148 KB  
Article
A Low-Cost and Easy Approach to Optimize Cellulose-Based Triboelectric Nanogenerators via Toner Printing
by Amanda Stolpe, Erfan Jafarpour, Alireza Eivazi, Renyun Zhang, Christina Dahlström and Magnus Norgren
Polymers 2026, 18(4), 543; https://doi.org/10.3390/polym18040543 - 23 Feb 2026
Viewed by 325
Abstract
The rising demand for wireless electronics and sustainable energy solutions drives the search for alternatives to conventional batteries. Triboelectric nanogenerators (TENGs) offer a promising route by converting mechanical energy into electricity via frictional events between two different material surfaces. Here, a simple and [...] Read more.
The rising demand for wireless electronics and sustainable energy solutions drives the search for alternatives to conventional batteries. Triboelectric nanogenerators (TENGs) offer a promising route by converting mechanical energy into electricity via frictional events between two different material surfaces. Here, a simple and scalable surface modification method using conventional laser printing was applied to investigate the effect on triboelectric performance of cellulose-based materials against polytetrafluoroethylene (PTFE). Regenerated cellulose (RC) and cellulose acetate (CA) films were print patterned with black toner in a conventional laser printer at different surface coverages from 0% to 100%. The measured power output for RC films against PTFE showed minimal response from the patterning over the whole range and could be considered as constant with an average of 52 ± 2 W m−2. On the other hand, the CA sample films showed a significant and gradual increase in power output from 45 to 65 W m−2 as the toner print coverage increased from 0% to 100%. These results demonstrate that synergistic interactions between the printed toner and the substrate can strongly influence TENG performance and are highly dependent on the physical and chemical properties of the underlying material. In CA, toner–substrate intermixing enabled by laser printing temperatures exceeding the glass transition temperature provides a proof-of-concept for enhancing triboelectric performance through controlled surface–bulk interactions. Full article
(This article belongs to the Special Issue Recent Advances in Applied Polymers in Renewable Energy)
Show Figures

Graphical abstract

14 pages, 2992 KB  
Article
Investigation Using Granular Material Obtained from High-Density Polyethylene and Polypropylene Plastic Waste as Aggregate in Cementitious Systems
by Şemsi Yazıcı, Göksu Pılsım, Hatice Gizem Şahin, Demet Yavuz and Ali Mardani
Polymers 2026, 18(4), 542; https://doi.org/10.3390/polym18040542 - 23 Feb 2026
Viewed by 302
Abstract
The accumulation of plastic waste represents a significant environmental challenge worldwide, and its reuse in construction materials offers a sustainable management alternative. This study investigates the use of recycled high-density polyethylene (HDPE) and polypropylene (PP) granules as partial volumetric replacements (10%, 20%, and [...] Read more.
The accumulation of plastic waste represents a significant environmental challenge worldwide, and its reuse in construction materials offers a sustainable management alternative. This study investigates the use of recycled high-density polyethylene (HDPE) and polypropylene (PP) granules as partial volumetric replacements (10%, 20%, and 30%) for limestone aggregate in mortar mixtures. A total of seven mixtures were produced and evaluated in terms of flow value, unit weight, water absorption, porosity, compressive strength, flexural strength, and capillary water absorption. In comparison to the control mixture, it was found that the use of plastic aggregate improved the workability. It was found that the flexural and compressive strengths of mixtures decrease when plastic aggregate is added. Additionally, it was understood that utilization of plastic aggregate in mixtures caused an increase in water absorption rate and porosity values. HDPE and PP plastic aggregates increased flow by 9% to 13% and reduced unit weight by 15 to 15.3%, while compressive and flexural strengths decreased by 48 to 30% and 46 to 54%, respectively. The optimum replacement level was 10% for both HDPE and PP mixtures. Full article
(This article belongs to the Section Polymer Composites and Nanocomposites)
Show Figures

Figure 1

12 pages, 1521 KB  
Article
Study on Preparation and Performance Testing of Silica-Composite Organic Phase Change Material Microcapsules
by Limin Chen, Jun Li, Lixiang Zhu and Yiwei Zhu
Polymers 2026, 18(4), 541; https://doi.org/10.3390/polym18040541 - 23 Feb 2026
Viewed by 256
Abstract
This study employs a mono-caprylate waterborne polyurethane microencapsulation technique to construct a core–shell phase-change microcapsule system with a structured composite core material. By integrating a silica network with phase change materials (ethyl palmitate/paraffin), a stable core material is formed. The silica not only [...] Read more.
This study employs a mono-caprylate waterborne polyurethane microencapsulation technique to construct a core–shell phase-change microcapsule system with a structured composite core material. By integrating a silica network with phase change materials (ethyl palmitate/paraffin), a stable core material is formed. The silica not only acts as a physical framework to prevent leakage but also regulates the phase change temperature and latent heat through molecular interactions at its surface active sites. The shell layer polyurethane, derived from a fatty acid monoglyceride prepolymer, exhibits a structure highly similar to that of the core material, ensuring efficient and complete encapsulation, while the aqueous system aligns with green manufacturing requirements. The system successfully achieves two types of performance-tunable microcapsules: the silica–ethyl palmitate type exhibits a broad phase change temperature range near room temperature, while the silica–paraffin type demonstrates high latent heat of phase change in the medium-temperature range. This diversity in performance broadens the material’s application scenarios. Its broad temperature range characteristic is particularly suitable for building energy efficiency and electronic thermal management fields, effectively mitigating temperature fluctuations and reducing energy consumption, demonstrating significant application value and innovative potential. Full article
(This article belongs to the Section Polymer Composites and Nanocomposites)
Show Figures

Figure 1

17 pages, 3087 KB  
Article
Impact of Base Rubber and Cure Systems in Additive Manufacturing of Fully Compounded Thermoset Elastomers
by AA Mubasshir, Stiven Kodra, Chandramouli Sangeetham, David O. Kazmer and Joey L. Mead
Polymers 2026, 18(4), 540; https://doi.org/10.3390/polym18040540 - 23 Feb 2026
Viewed by 305
Abstract
While the effects of formulation variables of a rubber compound are well established for conventional rubber manufacturing techniques, their role in extrusion-based additive manufacturing remains underexplored. This study explores the impact of different base rubbers (NBR and EPDM) and curing agents (sulfur and [...] Read more.
While the effects of formulation variables of a rubber compound are well established for conventional rubber manufacturing techniques, their role in extrusion-based additive manufacturing remains underexplored. This study explores the impact of different base rubbers (NBR and EPDM) and curing agents (sulfur and peroxide) on processability and final part characteristics in material extrusion additive manufacturing applications. Under identical printing conditions, sulfur-cured NBR exhibits greater post-print shrinkage (12%) than sulfur-cured EPDM (7%). However, sulfur-cured NBR achieves a higher degree of adhesion between printed layers than sulfur-cured EPDM, as suggested by the % retention of the bulk materials’ ultimate stress by the printed parts (84–100% and 51–62%, respectively). Additionally, a peroxide-cured NBR formulation was compared against the same sulfur-cured NBR formulation. Printed parts from the peroxide-cured NBR formulation showed higher shrinkage (16%) and lower % retention of the bulk materials’ ultimate stress (26–33%) than the sulfur-cured NBR formulation. Additionally, the tensile behavior of all three rubber compounds was found to be strongly dependent on printing orientation, showing the anisotropic behavior typical of extrusion-based additive manufacturing. Sulfur-cured NBR showed the least anisotropy for stress at break (0.82) and strain at break (0.90), whereas peroxide-cured NBR showed the highest anisotropy in stress (0.74) and strain (0.82). The anisotropy ratios for sulfur-cured NBR and EPDM compounds were very similar for stress (0.82 vs. 0.82) and comparable for strain (0.90 vs. 0.87). Notably, the peroxide cure system provided almost twice as much available printing time as the sulfur cure system. This report on the effects of base rubber and curing agents on 3D printability and part properties provides a background to guide future efforts to design rubber compounds for 3D printing applications. Full article
(This article belongs to the Section Polymer Processing and Engineering)
Show Figures

Figure 1

13 pages, 2014 KB  
Article
Highly Thermally Conductive PDMS/h-BN Composites Enabled by Aspect-Ratio-Driven Alignment
by Mi-Ri An, Ji-Yoon Ahn, Eun-Taek Hor and Sung-Hoon Park
Polymers 2026, 18(4), 539; https://doi.org/10.3390/polym18040539 - 22 Feb 2026
Viewed by 226
Abstract
Shear-induced alignment of hexagonal boron nitride (h-BN) platelets offers a scalable route to high-performance, electrically insulating thermal management materials, yet the role of filler geometry under practical shear processing remains unclear. Here, we examine how platelet aspect ratio governs alignment and heat transport [...] Read more.
Shear-induced alignment of hexagonal boron nitride (h-BN) platelets offers a scalable route to high-performance, electrically insulating thermal management materials, yet the role of filler geometry under practical shear processing remains unclear. Here, we examine how platelet aspect ratio governs alignment and heat transport in PDMS/h-BN composites processed by sequential roll-gap controlled two-roll milling. Using a geometric moment-arm perspective, we relate the platelet effective radius to the shear-driven rotational driving moment. High-aspect-ratio platelets (L-BN) exhibit more stable flow-parallel alignment than small platelets (S-BN), forming a better-connected conductive network. At 175 wt% loading, the aligned L-BN composite achieves 10.3 W m−1 K−1 (94% higher than its random counterpart) and outperforms the S-BN system while also improving stiffness and device-relevant heat dissipation. These results identify aspect ratio as an alignment-enabling design criterion for scalable thermal management. Full article
Show Figures

Figure 1

17 pages, 4778 KB  
Article
Polymer Gels Exhibiting High Pressure-Sensitive Adhesion to Polytetrafluoroethylene
by Toshiya Yamasaki, Yuchen Mao, Hiroshi Ito and Jin Gong
Polymers 2026, 18(4), 538; https://doi.org/10.3390/polym18040538 - 22 Feb 2026
Viewed by 272
Abstract
Polytetrafluoroethylene (PTFE) is attractive for high-frequency communications but adheres very poorly to other materials due to its very low surface energy. Conventionally, surface treatments of PTFE are used to increase the polarity of the PTFE surface and enable bonding to materials with increased [...] Read more.
Polytetrafluoroethylene (PTFE) is attractive for high-frequency communications but adheres very poorly to other materials due to its very low surface energy. Conventionally, surface treatments of PTFE are used to increase the polarity of the PTFE surface and enable bonding to materials with increased surface free energy. However, surface treatments are difficult to scale, can damage surfaces, and often lack reproducibility. Therefore, developing a material that can make PTFE adhere well to other materials without surface treatment is highly desirable. In this study, we aimed to develop a new material with strong adhesion to PTFE. We synthesized three polymer gels from dodecyl acrylate (DA) and 2-(dimethylamino) ethyl acrylate (DMAE): the homopolymer gels PDEAE and PDA, and the copolymer gel P(DEAE-co-DA). The copolymer gel P(DEAE-co-DA) exhibited high pressure-sensitive adhesion to PTFE, recording the highest adhesive strength (F = 430.0 N/m) and the highest peel energy (G = 713.4 J/m2) compared to the homopolymer gels PDEAE and PDA. Mechanical testing showed PDEAE had the greatest strength and toughness, PDA balanced stiffness and extensibility, and P(DEAE-co-DA) was the most flexible and extensible. The P(DEAE-co-DA) with the smoothest surface (Sz ≈ 0.176 µm) showed the highest F and G, implying that surface roughness did not contribute significantly to the interfacial adhesion between the gels and the PTFE. Based on the surface free energy σs and work of adhesion Wa values, the adhesive strength to PTFE was predicted to be PDEAE > P(DEAE-co-DA) > PDA, but the measured G in peel tests contradicted this, indicating that the gels’ viscoelastic deformation and energy dissipation dominate the measured F and G. The frequency-dependent viscoelastic data and relaxation times τ and activation energies Ea suggested optimal adhesion requires a balance of adhesion (mobility for energy dissipation (short τ, low Ea)) and sufficient cohesion (high G′). P(DEAE-co-DA) achieved this balance, explaining its high measured F and G. With precise control of polymer chain mobility, the adhesion of P(DEAE-co-DA) gels can likely be improved further. Future work will employ block copolymerization and monomer-ratio control to tune molecular motion and enhance adhesion to PTFE. Full article
(This article belongs to the Special Issue Advances in Polymer Gels: Properties, Design, and Applications)
Show Figures

Figure 1

17 pages, 2037 KB  
Article
Solid State Alkaline Depolymerization of Polyester Elastane Textiles in a Laboratory Kneader
by Leonard Both, Isabel Zerfuss, Mandy Paschetag and Stephan Scholl
Polymers 2026, 18(4), 537; https://doi.org/10.3390/polym18040537 - 22 Feb 2026
Viewed by 266
Abstract
Elastane is ubiquitous in polyester-based textiles and complicates depolymerization-based recycling because it can undergo thermal degradation and chemical bond cleavage, consuming reagents and forming low-molecular by-products that may compromise monomer quality. Here, we investigate alkaline PET depolymerization of PET/elastane blends under an intentional [...] Read more.
Elastane is ubiquitous in polyester-based textiles and complicates depolymerization-based recycling because it can undergo thermal degradation and chemical bond cleavage, consuming reagents and forming low-molecular by-products that may compromise monomer quality. Here, we investigate alkaline PET depolymerization of PET/elastane blends under an intentional base-competition scenario in a laboratory kneader. Pure PET (100/0) and PET/EL blends (95/5 and 85/15, wt/wt) were processed under quasi-solid-state conditions at 140 °C for 5 min using solid NaOH dosed at 2.1 mol per mol PET repeat unit and pelletized feedstocks to ensure scale-relevant mixing and reproducible chamber filling. Torque and bulk-temperature profiles were similar across compositions, and isolated terephthalic acid yields remained in a narrow corridor (68–71%), indicating that PET depolymerization is not measurably impaired by 5–15 wt% elastane within this reaction window. Differential scanning calorimetry of water-insoluble residues revealed pronounced changes in elastane-related thermal transitions, evidencing elastane modification during treatment. Targeted 1H NMR screening of recovered TA against a 4,4′-methylenedianiline spiked reference showed no detectable co-isolated aromatic diamines. Overall, the study demonstrates robust monomer recovery from mixed PET/EL textiles under solid-NaOH, short-residence, solvent-lean processing, while identifying residue analytics as the key bottleneck for quantifying elastane fate and closing component balances. Full article
(This article belongs to the Special Issue Advances in Recycling and Reuse of Polymers)
Show Figures

Figure 1

18 pages, 3745 KB  
Article
Amino-Functionalized Poly(2-Ethyl-2-Oxazoline)-Ran-Poly[2-(3-Butenyl)-2-Oxazoline] Copolymers Used as Non-Viral Vectors for Nucleic Acid Delivery: Impact of Polymer Structure and Composition
by Denitsa Hristova, Natalia Oleszko-Torbus, Maria Petrova, Agnieszka Kowalczuk, Iva Ugrinova, Stanislav Rangelov and Emi Haladjova
Polymers 2026, 18(4), 536; https://doi.org/10.3390/polym18040536 - 22 Feb 2026
Viewed by 356
Abstract
In this work, we designed non-viral gene delivery vector systems based on three poly(2-ethyl-2-oxazoline)-ran-poly[2-(3-butenyl)-2-oxazoline] copolymers functionalized by primary, secondary, and tertiary amino groups. The impact of copolymer structure and composition was sought through the examination of basic physicochemical and biological parameters. The complexation [...] Read more.
In this work, we designed non-viral gene delivery vector systems based on three poly(2-ethyl-2-oxazoline)-ran-poly[2-(3-butenyl)-2-oxazoline] copolymers functionalized by primary, secondary, and tertiary amino groups. The impact of copolymer structure and composition was sought through the examination of basic physicochemical and biological parameters. The complexation ability of copolymers with plasmid DNA was studied by ethidium bromide quenching assay. The polyplex particles size and ζ-potential were determined by dynamic and electrophoretic light scattering. The release ability of copolymers was assessed by competitive displacement of DNA using dextran sulfate. The biological performance of amino-functionalized poly(2-ethyl-2-oxazoline)-ran-poly[2-(3-butenyl)-2-oxazoline] based gene delivery systems was evaluated, and their behavior under various environmental conditions, such as pH and ionic strength, was investigated. Cytotoxicity was assessed in two human lung-derived cell lines, and the ability of the copolymers to mediate plasmid DNA delivery and expression was examined. The resulting polyplex nanoparticles exhibited the ability to release DNA molecules and sensitivity to alterations in pH and ionic strength. All systems showed high biocompatibility and were able to mediate plasmid DNA delivery, resulting in detectable EGFP expression in vitro. The vector properties were found to be driven by a multifactorial interplay among hydrophobic character, thermoresponsive behavior, polymer mobility, charge accessibility, intracellular environmental responsiveness, secondary structure effects, etc. The copolymer bearing primary amino groups displayed a distinct balance between DNA binding and release, characterized by moderate complex stability and enhanced sensitivity to environmental changes. These findings provide mechanistic insight into how amino functionality and polymer structure influence the structure–property–behavior relationships of polyoxazoline-based non-viral gene delivery systems. Full article
Show Figures

Graphical abstract

12 pages, 4081 KB  
Article
Preparation Strategies of V-SiO2@NN Core Shell Structures for the Enhancement of PDCPD Composites
by Tao Zhang, Nan Li, Zhiyang Luo, Zhaoyi Wang, Zhongyi Sheng, Heyang Liu, Likang Zhou and Liqiang Liu
Polymers 2026, 18(4), 535; https://doi.org/10.3390/polym18040535 - 22 Feb 2026
Viewed by 227
Abstract
Polydicyclopentadiene (PDCPD), an emerging environmentally friendly material, has been widely applied in lightweight structural shells; however, its extension to high-value electronic applications remains challenging. In this work, we developed a novel vinyl-SiO2@NaNbO3 (VSN) core–shell structure with a high surface vinyl [...] Read more.
Polydicyclopentadiene (PDCPD), an emerging environmentally friendly material, has been widely applied in lightweight structural shells; however, its extension to high-value electronic applications remains challenging. In this work, we developed a novel vinyl-SiO2@NaNbO3 (VSN) core–shell structure with a high surface vinyl concentration (1.26 mmol/g) and excellent thermal stability, making it highly suitable for co-polymerization with polymers. Through ring-opening metathesis polymerization, the influence of VSN on the mechanical, thermal, and dielectric properties of PDCPD composites was systematically investigated. The vinyl groups on the VSN surface provide strong interfacial compatibility with the PDCPD matrix. With only 1.0 wt% loading, the composites show significant performance improvements: the heat deflection temperature and glass transition temperature increased to 139.3 °C and 150.43 °C, respectively, while the dielectric constant at 1 kHz rises to 4.13 with an ultralow dielectric loss of 0.035%. Meanwhile, the composites maintain high mechanical strength and solvent resistance. This study not only establishes a facile strategy for fabricating highly compatible inorganic additives but also offers new opportunities for expanding PDCPD into advanced dielectric and electronic applications. Full article
(This article belongs to the Section Polymer Composites and Nanocomposites)
Show Figures

Figure 1

21 pages, 1294 KB  
Review
Assessing Sustainability in the Textile Sector: A Review of LCA, LCC, and S-LCA Methodologies with a Focus on Polymeric Textile Materials and Circular Strategies Along with Future Perspectives
by Anastasia Anceschi, Raffaella Mossotti and Alessia Patrucco
Polymers 2026, 18(4), 534; https://doi.org/10.3390/polym18040534 - 21 Feb 2026
Viewed by 305
Abstract
The textile industry is facing increasing pressure to improve its sustainability performance across environmental, economic, and social dimensions. A substantial share of textile production relies on polymer-based fibers, such as polyester, polyamide, and acrylics, whose production, use, and end-of-life management raise significant sustainability [...] Read more.
The textile industry is facing increasing pressure to improve its sustainability performance across environmental, economic, and social dimensions. A substantial share of textile production relies on polymer-based fibers, such as polyester, polyamide, and acrylics, whose production, use, and end-of-life management raise significant sustainability challenges. In this context, life cycle-based assessment tools have become essential for supporting informed decision-making and guiding the transition toward more circular textile systems. This review critically examines the application of Life Cycle Assessment (LCA), Life Cycle Costing (LCC), and Social Life Cycle Assessment (S-LCA) within the textile sector, with a specific focus on polymeric textile materials and circular economy strategies. The analysis highlights the strengths and limitations of each methodology, emphasizing persistent challenges related to system boundary definition, data availability and quality, methodological heterogeneity, and limited comparability across studies. Particular attention is given to how methodological choices influence the robustness and interpretability of sustainability outcomes, especially when assessing circular solutions for polymer-based textiles. The review reveals that, despite their conceptual complementarity, LCA, LCC, and S-LCA are often applied in a fragmented manner, limiting their integration into holistic sustainability assessments. Overall, this work underscores the need for greater methodological alignment and integrated frameworks to enhance the decision-making relevance of life cycle-based tools and to effectively support sustainable and circular transitions in the textile industry. Full article
(This article belongs to the Special Issue Polymer Recycling and Upcycling: Toward a Circular Materials Economy)
Show Figures

Graphical abstract

22 pages, 7481 KB  
Article
Synergistic Modification of Recycled PET Using Halloysite Nanotubes and a Reactive Terpolymer for Enhanced Toughness and Processability
by Zhicheng Hu, Zhiying Wu, Xiaoling Wu, Xiue Ren and Ronghua Zhang
Polymers 2026, 18(4), 533; https://doi.org/10.3390/polym18040533 - 21 Feb 2026
Viewed by 288
Abstract
Polyethylene terephthalate (PET) has become the predominant material for single-use packaging owing to its cost and performance advantages. However, massive post-consumer waste leads to environmental concerns, and recycled PET from thermomechanical processing followed by chain extension often suffers from low toughness and poor [...] Read more.
Polyethylene terephthalate (PET) has become the predominant material for single-use packaging owing to its cost and performance advantages. However, massive post-consumer waste leads to environmental concerns, and recycled PET from thermomechanical processing followed by chain extension often suffers from low toughness and poor processability, restricting its use to low-value applications. In this study, halloysite nanotubes (HNTs) and ethylene–methyl acrylate–glycidyl methacrylate random terpolymer (E-MA-GMA) were melt-blended with recycled PET to examine their synergistic modification effects. The DSC results show that HNTs retain a nucleating effect on recycled PET even with the co-addition of E-MA-GMA, albeit with a substantial reduction compared with their effect when used alone. Nevertheless, rheological measurements indicate that the combined introduction of E-MA-GMA and HNTs imposes a significantly stronger restriction on the relaxation behavior of recycled PET molecular chains than the individual addition of either HNTs or E-MA-GMA. This is attributed to the interfacial reactions between E-MA-GMA and the recycled PET matrix, as well as between E-MA-GMA and HNTs, leading to the formation of branching and hybrid structures. This synergistic restraint markedly reduces the crystallization growth rate of PET. As a result, the recycled PET/E-MA-GMA/HNTs composites maintain relatively lower crystallinity compared with the recycled PET/E-MA-GMA composite after high-temperature injection molding or annealing treatment, leading to superior impact resistance. The impact strength of the recycled PET/E-MA-GMA/HNTs composites is 2.28 and 2.14 times that of the recycled PET/E-MA-GMA composite under high-mold-temperature injection molding and annealing conditions, respectively. The approach presented here facilitates the substitution of virgin plastics with recycled PET in demanding applications. Full article
(This article belongs to the Section Polymer Processing and Engineering)
Show Figures

Figure 1

22 pages, 4040 KB  
Article
Data-Driven Design of Epoxy–Granite Machine Foundations: Bayesian Optimization for Enhanced Compressive Strength and Vibration Damping
by Mohammed Y. Abdellah, Osama M. Irfan and Hanafy M. Omar
Polymers 2026, 18(4), 532; https://doi.org/10.3390/polym18040532 - 21 Feb 2026
Viewed by 317
Abstract
Epoxy–granite (EG) composites, comprising granite quarry waste and low-cost epoxy, present a sustainable alternative to cast iron for machine tool foundations. This study develops a data-driven simulation framework to enhance the mechanical properties of epoxy–granite systems by integrating published experimental data with Gaussian [...] Read more.
Epoxy–granite (EG) composites, comprising granite quarry waste and low-cost epoxy, present a sustainable alternative to cast iron for machine tool foundations. This study develops a data-driven simulation framework to enhance the mechanical properties of epoxy–granite systems by integrating published experimental data with Gaussian Process Regression (GPR) surrogate modeling and Bayesian optimization (BO). The objective is to maximize compressive strength and vibration damping—both critical factors for machining accuracy and dynamic stability. Experimental results from composites with 12–25 wt% epoxy and varied aggregate gradations demonstrate compressive strengths up to 76.8 MPa and flexural strengths reaching 35.4 MPa. The peak damping ratio of 0.0202 was observed at intermediate epoxy content. Mixtures enriched with fine particles also exhibited enhanced fracture toughness and low water absorption, outperforming cementitious concretes, polymer concretes, and natural granite. To address the limitations of experimental coverage, a GPR-based simulation model was employed to explore the four-dimensional design space defined by epoxy content and aggregate fractions. Integrated with BO under realistic manufacturing constraints, the framework identifies optimal formulations comprising 22–26 wt% epoxy and 55–70% fine aggregates. These compositions yield predicted compressive strengths of 78–85 MPa and damping ratios approaching 0.022, indicating significant improvement in overall mechanical properties. Bayesian Weibull analysis further quantifies reliability, revealing shape parameters α ≈ 2.4–2.9, which indicate consistent performance with moderate variability. This work presents the first reported application of an integrated GPR-BO-Bayesian Weibull simulation framework to epoxy–granite composites, enabling simultaneous optimization of conflicting objectives and probabilistic reliability assessment of key mechanical properties. The approach reduces experimental effort by over 70% and supports the circular economy through valorization of granite waste in high-value manufacturing. Nonetheless, predictive uncertainty remains high in under-sampled regions (e.g., damping with n = 2). Future experimental validation—comprising at least 10–15 data points across varied epoxy ratios and gradations—is essential to corroborate the predicted optimum. Full article
(This article belongs to the Section Artificial Intelligence in Polymer Science)
Show Figures

Figure 1

17 pages, 836 KB  
Article
Establishment of Mark–Houwink–Sakurada Equations for Chitin in Multiple Solvent Systems and Their Implications for Solution Conformation
by Wei Ning Goh, Rou Li, Shang-Ta Wang and Min-Lang Tsai
Polymers 2026, 18(4), 531; https://doi.org/10.3390/polym18040531 - 21 Feb 2026
Viewed by 225
Abstract
Currently, only a limited number of Mark–Houwink–Sakurada (MHS) equations are available for chitin, and their applicability is constrained by the narrow range of suitable solvent systems. The Mark–Houwink–Sakurada (MHS) equation is a widely used and practical approach for estimating polymer molecular weight from [...] Read more.
Currently, only a limited number of Mark–Houwink–Sakurada (MHS) equations are available for chitin, and their applicability is constrained by the narrow range of suitable solvent systems. The Mark–Houwink–Sakurada (MHS) equation is a widely used and practical approach for estimating polymer molecular weight from intrinsic viscosity measurements, particularly when chromatographic techniques are not readily accessible. This study aimed to establish new MHS equations for chitin to facilitate reliable molecular weight determination across different solvents and temperatures. Chitin samples with varying molecular weights were prepared via H2O2 degradation, and their weight-average molecular weights (Mw) were determined by high-performance size-exclusion chromatography (HPSEC). Intrinsic viscosity ([η]) was measured using a capillary viscometer at 25 and 30 °C in three solvent systems: 5% LiCl/N,N-dimethylacetamide (LiCl/DMAc), 8% NaOH/4% urea, and 10% NaOH/0.3% tannic acid (w/w). Double-logarithmic plots of Mw versus [η] were constructed to derive the corresponding MHS equations. At identical molecular weights and temperatures, intrinsic viscosity followed the order: LiCl/DMAc > NaOH/urea > NaOH/tannic acid. Increasing temperature led to higher intrinsic viscosity and conformation parameter (a) values. Chitin dissolved in LiCl/DMAc and NaOH/urea exhibited rod-like conformations, with a values ranging from 0.79 to 0.97, whereas chitin in NaOH/tannic acid displayed random coil behavior (a = 0.56–0.69). These established MHS equations expand the solvent applicability for chitin molecular weight determination and provide insights into its solution conformation under different chemical environments. Full article
(This article belongs to the Special Issue Progress in Preparations and Applications of Chitin and Chitosan)
Show Figures

Graphical abstract

13 pages, 1738 KB  
Article
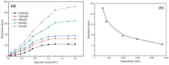
Preparation and Performance Evaluation of High-Temperature Resistant Acrylamide/Vinylpyrrolidone Copolymer-Based Gel System
by Zhande Yang, Hua Li, Xiaodong Cao, Hao Wang, Jing Bai, Bowen Chen and Zezhou Fang
Polymers 2026, 18(4), 530; https://doi.org/10.3390/polym18040530 - 21 Feb 2026
Viewed by 207
Abstract
Polymer gels are widely used for profile control and water shutoff in mature reservoirs, while conventional gels are limited under high temperature due to poor thermal stability. This study develops a high-temperature-resistant gel based on acrylamide/vinylpyrrolidone copolymer (P(AM/NVP)), crosslinked with hydroquinone-hexamethylenetetramine (HQ-HMTA). At [...] Read more.
Polymer gels are widely used for profile control and water shutoff in mature reservoirs, while conventional gels are limited under high temperature due to poor thermal stability. This study develops a high-temperature-resistant gel based on acrylamide/vinylpyrrolidone copolymer (P(AM/NVP)), crosslinked with hydroquinone-hexamethylenetetramine (HQ-HMTA). At 150 °C, the gel achieves a Sydansk strength code of H with a gelation time of 9.5 h, and shows excellent thermal stability, maintaining over 90% weight after 180 days. Rheological and microscopic analyses confirm a dense, stable network with high storage modulus (G′). Core flooding tests demonstrate good injectivity with resistance factors of 3.99~129.93, while the plugging rate exceeds 98%. All the experimental results indicate that the P(AM/NVP)-based gel has great potential for water plugging in high temperature oil reservoirs. Full article
(This article belongs to the Special Issue Application of Polymers in Enhanced Oil Recovery)
Show Figures

Figure 1

31 pages, 2314 KB  
Review
Recent Trends in the Chemical Modification of Polysaccharides for Food Packaging: A Review
by Paramabhorn Tosuwan, Hannah S. Leese and Christopher J. Chuck
Polymers 2026, 18(4), 529; https://doi.org/10.3390/polym18040529 - 21 Feb 2026
Viewed by 261
Abstract
The environmental impact of petroplastics that do not readily biodegrade has intensified the search for sustainable packaging materials. Polysaccharides derived from plant and marine sources are biodegradable and renewable, but their hydrophilicity and weak mechanical and barrier properties limit their use in high-performance [...] Read more.
The environmental impact of petroplastics that do not readily biodegrade has intensified the search for sustainable packaging materials. Polysaccharides derived from plant and marine sources are biodegradable and renewable, but their hydrophilicity and weak mechanical and barrier properties limit their use in high-performance packaging. Chemical modification offers an effective solution by introducing hydrophobic or functional groups that enhance physicochemical performance, making modified polysaccharides strong candidates for sustainable packaging applications. This review provides a comprehensive overview of recent advances in the chemical modification and development of plant-based polysaccharides (starch, cellulose and its derivatives, and pectin) and marine-based polysaccharides (agar, carrageenan, alginate, and chitosan) for food packaging applications. Emphasis on how chemical modifications influence key functional properties relevant to sustainable packaging, including barrier performance, biological activities, and freshness-monitoring capabilities. Film fabrication techniques such as solution casting, extrusion, coating, and electrospraying are also discussed regarding their impact on material performance. Overall, the reviewed studies demonstrate that chemical modification can substantially enhance the functional properties of polysaccharides and enable active and intelligent packaging functionalities. While challenges related to food safety, scalable production, environmental impact, and real-world performance remain, chemically modified polysaccharides show strong potential as sustainable and functional materials for the next generation of food packaging. Full article
(This article belongs to the Special Issue Modification of Natural Biodegradable Polymers)
Show Figures

Graphical abstract

27 pages, 5906 KB  
Article
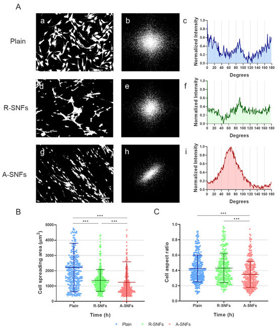
Biological and Biophysical Characterization of Hybrid PLCL Nanofibers Incorporating Stem Cell-Derived Secretome
by Tanya Stoyanova, Lora Topalova, Dencho Gugutkov, Regina Komsa-Penkova, Stanimir Kyurkchiev, Iren Bogeva-Tsolova, Dobromir Dimitrov, Svetla Todinova and George Altankov
Polymers 2026, 18(4), 528; https://doi.org/10.3390/polym18040528 - 21 Feb 2026
Viewed by 247
Abstract
The design of multifunctional biomaterials that offer both structural support and biochemical cues is essential for enhancing tissue regeneration. In this study, hybrid nanofibrous scaffolds composed of poly(L-lactide-co-ε-caprolactone) (PLCL) and bioactive factors secreted by Wharton’s jelly-derived mesenchymal stem cells (WJ-MSCs) were fabricated via [...] Read more.
The design of multifunctional biomaterials that offer both structural support and biochemical cues is essential for enhancing tissue regeneration. In this study, hybrid nanofibrous scaffolds composed of poly(L-lactide-co-ε-caprolactone) (PLCL) and bioactive factors secreted by Wharton’s jelly-derived mesenchymal stem cells (WJ-MSCs) were fabricated via co-electrospinning. Nanofibers were produced in aligned and random configurations following an optimized protocol developed at the Institute for Bioengineering of Catalonia (IBEC). Their morphology and topography were characterized by light microscopy, scanning electron microscopy (SEM), and atomic force microscopy (AFM), and fiber orientation was quantified via Fast Fourier Transform (FFT) analysis. The scaffolds showed fiber diameters of 542.9 ± 62.3 nm, with aligned fibers predominantly oriented within 20° of the principal axis. Human AD-MSCs were used to assess biocompatibility and cell–material interactions. Aligned and random nanofiber architectures elicited distinct cellular responses. AD-MSCs on aligned fibers exhibited smaller spreading areas (~320 μm2) vs. on random nanofibers (~500 μm2) and substantially higher proliferation, resulting in a shorter cell-doubling time (~25 h) than those on random nanofibers (~130 h) or control substrates (~70 h). In addition, aligned nanofibers promoted markedly faster migration, reaching rates of ~5000 μm2/h surface coverage, compared with random nanofibers (~770 μm2/h) and controls (~1800 μm2/h). Together, the results show that nanofiber alignment and biochemical functionalization jointly influence MSC behavior and improve regeneration, highlighting the potential of these PLCL-based hybrid secretome/PLCL nanofibers for advanced wound healing. Full article
(This article belongs to the Section Polymer Fibers)
Show Figures

Graphical abstract

27 pages, 5493 KB  
Article
Machine Learning-Enabled Optimization and Prediction of Mechanical Properties of 3D-Printed PLA Composites Filled with Rice Husk Biochar
by Borhen Louhichi, Joy Djuansjah, P. S. Rama Sreekanth, Sundarasetty Harishbabu, P. V. Subhanjaneyulu, Santosh Kumar Sahu, It Ee Lee and Gwo Chin Chung
Polymers 2026, 18(4), 527; https://doi.org/10.3390/polym18040527 - 21 Feb 2026
Viewed by 254
Abstract
This investigation focuses on rice husk biochar (RHBC) as a sustainable filler in a polylactic acid (PLA) matrix. This study employs optimization techniques, including central composite design (CCD) and analysis of variance (ANOVA), to systematically evaluate the effects of key 3D printing parameters [...] Read more.
This investigation focuses on rice husk biochar (RHBC) as a sustainable filler in a polylactic acid (PLA) matrix. This study employs optimization techniques, including central composite design (CCD) and analysis of variance (ANOVA), to systematically evaluate the effects of key 3D printing parameters such as filler content (0 wt.%, 10 wt.%, 20 wt.%), nozzle temperature (190 °C, 200 °C, 210 °C), orientation angle (0°, 60°, 120°), and fill pattern (hexagon, triangle, and 3D infill). Furthermore, machine learning models are used to predict the mechanical properties of PLA/RHBC composites from experimental data. The effects of these parameters on tensile strength, Young’s modulus, and hardness were analyzed. The ANOVA results showed that filler content was the most influential factor for tensile strength and Young’s modulus, contributing 36.47% and 73.25%, respectively, compared to pure PLA. For hardness, both filler content and nozzle temperature were key contributors, with a 44.08% improvement over pure PLA. Machine learning models, including multiple linear regression (MLR), K-Nearest Neighbors (KNN), Support Vector Machine (SVM), and Gradient Boosting, were used to predict the mechanical properties. Among these, Gradient Boosting achieved the best performance, with R2 values of 97.79% for tensile strength, 98.79% for Young’s modulus, and 96.8% for hardness. This study provides a robust framework that combines experimental analysis, statistical design, and machine learning to optimize RHBC as an eco-friendly filler for the development of PLA composites for adoption in the automotive, sports and aerospace industries. Full article
Show Figures

Figure 1

16 pages, 2378 KB  
Article
Sorption Mechanisms and Behavior of Benzene Series Compounds by Microplastics in Aqueous Solution
by Xi Yan, Yan Xie, Shucai Zhang, Zhiqing Zhang, Xiaohan Dou, Jingru Liu and Shun Che
Polymers 2026, 18(4), 526; https://doi.org/10.3390/polym18040526 - 21 Feb 2026
Viewed by 217
Abstract
Owing to their small size and surface hydrophobicity, microplastics (MPs) tend to act as vectors for various organic pollutants. However, in contrast to well-studied pollutants like polycyclic aromatic hydrocarbons, the sorption of benzene-series compounds on MPs has been seldom studied. To investigate the [...] Read more.
Owing to their small size and surface hydrophobicity, microplastics (MPs) tend to act as vectors for various organic pollutants. However, in contrast to well-studied pollutants like polycyclic aromatic hydrocarbons, the sorption of benzene-series compounds on MPs has been seldom studied. To investigate the sorption process, the isotherms were determined for the sorption of three benzene-series sorbates by three polymers with different physicochemical properties. The linear sorption isotherms observed for PE indicate that sorbate uptake was dominated by partitioning into the bulk polymer. In contrast, the non-linear isotherms of PP and PVC imply that adsorption onto surfaces was the dominant mechanism. Sorption capacity of m-xylene and ethylbenzene increased in the following order: polyvinyl chloride (PVC) < polyethylene (PE) < polypropylene (PP). This order does not reflect the polarity or the crystallinity of the investigated MPs, suggesting the influence of additional factors (e.g., glass transition temperature, specific surface area) on the sorption of BTEX by MPs. In addition, the particle size and morphology of MPs are also factors affecting sorption capacity. The strong correlation between the sorption coefficients and sorbate hydrophobicity indicates that the hydrophobic interactions played a crucial role. Meanwhile, specific sorbate properties, such as electronic structure and molecular polarizability, are also significant factors that affect the sorption behaviors. Full article
Show Figures

Graphical abstract

24 pages, 8280 KB  
Article
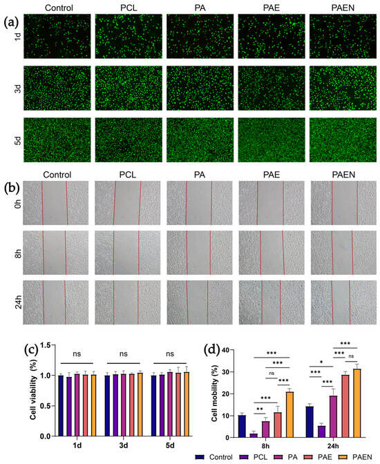
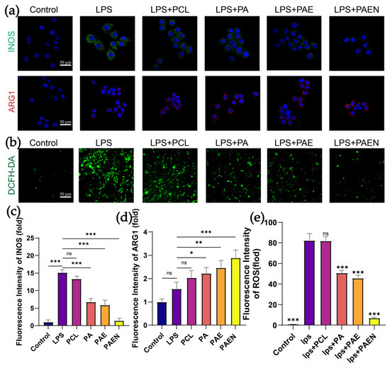
A Biomimetic NAC-Loaded PCL/Modified Chitosan/dECM Fibrous Scaffold for Accelerating Diabetic Wound Healing and Minimizing Scarring
by Yiju Xie, Banchao Ruan, Yihua Yin, Lihong Fan, Haolin Tang, Heshuang Dai, Sasha You, Shiyuan Yao, Guangxu Wang and Yihan Xu
Polymers 2026, 18(4), 525; https://doi.org/10.3390/polym18040525 - 20 Feb 2026
Viewed by 242
Abstract
The development of innovative wound dressings capable of accelerating diabetic wound healing while simultaneously reducing scar formation is a significant clinical challenge. In this study, we designed and fabricated a multifunctional nanofibrous scaffold PCL/Az-CS/dECM/NAC by incorporating decellularized extracellular matrix (dECM) and N-acetylcysteine (NAC) [...] Read more.
The development of innovative wound dressings capable of accelerating diabetic wound healing while simultaneously reducing scar formation is a significant clinical challenge. In this study, we designed and fabricated a multifunctional nanofibrous scaffold PCL/Az-CS/dECM/NAC by incorporating decellularized extracellular matrix (dECM) and N-acetylcysteine (NAC) into a composite backbone of polycaprolactone (PCL) and azidobenzoic acid-modified chitosan (AZCS). The scaffold exhibited ideal hydrophilicity and swelling capacity, and demonstrated excellent biocompatibility. In vitro studies demonstrated that the scaffold effectively scavenged reactive oxygen species (ROS) and promoted the polarization of macrophages from the M1 phenotype to the M2 phenotype; in vivo studies confirmed that the PCL/AZ-CS/dECM/NAC scaffold significantly accelerated wound closure, promoted mature angiogenesis, and facilitated orderly collagen deposition. The PCL/AZ-CS/dECM/NAC scaffold mitigated scar formation by increasing the proportion of regenerative type III collagen, optimizing the collagen I/III ratio. Our findings suggest that the PCL/AZ-CS/dECM/NAC scaffold is a highly promising candidate for a multifunctional dressing designed to treat recalcitrant diabetic wounds and prevent excessive scarring. Full article
(This article belongs to the Section Polymer Fibers)
Show Figures

Figure 1

22 pages, 4357 KB  
Article
Assessing Melt Flow Rate in Post-Consumer Polypropylene via Near-Infrared Hyperspectral Imaging
by Nikolai Kuhn, Moritz Mager, Gerald Koinig, Jutta Geier, Jean-Philippe Andreu, Joerg Fischer and Alexia Tischberger-Aldrian
Polymers 2026, 18(4), 524; https://doi.org/10.3390/polym18040524 - 20 Feb 2026
Viewed by 301
Abstract
Mechanical recycling of polypropylene (PP) is constrained by the heterogeneous properties of post-consumer feedstocks. Melt flow rate (MFR) is a key property relevant to processing, and it varies widely across packaging grades, which limits the quality and substitutability of recyclates. This study evaluates [...] Read more.
Mechanical recycling of polypropylene (PP) is constrained by the heterogeneous properties of post-consumer feedstocks. Melt flow rate (MFR) is a key property relevant to processing, and it varies widely across packaging grades, which limits the quality and substitutability of recyclates. This study evaluates near-infrared hyperspectral imaging (NIR-HSI) for predicting MFR in post-consumer PP packaging. Eighty-two rigid PP samples (46 white, 36 clear) with MFR values between 2 and 108 g 10 min−1 were collected from an Austrian material recovery facility. Thirteen different linear and non-linear regression models were examined using median and pixel-wise aggregated spectral representations across the samples. Tree-based models consistently achieved best performances with R2 = 0.85, RMSE = 12.4 g 10 min−1 on white samples and R2 = 0.61, RMSE = 14.0 g 10 min−1 on clear samples. On the combined sample set, R2 = 0.66 and RMSE = 17.3 g 10 min−1 were reached. Informative spectral regions correspond to typical bands of PP. Binary classification at different thresholds (6, 12, 30, 60 g 10 min−1) were also examined and achieved balanced accuracies of 0.82–0.92. Median spectral representations consistently outperformed pixel-wise aggregation. Results demonstrate that NIR-HSI can support grade-directed sorting of post-consumer PP, particularly for opaque white samples, though heteroscedasticity at high MFR values and irreducible outliers represent inherent limitations. Full article
(This article belongs to the Section Circular and Green Sustainable Polymer Science)
Show Figures

Graphical abstract

15 pages, 1608 KB  
Article
Effect of Plasma Surface Treatment and Hybrid Fibers on Polypropylene Composites
by Pablo Mazón-Ortiz, Gabriel Mazón-Ortiz, Luis Quishpe-Quishpe, Bryan Rosero-Ortiz and Cristina E. Almeida-Naranjo
Polymers 2026, 18(4), 523; https://doi.org/10.3390/polym18040523 - 20 Feb 2026
Viewed by 328
Abstract
Thermoplastic hybrid composites reinforced with flax and glass fibers offer a sustainable, high-performance alternative for structural applications by balancing stiffness and energy absorption. This study investigated the impact of low-pressure plasma treatment on the thermal, mechanical, and microstructural properties of two polypropylene-based laminate [...] Read more.
Thermoplastic hybrid composites reinforced with flax and glass fibers offer a sustainable, high-performance alternative for structural applications by balancing stiffness and energy absorption. This study investigated the impact of low-pressure plasma treatment on the thermal, mechanical, and microstructural properties of two polypropylene-based laminate configurations, PFGFP (polypropylene–flax–glass–flax–polypropylene) and PFGGFP (polypropylene–flax–glass–glass–flax–polypropylene), to optimize fiber–matrix interfacial adhesion. Materials were characterized using differential scanning calorimetry (DSC), thermogravimetric analysis (TGA), tensile testing, and scanning electron microscopy (SEM). The plasma treatment significantly enhanced the lignocellulosic fibers’ surface energy, reducing the flax contact angle from 93.5° to 56.1°. DSC analysis revealed a matrix crystallinity of 35.41%, while TGA confirmed flax thermal stability up to 250 °C. The PFGFP configuration exhibited superior mechanical performance (Tensile strength = 61.69 MPa; Young’s modulus = 518.62 MPa), attributed to its symmetric architecture and efficient fiber impregnation. Conversely, PFGGFP showed reduced strength and microstructural voids due to incomplete wetting in dense reinforcement regions. These findings conclude that the synergy between plasma surface modification and optimized laminate architecture is critical for the design of high-performance sustainable composites, providing an objective basis for improving interfacial compatibility in hybrid systems. Full article
Show Figures

Graphical abstract

27 pages, 9097 KB  
Article
Polyimide Reinforced with Graphene/Metal Oxide Nanocomposites: Surface Degradation Study Under Atomic Oxygen
by Xianbang Zeng, Priyanka Prakash, Sahar Hosseini, Mahdiar Taheri, Joice Mathew, Eduardo Trifoni, Igor Levchenko, Janith Weerasinghe, Karthika Prasad and Katia Alexander
Polymers 2026, 18(4), 522; https://doi.org/10.3390/polym18040522 - 20 Feb 2026
Viewed by 384
Abstract
Atomic oxygen in low Earth orbit erodes polyimide, increasing surface roughness and degrading performance. The reactive species scission polymer chains and remove surface material, exposing fresh sites that accelerate further attack and disrupt thermal, electrical, and mechanical functions. In this paper, we evaluate [...] Read more.
Atomic oxygen in low Earth orbit erodes polyimide, increasing surface roughness and degrading performance. The reactive species scission polymer chains and remove surface material, exposing fresh sites that accelerate further attack and disrupt thermal, electrical, and mechanical functions. In this paper, we evaluate nanoscale reinforcements of polyimide with graphene and metal oxides under controlled atomic oxygen exposure equivalent to 145 days at a 550 km orbit. Graphene with a thickness of few nanometers and particle size less than 2 µm, and metal oxides zirconia, zinc oxide, and titania with particle size less than 100 nm were investigated. Hybrids containing graphene plus metal oxide at a 1:1 ratio and a total loading of 0.75 wt% increased roughness relative to neat polyimide, with graphene-zirconia showing a rise of +121 percent, graphene-zinc oxide +10 percent, and graphene–titania +20 percent. The behavior is consistent with agglomeration, incomplete dispersion, and interfacial mismatch that hinder uniform blocking of atomic oxygen and limit formation of protective oxygenated groups. In contrast, single-filler composites at 0.75 wt% reduced average roughness, with graphene lowering Sa by about 59 percent, zirconia by about 51%, titania by about 47%, and zinc oxide by about 47%. Varying graphene loading from 0.25 to 0.75 wt% diminished erosive features at the higher end, but atomic force microscopy revealed isolated tall peaks at 0.75 wt%, indicating localized restacking or agglomeration. Mechanical testing of graphene-reinforced coatings on fiberglass showed a similar trade-off, with tensile strength around 23 MPa and peak load greater than 50 N at 0.5 wt% compared to about 21 MPa and 40 N at 0.75 wt%, while strain at break remained comparable. These results define practical limits for nanoparticle reinforcement in polyimide, linking filler identity, loading, and dispersion quality to atomic oxygen response and sustained function in LEO. Full article
(This article belongs to the Special Issue Advances in Carbon/Polymer Composites: Preparation and Application)
Show Figures

Figure 1

16 pages, 10128 KB  
Article
Spatial Tribological Properties of PI/PTFE Based Self-Stratifying Composite Coatings Grafted by Amino-POSS
by Chuanyong Yu, Min Wei, Qiwei Wang and Wei Zhang
Polymers 2026, 18(4), 521; https://doi.org/10.3390/polym18040521 - 20 Feb 2026
Viewed by 261
Abstract
In low Earth orbit (LEO), special environments such as atomic oxygen (AO), alternating high and low temperatures, and high vacuum can seriously affect the reliability and service lifetime of moving parts of space equipment. Therefore, there is an increasingly urgent demand for long-life, [...] Read more.
In low Earth orbit (LEO), special environments such as atomic oxygen (AO), alternating high and low temperatures, and high vacuum can seriously affect the reliability and service lifetime of moving parts of space equipment. Therefore, there is an increasingly urgent demand for long-life, high-performance lubricating protective coatings with the rapid evolution of astronautical technology. In this study, polyimide (PI) was modified by polyhedral oligomeric silsesquioxane (POSS) with different numbers of functional groups to fabricate PI-based self-stratifying gradient composite lubricating coatings. The coating exhibited significantly enhanced AO resistance, and its vacuum tribological properties under alternating high and low temperature conditions were investigated. Results show that the mass loss of the gradient coating under AO exposure was significantly reduced by 78%, and the tribological properties of the coating under high and low temperature alternating conditions were significantly different. The friction coefficient was more stable and was smaller than that at high temperatures, and the wear rates of the POSS-modified coating also decreased by 77.5% and 50% for both high and low temperatures compared with that of the PI/PTFE coating. Full article
(This article belongs to the Special Issue Polymers for Protective Coatings)
Show Figures

Figure 1

13 pages, 3254 KB  
Article
Surface-Treated MDI-Compatibilized PPC-P/PPC-ECH Film with PVA/Tannic Acid Complex for High-Gas-Barrier Application
by Shuangshuang Yue, Jiangtao Deng, Guoshan He, Wanjuan Wang, Min Xiao, Sheng Huang, Shuanjin Wang, Dongmei Han and Yuezhong Meng
Polymers 2026, 18(4), 520; https://doi.org/10.3390/polym18040520 - 20 Feb 2026
Viewed by 271
Abstract
A novel low-cost poly(propylene carbonate-co-epichlorohydrin) (PPC-ECH) with mechanical properties similar to those of poly (butylene adipate-co-terephthalate) (PBAT) was developed and incorporated into a poly(propylene carbonate-co-phthalate) (PPC-P) matrix. Meanwhile, 4, 4′-diphenylmethane diisocyanate (MDI) was employed as a reactive compatibilizer and mixed with PPC-P and [...] Read more.
A novel low-cost poly(propylene carbonate-co-epichlorohydrin) (PPC-ECH) with mechanical properties similar to those of poly (butylene adipate-co-terephthalate) (PBAT) was developed and incorporated into a poly(propylene carbonate-co-phthalate) (PPC-P) matrix. Meanwhile, 4, 4′-diphenylmethane diisocyanate (MDI) was employed as a reactive compatibilizer and mixed with PPC-P and PPC-ECH to create a variety of PPC-P/PPC-ECH/MDI blends. The effects of PPC-ECH and MDI content on the mechanical, optical, thermal, morphological, and gas barrier properties of the blends were systematically investigated. Results demonstrated that MDI reacts with both PPC-P and PPC-ECH, forming a chemically bonded interface that significantly improves their compatibility. Notably, when 2 phr of MDI was incorporated, the elongation at break of the PPC-P/PPC-ECH/2MDI blend increased dramatically from 71% to 502%, while maintaining good tensile strength (~23 MPa) and light transmittance (~80%). To further enhance the gas barrier performance, a high-oxygen-barrier poly(vinyl alcohol) (PVA)/tannic acid (TA) complex coating was applied to the surface of the PPC-P/PPC-ECH/2MDI film. This coating synergistically leveraged the abundant hydroxyl groups in PVA and TA to form a dense hydrogen-bonded network, reducing oxygen permeability to an ultra-low value of 0.1 cm3·mm/(m2·day). This outstanding performance highlights the strong potential of PPC-P/PPC-ECH-based films for advanced packaging applications. Full article
(This article belongs to the Section Biobased and Biodegradable Polymers)
Show Figures

Graphical abstract

12 pages, 2642 KB  
Article
Pseudomonas aeruginosa SG01: A Novel Polyethylene-Degrading Bacterium in Petrochemical Wastewater
by Xiaohan Dou, Zhiqing Zhang, Fengyuan Zhang, Xi Yan, Yan Xie, Jingru Liu and Shucai Zhang
Polymers 2026, 18(4), 519; https://doi.org/10.3390/polym18040519 - 20 Feb 2026
Viewed by 205
Abstract
Microbial degradation technology presents a sustainable approach to address the environmental persistence of polyethylene (PE). In this study, a consortium of PE-degrading strains was isolated from sludge in the production wastewater of a PE-manufacturing plant. Among these strains, Pseudomonas aeruginosa SG01 demonstrated the [...] Read more.
Microbial degradation technology presents a sustainable approach to address the environmental persistence of polyethylene (PE). In this study, a consortium of PE-degrading strains was isolated from sludge in the production wastewater of a PE-manufacturing plant. Among these strains, Pseudomonas aeruginosa SG01 demonstrated the highest cellular growth rate in culture medium, indicating its capacity to efficiently degrade PE and utilize it as the sole carbon source. Following treatment with SG01, the PE films exhibited a significant reduction in mass along with a clear decrease in surface contact angle, suggesting an improvement in hydrophilicity. Fourier transform infrared spectroscopy (FTIR) analysis detected the formation of new absorption bands on the treated PE films, corresponding to hydroxyl, carboxyl, and amide functional groups. Scanning electron microscopy (SEM) observations further revealed the presence of erosion pits and network-like cracks on the film surface. This study confirms that Pseudomonas aeruginosa SG01 can effectively degrade PE and modify its surface properties, offering a novel microbial resource for the bioremediation of PE contamination. Full article
Show Figures

Figure 1

20 pages, 1739 KB  
Article
Environmental Impact of PUR- and Polystyrene-Based Structural Insulated Panels
by Klára Tóthné Szita, Anita Terjék and Viktoria Mannheim
Polymers 2026, 18(4), 518; https://doi.org/10.3390/polym18040518 - 20 Feb 2026
Viewed by 267
Abstract
Polymer-based insulation materials are widely used to enhance the energy efficiency of buildings; however, their growing application raises concerns related to resource use and end-of-life management. Rigid polyurethane (PUR) foams are key core materials in structural insulated panels due to their favorable thermal [...] Read more.
Polymer-based insulation materials are widely used to enhance the energy efficiency of buildings; however, their growing application raises concerns related to resource use and end-of-life management. Rigid polyurethane (PUR) foams are key core materials in structural insulated panels due to their favorable thermal and mechanical performance, yet their life cycle environmental impacts—particularly at end-of-life—remain insufficiently quantified. In this study, a cradle-to-grave life cycle assessment (LCA) of PUR-based insulation used in structural insulated panel systems is conducted in accordance with ISO 14040/44 and EN 15804 standards. The assessment is performed using Sphera LCA software (version: GaBi 10.5) and the CML 2016 impact assessment method. Formulation-level variations in rigid PUR foams, including changes in methylene diphenyl diisocyanate content and pentane blowing agent ratio, are explicitly incorporated to evaluate their influence on key environmental impact categories. The results indicate that increasing pentane content leads to higher global warming potential, while this effect may be mitigated or intensified by concurrent changes in diisocyanate content and foam density in fully formulated systems. Three end-of-life scenarios—landfilling, incineration with energy recovery, and mechanical recycling—are analyzed. The findings provide material-level, decision-relevant insights that support environmentally informed formulation strategies and contribute to the development of more circular polymer-based insulation solutions for the built environment. Full article
(This article belongs to the Special Issue Polymer-Based Composite Structures and Mechanical Metamaterials)
Show Figures

Figure 1

25 pages, 7564 KB  
Article
Synthesis of Comb-like and Coil-Comb Polystyrene–Polyglycidol Copolymers via Click Chemistry: Self-Assembly and Biological Evaluation
by Natalia Toncheva-Moncheva, Erik Dimitrov, Niya Delcheva, Denitsa Momekova, Magdalena Kondeva-Burdina, Denitsa Stefanova, Virginia Tzankova, Stergios Pispas and Stanislav Rangelov
Polymers 2026, 18(4), 517; https://doi.org/10.3390/polym18040517 - 19 Feb 2026
Viewed by 260
Abstract
Amphiphilic copolymers based on polystyrene and polyglycidol combine the chemical inertness of polystyrene with the biocompatibility of polyglycidol, making them attractive materials for polymeric micelles. While comb-like architectures have been explored to control micellization behavior and biological response, a direct comparison between comb-like [...] Read more.
Amphiphilic copolymers based on polystyrene and polyglycidol combine the chemical inertness of polystyrene with the biocompatibility of polyglycidol, making them attractive materials for polymeric micelles. While comb-like architectures have been explored to control micellization behavior and biological response, a direct comparison between comb-like and coil-comb topologies in polystyrene–polyglycidol copolymers at identical polyglycidol content remains insufficiently investigated. In this work, amphiphilic comb-like and coil-comb polystyrene–polyglycidol copolymers were synthesized via copper-catalyzed azide–alkyne click chemistry by grafting a monoalkyne-terminated polyglycidol precursor onto azide-functionalized random and block styrene copolymers. The copolymers were characterized by size exclusion chromatography and nuclear magnetic resonance. Polymeric micelles were prepared by nanoprecipitation, and their self-assembly in aqueous solution was investigated by critical micelle concentration determination, dynamic and electrophoretic light scattering, and atomic force microscopy. Both copolymers formed stable aqueous dispersions and exhibited comparable critical micelle concentrations. At identical polyglycidol content, the random copolymer formed a uniform, monomodal micellar population, whereas the block-based coil-comb architecture led to bimodal size distributions, indicating the coexistence of two distinct micellar populations. The investigated systems showed low cytotoxicity and did not induce significant oxidative stress within the studied concentration range. On isolated rat brain sub-cellular fractions (synaptosomes, mitochondria and microsomes), administered alone, the comb-like and coil-comb polystyrene-polyglycidol copolymers did not reveal statistically significant neurotoxic effects. The results demonstrate that macromolecular architecture plays a key role in governing micellar organization and in vitro biological response in polystyrene–polyglycidol copolymers, highlighting their potential as architecture-controlled polymer-based nanocarriers. Full article
Show Figures

Graphical abstract

17 pages, 2539 KB  
Article
Dynamic Characterization and Damping Enhancement Mechanism of Carbon Fiber Reinforced Hybrid Structures for Aerospace Electronics
by Jun Rao, Qiaoxin Zhang, Yu Feng, Meng Wei and Wentao Yang
Polymers 2026, 18(4), 516; https://doi.org/10.3390/polym18040516 - 19 Feb 2026
Viewed by 229
Abstract
In modern aerospace cockpits, the display and control console (DCC) serves as a critical human–machine interface. Light weight is particularly important in this industry, especially for key equipment such as the DCC. To address the excessive weight of aluminum alloy DCCs while achieving [...] Read more.
In modern aerospace cockpits, the display and control console (DCC) serves as a critical human–machine interface. Light weight is particularly important in this industry, especially for key equipment such as the DCC. To address the excessive weight of aluminum alloy DCCs while achieving desirable mechanical properties and vibration-damping performance, this study developed a Carbon Fiber Reinforced Polymer (CFRP) DCC; its superior performance was verified through finite element analysis (FEA) and a vibration test. Compared with conventional aluminum alloy structures, the newly designed DCC achieves approximately a 40% weight reduction while meeting all rigidity, strength, and vibration requirements. This study successfully demonstrates the feasibility of using CFRP to replace aluminum alloy in aircraft DCC and provides a systematic design methodology for similar structures. Full article
Show Figures

Figure 1

16 pages, 3073 KB  
Article
Self-Assembled (Nano)Structures of Human Serum Albumin with Thermoresponsive Chitosan-g-PNIPAM Graft Copolymer
by Florin Bucatariu, Larisa-Maria Petrila, Timeea-Anastasia Ciobanu, Marius-Mihai Zaharia, Stergios Pispas and Marcela Mihai
Polymers 2026, 18(4), 515; https://doi.org/10.3390/polym18040515 - 19 Feb 2026
Viewed by 238
Abstract
Protein–polyelectrolyte entities (complex, coacervates, flocs, gels, etc.) are of great interest due to their potential applications in biological and medical fields. This study focuses on investigating the interactions between a model protein, human serum albumin (HSA) and a newly synthesized hybrid thermoresponsive copolymer [...] Read more.
Protein–polyelectrolyte entities (complex, coacervates, flocs, gels, etc.) are of great interest due to their potential applications in biological and medical fields. This study focuses on investigating the interactions between a model protein, human serum albumin (HSA) and a newly synthesized hybrid thermoresponsive copolymer based on chitosan polysaccharide grafted with poly(N-isopropylacrylamide) synthetic polymer chains (Chit-g-PNIPAM), in aqueous media, by mixing the individual component aqueous solutions. Depending on the mixing molar ratio and the order of addition of the two components (protein and copolymer), either stable nanostructured suspension or macrostructures’ phase separation have been observed. Dynamic light scattering (DLS) results reveal that the Chit-g-PNIPAM/HSAx (molar ratio 5:x, where x = 1, 2, 3, 5, 10 and 15) nanostructures’ and HSA/Chit-g-PNIPAMx (molar ratio 100:x, where x = 1, 2, 3, 10, 20, 30, 40 and 50) structures’ formation depend on the molar ratio of the two components as well as on the order of addition, with first component amount being kept constant in aqueous solution and second component solution added drop-by-drop in the solution of the first component. Additional information regarding the thermoresponsiveness and stability vs time of the formed (nano)structures were acquired using turbidimetry and DLS measurements. Full article
(This article belongs to the Special Issue Synthetic-Biological Hybrid Polymers and Co-Assembled Nanostructures)
Show Figures

Figure 1

Previous Issue
Next Issue
Back to TopTop