High-Density Lipoprotein Biomimetic Inorganic–Organic Composite Nanosystem for Atherosclerosis Therapy
Abstract
1. Introduction
2. Materials and Methods
2.1. Materials
2.2. Synthesis of CeO2 Nanocrystals
2.3. Synthesis of CeO2/Mn3O4 Nanocrystals
2.4. Preparation and Characterization of Apo-Ce/Mn
2.5. Antioxidant Activity of Apo-Ce/Mn
2.6. Cell Culture
2.7. Cell Toxicity of Apo-Ce/Mn
2.8. Cellular Uptake of Apo-Ce/Mn
2.9. Scavenging ROS of Apo-Ce/Mn
2.10. In Vitro Anti-Inflammation of Apo-Ce/Mn
2.11. In Vitro Pro-Lipid Efflux of Apo-Ce/Mn
2.12. Animals
2.13. In Vivo Plaque Targeting and Pharmacokinetics of Apo-Ce/Mn
2.14. In Vivo Pro-Lipid Efflux and Anti-Inflammatory of Apo-Ce/Mn
2.15. Immunohistology
2.16. In Vivo Safety Evaluation
2.17. Statistics Analysis
3. Results
3.1. Characterization of Apo-Ce/Mn
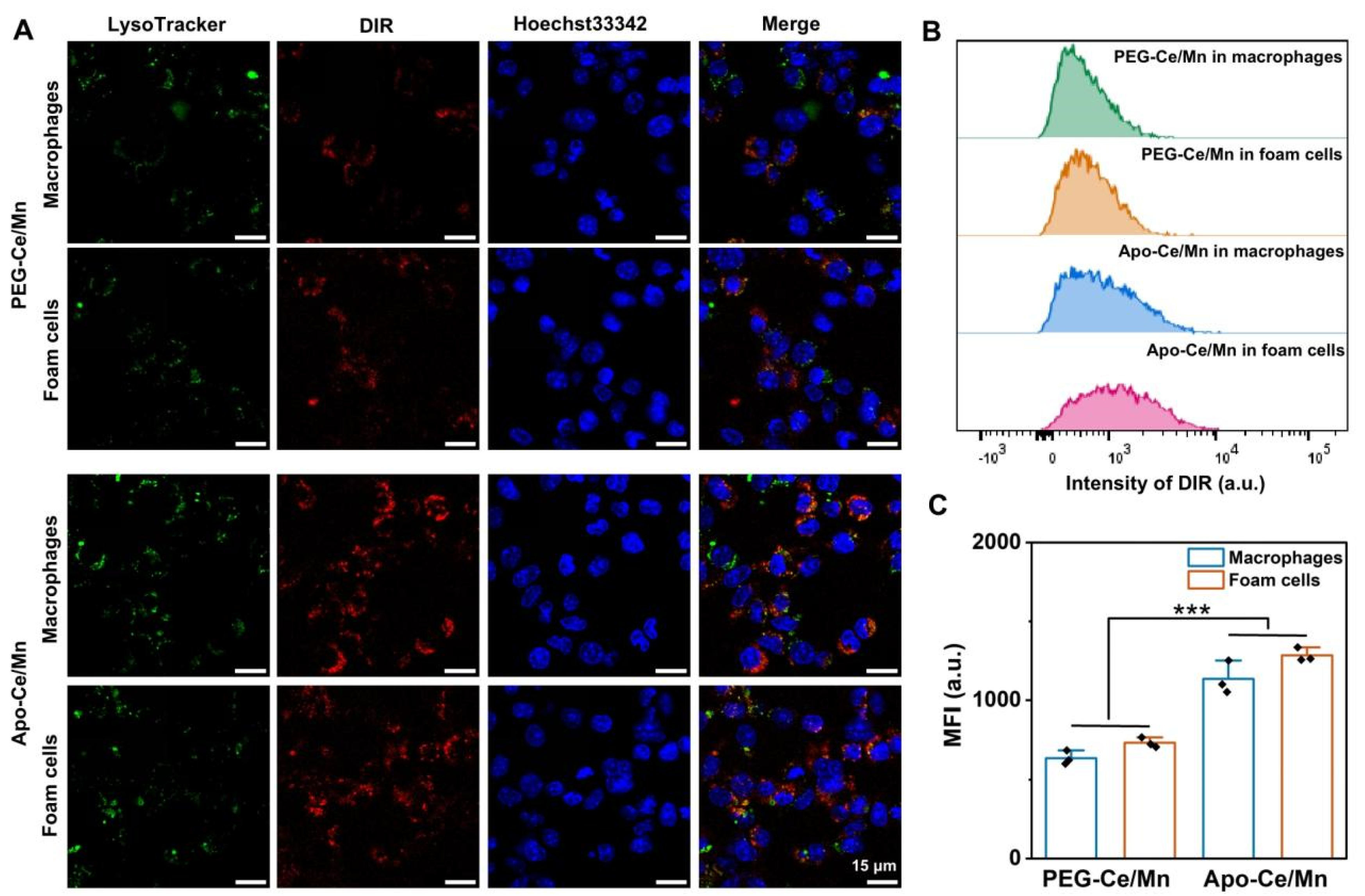
3.2. Cellular Uptake of Apo-Ce/Mn
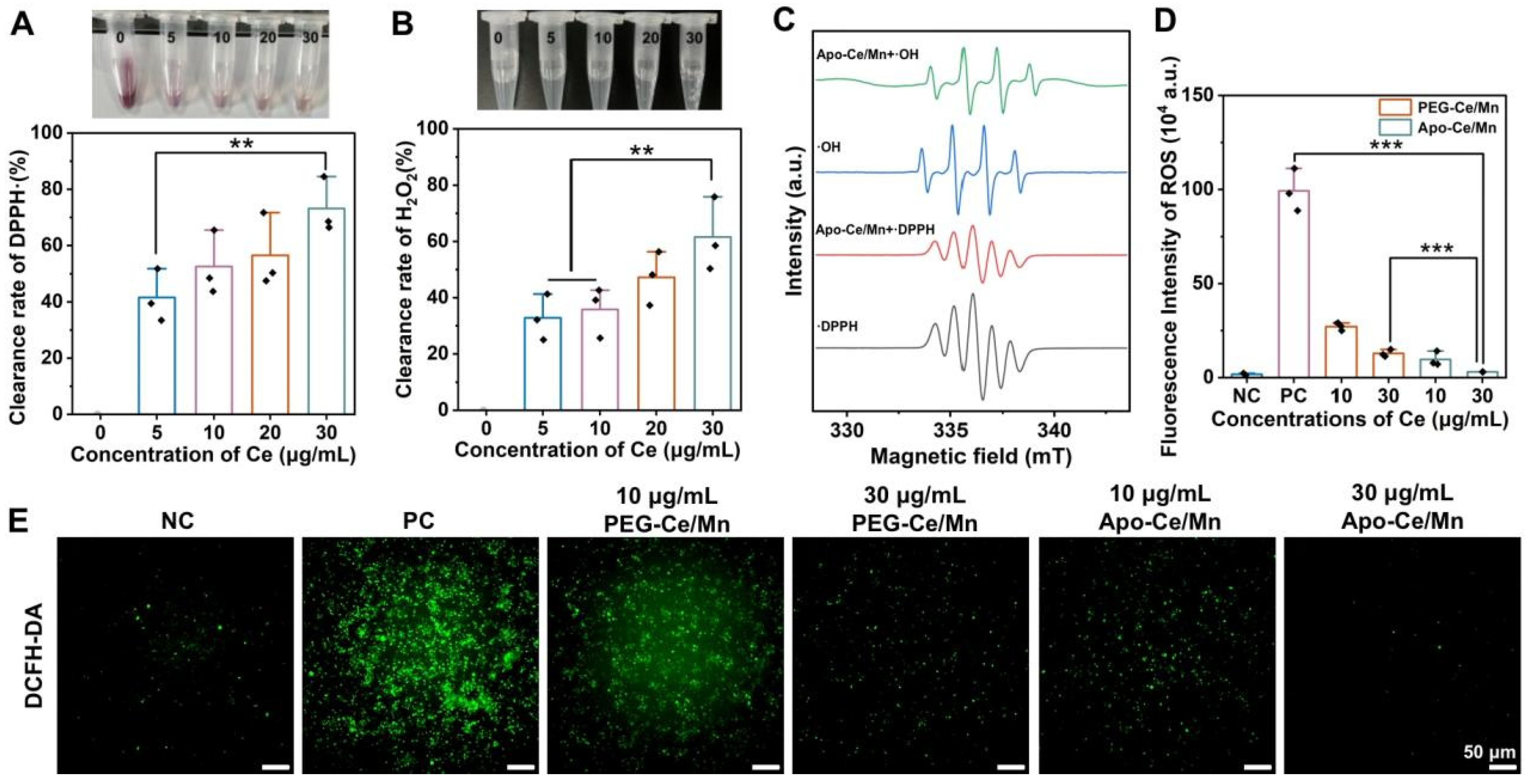
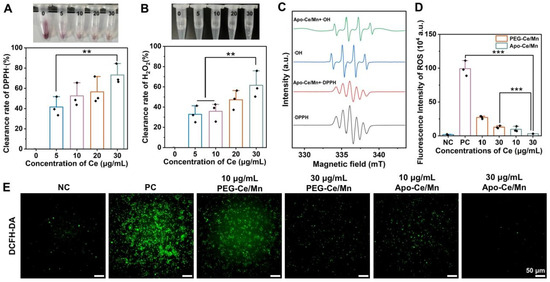
3.3. In Vitro Antioxidant Effects of Apo-Ce/Mn
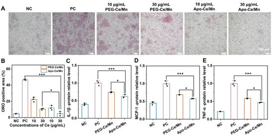
3.4. In Vitro Lipid Efflux and Anti-Inflammation of Apo-Ce/Mn
3.5. In Vivo Targeting Effect of Apo-Ce/Mn
3.6. In Vivo Pharmacodynamic of Apo-Ce/Mn
3.7. In Vivo Safety of Apo-Ce/Mn
4. Conclusions
Supplementary Materials
Author Contributions
Funding
Institutional Review Board Statement
Data Availability Statement
Conflicts of Interest
References
- Sarraju, A.; Nissen, S.E. Atherosclerotic plaque stabilization and regression: A review of clinical evidence. Nat. Rev. Cardiol. 2024, 21, 487–497. [Google Scholar] [CrossRef] [PubMed]
- Wilcox, N.S.; Amit, U.; Reibel, J.B.; Berlin, E.; Howell, K.; Ky, B. Cardiovascular disease and cancer: Shared risk factors and mechanisms. Nat. Rev. Cardiol. 2024, 21, 617–631. [Google Scholar] [CrossRef] [PubMed]
- Makover, M.E.; Surma, S.; Banach, M.; Toth, P.P. Eliminating atherosclerotic cardiovascular disease residual risk. Eur. Heart J. 2023, 44, 4731–4733. [Google Scholar] [CrossRef]
- Gottesman, R.F.; Hao, Q. Atherosclerosis all around: No plaque is innocent. Lancet Neurol. 2023, 22, 286–288. [Google Scholar] [CrossRef] [PubMed]
- Cheng, J.Y.; Huang, H.; Chen, Y.; Wu, R. Nanomedicine for diagnosis and treatment of atherosclerosis. Adv. Sci. 2023, 10, e2304294. [Google Scholar] [CrossRef]
- An, J.; Zhang, Y.; Zhou, H.; Zhou, M.; Safford, M.M.; Muntner, P.; Moran, A.E.; Reynolds, K. Incidence of atherosclerotic cardiovascular disease in young adults at low short-term but high long-term risk. J. Am. Coll. Cardiol. 2023, 81, 623–632. [Google Scholar] [CrossRef] [PubMed]
- Wu, C.; Mao, J.; Wang, X.; Yang, R.; Wang, C.; Li, C.; Zhou, X. Advances in treatment strategies based on scavenging reactive oxygen species of nanoparticles for atherosclerosis. J. Nanobiotechnol. 2023, 21, 271. [Google Scholar] [CrossRef] [PubMed]
- Liu, Y.Y.; Jiang, Z.Y.; Yang, X.; Wang, Y.; Yang, B.; Fu, Q.R. Engineering nanoplatforms for theranostics of atherosclerotic plaques. Adv. Healthc. Mater. 2024, 13, e2303612. [Google Scholar] [CrossRef]
- Chan, C.K.W.; Zhang, L.; Cheng, C.K.; Yang, H.; Huang, Y.; Tian, X.Y.; Choi, C.H.J. Recent advances in managing atherosclerosis via nanomedicine. Small 2018, 14, 1702793. [Google Scholar] [CrossRef]
- Forman, H.J.; Zhang, H. Targeting oxidative stress in disease: Promise and limitations of antioxidant therapy. Nat. Rev. Drug Discov. 2021, 20, 689–709. [Google Scholar] [CrossRef] [PubMed]
- Soehnlein, O.; Libby, P. Targeting inflammation in atherosclerosis—From experimental insights to the clinic. Nat. Rev. Drug Discov. 2021, 20, 589–610. [Google Scholar] [CrossRef] [PubMed]
- Zhang, Y.X.; Murugesan, P.; Huang, K.; Cai, H. NADPH oxidases and oxidase crosstalk in cardiovascular diseases: Novel therapeutic targets. Nat. Rev. Cardiol. 2020, 17, 170–194. [Google Scholar] [CrossRef]
- Hu, R.Z.; Dai, C.; Dong, C.H.; Ding, L.; Huang, H.; Chen, Y.; Zhang, B. Living macrophage-delivered tetrapod PdH nanoenzyme for targeted atherosclerosis management by ROS scavenging, hydrogen anti-inflammation, and autophagy activation. ACS Nano 2022, 16, 15959–15976. [Google Scholar] [CrossRef] [PubMed]
- Lu, X.L.; He, Z.S.; Xiao, X.; Wei, X.L.; Song, X.R.; Zhang, S.Y. Natural antioxidant-based nanodrug for atherosclerosis treatment. Small 2023, 19, e2303459. [Google Scholar] [CrossRef] [PubMed]
- Zhao, N.; Yan, L.; Zhao, X.; Chen, X.; Li, A.; Zheng, D.; Zhou, X.; Dai, X.; Xu, F.-J. Versatile types of organic/Inorganic nanohybrids: From strategic design to biomedical applications. Chem. Rev. 2019, 119, 1666–1762. [Google Scholar] [CrossRef]
- Jiang, D.W.; Ni, D.L.; Rosenkrans, Z.T.; Huang, P.; Yan, X.Y.; Cai, W.B. Nanozyme: New horizons for responsive biomedical applications. Chem. Soc. Rev. 2019, 48, 3683–3704. [Google Scholar] [CrossRef]
- Wu, J.; Wang, X.; Wang, Q.; Lou, Z.; Li, S.; Zhu, Y.; Qin, L.; Wei, H. Nanomaterials with enzyme-like characteristics (nanozymes): Next-generation artificial enzymes (II). Chem. Soc. Rev. 2019, 48, 1004–1076. [Google Scholar]
- Fu, X.; Yu, X.; Jiang, J.; Yang, J.; Chen, L.; Yang, Z.; Yu, C. Small molecule-assisted assembly of multifunctional ceria nanozymes for synergistic treatment of atherosclerosis. Nat. Commun. 2022, 13, 6528. [Google Scholar] [CrossRef]
- Yang, B.W.; Chen, Y.; Shi, J.L. Reactive Oxygen Species (ROS)-Based Nanomedicine. Chem. Rev. 2019, 119, 4881–4985. [Google Scholar] [CrossRef]
- Singh, N.; Savanur, M.A.; Srivastava, S.; D’Silva, P.; Mugesh, G.A. Redox Modulatory Mn3O4 Nanozyme with Multi-Enzyme Activity Provides Efficient Cytoprotection to Human Cells in a Parkinson’s Disease Model. Angew. Chem. Int. Ed. Engl. 2017, 56, 14267–14271. [Google Scholar] [CrossRef] [PubMed]
- Han, S.I.; Lee, S.W.; Cho, M.G.; Yoo, J.M.; Oh, M.H.; Jeong, B.; Kim, D.; Park, O.K.; Kim, J.; Namkoong, E.; et al. Epitaxially strained CeO2/Mn3O4 nanocrystals as an enhanced antioxidant for radioprotection. Adv. Mater. 2020, 32, e2001566. [Google Scholar] [CrossRef]
- Nolan, M.; Ganduglia-Pirovano, M. Enhanced oxidation activity from modified ceria: MnOx–ceria, CrOx–ceria and Mg doped VOx–ceria. Appl. Catal. B Environ. 2016, 179, 313–323. [Google Scholar] [CrossRef]
- Shi, J.; Jiang, Y.; Wang, X.; Wu, H.; Yang, D.; Pan, F.; Su, Y.; Jiang, Z. Design and synthesis of organic-inorganic hybrid capsules for biotechnological applications. Chem. Soc. Rev. 2014, 43, 5192–5210. [Google Scholar] [CrossRef]
- Ha, C.S. Polymer based hybrid nanocomposites; A progress toward enhancing interfacial interaction and tailoring advanced applications. Chem. Rec. 2017, 18, 759–775. [Google Scholar] [CrossRef] [PubMed]
- Kang, T.; Kim, Y.G.; Kim, D.; Hyeon, T. Inorganic nanoparticles with enzyme-mimetic activities for biomedical applications. Coordin. Chem. Rev. 2020, 403, 213092. [Google Scholar] [CrossRef]
- Bhattacharjee, K.; Prasad, B.L.V. Surface functionalization of inorganic nanoparticles with ligands: A necessary step for their utility. Chem. Soc. Rev. 2023, 52, 2573–2595. [Google Scholar] [CrossRef]
- Mehta, S.; Suresh, A.; Nayak, Y.; Narayan, R.; Nayak, U.Y. Hybrid nanostructures: Versatile systems for biomedical applications. Coordin. Chem. Rev. 2022, 460, 214482. [Google Scholar] [CrossRef]
- Jin, W.; Marchadier, D.; Rader, D.J. Lipases and HDL metabolism. Trends Endocrinol. Metab. 2002, 13, 174–178. [Google Scholar] [CrossRef] [PubMed]
- Lobatto, M.E.; Fuster, V.; Fayad, Z.A.; Mulder, W.J. Perspectives and opportunities for nanomedicine in the management of atherosclerosis. Nat. Rev. Drug Discov. 2011, 10, 835–852. [Google Scholar] [CrossRef] [PubMed]
- Silva, R.A.G.D.; Huang, R.; Morris, J.; Fang, J.; Gracheva, E.O.; Ren, G.; Kontush, A.; Jerome, W.G.; Rye, K.-A.; Davidson, W.S. Structure of apolipoprotein A-I in spherical high density lipoproteins of different sizes. Proc. Natl. Acad. Sci. USA 2008, 105, 12176–12181. [Google Scholar] [CrossRef] [PubMed]
- Elzoghby, A.O.; Samir, O.; Soliman, A.; Solomevich, S.; Yu, M.; Schwendeman, A.; Nasr, M.L. Nanodiscs: Game changer nano-therapeutics and structural biology tools. Nano Today 2023, 53, 102026. [Google Scholar] [CrossRef]
- Mo, Z.C.; Ren, K.; Liu, X.; Tang, Z.L.; Yi, G.H. A high-density lipoprotein-mediated drug delivery system. Adv. Drug Deliv. Rev. 2016, 106, 132–147. [Google Scholar] [CrossRef]
- Groner, J.; Goepferich, A.; Breunig, M. Atherosclerosis: Conventional intake of cardiovascular drugs versus delivery using nanotechnology—A new chance for causative therapy? J. Control. Release 2021, 333, 536–559. [Google Scholar] [CrossRef] [PubMed]
- Tang, J.; Baxter, S.; Menon, A.; Alaarg, A.; Sanchez-Gaytan, B.L.; Fay, F.; Zhao, Y.; Ouimet, M.; Braza, M.S.; Longo, V.A.; et al. Immune cell screening of a nanoparticle library improves atherosclerosis therapy. Proc. Natl. Acad. Sci. USA 2016, 113, E6731–E6740. [Google Scholar] [CrossRef] [PubMed]
- Inbaraj, B.S.; Chen, B.-H. An overview on recent in vivo biological application of cerium oxide nanoparticles. Asian J. Pharm. Sci. 2020, 15, 558–575. [Google Scholar]
- Li, J.; Wen, J.; Li, B.; Li, W.; Qiao, W.; Shen, J.; Jin, W.; Jiang, X.; Yeung, K.W.K.; Chu, P.K. Valence State Manipulation of Cerium Oxide Nanoparticles on a Titanium Surface for Modulating Cell Fate and Bone Formation. Adv. Sci. 2017, 5, 1700678. [Google Scholar] [CrossRef]
- Yvan-Charvet, L.; Wang, N.; Tall, A.R. Role of HDL, ABCA1, and ABCG1 transporters in cholesterol efflux and immune responses. Arterioscler. Thromb. Vasc. Biol. 2010, 30, 139–143. [Google Scholar] [CrossRef]
- Rink, J.S.; Sun, W.; Misener, S.; Wang, J.-J.; Zhang, Z.J.; Kibbe, M.R.; Dravid, V.P.; Venkatraman, S.S.; Thaxton, C.S. Nitric Oxide-Delivering High-Density Lipoprotein-like Nanoparticles as a Biomimetic Nanotherapy for Vascular Diseases. ACS Appl. Mater. Interfaces 2018, 10, 6904–6916. [Google Scholar] [CrossRef]
- Dalan RZhang, Z.; Hu, Z.; Wang, J.W.; Chew, N.W.; Poh, K.K.; Tan, R.S.; Soong, T.W.; Dai, Y.; Ye, L.; Chen, X. Reactive Oxygen Species Scavenging Nanomedicine for the Treatment of Ischemic Heart Disease. Adv. Mater. 2022, 34, e2202169. [Google Scholar]
- Kuai, R.; Li, D.; Chen, Y.E.; Moon, J.J.; Schwendeman, A. High-Density Lipoproteins: Nature’s Multifunctional Nanoparticles. ACS Nano 2016, 10, 3015–3041. [Google Scholar] [CrossRef]
- Libby, P.; Loscalzo, J.; Ridker, P.M.; Farkouh, M.E.; Hsue, P.Y.; Fuster, V.; Hasan, A.A.; Amar, S. Inflammation, Immunity, and Infection in Atherothrombosis. J. Am. Coll. Cardiol. 2018, 72, 2071–2081. [Google Scholar] [CrossRef] [PubMed]
- Nazir, S.; Jankowski, V.; Bender, G.; Zewinger, S.; Rye, K.A.; van der Vorst, E.P.C. Interaction between high-density lipoproteins and inflammation: Function matters more than concentration! Adv. Drug Deliv. Rev. 2020, 159, 94–119. [Google Scholar] [CrossRef]
- Beldman, T.J.; Malinova, T.S.; Desclos, E.; Grootemaat, A.E.; Misiak, A.L.S.; van der Velden, S.; van Roomen, C.P.A.A.; Beckers, L.; van Veen, H.A.; Krawczyk, P.M.; et al. Nanoparticle-aided characterization of arterial endothelial architecture during atherosclerosis progression and metabolic therapy. ACS Nano 2019, 13, 13759–13774. [Google Scholar] [CrossRef] [PubMed]
- Mulder, W.J.M.; van Leent, M.M.T.; Lameijer, M.; Fisher, E.A.; Fayad, Z.A.; Pérez-Medina, C. High-Density Lipoprotein Nanobiologics for Precision Medicine. Acc. Chem. Res. 2018, 51, 127–137. [Google Scholar] [CrossRef] [PubMed]
- Bäck, M.; Hansson, G.K. Anti-inflammatory therapies for atherosclerosis. Nat. Rev. Cardiol. 2015, 12, 199–211. [Google Scholar] [CrossRef]







Disclaimer/Publisher’s Note: The statements, opinions and data contained in all publications are solely those of the individual author(s) and contributor(s) and not of MDPI and/or the editor(s). MDPI and/or the editor(s) disclaim responsibility for any injury to people or property resulting from any ideas, methods, instructions or products referred to in the content. |
© 2025 by the authors. Licensee MDPI, Basel, Switzerland. This article is an open access article distributed under the terms and conditions of the Creative Commons Attribution (CC BY) license (https://creativecommons.org/licenses/by/4.0/).
Share and Cite
Zhang, Y.; Liu, D.; Wang, Y.; Sun, Q.; Mei, D.; Wang, X.; Su, Y.; Liu, S.; Cui, C.; Zhang, S. High-Density Lipoprotein Biomimetic Inorganic–Organic Composite Nanosystem for Atherosclerosis Therapy. Polymers 2025, 17, 625. https://doi.org/10.3390/polym17050625
Zhang Y, Liu D, Wang Y, Sun Q, Mei D, Wang X, Su Y, Liu S, Cui C, Zhang S. High-Density Lipoprotein Biomimetic Inorganic–Organic Composite Nanosystem for Atherosclerosis Therapy. Polymers. 2025; 17(5):625. https://doi.org/10.3390/polym17050625
Chicago/Turabian StyleZhang, Yunpeng, Danni Liu, Yaoqi Wang, Qi Sun, Dong Mei, Xiaoling Wang, Yan Su, Siyu Liu, Chunying Cui, and Shuang Zhang. 2025. "High-Density Lipoprotein Biomimetic Inorganic–Organic Composite Nanosystem for Atherosclerosis Therapy" Polymers 17, no. 5: 625. https://doi.org/10.3390/polym17050625
APA StyleZhang, Y., Liu, D., Wang, Y., Sun, Q., Mei, D., Wang, X., Su, Y., Liu, S., Cui, C., & Zhang, S. (2025). High-Density Lipoprotein Biomimetic Inorganic–Organic Composite Nanosystem for Atherosclerosis Therapy. Polymers, 17(5), 625. https://doi.org/10.3390/polym17050625

