Next Article in Journal
Crystallization of CaCO3 in Aqueous Solutions with Extremely High Concentrations of NaCl
Next Article in Special Issue
Improvement of Growth Interface Stability for 4-Inch Silicon Carbide Crystal Growth in TSSG
Previous Article in Journal
Research on Luminance Distributions of Chip-On-Board Light-Emitting Diodes
 
 
Font Type:
Arial Georgia Verdana
Font Size:
Aa Aa Aa
Line Spacing:
Column Width:
Background:
Article

Growth of KDP: Fe3+ Crystals from Oversaturated Aqueous Solutions

Shubnikov Institute of Crystallography, Federal Scientific Research Center “Crystallography and Photonics”, Russian Academy of Sciences, 119333 Moscow, Russia
*
Author to whom correspondence should be addressed.
Crystals 2019, 9(12), 646; https://doi.org/10.3390/cryst9120646
Submission received: 4 November 2019 / Revised: 28 November 2019 / Accepted: 4 December 2019 / Published: 5 December 2019
(This article belongs to the Special Issue Crystal Growth from Liquid Phase)

Abstract

The KH2PO4 solubility curves in pure water and in water with the addition of 50 ppm Fe3+ were refined. The KH2PO4 and KH2PO4: Fe3+ solutions stability to supercooling was evaluated by polythermal studies of the width of metastable zone. It was shown that Fe3+ addition makes the solution more stable. A series of Fe3+ doped KDP crystals were grown at different temperature and hydrodynamic regimes at supersaturation level up to 0.45. Their real structure was studied by X-ray projection topography and, as a result, the most suitable growth conditions are chosen. The transmittance spectra of prism sectors with ferric iron concentrations CFe up to 102 ppm were obtained. It was found that KDP crystals with CFe >60 ppm can be used as optical filters for suppressing transmission in UV-C and UV-B ranges.

1. Introduction

The potassium dihydrogen phosphate (KH2PO4) crystal (KDP) is widely used in non-linear optics and laser technology for the manufacture of optical modulators, Q-switches, and laser frequency converters [1,2,3,4,5,6]. These crystals have high resistance to laser radiation and are not subject to various induced effects. In addition, the KDP crystal, for many years, was a convenient model for the study of the growth from solution due to KH2PO4 stability in a wide temperature range and its high solubility in water.
It is known that faces of the prism {100} and the pyramid {101} of the KDP crystal capture impurity ions differently [7,8,9]. Studies of atomic structure of KDP crystal faces have explained this phenomenon: it was found that the prism surface is electrically neutral since it is formed by both potassium cations K+ and phosphate anions PO43−, while the pyramid surface is positively charged since it is formed only by cations K+ [10]. Adsorbed M3+ ions, which are one of the main accompanying impurities for KDP crystal, form fixed blockers (so-called Cabrera–Vermilyea fence) and brake movement of the growth steps on the {100}-faces [11]. So, the dependence of the growth steps velocity on the solution supersaturation for the prism sector of the KDP crystal could be characterized by the existence of so-called "dead zone" σ < σd and the critical supersaturation σ*. There is practically no step movement at σ < σd and the step velocity increases sharply at the σ*. The further increase in the supersaturation turns this dependence into a straight line. The influence of Fe3+ cations on the growth steps movement was studied by interference microscopy for the prism faces of KDP crystal [12]. The analysis of the kinetic curves obtained for solutions with Fe3+ concentrations (CFe) up to 7 ppm showed that, at a low impurity, concentration the supersaturation threshold values (σd and σ*) increase linearly with the Fe3+ concentration in the solution. The surface morphology and kinetics of the {100}-faces growth from aqueous solutions with Fe3+ content from 0 to 30 ppm were studied using AFM [13]. It was found that at a high content of Fe3+ in the solution (~30 ppm) the surface morphology at supersaturation ~σ* changes qualitatively. Instead of the macrosteps formation happening at low Fe3+ concentration, the so-called supersteps emerge and move over the surface. Supersteps, whose height could be as high as 1500 nm, consist of hundreds of elementary steps. Undoubtedly such morphological changes should affect the ability to capture of impurity atoms by the growing face and, consequently, the features of the real structure of KDP crystals grown from solutions with a high concentration of Fe3+. Meanwhile, the nature of the impurity distribution in various growth sectors of KDP crystal grown from solution with a high impurity concentration, as well as the processes of defects formation in highly doped water-soluble crystals, have not been previously studied due to low solution stability at high supersaturation.
The aims of this work were to grow the KDP: Fe3+ crystals from solutions with high content of Fe3+ at the different conditions, and to study their real structure as well as features of Fe3+ ions incorporation in the prism growth sector and influence of Fe3+ content on the optical transmission spectra of the grown crystals.

2. Materials and Methods

The potassium KH2PO4 (99.99 wt.%) and distilled water were used for solutions preparing. The average pH value of the solutions was 4.0 ± 0.1. The solutions were saturated at 53.5–67.6 °C depending on supersaturation that should be achieved. Preliminary calculation of the equilibrium solutions compositions was carried out according to the formula [14]:
c = 12.79 + 0.25∙t + 0.00182∙t2 − 0.00000616∙t3,
where c is the solution equilibrium concentration, wt.%, and t is the solution temperature, °C.
The doping impurity Fe3+ in the form of FeCl3·6H2O (99.8 wt.%) was added in the KDP solution overheated above the saturation temperature. The obtained solution was stirred for several days, then its saturation temperature was determined.
The microcrystallization unit was used to refine the solubility for KDP and KDP: Fe3+. The growth part of the unit consists of a thermostated quartz cell with a stirrer where test solution and seed crystal are placed [15]. The optical part makes it possible to observe the growth/dissolution processes on the surface of the seed crystal in reflected and transmitted light. The accuracy of determining of the solution saturation temperature was ±0.1 °C.
Before each growth experiment, the solution was overheated 10 °C above the saturation temperature and filtered three times through a track membrane filter with pore diameters of 0.2 µm to remove mechanical impurities from the solution and the growth crystallizer. To increase the solution resistance to spontaneous nucleation, filtered solution was kept overheated for 1–2 days at a temperature of 80–85 °C.
All growth experiments described in this work were carried out in 5 L crystallizers. The accuracy of maintaining of the solution temperature was ±0.02 °C.
The solutions stability to supercooling was evaluated by polythermal studies of the metastable zone width. After preliminary processing (saturation temperature determination, filtration, and overheating), KDP or KDP: Fe3+ solution saturated at 67–80 °C was cooled with the rate 0.06– 0.14 °C/min until visible crystals appeared in the crystallizer volume. During the experiment, the solution was stirred in a reversible mode with a period—clockwise-stop-counterclockwise—40-8-40 s, the average speed of stirrer rotation was 60 rpm that corresponded to the linear velocity of the stirrer blade end face ~25 cm/s. The width of the metastable zone was calculated by value of the temperature corresponding to registration of the first visible crystal in the volume of the crystallizer (∆c):
c = cct,
where c is the real solution concentration, wt.%; and ct is the equilibrium concentration of the solution corresponding the temperature of the first visible crystal registration, wt.%.
KDP and KDP: Fe3+ crystals were grown both at constant temperature and supersaturation and by temperature reduction method. The point seed ~4 × 4 × 3 mm3 in size was fixed on a rotating platform. The growth solutions contained Fe3+ in amount 0.9–70 ppm. The supersaturation was 0.1–0.45. We studied the crystals growth at high σ, so we used the formula:
σ = ln ( c c 0 ) ,
where c is the real solution concentration, wt.%; and c0 is the equilibrium solution concentration, wt.%.
The Fe content in solutions and crystalline samples was determined by inductively coupled plasma mass spectrometry. Analytical measurements were performed on NexIon 300D (PerkinElmer, Waltham, MA, USA) in collision (kinetic energy discrimination (KED)) mode.
The normal growth rate R101 was calculated from measurement of the crystal height (size along the [001] axis) using a cathetometer.
The study of the real structure features of the crystals was carried out by Lang X-ray projection topography in the MoKα radiation. The samples were (100)-plates of 1–1.5 mm thickness.
The crystals transmission spectra study in the wavelength range of 200–900 nm was performed with the automatic two-channel spectrophotometer Cary 300 UV–VIS (Agilent Technologies, Santa Clara, CA, USA). The samples of 10 × 10 × 10 mm3 were prepared; their working faces were subjected to mechanical grinding and polishing.

3. Theoretical Background of the Layer-by-Layer Crystal Growth

Like other crystals grown from aqueous solutions, the KDP crystal grows layer-by-layer, that is, by propagation of growth steps over the surface. It could be both the dislocation growth mechanism [16,17,18,19,20,21] and the dislocation-free mechanism, which is provided by the formation of two-dimensional nuclei on the crystal face [22,23,24,25,26].
Layer-by-layer growth occurs on an atomically smooth surface covered by alternating smooth areas and step ends. The movement of the steps is provided by joining of growth units to their kinks. Each particle on the surface has dangling bonds, which increase the surface energy of the crystal. However, the enter of a particle into the step kink, unlike other possible places, does not change the total number of dangling bonds. So, in case of equilibrium with the medium, the chemical potential of the particle in the kink is equal to the chemical potential of the growth units in the crystal bulk. Moreover after the particle was attached to the kink, the later does not disappear, but moves along the step by a distance equal to the particle size. For this reason, the crystal can grow at arbitrarily small supersaturation σ = Δ μ / k T , where Δμ is the difference in chemical potentials of the solution and the crystal, k is the Boltzmann constant, and T is the temperature.
For the growth on atomically smooth surface the creation of new layers is necessary. The sources of the layers can be either two-dimensional (2D) nuclei or screw dislocations outcropping on the crystal surface.
Let us consider first the crystal growth by the formation of 2D nuclei. Such nuclei arise as a result of fluctuation acts of the association of growth units adsorbed on the surface. The appearance of a round nucleus of radius r and thickness h equal to the lattice parameter is prevented by the appearance of a new surface, with the area equal to the area of the nucleus end. The change in free energy will be
ΔG* = -Δμπr2h/Ω + 2πrhα,
where, α is the surface energy of the step end, Ω is the molecule volume, and h is the height of the elementary step.
The critical radius of such nucleus at ΔG* = 0 is equal to
rc = αΩ/Δμ = αΩ/kTσ.
The normal crystal growth rate for 2D nucleation at high nucleation rate [26] is
R β Ω C 0 σ 5 6 exp ( δ Φ c 3 k T ) , δ Φ c = π Ω α 2 h k T σ ,
where δΦc is the formation work of a nucleus, β is the kinetic coefficient of a step, and C0 is the equilibrium solution concentration.
Formula (4) predicts a high crystal growth rate at high supersaturations. However, at small supersaturations, it gives extremely low values, which are several orders of magnitude lower than those observed in experiments. For the first time, this contradiction was explained by Frank, who showed [27] that a screw dislocation forms a non-overgrowing step. The dislocation theory of Barton, Cabrera, and Frank (BCF) [16] explained crystal growth at low supersaturation for the first time.
A crystal surface with a screw dislocation is a single layer of growth units twisted into a helicoid. The attachment of growth units to the step leads to its rotation around the dislocation outcrop and to the formation of a helicoidal spiral. As a result, vicinal hillock is formed on the crystal surface.
The step velocity is proportional to the supersaturation:
v β Ω C 0 σ .
The normal growth rate R of the face is related to the hillock steepness p by the ratio R = p v , where p = tgφ = h/λ, φ is the angle of the slope of the hillock to the face, and λ is the inter-step distance. The BCF theory predicts that the inter-step distance and hence the hillock slope depend on supersaturation:
λ = 18.98rc ≈ 19rc = 19αΩ/kTσ.
Then, the hillock formed on a single dislocation has the slope p = h / 19 r c = h k T σ 19 α Ω , and the normal growth rate is
R = β C 0 h k T σ 2 19 α
Growth hillock can form not only from single dislocations, but also from dislocation bunches. If the bunch consists of N dislocations, and 2L is its perimeter, then N-tern spiral is formed with a distance between the turns of λ = 19rc + 2L. The slope of such hillock is p = Nh/(19rc + 2L). Accordingly, the normal growth rate in this case is
R = N β Ω C 0 h k T σ 2 19 α Ω + 2 L k T σ
It is clear that with increasing supersaturation, the slopes of hillocks of different capacities are changing differently, and the supersaturation change results in the change of leading source.
The hillock structure may change during the growth. Barton et al. [16] have showed that if 2 L / N 19 r c , then the source breaks into several individual ones. Since rc decreases with increasing σ (Equation (5)), the probability of hillock separation increases, and at very high supersaturations, one should expect that growth will be driven by single dislocation sources.
The growth kinetics is strongly influenced by impurities. The impurity particles in the solution can be adsorbed on the crystal surface and in step kinks. Their incorporation into the crystal surface layer is energetically disadvantageous; therefore, they inhibit the step movement. In the Cabrera–Vermilyea model [11], such particles are considered as a fence of stoppers firmly adsorbed on the terraces between the steps. If the distance between the stoppers is less than 2rc, the step stops. Its further movement is possible only with a decrease of rc due to an increase of σ. Thus, a “dead” supersaturation zone arises at small values of σ < σd when the step is unmoved.
Due to the fact that the steps are inhibited by impurities, the doping of crystals grown from solution causes significant difficulties and it is hardly used. If the concentration of impurity particles on the crystal surface is equal to Ci, then the average distance between them is equal to Ci-1/2 (pcs/cm2) and the value of the dead zone is equal to σd = 2ΩαCi1/2/kT. Therefore, at high supersaturation, there is a possibility of significant doping of crystals.

4. Results and Discussion

4.1. The Metastable Zone Width of the KDP and KDP: Fe3+ Aqueous Solutions

Because the KDP: Fe3+ crystals growth must be carried out at high supersaturation, one of the main problems is spontaneous secondary nucleation, which instantaneously reduces supersaturation and makes further crystal growth impossible.
It is known that the stability of KDP solutions to spontaneous nucleation depends on a number of factors: the solutions filtration quality [28], the duration and the temperature regime of solution overheating [29,30], the hydrodynamic conditions of crystal growth [31], as well as the solution temperature decrease rate [32].
Different scientific works describe the effect of inorganic impurities on the stability of (NH4)H2PO4 and KH2PO4 aqueous solutions in a different way. It was discovered that the impurities which have a common cation or anion with the dissolved salt considerably reduce the induction period [33,34]; it is reported that the presence of trivalent cations (Al3+, Cr3+, and Fe3+) with concentrations up to 20 ppm does not effect KDP solutions stability at all [7]; it was found that the presence of Al3+ in KDP aqueous solutions significantly increases the induction period, which rises along with the Al3+ concentration (Al3+ content varied from 0 to 33 ppm) [35]. Therefore, it is important to study how the presence of Fe3+ in solution affects the KDP aqueous solutions stability to secondary nucleation.
First of all, the KH2PO4 solubility curves in pure water and in water with the addition of 50 ppm Fe3+ were refined. As could be seen (Figure 1), the introduction of Fe3+ in such concentration had almost no effect on the KH2PO4 solubility in water.
The temperature dependence of solubility of KH2PO4 in H2O could be represented as
c = 11.81 + 0.298·t + 0.00039·t2 + 0.000005·t3
and for KH2PO4 in H2O: Fe3+ as
c = 9.6 + 0.466·t + 0.00358·t2 + 0.000033·t3,
where c is the KH2PO4 equilibrium concentration, wt.%; and t is the solution temperature, °C.
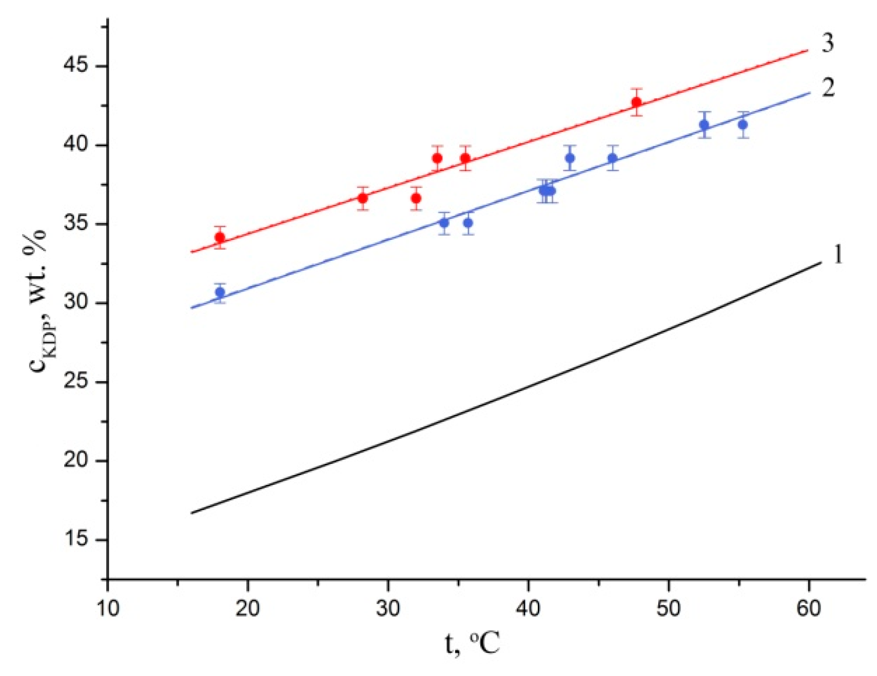
Our study showed that the Fe3+ introduction into the KH2PO4 solution significantly increases solution stability to spontaneous nucleation throughout the studied temperature range (Figure 2). The results obtained for the temperature dependence of metastable zone width for undoped KH2PO4 solutions are in good agreement with [36]. It should be noted that in all the experiments the crystal nucleation was observed either at the bottom of the crystallizer or on the surface of the stirrer, that means there was a heterogeneous nucleation, i.e., nuclei formed on the phase boundary, on foreign particles, details of the crystallizer, the crystal surface, etc. [26].

4.2. Growing of KDP: Fe3+ Crystals

A series of KDP: Fe3+ crystals up to 23 × 22 × 27 mm3 in size were grown. Some crystals can be seen in the Figure 3. They can be divided into three groups depending on the temperature and hydrodynamic growth conditions: grown from fast-cooled solutions at the reversible rotation of crystal; grown from fast-cooled solutions at the one-direction rotation of crystal; grown from slow-cooled solutions at the reversible rotation of crystal. Growing from fast-cooled solutions means that the required supersaturation is achieved at the same time as regeneration of pyramid faces. Growing from slow-cooled solutions means that the temperature decrease average rate is ~0.15 °C/min, and the time to reach the required of supersaturation is 6–8 hours. The idea of crystal growth without forced solution cooling arose because, as was found previously [32], the higher the rate of forced cooling the less the metastable zone width.
The high stability of doped solutions to spontaneous nucleation was confirmed by a stable growth of KDP: Fe3+ crystals up to σ ≈ 0.45. It was found that the decrease rate of the solution temperature and the stirring character (reversible or not) do not have a significant effect on the solution stability. Carrying out the growth process from oversaturated solutions allowed us to obtain and to study KDP: Fe3+ crystals with Fe3+ content in the prism growth sector about 100 ppm for the first time.

4.3. The Real Structure Study of the KDP: Fe3+ Crystals Grown from Oversaturated Solutions

X-ray topography studies of the grown crystals’ real structure helped us to determine the growth modes preferable for growing KDP: Fe3+ crystals with a high iron content. The topographs of X-cuts of crystals grown at supersaturation from 0.30 to 0.394 are shown in Figure 4.
All KDP: Fe3+ crystals under study contained dislocations (D) that arose in both growth sectors during the seed regeneration. Moreover, all crystals showed a large number of dislocations (mainly in the prism growth sector) formed on the pronounced sectorial boundaries (SB) between the prism and pyramid sectors. This indicates a significant difference in the lattice parameters due to the heterogeneous distribution of impurities (primarily Fe3+) in the two sectors. Most crystals demonstrate a zonal inhomogeneity (Z) band in the pyramid sector. In crystals grown from slow-cooled solutions, the zonal inhomogeneity is also occurred in the prism growth sector.
The most obvious vicinal-sectorial boundaries (VSB) and their greatest number are observed in the KDP: Fe3+ crystals grown in single direction stirred solution and in the crystals grown from slow-cooled solutions. This is due to the fact that the crystal growing faces are unevenly washed by the solution in the first case, and the changing supersaturation through time leads to morphological instability of crystal surface in the second case. In KDP: Fe3+ crystals grown at constant σ and reversible rotation, the vicinal-sectorial boundaries are less pronounced, and the sectorial boundaries are less contrasted. So, one can conclude that the growth of KDP: Fe3+ crystals with a high content of Fe3+ is preferable to carry out at constant supersaturation from fast-cooled solutions.

4.4. Spectral Characteristics of KDP: Fe3+ Crystals

There are a number of works devoted to the effect of Fe3+ dopant on the spectral characteristics of KDP [37,38,39] where the crystal growth was carried out at σ ≤ 0.04 and the Fe3+ content in the {100} growth sector did not exceed 5 ppm. The transmission spectra of KDP: Fe3+ solutions with Fe3+ concentrations 0.07–2.0 ppm and 280 ppm were studied in [40], the latter solution had an absorption band edge of ~350 nm.
Figure 5a shows the transmission spectra of prism sectors of KDP crystals grown at constant supersaturation σ > 0.3 and different ferric iron concentrations. The Fe3+ concentration 0.86 ppm corresponds to the crystal grown from undoped solution, whose transmission spectrum is not inferior in its parameters to the transmission spectra of KDP crystals grown at σ ≤ 0.04. All KDP crystals under study with a CFe > 60 ppm have an absorption band edge at 330–340 nm and can be used as optical filters to suppress the UV-C and UV-B ranges. But, the structural perfection of the crystals must be improved to increase the transmittance in visible spectrum range: the absence of an unambiguous relationship between the decrease in transparency in this range and the Fe3+ concentration suggests that, most likely, low transmittance is due to the light scattering on lattice defects. It should be noted that the left edge position of the absorption ranges for KDP: Fe3+ crystals can be regulated by the Fe3+ content in the crystal.
The pyramid growth sector of the KDP doped with Fe3+ crystal has practically the same transmission spectrum as the undoped one (Figure 5b). This can be explained by the fact that, for the pyramid growth sector, ferric iron does not enter into the crystal lattice due to the features of surface structure of the pyramid faces [10].

4.5. Evaluation of the σ Corresponding to the Change of the Growth Mechanism

It was shown that supersaturation more than 0.3 corresponded to the growth of the pyramid faces by 2D nucleation and extended areas of the solution inclusions in the {101} growth sectors appeared in most cases [25]. To find out whether the addition of iron affects the supersaturation, at which there is a change in the growth mechanism, a series of experiments on the growing of pure and doped crystals at different supersaturation were carried out.
The iron concentration in doped solutions was 50 ppm. All crystals were grown at constant supersaturation. The experimental data on normal growth rates were obtained using a cathetometer by in situ measurements of crystal height during crystal growth.
Figure 6 presents experimental data R = f(σ) for pyramid face of KDP crystals grown from pure and Fe-doped aqueous solutions and calculated kinetic curves, which will be discussed later.
The face normal growth rate at 2D nucleation is expressed by the formula (6) [26]. Ω = 9.68 × 10−23 cm3, and for pyramid face h = 5 × 10−8 cm [41],
In case of a dislocation–spiral growth mechanism and a complex dislocation source (dislocation beam consists of N dislocations, the perimeter of the source is 2L), the normal growth rate of the face is expressed by formula (10) [16].
To plot calculated kinetic curves corresponding to the both growth mechanisms, it is necessary to know the kinetic coefficient for the pyramid face (β) and the surface energy of the pyramid face step end (α). But, these values are unknown for the pyramid face of the KDP crystal. In [41], data are given for the surface energy of the prism faces of KDP and ADP crystals. These values are very close and equal to ~20 erg/cm2, as well as for the surface energy of the ADP pyramid face (~17 erg/cm2). So, we can assume that, for the pyramid face of the KDP, the α will be approximately the same. However, the values of the surface energy of the pyramid faces for KDP and ADP crystals may differ, since the surfaces of the pyramid faces in these crystals are formed only by alkaline cations: in the first crystal by potassium cations, in the second by ammonium cations. We can estimate this energy from the dependence of the slope of the vicinal hillock (p) on supersaturation. In [42], kinetic coefficients were determined for three vicinal sectors of hillock on the pyramid face of the KDP crystal: 0.01 cm/s (for the steepest), 0.026 cm/s (for the middle), 0.53 cm/s (for the most flat), and the dependence p = f(σ) for the steepest vicinal sector was plotted. From the nonlinear nature of this dependence, one can suppose that the hillock was formed by a complex dislocation source. Therefore, we needed to estimate α and the perimeter of the dislocation source L. It turned out that the best matches with experimental data are at the values α: 3.83·N (erg/cm2) and L = 1.05 × 10−6·N (cm), where N is an unknown number of dislocations. A reasonable value of the surface energy α of the step ends on the pyramid face is ~19 erg/cm2 and corresponds to N = 5.
Let us take into account this α value and return to the kinetic curves we obtained. We cannot accurately determine the number of dislocations that form a vicinal hillock at the dislocation mechanism of growth. However, it is known that, at high supersaturation, the critical nucleus radius rc decreases and, when 19rc ≤ 2L/N, the dislocation hillock disintegrates. At supersaturation σ = 0.3 and t = 35 °C, the critical nucleus radius (formula (5)) is [26] r c = 0.86 σ = 2.9 nm.
So, with high probability, the calculated curve for the spiral growth should be described by the formula (9) for a simple dislocation source.
As the conditions of all experiments including the Fe concentration were the same, it is possible to determine α and β values suitable for the both formulae (6) and (9). Since the dislocation growth α is in the denominator and β is in the numerator of the formula, for the normal growth rate R of the pyramid face the dependence, R(σ) is approximately similarly sensitive to changes of both α and β parameters. But, in the case of 2D nucleation in the expression for R, the β is a cofactor and α is included in the exponent, so the dependence becomes very sensitive to the change of α. In this case, it was more difficult to choose the values of α and β, but it was possible to do this. For doped solutions, obtained values were β = 0.011 cm/s, α = 22.2 erg/cm2; for undoped solutions the kinetic coefficient for the pyramid face was β = 0.011 cm/s and the surface energy of the step end had differed significantly and was α = 20.8 erg/cm2.
At the obtained values of α and β, the calculated kinetic curves coincide with the experimental data with the least squares. In the case that the α deviates from the obtained values by ±0.4 erg/cm2, the variation of β is ±0.01 cm/s. Then, the least square criterion is not met, but both kinetic curves (for both growth mechanisms) still lie within intervals of experimental values. If the deviation of α from the obtained values is more than ±0.4 erg/cm2 then, at any values of β, it is not possible to draw kinetic curves so that both of them fall into the interval of experimental values, i.e., the calculated kinetic curves will go beyond the location of the experimental points. The obtained values of α and β should not be taken as accurate values of the surface energy of the step end and the kinetic coefficient. First, we cannot say for sure that the spiral growth was carried out only on single dislocations; this is just our assumption. Second, formula (6) has never been confirmed experimentally. There are only evidences that it predicts the correct course of the dependence of R on σ [24,25]. Thirdly, the growth mode was not kinetic (the speed of the solution movement relative to the crystal was ~3 cm/s), so the supersaturation at the growing crystal face was noticeably less than in the volume. The values of α and β were necessary in order to draw kinetic curves and to find the range of supersaturation in which the change of the leading growth mechanism occurs. In addition, a similar way of estimating of these parameters for doped and undoped crystals allows to demonstrate that with the Fe adding to the solution the kinetic coefficient seems to change a little, and the surface energy of the step end changes noticeably. It is for this reason the point of the growth mechanism change for undoped and doped solutions corresponds to different supersaturation. For doped solutions, it was determined as σ = 0.345 (Figure 7a). At higher supersaturation (Figure 7b), the structure of the whole pyramid is fully broken. In undoped solutions the pyramid face became fragmentary at σ = 0.325.
The face can become fragmentary because, for 2D nucleation, so many nuclei can fall on the growing face that the steps from them do not have time to reach the edges of the crystal face, while more and more nuclei fall out. This means that the crystal surface will lose its flatness and its relief will correspond to the supersaturation distribution over the face. According to [25], for the prism faces, the transition to the 2D nucleation occurs at very high supersaturation (~0.46). We failed to achieve stable crystal growth under such conditions, so the kinetic curves for the prism sector have not yet been obtained.

4.6. Study of the Supersaturation Influence on Fe3+ Concentration in the Prism Sector of KDP Crystals

We have found only three papers concerning determination of the Fe3+ effective distribution coefficients in KDP crystals [7,8,43]. In the described experiments, the maximum Fe3+ content in the solution did not exceed 3 ppm.
We have determined the values of the trivalent iron (KFe3+) effective distribution coefficients in the {100} growth sectors of KDP crystals grown from high-doped Fe3+ (up to 70 ppm) solutions in a range of supersaturations σ = 0.3–0.4 for the first time. The obtained KFe3+ dependence on normal growth rates of the prism sectors shown in Figure 8a is in good agreement with the dependence obtained by Voronkov for the effective impurity capture coefficient (K) for crystal growth by the dislocation mechanism [44]:
K = K0 + (Ks-K0)·exp(-Dic/Rh),
where K0 is the impurity equilibrium volume distribution coefficient; Ks is the equilibrium distribution coefficient of the impurity in the surface crystal layer; R is the normal rate of growth faces; h is the height of the elementary step; and Dic is the diffusion coefficient of impurity in the crystal.
The Voronkov model [44] takes into account the ratio of the crystal growth rate and the impurity reverse diffusion rate from the near-surface growth layers to the surface ones. At low growth rates, when R << Dic/h, the volume distribution coefficient tends to be thermodynamically equilibrium. Otherwise, at high supersaturation values, the role of diffusion relaxation becomes insignificant and almost all the surface impurity immured by growth steps remains in the crystal (K ≈ Ks).
Our studies of the growth of pyramid sector over a wide range of supersaturations revealed that the morphology of the pyramid surface becomes very unstable when passing to 2D nucleation. It is manifested in inclusion formation and in strong roughness of the faces. So, at ultrahigh supersaturation, ferric iron could be incorporated into solution inclusions, which are many in the pyramid sector. This can explain the absence of interdependence between the normal growth rate and of the effective distribution coefficient Fe3+ (Figure 8b).

5. Conclusions

It was determined that high concentration of trivalent iron cations (50 ppm) in the KDP solution significantly increases the metastable zone width of solution. A series of crystals were grown from KDP solutions with Fe3+ concentration from 0.9 to 70 ppm in different temperature and hydrodynamic regimes at supersaturation up to 0.45. KDP: Fe3+ crystals with Fe3+ content in the prism growth sector equal to 102 ppm were grown for the first time.
The real structure study of grown KDP: Fe3+ crystals by X-ray topography made it possible to determine the preferred growth regimes for crystals growing.
The transmittance spectra of prism sectors with ferric concentrations up to 102 ppm were obtained for the first time. It was found that all studied KDP crystals with Fe3+ content of more than 60 ppm have an absorption band edge of 330–340 nm and can be used as optical filters for suppressing UV-C and UV-B ranges.
It was shown that the point of the growth mechanism change for undoped and doped solutions corresponds to different supersaturation. For doped solutions it was determined as σ = 0.345 (CFe = 50 ppm). In undoped solutions, σ = 0.325.
The values of effective distribution coefficients of ferric iron (KFe3+) for the prism growth sector of KDP crystals grown from high-doped Fe3+ solutions (up to 70 ppm) were found for the first time.
So, the possibility of growing high-doped KDP: Fe3+ crystals from oversaturated solutions opens the way to the doping of other water-soluble crystals. The reaching of ultra-high supersaturations makes it possible to grow crystals from highly doped solutions. A high impurity concentration, in turn, leads to an increase in the stability of solutions to spontaneous nucleation, and therefore provides the ability to grow crystals at even higher supersaturations.

Author Contributions

Methodology, V.M., S.B., and A.V.; investigation, V.M., E.R., and S.B.; writing—original draft preparation, V.M. and E.R.; writing—review and editing, V.M., E.R., and A.V.; project administration, V.M.

Funding

The work was supported by RFBR grant 16-29-11785 ofi-m. The work was supported by Russian Ministry of Education and Science within the State assignment FSRC “Crystallography and Photonics” RAS in part of calculation of kinetic curves for pyramid face of KDP crystals. This work was performed using the equipment of the Shared Research Center FSRC “Crystallography and Photonics” RAS and was supported by the Russian Ministry of Education and Science (project RFMEFI62119X0035).

Conflicts of Interest

The authors declare no conflicts of interest.

References

  1. Marie, G. Un nouveau dispositif de restitution d’images utilisant un effet electro-optique: Le tube TITUS. J. Philips Res. Rep. 1967, 22, 110–132. [Google Scholar]
  2. Salvo, C.J. Solid State Light Valve. IEEE Trans. Electron. Dev. 1971, 18, 748–755. [Google Scholar] [CrossRef]
  3. Yokotani, A.; Sasaki, T.; Yoshida, K.; Yamanaka, T.; Yamanaka, C. Improvement of the bulk laser damage threshold of potassium dihydrogen phosphate crystals by ultraviolet irradiation. J. Appl. Phys. Lett. 1986, 48, 1030–1032. [Google Scholar] [CrossRef]
  4. André, M.L. The French Mega Joule Project (LMJ). J. Fus. Eng. Des. 1999, 44, 43–49. [Google Scholar] [CrossRef]
  5. Zaitseva, N.; Carman, L. Rapid Growth of KDP-type Crystals. Prog. Cryst. Growth Charact. Mater. 2001, 43, 1–118. [Google Scholar] [CrossRef]
  6. De Yoreo, J.J.; Burnham, A.K.; Whitman, P.K. Developing KH2PO4 crystals for the world’s most powerful laser. Int. Mater. Rev. 2002, 47, 113–152. [Google Scholar] [CrossRef]
  7. Zaitseva, N.; Carman, L.; Smolsky, I.; Torres, R.; Yan, M. The effect of impurities and supersaturation on the rapid growth of KDP crystals. J. Cryst. Growth 1999, 204, 512–524. [Google Scholar] [CrossRef]
  8. Eremina, T.A.; Kuznetsov, V.A.; Eremin, N.N.; TOkhrimenko, M.; Furmanova, N.G.; Efremova, E.P.; Rakc, M. On the mechanism of impurity influence on growth kinetics and surface morphology of KDP crystals—II: experimental study of influence of bivalent and trivalent impurity ions on growth kinetics and surface morphology of KDP crystals. J. Cryst. Growth 2005, 273, 586–593. [Google Scholar] [CrossRef]
  9. Efremova, E.P.; Kuznetsov, V.A.; Sukhanovskaya, A.I. Effective distribution coefficients of cation impurities in KDP crystals. Inorg. Mater. 2004, 40, 636–640. [Google Scholar] [CrossRef]
  10. De Vries, S.A.; Goedtkindta, P.; Huisman, W.J.; Zwanenburg, M.J.; Feidenhans’l, R.; Bennett, S.L.; Smilgies, D.-M.; Stierle, A.; de Yoreo, J.J.; van Enckevort, W.J.P.; et al. X-ray diffraction studies of potassium dihydrogen phosphate (KDP) crystal surfaces. J. Cryst. Growth 1999, 205, 202–214. [Google Scholar] [CrossRef]
  11. Cabrera, N.; Vermilyea, D.A. The growth of crystals from solution. In Growth and Perfection of Crystals; Doremus, R.H., Roberts, B.W., Turnbull, D., Eds.; Wiley: New York, NY, USA, 1958; pp. 393–410. [Google Scholar]
  12. Rashkovich, L.N.; Kronsky, N.V. Influence of Fe3+ and Al3+ ions on the kinetics of steps on the {100} faces of KDP. J. Cryst. Growth 1997, 182, 434–441. [Google Scholar] [CrossRef]
  13. Li, W.; Yu, G.; Wang, S. Influence of temperature on the growth and surface morphology of Fe3+ poisoned KDP crystals. RSC Adv. 2017, 7, 17531–17538. [Google Scholar] [CrossRef]
  14. Kazantsev, A.A. About solubility of dihydrogen phosphatein water. Rus. J. Gen. Chem. 1938, 8, 1230–1231. (In Russian) [Google Scholar]
  15. Glikin, A.E.; Kovalev, S.I.; Rudneva, E.B.; Kryuchkova, L.Y.; Voloshin, A. Phenomena and mechanisms of mixed crystal formation in solutions I. General concept on the example of the system KHC8H4O4–RbHC8H4O4–H2O. J. Cryst. Growth 2003, 255, 150–162. [Google Scholar] [CrossRef]
  16. Burton, W.K.; Cabrera, N.; Frank, F.C. The growth of crystals and the equilibrium structure of their surfaces. Philos. Trans. R. Soc. A 1951, 243, 299–358. [Google Scholar] [CrossRef]
  17. Vekilov, P.G.; Kuznetsov, Y.U.G.; Chernov, A.A. Interstep interaction in solution growth; (101) ADP face. J. Cryst. Growth 1992, 121, 643–655. [Google Scholar] [CrossRef]
  18. Rashkovich, L.N.; Shekunov, B.Y. Morphology of growing vicinal surface; prismatic faces of ADP and KDP crystals in solutions. J. Cryst. Growth 1990, 100, 133–144. [Google Scholar] [CrossRef]
  19. Chernov, A.A.; Rashkovich, L.N. Spiral crystal growth with nonlinear dependence of step growth rate on supersaturation: the (100) faces of KH2PO4 crystals in aqueous solutions. J. Cryst. Growth 1987, 84, 389–393. [Google Scholar] [CrossRef]
  20. Chernov, A.A.; Rashkovich, L.N.; Mkrtchan, A.A. Solutions growth kinetics and mechanism: prismatic face of ADP. J. Cryst. Growth 1986, 74, 101–112. [Google Scholar] [CrossRef]
  21. Vekilov, P.G.; Kuznetsov, Y.U.G.; Chernov, A.A. Elementary growth mechanism of dipyramid ADP face. Ferroelectrics 1993, 142, 145–152. [Google Scholar] [CrossRef]
  22. Malkin, A.I.; Chernov, A.A.; Alexeev, I.V. Growth of dipyramidal face of dislocation-free ADP crystals; free energy of steps. J. Cryst. Growth 1989, 97, 765–769. [Google Scholar] [CrossRef]
  23. Chernov, A.A.; Zaitseva, N.P.; Rashkovich, L.N. Secondary nucleation induced by cracking of a growing crystal: KH2PO4 and KD2PO4. J. Cryst. Growth. 1990, 102, 793–800. [Google Scholar] [CrossRef]
  24. Voloshin, A.E.; Kovalev, S.I.; Lyasnikova, M.S.; Mukhamedzhanov, E.K.; Borisov, M.M.; Koval’chuk, M.V. X-ray topography of a crystal of tetragonal lysozyme. Cryst. Rep. 2012, 57, 670–675. [Google Scholar] [CrossRef]
  25. Voloshin, A.E.; Baskakova, S.S.; Rudneva, E.B. Study of the defect formation in KDP crystals grown under extremely high supersaturation. J. Cryst. Growth 2017, 457, 337–342. [Google Scholar] [CrossRef]
  26. Chernov, A.A. Modern Crystallography. Crystal Growth, 1st ed.; Springer: Berlin/Heidelberg, Germany, 1984; Volume III, 517p. [Google Scholar]
  27. Frank, F.C. The influence of dislocations on crystal growth. Discuss. Faraday Soc. 1949, 5, 48–54. [Google Scholar] [CrossRef]
  28. Zaitseva, N.; Atherton, J.; Rozsa, R.; Carman, L.; Smolsky, I.; Runkel, M.; Ryon, R.; James, L. Design and benefits of continuous filtration in rapid growth of large KDP and DKDP crystals. J. Cryst. Growth 1999, 197, 911–920. [Google Scholar] [CrossRef]
  29. Nakatsuka, M.; Fujioka, K.; Kanabe, T.; Fujita, H. Rapid growth over 50 mm/day of water-soluble KDP crystal. J. Cryst. Growth 1997, 171, 531–537. [Google Scholar] [CrossRef]
  30. Leroudier, J.; Zaccaro, J.; Ildefonso, M.; Veesler, S.; Baruchel, J.; Ibanez, A. Nucleation control and rapid growth of KDP crystals in stationary conditions. J. Cryst. Growth Des. 2011, 11, 2592–2598. [Google Scholar] [CrossRef]
  31. Joshi, M.S.; Antony, A.V. Nucleation in supersaturated potassium dihydrogen orthophosphate solutions. J. Cryst. Growth 1979, 46, 7–9. [Google Scholar] [CrossRef]
  32. Manomenova, V.L.; Baskakova, S.S.; Rudneva, E.B.; AVoloshin, E.; Shmelyov, S.E. Influence of some factors on the stability of KH2PO4 aqueous solutions. Crystallogr. Rep. 2018, 63, 677–681. [Google Scholar] [CrossRef]
  33. Nagalingam, S.; Vasudevan, S.; Ramasamy, P. Effect of impurities on the nucleation of ADP from aqueous solution. Cryst. Res. Technol. 1981, 16, 647–650. [Google Scholar] [CrossRef]
  34. Shanmugham, M.; Gnanam, F.D.; Ramasamy, P. Nucleation studies in supersaturated potassium dihydrogen orthophosphate solution and the effect of soluble impurities. J. Mater. Sci. 1984, 19, 2837–2844. [Google Scholar] [CrossRef]
  35. Triboulet, P.; Cournil, M. The influence of aluminium ions on the kinetics of nucleation-growth of potassium dihydrogen phosphate from aqueous solutions. J. Mater. Chem. Phys. 1990, 24, 221–237. [Google Scholar] [CrossRef]
  36. Zaitseva, N.P.; Rashkovich, L.N.; Bogatyreva, S.V. Stability of KH2PO4 and K(H,D)2PO4 solutions at fast crystal growth rates. J. Cryst. Growth 1995, 148, 276–282. [Google Scholar] [CrossRef]
  37. Pritula, I.M.; Velikhov, Y.N. Some aspects of UV—Absorption of NLO KDP crystals. In Proceedings of the SPIE 3793, Operational Characteristics and Crystal Growth of Nonlinear Optical Materials, Denver, CO, USA, 18–23 July 1999; pp. 202–208. [Google Scholar] [CrossRef]
  38. Garces, N.Y.; Stevens, K.T.; Halliburton, L.E.; Yan, M.; Zaitseva, N.; DeYoreo, J.J. Optical absorption and electron paramagnetic resonance of Fe ions in KDP crystals. J. Cryst. Growth 2001, 225, 435–439. [Google Scholar] [CrossRef]
  39. Pommies, M.; Damiani, D.; Le Borgne, X.; Surmin, A.; Birolleau, J.-C.; Pilon, F.; Dujardin, C.; Bertussi, B.; Piombini, H. Impurities detection by optical techniques in KH2PO4 crystals. Opt. Commun. 2007, 275, 372–378. [Google Scholar] [CrossRef]
  40. Lokshin, E.P. Growth and properties of KDP-group crystals: I. crystallization. Crystallogr. Rep. 1996, 41, 1061–1069. [Google Scholar]
  41. Rashkovich, L.N. KDP-Family Single Crystals; Adam Hilger: Bristol, UK, 1991; 200p. [Google Scholar]
  42. Rashkovich, L.N.; Moldazhanova, G.T. Growth kinetics and morphology of potassium dihydrogen phosphate crystal faces in solutions of varying acidity. J. Cryst. Growth 1995, 151, 145–152. [Google Scholar] [CrossRef]
  43. Eremina, T.A.; Kuznetsov, V.A.; Eremin, N.N.; Okhrimenko, T.M.; Furmanova, N.G.; Efremova, E.P.; Urusov, V.S. Comparative characterization of defects formed by di- and trivalent metal dopants in KDP crystals and the structural mechanism of influence of impurities on face morphology. Crystallogr. Rep. 2001, 46, 989. [Google Scholar] [CrossRef]
  44. Voronkov, V.V. Imputity Diffusion in a Crystal Growing Near the Stepped Interfacial Surface. Growth Cryst. 1991, 17, 145–152. [Google Scholar] [CrossRef]
Figure 1. The solubility curves of KH2PO4 in H2O and in H2O: Fe3+ (50 ppm).
Figure 1. The solubility curves of KH2PO4 in H2O and in H2O: Fe3+ (50 ppm).
Crystals 09 00646 g001
Figure 2. The Fe3+ influence on the KDP aqueous solution metastable zone width. (1) The solubility curve of KH2PO4; (2) the metastable zone boundary of KH2PO4 supersaturated solutions; (3) the metastable zone boundary of KH2PO4: Fe3+ (50 ppm) supersaturated solutions.
Figure 2. The Fe3+ influence on the KDP aqueous solution metastable zone width. (1) The solubility curve of KH2PO4; (2) the metastable zone boundary of KH2PO4 supersaturated solutions; (3) the metastable zone boundary of KH2PO4: Fe3+ (50 ppm) supersaturated solutions.
Crystals 09 00646 g002
Figure 3. KDP: Fe3+ grown crystals. (a) CFe = 50 ppm, σ = const = 0.3, reversible stirring; (b) CFe = 50 ppm, σ = const = 0.33, one-directional stirring; (c) CFe = 50 ppm, 0.05 < σ < 0.4, reversible stirring.
Figure 3. KDP: Fe3+ grown crystals. (a) CFe = 50 ppm, σ = const = 0.3, reversible stirring; (b) CFe = 50 ppm, σ = const = 0.33, one-directional stirring; (c) CFe = 50 ppm, 0.05 < σ < 0.4, reversible stirring.
Crystals 09 00646 g003
Figure 4. X-ray projection topographs of X-cuts of KDP: Fe3+ grown at various conditions. The diffraction vector [020]. D—dislocations, SB—sectorial boundary, VSB—vicinal-sectorial boundary, Z —zonal inhomogeneity. (a,b) Slow solution cooling, reversible stirring; (c,d) fast solution cooling, reversible stirring; (e,f) fast solution cooling, one-directional stirring.
Figure 4. X-ray projection topographs of X-cuts of KDP: Fe3+ grown at various conditions. The diffraction vector [020]. D—dislocations, SB—sectorial boundary, VSB—vicinal-sectorial boundary, Z —zonal inhomogeneity. (a,b) Slow solution cooling, reversible stirring; (c,d) fast solution cooling, reversible stirring; (e,f) fast solution cooling, one-directional stirring.
Crystals 09 00646 g004
Figure 5. Effect of Fe3+ concentration in crystal on the spectral characteristics. (a) The {100} growth sector of KDP crystals grown at supersaturation σ > 0.3. (1) CFe = 0.86 ppm; (2) CFe = 83 ppm; (3) CFe = 8.8 ppm; (4) CFe = 67 ppm; (5) CFe = 60.7 ppm; (6) CFe = 102 ppm. (b) The {101} growth sector of KDP crystals grown at supersaturation σ > 0.3. (1) CFe = 0.04 ppm, (2) CFe = 10 ppm
Figure 5. Effect of Fe3+ concentration in crystal on the spectral characteristics. (a) The {100} growth sector of KDP crystals grown at supersaturation σ > 0.3. (1) CFe = 0.86 ppm; (2) CFe = 83 ppm; (3) CFe = 8.8 ppm; (4) CFe = 67 ppm; (5) CFe = 60.7 ppm; (6) CFe = 102 ppm. (b) The {101} growth sector of KDP crystals grown at supersaturation σ > 0.3. (1) CFe = 0.04 ppm, (2) CFe = 10 ppm
Crystals 09 00646 g005
Figure 6. Experimental data R = f(σ) and calculated kinetic curves for pyramid face of doped and undoped KDP crystals. (1) Spiral growth; (2) 2D nucleation.
Figure 6. Experimental data R = f(σ) and calculated kinetic curves for pyramid face of doped and undoped KDP crystals. (1) Spiral growth; (2) 2D nucleation.
Crystals 09 00646 g006
Figure 7. The change of the pyramid face surface of the Fe doped KDP crystal (CFe = 50 ppm in solution) at the conversion to 2D growth mechanism. (a) The pyramid face of the crystal grown at σ = 0.35; (b) (100)-cut of the crystal grown at σ = 0.385.
Figure 7. The change of the pyramid face surface of the Fe doped KDP crystal (CFe = 50 ppm in solution) at the conversion to 2D growth mechanism. (a) The pyramid face of the crystal grown at σ = 0.35; (b) (100)-cut of the crystal grown at σ = 0.385.
Crystals 09 00646 g007
Figure 8. Dependence of Fe3+ effective distribution coefficients in prism (a) and in pyramid (b) sectors of KDP: Fe3+ crystals on normal growth rate of face.
Figure 8. Dependence of Fe3+ effective distribution coefficients in prism (a) and in pyramid (b) sectors of KDP: Fe3+ crystals on normal growth rate of face.
Crystals 09 00646 g008

Share and Cite

MDPI and ACS Style

Manomenova, V.; Rudneva, E.; Baskakova, S.; Voloshin, A. Growth of KDP: Fe3+ Crystals from Oversaturated Aqueous Solutions. Crystals 2019, 9, 646. https://doi.org/10.3390/cryst9120646

AMA Style

Manomenova V, Rudneva E, Baskakova S, Voloshin A. Growth of KDP: Fe3+ Crystals from Oversaturated Aqueous Solutions. Crystals. 2019; 9(12):646. https://doi.org/10.3390/cryst9120646

Chicago/Turabian Style

Manomenova, Vera, Elena Rudneva, Svetlana Baskakova, and Alexey Voloshin. 2019. "Growth of KDP: Fe3+ Crystals from Oversaturated Aqueous Solutions" Crystals 9, no. 12: 646. https://doi.org/10.3390/cryst9120646

APA Style

Manomenova, V., Rudneva, E., Baskakova, S., & Voloshin, A. (2019). Growth of KDP: Fe3+ Crystals from Oversaturated Aqueous Solutions. Crystals, 9(12), 646. https://doi.org/10.3390/cryst9120646

Note that from the first issue of 2016, this journal uses article numbers instead of page numbers. See further details here.

Article Metrics

Back to TopTop