Abstract
This article presents the development of an augmented reality (AR) application aimed at promoting events in urban environments. The main goal of the project was to create an immersive experience that enhances user interaction with their surroundings, leveraging AR technology. The application was built using Django Rest Framework (DRF) for backend services and Unity for the AR functionalities and frontend. Key features include user registration and authentication, event viewing, interaction with virtual characters, and feedback on attended events, providing an engaging platform to promote urban events. The development process involved several stages, from requirements analysis and system architecture design to implementation and testing. A series of tests were performed, confirming that the application meets its objectives. These tests highlighted the system’s ability to enhance user interaction with urban environments and demonstrated its potential for commercialization. The results suggest that the AR application contributes to innovation in smart cities, offering a new avenue for promoting events and engaging local communities. Future work will focus on refining the user experience and expanding the app’s functionality to support more complex event scenarios.
1. Introduction
Augmented reality (AR) is an emerging technology that combines virtual elements with the real world, offering immersive and interactive experiences. Since its inception in 1968, when Ivan Sutherland developed the first AR system [1], AR has evolved significantly, finding applications in various fields such as marketing, tourism, education, and urban design [2]. Today, AR is particularly relevant in the context of smart cities, where it enhances the interaction between citizens and their urban environment [3]. This project explores the potential of AR for promoting urban events through a mobile app, specifically by featuring virtual characters/avatars, such as superheroes or famous personalities, that users can interact with. This technology aims to enhance user engagement by allowing individuals to take photos with these characters at designated locations.
The primary objective of this article is to develop an integrated AR-based system for event promotion in urban settings. This includes defining a framework for a mobile AR application that allows users to visualize events in real time, alongside a web-based service for dynamic event configuration. It specific objectives include:
- Reviewing the state of the art and identifying limitations in existing AR solutions;
- Establishing requirements for the system’s development;
- Designing a comprehensive AR platform comprising a mobile app and a web service;
- Testing and optimizing the system for functionality, usability, and performance in real-world urban environments.
Unlike traditional methods of event promotion, which often rely on static advertising or online platforms, AR allows users to interact directly with their environment, thus creating a more dynamic and engaging experience [4]. By superimposing virtual information onto real-world urban environments, the application aims to enrich the user’s experience while promoting local events.
The motivation behind this study aligns with several key factors:
- AR technological innovation: Contributing to advancements in AR by exploring its application beyond entertainment, particularly in urban event promotion.
- Enhanced user experience: Enriching users’ interaction with real-world environments by integrating virtual elements, fostering opportunities in immersive entertainment, interactive education, and urban tourism.
- Urban engagement: Facilitating novel interactions with urban spaces, using AR events to highlight cultural and historical landmarks or raise awareness of urban issues, thereby making cities more engaging for both residents and visitors.
- Commercial potential and partnerships: Creating opportunities for collaboration with local businesses, tourism agencies, and municipal governments, potentially generating revenue through advertising, sponsorships, and commercial partnerships.
- AR application development: Showcasing the practical potential of AR in creating innovative and marketable products, encouraging further investment and development in the AR technology sector.
2. Background and Related Work
This chapter provides an overview of AR and its significance in smart cities. We will explore the brief historical overview of AR, compare AR with virtual reality (VR), and discuss the classifications of AR. Additionally, we will examine the areas of application for AR and delve into concepts and characteristics of smart cities, concluding with the applications of AR in smart cities.
2.1. Brief Historical Overview of Augmented Reality
The concept of AR has evolved significantly since its inception. In 1968, Ivan Sutherland, often regarded as the “father of computer graphics”, developed the first head-mounted display system known as the “Sword of Damocles” in collaboration with Bob Sproull, one of his students [5]. This breakthrough laid the foundation for both AR and VR [6]. According to Yu et al. [5], over the following decades, AR continued to develop, with notable milestones such as Tom Caudell coining the term “augmented reality” in 1990 while working on applications for Boeing. In 1992, Louis Rosenberg created one of the first fully immersive AR systems, the “Virtual Fixtures”. Since then, AR has grown exponentially, transitioning from experimental research to widespread consumer applications, particularly with the advent of smartphones and tablets. The launch of mobile applications like Pokémon Go in 2016 further accelerated public interest and the adoption of AR [7].
Table 1 outlines the key milestones in the evolution of AR.
Table 1.
Evolution of AR to the present day.
2.2. Augmented Reality vs. Virtual Reality
AR and VR are distinct technologies, each blending real and virtual environments in different ways. VR fully immerses users in a completely virtual world, requiring devices such as headsets to simulate entirely synthetic environments. In contrast, AR overlays digital information onto the real world, enhancing users’ real-time perception [9]. The advancement of mobile devices has made AR more accessible to the general public, while VR remains largely dependent on specialized hardware [8]. This distinction is crucial in the context of smart cities, where AR’s ability to enhance urban environments provides unique opportunities for user interaction and engagement [10].
Milgram et al. [11], as well as Aggarwal and Singhal [8], position AR between the physical reality and VR, highlighting the distinctions between these technologies (Figure 1). The authors, referencing Fred Brooks, suggest that AR allows interaction with both the physical and virtual worlds simultaneously. It is an example of “Intelligence Amplification”, where computers serve as tools that facilitate the completion of tasks beneficial to individuals [12].
Figure 1.
Reality-Virtuality Continuum (source: [8,11]).
2.3. Classifications of Augmented Reality
Augmented reality can be classified into several categories based on the type of interaction and technology used. Mendoza-Ramírez et al. [13] define five main types of AR:
- Marker-Based AR: Uses visual markers, such as QR codes or specific images, to trigger the display of virtual content. The system recognizes the marker and places the virtual object accordingly [14].
- Markerless AR: Also known as location-based AR, this type uses GPS, accelerometers, or other sensors to position virtual elements in the real world without the need for physical markers [13].
- Projection-Based AR: Projects digital information directly onto physical surfaces, allowing users to interact with the projection through gestures [14].
- Superimposition-Based AR: Replaces part or all of the real-world view with a virtual overlay, such as replacing an existing object with a virtual one [13].
- Outlining AR: Highlights the edges or contours of objects, useful in areas like maintenance or education [13].
These classifications highlight the versatility of AR technologies, each offering unique ways to blend virtual elements with the physical world.
2.4. Areas of Application for Augmented Reality
AR has been successfully applied in various fields, including marketing, education, tourism, and urban development [2]. In marketing, AR is used to create immersive brand experiences, allowing customers to visualize products in their own environment before making a purchase [15,16,17]. In education, AR offers interactive learning experiences by bringing 3D models of complex concepts into the classroom [18]. Tourism has also embraced AR, with cities like Zagreb employing AR to offer visitors virtual tours of historical landmarks [19]. These applications highlight the growing potential of AR to transform industries and enhance user experiences.
2.5. Smart Cities: Concepts and Characteristics
Smart cities are urban environments that integrate advanced information and communication technologies (ICT) to enhance the quality of life for citizens [20]. Their objectives include optimizing resource use, improving connectivity, and fostering sustainability [21]. AR fits seamlessly into this framework by enabling real-time, interactive overlays of digital information onto physical environments. This technology supports urban navigation, enhances public safety, and promotes tourism through virtual guides and interactive maps [21]. The integration of AR in smart cities underscores the importance of technology in transforming citizen interactions with their surroundings and improving urban services.
2.6. Applications of Augmented Reality in Smart Cities
The role of AR in smart cities is diverse and expanding. It has been applied to urban planning, tourism, public safety, and education. For instance, AR can assist urban planners by overlaying 3D models of proposed developments onto the physical cityscape, facilitating better decision-making [3]. In tourism, AR enables visitors to explore historical landmarks through virtual reconstructions or real-time guides [22]. In public safety, AR can furnish first responders with real-time information about disaster sites, thereby improving response times and effectiveness. Additionally, AR has been utilized to enhance urban events, making them more interactive and engaging by allowing users to visualize event details in real time [2].
3. Case Study: Application of AR for Event Promotion
This chapter presents a hypothetical case study showcasing how AR can be applied to promote urban events, emphasizing its potential to create immersive experiences and attract diverse audiences. The example revolves around the use of AR in a local business context in Aveiro, Portugal, leveraging personas to represent different stakeholders and their interactions with the technology.
3.1. Scenario
In the coastal city of Aveiro, known for its vibrant tourism and urban life, the restaurant Hamburgueria da Avenida dos Sonhos sought to innovate its approach to marketing. Beyond offering delicious meals, the goal was to create unique and engaging experiences for tourists and locals using AR technology. To achieve this, a local startup specializing in AR event platforms developed an application to integrate digital and physical worlds.
Three central personas highlight the dynamics of this scenario:
Persona 1—The Restaurant, “Hamburgueria da Avenida dos Sonhos”: The restaurant aimed to differentiate itself from competitors by offering customers an imaginative and interactive experience, blending reality with digital elements to captivate visitors.
Persona 2—João, the Celebrity Enthusiast: João, a dedicated Cristiano Ronaldo fan, discovered through the AR application that the football star would “visit” the restaurant. Excited, he shared the event with friends and confirmed his attendance via the app.
Persona 3—The Startup: A forward-thinking startup developed the AR application, enabling institutions like the restaurant to create innovative AR-driven events. Their mission was to merge the digital and physical realms, providing businesses with tools to engage audiences in novel ways.
3.2. The Event
On the day of the event, the restaurant was packed with enthusiastic customers. Using the AR application, attendees like João were able to interact with a virtual Cristiano Ronaldo, taking photos and enjoying an enhanced dining experience. The AR technology provided a seamless and engaging interaction, making the event memorable for all participants.
3.3. Impact and Legacy
The event demonstrated the transformative power of AR in creating unique urban experiences. The Hamburgueria da Avenida dos Sonhos experienced a significant increase in customer engagement, solidifying its reputation as a cutting-edge establishment. Meanwhile, Aveiro gained visibility as a forward-thinking city, where businesses and technology converge to offer innovative experiences.
For the startup, the event validated the application’s potential, attracting interest from other local businesses eager to explore AR-based event promotion. This scenario exemplifies how AR can foster new forms of interaction between cities and their citizens, leveraging technology and creativity to enhance urban environments.
4. Materials and Methods
This study employed a structured methodology, which included an analysis of existing AR technologies, the development of a mobile application, and extensive testing to ensure its functionality in an urban environment. The development process comprised several key phases, ranging from requirement analysis to system implementation and testing.
4.1. Requirements Analysis
The development process began with a thorough analysis of both the functional and non-functional requirements. This section presents the requirements for the development of the mobile application and the web service, which are essential for ensuring that the system meets user expectations and provides an innovative and satisfactory experience.
Below is a detailed description of the functional and non-functional requirements for the mobile application:
Functional Requirements of the Mobile Application.
FR1MA. User Registration: Users should be able to create accounts by providing personal information such as name, email, and password.
FR2MA. User Authentication: Users should be able to log in securely.
FR3MA. Event Viewing: The application should list available AR events and users should be able to view event details, including location, time, and virtual characters involved.
FR4MA. Event Participation: Users should be able to select and participate in AR events.
FR5MA. Interaction with Virtual Characters: Users should be able to interact with virtual characters and take photos.
FR6MA. Event History: The application should maintain a log of past events and photos taken.
FR7MA. Event Rating: Users should be able to provide feedback on events, improving the overall experience and assisting in the selection of future events.
Non-Functional Requirements of the Mobile Application.
NFR1MA. Platform Compatibility: The application should be developed for iOS and android, ensuring compatibility with popular mobile devices.
NFR2MA. Performance: The application must deliver fast and responsive performance, minimizing loading times.
NFR3MA. Security: Adequate security measures must be implemented to protect user data and AR event interactions.
NFR4MA. Location Services: The application should use location services to position virtual characters accurately at event locations.
Functional Requirements of the Web Service.
The web service, responsible for event configuration and management, presents the following functional requirements:
FR1WS. Organizer Registration and Authentication: Event organizers should be able to create accounts, and secure authentication is required to ensure the integrity of organizers’ data.
FR2WS. Event Creation: The web service should allow organizers to configure AR events, defining location, time, virtual characters, and other relevant details.
FR3WS. Event Management: Organizers should be able to edit or delete existing events.
FR4WS. Access Control: The web platform must allow organizers to manage who can participate in their events.
FR5WS. Report Generation: The service should be able to generate reports on event performance, including user engagement metrics.
FR5WS. Usability: The web service should provide an intuitive interface that facilitates ease of use for event organizers.
Non-Functional Requirements of the Web Service.
NFR1WS. Data Security: The organizers’ information and event details must be protected through appropriate encryption methods.
NFR2WS. Scalability: The web service must be scalable to accommodate a large number of simultaneous users and events.
NFR3WS. Performance and Reliability: The web system should ensure consistent performance and reliability, avoiding disruptions during use.
NFR4WS. Data Backup and Recovery: Data backup system and recovery plans must be implemented to ensure continuity in case of system failures or data loss.
4.2. System Architecture
The development of the AR application utilized a combination of technologies to ensure a robust and scalable system. For the backend, the Django Rest Framework (DRF) was selected due to its scalability, modularity, and comprehensive support for RESTful APIs [23]. The DRF facilitated the management of user authentication, event data, and communication between the frontend and server. For the frontend, the Unity game engine was employed, utilizing the AR Foundation package, which supports both ARKit (iOS) and ARCore (android). According to Oufqir et al. [24], these frameworks significantly reduce the barriers for developers by providing advanced tools for creating immersive and realistic AR experiences.
ARKit, Apple’s AR development kit, was introduced in June 2017 for iOS devices, allowing AR applications to be created for iPhones and iPads running iOS 11 or higher. Glover [25] notes some limitations of ARKit, such as its experimental nature, frequent updates, and the requirement for the iPhone X to fully utilize the TrueDepth Camera. Furthermore, ARKit development cannot be compiled on Windows for Mac, necessitating macOS for proper code testing. However, ARKit offers significant advantages, including compatibility with Unity3D and Unreal Engine, as well as its support for Apple’s A9, A10, and A11 processors, making it functional with the iPhone 6S and later models.
Similarly, ARCore is Google’s platform for building AR applications on android devices, using key technologies like motion tracking, environmental understanding, and light estimation to integrate virtual content into the physical world [24]. Despite Glover’s [25] observation that ARCore was initially limited to a few devices (e.g., Google Pixel, Pixel XL, Pixel 2, Samsung Galaxy S8), the list of supported devices has since expanded and is continually updated, as documented in the official ARCore “Supported Devices” page.
Unity played a pivotal role in developing the AR scenes, allowing users to visualize events in real time, superimposed onto their physical environment.
This AR system developed employs a GPS-based location service using latitude and longitude coordinates to position virtual elements without requiring physical or digital markers. In the backend, each event location is defined by coordinates, and the application dynamically identifies a horizontal plane—such as the ground—using the device’s camera and AR Foundation’s AR Raycast Manager. When the device is pointed within a defined 50 m radius of the event’s coordinates, the virtual character appears, anchored to the detected plane.
This approach provides flexibility in anchoring AR content, ensuring users within close proximity to the event location can view the virtual character without needing specific markers. Additionally, this system design enhances urban engagement by integrating real-time information directly within the environment, enriching the user experience.
Figure 2 shows a screenshot of the application’s main AR scene, highlighting the user interface and the virtual character as it appears anchored on the detected horizontal plane within the GPS-defined area.
Figure 2.
AR scene.
4.3. Architectural Strategy
The proposed architecture followed a modular approach, capitalizing on the capabilities of Python through the DRF. The integration of AR technologies was carried out through Unity, utilizing C# for development and APIs to connect with the DRF, ensuring an immersive experience. Unity’s cross-platform flexibility facilitated deployment across various mobile devices.
Scalability was achieved using DRF, a Python framework that supports both horizontal and vertical scalability. System efficiency was optimized through the implementation of caching mechanisms using DRF’s built-in tools. Security was ensured by employing encrypted protocols and specialized Python libraries.
Real-time data integration was facilitated through efficient communication between the mobile application and the web service via RESTful APIs. A relational database, managed with SQL and Django ORM, was employed to handle client data efficiently, allowing for secure authentication and CRUD operations. The use of Django’s built-in authentication features ensured secure user access, while the RESTful API streamlined communication between the mobile application and the database.
Database security was further reinforced with appropriate authentication and authorization protocols. The “Real-Time Data Integration” requirement was met through efficient, real-time communication between the mobile application and the web service, enabling a dynamic user experience. Throughout the development process, regular testing was conducted to ensure both system functionality and security, adhering to best practices in programming and design to create a cohesive and maintainable system.
4.4. Backend
The backend architecture was structured into several key components (Figure 3):
Figure 3.
General architecture DRF.
- App Users: This module handled user registration, authentication, and session management.
- App Events: Responsible for the creation, editing, and listing of AR events.
- App Notifications: This system managed notifications to alert users about new events and updates.
- App Ratings_history: Enabled users to rate events, view average ratings based on user feedback, and access a history of their participation in events.
The diagram above presents the overall architecture of the developed backend system, highlighting the primary modules and their interactions. A virtual environment (venv) named Django was created. Within this venv, we developed a project called ar_project, which includes several different apps/modules that communicate with each other and serve distinct functions. The app events module interacts with the app users as it requires access to the models in the app users to retrieve information about organizers and users. This integration allows users to view and participate in events, while organizers can create, edit, and delete events.
The app notifications module interacts with both the app events and the app users. This interaction is crucial because the app notifications module requires event information from the app events to send relevant alerts to users. Additionally, it needs to identify which user should receive the notification, necessitating user information from the app users. Therefore, a bidirectional interaction between the app notifications and the app users is essential, as the app notifications must both send and receive data to accurately target notifications to the correct users.
Similarly, the app ratings_history also interacts with both the event and user apps. It requires information about events in which users have participated, sourced from the app events, to display relevant ratings history. Furthermore, it needs to identify which user is viewing their ratings history and send that information to the correct user. The app ratings_history must access user data to tailor the history view to the specific user, while also needing event data to provide context for the ratings.
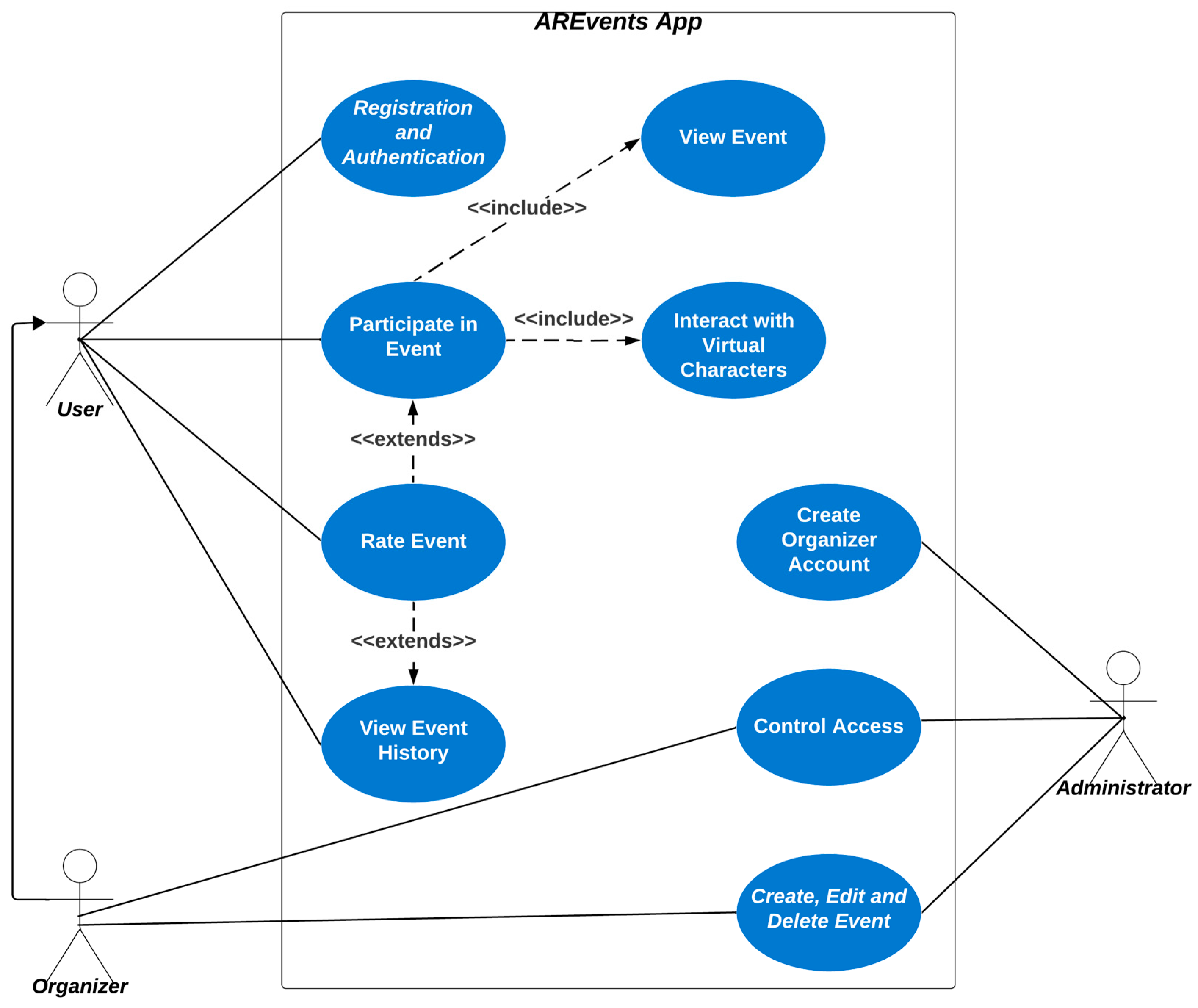
The following use case diagram (Figure 4) illustrates the actions that each actor can perform, which were developed within the backend. It is important to note that the “Organizer” actor is associated with the “User” actor, as organizers can perform all tasks that a regular user can, in addition to specific actions such as controlling access, creating, editing, and deleting events, among others.
Figure 4.
AREvents app use case diagram.
The first module developed was the app users, which is responsible for managing users and organizers on the platform, including registration, authentication, and user/organizer management. This module fulfills several of the functional and non-functional requirements defined at the beginning of the project, particularly those related to user management and security. The functional requirements FR1MA and FR2MA (user registration and authentication) as well as FR1WS and part of FR4WS (organizer registration and authentication, as well as access control) are directly addressed by the app users.
The second module developed was the app events, enabling the management of AR events on the platform. This module fulfills several functional and non-functional requirements, specifically those related to event creation, viewing, and participation. The functional requirements FR3MA and FR4MA (event viewing and event participation) are directly addressed by the app events, as are FR2WS, FR3WS, and part of FR4WS (event creation, event management and access control).
Following the completion of the app events, the app notifications module was developed. The implementation of this module encompassed the definition of data models, administration, serializers, views, and API routes, ensuring seamless integration with other system components.
The final module developed was the app ratings_history module. The functional requirements FR6MA and FR7MA (event participation history and event rating) were fulfilled by this module.
For a clearer visualization of the database structure and the relationships between models, the general database diagram (Figure 5) is presented. This diagram illustrates how the models are interconnected, facilitating a better understanding of the models’ architecture.
Figure 5.
General Database Diagram.
The project’s data are stored using SQLite, the default database management system for Django projects. SQLite is a lightweight, self-contained system ideal for development purposes.
After successfully implementing and verifying the functionality of the backend using Postman to perform various requests such as POST and GET, the frontend was developed using Unity. This critical phase of the project allows users to interact with AR events and participate in the created experiences.
4.5. Frontend Development
The frontend development focused on creating a simple and intuitive user interface. Users could authenticate, browse upcoming events, rate them, and view events using AR. AR visualizations were a central feature, allowing users to see virtual characters (event) in real-world locations through their smartphone camera.
- In Unity, the interfaces for various application pages were developed, ensuring full integration with the DRF to provide the app’s complete functionality. The main components included:
- Main Menu: Features options for login and register.
- Login Page: Allows users to authenticate with their credentials and redirects them to the dashboard upon successful login.
- Registration Page: Enables new users to create an account and provides guidance through error messages for incomplete or invalid entries.
These interfaces are illustrated in Figure 6.
Figure 6.
Interfaces of the main menu, login page and registration page.
Once registered or logged in, users are directed to the dashboard (Figure 7).
Figure 7.
The dashboard, which acts as the user’s navigation center and access to events.
The dashboard acts as the control center, where users can:
- View upcoming AR events;
- Review their event participation history;
- Access a gallery of photos taken during events.
Following this, three key pages were developed to enhance user interaction and functionality within the application. The history page offers a comprehensive overview of events users have participated in, detailing descriptions, locations, dates, and times. A button at the end directs users to the gallery page, where event photos can be explored. Each event in the history is presented as a clickable button, enabling users to rate or review it.
The ratings page focuses on collecting user feedback, allowing them to evaluate events they have attended.
Lastly, the gallery page provides an immersive view of images taken during events, with options to navigate through photos or return to the main menu. These interfaces are shown collectively in Figure 8, illustrating the seamless flow between them.
Figure 8.
Overview of the history, ratings, and gallery pages developed for user interaction.
The upcoming events page was developed to allow users to explore upcoming events through an interactive map, implemented using the Mapbox Maps SDK. This platform provides a dynamic experience, enabling users to zoom and search for specific events. Selecting an event marker redirects users to the event detail page, where they can access comprehensive information, including the event’s title, description, location, and time. A “Participate” button on this page lets users confirm their attendance, seamlessly transitioning them to the AR scene, which provides a virtual representation of the event environment. The interfaces for these features are illustrated in Figure 9.
Figure 9.
Interfaces for exploring events: the upcoming events page, event detail page, and AR scene page.
The AR Scene was the project’s highlight, where AR comes to life using AR Foundation for cross-platform experiences. Specifically for android, ARCore was integrated to enable AR functionality. The AR scene uses the device’s camera feed as the background, with a virtual character placed in the specified event location. The AR Raycast Manager detects physical planes and positions the character accordingly.
A photo capture button, created with the Unity UI Toolkit, allows users to capture the AR scene and save the image in the app’s gallery. This feature was implemented via a coroutine, temporarily hiding the UI before taking the screenshot to ensure a clean image.
When users arrive at the event location, the virtual character appears on their device, enhancing the immersive experience. The character initially starts in an idle position, creating a natural and welcoming entry. After a brief period, the character transitions into a specific animation based on their identity. For example, the Spider Man character crouches in a typical stance seen in the films, while Captain Jack Sparrow performs his iconic running motion, and Cristiano Ronaldo executes his famous “Siu” celebration. After completing the primary animation, the character returns to idle.
Following this, the character may perform a range of common animations, such as waving, pointing at the user, or engaging in other actions, which further enrich the interaction and maintain immersion. The transitions between these animations are smoothly managed using the Animator Controller, ensuring a fluid experience for the user.
The AR scene provides an engaging experience, seamlessly integrating virtual content into the physical world. Users can interact with the virtual character in real time, capturing dynamic moments that blend the digital and physical environments. This immersive interaction allows users to feel as though the character is truly part of their surroundings, enhancing the overall sense of presence and making each encounter unique and personal.
It is important to note that, due to the lack of a Mac development environment necessary for iOS development in Unity, the iOS compatibility requirement could not be met. Therefore, the application was only developed and tested for android devices.
4.6. Testing and Evaluation
The application underwent several testing phases, including:
- Integration Testing: Ensured seamless interaction between the frontend and backend, confirming that data from the Django server were correctly reflected in the AR application. These tests primarily focused on verifying that the APIs were returning accurate data in the expected format.
- Compatibility Testing: The compatibility testing phase aimed to ensure that the application functioned properly across various android devices.
- Functional Testing: Measured the app’s responsiveness and loading times, particularly when handling real-time data and AR visualizations in outdoor environments.
- Usability Testing: Usability testing plays a pivotal role in evaluating applications by ensuring that they are intuitive and provide a positive user experience. Although this was not the primary focus of the study, the usability tests conducted were essential in identifying potential issues related to the app’s interface and functionality, while also offering valuable direct feedback from users. These tests allowed for an assessment of the efficiency, effectiveness, comfort, and satisfaction of users interacting with the application. The usability testing process encompassed various elements, such as the sample of participants, analyzed variables, procedures followed, materials and instruments used, and subsequent data analysis. The goal was to offer a comprehensive understanding of the user experience and identify areas for potential improvements. A non-probabilistic sample of 20 participants was selected based on convenience, consisting of family members, friends, former teachers, and individuals from various professions. This diverse group included participants with different levels of comfort with technology and varying proficiency in English, with an equal gender balance (50% male and 50% female), and ages ranging from under 18 to over 60, resulting in an average age of 39.75 years (SD = 21.65). Although not statistically representative of the general population, this sample provided initial insights into user satisfaction. Several variables were considered, with age grouped into five categories (under 18, 18–29, 30–44, 45–59, and over 60) and gender categorized as male, female, other, or prefer not to say. The dependent variables included task completion time, measured in seconds to assess efficiency; user satisfaction, gauged through post-task questionnaires; and ease of use, evaluated via Likert scales, error counts, and requests for assistance during tasks. Control variables, such as the device used (mobile devices with the app installed) and the testing environment (controlled to minimize distractions), ensured consistency. The materials and instruments used in the testing process included mobile devices with the app pre-installed, timers for recording task completion times, and post-task questionnaires, detailed in Supplementary S1 in Supplementary Materials, which captured user perceptions of the app’s usability and experience. Following Kaya et al. [26] guidelines on mobile app usability, these questionnaires assessed task efficiency, ease of use, and user satisfaction through both multiple-choice and open-ended questions, allowing users to provide detailed feedback on specific app features. The procedure involved participants performing tasks such as creating an account (estimated time: 2 min), logging in (2 min), and viewing available events (30 s), as outlined in Supplementary S2 in Supplementary Materials. Task completion times were recorded, and participants completed evaluation questionnaires after each task to capture their feedback. On average, the entire testing process took about 14 min per participant.
5. Results
This chapter presents two main outcomes of the study: the results of the survey, reflecting user feedback and usability testing; and the results of the investigation, focusing on the technical achievements and validation of the developed system.
5.1. Results of the Survey
The AR application for event promotion was evaluated through multiple phases of testing, focusing on usability, integration, compatibility, and performance. The following results outline the outcomes from each testing phase, demonstrating the application’s effectiveness in promoting events within urban environments.
5.1.1. Integration Testing
Initially, the non-AR version of the application was tested using Unity’s ‘Device Simulator’. This version included all functionalities of the app except for the AR features, which could not be tested with the simulator and required a physical device. The testing allowed for the evaluation of functionality across various virtual devices, such as the Huawei P40 Pro, Samsung Galaxy S10e, and Google Pixel 5. Subsequently, both the AR features and the previously tested application were deployed on physical mobile devices, specifically android devices, including the Samsung Galaxy A14 5G, Xiaomi 12, Xiaomi Redmi Note 10 Pro, and Samsung Galaxy A13 5G, as development for iOS was not possible.
The development team conducted these tests throughout the project’s lifecycle to ensure that all system components were communicating effectively. Additionally, the application’s ability to utilize location services was evaluated by testing whether the character would only appear when a horizontal plane was detected and whether it would only be visible within a 50 m radius of the defined event coordinates. The application successfully accessed and updated the user’s location, positioning AR elements at the event’s location. This fundamental geolocation functionality performed as expected, ensuring a functional user experience.
The integration testing results demonstrated that the application maintained robust communication between all components, ensuring the reliability and efficiency necessary for an AR application designed for urban event contexts on android devices.
5.1.2. Compatibility Testing
Tests were conducted on a range of android devices, including the Samsung Galaxy A14 5G, Xiaomi 12, Xiaomi Redmi Note 10 Pro, and Samsung Galaxy A13 5G, to verify the application’s compatibility. The primary objective of these tests was to confirm that the application could run smoothly across different devices and environments.
However, the requirement for iOS compatibility was not met due to the absence of a Mac development environment, which is essential for iOS app development using Unity. Consequently, the application was developed exclusively for android, targeting devices compatible with ARCore, a list that is continually updated.
The minimum and recommended system requirements specified that the operating system must be Android 7.1 ‘Nougat’ (API level 25) or higher, with ARCore support.
The results of the compatibility testing confirmed that the application is stable and fully functional on supported android devices, providing a consistent user experience.
5.1.3. Functional Testing
The primary functional requirements tested included user registration, authentication, event viewing, participation, interaction with virtual characters, event history display, event ratings, organizer registration, event creation and management, access control, and report generation. Testing was conducted on both the mobile app and web service.
The evaluation was based on expected outcomes for each feature. In every case, the expected results were achieved, confirming the correct implementation of all functionalities. For instance, user registration correctly handled existing usernames and email validation, while authentication worked seamlessly with both valid and invalid credentials. Events were displayed accurately on the map, and participation and interaction with virtual characters, including saving photos to the gallery, were successful. The system also correctly displayed event history and allowed users to rate past events. Organizer functions, such as event creation, editing, and deletion, operated as intended, with proper access control and report generation.
These functional tests confirmed the robustness and functionality of both the mobile application and the web service. The communication between the frontend and backend was also verified to be working as expected.
Details of specific protocols and testing steps are documented in Supplementary S3 in the Supplementary Materials of this report.
5.1.4. Usability Testing
The results of the usability tests reveal a balanced distribution of participants across age groups and genders. Each age group was equally represented, with 20% of participants in each category, ensuring an unbiased evaluation. Gender distribution was also balanced, with 50% male and 50% female participants, reflecting diverse perspectives.
Regarding the ease of use, 80% of participants rated the app as easy or very easy to use, with a mean score of 4.10 over 5.00 (Figure 10, panel a). Participants’ feedback on the app’s usability was generally positive, particularly concerning the visual interface, with 70% strongly agreeing that the interface was intuitive (Figure 10, panel b). Interaction with virtual characters was well-received, with 70% strongly agreeing and 30% somewhat agreeing that it was enjoyable. Furthermore, 60% found the app fast and responsive. However, 10% of participants reported difficulties navigating the app.
Figure 10.
(a) Ease of use of the application; (b) usability opinions—Likert.
Most users (90%) became familiar with the app within 10 min, with 45% requiring less than 5 min and another 45% between 5 and 10 min (Figure 11). Additionally, 80% did not need assistance when using the app for the first time.
Figure 11.
Time to familiarize yourself with the app.
Some challenges reported included difficulties in finding specific features due to the app being in English, and problems with orienting themselves on the map, as it initially opened with a zoomed-in view of the United States. The app was tested on the previously mentioned mobile devices in Portugal. These issues were noted as areas for improvement (Table 2). Suggestions from users, as recorded in Table 3, included translating the app into Portuguese, using color or icons to highlight events, and adding features like photo sharing on social media and saving photos to the device gallery. These responses were provided in Portuguese and translated for inclusion in the article.
Table 2.
AREvents problems identified.
Table 3.
Suggestions for improving the AREVents app.
Overall, 55% of participants rated the app as “good”, while 40% rated it “very good”, resulting in a high average satisfaction score of 4.35 out of 5.
The time analysis for task completion indicated that Tasks 1 and 5 took the longest, suggesting that these might be more complex or less intuitive (Figure 12, panel a). Error and help requests were higher for Task 5, indicating a need for interface improvements (Figure 12, panel b and c). Common errors included incorrect use of the map’s zoom function, failure to use the search bar, and confusion between login and registration buttons.
Figure 12.
(a) Average time per task; (b) average errors per task; (c) help requests per task.
Older participants required more time to complete tasks, with those aged 60+ averaging 873.75 s (14 min and 33 s) compared to 216 s (3 min and 36 s) for those aged 18–29 (Figure 13, panel a). Error rates varied across age groups, with higher errors observed among users under 18 and those aged 45–59 (Figure 13, panel b). Help requests also increased with age, with older users needing more assistance (Figure 13, panel c).
Figure 13.
(a) Average time per age range; (b) average number of errors per age range; (c) requests for help by age range.
Regarding gender, no significant differences were found in task completion time (6 min and 53 s for females and 7 min for males) or in the average number of errors (2.3 for both genders). Male participants requested an average of 1.5 help requests compared to 1.4 for females, a negligible difference.
In summary, the usability test results indicate that the application is easy to use, intuitive, fast, responsive, and visually appealing. Valuable suggestions for future improvements were identified, particularly in navigation and language options. No significant differences were found based on age or gender in terms of overall usability experience, although specific areas for improvement were noted to enhance accessibility and efficiency in future updates.
5.2. Results of the Investigation
The investigation into the AR application revealed advancements in system functionality, technical performance, and scalability, confirming the successful implementation of its objectives. At its core, the application achieved seamless integration between the backend, powered by DRF, and the frontend, developed in Unity with AR Foundation. This modular architecture ensured the robustness and flexibility needed for urban environments, enabling users to interact with virtual characters placed within real-world locations.
The backend was designed to handle critical functions, such as secure user registration, event management, and real-time updates. It efficiently managed user authentication and synchronized data between the web service and mobile application, ensuring consistency across platforms. The modularity of the backend allowed for easy extension, supporting functionalities like user feedback collection, event participation history, and organizer tools for event creation and management.
On the frontend, Unity proved instrumental in delivering an engaging AR experience. The integration of AR Foundation facilitated the precise placement of virtual characters on horizontal planes, with GPS-based localization ensuring their appearance within a 50 m radius of predefined event coordinates. Testing in dynamic urban settings demonstrated that the system adapted well to varying conditions, such as fluctuating lighting, different surface textures, and environmental noise. The AR components remained stable, providing an immersive user experience with minimal positional drift or inaccuracies.
In terms of technical performance, the application successfully supported multiple devices compatible with ARCore, including models like the Samsung Galaxy A14 and Xiaomi 12. Despite environmental constraints preventing full iOS deployment, the system was developed with cross-platform capabilities in mind, ensuring future scalability. Compatibility testing confirmed smooth performance, consistent frame rates, and responsive AR interactions across all supported devices. These results validate the system’s ability to perform reliably under real-world conditions.
The architecture also addressed key challenges of scalability and security. Using RESTful APIs, the backend efficiently managed concurrent requests, ensuring rapid response times even under high user loads. Security protocols, including encrypted data transmission and robust authentication mechanisms, safeguarded user and organizer information. Furthermore, access control features allowed event organizers to define participant permissions, enhancing the system’s adaptability for diverse event scenarios.
A comprehensive validation against the defined requirements highlighted the success of the project. Functional objectives, such as user registration, event participation, and interaction with virtual characters, were fully achieved. Non-functional goals, including performance benchmarks, platform compatibility, and usability, were met through rigorous testing and iterative improvements. For example, the system consistently displayed event details, managed user actions, and supported seamless transitions between application features, ensuring a cohesive user experience.
The results also underscore the technical achievements of the project. The application effectively combined cutting-edge AR technologies with a scalable backend to create a unique solution for event promotion. Its ability to provide real-time, context-aware interactions demonstrates its potential to enhance urban experiences and foster engagement with local communities. Despite limitations, such as the absence of iOS compatibility and the need for broader localization options, the system lays a strong foundation for future enhancements.
In summary, the investigation confirmed that the AR application fulfills its intended objectives by providing an innovative and reliable tool for promoting urban events. Its technical robustness, user-centered design, and scalability position it as a promising solution for smart city initiatives. Future work will aim to address identified limitations, such as expanding platform support and refining navigation features, to further enhance its commercial viability and user engagement potential.
6. Discussion
This section examines the project’s implementation and validation, detailing the technical challenges encountered, the strategies employed to overcome them, and the overall effectiveness of the developed system. The AR application for event promotion successfully integrated the planned functionalities in a cohesive manner.
Throughout the development process, various technical challenges emerged, notably in positioning virtual elements accurately within real-world environments, especially in dynamic urban settings. To address these challenges, we utilized AR Foundation’s AR Raycast Manager for horizontal plane detection, enabling stable placement of virtual characters on ground surfaces. Additionally, we applied a radius-based GPS localization method, where the backend specifies latitude and longitude coordinates with a 50 m radius within which the virtual character can appear. This combined approach of plane detection and location-based anchoring reduced positional drift, ensuring that virtual content consistently aligned with the real-world environment even as users moved.
The tools used—such as Unity, AR Foundation, AR Core, and the Mapbox Maps SDK—are commercially available and widely adopted in various domains. However, this project stands out by demonstrating a novel integration of these technologies to create a cohesive solution tailored specifically to the challenges of urban augmented reality experiences. While no new algorithms were developed, the work focuses on leveraging and adapting existing functionalities to meet unique requirements, such as seamless navigation, user interactivity, scalability within urban contexts, and the use of AR in these environments to promote events. This approach emphasizes practicality and usability, providing a framework that can be implemented or extended for similar applications. Testing included integration, compatibility, and usability tests to validate the application’s compliance with predefined requirements.
The limitations identified during this phase centered on user testing and platform-specific challenges. The usability tests, for example, relied on a convenience sample, which may have introduced a positive response bias, limiting the generalizability of findings to a broader and more diverse audience. Additionally, due to technical requirements, the application could not be fully tested on iOS; addressing this in future work will require a macOS environment for proper testing and deployment.
For a more robust evaluation, future work should involve a broader usability testing phase, incorporating a wider range of user profiles and contexts. This would allow a more comprehensive assessment of the application’s adaptability and user experience across diverse urban settings.
7. Conclusions
The completion of this project demonstrates that its initial objectives were achieved, culminating in the development of an AR-based application aimed at promoting urban events. While the application builds on AR technologies, it integrates them into a cohesive system tailored to the specific context of event-driven engagement in urban environments, addressing practical challenges such as user interaction and enhancing foot traffic to specific locations. Rigorous testing validated its functional requirements, confirming its usability and potential for application in real-world scenarios.
From a technical perspective, the project provides a practical demonstration of how AR technologies can be applied to support partnerships between businesses and event organizers. By enabling virtual characters, such as public figures or superheroes, to appear at predefined locations and times, the application encourages users to engage with physical spaces, such as restaurants or cultural venues, while simultaneously benefiting partnering businesses through increased customer visits. Although currently deployed exclusively on Android, the application was designed with modularity to support future cross-platform compatibility.
The testing process demonstrated the system’s ability to superimpose virtual elements into real-world settings effectively, enhancing user experience while offering businesses a novel marketing tool. Further studies could explore the precision of these overlays in more complex scenarios or investigate additional use cases for cultural or educational initiatives that align with smart city objectives.
Future development efforts could prioritize enhancements such as multilingual support, refined navigation tools, and extended offline functionalities through local caching. While these features are not novel, their integration into the framework would improve the system’s accessibility and usability, meeting the diverse needs of users and business partners alike.
In conclusion, this project presents a practical AR-based solution for urban event promotion that connects users, businesses, and digital content in a mutually beneficial ecosystem. It demonstrates the potential of existing tools to create scalable and impactful applications. The findings contribute to the growing discourse on AR implementation, offering insights for future applications in urban engagement, commerce, and beyond.
Supplementary Materials
The following supporting information can be downloaded at https://www.mdpi.com/article/10.3390/computers13120342/s1: The supplementary materials, including Supplementaries S1–S3, were provided in a separate document at the time of article submission.
Author Contributions
Conceptualization, T.L.; methodology, T.L., M.M. and F.P.; software, T.L.; validation, T.L., M.M. and F.P.; formal analysis, T.L.; investigation, T.L.; resources, T.L.; data curation, T.L.; writing—original draft preparation, T.L.; writing—review and editing, T.L., M.M. and F.P.; visualization, T.L.; supervision, M.M. and F.P.; project administration, M.M. and F.P. All authors have read and agreed to the published version of the manuscript.
Funding
This research received no external funding.
Data Availability Statement
The original contributions presented in the study are included in the article.
Conflicts of Interest
The authors declare no conflicts of interest.
References
- Paro, M.R.; Hersh, D.S.; Bulsara, K.R. History of Virtual Reality and Augmented Reality in Neurosurgical Training. World Neurosurg. 2022, 167, 37–43. [Google Scholar] [CrossRef]
- Kaji, S.; Kolivand, H.; Madani, R.; Salehinia, M.; Shafaie, M. Augmented reality in smart cities: Applications and limitations. J. Eng. Technol. 2018, 6, 28–45. [Google Scholar]
- Sanaeipoor, S.; Emami, K.H. Smart City: Exploring the Role of Augmented Reality in Placemaking. In Proceedings of the 2020 4th International Conference on Smart City, Internet of Things and Applications (SCIOT), Mashhad, Iran, 16–17 September 2020; IEEE: New York, NY, USA, 2020; pp. 91–98. Available online: https://ieeexplore.ieee.org/document/9250204/ (accessed on 21 September 2024).
- Chen, Y.; Wang, Q.; Chen, H.; Song, X.; Tang, H.; Tian, M. An overview of augmented reality technology. J. Phys. Conf. Ser. 2019, 1237, 022082. [Google Scholar] [CrossRef]
- Yu, M.; Su, J.; Hofmann, K. Augmented Reality in High School and Higher Education: How AR is Changing Teaching and Learning. Found. Educ. Technol. Situated Learn. 2020. Available online: https://educ3582020.pubpub.org/pub/zf07twhm (accessed on 1 May 2024).
- Tăbușcă, A. Present and future economics of augmented reality—ProQuest. J. Inf. Syst. Oper. Manag. 2015, 482–492. Available online: https://www.proquest.com/openview/6a17f4dd3c17545733e7738025a0550b/1?pq-origsite=gscholar&cbl=1216366 (accessed on 3 May 2024).
- Murthy, S. Augmented Reality Block Building Game for Enhancing Creativity: Block Sculptures—ProQuest.Northeastern. Bachelor Thesis, University, Boston, MA, USA, 2017. Available online: https://www.proquest.com/openview/ece8f10af083a4dbd2cb943475051a35/1?pq-origsite=gscholar&cbl=18750 (accessed on 3 May 2024).
- Aggarwal, R.; Singhal, A. Augmented Reality and its effect on our life. In Proceedings of the 2019 9th International Conference on Cloud Computing, Data Science & Engineering (Confluence), Noida, India, 10–11 January 2019; pp. 510–515. Available online: https://ieeexplore.ieee.org/document/8776989/ (accessed on 21 September 2024).
- Fuchs, P.; Moreau, G.; Guitton, P. (Eds.) Virtual Reality: Concepts and Technologies; CRC Press: Boca Raton, FL, USA, 2011; Available online: https://www.taylorfrancis.com/books/9780203802953 (accessed on 21 September 2024).
- Keighrey, C.; Flynn, R.; Murray, S.; Murray, N. A Physiology-Based QoE Comparison of Interactive Augmented Reality, Virtual Reality and Tablet-Based Applications. IEEE Trans. Multimed. 2021, 23, 333–341. [Google Scholar] [CrossRef]
- Milgram, P.; Takemura, H.; Utsumi, A.; Kishino, F. Augmented reality: A class of displays on the reality-virtuality continuum. In Proceedings of the Telemanipulator and Telepresence Technologies, Boston, MA, USA, 31 October–4 November 1994; Volume 2351, pp. 282–292. Available online: http://proceedings.spiedigitallibrary.org/proceeding.aspx?articleid=981543 (accessed on 20 June 2024).
- Mekni, M.; Lemieux, A. Augmented Reality: Applications, Challenges and Future Trends. Appl. Comput. Sci. 2014, 20, 205–214. [Google Scholar]
- Mendoza-Ramírez, C.E.; Tudon-Martinez, J.C.; Félix-Herrán, L.C.; Lozoya-Santos, J.D.J.; Vargas-Martínez, A. Augmented Reality: Survey. Appl. Sci. 2023, 20, 10491. [Google Scholar] [CrossRef]
- Arena, F.; Collotta, M.; Pau, G.; Termine, F. An Overview of Augmented Reality. Computers 2022, 11, 28. [Google Scholar] [CrossRef]
- Scholz, J.; Smith, A.N. Augmented reality: Designing immersive experiences that maximize consumer engagement. Bus. Horiz. 2016, 59, 149–161. [Google Scholar] [CrossRef]
- Rauschnabel, P.A.; Felix, R.; Hinsch, C. Augmented reality marketing: How mobile AR-apps can improve brands through inspiration. J. Retail. Consum. Serv. 2019, 49, 43–53. [Google Scholar] [CrossRef]
- Chylinski, M.; Heller, J.; Hilken, T.; Keeling, D.I.; Mahr, D.; de Ruyter, K. Augmented Reality Marketing: A Technology-Enabled Approach to Situated Customer Experience. Australas. J. 2020, 28, 374–384. [Google Scholar] [CrossRef]
- Özeren, S.; Top, E. The effects of Augmented Reality applications on the academic achievement and motivation of secondary school students. Malays. Online J. Educ. Technol. 2023, 11, 25–40. [Google Scholar] [CrossRef]
- Fonseca, F. Euronews. From Paphos to Zagreb: Technology is Helping Visitors See Ancient Cities Through a New Lens. Available online: https://www.euronews.com/travel/2022/11/13/from-paphos-to-zagreb-technology-is-helping-visitors-see-ancient-cities-through-a-new-lens (accessed on 21 September 2023).
- Visvizi, A.; Lytras, M.D. Smart Cities: Issues and Challenges. In Mapping Political, Social and Economic Risks and Threats; Elsevier: Amsterdam, The Netherlands, 2019; Available online: https://linkinghub.elsevier.com/retrieve/pii/C20180003369 (accessed on 21 September 2024).
- Georgiadis, A.; Christodoulou, P.; Zinonos, Z. Citizens’ Perception of Smart Cities: A Case Study. Appl. Sci. 2021, 11, 2517. [Google Scholar] [CrossRef]
- Jha, S.; Joshi, S. Role of Augmented Reality Applications for Smart City Planning. Int. J. Innov. Technol. Explor. Eng. 2019, 8, 41–46. [Google Scholar]
- Bakshi, N.; Kumar, P.; Rastogi, A.; Surya, D. Spring Framework vs Django Framework: A Comparative Study. Int. Res. J. Eng. Technol. (IRJET) 2020, 7, 6232–6236. [Google Scholar]
- Oufqir, Z.; El Abderrahmani, A.; Satori, K. ARKit and ARCore in serve to augmented reality. In Proceedings of the 2020 International Conference on Intelligent Systems and Computer Vision (ISCV), Fez, Morocco, 9–11 June 2020; pp. 1–7. Available online: https://ieeexplore.ieee.org/document/9204243/ (accessed on 13 May 2024).
- Glover, J. Unity 2018 Augmented Reality Projects: Build Four Immersive and Fun AR Applications Using ARKit, ARCore, and Vuforia; Packt Publishing Ltd.: Birmingham, UK, 2018; p. 353. [Google Scholar]
- Kaya, A.; Ozturk, R.; Gumussoy, C.A. Usability Measurement of Mobile Applications with System Usability Scale (SUS). In Industrial Engineering in the Big Data Era; Calisir, F., Cevikcan, E., Akdag, C.H., Eds.; Lecture Notes in Management and Industrial Engineering; Springer International Publishing: Cham, Switzerland, 2019; pp. 389–400. Available online: http://link.springer.com/10.1007/978-3-030-03317-0_32 (accessed on 24 June 2024).
Disclaimer/Publisher’s Note: The statements, opinions and data contained in all publications are solely those of the individual author(s) and contributor(s) and not of MDPI and/or the editor(s). MDPI and/or the editor(s) disclaim responsibility for any injury to people or property resulting from any ideas, methods, instructions or products referred to in the content. |
© 2024 by the authors. Licensee MDPI, Basel, Switzerland. This article is an open access article distributed under the terms and conditions of the Creative Commons Attribution (CC BY) license (https://creativecommons.org/licenses/by/4.0/).












