Enhancing PRRT Outcome Prediction in Neuroendocrine Tumors: Aggregated Multi-Lesion PET Radiomics Incorporating Inter-Tumor Heterogeneity
Simple Summary
Abstract
1. Introduction
2. Materials and Methods
2.1. Data Collection
2.2. Lesion Segmentation
2.3. Data Preparation
2.4. Radiomic Features Extraction
2.5. Lesion Aggregation
2.6. Progression Prediction
2.7. Time to Progression
3. Results
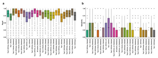
3.1. Progression Prediction
3.1.1. Overall Appraisal
3.1.2. Individual Appraisal
3.2. Time to Progression
3.2.1. Overall Appraisal
3.2.2. Individual Appraisal
4. Discussion
5. Conclusions
Supplementary Materials
Author Contributions
Funding
Institutional Review Board Statement
Informed Consent Statement
Data Availability Statement
Conflicts of Interest
Abbreviations
| PRRT | Peptide Receptor Radionuclide Therapy |
| NETs | Neuroendocrine Tumors |
| FDA | Food and Drug Administration |
| [177Lu]Lu-DOTA-TATE | Lutetium-177 DOTA-TATE |
| SSTR | Somatostatin Receptor |
| PET | Positron Emission Tomography |
| CT | Computed Tomography |
| ROI/ROIs | Region(s) of Interest |
| RadShap | Radiomics Shapley (model explanation tool) |
| ML | Machine Learning |
| TTP | Time to Progression |
| Bq | Becquerel |
| SUV/SUVs | Standardized Uptake Value(s) |
| SUVmin | Minimum Standardized Uptake Value |
| SUVmean | Mean Standardized Uptake Value |
| SUVmax | Maximum Standardized Uptake Value |
| GLCM | Gray Level Co-occurrence Matrix |
| GLRLM | Gray Level Run Length Matrix |
| GLSZM | Gray Level Size Zone Matrix |
| GLDM | Gray Level Dependence Matrix |
| NGTDM | Neighboring Gray Tone Difference Matrix |
| FO | First Order |
| SMOTE | Synthetic Minority Oversampling Technique |
| RFE | Recursive Feature Elimination |
| MRMR | Minimum Redundancy Maximum Relevance |
| RF | Random Forest |
| GNB | Gaussian Naive Bayes |
| DT | Decision Tree |
| XGB | eXtreme Gradient Boosting |
| MLP | Multi-Layer Perceptron |
| LR | Logistic Regression |
| SVM | Support Vector Machine |
| KNN | K-Nearest Neighbors |
| AUC/AUCC | Area Under the Curve/Area Under the Characteristic Curve |
| ACC | Accuracy |
| BAC | Balanced Accuracy |
| FDR | False Discovery Rate |
| UCI | Univariate C-Index |
| MI | Mutual Information |
| CB | CatBoost |
| CoxPH | Cox Proportional Hazards |
| GLMB | Generalized Linear Model Boosting |
| GLMN | Generalized Linear Model Net |
| RSF | Random Survival Forest |
| AI | Artificial Intelligence |
| XAI | Explainable Artificial Intelligence |
References
- Van Essen, M.; Krenning, E.P.; Kam, B.L.R.; De Jong, M.; Valkema, R.; Kwekkeboom, D.J. Peptide-Receptor Radionuclide Therapy for Endocrine Tumors. Nat. Rev. Endocrinol. 2009, 5, 382–393. [Google Scholar] [CrossRef]
- Hofland, J.; Brabander, T.; Verburg, F.A.; Feelders, R.A.; De Herder, W.W. Peptide Receptor Radionuclide Therapy. J. Clin. Endocrinol. Metab. 2022, 107, 3199–3208. [Google Scholar] [CrossRef]
- Gadens Zamboni, C.; Dundar, A.; Jain, S.; Kruzer, M.; Loeffler, B.T.; Graves, S.A.; Pollard, J.H.; Mott, S.L.; Dillon, J.S.; Graham, M.M.; et al. Inter- and Intra-Tumoral Heterogeneity on [68Ga]Ga-DOTA-TATE/[68Ga]Ga-DOTA-TOC PET/CT Predicts Response to [177Lu]Lu-DOTA-TATE PRRT in Neuroendocrine Tumor Patients. EJNMMI Rep. 2024, 8, 39. [Google Scholar] [CrossRef]
- Captier, N.; Orlhac, F.; Hovhannisyan-Baghdasarian, N.; Luporsi, M.; Girard, N.; Buvat, I. RadShap: An Explanation Tool for Highlighting the Contributions of Multiple Regions of Interest to the Prediction of Radiomic Models. J. Nucl. Med. 2024, 65, 1307–1312. [Google Scholar] [CrossRef]
- Sabouri, M.; Yousefirizi, F.; Gharibi, O.; Dundar, A.; Zamboni, C.; Jain, S.; Menda, Y.; Rahmim, A.; Shariftabrizi, A. PET Intra-Patient Inter-Lesion Radiomics Feature Aggregation to Enhance PRRT Progression Predictions in Patients with Neuroendocrine Tumors. J. Nucl. Med. 2025, 66, 252122. [Google Scholar]
- Orlhac, F.; Nioche, C.; Klyuzhin, I.; Rahmim, A.; Buvat, I. Radiomics in PET Imaging. PET Clin. 2021, 16, 597–612. [Google Scholar] [CrossRef]
- Geady, C.; Patel, H.; Peoples, J.; Simpson, A.; Haibe-Kains, B. Radiomic-Based Approaches in the Multi-Metastatic Setting: A Quantitative Review. BMC Cancer 2025, 25, 538. [Google Scholar] [CrossRef]
- Wilk, A.M.; Swierniak, A.; d’Amico, A.; Suwiński, R.; Fujarewicz, K.; Borys, D. Towards the Use of Multiple ROIs for Radiomics-Based Survival Modelling: Finding a Strategy of Aggregating Lesions. Comput. Methods Programs Biomed. 2025, 269, 108840. [Google Scholar] [CrossRef]
- Yousefirizi, F.; Gowdy, C.; Klyuzhin, I.S.; Sabouri, M.; Tonseth, P.; Hayden, A.R.; Wilson, D.; Sehn, L.H.; Scott, D.W.; Steidl, C.; et al. Evaluating Outcome Prediction via Baseline, End-of-Treatment, and Delta Radiomics on PET-CT Images of Primary Mediastinal Large B-Cell Lymphoma. Cancers 2024, 16, 1090. [Google Scholar] [CrossRef]
- Salimi, Y.; Hajianfar, G.; Mansouri, Z.; Amini, M.; Sanaat, A.; Zaidi, H. Enhancing Overall Survival Prediction in Head and Neck Cancer with CT Peritumoral Radiomics and Machine Learning. In Proceedings of the 2024 IEEE Nuclear Science Symposium (NSS), Medical Imaging Conference (MIC) and Room Temperature Semiconductor Detector Conference (RTSD), Tampa, FL, USA, 26 October 2024; pp. 1–2. [Google Scholar]
- Salimi, Y.; Hajianfar, G.; Mansouri, Z.; Sanaat, A.; Amini, M.; Shiri, I.; Zaidi, H. Organomics: A Concept Reflecting the Importance of PET/CT Healthy Organ Radiomics in Non–Small Cell Lung Cancer Prognosis Prediction Using Machine Learning. Clin. Nucl. Med. 2024, 49, 899–908. [Google Scholar] [CrossRef]
- Rozemberczki, B.; Watson, L.; Bayer, P.; Yang, H.-T.; Kiss, O.; Nilsson, S.; Sarkar, R. The Shapley Value in Machine Learning. In Proceedings of the Thirty-First International Joint Conference on Artificial Intelligence, Vienna, Austria, 23–29 July 2022. [Google Scholar]
- Poeppel, T.D.; Binse, I.; Petersenn, S.; Lahner, H.; Schott, M.; Antoch, G.; Brandau, W.; Bockisch, A.; Boy, C. Differential Uptake of 68Ga-DOTATOC and 68Ga-DOTATATE in PET/CT of Gastroenteropancreatic Neuroendocrine Tumors. In Theranostics, Gallium-68, and Other Radionuclides; Baum, R.P., Rösch, F., Eds.; Recent Results in Cancer Research; Springer: Berlin/Heidelberg, Germany, 2013; Volume 194, pp. 353–371. ISBN 978-3-642-27993-5. [Google Scholar]
- Geets, X.; Lee, J.A.; Bol, A.; Lonneux, M.; Grégoire, V. A Gradient-Based Method for Segmenting FDG-PET Images: Methodology and Validation. Eur. J. Nucl. Med. Mol. Imaging 2007, 34, 1427–1438. [Google Scholar] [CrossRef]
- Werner-Wasik, M.; Nelson, A.D.; Choi, W.; Arai, Y.; Faulhaber, P.F.; Kang, P.; Almeida, F.D.; Xiao, Y.; Ohri, N.; Brockway, K.D.; et al. What Is the Best Way to Contour Lung Tumors on PET Scans? Multiobserver Validation of a Gradient-Based Method Using a NSCLC Digital PET Phantom. Int. J. Radiat. Oncol. Biol. Phys. 2012, 82, 1164–1171. [Google Scholar] [CrossRef]
- Takeda, K.; Takanami, K.; Shirata, Y.; Yamamoto, T.; Takahashi, N.; Ito, K.; Takase, K.; Jingu, K. Clinical Utility of Texture Analysis of 18F-FDG PET/CT in Patients with Stage I Lung Cancer Treated with Stereotactic Body Radiotherapy. J. Radiat. Res. 2017, 58, 862–869. [Google Scholar] [CrossRef]
- Liberini, V.; De Santi, B.; Rampado, O.; Gallio, E.; Dionisi, B.; Ceci, F.; Polverari, G.; Thuillier, P.; Molinari, F.; Deandreis, D. Impact of Segmentation and Discretization on Radiomic Features in 68Ga-DOTA-TOC PET/CT Images of Neuroendocrine Tumor. EJNMMI Phys. 2021, 8, 21. [Google Scholar] [CrossRef]
- Ha, S.; Choi, H.; Paeng, J.C.; Cheon, G.J. Radiomics in Oncological PET/CT: A Methodological Overview. Nucl. Med. Mol. Imaging 2019, 53, 14–29. [Google Scholar] [CrossRef]
- Van Griethuysen, J.J.M.; Fedorov, A.; Parmar, C.; Hosny, A.; Aucoin, N.; Narayan, V.; Beets-Tan, R.G.H.; Fillion-Robin, J.-C.; Pieper, S.; Aerts, H.J.W.L. Computational Radiomics System to Decode the Radiographic Phenotype. Cancer Res. 2017, 77, e104–e107. [Google Scholar] [CrossRef]
- Chawla, N.V.; Bowyer, K.W.; Hall, L.O.; Kegelmeyer, W.P. SMOTE: Synthetic Minority Over-Sampling Technique. J. Artif. Intell. Res. 2002, 16, 321–357. [Google Scholar] [CrossRef]
- Kursa, M.B.; Rudnicki, W.R. Feature Selection with the Boruta Package. J. Stat. Softw. 2010, 36, 1–13. [Google Scholar] [CrossRef]
- Guyon, I.; Weston, J.; Barnhill, S.; Vapnik, V. Gene Selection for Cancer Classification Using Support Vector Machines. Mach. Learn. 2002, 46, 389–422. [Google Scholar] [CrossRef]
- Breiman, L. Random Forests. Mach. Learn. 2001, 45, 5–32. [Google Scholar] [CrossRef]
- Radovic, M.; Ghalwash, M.; Filipovic, N.; Obradovic, Z. Minimum Redundancy Maximum Relevance Feature Selection Approach for Temporal Gene Expression Data. BMC Bioinform. 2017, 18, 9. [Google Scholar] [CrossRef]
- Hand, D.J.; Yu, K. Idiot’s Bayes: Not So Stupid after All? Int. Stat. Rev. 2001, 69, 385. [Google Scholar] [CrossRef]
- Breiman, L.; Friedman, J.H.; Olshen, R.A.; Stone, C.J. Classification and Regression Trees, 1st ed.; Routledge: Abingdon, UK, 2017; ISBN 978-1-315-13947-0. [Google Scholar]
- Chen, T.; Guestrin, C. XGBoost: A Scalable Tree Boosting System. In Proceedings of the 22nd ACM SIGKDD International Conference on Knowledge Discovery and Data Mining, San Francisco, CA, USA, 13 August 2016; pp. 785–794. [Google Scholar]
- Rosenblatt, F. The Perceptron: A Probabilistic Model for Information Storage and Organization in the Brain. Psychol. Rev. 1958, 65, 386–408. [Google Scholar] [CrossRef]
- Cox, D.R. The Regression Analysis of Binary Sequences. J. R. Stat. Soc. Ser. B Stat. Methodol. 1958, 20, 215–232. [Google Scholar] [CrossRef]
- Cortes, C.; Vapnik, V. Support-Vector Networks. Mach. Learn. 1995, 20, 273–297. [Google Scholar] [CrossRef]
- Cover, T.; Hart, P. Nearest Neighbor Pattern Classification. IEEE Trans. Inf. Theory 1967, 13, 21–27. [Google Scholar] [CrossRef]
- Benjamini, Y.; Hochberg, Y. Controlling the False Discovery Rate: A Practical and Powerful Approach to Multiple Testing. J. R. Stat. Soc. Ser. B Stat. Methodol. 1995, 57, 289–300. [Google Scholar] [CrossRef]
- Sierra, B.B.; McLean, C.; Hall, P.S.; Vallejos, C.A. The C-Index Multiverse. arXiv 2025, arXiv:2508.14821. [Google Scholar] [CrossRef]
- Peng, H.; Long, F.; Ding, C. Feature Selection Based on Mutual Information Criteria of Max-Dependency, Max-Relevance, and Min-Redundancy. IEEE Trans. Pattern Anal. Mach. Intell. 2005, 27, 1226–1238. [Google Scholar] [CrossRef]
- Prokhorenkova, L.; Gusev, G.; Vorobev, A.; Dorogush, A.V.; Gulin, A. CatBoost: Unbiased Boosting with Categorical Features. arXiv 2017, arXiv:1706.09516. [Google Scholar]
- Cox, D.R. Regression Models and Life-Tables. J. R. Stat. Soc. Ser. B Stat. Methodol. 1972, 34, 187–202. [Google Scholar] [CrossRef]
- Bühlmann, P.; Yu, B. Boosting with the L2 Loss: Regression and Classification. J. Am. Stat. Assoc. 2003, 98, 324–339. [Google Scholar] [CrossRef]
- Friedman, J.; Hastie, T.; Tibshirani, R. Regularization Paths for Generalized Linear Models via Coordinate Descent. J. Stat. Softw. 2010, 33, 1–22. [Google Scholar] [CrossRef] [PubMed]
- Ishwaran, H.; Kogalur, U.B.; Blackstone, E.H.; Lauer, M.S. Random Survival Forests. Ann. Appl. Stat. 2008, 2, 841–860. [Google Scholar] [CrossRef]
- Lee, H.; Kipnis, S.T.; Niman, R.; O’Brien, S.R.; Eads, J.R.; Katona, B.W.; Pryma, D.A. Prediction of 177Lu-DOTATATE Therapy Outcomes in Neuroendocrine Tumor Patients Using Semi-Automatic Tumor Delineation on 68Ga-DOTATATE PET/CT. Cancers 2023, 16, 200. [Google Scholar] [CrossRef] [PubMed]
- Hotta, M.; Sonni, I.; Thin, P.; Nguyen, K.; Gardner, L.; Ciuca, L.; Hayrapetian, A.; Lewis, M.; Lubin, D.; Allen-Auerbach, M. Visual and Whole-Body Quantitative Analyses of 68 Ga-DOTATATE PET/CT for Prognosis of Outcome after PRRT with 177Lu-DOTATATE. Ann. Nucl. Med. 2024, 38, 296–304. [Google Scholar] [CrossRef]
- Ladwa, R.; Pattison, D.A.; Smith, J.; Goodman, S.; Burge, M.E.; Rose, S.; Dowson, N.; Wyld, D. Pretherapeutic68 Ga-DOTATATE PET SUV Predictors of Survival of Radionuclide Therapy for Metastatic Neuroendocrine Tumors. J. Clin. Oncol. 2020, 38, 4609. [Google Scholar] [CrossRef]
- Akhavanallaf, A.; Peterson, A.B.; Fitzpatrick, K.; Roseland, M.; Wong, K.K.; El-Naqa, I.; Zaidi, H.; Dewaraja, Y.K. The Predictive Value of Pretherapy [68Ga]Ga-DOTA-TATE PET and Biomarkers in [177Lu]Lu-PRRT Tumor Dosimetry. Eur. J. Nucl. Med. Mol. Imaging 2023, 50, 2984–2996. [Google Scholar] [CrossRef]
- Abbasian Ardakani, A.; Bureau, N.J.; Ciaccio, E.J.; Acharya, U.R. Interpretation of Radiomics Features–A Pictorial Review. Comput. Methods Programs Biomed. 2022, 215, 106609. [Google Scholar] [CrossRef]
- Yusufaly, T.I.; Zou, J.; Nelson, T.J.; Williamson, C.W.; Simon, A.; Singhal, M.; Liu, H.; Wong, H.; Saenz, C.C.; Mayadev, J.; et al. Improved Prognosis of Treatment Failure in Cervical Cancer with Nontumor PET/CT Radiomics. J. Nucl. Med. 2022, 63, 1087–1093. [Google Scholar] [CrossRef]
- Kocak, B.; Akinci D’Antonoli, T.; Mercaldo, N.; Alberich-Bayarri, A.; Baessler, B.; Ambrosini, I.; Andreychenko, A.E.; Bakas, S.; Beets-Tan, R.G.H.; Bressem, K.; et al. METhodological RadiomICs Score (METRICS): A Quality Scoring Tool for Radiomics Research Endorsed by EuSoMII. Insights Imaging 2024, 15, 8. [Google Scholar] [CrossRef]
- Gharibi, O.; Hajianfar, G.; Sabouri, M.; Mohebi, M.; Bagheri, S.; Arian, F.; Yasemi, M.J.; Bitarafan Rajabi, A.; Rahmim, A.; Zaidi, H.; et al. Myocardial Perfusion SPECT Radiomic Features Reproducibility Assessment: Impact of Image Reconstruction and Harmonization. Med. Phys. 2025, 52, 965–977. [Google Scholar] [CrossRef]
- Bagheri, S.; Hajianfar, G.; Sabouri, M.; Gharibi, O.; Yazdani, B.; Aghaee, A.; Nickfarjam, A.M.; Yazdani, A.; Aliasgharzadeh, A.; Moradi, H.; et al. Impact of Field-of-View Zooming and Segmentation Batches on Radiomics Features Reproducibility and Machine Learning Performance in Thyroid Scintigraphy. Clin. Nucl. Med. 2025, 50, 683–694. [Google Scholar] [CrossRef] [PubMed]






| Sorting Method | Liver | Bone | Lymph Node | Peritoneum | Soft Tissue |
|---|---|---|---|---|---|
| Top 1 SUVmin_LH | 35 | 23 | 11 | 8 | 4 |
| Top 1 SUVmin | 44 | 8 | 13 | 2 | 14 |
| Top 1 SUVmax | 47 | 5 | 15 | 3 | 11 |
| Top 1 SUVmean | 49 | 4 | 14 | 1 | 13 |
| Top 1 Volume | 50 | 6 | 12 | 3 | 10 |
| Top 3 SUVmin_LH | 101 | 64 | 34 | 23 | 20 |
| Top 3 SUVmin | 141 | 18 | 42 | 8 | 33 |
| Top 3 SUVmax | 132 | 17 | 60 | 7 | 26 |
| Top 3 SUVmean | 140 | 14 | 49 | 9 | 30 |
| Top 3 Volume | 151 | 13 | 40 | 10 | 28 |
| Top 5 SUVmin_LH | 175 | 105 | 45 | 41 | 34 |
| Top 5 SUVmin | 240 | 29 | 70 | 14 | 47 |
| Top 5 SUVmax | 221 | 29 | 88 | 14 | 48 |
| Top 5 SUVmean | 229 | 27 | 82 | 14 | 48 |
| Top 5 Volume | 259 | 23 | 64 | 18 | 36 |
| Overall | 2627 | 1143 | 525 | 401 | 307 |
| Dataset | Sorting | Aggregation | AUCC ± SD | ACC ± SD | BAC ± SD | REC ± SD | SPE ± SD | PRE ± SD | F1-Score ± SD |
|---|---|---|---|---|---|---|---|---|---|
| Top 1 | SUVmin | - | 0.61 ± 0.23 | 0.70 ± 0.16 | 0.58 ± 0.19 | 0.76 ± 0.20 | 0.41 ± 0.39 | 0.87 ± 0.10 | 0.79 ± 0.14 |
| Volume | - | 0.43 ± 0.23 | 0.64 ± 0.15 | 0.49 ± 0.16 | 0.70 ± 0.19 | 0.28 ± 0.32 | 0.84 ± 0.08 | 0.75 ± 0.14 | |
| SUVmin_LH | - | 0.43 ± 0.22 | 0.61 ± 0.20 | 0.46 ± 0.17 | 0.67 ± 0.25 | 0.25 ± 0.33 | 0.81 ± 0.14 | 0.71 ± 0.21 | |
| Top 3 | SUVmin | Stacked | 0.59 ± 0.19 | 0.72 ± 0.13 | 0.53 ± 0.15 | 0.81 ± 0.17 | 0.25 ± 0.32 | 0.85 ± 0.06 | 0.82 ± 0.10 |
| SUVmin_LH | Statistical | 0.53 ± 0.22 | 0.77 ± 0.10 | 0.52 ± 0.13 | 0.88 ± 0.12 | 0.16 ± 0.25 | 0.85 ± 0.05 | 0.86 ± 0.07 | |
| Volume | Statistical | 0.53 ± 0.26 | 0.75 ± 0.12 | 0.53 ± 0.16 | 0.86 ± 0.13 | 0.20 ± 0.29 | 0.85 ± 0.06 | 0.85 ± 0.09 | |
| Top 5 | Volume | Statistical | 0.58 ± 0.23 | 0.75 ± 0.13 | 0.55 ± 0.16 | 0.85 ± 0.16 | 0.25 ± 0.32 | 0.86 ± 0.06 | 0.85 ± 0.10 |
| SUVmin | Stacked | 0.60 ± 0.21 | 0.73 ± 0.13 | 0.53 ± 0.16 | 0.82 ± 0.17 | 0.23 ± 0.34 | 0.85 ± 0.07 | 0.83 ± 0.11 | |
| SUVmin_LH | Statistical | 0.46 ± 0.20 | 0.71 ± 0.12 | 0.47 ± 0.12 | 0.83 ± 0.15 | 0.12 ± 0.23 | 0.83 ± 0.05 | 0.82 ± 0.09 | |
| All Lesions | - | Statistical | 0.47 ± 0.22 | 0.69 ± 0.13 | 0.47 ± 0.14 | 0.80 ± 0.16 | 0.15 ± 0.27 | 0.83 ± 0.06 | 0.80 ± 0.11 |
| Set | Sorting | Aggregation | FS | Important Features | Classifier | AUCC ± SD | ACC ± SD | BAC ± SD | REC ± SD | SPE ± SD | PRE ± SD | F1-Score ± SD |
|---|---|---|---|---|---|---|---|---|---|---|---|---|
| Top 1 | SUVmin | - | RFE | GLSZM_SZNUN, GLCM_IV, SUVmax | LR | 0.71 ± 0.22 | 0.75 ± 0.11 | 0.76 ± 0.12 | 0.75 ± 0.16 | 0.77 ± 0.32 | 0.96 ± 0.06 | 0.83 ± 0.09 |
| MRMR | GLSZM_SZNUN, GLSZM_SALGLE, Shape_Sphericity | LR | 0.69 ± 0.22 | 0.73 ± 0.13 | 0.74 ± 0.12 | 0.72 ± 0.18 | 0.77 ± 0.32 | 0.95 ± 0.06 | 0.80 ± 0.12 | |||
| GNB | 0.44 ± 0.22 | 0.73 ± 0.18 | 0.48 ± 0.19 | 0.25 ± 0.20 | 0.71 ± 0.29 | 0.74 ± 0.33 | 0.35 ± 0.24 | |||||
| Top 3 | Volume | Stacked | MRMR | Shape_Sphericity_3, Shape_Elongation_1, SUVmin_1 | KNN | 0.58 ± 0.18 | 0.56 ± 0.11 | 0.56 ± 0.17 | 0.56 ± 0.12 | 0.56 ± 0.32 | 0.87 ± 0.10 | 0.67 ± 0.10 |
| RFE | GLSZM_SAE_2, Shape_Elongation_1, SUVmin_1 | GNB | 0.57 ± 0.17 | 0.65 ± 0.12 | 0.61 ± 0.15 | 0.68 ± 0.18 | 0.54 ± 0.41 | 0.90 ± 0.08 | 0.75 ± 0.12 | |||
| Boruta | GLDM_DV_1, GLSZM_SAE_2, Shape_MAL_1 | GNB | 0.59 ± 0.22 | 0.68 ± 0.12 | 0.60 ± 0.17 | 0.72 ± 0.17 | 0.48 ± 0.42 | 0.89 ± 0.09 | 0.78 ± 0.10 | |||
| Top 5 | SUVmin | Stacked | Boruta | Shape_Elongation_2, GLSZM_SALGLE_3, GLCM_IMC1_3 | KNN | 0.56 ± 0.19 | 0.54 ± 0.13 | 0.58 ± 0.15 | 0.53 ± 0.16 | 0.62 ± 0.28 | 0.88 ± 0.09 | 0.65 ± 0.13 |
| RFE | Shape_Elongation_5, GLSZM_SZNUN_1, GLCM_IMC1_3 | KNN | 0.57 ± 0.24 | 0.53 ± 0.13 | 0.56 ± 0.21 | 0.53 ± 0.14 | 0.59 ± 0.41 | 0.87 ± 0.13 | 0.64 ± 0.12 | |||
| MRMR | GLCM_IMC1_3, Shape_Elongation_2, GLSZM_SZNUN_1 | KNN | 0.62 ± 0.24 | 0.58 ± 0.12 | 0.58 ± 0.22 | 0.57 ± 0.13 | 0.58 ± 0.45 | 0.90 ± 0.11 | 0.69 ± 0.11 | |||
| All Lesions | - | Statistical | MRMR | GLDM_DV_max, FO_Kurtosis_median, Shape_Elongation_kurtosis | KNN | 0.53 ± 0.21 | 0.57 ± 0.13 | 0.56 ± 0.17 | 0.57 ± 0.18 | 0.54 ± 0.40 | 0.89 ± 0.10 | 0.67 ± 0.15 |
| Dataset | Sorting | Aggregation | C-Index ± SD |
|---|---|---|---|
| Top 1 | SUVmin | - | 0.61 ± 0.03 |
| SUVmax | - | 0.60 ± 0.01 | |
| SUVmean | - | 0.59 ± 0.02 | |
| Top 3 | SUVmax | Stacked | 0.61 ± 0.01 |
| SUVmax | Statistical | 0.61 ± 0.03 | |
| SUVmin_LH | Stacked | 0.60 ± 0.01 | |
| Top 5 | SUVmean | Statistical | 0.65 ± 0.03 |
| SUVmin | Statistical | 0.62 ± 0.03 | |
| SUVmax | Stacked | 0.60 ± 0.02 | |
| All Lesions | - | Statistical | 0.65 ± 0.02 |
| Dataset | Sorting | Aggregation | FS | Top Features | Algorithm | C-Index ± SD |
|---|---|---|---|---|---|---|
| Top 1 | SUVmin | - | MI | GLSZM_ZE, GLSZM_SZNU, FO_Skewness | GLMN | 0.64 ± 0.09 |
| SUVmin | - | Boruta | GLDM_SDE, GLDM_SDHGLE, FO_Mean | GLMN | 0.64 ± 0.08 | |
| SUVmin | - | CoxPH | 0.63 ± 0.09 | |||
| Top 3 | SUVmax | Statistical | MI | GLDM_GLNU_kurtosis, GLSZM_LAE_kurtosis, GLSZM_LAHGLE_kurtosis | CoxPH | 0.66 ± 0.09 |
| SUVmax | Statistical | UCI | GLCM_JointEntropy_std, GLCM_SS_cov, GLCM_SE_std | CoxPH | 0.64 ± 0.09 | |
| SUVmax | Statistical | GLMB | 0.64 ± 0.09 | |||
| Top 5 | SUVmean | Statistical | UCI | GLSZM_ZP_skew, GLDM_SDE_skew, GLCM_DV_cov, | RSF | 0.68 ± 0.09 |
| SUVmean | Statistical | MI | GLSZM_ZP_skew, GLDM_SDE_skew, GLSZM_SZNU_min | CB | 0.67 ± 0.09 | |
| SUVmean | Statistical | GLMN | 0.67 ± 0.10 | |||
| All Lesions | - | Statistical | UCI | SUVmin_kurtosis, FO_Minimum_kurtosis, FO_Skewness_cov | GLMB | 0.67 ± 0.12 |
Disclaimer/Publisher’s Note: The statements, opinions and data contained in all publications are solely those of the individual author(s) and contributor(s) and not of MDPI and/or the editor(s). MDPI and/or the editor(s) disclaim responsibility for any injury to people or property resulting from any ideas, methods, instructions or products referred to in the content. |
© 2025 by the authors. Licensee MDPI, Basel, Switzerland. This article is an open access article distributed under the terms and conditions of the Creative Commons Attribution (CC BY) license (https://creativecommons.org/licenses/by/4.0/).
Share and Cite
Sabouri, M.; Hajianfar, G.; Gharibi, O.; Rafiei Sardouei, A.; Menda, Y.; Dundar, A.; Gadens Zamboni, C.; Jain, S.; Kruzer, M.; Zaidi, H.; et al. Enhancing PRRT Outcome Prediction in Neuroendocrine Tumors: Aggregated Multi-Lesion PET Radiomics Incorporating Inter-Tumor Heterogeneity. Cancers 2025, 17, 3887. https://doi.org/10.3390/cancers17233887
Sabouri M, Hajianfar G, Gharibi O, Rafiei Sardouei A, Menda Y, Dundar A, Gadens Zamboni C, Jain S, Kruzer M, Zaidi H, et al. Enhancing PRRT Outcome Prediction in Neuroendocrine Tumors: Aggregated Multi-Lesion PET Radiomics Incorporating Inter-Tumor Heterogeneity. Cancers. 2025; 17(23):3887. https://doi.org/10.3390/cancers17233887
Chicago/Turabian StyleSabouri, Maziar, Ghasem Hajianfar, Omid Gharibi, Alireza Rafiei Sardouei, Yusuf Menda, Ayca Dundar, Camila Gadens Zamboni, Sanchay Jain, Marc Kruzer, Habib Zaidi, and et al. 2025. "Enhancing PRRT Outcome Prediction in Neuroendocrine Tumors: Aggregated Multi-Lesion PET Radiomics Incorporating Inter-Tumor Heterogeneity" Cancers 17, no. 23: 3887. https://doi.org/10.3390/cancers17233887
APA StyleSabouri, M., Hajianfar, G., Gharibi, O., Rafiei Sardouei, A., Menda, Y., Dundar, A., Gadens Zamboni, C., Jain, S., Kruzer, M., Zaidi, H., Yousefirizi, F., Rahmim, A., & Shariftabrizi, A. (2025). Enhancing PRRT Outcome Prediction in Neuroendocrine Tumors: Aggregated Multi-Lesion PET Radiomics Incorporating Inter-Tumor Heterogeneity. Cancers, 17(23), 3887. https://doi.org/10.3390/cancers17233887

