Caught in the Act: Tumor-Immune Interactions in Circulation of Patients with Immune Marker Positive Circulating Tumor Cells
Simple Summary
Abstract
1. Introduction
2. Materials and Methods
2.1. Patient Samples and Study Cohorts
2.2. Sample Collection and Processing
2.3. Immunofluorescence Staining
2.4. Image Acquisition
2.5. Immunofluorescence Image Analysis
2.6. Confocal Microscopy
2.7. Targeted Proteomic Profiling with Imaging Mass Cytometry
2.8. Statistical Analysis and Data Visualization
2.9. Code Availability
3. Results
3.1. CTC and LEV Phenotype Enumeration Analysis in Metastatic Breast Cancer Patients
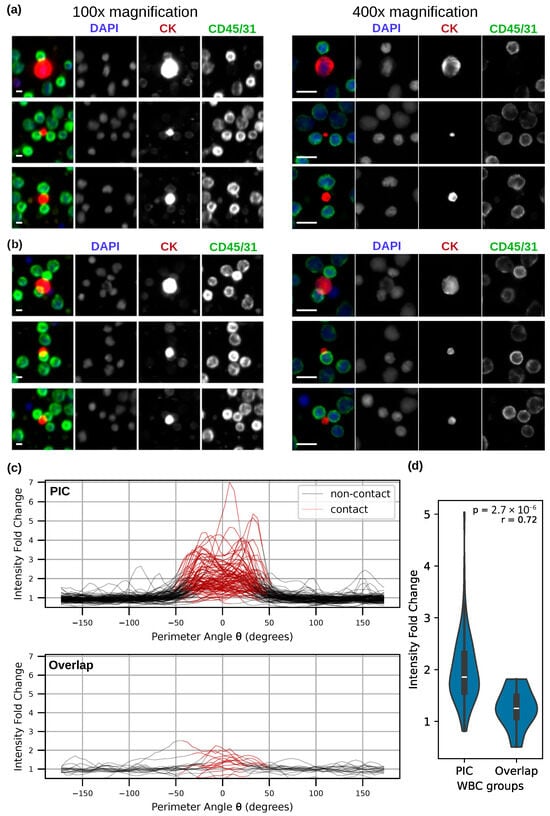
3.2. Detection of Physiologically Interacting Tumor-Immune Clusters in Circulation
3.3. PICs Are Not Attributable to Random Overlap
3.4. Confocal Imaging Reveals Spatial and Membrane Structural Features of PICs
3.5. Proteomic Analysis Reveals Prevalence of CD4+ T Cell Phenotype Among PICs
3.6. Functional Protein Profiling in PICs
4. Discussion
5. Conclusions
Supplementary Materials
Author Contributions
Funding
Institutional Review Board Statement
Informed Consent Statement
Data Availability Statement
Acknowledgments
Conflicts of Interest
References
- Hirahata, T.; ul Quraish, R.; Quraish, A.U.; ul Quraish, S.; Naz, M.; Razzaq, M.A. Liquid biopsy: A distinctive approach to the diagnosis and prognosis of cancer. Cancer Inform. 2022, 21, 11769351221076062. [Google Scholar] [CrossRef]
- Ma, L.; Guo, H.; Zhao, Y.; Liu, Z.; Wang, C.; Bu, J.; Sun, T.; Wei, J. Liquid biopsy in cancer current: Status, challenges and future prospects. Signal Transduct. Target. Ther. 2024, 9, 336. [Google Scholar] [CrossRef] [PubMed]
- Capuozzo, M.; Ferrara, F.; Santorsola, M.; Zovi, A.; Ottaiano, A. Circulating tumor cells as predictive and prognostic biomarkers in solid tumors. Cells 2023, 12, 2590. [Google Scholar] [CrossRef] [PubMed]
- Ju, S.; Chen, C.; Zhang, J.; Xu, L.; Zhang, X.; Li, Z.; Chen, Y.; Zhou, J.; Ji, F.; Wang, L. Detection of circulating tumor cells: Opportunities and challenges. Biomark. Res. 2022, 10, 58. [Google Scholar] [CrossRef]
- Habli, Z.; AlChamaa, W.; Saab, R.; Kadara, H.; Khraiche, M.L. Circulating tumor cell detection technologies and clinical utility: Challenges and opportunities. Cancers 2020, 12, 1930. [Google Scholar] [CrossRef] [PubMed]
- Chai, S.; Matsumoto, N.; Storgard, R.; Peng, C.C.; Aparicio, A.; Ormseth, B.; Rappard, K.; Cunningham, K.; Kolatkar, A.; Nevarez, R.; et al. Platelet-coated circulating tumor cells are a predictive biomarker in patients with metastatic castrate-resistant prostate cancer. Mol. Cancer Res. 2021, 19, 2036–2045. [Google Scholar] [CrossRef]
- Higa, N.; Limb, A.; Hennes, V.; Rivera, A.; Nevarez, R.; Kolatkar, A.; Tweed, C.K.; Riker, A.I.; Lee, Y.; Tafra, L.; et al. Simultaneous expression of epithelial and immune cell markers in circulating tumor cells identified in patients with stage 4 breast cancer. Commun. Med. 2025, 5, 309. [Google Scholar] [CrossRef]
- Semaan, A.; Bernard, V.; Kim, D.U.; Lee, J.J.; Huang, J.; Kamyabi, N.; Stephens, B.M.; Qiao, W.; Varadhachary, G.R.; Katz, M.H.; et al. Characterisation of circulating tumour cell phenotypes identifies a partial-EMT sub-population for clinical stratification of pancreatic cancer. Br. J. Cancer 2021, 124, 1970–1977. [Google Scholar] [CrossRef]
- Chai, S.; Ruiz-Velasco, C.; Naghdloo, A.; Pore, M.; Singh, M.; Matsumoto, N.; Kolatkar, A.; Xu, L.; Shishido, S.; Aparicio, A.; et al. Identification of epithelial and mesenchymal circulating tumor cells in clonal lineage of an aggressive prostate cancer case. npj Precis. Oncol. 2022, 6, 41. [Google Scholar] [CrossRef]
- Welter, L.; Zheng, S.; Setayesh, S.M.; Morikado, M.; Agrawal, A.; Nevarez, R.; Naghdloo, A.; Pore, M.; Higa, N.; Kolatkar, A.; et al. Cell state and cell type: Deconvoluting circulating tumor cell populations in liquid biopsies by multi-omics. Cancers 2023, 15, 3949. [Google Scholar] [CrossRef]
- Naghdloo, A.; Tessone, D.; Nagaraju, R.M.; Zhang, B.; Kang, J.; Li, S.; Oberai, A.; Hicks, J.B.; Kuhn, P. Representation learning enables robust single cell phenotyping in whole slide liquid biopsy imaging. Nature Scientific Reports 2025. In press This work is published recently. [Google Scholar] [CrossRef] [PubMed]
- Pirrello, A.; Killingsworth, M.; Spring, K.; Rasko, J.E.; Yeo, D. Cancer-associated macrophage-like cells as a prognostic biomarker in solid tumors. J. Liq. Biopsy 2024, 6, 100275. [Google Scholar] [CrossRef]
- Weber, F.; Reese, K.L.; Pantel, K.; Smit, D.J. Cancer-associated fibroblasts as a potential novel liquid biopsy marker in cancer patients. J. Exp. Clin. Cancer Res. 2025, 44, 127. [Google Scholar] [CrossRef] [PubMed]
- Park, S.Y.; Kim, J.Y.; Jang, G.B.; Choi, J.H.; Kim, J.H.; Lee, C.J.; Lee, S.; Baek, J.H.; Park, K.K.; Kim, J.M.; et al. Aberrant activation of the CD45-Wnt signaling axis promotes stemness and therapy resistance in colorectal cancer cells. Theranostics 2021, 11, 8755. [Google Scholar] [CrossRef]
- Shin, J.H.; Jeong, J.; Maher, S.E.; Lee, H.W.; Lim, J.; Bothwell, A.L. Colon cancer cells acquire immune regulatory molecules from tumor-infiltrating lymphocytes by trogocytosis. Proc. Natl. Acad. Sci. USA 2021, 118, e2110241118. [Google Scholar] [CrossRef]
- Yang, C.; Wang, X.; To, K.K.; Cui, C.; Luo, M.; Wu, S.; Huang, L.; Fu, K.; Pan, C.; Liu, Z.; et al. Circulating tumor cells shielded with extracellular vesicle-derived CD45 evade T cell attack to enable metastasis. Signal Transduct. Target. Ther. 2024, 9, 84. [Google Scholar] [CrossRef] [PubMed]
- Kim, J.; Park, S.; Kim, J.; Kim, Y.; Yoon, H.M.; Rayhan, B.R.; Jeong, J.; Bothwell, A.L.; Shin, J.H. Trogocytosis-mediated immune evasion in the tumor microenvironment. Exp. Mol. Med. 2025, 57, 1–12. [Google Scholar] [CrossRef]
- Sivakoses, A.; Marcarian, H.Q.; Arias, A.M.; Lam, A.R.; Ihedioha, O.C.; Santamaria-Barria, J.A.; Gurtner, G.C.; Bothwell, A.L. Triple negative breast cancer cells acquire lymphocyte proteins and genomic DNA during trogocytosis with T cells. PeerJ 2025, 13, e19236. [Google Scholar] [CrossRef]
- Scholten, D.; El-Shennawy, L.; Jia, Y.; Zhang, Y.; Hyun, E.; Reduzzi, C.; Hoffmann, A.D.; Almubarak, H.F.; Tong, F.; Dashzeveg, N.; et al. Rare Subset of T Cells Form Heterotypic Clusters with Circulating Tumor Cells to Foster Cancer Metastasis. bioRxiv 2025. [Google Scholar] [CrossRef]
- Chen, J.; Luo, Y.; Xi, X.; Li, H.; Li, S.; Zheng, L.; Yang, D.; Cai, Z. Circulating tumor cell associated white blood cell cluster as a biomarker for metastasis and recurrence in hepatocellular carcinoma. Front. Oncol. 2022, 12, 931140. [Google Scholar] [CrossRef]
- Wang, Y.; Liu, Y.; Zhang, Z.; Lu, B.; Gao, Y.; Tong, L.; Hu, M.; Lin, P.P.; Li, B.; Zhang, T. Post-therapeutic circulating tumor cell-associated white blood cell clusters predict poor survival in patients with advanced driver gene-negative non-small cell lung cancer. BMC Cancer 2023, 23, 578. [Google Scholar] [CrossRef]
- Ju, M.; Gao, Z.; Gu, G.; Huang, H.; Sun, A.; Zheng, C.; Li, H.; Zhang, Y.; Li, K. Prognostic value of circulating tumor cells associated with white blood cells in solid cancer: A systematic review and meta-analysis of 1471 patients with solid tumors. BMC Cancer 2023, 23, 1224. [Google Scholar] [CrossRef]
- Higa, N.; Welter, L.; Xu, L.; Kolatkar, A.; Bramlett, K.S.; Gjoerup, O.V.; Graf, R.; Huang, R.S.; Leary, R.J.; Lee, Y.; et al. Liquid Biopsy Profiling with Multiple Tests in Patients with Metastatic Breast Cancer. J. Mol. Pathol. 2024, 5, 199–214. [Google Scholar] [CrossRef]
- Shishido, S.N.; Welter, L.; Rodriguez-Lee, M.; Kolatkar, A.; Xu, L.; Ruiz, C.; Gerdtsson, A.S.; Restrepo-Vassalli, S.; Carlsson, A.; Larsen, J.; et al. Preanalytical variables for the genomic assessment of the cellular and acellular fractions of the liquid biopsy in a cohort of breast cancer patients. J. Mol. Diagn. 2020, 22, 319–337. [Google Scholar] [CrossRef]
- Woodward, W.; Moughan, J.; Chmura, S.; Kuhn, P.; Lucci, A.; Borges, V.F.; Salama, J.K.; Al-Hallaq, H.; Matuszak, M.M.; Milano, M.T.; et al. P2-01-21: Baseline circulating tumor cells (CTCs) predict for progression-free survival (PFS) after ablation on NRG-BR002, a randomized phase II/III study of ablation vs. standard systemic therapy care (SOC) for oligometastatic breast cancer (OMBC). In Proceedings of the San Antonio Breast Cancer Symposium (SABCS), San Antonio, TX, USA, 10–13 December 2024. [Google Scholar]
- Marrinucci, D.; Bethel, K.; Kolatkar, A.; Luttgen, M.S.; Malchiodi, M.; Baehring, F.; Voigt, K.; Lazar, D.; Nieva, J.; Bazhenova, L.; et al. Fluid biopsy in patients with metastatic prostate, pancreatic and breast cancers. Phys. Biol. 2012, 9, 016003. [Google Scholar] [CrossRef]
- Rodríguez-Lee, M.; Kolatkar, A.; McCormick, M.; Dago, A.D.; Kendall, J.; Carlsson, N.A.; Bethel, K.; Greenspan, E.J.; Hwang, S.E.; Waitman, K.R.; et al. Effect of blood collection tube type and time to processing on the enumeration and high-content characterization of circulating tumor cells using the high-definition single-cell assay. Arch. Pathol. Lab. Med. 2018, 142, 198–207. [Google Scholar] [CrossRef] [PubMed]
- Welter, L.; Xu, L.; McKinley, D.; Dago, A.E.; Prabakar, R.K.; Restrepo-Vassalli, S.; Xu, K.; Rodriguez-Lee, M.; Kolatkar, A.; Nevarez, R.; et al. Treatment response and tumor evolution: Lessons from an extended series of multianalyte liquid biopsies in a metastatic breast cancer patient. Mol. Case Stud. 2020, 6, a005819. [Google Scholar] [CrossRef] [PubMed]
- Gerdtsson, E.; Pore, M.; Thiele, J.A.; Gerdtsson, A.S.; Malihi, P.D.; Nevarez, R.; Kolatkar, A.; Velasco, C.R.; Wix, S.; Singh, M.; et al. Multiplex protein detection on circulating tumor cells from liquid biopsies using imaging mass cytometry. Converg. Sci. Phys. Oncol. 2018, 4, 015002. [Google Scholar] [CrossRef] [PubMed]
- Schuster, E.; Taftaf, R.; Reduzzi, C.; Albert, M.K.; Romero-Calvo, I.; Liu, H. Better together: Circulating tumor cell clustering in metastatic cancer. Trends Cancer 2021, 7, 1020–1032. [Google Scholar] [CrossRef]
- Luo, Q.; Wang, C.; Peng, B.; Pu, X.; Cai, L.; Liao, H.; Chen, K.; Zhang, C.; Cheng, Y.; Pan, M. Circulating tumor-cell-associated white blood cell clusters in peripheral blood indicate poor prognosis in patients with hepatocellular carcinoma. Front. Oncol. 2020, 10, 1758. [Google Scholar] [CrossRef]
- Reduzzi, C.; Gerratana, L.; Zhang, Y.; D’Amico, P.; Shah, A.N.; Davis, A.A.; Manai, M.; Silvestri, M.; Zhang, Q.; Donahue, J.; et al. CK+/CD45+ (dual-positive) circulating cells are associated with prognosis in patients with advanced breast cancer. J. Clin. Oncol. 2022, 40, 1093. [Google Scholar] [CrossRef]
- Gallerani, G.; Rossi, T.; Ferracin, M.; Bonafè, M. Settling the uncertainty about unconventional circulating tumor cells: Epithelial-to-mesenchymal transition, cell fusion and trogocytosis. In International Review of Cell and Molecular Biology; Elsevier: Amsterdam, The Netherlands, 2023; Volume 381, pp. 99–111. [Google Scholar]
- Zhao, S.; Zhang, L.; Xiang, S.; Hu, Y.; Wu, Z.; Shen, J. Gnawing between cells and cells in the immune system: Friend or foe? A review of trogocytosis. Front. Immunol. 2022, 13, 791006. [Google Scholar] [CrossRef]
- Marcarian, H.Q.; Sivakoses, A.; Arias, A.M.; Ihedioha, O.C.; Lee, B.R.; Bishop, M.C.; Bothwell, A.L. Renal cancer cells acquire immune surface protein through trogocytosis and horizontal gene transfer. PLoS ONE 2025, 20, e0325043. [Google Scholar] [CrossRef]
- Sutton, T.L.; Patel, R.K.; Anderson, A.N.; Bowden, S.G.; Whalen, R.; Giske, N.R.; Wong, M.H. Circulating cells with macrophage-like characteristics in cancer: The importance of circulating neoplastic-immune hybrid cells in cancer. Cancers 2022, 14, 3871. [Google Scholar] [CrossRef] [PubMed]
- Gast, C.E.; Silk, A.D.; Zarour, L.; Riegler, L.; Burkhart, J.G.; Gustafson, K.T.; Parappilly, M.S.; Roh-Johnson, M.; Goodman, J.R.; Olson, B.; et al. Cell fusion potentiates tumor heterogeneity and reveals circulating hybrid cells that correlate with stage and survival. Sci. Adv. 2018, 4, eaat7828. [Google Scholar] [CrossRef] [PubMed]
- Tay, R.E.; Richardson, E.K.; Toh, H.C. Revisiting the role of CD4+ T cells in cancer immunotherapy—New insights into old paradigms. Cancer Gene Ther. 2021, 28, 5–17. [Google Scholar] [CrossRef]
- Cenerenti, M.; Saillard, M.; Romero, P.; Jandus, C. The era of cytotoxic CD4 T cells. Front. Immunol. 2022, 13, 867189. [Google Scholar] [CrossRef]
- Klobuch, S.; Lim, J.J.; van Balen, P.; Kester, M.G.; de Klerk, W.; de Ru, A.H.; Pothast, C.R.; Jedema, I.; Drijfhout, J.W.; Rossjohn, J.; et al. Human T cells recognize HLA-DP–bound peptides in two orientations. Proc. Natl. Acad. Sci. USA 2022, 119, e2214331119. [Google Scholar] [CrossRef]
- Miggelbrink, A.M.; Jackson, J.D.; Lorrey, S.J.; Srinivasan, E.S.; Waibl-Polania, J.; Wilkinson, D.S.; Fecci, P.E. CD4 T-cell exhaustion: Does it exist and what are its roles in cancer? Clin. Cancer Res. 2021, 27, 5742–5752. [Google Scholar] [CrossRef]








| Patient | im.CTCs | epi.CTCs | PIC CTCs | im.LEVs | epi.LEVs | PIC LEVs |
|---|---|---|---|---|---|---|
| P1 | 7582 | 216 | 278 | 9991 | 2521 | 501 |
| P2 | 2872 | 3863 | 271 | 1097 | 4317 | 136 |
| P3 | 0 | 250 | 0 | 2 | 2330 | 0 |
| P4 | 50 | 39 | 0 | 61 | 128 | 0 |
| P5 | 0 | 75 | 0 | 0 | 232 | 0 |
| P8 | 0 | 65 | 0 | 0 | 725 | 0 |
| P9 | 9 | 54 | 0 | 0 | 82 | 0 |
| P12 | 0 | 48 | 0 | 0 | 58 | 0 |
Disclaimer/Publisher’s Note: The statements, opinions and data contained in all publications are solely those of the individual author(s) and contributor(s) and not of MDPI and/or the editor(s). MDPI and/or the editor(s) disclaim responsibility for any injury to people or property resulting from any ideas, methods, instructions or products referred to in the content. |
© 2025 by the authors. Licensee MDPI, Basel, Switzerland. This article is an open access article distributed under the terms and conditions of the Creative Commons Attribution (CC BY) license (https://creativecommons.org/licenses/by/4.0/).
Share and Cite
Naghdloo, A.; Kamal, M.; Tessone, D.; Hennes, V.; Hicks, J.; Kuhn, P. Caught in the Act: Tumor-Immune Interactions in Circulation of Patients with Immune Marker Positive Circulating Tumor Cells. Cancers 2025, 17, 3667. https://doi.org/10.3390/cancers17223667
Naghdloo A, Kamal M, Tessone D, Hennes V, Hicks J, Kuhn P. Caught in the Act: Tumor-Immune Interactions in Circulation of Patients with Immune Marker Positive Circulating Tumor Cells. Cancers. 2025; 17(22):3667. https://doi.org/10.3390/cancers17223667
Chicago/Turabian StyleNaghdloo, Amin, Mohamed Kamal, Dean Tessone, Valerie Hennes, James Hicks, and Peter Kuhn. 2025. "Caught in the Act: Tumor-Immune Interactions in Circulation of Patients with Immune Marker Positive Circulating Tumor Cells" Cancers 17, no. 22: 3667. https://doi.org/10.3390/cancers17223667
APA StyleNaghdloo, A., Kamal, M., Tessone, D., Hennes, V., Hicks, J., & Kuhn, P. (2025). Caught in the Act: Tumor-Immune Interactions in Circulation of Patients with Immune Marker Positive Circulating Tumor Cells. Cancers, 17(22), 3667. https://doi.org/10.3390/cancers17223667

