Heterogeneity of Tertiary Lymphoid Structures and Plasma Cells in PDAC with and Without Lymph Node Metastasis
Simple Summary
Abstract
1. Introduction
2. Materials and Methods
2.1. Patient Cohort
2.2. Spatial Region and TLS Classification
2.3. Multiplex Immunofluorescence
2.4. Image Acquisition for mIF Staining Slides
2.4.1. TME _Outside TLS
2.4.2. TME _TLS
2.4.3. LN
2.5. Image Analysis
2.6. Flow Cytometry-like Workflow
2.7. scRNA-seq Data Collection and Analysis
2.8. Bulk RNA seq Data Collection and Analysis
2.9. Spatial Analysis
2.10. Statistical Analysis
3. Results
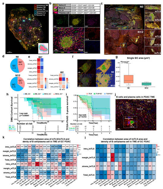
3.1. More TLSs in PDAC Without LN Metastasis than in PDAC with LN Metastasis
3.2. TLSs Were More Mature in PDAC Without LN Metastasis
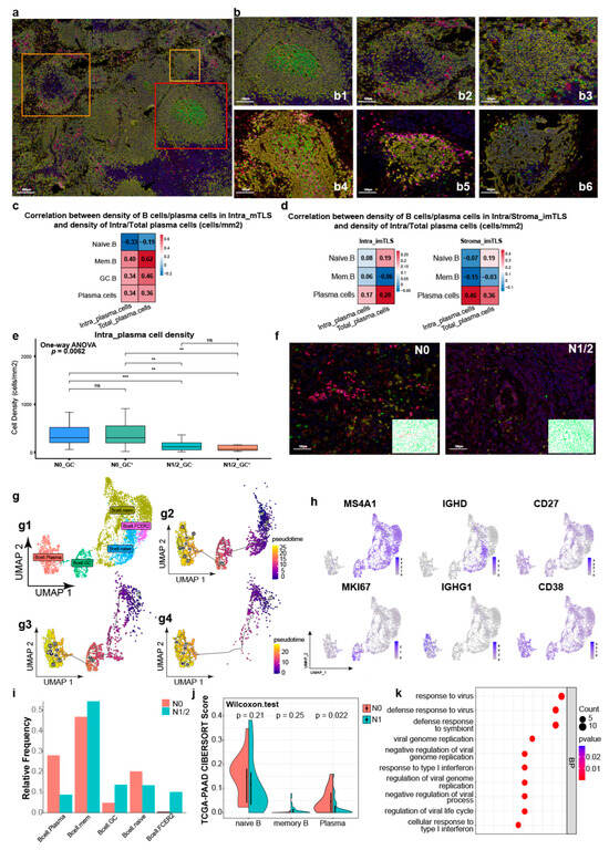
3.3. Correlation Between B Cells and Plasma Cells in TLSs and Intratumoral Plasma Cells
3.4. Heterogeneity in B Cell and Plasma Cell Functions Between N0 PDAC and N1/2 PDAC
3.5. Heterogeneity in the Density of IgG+ Plasma Cells Between N0 PDAC and N1/2 PDAC
3.6. Heterogeneity in B Cell Subsets and Plasma Cells in TDLNs
3.7. Spatial Heterogeneity in IgG+ Plasma Cells and IgG+ Tumor Cells
3.8. Contour Plots Visualized Characteristics of Heterogeneity in Distribution of IgG+ Plasma Cells and IgG+ Tumor Cells
4. Discussion
5. Conclusions
Supplementary Materials
Author Contributions
Funding
Institutional Review Board Statement
Informed Consent Statement
Data Availability Statement
Acknowledgments
Conflicts of Interest
Abbreviations
| ADCC | Antibody-dependent cell-mediated cytotoxicity |
| FFPE | Formalin-fixed paraffin-embedding |
| GC | Germinal center |
| HR | Hazard ratio |
| imTLS | Immature TLS |
| KM | Kaplan–Meier |
| mTLS | Mature TLS |
| Mem.B | Memory B cells |
| mIF | Multiplex immunofluorescence |
| Naïve.B | Naïve B cells |
| PAAD | Pancreatic Adenocarcinoma |
| ROI | Region of interest |
| TLS | Tertiary lymphoid structure |
| TBST | Tris-buffered saline tween-20 |
| TCGA | The Cancer Genome Atlas |
| TDLN | Tumor draining lymph node |
| TME | Tumor microenvironment |
References
- Zhang, W.; Zhang, J.; Liang, X.; Ding, J. Research advances and treatment perspectives of pancreatic adenosquamous carcinoma. Cell. Oncol. 2022, 46, 1–15. [Google Scholar] [CrossRef] [PubMed]
- Sautès-Fridman, C.; Petitprez, F.; Calderaro, J.; Fridman, W.H. Tertiary lymphoid structures in the era of cancer immunotherapy. Nat. Rev. Cancer 2019, 19, 307–325. [Google Scholar] [CrossRef] [PubMed]
- Schumacher, T.N.; Thommen, D.S. Tertiary lymphoid structures in cancer. Science 2022, 375, eabf9419. [Google Scholar] [CrossRef] [PubMed]
- Vion, R.; Roulleaux-Dugage, M.; Flippot, R.; Ouali, K.; Rouanne, M.; Clatot, F.; Sellars, M.; Champiat, S.; Chaput, N.; Massard, C.; et al. Induction of tertiary lymphoid structures in tumor microenvironment to improve anti-tumoral immune checkpoint blockade efficacy. Eur. J. Cancer 2025, 225, 115572. [Google Scholar] [CrossRef]
- Xu, W.; Lu, J.; Liu, W.R.; Anwaier, A.; Wu, Y.; Tian, X.; Su, J.-Q.; Qu, Y.-Y.; Yang, J.; Zhang, H.; et al. Heterogeneity in tertiary lymphoid structures predicts distinct prognosis and immune microenvironment characterizations of clear cell renal cell carcinoma. J. Immunother. Cancer 2023, 11, e006667. [Google Scholar] [CrossRef]
- Zhao, Y.Y.; Fan, Z.; Tao, B.R.; Du, Z.G.; Shi, Z.F. Density of tertiary lymphoid structures predicts clinical outcome in breast cancer brain metastasis. J. Immunother. Cancer 2024, 12, e009232. [Google Scholar] [CrossRef]
- He, M.; He, Q.; Cai, X.; Liu, J.; Deng, H.; Li, F.; Zhong, R.; Lu, Y.; Peng, H.; Wu, X.; et al. Intratumoral tertiary lymphoid structure (TLS) maturation is influenced by draining lymph nodes of lung cancer. J. Immunother. Cancer 2023, 11, e005539. [Google Scholar] [CrossRef]
- Horeweg, N.; Workel, H.H.; Loiero, D.; Church, D.N.; Vermij, L.; Léon-Castillo, A.; Krog, R.T.; de Boer, S.M.; Nout, R.A.; Powell, M.E.; et al. Tertiary lymphoid structures critical for prognosis in endometrial cancer patients. Nat. Commun. 2022, 13, 1373. [Google Scholar] [CrossRef]
- Yip, S.H.; Sham, P.C.; Wang, J. Evaluation of tools for highly variable gene discovery from single-cell RNA-seq data. Brief. Bioinform. 2019, 20, 1583–1589. [Google Scholar] [CrossRef]
- Chen, K.; Wang, Y.; Hou, Y.; Wang, Q.; Long, D.; Liu, X.; Tian, X.; Yang, Y. Single cell RNA-seq reveals the CCL5/SDC1 receptor-ligand interaction between T cells and tumor cells in pancreatic cancer. Cancer Lett. 2022, 545, 215834. [Google Scholar] [CrossRef]
- Werba, G.; Weissinger, D.; Kawaler, E.A.; Zhao, E.; Kalfakakou, D.; Dhara, S.; Wang, L.; Lim, H.B.; Oh, G.; Jing, X.; et al. Single-cell RNA sequencing reveals the effects of chemotherapy on human pancreatic adenocarcinoma and its tumor microenvironment. Nat. Commun. 2023, 14, 797. [Google Scholar] [CrossRef] [PubMed]
- Hwang, W.L.; Jagadeesh, K.A.; Guo, J.A.; Hoffman, H.I.; Yadollahpour, P.; Reeves, J.W.; Mohan, R.; Drokhlyansky, E.; Van Wittenberghe, N.; Ashenberg, O.; et al. Single-nucleus and spatial transcriptome profiling of pancreatic cancer identifies multicellular dynamics associated with neoadjuvant treatment. Nat. Genet. 2022, 54, 1178–1191. [Google Scholar] [CrossRef] [PubMed]
- Satija, R.; Farrell, J.A.; Gennert, D.; Schier, A.F.; Regev, A. Spatial reconstruction of single-cell gene expression data. Nat. Biotechnol. 2015, 33, 495–502. [Google Scholar] [CrossRef] [PubMed]
- Ma, J.; Wu, Y.; Ma, L.; Yang, X.; Zhang, T.; Song, G.; Li, T.; Gao, K.; Shen, X.; Lin, J.; et al. A blueprint for tumor-infiltrating B cells across human cancers. Science 2024, 384, eadj4857. [Google Scholar] [CrossRef]
- Inoue, T.; Kurosaki, T. Memory B cells. Nat. Rev. Immunol. 2023, 24, 5–17. [Google Scholar] [CrossRef]
- Wu, Z.; Zhou, J.; Xiao, Y.; Ming, J.; Zhou, J.; Dong, F.; Zhou, X.; Xu, Z.; Zhao, X.; Lei, P.; et al. CD20(+)CD22(+)ADAM28(+) B Cells in Tertiary Lymphoid Structures Promote Immunotherapy Response. Front. Immunol. 2022, 13, 865596. [Google Scholar]
- Fridman, W.H.; Meylan, M.; Petitprez, F.; Sun, C.-M.; Italiano, A.; Sautès-Fridman, C. B cells and tertiary lymphoid structures as determinants of tumour immune contexture and clinical outcome. Nat. Rev. Clin. Oncol. 2022, 19, 441–457. [Google Scholar] [CrossRef]
- Korsunsky, I.; Millard, N.; Fan, J.; Slowikowski, K.; Zhang, F.; Wei, K.; Baglaenko, Y.; Brenner, M.; Loh, P.-R.; Raychaudhuri, S. Fast, sensitive and accurate integration of single-cell data with Harmony. Nat. Methods 2019, 16, 1289–1296. [Google Scholar] [CrossRef]
- Wickham, H. ggplot2: Elegant Graphics for Data Analysis; Springer: New York, NY, USA, 2016. [Google Scholar]
- Gunderson, A.J.; Rajamanickam, V.; Bui, C.; Bernard, B.; Pucilowska, J.; Ballesteros-Merino, C.; Schmidt, M.; McCarty, K.; Philips, M.; Piening, B.; et al. Germinal center reactions in tertiary lymphoid structures associate with neoantigen burden, humoral immunity and long-term survivorship in pancreatic cancer. Oncoimmunology 2021, 10, 1900635. [Google Scholar] [CrossRef]
- Guedj, K.; Abitbol, Y.; Cazals-Hatem, D.; Morvan, M.; Maggiori, L.; Panis, Y.; Bouhnik, Y.; Caligiuri, G.; Corcos, O.; Nicoletti, A. Adipocytes orchestrate the formation of tertiary lymphoid organs in the creeping fat of Crohn’s disease affected mesentery. J. Autoimmun. 2019, 103, 102281. [Google Scholar] [CrossRef]
- Guedj, K.; Khallou-Laschet, J.; Clement, M.; Morvan, M.; Delbosc, S.; Gaston, A.-T.; Andreata, F.; Castier, Y.; Deschildre, C.; Michel, J.-B.; et al. Inflammatory Micro-Environmental Cues of Human Atherothrombotic Arteries Confer to Vascular Smooth Muscle Cells the Capacity to Trigger Lymphoid Neogenesis. PLoS ONE 2014, 9, e116295. [Google Scholar] [CrossRef]
- Nayar, S.; Campos, J.; Smith, C.G.; Iannizzotto, V.; Gardner, D.H.; Mourcin, F.; Roulois, D.; Turner, J.; Sylvestre, M.; Asam, S.; et al. Immunofibroblasts are pivotal drivers of tertiary lymphoid structure formation and local pathology. Proc. Natl. Acad. Sci. USA 2019, 116, 13490–13497. [Google Scholar] [CrossRef]
- Siliņa, K.; Soltermann, A.; Attar, F.M.; Casanova, R.; Uckeley, Z.M.; Thut, H.; Wandres, M.; Isajevs, S.; Cheng, P.; Curioni-Fontecedro, A.; et al. Germinal Centers Determine the Prognostic Relevance of Tertiary Lymphoid Structures and Are Impaired by Corticosteroids in Lung Squamous Cell Carcinoma. Cancer Res. 2018, 78, 1308–1320. [Google Scholar] [CrossRef] [PubMed]
- Gu-Trantien, C.; Loi, S.; Garaud, S.; Equeter, C.; Libin, M.; de Wind, A.; Ravoet, M.; Le Buanec, H.; Sibille, C.; Manfouo-Foutsop, G.; et al. CD4+ follicular helper T cell infiltration predicts breast cancer survival. J. Clin. Investig. 2013, 123, 2873–2892. [Google Scholar] [CrossRef] [PubMed]
- De Silva, N.S.; Klein, U. Dynamics of B cells in germinal centres. Nat. Rev. Immunol. 2015, 15, 137–148. [Google Scholar] [CrossRef] [PubMed]
- Nie, Y.; Fan, H.; Li, J.; Lei, X.; Zhang, T.; Wang, Y.; Mao, Z.; Tao, K.; Song, W. Tertiary lymphoid structures: Associated multiple immune cells and analysis their formation in hepatocellular carcinoma. FASEB J. 2022, 36, e22586. [Google Scholar] [CrossRef]
- Meylan, M.; Petitprez, F.; Becht, E.; Bougoüin, A.; Pupier, G.; Calvez, A.; Giglioli, I.; Verkarre, V.; Lacroix, G.; Verneau, J.; et al. Tertiary lymphoid structures generate and propagate anti-tumor antibody-producing plasma cells in renal cell cancer. Immunity 2022, 55, 527–541.e5. [Google Scholar] [CrossRef]
- Hiraoka, N.; Ino, Y.; Yamazaki-Itoh, R.; Kanai, Y.; Kosuge, T.; Shimada, K. Intratumoral tertiary lymphoid organ is a favourable prognosticator in patients with pancreatic cancer. Br. J. Cancer 2015, 112, 1782–1790. [Google Scholar] [CrossRef]
- Zhao, R.; Gao, D. Innate Immunity and Tertiary Lymphoid Structures. Immunol. Rev. 2025, 332, e70052. [Google Scholar] [CrossRef]
- Liu, C.; Cao, J. The pivotal role of tertiary lymphoid structures in the tumor immune microenvironment. Front. Oncol. 2025, 15, 1616904. [Google Scholar] [CrossRef]
- Rodriguez, A.B.; Peske, J.D.; Woods, A.N.; Leick, K.M.; Mauldin, I.S.; Meneveau, M.O.; Young, S.J.; Lindsay, R.S.; Melssen, M.M.; Cyranowski, S.; et al. Immune mechanisms orchestrate tertiary lymphoid structures in tumors via cancer-associated fibroblasts. Cell Rep. 2021, 36, 109422. [Google Scholar] [CrossRef] [PubMed]
- van Hooren, L.; Vaccaro, A.; Ramachandran, M.; Vazaios, K.; Libard, S.; van de Walle, T.; Georganaki, M.; Huang, H.; Pietilä, I.; Lau, J.; et al. Agonistic CD40 therapy induces tertiary lymphoid structures but impairs responses to checkpoint blockade in glioma. Nat. Commun. 2021, 12, 4127. [Google Scholar] [CrossRef] [PubMed]
- Yang, L.; Li, A.; Wang, Y.; Zhang, Y. Intratumoral microbiota: Roles in cancer initiation, development and therapeutic efficacy. Signal Transduct. Target. Ther. 2023, 8, 35. [Google Scholar] [CrossRef] [PubMed]
- Helmink, B.A.; Reddy, S.M.; Gao, J.; Zhang, S.; Basar, R.; Thakur, R.; Yizhak, K.; Sade-Feldman, M.; Blando, J.; Han, G.; et al. B cells and tertiary lymphoid structures promote immunotherapy response. Nature 2020, 577, 549–555. [Google Scholar] [CrossRef]
- Sato, Y.; Silina, K.; Broek, M.v.D.; Hirahara, K.; Yanagita, M. The roles of tertiary lymphoid structures in chronic diseases. Nat. Rev. Nephrol. 2023, 19, 525–537. [Google Scholar] [CrossRef]
- Mori, N.; Dorjkhorloo, G.; Shiraishi, T.; Erkhem-Ochir, B.; Okami, H.; Yamaguchi, A.; Shioi, I.; Komine, C.; Endo, M.; Seki, T.; et al. A Mature Tertiary Lymphoid Structure with a Ki-67-Positive Proliferating Germinal Center Is Associated with a Good Prognosis and High Intratumoral Immune Cell Infiltration in Advanced Colorectal Cancer. Cancers 2024, 16, 2684. [Google Scholar] [CrossRef]
- Yang, Y.; Chen, X.; Pan, J.; Ning, H.; Zhang, Y.; Bo, Y.; Ren, X.; Li, J.; Qin, S.; Wang, D.; et al. Pan-cancer single-cell dissection reveals phenotypically distinct B cell subtypes. Cell 2024, 187, 4790–4811.e22. [Google Scholar]
- Halliley, J.L.; Tipton, C.M.; Liesveld, J.; Rosenberg, A.F.; Darce, J.; Gregoretti, I.V.; Popova, L.; Kaminiski, D.; Fucile, C.F.; Albizua, I.; et al. Long-Lived Plasma Cells Are Contained within the CD19−CD38hiCD138+ Subset in Human Bone Marrow. Immunity 2015, 43, 132–145. [Google Scholar] [CrossRef]
- McHeyzer-Williams, M. Multi-dimensional control of clonal evolution. Nat. Rev. Immunol. 2017, 17, 149. [Google Scholar] [CrossRef]
- Fridman, W.H.; Meylan, M.; Pupier, G.; Calvez, A.; Hernandez, I.; Sautès-Fridman, C. Tertiary lymphoid structures and B cells: An intratumoral immunity cycle. Immunity 2023, 56, 2254–2269. [Google Scholar] [CrossRef]
- Semba, T.; Ishimoto, T. Spatial analysis by current multiplexed imaging technologies for the molecular characterisation of cancer tissues. Br. J. Cancer 2024, 131, 1737–1747. [Google Scholar] [CrossRef]
- Sharonov, G.V.; Serebrovskaya, E.O.; Yuzhakova, D.V.; Britanova, O.V.; Chudakov, D.M. B cells, plasma cells and antibody repertoires in the tumour microenvironment. Nat. Rev. Immunol. 2020, 20, 294–307. [Google Scholar] [CrossRef]







| Variable | N0 | N1/2 |
|---|---|---|
| Age | ||
| <60 | 14 (32.6%) | 6 (23.1%) |
| ≥60 | 29 (67.4%) | 20 (76.9%) |
| Sex | ||
| Male | 21 (48.3%) | 18 (69.2%) |
| Female | 22 (51.1%) | 8 (30.8%) |
| pT stage | ||
| T1–T2 | 29 (67.4%) | 19 (73.1%) |
| T3–T4 | 14 (32.6%) | 7 (26.9%) |
| pN stage | ||
| N0 | 43 (100%) | 0 |
| N1 | 0 | 23 (88.5%) |
| N2 | 0 | 3 (11.5%) |
| pM stage | ||
| M0 | 41 (95.3%) | 23 (88.5%) |
| M1 | 2 (4.7%) | 3 (11.5%) |
| AJCC stage | ||
| I–II | 40 (93.0%) | 22 (84.6%) |
| III–IV | 3 (7.0%) | 4 (15.4%) |
| Cholangiectasis | ||
| Yes | 15 (34.9%) | 11 (42.3%) |
| No | 28 (65.1%) | 15 (57.7%) |
| Operation | ||
| Pancreatoduodenectomy | 21 (48.9%) | 24 (92.3%) |
| Distal pancreatectomy | 22 (51.1%) | 2 (7.7%) |
| TLS maturation status | ||
| Mature | 20 (46.5) | 9 (34.6) |
| Immature | 23 (53.5) | 17 (65.4) |
Disclaimer/Publisher’s Note: The statements, opinions and data contained in all publications are solely those of the individual author(s) and contributor(s) and not of MDPI and/or the editor(s). MDPI and/or the editor(s) disclaim responsibility for any injury to people or property resulting from any ideas, methods, instructions or products referred to in the content. |
© 2025 by the authors. Licensee MDPI, Basel, Switzerland. This article is an open access article distributed under the terms and conditions of the Creative Commons Attribution (CC BY) license (https://creativecommons.org/licenses/by/4.0/).
Share and Cite
Wang, M.; Zhang, L.; Chen, H. Heterogeneity of Tertiary Lymphoid Structures and Plasma Cells in PDAC with and Without Lymph Node Metastasis. Cancers 2025, 17, 2949. https://doi.org/10.3390/cancers17182949
Wang M, Zhang L, Chen H. Heterogeneity of Tertiary Lymphoid Structures and Plasma Cells in PDAC with and Without Lymph Node Metastasis. Cancers. 2025; 17(18):2949. https://doi.org/10.3390/cancers17182949
Chicago/Turabian StyleWang, Mengfei, Lizhi Zhang, and Hailong Chen. 2025. "Heterogeneity of Tertiary Lymphoid Structures and Plasma Cells in PDAC with and Without Lymph Node Metastasis" Cancers 17, no. 18: 2949. https://doi.org/10.3390/cancers17182949
APA StyleWang, M., Zhang, L., & Chen, H. (2025). Heterogeneity of Tertiary Lymphoid Structures and Plasma Cells in PDAC with and Without Lymph Node Metastasis. Cancers, 17(18), 2949. https://doi.org/10.3390/cancers17182949

