Biomarkers Associated with Lymph Nodal Metastasis in Endometrioid Endometrial Carcinoma
Abstract
:Simple Summary
Abstract
1. Introduction
2. Materials and Methods
2.1. Patients Selection
2.2. Histopathological Assessment and Molecular Features
2.3. Matching and Initial Statistical Analysis
2.4. RNA Sequencing
2.5. NGS RNAseq Sequence Alignment and Quality Control Pipeline
2.6. Differential Analysis
2.7. Gene Set-Enrichment Analysis
2.8. Mutations Analysis
2.9. Unsupervised Clustering
3. Results
3.1. Patients and Clinical Characteristics
3.2. Patients’ Histological and Molecular Classification
3.3. RNA Extraction, Sequencing, Bioinformatics Quality Control
3.4. Differential Gene Expression (DGE) Analysis between N+/N− Samples
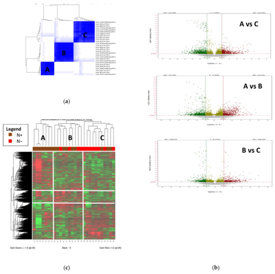
3.5. Unsupervised Analysis
3.6. Pathway Analysis
3.7. Potential Gene Signature
4. Discussion
5. Conclusions
Supplementary Materials
Author Contributions
Funding
Institutional Review Board Statement
Informed Consent Statement
Data Availability Statement
Acknowledgments
Conflicts of Interest
References
- Ferlay, J.; Colombet, M.; Soerjomataram, I.; Dyba, T.; Randi, G.; Bettio, M.; Gavin, A.; Visser, O.; Bray, F. Cancer incidence and mortality patterns in Europe: Estimates for 40 countries and 25 major cancers in 2018. Eur. J. Cancer 2018, 103, 356–387. [Google Scholar] [CrossRef] [PubMed]
- Morice, P.; Leary, A.; Creutzberg, C.; Abu-Rustum, N.; Darai, E. Endometrial cancer. Lancet 2016, 387, 1094–1108. [Google Scholar] [CrossRef]
- Concin, N.; Matias-Guiu, X.; Vergote, I.; Cibula, D.; Mirza, M.R.; Marnitz, S.; Ledermann, J.; Bosse, T.; Chargari, C.; Fagotti, A.; et al. ESGO/ESTRO/ESP guidelines for the management of patients with endometrial carcinoma. Int. J. Gynecol. Cancer 2021, 31, 12–39. [Google Scholar] [CrossRef] [PubMed]
- ASTEC Study Group; Kitchener, H.; Swart, A.; Qian, Q.; Parmar, M.; Amos, C. Efficacy of systematic pelvic lymphadenectomy in endometrial cancer (MRC ASTEC trial): A randomised study. Lancet 2009, 373, 125–136. [Google Scholar] [CrossRef] [Green Version]
- Frost, J.A.; Webster, K.E.; Bryant, A.; Morrison, J. Lymphadenectomy for the management of endometrial cancer. Cochrane Database Syst. Rev. 2015, 2015, CD007585. [Google Scholar]
- Leitao, M.M., Jr.; Zhou, Q.C.; Gomez-Hidalgo, N.R.; Iasonos, A.; Baser, R.; Mezzancello, M.; Chang, K.; Ward, J.; Chi, D.S.; Roche, K.L.; et al. Patient-reported outcomes after surgery for endometrial carcinoma: Prevalence of lower-extremity lymphedema after sentinel lymph node mapping versus lymphadenectomy. Gynecol. Oncol. 2020, 156, 147–153. [Google Scholar] [CrossRef] [Green Version]
- Bendifallah, S.; Canlorbe, G.; Collinet, P.; Arsene, E.; Huguet, F.; Coutant, C.; Hudry, D.; Graesslin, O.; Raimond, E.; Touboul, C.; et al. Just how accurate are the major risk stratification systems for early-stage endometrial cancer? Br. J. Cancer 2015, 112, 793–801. [Google Scholar] [CrossRef] [Green Version]
- Bosse, T.; Peters, E.E.; Creutzberg, C.L.; Jürgenliemk-Schulz, I.M.; Jobsen, J.J.; Mens, J.W.M.; Lutgens, L.C.; van der Steen-Banasik, E.M.; Smit, V.T.; Nout, R.A. Substantial lymph-vascular space invasion (LVSI) is a significant risk factor for recurrence in endometrial cancer—A pooled analysis of PORTEC 1 and 2 trials. Eur. J. Cancer 2015, 51, 1742–1750. [Google Scholar] [CrossRef]
- Levine, D.A. Integrated genomic characterization of endometrial carcinoma. Nature 2013, 497, 67–73. [Google Scholar] [CrossRef] [Green Version]
- Talhouk, A.; McConechy, M.K.; Leung, S.; Yang, W.; Lum, A.; Senz, J.; Boyd, N.; Pike, J.; Anglesio, M.; Kwon, J.S.; et al. Confirmation of ProMisE: A simple, genomics-based clinical classifier for endometrial cancer. Cancer 2017, 123, 802–813. [Google Scholar] [CrossRef] [Green Version]
- Kolehmainen, A.M.; Pasanen, A.M.; Koivisto-Korander, R.L.; Bützow, R.C.; Loukovaara, M.J. Molecular characterization in the prediction of disease extent in endometrial carcinoma. Eur. J. Obstet. Gynecol. Reprod. Biol. 2021, 256, 478–483. [Google Scholar] [CrossRef]
- Board WC of TE. Female Genital Tumours [Internet]. Available online: https://publications.iarc.fr/Book-And-Report-Series/Who-Classification-Of-Tumours/Female-Genital-Tumours-2020 (accessed on 18 January 2021).
- Köbel, M.; Ronnett, B.M.; Singh, N.; Soslow, R.A.; Gilks, C.B.; McCluggage, W.G. Interpretation of P53 Immunohistochemistry in Endometrial Carcinomas: Toward Increased Reproducibility. Int. J. Gynecol. Pathol. 2019, 38, S123–S131. [Google Scholar] [CrossRef] [PubMed]
- Stelloo, E.; Jansen, A.M.; Osse, E.M.; Nout, R.A.; Creutzberg, C.L.; Ruano, D.; Church, D.N.; Morreau, H.; Smit, V.T.; van Wezel, T.; et al. Practical guidance for mismatch repair-deficiency testing in endometrial cancer. Ann. Oncol. 2017, 28, 96–102. [Google Scholar] [CrossRef] [PubMed]
- Singh, N.; Wong, R.; Tchrakian, N.; Allen, S.; Clarke, B.; Gilks, C. Interpretation and Reporting Terminology for Mismatch Repair Protein Immunohistochemistry in Endometrial Cancer. Br. Assoc. Gynaecol. Pathol. 2020, 21. Available online: https://www.thebagp.org/wp-content/uploads/download-manager-files/1593411202wpdm_BAGP%20MMR%20IHC%20Interpretation%20June%202020.pdf (accessed on 31 July 2021).
- León-Castillo, A.; Britton, H.; McConechy, M.K.; McAlpine, J.N.; Nout, R.; Kommoss, S.; Brucker, S.Y.; Carlson, J.W.; Epstein, E.; Rau, T.T.; et al. Interpretation of somatic POLE mutations in endometrial carcinoma. J. Pathol. 2020, 250, 323–335. [Google Scholar] [CrossRef] [PubMed]
- GitHub—Najoshi/Sickle: Windowed Adaptive Trimming for Fastq Files Using Quality [Internet]. GitHub. Available online: https://github.com/najoshi/sickle (accessed on 31 July 2021).
- GitHub—Jstjohn/SeqPrep: Tool for Stripping Adaptors and/or Merging Paired Reads with Overlap into Single Reads. [Internet]. GitHub. Available online: https://github.com/jstjohn/SeqPrep (accessed on 31 July 2021).
- Langmead, B.; Salzberg, S.L. Fast gapped-read alignment with Bowtie 2. Nat. Methods 2012, 9, 357–359. [Google Scholar] [CrossRef] [PubMed] [Green Version]
- Li, H.; Handsaker, B.; Wysoker, A.; Fennell, T.; Ruan, J.; Homer, N.; Marth, G.; Abecasis, G.; Durbin, R. The Sequence Alignment/Map format and SAMtools. Bioinformatics 2009, 25, 2078–2079. [Google Scholar] [CrossRef] [Green Version]
- Anders, S.; Pyl, P.T.; Huber, W. HTSeq—A Python framework to work with high-throughput sequencing data. Bioinformatics 2015, 31, 166–169. [Google Scholar] [CrossRef]
- Law, C.W.; Chen, Y.; Shi, W.; Smyth, G.K. Voom: Precision weights unlock linear model analysis tools for RNA-seq read counts. Genome Biol. 2014, 15, R29. [Google Scholar] [CrossRef] [Green Version]
- Ritchie, M.E.; Phipson, B.; Wu, D.I.; Hu, Y.; Law, C.W.; Shi, W.; Smyth, G.K. Limma powers differential expression analyses for RNA-sequencing and microarray studies. Nucleic Acids Res. 2015, 43, e47. [Google Scholar] [CrossRef]
- Benjamini, Y.; Hochberg, Y. Controlling the False Discovery Rate: A Practical and Powerful Approach to Multiple Testing. J. R. Stat. Soc. Ser. B Methodol. 1995, 57, 289–300. [Google Scholar] [CrossRef]
- Tibshirani, R.; Hastie, T.; Narasimhan, B.; Chu, G. Diagnosis of multiple cancer types by shrunken centroids of gene expression. Proc. Natl. Acad. Sci. USA 2002, 99, 6567–6572. [Google Scholar] [CrossRef] [PubMed] [Green Version]
- Subramanian, A.; Tamayo, P.; Mootha, V.K.; Mukherjee, S.; Ebert, B.L.; Gillette, M.A.; Paulovich, A.; Pomeroy, S.L.; Golub, T.R.; Lander, E.S.; et al. Gene set enrichment analysis: A knowledge-based approach for interpreting genome-wide expression profiles. Proc. Natl. Acad. Sci. USA 2005, 102, 15545–15550. [Google Scholar] [CrossRef] [PubMed] [Green Version]
- Singh, R.R.; Patel, K.P.; Routbort, M.J.; Aldape, K.; Lu, X.; Manekia, J.; Abraham, R.; Reddy, N.G.; Barkoh, B.A.; Veliyathu, J.; et al. Clinical massively parallel next-generation sequencing analysis of 409 cancer-related genes for mutations and copy number variations in solid tumours. Br. J. Cancer 2014, 111, 2014–2023. [Google Scholar] [CrossRef] [PubMed] [Green Version]
- Vogelstein, B.; Papadopoulos, N.; Velculescu, V.E.; Zhou, S.; Diaz, L.A.; Kinzler, K.W. Cancer Genome Landscapes. Science 2013, 339, 1546–1558. [Google Scholar] [CrossRef] [PubMed]
- Wang, K.; Li, M.; Hakonarson, H. ANNOVAR: Functional annotation of genetic variants from high-throughput sequencing data. Nucleic Acids Res. 2010, 38, e164. [Google Scholar] [CrossRef]
- R Core Team. European Environment Agency [Internet]. 2020. Available online: https://www.eea.europa.eu/data-and-maps/indicators/oxygen-consuming-substances-in-rivers/r-development-core-team-2006 (accessed on 31 July 2021).
- Wilkerson, M.D.; Hayes, D.N. ConsensusClusterPlus: A class discovery tool with confidence assessments and item tracking. Bioinformatics 2010, 26, 1572–1573. [Google Scholar] [CrossRef] [Green Version]
- Kurnit, K.C.; Kim, G.N.; Fellman, B.M.; Urbauer, D.L.; Mills, G.B.; Zhang, W.; Broaddus, R.R. CTNNB1 (beta-catenin) mutation identifies low grade, early stage endometrial cancer patients at increased risk of recurrence. Mod. Pathol. 2017, 30, 1032–1041. [Google Scholar] [CrossRef] [Green Version]
- Kommoss, F.K.; Karnezis, A.N.; Kommoss, F.; Talhouk, A.; Taran, F.A.; Staebler, A.; Gilks, C.B.; Huntsman, D.G.; Krämer, B.; Brucker, S.Y.; et al. L1CAM further stratifies endometrial carcinoma patients with no specific molecular risk profile. Br. J. Cancer 2018, 119, 480–486. [Google Scholar] [CrossRef]
- Della Corte, L.; Giampaolino, P.; Mercorio, A.; Riemma, G.; Schiattarella, A.; De Franciscis, P.; Bifulco, G. Sentinel lymph node biopsy in endometrial cancer: State of the art. Transl. Cancer Res. 2020, 9, 7725–7733. [Google Scholar] [CrossRef]
- Capozzi, V.A.; Riemma, G.; Rosati, A.; Vargiu, V.; Granese, R.; Ercoli, A.; Cianci, S. Surgical complications occurring during minimally invasive sentinel lymph node detection in endometrial cancer patients. A systematic review of the literature and metanalysis. Eur. J. Surg. Oncol. 2021, 47, 2142–2149. [Google Scholar] [CrossRef]
- Cibula, D.; Borčinová, M.; Marnitz, S.; Jarkovský, J.; Klát, J.; Pilka, R.; Torné, A.; Zapardiel, I.; Petiz, A.; Lay, L.; et al. Lower-Limb Lymphedema after Sentinel Lymph Node Biopsy in Cervical Cancer Patients. Cancers 2021, 13, 2360. [Google Scholar] [CrossRef] [PubMed]
- Hertel, J.D.; Huettner, P.C.; Pfeifer, J.D. Lymphovascular Space Invasion in Microcystic Elongated and Fragmented (MELF)-Pattern Well-differentiated Endometrioid Adenocarcinoma is Associated with a Higher Rate of Lymph Node Metastasis. Int. J. Gynecol. Pathol. 2014, 33, 127–134. [Google Scholar] [CrossRef] [PubMed]
- Yadav, V.K.; Lee, T.-Y.; Hsu, J.B.-K.; Huang, H.-D.; Yang, W.-C.V.; Chang, T.-H. Computational analysis for identification of the extracellular matrix molecules involved in endometrial cancer progression. PLoS ONE 2020, 15, e0231594. [Google Scholar] [CrossRef] [Green Version]
- Bilyk, O.; Coatham, M.; Jewer, M.; Postovit, L.-M. Epithelial-to-Mesenchymal Transition in the Female Reproductive Tract: From Normal Functioning to Disease Pathology. Front. Oncol. 2017, 7, 145. [Google Scholar] [CrossRef] [PubMed] [Green Version]
- Tsukamoto, H.; Shibata, K.; Kajiyama, H.; Terauchi, M.; Nawa, A.; Kikkawa, F. Uterine smooth muscle cells increase invasive ability of endometrial carcinoma cells through tumor–stromal interaction. Clin. Exp. Metastasis 2007, 24, 423–429. [Google Scholar] [CrossRef]
- Li, B.-L.; Wan, X.-P. Prognostic significance of immune landscape in tumour microenvironment of endometrial cancer. J. Cell. Mol. Med. 2020, 24, 7767–7777. [Google Scholar] [CrossRef]
- Eppich, S.; Kuhn, C.; Schmoeckel, E.; Mayr, D.; Mahner, S.; Jeschke, U.; Gallwas, J.; Heidegger, H.H. MSX1-A Potential Marker for Uterus-Preserving Therapy of Endometrial Carcinomas. Int. J. Mol. Sci. 2020, 21, 4529. [Google Scholar] [CrossRef]
- Li, M.; Cheng, X.; Rong, R.; Gao, Y.; Tang, X.; Chen, Y. High expression of fibroblast activation protein (FAP) predicts poor outcome in high-grade serous ovarian cancer. BMC Cancer 2020, 20, 1032. [Google Scholar] [CrossRef]
- Gong, C.; Zou, J.; Zhang, M.; Zhang, J.; Xu, S.; Zhu, S.; Yang, M.; Li, D.; Wang, Y.; Shi, J.; et al. Upregulation of MGP by HOXC8 promotes the proliferation, migration, and EMT processes of triple-negative breast cancer. Mol. Carcinog. 2019, 58, 1863–1875. [Google Scholar] [CrossRef]
- Wu, Y.; Liu, Z.G.; Shi, M.Q.; Yu, H.Z.; Jiang, X.Y.; Yang, A.H.; Fu, X.S.; Xu, Y.; Yang, S.; Ni, H.; et al. Identification of ACTG2 functions as a promoter gene in hepatocellular carcinoma cells migration and tumor metastasis. Biochem. Biophys. Res. Commun. 2017, 491, 537–544. [Google Scholar] [CrossRef]
- Huang, C.Y.; Liao, K.W.; Chou, C.H.; Shrestha, S.; Yang, C.D.; Chiew, M.Y.; Huang, H.T.; Hong, H.C.; Huang, S.H.; Chang, T.H.; et al. Pilot Study to Establish a Novel Five-Gene Biomarker Panel for Predicting Lymph Node Metastasis in Patients with Early Stage Endometrial Cancer. Front. Oncol. 2020, 9, 1508. [Google Scholar] [CrossRef] [PubMed]
- Kang, S.; Thompson, Z.; McClung, E.C.; Abdallah, R.; Lee, J.K.; Gonzalez-Bosquet, J.; Wenham, R.M.; Chon, H.S. Gene Expression Signature-Based Prediction of Lymph Node Metastasis in Patients with Endometrioid Endometrial Cancer. Int. J. Gynecol. Cancer 2018, 28, 260–266. [Google Scholar] [CrossRef] [PubMed] [Green Version]
- Yang, X.; Cheng, Y.; Li, X.; Zhou, J.; Dong, Y.; Shen, B.; Zhao, L.; Wang, J. A Novel Transcription Factor-Based Prognostic Signature in Endometrial Cancer: Establishment and Validation. OncoTargets Ther. 2021, 14, 2579–2598. [Google Scholar] [CrossRef] [PubMed]
- Peters, E.E.; Bartosch, C.; McCluggage, W.G.; Genestie, C.; Lax, S.F.; Nout, R.; Oosting, J.; Singh, N.; Smit, H.C.; Smit, V.T.; et al. Reproducibility of lymphovascular space invasion (LVSI) assessment in endometrial cancer. Histopathology 2019, 75, 128–136. [Google Scholar] [CrossRef] [PubMed]
- Guan, H.; Semaan, A.; Bandyopadhyay, S.; Arabi, H.; Feng, J.; Fathallah, L.; Pansare, V.; Qazi, A.; Abdul-Karim, F.; Morris, R.T.; et al. Prognosis and reproducibility of new and existing binary grading systems for endometrial carcinoma compared to FIGO grading in hysterectomy specimens. Int. J. Gynecol. Cancer 2011, 21, 654–660. [Google Scholar] [CrossRef] [PubMed]
- Stelloo, E.; Nout, R.A.; Naves, L.C.; Ter Haar, N.T.; Creutzberg, C.L.; Smit, V.T.; Bosse, T. High concordance of molecular tumor alterations between pre-operative curettage and hysterectomy specimens in patients with endometrial carcinoma. Gynecol. Oncol. 2014, 133, 197–204. [Google Scholar] [CrossRef]



| Characteristics | EEC with Negative Lymph Nodes (n = 12) | EEC with Positive Lymph Nodes (n = 16) | ||
|---|---|---|---|---|
| n (%) | Mean (SD) | n (%) | Mean (SD) | |
| Patient’s characteristics | ||||
| Age at diagnosis | 63.2 (10.7) | 67.8 (6.9) | ||
| Comorbidities | ||||
| Cardiovascular disease | 4 (33.3) | 7 (43.8) | ||
| History of cancer | 2 (16.7) | 2 (12.5) | ||
| Thyroid pathology | 3 (25.0) | 4 (25.0) | ||
| Chronic renal failure | 1 (8.3) | 0 (0.0) | ||
| Diabetes | 1 (8.3) | 1 (6.2) | ||
| Pulmonary pathology | 1 (8.3) | 0 (0.0) | ||
| Neurological pathology | 1 (8.3) | 0 (0.0) | ||
| Menopaused at diagnosis | 10 (83.3) | 16 (100.0) | ||
| Smokers | 2 (16.7) | 1 (7.7) | ||
| Body mass index (kg/m2) | 26.3 (5.7) | 28.2 (5.9) | ||
| Surgical characteristics | ||||
| Type of initial surgery | ||||
| Laparoscopic surgery | 9 (75.0) | 10 (62.5) | ||
| Open surgery | 3 (25.0) | 6 (37.5) | ||
| Initial lymph node staging | ||||
| Sentinel lymph node biopsy | 1 (8.3) | 1 (6.2) | ||
| Pelvic and para-aortic lymphadenectomy | 4 (33.3) | 10 (62.5) | ||
| Pelvic lymphadectomy alone | 7 (58.3) | 3 (18.8) | ||
| No initial lymph node dissection | 0 (0.0) | 1 (6.2) | ||
| Digestive resection | 0 (0.0) | 2 (12.5) | ||
| Omentectomy | 4 (33.3) | 7 (43.8) | ||
| Surgical re-staging | 1 (8.3) | 4 (25.0) | ||
| Proportion of removed pelvic lymph nodes | 14 (8.9) | 16 (7.0) | ||
| Proportion of removed para-aortic lymph nodes | 22 (8.3) | 15 (11.1) | ||
| Pathological Characteristics | EEC with Negative Lymph Nodes (n = 12) | EEC with Positive Lymph Nodes (n = 16) | |||
|---|---|---|---|---|---|
| n (%) | Mean (SD) | n (%) | Mean (SD) | p-Value 1 | |
| Tumoral size | 46.8 (22.5) | 50.1 (25.9) | 0.7 | ||
| Histological grade | 0.9 | ||||
| Low grade (grade 1 and grade 2) | 3 (25.0) | 5 (31.2) | |||
| High grade (grade 3) | 9 (75.0) | 11 (68.8) | |||
| Myometrial invasion | 0.9 | ||||
| ≤50% | 4 (33.3) | 6 (37.5) | |||
| >50% | 8 (66.7) | 10 (62.5) | |||
| Angioinvasion | 0.013 | ||||
| Absence | 9 (75.0) | 3 (18.8) | |||
| Non-substantial | 1 (8.3) | 4 (25.0) | |||
| Substantial | 2 (16.7) | 9 (56.2) | |||
| Number of angioinvasion (if presence of angioinvasion) | 3.9 (9.4) | 7.2 (8.4) | 0.3 | ||
| Stromal Reaction | 0.12 | ||||
| Presence | 5 (41.7) | 12 (75.0) | |||
| Absence | 7 (58.3) | 4 (25.0) | |||
| MELF pattern | 0.07 | ||||
| Presence | 3 (25.0) | 10 (62.5) | |||
| Absence | 9 (75.0) | 6 (37.5) | |||
| Inflammatory infiltration | 0.9 | ||||
| Presence | 5 (41.7) | 6 (37.5) | |||
| Absence | 7 (58.3) | 10 (62.5) | |||
| Peri nervous invasion | 0.4 | ||||
| Presence | 1 (8.3) | 4 (25.0) | |||
| Absence | 11 (91.7) | 12 (75.0) | |||
| Molecular classification group (TCGA) | 0.06 | ||||
| Ultramutated (POLE mutation) | 0 (0.0) | 0 (0.0) | |||
| Hypermutated (MSI) | 4 (33.3) | 9 (56.2) | |||
| Serous-like (TP53 mutation) | 0 (0.0) | 3 (18.8) | |||
| Non specific molecular profile | 8 (66.7) | 4 (25.0) | |||
| CTNNB1 mutation | 0.1 | ||||
| Pathogenic mutation | 5 (41.7) | 2 (12.5) | |||
| No pathogenic mutation | 7 (58.3) | 14 (87.5) | |||
Publisher’s Note: MDPI stays neutral with regard to jurisdictional claims in published maps and institutional affiliations. |
© 2022 by the authors. Licensee MDPI, Basel, Switzerland. This article is an open access article distributed under the terms and conditions of the Creative Commons Attribution (CC BY) license (https://creativecommons.org/licenses/by/4.0/).
Share and Cite
Mairé, M.; Bourdon, A.; Soubeyran, I.; Lucchesi, C.; Guyon, F.; Babin, G.; Floquet, A.; Petit, A.; Baud, J.; Velasco, V.; et al. Biomarkers Associated with Lymph Nodal Metastasis in Endometrioid Endometrial Carcinoma. Cancers 2022, 14, 2188. https://doi.org/10.3390/cancers14092188
Mairé M, Bourdon A, Soubeyran I, Lucchesi C, Guyon F, Babin G, Floquet A, Petit A, Baud J, Velasco V, et al. Biomarkers Associated with Lymph Nodal Metastasis in Endometrioid Endometrial Carcinoma. Cancers. 2022; 14(9):2188. https://doi.org/10.3390/cancers14092188
Chicago/Turabian StyleMairé, Mathilde, Aurélien Bourdon, Isabelle Soubeyran, Carlo Lucchesi, Frédéric Guyon, Guillaume Babin, Anne Floquet, Adeline Petit, Jessica Baud, Valérie Velasco, and et al. 2022. "Biomarkers Associated with Lymph Nodal Metastasis in Endometrioid Endometrial Carcinoma" Cancers 14, no. 9: 2188. https://doi.org/10.3390/cancers14092188
APA StyleMairé, M., Bourdon, A., Soubeyran, I., Lucchesi, C., Guyon, F., Babin, G., Floquet, A., Petit, A., Baud, J., Velasco, V., Querleu, D., & Croce, S. (2022). Biomarkers Associated with Lymph Nodal Metastasis in Endometrioid Endometrial Carcinoma. Cancers, 14(9), 2188. https://doi.org/10.3390/cancers14092188

