Defining Models to Classify between Benign and Malignant Adnexal Masses Using Routine Laboratory Parameters
Abstract
:Simple Summary
Abstract
1. Introduction
2. Materials and Methods
2.1. Patients
2.2. Statistics
3. Results
3.1. Patients’ Characteristics
3.2. Correlation
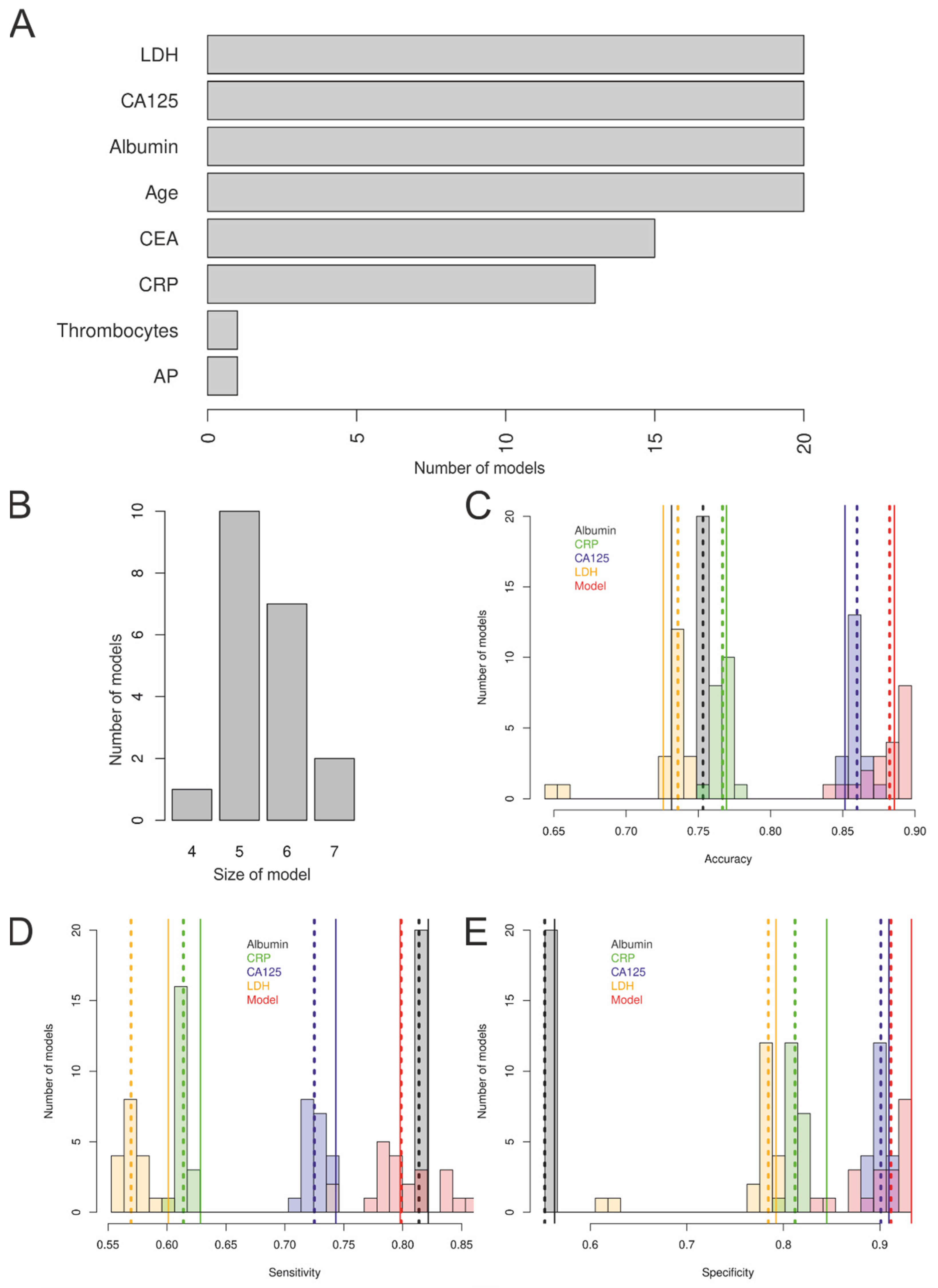
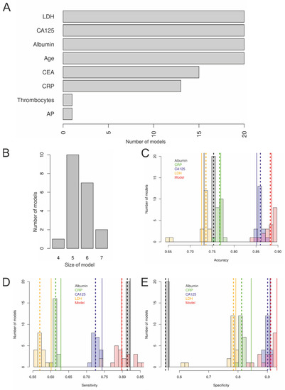
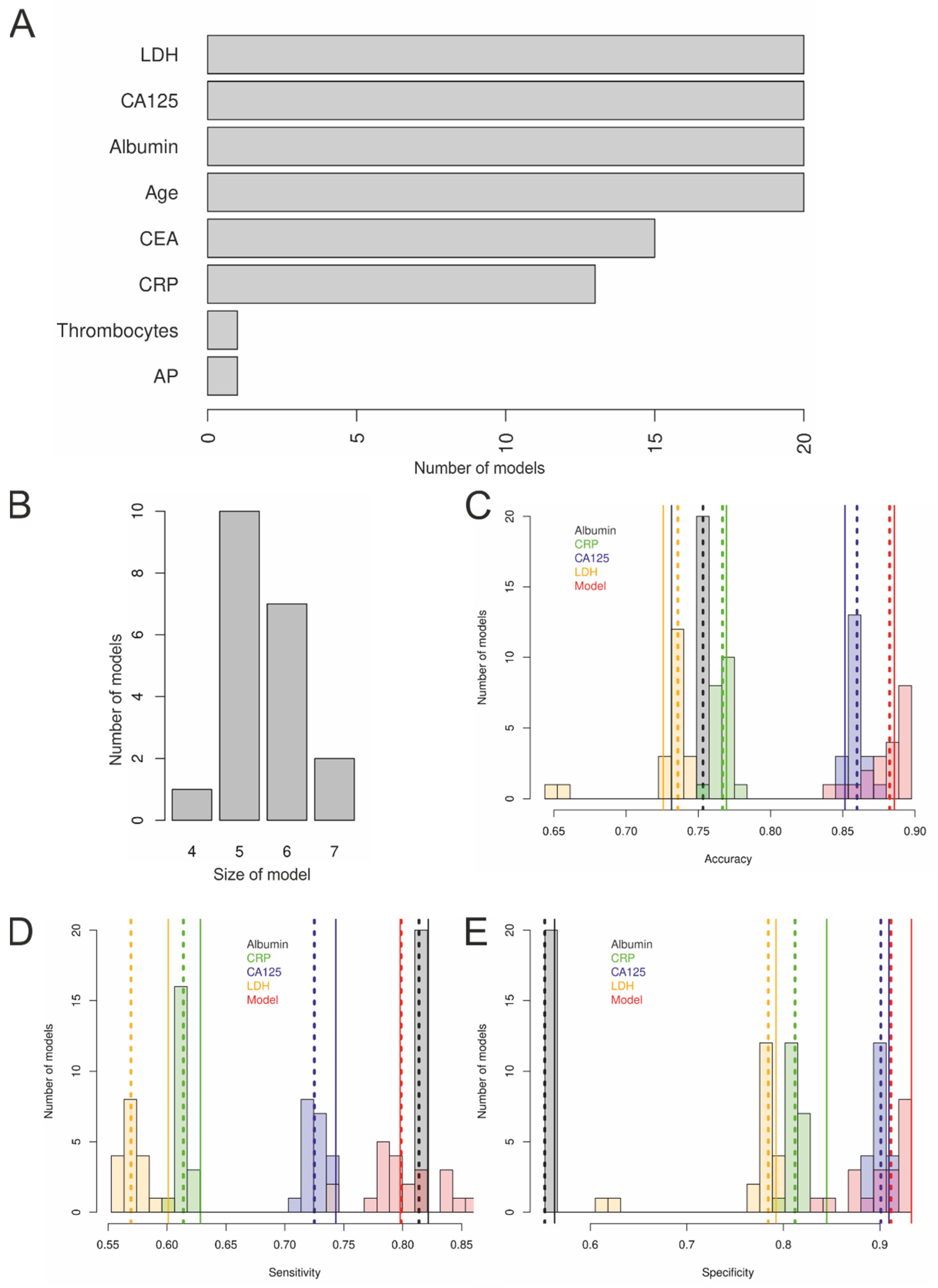
3.3. Model Building
3.4. Interactive Dynamic Nomogram
4. Discussion
5. Conclusions
Supplementary Materials
Author Contributions
Funding
Institutional Review Board Statement
Informed Consent Statement
Data Availability Statement
Conflicts of Interest
References
- Froyman, W.; Landolfo, C.; De Cock, B.; Wynants, L.; Sladkevicius, P.; Testa, A.C.; Van Holsbeke, C.; Domali, E.; Fruscio, R.; Epstein, E.; et al. Risk of complications in patients with conservatively managed ovarian tumours (IOTA5): A 2-year interim analysis of a multicentre, prospective, cohort study. Lancet Oncol. 2019, 20, 448–458. [Google Scholar] [CrossRef]
- Timmerman, D.; Van Calster, B.; Testa, A.C.; Guerriero, S.; Fischerova, D.; Lissoni, A.A.; Van Holsbeke, C.; Fruscio, R.; Czekierdowski, A.; Jurkovic, D.; et al. Ovarian cancer prediction in adnexal masses using ultrasound-based logistic regression models: A temporal and external validation study by the IOTA group. Ultrasound Obstet. Gynecol. 2010, 36, 226–234. [Google Scholar] [CrossRef] [PubMed]
- Timmerman, D.; Planchamp, F.; Bourne, T.; Landolfo, C.; du Bois, A.; Chiva, L.; Cibula, D.; Concin, N.; Fischerova, D.; Froyman, W.; et al. ESGO/ISUOG/IOTA/ESGE Consensus Statement on preoperative diagnosis of ovarian tumours. Facts Views Vis. Obgyn. 2021, 13, 107–130. [Google Scholar] [CrossRef] [PubMed]
- Maggino, T.; Gadducci, A.; D’Addario, V.; Pecorelli, S.; Lissoni, A.; Stella, M.; Romagnolo, C.; Federghini, M.; Zucca, S.; Trio, D. Prospective multicenter study on CA 125 in postmenopausal pelvic masses. Gynecol. Oncol. 1994, 54, 117–123. [Google Scholar] [CrossRef] [PubMed]
- Choi, H.J.; Lee, Y.Y.; Sohn, I.; Kim, Y.M.; Kim, J.W.; Kang, S.; Kim, B.G. Comparison of CA 125 alone and risk of ovarian malignancy algorithm (ROMA) in patients with adnexal mass: A multicenter study. Curr. Probl. Cancer 2020, 44, 100508. [Google Scholar] [CrossRef] [PubMed]
- Sevinc, A.; Adli, M.; Kalender, M.E.; Camci, C. Benign causes of increased serum CA-125 concentration. Lancet Oncol. 2007, 8, 1054–1055. [Google Scholar] [CrossRef]
- Dunton, C.J.; Hutchcraft, M.L.; Bullock, R.G.; Northrop, L.E.; Ueland, F.R. Salvaging Detection of Early-Stage Ovarian Malignancies When CA125 Is Not Informative. Diagnostics 2021, 11, 1440. [Google Scholar] [CrossRef]
- Høgdall, E.V.; Christensen, L.; Kjaer, S.K.; Blaakaer, J.; Kjaerbye-Thygesen, A.; Gayther, S.; Jacobs, I.J.; Høgdall, C.K. CA125 expression pattern, prognosis and correlation with serum CA125 in ovarian tumor patients. From The Danish "MALOVA" Ovarian Cancer Study. Gynecol. Oncol. 2007, 104, 508–515. [Google Scholar] [CrossRef]
- Ataseven, B.; du Bois, A.; Reinthaller, A.; Traut, A.; Heitz, F.; Aust, S.; Prader, S.; Polterauer, S.; Harter, P.; Grimm, C. Pre-operative serum albumin is associated with post-operative complication rate and overall survival in patients with epithelial ovarian cancer undergoing cytoreductive surgery. Gynecol. Oncol. 2015, 138, 560–565. [Google Scholar] [CrossRef]
- Seebacher, V.; Grimm, C.; Reinthaller, A.; Heinze, G.; Tempfer, C.; Hefler, L.; Polterauer, S. The value of serum albumin as a novel independent marker for prognosis in patients with endometrial cancer. Eur. J. Obstet. Gynecol. Reprod. Biol. 2013, 171, 101–106. [Google Scholar] [CrossRef]
- Bekos, C.; Polterauer, S.; Seebacher, V.; Bartl, T.; Joura, E.; Reinthaller, A.; Sturdza, A.; Horvat, R.; Schwameis, R.; Grimm, C. Pre-operative hypoalbuminemia is associated with complication rate and overall survival in patients with vulvar cancer undergoing surgery. Arch. Gynecol. Obstet. 2019, 300, 1015–1022. [Google Scholar] [CrossRef] [PubMed] [Green Version]
- Reiser, E.; Aust, S.; Seebacher, V.; Reinthaller, A.; Helmy-Bader, S.; Schwameis, R.; Grimm, C.; Polterauer, S. Preoperative C-reactive protein serum levels as a predictive diagnostic marker in patients with adnexal masses. Gynecol. Oncol. 2017, 147, 690–694. [Google Scholar] [CrossRef] [PubMed]
- Reiser, E.; Aust, S.; Seebacher, V.; Reinthaller, A.; von Mersi, H.; Schwameis, R.; Polterauer, S.; Grimm, C.; Helmy-Bader, S. Gamma-glutamyltransferase as a preoperative differential diagnostic marker in patients with adnexal mass. Eur. J. Obstet. Gynecol. Reprod. Biol. 2019, 239, 16–20. [Google Scholar] [CrossRef] [PubMed]
- Bastani, A.; Asghary, A.; Heidari, M.H.; Karimi-Busheri, F. Evaluation of the sensitivity and specificity of serum level of prostasin, CA125, LDH, AFP, and hCG+β in epithelial ovarian cancer patients. Eur. J. Gynaecol. Oncol. 2017, 38, 418–424. [Google Scholar]
- Hastie, T.; Tibshirani, R.; Tibshirani, R.J. Extended comparisons of best subset selection, forward stepwise selection, and the lasso. arXiv 2017, arXiv:1707.08692. [Google Scholar]
- Carreras-Dieguez, N.; Glickman, A.; Munmany, M.; Casanovas, G.; Agustí, N.; Díaz-Feijoo, B.; Saco, A.; Sánchez, B.; Gaba, L.; Angeles, M.A.; et al. Comparison of HE4, CA125, ROMA and CPH-I for Preoperative Assessment of Adnexal Tumors. Diagnostics 2022, 12, 226. [Google Scholar] [CrossRef]
- Al Musalhi, K.; Al Kindi, M.; Al Aisary, F.; Ramadhan, F.; Al Rawahi, T.; Al Hatali, K.; Mula-Abed, W.A. Evaluation of HE4, CA-125, Risk of Ovarian Malignancy Algorithm (ROMA) and Risk of Malignancy Index (RMI) in the Preoperative Assessment of Patients with Adnexal Mass. Oman Med. J. 2016, 31, 336–344. [Google Scholar] [CrossRef]
- Dayyani, F.; Uhlig, S.; Colson, B.; Simon, K.; Rolny, V.; Morgenstern, D.; Schlumbrecht, M. Diagnostic Performance of Risk of Ovarian Malignancy Algorithm Against CA125 and HE4 in Connection With Ovarian Cancer: A Meta-analysis. Int. J. Gynecol. Cancer 2016, 26, 1586–1593. [Google Scholar] [CrossRef]
- Minar, L.; Felsinger, M.; Cermakova, Z.; Zlamal, F.; Bienertova-Vasku, J. Comparison of the Copenhagen Index versus ROMA for the preoperative assessment of women with ovarian tumors. Int. J. Gynaecol. Obstet. 2018, 140, 241–246. [Google Scholar] [CrossRef]
- Bennette, C.; Vickers, A. Against quantiles: Categorization of continuous variables in epidemiologic research, and its discontents. BMC Med. Res. Methodol. 2012, 12, 21. [Google Scholar] [CrossRef] [PubMed] [Green Version]
- Gatta, A.; Verardo, A.; Bolognesi, M. Hypoalbuminemia. Intern. Emerg. Med. 2012, 7 (Suppl. S3), S193–S199. [Google Scholar] [CrossRef] [PubMed]
- Fleck, A.; Raines, G.; Hawker, F.; Trotter, J.; Wallace, P.I.; Ledingham, I.M.; Calman, K.C. Increased vascular permeability: A major cause of hypoalbuminaemia in disease and injury. Lancet 1985, 1, 781–784. [Google Scholar] [CrossRef]
- Hefler, L.A.; Concin, N.; Hofstetter, G.; Marth, C.; Mustea, A.; Sehouli, J.; Zeillinger, R.; Leipold, H.; Lass, H.; Grimm, C.; et al. Serum C-reactive protein as independent prognostic variable in patients with ovarian cancer. Clin. Cancer Res. 2008, 14, 710–714. [Google Scholar] [CrossRef] [PubMed] [Green Version]
- Marnell, L.; Mold, C.; Du Clos, T.W. C-reactive protein: Ligands, receptors and role in inflammation. Clin. Immunol. 2005, 117, 104–111. [Google Scholar] [CrossRef] [PubMed]
- Mitsunaga, S.; Ikeda, M.; Shimizu, S.; Ohno, I.; Takahashi, H.; Okuyama, H.; Ueno, H.; Morizane, C.; Kondo, S.; Sakamoto, Y.; et al. C-Reactive Protein Level Is an Indicator of the Aggressiveness of Advanced Pancreatic Cancer. Pancreas 2016, 45, 110–116. [Google Scholar] [CrossRef]
- Wulaningsih, W.; Holmberg, L.; Garmo, H.; Malmstrom, H.; Lambe, M.; Hammar, N.; Walldius, G.; Jungner, I.; Ng, T.; Van Hemelrijck, M. Serum lactate dehydrogenase and survival following cancer diagnosis. Br. J. Cancer 2015, 113, 1389–1396. [Google Scholar] [CrossRef]
- Mounce, L.T.; Hamilton, W.; Bailey, S.E. Cancer incidence following a high-normal platelet count: Cohort study using electronic healthcare records from English primary care. Br. J. Gen. Pract. 2020, 70, e622–e628. [Google Scholar] [CrossRef]
- Winarto, H.; Laihad, B.J.; Nuranna, L. Modification of cutoff values for HE4, CA125, the Risk of Malignancy Index, and the Risk of Malignancy Algorithm for ovarian cancer detection in Jakarta, Indonesia. Asian Pac. J. Cancer Prev. 2014, 15, 1949–1953. [Google Scholar] [CrossRef] [Green Version]
- Lenhard, M.; Stieber, P.; Hertlein, L.; Kirschenhofer, A.; Fürst, S.; Mayr, D.; Nagel, D.; Hofmann, K.; Krocker, K.; Burges, A. The diagnostic accuracy of two human epididymis protein 4 (HE4) testing systems in combination with CA125 in the differential diagnosis of ovarian masses. Clin. Chem. Lab. Med. 2011, 49, 2081–2088. [Google Scholar] [CrossRef] [Green Version]
- Moore, R.G.; McMeekin, D.S.; Brown, A.K.; DiSilvestro, P.; Miller, M.C.; Allard, W.J.; Gajewski, W.; Kurman, R.; Bast, R.C.; Skates, S.J. A novel multiple marker bioassay utilizing HE4 and CA125 for the prediction of ovarian cancer in patients with a pelvic mass. Gynecol. Oncol. 2009, 112, 40–46. [Google Scholar] [CrossRef] [Green Version]
- Karlsen, M.A.; Høgdall, E.V.; Christensen, I.J.; Borgfeldt, C.; Kalapotharakos, G.; Zdrazilova-Dubska, L.; Chovanec, J.; Lok, C.A.; Stiekema, A.; Mutz-Dehbalaie, I.; et al. A novel diagnostic index combining HE4, CA125 and age may improve triage of women with suspected ovarian cancer—An international multicenter study in women with an ovarian mass. Gynecol. Oncol. 2015, 138, 640–646. [Google Scholar] [CrossRef] [PubMed]
- Moore, R.G.; Brown, A.K.; Miller, M.C.; Skates, S.; Allard, W.J.; Verch, T.; Steinhoff, M.; Messerlian, G.; DiSilvestro, P.; Granai, C.O.; et al. The use of multiple novel tumor biomarkers for the detection of ovarian carcinoma in patients with a pelvic mass. Gynecol. Oncol. 2008, 108, 402–408. [Google Scholar] [CrossRef] [PubMed]








| Benign (1192) | BTO (66) | EOC (294) | q-Value 1 | |
|---|---|---|---|---|
| Age (years), median (IQR) | 42.0 (32.0–54.0) | 49 (40.5–63.75) | 61.0 (52.0–70.0) | 1.04 × 10−55 |
| GGT (U/L), median (IQR) | 15 (11–24) | 17 (10–24) | 20 (13–33) | 1.17 × 10−07 |
| AP (U/L), median (IQR) | 65 (52–82) | 77 (59–90) | 80 (65–103) | 2.91 × 10−18 |
| LDH (U/L), median (IQR) | 167 (143–199) | 182 (160–225) | 223 (181–298) | 7.31 × 10−44 |
| Hemoglobin (g/L), median (IQR) | 13.3 (12.6–14.1) | 13.1 (12.4–14.1) | 12.6 (11.4–13.5) | 1.15 × 10−11 |
| Platelets (G/L), median (IQR) | 257 (222–306) | 255 (226–318) | 340 (258–423) | 4.26 × 10−29 |
| Leucocytes (G/L), median (IQR) | 6.8 (5.6–8.4) | 5.7 (4.6–7.9) | 7.4 (6.1–9.5) | 1.26 × 10−05 |
| Fibrinogen (mg/dL), median (IQR) | 324 (294–401) | 388 (331–448) | 486 (384–581) | 3.20 × 10−46 |
| CA19-9 (U/mL), median (IQR) | 11.0 (5.9–22.3) | 12.0 (6.1–46.7) | 12.7 (5.7–37.4) | 0.112 |
| CEA (ng/mL), median (IQR) | 1.4 (0.9–2.6) | 2.1 (1.0–4.7) | 1.6 (0.9–3.1) | 6.52 × 10−07 |
| CRP (mg/dL), median (IQR) | 0.5 (0.2–0.6) | 0.5 (0.5–1.0) | 1.7 (0.5–5.7) | 3.47 × 10−47 |
| CA125 (kU/L), median (IQR) | 19.8 (12.0–37.7) | 36.0 (20.75–102.1) | 455.9 (130.5–1389.0) | 1.44 × 10−114 |
| Albumin (mg/dL), median (IQR) | 43.4 (41.0–45.8) | 42.7 (39.9–44.7) | 39.1 (34.6–42.5) | 4.90 × 10−46 |
Publisher’s Note: MDPI stays neutral with regard to jurisdictional claims in published maps and institutional affiliations. |
© 2022 by the authors. Licensee MDPI, Basel, Switzerland. This article is an open access article distributed under the terms and conditions of the Creative Commons Attribution (CC BY) license (https://creativecommons.org/licenses/by/4.0/).
Share and Cite
Reiser, E.; Pils, D.; Grimm, C.; Hoffmann, I.; Polterauer, S.; Kranawetter, M.; Aust, S. Defining Models to Classify between Benign and Malignant Adnexal Masses Using Routine Laboratory Parameters. Cancers 2022, 14, 3210. https://doi.org/10.3390/cancers14133210
Reiser E, Pils D, Grimm C, Hoffmann I, Polterauer S, Kranawetter M, Aust S. Defining Models to Classify between Benign and Malignant Adnexal Masses Using Routine Laboratory Parameters. Cancers. 2022; 14(13):3210. https://doi.org/10.3390/cancers14133210
Chicago/Turabian StyleReiser, Elisabeth, Dietmar Pils, Christoph Grimm, Ines Hoffmann, Stephan Polterauer, Marlene Kranawetter, and Stefanie Aust. 2022. "Defining Models to Classify between Benign and Malignant Adnexal Masses Using Routine Laboratory Parameters" Cancers 14, no. 13: 3210. https://doi.org/10.3390/cancers14133210
APA StyleReiser, E., Pils, D., Grimm, C., Hoffmann, I., Polterauer, S., Kranawetter, M., & Aust, S. (2022). Defining Models to Classify between Benign and Malignant Adnexal Masses Using Routine Laboratory Parameters. Cancers, 14(13), 3210. https://doi.org/10.3390/cancers14133210

