Mode Optimization of Microelectromechanical-System Traveling-Wave Ultrasonic Motor Based on Kirigami
Abstract
1. Introduction
2. Design Principle
2.1. Principle of Kirigami
2.2. Kirigami Pattern on Inner Boundary of Stator
3. Optimization Model
3.1. Optimization Model for Orthogonal Modes with Odd Nodal Diameters
3.2. Optimization Model for Orthogonal Modes with Even Nodal Diameters
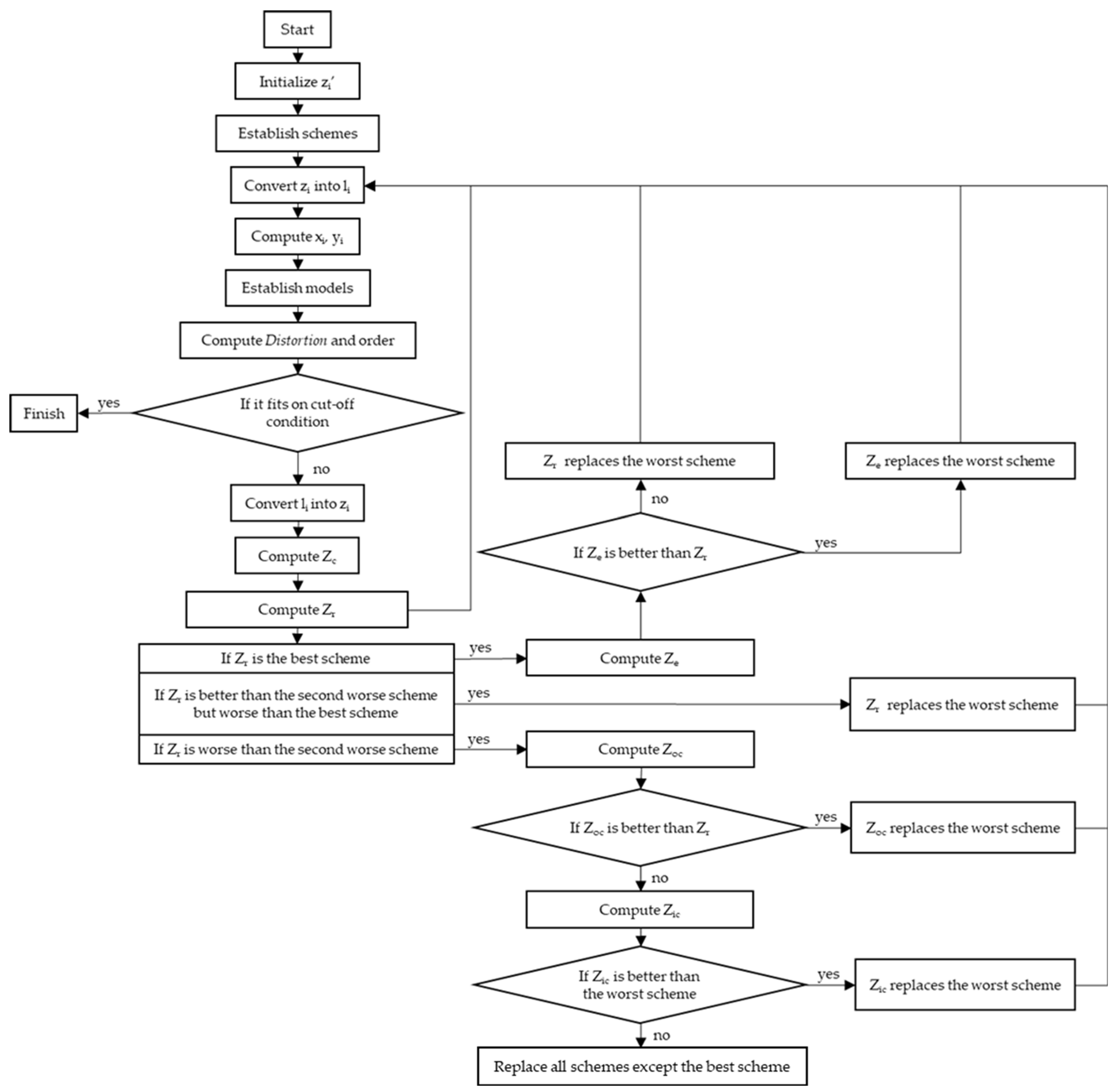
3.3. Algorithm for Searching for the Solution
4. Optimization Result and Discussion
5. Conclusions
Author Contributions
Funding
Data Availability Statement
Conflicts of Interest
References
- Huang, Z.; Shi, S.; Chen, W.; Wang, L.; Wu, L.; Liu, Y. Development of a novel spherical stator multi-DOF ultrasonic motor using in-plane non-axisymmetric mode. Mech. Syst. Signal Process. 2020, 140, 106658. [Google Scholar] [CrossRef]
- Li, H.; Tian, X.; Shen, Z.; Li, K.; Liu, Y. A low-speed linear stage based on vibration trajectory control of a bending hybrid piezoelectric ultrasonic motor. Mech. Syst. Signal Process. 2019, 132, 523–534. [Google Scholar] [CrossRef]
- Gao, X.; Yang, J.; Wu, J.; Xin, X.; Li, Z.; Yuan, X.; Shen, X.; Dong, S. Piezoelectric Actuators and Motors: Materials, Designs, and Applications. Adv. Mater. Technol. 2020, 5, 1900716. [Google Scholar] [CrossRef]
- Liu, X.; Zhao, G.; Qiu, J. Improving the performance of ultrasonic motors in low-pressure, variable-temperature environments. Tribol. Int. 2021, 160, 107000. [Google Scholar] [CrossRef]
- Rudy, R.Q.; Smith, G.L.; DeVoe, D.L.; Polcawich, R.G. Millimeter-Scale Traveling Wave Rotary Ultrasonic Motors. J. Microelectromech. Syst. 2015, 24, 108–114. [Google Scholar] [CrossRef]
- Smith, G.L.; Rudy, R.Q.; Polcawich, R.G.; DeVoe, D.L. Integrated thin-film piezoelectric traveling wave ultrasonic motors. Sens. Actuators A Phys. 2012, 188, 305–311. [Google Scholar] [CrossRef]
- Zhou, W.; He, J.; Ran, L.; Chen, L.; Zhan, L.; Chen, Q.; Yu, H.; Peng, B. A Piezoelectric Microultrasonic Motor with High Q and Good Mode Match. IEEE-ASME Trans. Mechatron. 2021, 26, 1773–1781. [Google Scholar] [CrossRef]
- Qin, F.; Dai, G.; Sun, X.; Xu, Q.; Du, Y.; Bao, J. A Novel PZT-Based Traveling-Wave Micromotor With High Performance and Unconstrained Coaxial Rotation. J. Microelectromech. Syst. 2018, 27, 635–642. [Google Scholar] [CrossRef]
- Ran, L.; Zhou, W.; He, J.; Zhan, L.; Chen, Q.; Yu, H.; Peng, B. A novel three-dimensional contact model of piezoelectric traveling wave ultrasonic micromotor. Smart Mater. Struct. 2020, 29, 075016. [Google Scholar] [CrossRef]
- Zhao, K.; Wang, D.; Wang, Z.; Jiang, C.; Abbas, Z.; Zheng, Y.; Yang, Q.; Tang, B.; Liu, T.; Tao, F.; et al. Fabrication of piezoelectric thick-film stator using electrohydrodynamic jet printing for micro rotary ultrasonic motors. Ceram. Int. 2020, 46, 26129–26135. [Google Scholar] [CrossRef]
- Yang, T.; Li, X.; Sun, X.; Wang, Y.; Chen, Y.; Gong, D.; Du, Y. An embedded capacitive sensor for in-situ angular detection of micromotor. Microelectron. J. 2021, 114, 105088. [Google Scholar] [CrossRef]
- Hareesh, P.; DeVoe, D.L. Miniature Bulk PZT Traveling Wave Ultrasonic Motors for Low-Speed High-Torque Rotary Actuation. J. Microelectromech. Syst. 2018, 27, 547–554. [Google Scholar] [CrossRef]
- Zhao, C. Operating Mechanism and Modeling of Traveling Wave Rotary Ultrasonic Motor. In Ultrasonic Motors: Technologies and Applications; Springer: Berlin/Heidelberg, Germany, 2011; pp. 118–160. [Google Scholar]
- He, J.; Chen, Y.; Cao, B.; Li, X.; Yang, T.; Hu, Z.; Ran, L.; Zhou, W. Traveling wave distortion of MEMS ultrasonic motor induced by anisotropic elasticity. Mech. Syst. Signal Process. 2023, 189, 110083. [Google Scholar] [CrossRef]
- Kumar, A.; Krousgrill, C.M. Mode-splitting and quasi-degeneracies in circular plate vibration problems: The example of free vibrations of the stator of a traveling wave ultrasonic motor. J. Sound Vib. 2012, 331, 5788–5802. [Google Scholar] [CrossRef]
- Zhang, D.; Wang, S. Spatial-dependent resonance mode and frequency of rotationally periodic structures subjected to standing wave excitation. Mech. Syst. Signal Process. 2017, 94, 482–498. [Google Scholar] [CrossRef]
- Liu, J.; Wang, S.; Wang, Z.; Gao, N.; Zhang, D. Estimation and elimination of eigenvalue splitting and vibration instability of ring-shaped periodic structure subjected to three-axis angular velocity components. Meccanica 2019, 54, 2539–2563. [Google Scholar] [CrossRef]
- Wang, S.; Xiu, J.; Gu, J.; Xu, J.; Liu, J.; Shen, Z. Prediction and suppression of inconsistent natural frequency and mode coupling of a cylindrical ultrasonic stator. Proc. Inst. Mech. Eng. Part C J. Mech. Eng. Sci. 2010, 224, 1853–1862. [Google Scholar] [CrossRef]
- Zhang, D.; Wang, S.; Xiu, J. Piezoelectric parametric effects on wave vibration and contact mechanics of traveling wave ultrasonic motor. Ultrasonics 2017, 81, 118–126. [Google Scholar] [CrossRef]
- Zhang, J.; Wang, L.; Tai, G.; Zhou, J.; Sun, W.; Hu, H.; Guo, W. Splitting of vibration mode in an imperfect submicron circular plate. Acta Mech. 2021, 232, 1729–1739. [Google Scholar] [CrossRef]
- Mortazavi, B.; Lherbier, A.; Fan, Z.; Harju, A.; Rabczuk, T.; Charlier, J.-C. Thermal and electronic transport characteristics of highly stretchable graphene kirigami. Nanoscale 2017, 9, 16329–16341. [Google Scholar] [CrossRef]
- Zheng, B.; Gu, G.X. Tuning the graphene mechanical anisotropy via defect engineering. Carbon 2019, 155, 697–705. [Google Scholar] [CrossRef]
- Chen, K.; Yuan, M.; Zheng, H.M.; Chen, S.H. On the determination and optimization of apparent “elastic limit” of kirigami metallic glasses. Phys. B Condens. Matter 2021, 609, 412901. [Google Scholar] [CrossRef]
- Blees, M.K.; Barnard, A.W.; Rose, P.A.; Roberts, S.P.; McGill, K.L.; Huang, P.Y.; Ruyack, A.R.; Kevek, J.W.; Kobrin, B.; Muller, D.A.; et al. Graphene kirigami. Nature 2015, 524, 204–207. [Google Scholar] [CrossRef] [PubMed]
- Taniyama, H.; Iwase, E. Design of Rigidity and Breaking Strain for a Kirigami Structure with Non-Uniform Deformed Regions. Micromachines 2019, 10, 395. [Google Scholar] [CrossRef] [PubMed]
- Wang, Y.; Wang, S.; Zhu, D. Dual-mode frequency splitting elimination of ring periodic structures via feature shifting. Proc. Inst. Mech. Eng. Part C J. Mech. Eng. Sci. 2016, 230, 3347–3357. [Google Scholar] [CrossRef]
- D’Errico, J. Fminsearchbnd, Fminsearchcon, Version 1.4.0.0; MATLAB Central File Exchange: Natick, MA, USA, 2025; Available online: https://www.mathworks.com/matlabcentral/fileexchange/8277-fminsearchbnd-fminsearchcon (accessed on 19 November 2024).
- Hopcroft, M.A.; Nix, W.D.; Kenny, T.W. What is the Young’s Modulus of Silicon? J. Microelectromech. Syst. 2010, 19, 229–238. [Google Scholar] [CrossRef]
- Muralt, P.; Ledermann, N.; Paborowski, J.; Barzegar, A.; Gentil, S.; Belgacem, B.; Petitgrand, S.; Bosseboeuf, A.; Setter, N. Piezoelectric micromachined ultrasonic transducers based on PZT thin films. IEEE Trans. Ultrason. Ferroelectr. Freq. Control 2005, 52, 2276–2288. [Google Scholar] [CrossRef]








| PZT | SCS | |
|---|---|---|
| Density ρ (kg/m3) | 7800 | 2330 |
| Elastic constants C11, C22 (GPa) | 132 | 194.5 |
| Elastic constants C12, C21 (GPa) | 71 | 35.7 |
| Elastic constants C13, C31, C23, C32 (GPa) | 73 | 64.1 |
| Elastic constants C33 (GPa) | 115 | 165.7 |
| Elastic constants C44, C55 (GPa) | 30 | 79.6 |
| Elastic constants C66 (GPa) | 26 | 50.9 |
| Other elastic constants (GPa) | 0 | 0 |
| Thickness(μm) | 3 | 25 |
| Outer radius R (μm) | 2000 | 2000 |
| Initial inner radius r0 (μm) | 500 | 500 |
| Upper boundary for the radial cutting lengths lmax (μm) | 300 | 300 |
Disclaimer/Publisher’s Note: The statements, opinions and data contained in all publications are solely those of the individual author(s) and contributor(s) and not of MDPI and/or the editor(s). MDPI and/or the editor(s) disclaim responsibility for any injury to people or property resulting from any ideas, methods, instructions or products referred to in the content. |
© 2025 by the authors. Licensee MDPI, Basel, Switzerland. This article is an open access article distributed under the terms and conditions of the Creative Commons Attribution (CC BY) license (https://creativecommons.org/licenses/by/4.0/).
Share and Cite
Li, R.; Ran, L.; Wang, C.; He, J.; Zhou, W. Mode Optimization of Microelectromechanical-System Traveling-Wave Ultrasonic Motor Based on Kirigami. Micromachines 2025, 16, 239. https://doi.org/10.3390/mi16020239
Li R, Ran L, Wang C, He J, Zhou W. Mode Optimization of Microelectromechanical-System Traveling-Wave Ultrasonic Motor Based on Kirigami. Micromachines. 2025; 16(2):239. https://doi.org/10.3390/mi16020239
Chicago/Turabian StyleLi, Rong, Longqi Ran, Cong Wang, Jiangbo He, and Wu Zhou. 2025. "Mode Optimization of Microelectromechanical-System Traveling-Wave Ultrasonic Motor Based on Kirigami" Micromachines 16, no. 2: 239. https://doi.org/10.3390/mi16020239
APA StyleLi, R., Ran, L., Wang, C., He, J., & Zhou, W. (2025). Mode Optimization of Microelectromechanical-System Traveling-Wave Ultrasonic Motor Based on Kirigami. Micromachines, 16(2), 239. https://doi.org/10.3390/mi16020239

