Fast Fabrication of Complex Surficial Micro-Features Using Sequential Lithography and Jet Electrochemical Machining
Abstract
1. Introduction
2. Materials and Method
2.1. Description of the Method
- a.
- Clean and spin coatingThe photoresist is spin coated on the workpiece surface which is cleaned in alcohol and acetone in an ultrasonic bath (Figure 1a);
- b.
- ExposureAfter the soft baking, a UV oven is employed to expose the photoresist through a photo mask (Figure 1b);
- c.
- Hard bakingThe patterned photoresist is structured on the workpiece surface through resist development and hard baking (Figure 1c);
- d.
- Mask electrolyte jet machiningThe electrochemical cell consisting of workpiece with patterned photoresist (anode) and an electrolyte nozzle (cathode) is activated. The electrolyte nozzle travels back and forth over the workpiece surface with a given velocity and in a certain crossing path, and electrochemical reactions and material dissolutions take place selectively (Figure 1d);
- e.
- micro lettersAfter the photoresist removal process, the result is micro letters which are fabricated over the workpiece within the exposed path (Figure 1e).
2.2. Experimental System
2.3. Experimental Design and Data Collection
3. Results and Discussions
3.1. Fabrication of Surface Micro-Letters
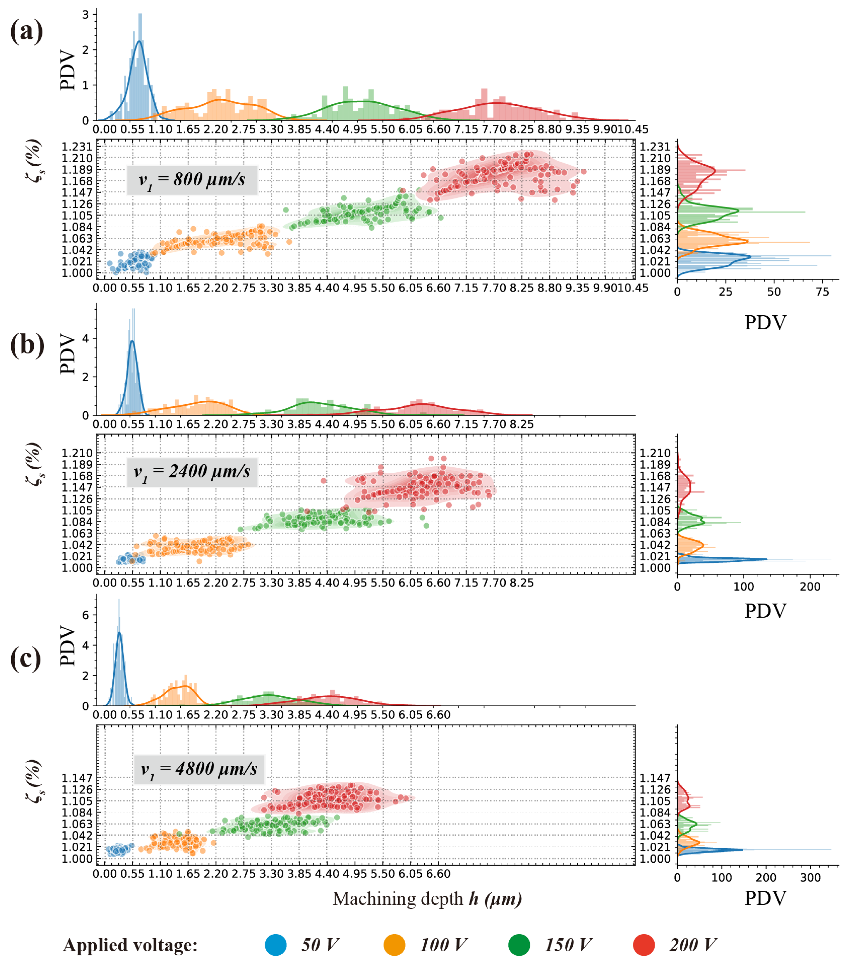
3.2. Investigation on Shape Accuracy
- 1.
- intergranular corrosionIn case of stainless steel (depending on heat treatment), the susceptibility to intergranular corrosion can lead to non-uniform dissolution thereby deteriorating shape uniformity as illustrated in Figure 9. This phenomenon can be steady decline by pulse power supply [34] and will be investigated in future works.
- 2.
- mask failureThe thin masks are prone to deformation, failure and delamination due to electrolyte flow field and machining conditions as illustrated in Figure 10. This can lead to increased overcut and deterioration of shape accuracy. This issue can be conveniently addressed by employing a thicker mask.
3.3. Investigation on Repeatability
4. Conclusions
- 1.
- A hybrid process of lithography and Jet-ECM is presented and the process capability is demonstrated through fabrication of complex microstructures such as micro letters, fishbone and concentric circle.
- -
- quantitative assessment of machining depth and similarity ratio is presented in probability density function of distribution.
- -
- the probability density value of similarity ratio and machining depth both influenced by intergranular corrosion, and the value of the similarity ratio also susceptible to mask failure.
- 2.
- surface structuring with good repeatability (minimum SD of shape error ratio ) and shape accuracy (minimum shape error of 0.039%) is achieved.
- 3.
- by analyzing the distribution of experimental results, faster nozzle speed suggests less mask failure possibility hence beneficial for improving shape accuracy. For applied voltage of U = 50 V, with the nozzle speed decreased from 2400 m/s to 800 m/s, the probability density value of similarity ratio decreased by 71.917%, where as the value of machining depth decreased by 47.790%.
- 4.
- by analyzing the standard deviation of experimental results, a faster nozzle speed can improve the uniformity of microstructures in batch fabrication. The mean value of of the similarity ratio decreased from 2.008 to 0.297, and mean value of of depth decreased from 0.747 to 0.080 as nozzle speed increased from 800 m/s to 2400 m/s.
Author Contributions
Funding
Conflicts of Interest
References
- Saxena, K.K.; Qian, J.; Reynaerts, D. A review on process capabilities of electrochemical micromachining and its hybrid variants. Int. J. Mach. Tools Manuf. 2018, 127, 28–56. [Google Scholar] [CrossRef]
- Lohrengel, M.M.; Rataj, K.P.; Münninghoff, T. Electrochemical Machining—Mechanisms of anodic dissolution. Electrochim. Acta 2016, 201, 348–353. [Google Scholar] [CrossRef]
- Datta, M.; Harris, D. Electrochemical micromachining: An environmentally friendly, high speed processing technology. Electrochim. Acta 1997, 42, 3007–3013. [Google Scholar] [CrossRef]
- Meng, L.; Zeng, Y.; Zhu, D. Investigation on Wire Electrochemical Micro Machining of Ni-based Metallic Glass. Electrochim. Acta 2017, 233, 274–283. [Google Scholar] [CrossRef]
- Liu, W.; Ao, S.; Li, Y.; Liu, Z.; Zhang, H.; Manladan, S.M.; Luo, Z.; Wang, Z. Effect of Anodic Behavior on Electrochemical Machining of TB6 Titanium Alloy. Electrochim. Acta 2017, 233, 190–200. [Google Scholar] [CrossRef]
- Wang, Y.; Xu, Z.; Zhang, A. Anodic characteristics and electrochemical machining of two typical γ-TiAl alloys and its quantitative dissolution model in NaNO3 solution. Electrochim. Acta 2020, 331, 135429. [Google Scholar] [CrossRef]
- Hackert-Oschätzchen, M.; Martin, A.; Meichsner, G.; Zinecker, M.; Schubert, A. Microstructuring of carbide metals applying Jet Electrochemical Machining. Precis. Eng. 2013, 37, 621–634. [Google Scholar] [CrossRef]
- Lohrengel, M.M.; Rataj, K.P.; Schubert, N.; Schneider, M.; Höhn, S.; Michaelis, A.; Hackert-Oschätzchen, M.; Martin, A.; Schubert, A. Electrochemical machining of hard metals—WC/Co as example. Powder Metall. 2014, 57, 21–30. [Google Scholar] [CrossRef]
- Natsu, W.; Ikeda, T.; Kunieda, M. Generating complicated surface with electrolyte jet machining. Precis. Eng. 2007, 31, 33–39. [Google Scholar] [CrossRef]
- Guo, C.; Saxena, K.K.; Bellotti, M.; Qian, J.; Reynaerts, D. Fast Mesoscale Texturing by Multi-Electrode Scanning Micro Electrochemical Flow Cell. Procedia CIRP 2018, 68, 741–745. [Google Scholar] [CrossRef]
- Fang, X.; Wang, X.; Zhu, J.; Zeng, Y.; Qu, N. Wire Electrochemical Micromachining of Aluminum Rings for the Fabrication of Short-Millimeter Corrugated Horns. Micromachines 2020, 11, 122. [Google Scholar] [CrossRef] [PubMed]
- Saxena, K.K.; Qian, J.; Reynaerts, D. A tool-based hybrid laser-electrochemical micromachining process: Experimental investigations and synergistic effects. Int. J. Mach. Tools Manuf. 2020. [Google Scholar] [CrossRef]
- Chen, X.; Qu, N.; Li, H.; Xu, Z. Electrochemical micromachining of micro-dimple arrays using a polydimethylsiloxane (PDMS) mask. J. Mater. Process. Technol. 2016, 229, 102–110. [Google Scholar] [CrossRef]
- Hackert-Oschätzchen, M.; Meichsner, G.; Zinecker, M.; Martin, A.; Schubert, A. Micro machining with continuous electrolytic free jet. Precis. Eng. 2012, 36, 612–619. [Google Scholar] [CrossRef]
- Kawanaka, T.; Kato, S.; Kunieda, M.; Murray, J.W.; Clare, A.T. Selective Surface Texturing Using Electrolyte Jet Machining. Procedia CIRP 2014, 13, 345–349. [Google Scholar] [CrossRef]
- Zhang, X.; Song, X.; Ming, P.; Li, X.; Zeng, Y.; Cai, J. The Effect of Electrolytic Jet Orientation on Machining Characteristics in Jet Electrochemical Machining. Micromachines 2019, 10, 404. [Google Scholar] [CrossRef]
- Wang, M.; Shang, Y.; He, K.; Xu, X.; Chen, G. Optimization of Nozzle Inclination and Process Parameters in Air-Shielding Electrochemical Micromachining. Micromachines 2019, 10, 846. [Google Scholar] [CrossRef]
- Costa, H.L.; Hutchings, I.M. Development of a maskless electrochemical texturing method. J. Mater. Process. Technol. 2009, 209, 3869–3878. [Google Scholar] [CrossRef]
- Qu, N.; Chen, X.; Li, H.; Zeng, Y. Electrochemical micromachining of micro-dimple arrays on cylindrical inner surfaces using a dry-film photoresist. Chin. J. Aeronaut. 2014, 27, 1030–1036. [Google Scholar] [CrossRef]
- Hao, X.; Wang, L.; Wang, Q.; Guo, F.; Tang, Y.; Ding, Y.; Lu, B. Surface micro-texturing of metallic cylindrical surface with proximity rolling-exposure lithography and electrochemical micromachining. Appl. Surf. Sci. 2011, 257, 8906–8911. [Google Scholar] [CrossRef]
- Landolt, D.; Chauvy, P.F.; Zinger, O. Electrochemical micromachining, polishing and surface structuring of metals: Fundamental aspects and new developments. Electrochim. Acta 2003, 48, 3185–3201. [Google Scholar] [CrossRef]
- Qu, N.; Chen, X.; Li, H.; Zhu, D. Fabrication of PDMS micro through-holes for electrochemical micromachining. Int. J. Adv. Manuf. Technol. 2014, 72, 487–494. [Google Scholar] [CrossRef]
- Alkire, R.C. Effect of Fluid Flow on Convective Transport in Small Cavities. J. Electrochem. Soc. 1990, 137, 818. [Google Scholar] [CrossRef]
- Wu, M.; Guo, Z.; He, J.; Chen, X. Modeling and Simulation of the Material Removal Process in Electrolyte Jet Machining of Mass Transfer in Convection and Electric Migration. Procedia CIRP 2018, 68, 488–492. [Google Scholar] [CrossRef]
- Wu, M.; Liu, J.; He, J.; Chen, X.; Guo, Z. Fabrication of surface microstructures by mask electrolyte jet machining. Int. J. Mach. Tools Manuf. 2020, 148, 103471. [Google Scholar] [CrossRef]
- Wang, D.; Zhu, Z.; Zhu, D.; He, B.; Ge, Y. Reduction of stray currents in counter-rotating electrochemical machining by using a flexible auxiliary electrode mechanism. J. Mater. Process. Technol. 2017, 239, 66–74. [Google Scholar] [CrossRef]
- Rajurkar, K.P.; Sundaram, M.M.; Malshe, A.P. Review of Electrochemical and Electrodischarge Machining. Procedia CIRP 2013, 6, 13–26. [Google Scholar] [CrossRef]
- Daae Lampe, O.; Hauser, H. Interactive visualization of streaming data with Kernel Density Estimation. In Proceedings of the IEEE Pacific Visualization Symposium 2011, Hong Kong, China, 1–4 March 2011. [Google Scholar] [CrossRef]
- Botev, Z.I.; Grotowski, J.F.; Kroese, D.P. Kernel density estimation via diffusion. Ann. Stat. 2010, 38, 2916–2957. [Google Scholar] [CrossRef]
- Perrot, A.; Bourqui, R.; Hanusse, N.; Lalanne, F.; Auber, D. Large interactive visualization of density functions on big data infrastructure. In Proceedings of the IEEE Symposium on Large Data Analysis and Visualization 2015 (LDAV’2015), Chicago, IL, USA, 25–26 October 2015. [Google Scholar] [CrossRef]
- Duong, T.; Hazelton, M.L. Cross-validation bandwidth matrices for multivariate kernel density estimation. Scand. J. Stat. 2005, 32, 485–506. [Google Scholar] [CrossRef]
- Kristan, M.; Leonardis, A.; Skočaj, D. Multivariate online kernel density estimation with Gaussian kernels. Pattern Recognit. 2011, 44, 2630–2642. [Google Scholar] [CrossRef]
- Terrell, G.R.; Scott, D.W. Variable Kernel Density Estimation. Ann. Stat. 1992, 20, 1236–1265. [Google Scholar] [CrossRef]
- Rosenkranz, C.; Lohrengel, M.M.; Schultze, J.W. The surface structure during pulsed ECM of iron in NaNO3. Electrochim. Acta 2005, 50, 2009–2016. [Google Scholar] [CrossRef]













| MEJM [25] | TMEMM [13] | ||
|---|---|---|---|
| Width | 0.298 | 0.98 | |
| 0.029% | 0.925% | ||
| Depth | 0.747 | 1.13 | |
| 9.603% | 11.078% |
| Composition | Content (wt%) |
|---|---|
| Cr | 13.44 |
| Mn | 10.24 |
| Fe | 73.17 |
| Ni | 1.59 |
| Cu | 1.31 |
| Parameters | Conditions | |
|---|---|---|
| Workpiece material | Stainless steel | |
| Electrolyte solution | NaNO | |
| Electrolyte concentration (mol·L) | c | 0.8 |
| Electrolyte pressure (kPa) | P | 31 |
| Nozzle inner diameter (mm) | 2 | |
| Thickness of the photoresist layer (m) | 1.3 | |
| Working gap (mm) | d | 3.5 |
| Applied voltage (V) | U | 50, 100, 150, 200 |
| Nozzle travel rate (m·s) | v | 800, 2400, 4800 |
| U | Mean | Minimum | Maximum | |||||||
|---|---|---|---|---|---|---|---|---|---|---|
| 50 | 102.2 | 101.5 | 101.5 | 100.0 | 101.0 | 100.8 | 103.7 | 102.4 | 102.3 | |
| 100 | 105.9 | 103.9 | 102.9 | 103.4 | 101.1 | 100.9 | 108.5 | 105.8 | 104.9 | |
| (%) | 150 | 111.0 | 108.7 | 106.0 | 108.2 | 107.0 | 103.9 | 115.1 | 110.6 | 107.7 |
| 200 | 117.7 | 114.6 | 110.7 | 113.3 | 110.1 | 108.1 | 121.7 | 120.0 | 113.3 | |
| 50 | 2.210 | 1.478 | 1.488 | 0.039 | 0.977 | 0.774 | 3.745 | 2.364 | 2.319 | |
| 100 | 5.912 | 3.870 | 2.914 | 3.434 | 1.140 | 0.930 | 8.517 | 5.809 | 4.855 | |
| (%) | 150 | 10.96 | 8.738 | 5.971 | 8.209 | 6.979 | 3.854 | 15.10 | 10.61 | 7.722 |
| 200 | 17.70 | 14.64 | 10.73 | 13.29 | 10.07 | 8.149 | 21.66 | 19.95 | 13.31 | |
| 50 | 0.653 | 0.545 | 0.293 | 0.098 | 0.276 | 0.078 | 1.162 | 0.759 | 0.534 | |
| h | 100 | 2.288 | 1.829 | 1.454 | 0.953 | 0.544 | 0.719 | 3.650 | 2.841 | 2.154 |
| (m) | 150 | 5.098 | 4.298 | 3.275 | 3.584 | 2.683 | 1.475 | 6.646 | 6.361 | 4.594 |
| 200 | 7.775 | 6.188 | 4.420 | 5.898 | 4.002 | 3.148 | 9.473 | 7.603 | 5.955 | |
| U | SD | |||
|---|---|---|---|---|
| 50 | 0.937 | 0.309 | 0.297 | |
| 100 | 1.116 | 0.914 | 0.807 | |
| (%) | 150 | 1.322 | 0.877 | 0.866 |
| 200 | 2.008 | 1.925 | 1.239 | |
| 50 | 0.937 | 0.309 | 0.297 | |
| 100 | 1.116 | 0.914 | 0.807 | |
| (%) | 150 | 1.322 | 0.877 | 0.866 |
| 200 | 2.008 | 1.925 | 1.239 | |
| 50 | 0.186 | 0.097 | 0.080 | |
| h | 100 | 0.625 | 0.521 | 0.274 |
| (m) | 150 | 0.647 | 0.633 | 0.545 |
| 200 | 0.747 | 0.726 | 0.589 | |
Publisher’s Note: MDPI stays neutral with regard to jurisdictional claims in published maps and institutional affiliations. |
© 2020 by the authors. Licensee MDPI, Basel, Switzerland. This article is an open access article distributed under the terms and conditions of the Creative Commons Attribution (CC BY) license (http://creativecommons.org/licenses/by/4.0/).
Share and Cite
Wu, M.; Kumar Saxena, K.; Guo, Z.; Qian, J.; Reynaerts, D. Fast Fabrication of Complex Surficial Micro-Features Using Sequential Lithography and Jet Electrochemical Machining. Micromachines 2020, 11, 948. https://doi.org/10.3390/mi11100948
Wu M, Kumar Saxena K, Guo Z, Qian J, Reynaerts D. Fast Fabrication of Complex Surficial Micro-Features Using Sequential Lithography and Jet Electrochemical Machining. Micromachines. 2020; 11(10):948. https://doi.org/10.3390/mi11100948
Chicago/Turabian StyleWu, Ming, Krishna Kumar Saxena, Zhongning Guo, Jun Qian, and Dominiek Reynaerts. 2020. "Fast Fabrication of Complex Surficial Micro-Features Using Sequential Lithography and Jet Electrochemical Machining" Micromachines 11, no. 10: 948. https://doi.org/10.3390/mi11100948
APA StyleWu, M., Kumar Saxena, K., Guo, Z., Qian, J., & Reynaerts, D. (2020). Fast Fabrication of Complex Surficial Micro-Features Using Sequential Lithography and Jet Electrochemical Machining. Micromachines, 11(10), 948. https://doi.org/10.3390/mi11100948

