Melatonin Alleviates High-Fructose-Induced Renal Injury in Male Mice, Which Might Be Associated with the Regulation of Mitophagy and Fatty Acid Oxidation
Abstract
1. Introduction
2. Materials and Methods
2.1. Animals and Experimental Design
2.2. Serum Biochemical Analysis
2.3. Biochemical and Molecular Analyses of Renal Tissues
2.4. Renal Ultrastructure Observation
2.5. H&E Staining
2.6. ORO Staining
2.7. BODIPY Staining
2.8. Immunofluorescence
2.9. Renal ROS Assay
2.10. Renal ATP Measurement and Mitochondrial DNA Copy Number Detection
2.11. Statistical Analysis
3. Results
3.1. Effect of MLT on Body Weight and Kidney Index
3.2. Effect of MLT on Serum Biochemical Indicators
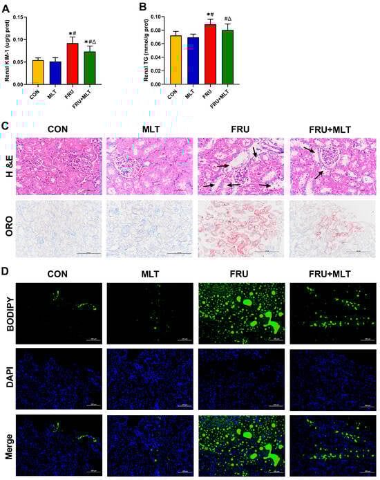
3.3. Effect of MLT on Renal Injury and Renal Lipid Accumulation
3.4. Effect of MLT on Renal ROS Accumulation, Renal Oxidative Stress and Renal Inflammation
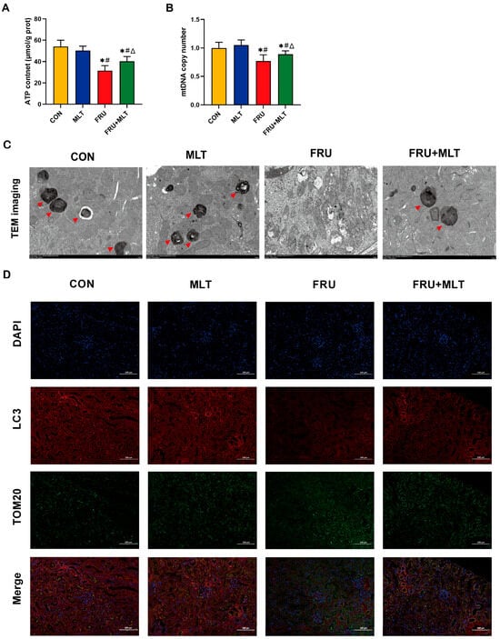
3.5. Effect of MLT on Renal Mitochondrial Damage and Renal Mitophagy
3.6. Effect of MLT on Renal Mitophagy, Mitochondrial Dynamics and FAO-Related Protein Expression
4. Discussion
5. Conclusions
Supplementary Materials
Author Contributions
Funding
Institutional Review Board Statement
Informed Consent Statement
Data Availability Statement
Conflicts of Interest
Abbreviations
| AMPK | AMP-activated protein kinase |
| ATP | adenosine triphosphate |
| BUN | urea nitrogen |
| CAT | catalase |
| CON | control |
| CPT1A | carnitine palmitoyltransferase 1A |
| Cre | creatinine |
| Drp1 | dynamin-related protein 1 |
| FAO | fatty acid oxidation |
| FIS1 | fission mitochondrial |
| FRU | fructose |
| GSH-Px | glutathione peroxidase |
| H&E | Hematoxylin and Eosin |
| KIM-1 | kidney injury molecule-1 |
| LC3 | Microtubule-associated protein light chain 3 |
| MDA | malonaldehyde |
| MLT | melatonin |
| Mfn1 | mitofusin1 |
| Mfn2 | mitofusin2 |
| mtDNA | mitochondrial DNA |
| OPA1 | optic atrophy 1 |
| ORO | Oil Red O |
| PINK1 | PTEN-induced kinase 1 |
| PPARα | peroxisome proliferator-activated receptor-alpha |
| P62 | Sequestosome-1 |
| P-AMPK | phosphorylated AMP-activated protein kinase |
| ROS | reactive oxygen species |
| SOD | superoxide dismutase |
| TC | total cholesterol |
| TEM | transmission electron microscope |
| TG | triglyceride |
| TOM20 | translocase of the outer membrane 20 |
| UA | uric acid |
References
- Herman, M.A.; Birnbaum, M.J. Molecular aspects of fructose metabolism and metabolic disease. Cell Metab. 2021, 33, 2329–2354. [Google Scholar] [CrossRef] [PubMed]
- Febbraio, M.A.; Karin, M. “Sweet death”: Fructose as a metabolic toxin that targets the gut-liver axis. Cell Metab. 2021, 33, 2316–2328. [Google Scholar] [CrossRef] [PubMed]
- Jung, S.; Bae, H.; Song, W.S.; Jang, C. Dietary Fructose and Fructose-Induced Pathologies. Annu. Rev. Nutr. 2022, 42, 45–66. [Google Scholar] [CrossRef]
- Cargnin-Carvalho, A.; de Mello, A.H.; Bressan, J.B.; Backes, K.M.; Uberti, M.F.; Fogaça, J.B.; da Rosa Turatti, C.; Cavalheiro, E.; Vilela, T.C.; Rezin, G.T. Can fructose influence the development of obesity mediated through hypothalamic alterations? J. Neurosci. Res. 2020, 98, 1662–1668. [Google Scholar] [CrossRef]
- Salehi-Sahlabadi, A.; Teymoori, F.; Ahmadirad, H.; Mokhtari, E.; Azadi, M.; Seraj, S.S.; Hekmatdoost, A. Nutrient patterns and non-alcoholic fatty liver disease in Iranian Adul: A case-control study. Front. Nutr. 2022, 9, 977403. [Google Scholar] [CrossRef]
- Hellwig, M.; Diel, P.; Eisenbrand, G.; Grune, T.; Guth, S.; Henle, T.; Humpf, H.U.; Joost, H.G.; Marko, D.; Raupbach, J.; et al. Dietary glycation compounds—Implications for human health. Crit. Rev. Toxicol. 2024, 54, 485–617. [Google Scholar] [CrossRef]
- Zawiasa, A.; Nowicki, M. Acute effects of fructose consumption on uric acid and plasma lipids in patients with impaired renal function. Metabolism 2013, 62, 1462–1469. [Google Scholar] [CrossRef]
- Yu, Y.W.; Li, M.X.; Zhang, Z.Y.; Yu, H. The deficiency of CX3CL1/CX3CR1 system ameliorates high fructose diet-induced kidney injury by regulating NF-κB pathways in CX3CR1-knock out mice. Int. J. Mol. Med. 2018, 41, 3577–3585. [Google Scholar] [CrossRef]
- Zhang, C.; Song, Y.; Chen, L.; Chen, P.; Yuan, M.; Meng, Y.; Wang, Q.; Zheng, G.; Qiu, Z. Urolithin A Attenuates Hyperuricemic Nephropathy in Fructose-Fed Mice by Impairing STING-NLRP3 Axis-Mediated Inflammatory Response via Restoration of Parkin-Dependent Mitophagy. Front. Pharmacol. 2022, 13, 907209. [Google Scholar] [CrossRef]
- Cheng, X.; Qiu, L.; Wang, F. 18α-Glycyrrhetinic acid (GA) ameliorates fructose-induced nephropathy in mice by suppressing oxidative stress, dyslipidemia and inflammation. Biomed. Pharmacother. 2020, 125, 109702. [Google Scholar] [CrossRef]
- Park, J.H.; Kang, H.J.; Lee, Y.K.; Kang, H.; Kim, J.; Chung, J.H.; Chang, J.S.; McPherron, A.C.; Lee, S.B. Inactivation of EWS reduces PGC-1α protein stability and mitochondrial homeostasis. Proc. Natl. Acad. Sci. USA 2015, 112, 6074–6079. [Google Scholar] [CrossRef]
- Pérez-Rodríguez, M.; García-Verdugo, A.; Sánchez-Mendoza, L.M.; Muñoz-Martín, A.; Bolaños, N.; Pérez-Sánchez, C.; Moreno, J.A.; Burón, M.I.; de Cabo, R.; González-Reyes, J.A.; et al. Cytochrome b(5) reductase 3 overexpression and dietary nicotinamide riboside supplementation promote distinctive mitochondrial alterations in distal convoluted tubules of mouse kidneys during aging. Aging Cell 2024, 23, e14273. [Google Scholar] [CrossRef]
- Nargesi, A.A.; Zhang, L.; Tang, H.; Jordan, K.L.; Saadiq, I.M.; Textor, S.C.; Lerman, L.O.; Eirin, A. Coexisting renal artery stenosis and metabolic syndrome magnifies mitochondrial damage, aggravating poststenotic kidney injury in pigs. J. Hypertens. 2019, 37, 2061–2073. [Google Scholar] [CrossRef] [PubMed]
- Sánchez-Lozada, L.G.; Madero, M.; Mazzali, M.; Feig, D.I.; Nakagawa, T.; Lanaspa, M.A.; Kanbay, M.; Kuwabara, M.; Rodriguez-Iturbe, B.; Johnson, R.J. Sugar, salt, immunity and the cause of primary hypertension. Clin. Kidney J. 2023, 16, 1239–1248. [Google Scholar] [CrossRef]
- Wang, X.; Luo, T.; Yang, Y.; Yang, L.; Liu, M.; Zou, Q.; Wang, D.; Yang, C.; Xue, Q.; Liu, S.; et al. TRPA1 protects against contrast-induced renal tubular injury by preserving mitochondrial dynamics via the AMPK/DRP1 pathway. Free Radic. Biol. Med. 2024, 224, 521–539. [Google Scholar] [CrossRef] [PubMed]
- Wang, Y.; Liu, Q.; Cai, J.; Wu, P.; Wang, D.; Shi, Y.; Huyan, T.; Su, J.; Li, X.; Wang, Q.; et al. Emodin prevents renal ischemia-reperfusion injury via suppression of CAMKII/DRP1-mediated mitochondrial fission. Eur. J. Pharmacol. 2022, 916, 174603. [Google Scholar] [CrossRef]
- Long, R.T.; Peng, J.B.; Huang, L.L.; Jiang, G.P.; Liao, Y.J.; Sun, H.; Hu, Y.D.; Liao, X.H. Augmenter of Liver Regeneration Alleviates Renal Hypoxia-Reoxygenation Injury by Regulating Mitochondrial Dynamics in Renal Tubular Epithelial Cells. Mol. Cells 2019, 42, 893–905. [Google Scholar] [CrossRef] [PubMed]
- Nguyen, D.; Alavi, M.V.; Kim, K.Y.; Kang, T.; Scott, R.T.; Noh, Y.H.; Lindsey, J.D.; Wissinger, B.; Ellisman, M.H.; Weinreb, R.N.; et al. A new vicious cycle involving glutamate excitotoxicity, oxidative stress and mitochondrial dynamics. Cell Death Dis. 2011, 2, e240. [Google Scholar] [CrossRef]
- Wu, S.; Zhou, F.; Zhang, Z.; Xing, D. Mitochondrial oxidative stress causes mitochondrial fragmentation via differential modulation of mitochondrial fission-fusion proteins. FEBS J. 2011, 278, 941–954. [Google Scholar] [CrossRef]
- Duan, P.; Tan, J.; Miao, Y.; Zhang, Q. PINK1/Parkin-Mediated Mitophagy Plays a Protective Role in Albumin Overload-Induced Renal Tubular Cell Injury. Front. Biosci. 2022, 27, 184. [Google Scholar] [CrossRef]
- Tang, C.; Livingston, M.J.; Liu, Z.; Dong, Z. Autophagy in kidney homeostasis and disease. Nat. Rev. Nephrol. 2020, 16, 489–508. [Google Scholar] [CrossRef] [PubMed]
- Tang, C.; Han, H.; Yan, M.; Zhu, S.; Liu, J.; Liu, Z.; He, L.; Tan, J.; Liu, Y.; Liu, H.; et al. PINK1-PRKN/PARK2 pathway of mitophagy is activated to protect against renal ischemia-reperfusion injury. Autophagy 2018, 14, 880–897. [Google Scholar] [CrossRef] [PubMed]
- Yang, Y.; Chen, Q.; Ying, X.; Wu, Z.; Zeng, W.; Miao, C.; Nan, Y.; Huang, Q.; Ai, K. Fully Biocompatible Tantalum-Based Antioxidant Nanoshields for Proximal Tubule Epithelial Cells-Targeted Mitochondrial Holistic Protection in Acute Kidney Injury. Adv. Mater. 2025, e06307. [Google Scholar] [CrossRef]
- Munusamy, S.; Saba, H.; Mitchell, T.; Megyesi, J.K.; Brock, R.W.; Macmillan-Crow, L.A. Alteration of renal respiratory Complex-III during experimental type-1 diabetes. BMC Endocr. Disord. 2009, 9, 2. [Google Scholar] [CrossRef]
- Zhou, Y.; Liu, L.; Jin, B.; Wu, Y.; Xu, L.; Chang, X.; Hu, L.; Wang, G.; Huang, Y.; Song, L.; et al. Metrnl Alleviates Lipid Accumulation by Modulating Mitochondrial Homeostasis in Diabetic Nephropathy. Diabetes 2023, 72, 611–626. [Google Scholar] [CrossRef] [PubMed]
- Wu, L.; Liu, C.; Chang, D.Y.; Zhan, R.; Zhao, M.; Man Lam, S.; Shui, G.; Zhao, M.H.; Zheng, L.; Chen, M. The Attenuation of Diabetic Nephropathy by Annexin A1 via Regulation of Lipid Metabolism Through the AMPK/PPARα/CPT1b Pathway. Diabetes 2021, 70, 2192–2203. [Google Scholar] [CrossRef]
- Hu, G.; Xu, L.; Ma, Y.; Kohzuki, M.; Ito, O. Chronic exercise provides renal-protective effects with upregulation of fatty acid oxidation in the kidney of high fructose-fed rats. Am. J. Physiol. Ren. Physiol. 2020, 318, F826–F834. [Google Scholar] [CrossRef]
- Liu, J.; Wang, Y.; Qiao, P.; Ying, Y.; Lin, S.; Lu, F.; Gao, C.; Li, M.; Yang, B.; Zhou, H. Mechanisms of Cisplatin-Induced Acute Kidney Injury: The Role of NRF2 in Mitochondrial Dysfunction and Metabolic Reprogramming. Antioxidants 2025, 14, 775. [Google Scholar] [CrossRef]
- Miguel, V.; Tituaña, J.; Herrero, J.I.; Herrero, L.; Serra, D.; Cuevas, P.; Barbas, C.; Puyol, D.R.; Márquez-Expósito, L.; Ruiz-Ortega, M.; et al. Renal tubule Cpt1a overexpression protects from kidney fibrosis by restoring mitochondrial homeostasis. J. Clin. Investig. 2021, 131, e140695. [Google Scholar] [CrossRef]
- Attia, A.M.; Reiter, R.J.; Nonaka, K.O.; Mostafa, M.H.; Soliman, S.A.; el-Sebae, A.H. Carbaryl-induced changes in indoleamine synthesis in the pineal gland and its effects on nighttime serum melatonin concentrations. Toxicology 1991, 65, 305–314. [Google Scholar] [CrossRef]
- Zuraikat, F.M.; Wood, R.A.; Barragán, R.; St-Onge, M.P. Sleep and Diet: Mounting Evidence of a Cyclical Relationship. Annu. Rev. Nutr. 2021, 41, 309–332. [Google Scholar] [CrossRef]
- Delpino, F.M.; Figueiredo, L.M.; Nunes, B.P. Effects of melatonin supplementation on diabetes: A systematic review and meta-analysis of randomized clinical trials. Clin. Nutr. 2021, 40, 4595–4605. [Google Scholar] [CrossRef]
- Wang, S.; Wang, L.; Qin, X.; Turdi, S.; Sun, D.; Culver, B.; Reiter, R.J.; Wang, X.; Zhou, H.; Ren, J. ALDH2 contributes to melatonin-induced protection against APP/PS1 mutation-prompted cardiac anomalies through cGAS-STING-TBK1-mediated regulation of mitophagy. Signal Transduct. Target Ther. 2020, 5, 119. [Google Scholar] [CrossRef] [PubMed]
- Jauhari, A.; Baranov, S.V.; Suofu, Y.; Kim, J.; Singh, T.; Yablonska, S.; Li, F.; Wang, X.; Oberly, P.; Minnigh, M.B.; et al. Melatonin inhibits cytosolic mitochondrial DNA-induced neuroinflammatory signaling in accelerated aging and neurodegeneration. J. Clin. Investig. 2020, 130, 3124–3136. [Google Scholar] [CrossRef] [PubMed]
- Koch, B.C.; van der Putten, K.; Van Someren, E.J.; Wielders, J.P.; Ter Wee, P.M.; Nagtegaal, J.E.; Gaillard, C.A. Impairment of endogenous melatonin rhythm is related to the degree of chronic kidney disease (CREAM study). Nephrol. Dial. Transplant. 2010, 25, 513–519. [Google Scholar] [CrossRef]
- Fang, X.; Huang, W.; Sun, Q.; Zhao, Y.; Sun, R.; Liu, F.; Huang, D.; Zhang, Y.; Gao, F.; Wang, B. Melatonin attenuates cellular senescence and apoptosis in diabetic nephropathy by regulating STAT3 phosphorylation. Life Sci. 2023, 332, 122108. [Google Scholar] [CrossRef] [PubMed]
- Rehman, S.U.; Ikram, M.; Ullah, N.; Alam, S.I.; Park, H.Y.; Badshah, H.; Choe, K.; Kim, M.O. Neurological Enhancement Effects of Melatonin against Brain Injury-Induced Oxidative Stress, Neuroinflammation, and Neurodegeneration via AMPK/CREB Signaling. Cells 2019, 8, 760. [Google Scholar] [CrossRef]
- Ma, F.; Hao, H.; Gao, X.; Cai, Y.; Zhou, J.; Liang, P.; Lv, J.; He, Q.; Shi, C.; Hu, D.; et al. Melatonin ameliorates necrotizing enterocolitis by preventing Th17/Treg imbalance through activation of the AMPK/SIRT1 pathway. Theranostics 2020, 10, 7730–7746. [Google Scholar] [CrossRef]
- Dong, L.; Sun, Q.; Qiu, H.; Yang, K.; Xiao, B.; Xia, T.; Wang, A.; Gao, H.; Zhang, S. Melatonin protects against developmental PBDE-47 neurotoxicity by targeting the AMPK/mitophagy axis. J. Pineal. Res. 2023, 75, e12871. [Google Scholar] [CrossRef]
- Yan, L.S.; Zhang, S.F.; Luo, G.; Cheng, B.C.; Zhang, C.; Wang, Y.W.; Qiu, X.Y.; Zhou, X.H.; Wang, Q.G.; Song, X.L.; et al. Schisandrin B mitigates hepatic steatosis and promotes fatty acid oxidation by inducing autophagy through AMPK/mTOR signaling pathway. Metabolism 2022, 131, 155200. [Google Scholar] [CrossRef]
- Yang, X.; Zou, D.; Tang, S.; Fan, T.; Su, H.; Hu, R.; Zhou, Q.; Gui, S.; Zuo, L.; Wang, Y. Ameliorative effect of melatonin against increased intestinal permeability in diabetic rats: Possible involvement of MLCK-dependent MLC phosphorylation. Mol. Cell. Biochem. 2016, 416, 23–32. [Google Scholar] [CrossRef] [PubMed]
- Ding, X.Q.; Jian, T.Y.; Gai, Y.N.; Niu, G.T.; Liu, Y.; Meng, X.H.; Li, J.; Lyu, H.; Ren, B.R.; Chen, J. Chicoric Acid Attenuated Renal Tubular Injury in HFD-Induced Chronic Kidney Disease Mice through the Promotion of Mitophagy via the Nrf2/PINK/Parkin Pathway. J. Agric. Food Chem. 2022, 70, 2923–2935. [Google Scholar] [CrossRef]
- DeChristopher, L.R.; Tucker, K.L. Disproportionately higher asthma risk and incidence with high fructose corn syrup, but not sucrose intake, among Black young adults: The CARDIA Study. Public Health Nutr. 2025, 28, e92. [Google Scholar] [CrossRef]
- DeChristopher, L.R.; Uribarri, J.; Tucker, K.L. Intakes of apple juice, fruit drinks and soda are associated with prevalent asthma in US children aged 2-9 years. Public Health Nutr. 2016, 19, 123–130. [Google Scholar] [CrossRef] [PubMed]
- Siqueira, J.H.; Mill, J.G.; Velasquez-Melendez, G.; Moreira, A.D.; Barreto, S.M.; Benseñor, I.M.; Molina, M. Sugar-Sweetened Soft Drinks and Fructose Consumption Are Associated with Hyperuricemia: Cross-Sectional Analysis from the Brazilian Longitudinal Study of Adult Health (ELSA-Brasil). Nutrients 2018, 10, 981. [Google Scholar] [CrossRef]
- Aragno, M.; Mastrocola, R. Dietary Sugars and Endogenous Formation of Advanced Glycation Endproducts: Emerging Mechanisms of Disease. Nutrients 2017, 9, 385. [Google Scholar] [CrossRef]
- Gandhi, A.V.; Mosser, E.A.; Oikonomou, G.; Prober, D.A. Melatonin is required for the circadian regulation of sleep. Neuron 2015, 85, 1193–1199. [Google Scholar] [CrossRef]
- Meng, X.; Li, Y.; Li, S.; Zhou, Y.; Gan, R.Y.; Xu, D.P.; Li, H.B. Dietary Sources and Bioactivities of Melatonin. Nutrients 2017, 9, 367. [Google Scholar] [CrossRef]
- Xu, J.; Liang, C.; Yao, S.; Wang, F. Melatonin Exerts Positive Effects on Sepsis Through Various Beneficial Mechanisms. Drug Des. Dev. Ther. 2025, 19, 1333–1345. [Google Scholar] [CrossRef]
- Palagini, L.; Manni, R.; Aguglia, E.; Amore, M.; Brugnoli, R.; Bioulac, S.; Bourgin, P.; Micoulaud Franchi, J.A.; Girardi, P.; Grassi, L.; et al. International Expert Opinions and Recommendations on the Use of Melatonin in the Treatment of Insomnia and Circadian Sleep Disturbances in Adult Neuropsychiatric Disorders. Front. Psychiatry 2021, 12, 688890. [Google Scholar] [CrossRef]
- Sun, D.; Ma, Y.; Bai, Y.; Bai, X.; Liu, W.; Du, L.; Wang, P.; Liang, X.; Liang, H.; Zhang, H. Folic Acid Combined with Melatonin Might Prevent Hepatic Steatosis by Alleviating Endoplasmic Reticulum Stress to Promote Lipid Droplet Lipolysis in High-Fat Diet-Fed Mice. Nutrients 2025, 17, 3641. [Google Scholar] [CrossRef]
- Kose, O.; Kurt Bayrakdar, S.; Unver, B.; Altin, A.; Akyildiz, K.; Mercantepe, T.; Bostan, S.A.; Arabaci, T.; Turker Sener, L.; Emre Kose, T.; et al. Melatonin improves periodontitis-induced kidney damage by decreasing inflammatory stress and apoptosis in rats. J. Periodontol. 2021, 92, 22–34. [Google Scholar] [CrossRef]
- Sun, C.; Liu, J.; Li, H.; Yan, Y. Melatonin attenuates ischemia-reperfusion-induced acute kidney injury by regulating abnormal autophagy and pyroptosis through SIRT1-mediated p53 deacetylation. Int. Immunopharmacol. 2025, 162, 115092. [Google Scholar] [CrossRef]
- El Agaty, S.M.; Khedr, S.; Mostafa, D.K.M.; Wanis, N.A.; Abou-Bakr, D.A. Protective role of melatonin against diclofenac-induced acute kidney injury. Life Sci. 2024, 353, 122936. [Google Scholar] [CrossRef]
- Santos-Ledo, A.; Luxán-Delgado, B.; Caballero, B.; Potes, Y.; Rodríguez-González, S.; Boga, J.A.; Coto-Montes, A.; García-Macia, M. Melatonin Ameliorates Autophagy Impairment in a Metabolic Syndrome Model. Antioxidants 2021, 10, 796. [Google Scholar] [CrossRef]
- Xu, L.; Li, H.; Zhang, O.; Zhang, F.; Song, M.; Ma, M.; Zhao, Y.; Ding, R.; Li, D.; Dong, Z.; et al. Melatonin alleviates diet-induced steatohepatitis by targeting multiple cell types in the liver to suppress inflammation and fibrosis. J. Mol. Endocrinol. 2023, 70, e220075. [Google Scholar] [CrossRef]
- Joshi, A.; Upadhyay, K.K.; Vohra, A.; Shirsath, K.; Devkar, R. Melatonin induces Nrf2-HO-1 reprogramming and corrections in hepatic core clock oscillations in Non-alcoholic fatty liver disease. FASEB J. 2021, 35, e21803. [Google Scholar] [CrossRef]
- Nie, L.; Wei, G.; Peng, S.; Qu, Z.; Yang, Y.; Yang, Q.; Huang, X.; Liu, J.; Zhuang, Z.; Yang, X. Melatonin ameliorates anxiety and depression-like behaviors and modulates proteomic changes in triple transgenic mice of Alzheimer’s disease. Biofactors 2017, 43, 593–611. [Google Scholar] [CrossRef]
- Xu, Y.; Lu, X.; Hu, Y.; Yang, B.; Tsui, C.K.; Yu, S.; Lu, L.; Liang, X. Melatonin attenuated retinal neovascularization and neuroglial dysfunction by inhibition of HIF-1α-VEGF pathway in oxygen-induced retinopathy mice. J. Pineal Res. 2018, 64, e12473. [Google Scholar] [CrossRef]
- Yang, Z.; He, Y.; Ma, Q.; Wang, H.; Zhang, Q. Alleviative effect of melatonin against the nephrotoxicity induced by cadmium exposure through regulating renal oxidative stress, inflammatory reaction, and fibrosis in a mouse model. Ecotoxicol. Environ. Saf. 2023, 265, 115536. [Google Scholar] [CrossRef]
- Shaki, F.; Ashari, S.; Ahangar, N. Melatonin can attenuate ciprofloxacin induced nephrotoxicity: Involvement of nitric oxide and TNF-α. Biomed. Pharmacother. 2016, 84, 1172–1178. [Google Scholar] [CrossRef]
- Lei, Y.; Wu, Y.; Zhuang, W.R.; Zhao, H.; Nie, W.; Wu, G.; Pang, D.W.; Xie, H.Y. NAD(+) biosynthesis and mitochondrial repair in acute kidney injury via ultrasound-responsive thylakoid-integrating liposomes. Nat. Biomed. Eng. 2025, 9, 1740–1757. [Google Scholar] [CrossRef]
- Li, Y.; Zhang, Z.; Zhang, Z.; Zheng, N.; Ding, X. Empagliflozin, a sodium-glucose cotransporter inhibitor enhancing mitochondrial action and cardioprotection in metabolic syndrome. J. Cell. Physiol. 2024, 239, e31264. [Google Scholar] [CrossRef]
- Zhao, M.; Wang, Y.; Li, L.; Liu, S.; Wang, C.; Yuan, Y.; Yang, G.; Chen, Y.; Cheng, J.; Lu, Y.; et al. Mitochondrial ROS promote mitochondrial dysfunction and inflammation in ischemic acute kidney injury by disrupting TFAM-mediated mtDNA maintenance. Theranostics 2021, 11, 1845–1863. [Google Scholar] [CrossRef]
- Glauser, J.S.O.; Santana-Oliveira, D.A.; Silva-Veiga, F.M.; Fernandes-da-Silva, A.; Aguila, M.B.; Souza-Mello, V. Excessive dietary saturated fat or fructose and their combination (found in ultra-processed foods) impair mitochondrial dynamics markers and cause brown adipocyte whitening in adult mice. Nutrition 2025, 137, 112805. [Google Scholar] [CrossRef]
- Siddhi, J.; Sherkhane, B.; Kalavala, A.K.; Arruri, V.; Velayutham, R.; Kumar, A. Melatonin prevents diabetes-induced nephropathy by modulating the AMPK/SIRT1 axis: Focus on autophagy and mitochondrial dysfunction. Cell Biol. Int. 2022, 46, 2142–2157. [Google Scholar] [CrossRef]
- Han, Y.C.; Tang, S.Q.; Liu, Y.T.; Li, A.M.; Zhan, M.; Yang, M.; Song, N.; Zhang, W.; Wu, X.Q.; Peng, C.H.; et al. AMPK agonist alleviate renal tubulointerstitial fibrosis via activating mitophagy in high fat and streptozotocin induced diabetic mice. Cell Death Dis. 2021, 12, 925. [Google Scholar] [CrossRef]
- Hong, S.H.; Lee, D.B.; Yoon, D.W.; Kim, J. Melatonin Improves Glucose Homeostasis and Insulin Sensitivity by Mitigating Inflammation and Activating AMPK Signaling in a Mouse Model of Sleep Fragmentation. Cells 2024, 13, 470. [Google Scholar] [CrossRef]
- Song, Q.; He, Z.; Li, B.; Liu, J.; Liu, L.; Liao, W.; Xiong, Y.; Song, C.; Yang, S.; Liu, Y. Melatonin inhibits oxalate-induced endoplasmic reticulum stress and apoptosis in HK-2 cells by activating the AMPK pathway. Cell Cycle 2020, 19, 2600–2610. [Google Scholar] [CrossRef]
- Hu, Q.H.; Zhang, X.; Pan, Y.; Li, Y.C.; Kong, L.D. Corrigendum to “Allopurinol, quercetin and rutin ameliorate renal NLRP3 inflammasome activation and lipid accumulation in fructose-fed rats”. [Biochem. Pharmacol. 84(1) (2012) 113-125]. Biochem. Pharmacol. 2022, 198, 114971. [Google Scholar] [CrossRef]
- Cheng, Z.; Zhan, H.; Yuan, H.; Wang, N.; Lan, Y.; Qu, W.; Lan, X.; Liao, Z.; Wang, G.; Chen, M. Boeravinone C ameliorates lipid accumulation and inflammation in diabetic kidney disease by activating PPARα signaling. J. Ethnopharmacol. 2025, 342, 119398. [Google Scholar] [CrossRef]
- Fan, C.Y.; Wang, M.X.; Ge, C.X.; Wang, X.; Li, J.M.; Kong, L.D. Betaine supplementation protects against high-fructose-induced renal injury in rats. J. Nutr. Biochem. 2014, 25, 353–362. [Google Scholar] [CrossRef]
- Kim, Y.; Lim, J.H.; Kim, M.Y.; Kim, E.N.; Yoon, H.E.; Shin, S.J.; Choi, B.S.; Kim, Y.S.; Chang, Y.S.; Park, C.W. The Adiponectin Receptor Agonist AdipoRon Ameliorates Diabetic Nephropathy in a Model of Type 2 Diabetes. J. Am. Soc. Nephrol. 2018, 29, 1108–1127. [Google Scholar] [CrossRef]
- Shahrokh, S.; Qobadighadikolaei, R.; Abbasinazari, M.; Haghazali, M.; Asadzadeh Aghdaei, H.; Abdi, S.; Balaii, H.; Khanzadeh-Moghaddam, N.; Zali, M.R. Efficacy and Safety of Melatonin as an Adjunctive Therapy on Clinical, Biochemical, and Quality of Life in Patients with Ulcerative Colitis. Iran. J. Pharm. Res. 2021, 20, 197–205. [Google Scholar] [CrossRef]
- Bahrami, M.; Cheraghpour, M.; Jafarirad, S.; Alavinejad, P.; Asadi, F.; Hekmatdoost, A.; Mohammadi, M.; Yari, Z. The effect of melatonin on treatment of patients with non-alcoholic fatty liver disease: A randomized double blind clinical trial. Complement. Ther. Med. 2020, 52, 102452. [Google Scholar] [CrossRef]
- Sadeghi, M.; Khosrawi, S.; Heshmat-Ghahdarijani, K.; Gheisari, Y.; Roohafza, H.; Mansoorian, M.; Hoseini, S.G. Effect of melatonin on heart failure: Design for a double-blinded randomized clinical trial. ESC Heart Fail. 2020, 7, 3142–3150. [Google Scholar] [CrossRef]
- Abbasi, S.; Bigharaz, E.; Farsaei, S.; Mansourian, M. Could melatonin prevent Vancomycin-induced nephrotoxicity in critically ill patients? A randomized, double-blinded controlled trial. Casp. J. Intern. Med. 2023, 14, 76–82. [Google Scholar] [CrossRef]
- Panah, F.; Ghorbanihaghjo, A.; Argani, H.; Haiaty, S.; Rashtchizadeh, N.; Hosseini, L.; Dastmalchi, S.; Rezaeian, R.; Alirezaei, A.; Jabarpour, M.; et al. The effect of oral melatonin on renal ischemia-reperfusion injury in transplant patients: A double-blind, randomized controlled trial. Transpl. Immunol. 2019, 57, 101241. [Google Scholar] [CrossRef]








Disclaimer/Publisher’s Note: The statements, opinions and data contained in all publications are solely those of the individual author(s) and contributor(s) and not of MDPI and/or the editor(s). MDPI and/or the editor(s) disclaim responsibility for any injury to people or property resulting from any ideas, methods, instructions or products referred to in the content. |
© 2025 by the authors. Licensee MDPI, Basel, Switzerland. This article is an open access article distributed under the terms and conditions of the Creative Commons Attribution (CC BY) license.
Share and Cite
Ma, Y.; Sun, D.; Bai, Y.; Liu, W.; Bai, X.; Liu, Z.; Kong, T.; Wang, P.; Liang, X.; Zhang, Z.; et al. Melatonin Alleviates High-Fructose-Induced Renal Injury in Male Mice, Which Might Be Associated with the Regulation of Mitophagy and Fatty Acid Oxidation. Nutrients 2026, 18, 68. https://doi.org/10.3390/nu18010068
Ma Y, Sun D, Bai Y, Liu W, Bai X, Liu Z, Kong T, Wang P, Liang X, Zhang Z, et al. Melatonin Alleviates High-Fructose-Induced Renal Injury in Male Mice, Which Might Be Associated with the Regulation of Mitophagy and Fatty Acid Oxidation. Nutrients. 2026; 18(1):68. https://doi.org/10.3390/nu18010068
Chicago/Turabian StyleMa, Yanzhen, Dan Sun, Yixian Bai, Weiheng Liu, Xue Bai, Zhikang Liu, Tian Kong, Peng Wang, Xi Liang, Zhe Zhang, and et al. 2026. "Melatonin Alleviates High-Fructose-Induced Renal Injury in Male Mice, Which Might Be Associated with the Regulation of Mitophagy and Fatty Acid Oxidation" Nutrients 18, no. 1: 68. https://doi.org/10.3390/nu18010068
APA StyleMa, Y., Sun, D., Bai, Y., Liu, W., Bai, X., Liu, Z., Kong, T., Wang, P., Liang, X., Zhang, Z., Liang, H., & Zhang, H. (2026). Melatonin Alleviates High-Fructose-Induced Renal Injury in Male Mice, Which Might Be Associated with the Regulation of Mitophagy and Fatty Acid Oxidation. Nutrients, 18(1), 68. https://doi.org/10.3390/nu18010068

