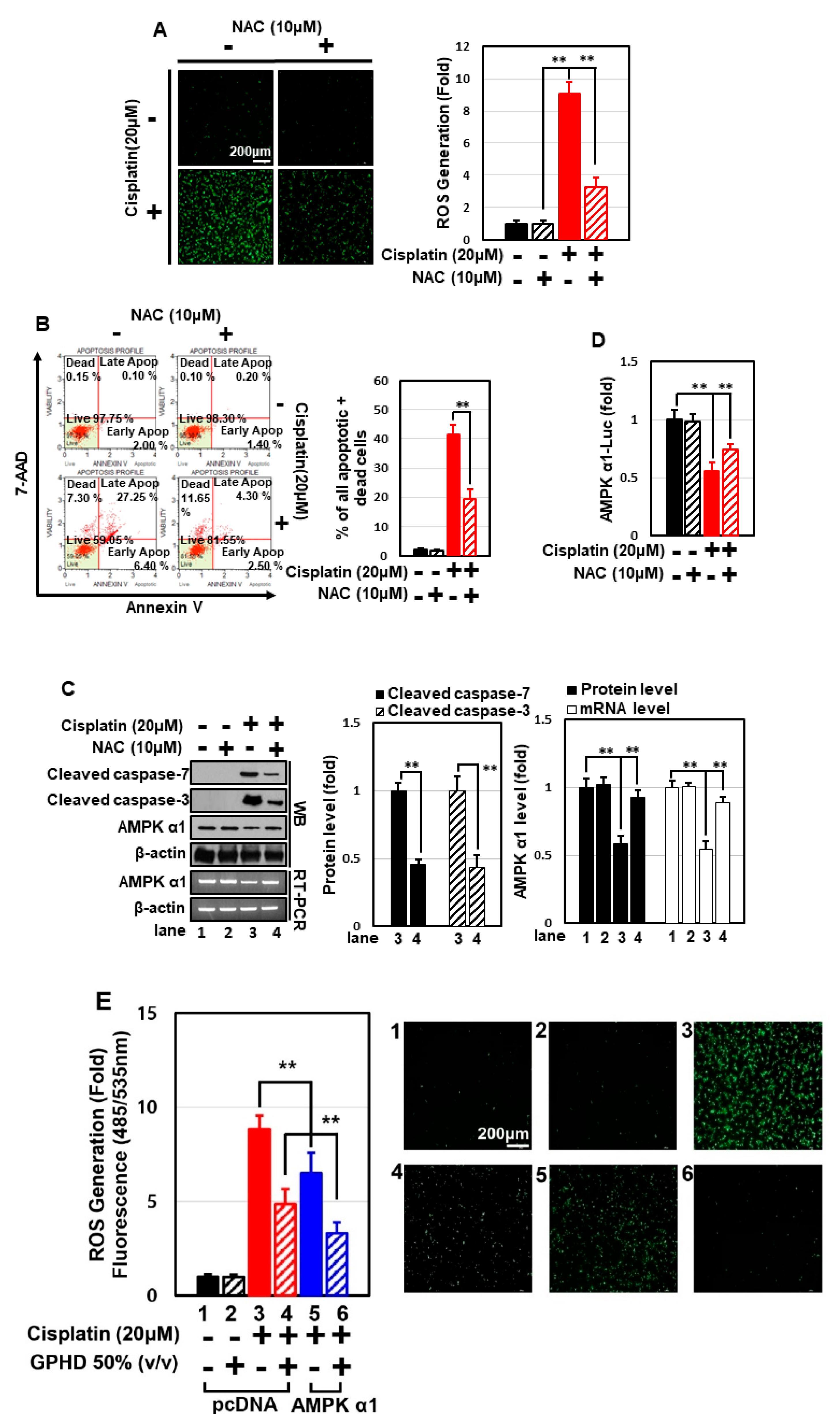
In the original publication [1], there was a mistake in Figure 4. The authors recognized an inadvertent error in Figure 4E (panels 4 and 5). During the process of data preparation and image assembly, part of the image may have been unintentionally duplicated between the two panels. This error likely occurred during the selection of representative images from a large number of experimental results. The corrected version of Figure 4E, panels 4 and 5, has been updated and appears below. The authors state that the scientific conclusions are unaffected. This correction was approved by the Academic Editor. The original publication has also been updated.

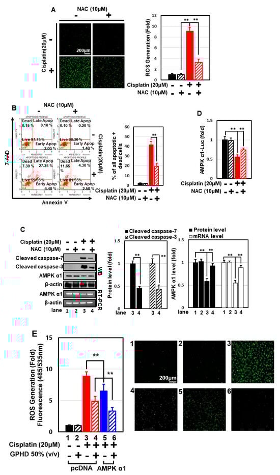
Figure 4.
GPHD suppresses cisplatin-generated ROS and ROS-induced apoptosis via AMPKα1, a cellular anti-oxidant factor. HEK293 cells were treated with cisplatin (20 μM) and/or NAC (10 μM) for 24 h. Thereafter, intracellular ROS levels were measured (A), and FACS analysis of 7-AAD and annexin V double-positive cells (B), Western blot analysis (C), and luciferase reporter assays for AMPKα1 promoter activity (D), were performed. HEK293 cells were transfected with an expression vector for HA-tagged AMPKα1 (E) or siRNA for AMPKα1 (F), then treated with cisplatin and/or GPHD for 24 h, after which cellular ROS levels were measured. The results shown are representative of the three independent experiments. p-value < 0.05 was considered statistically significant; individual p-values (** p < 0.01) are indicated in figures.
Reference
- Song, M.; Kim, M.; Hoang, D.H.; Kovale, L.M.; Lee, J.; Kim, Y.; Lee, C.; Hong, J.; Park, S.; Choe, W.; et al. A Hydrodistillate of Gynostemma pentaphyllum and Damulin B Prevent Cisplatin-Induced Nephrotoxicity In Vitro and In Vivo via Regulation of AMPKα1 Transcription. Nutrients 2022, 14, 4997. [Google Scholar] [CrossRef] [PubMed]
Disclaimer/Publisher’s Note: The statements, opinions and data contained in all publications are solely those of the individual author(s) and contributor(s) and not of MDPI and/or the editor(s). MDPI and/or the editor(s) disclaim responsibility for any injury to people or property resulting from any ideas, methods, instructions or products referred to in the content. |
© 2025 by the authors. Licensee MDPI, Basel, Switzerland. This article is an open access article distributed under the terms and conditions of the Creative Commons Attribution (CC BY) license.