Estrogen-Dependent Variation in the Contributions of TRPM4 and TRPM5 to Fat Taste
Abstract
1. Introduction
2. Materials and Methods
2.1. Animals
2.2. Assessment of Estrus Status
2.3. Solution and Reagents
2.4. Taste Cell Isolation
2.5. Patch Clamp Recording
2.6. Calcium Imaging
2.7. Immunofluorescence Staining
2.8. Statistical Analysis
3. Results
3.1. TRPM5 Is Nonessential for LA-Induced Type II Taste Cell Activation in Early-Phase Estrus Cycle Females
3.2. In Type II Cells, Estradiol Increases LA-Induced Taste Cell Activation of the TRPM5-Mediated Pathway
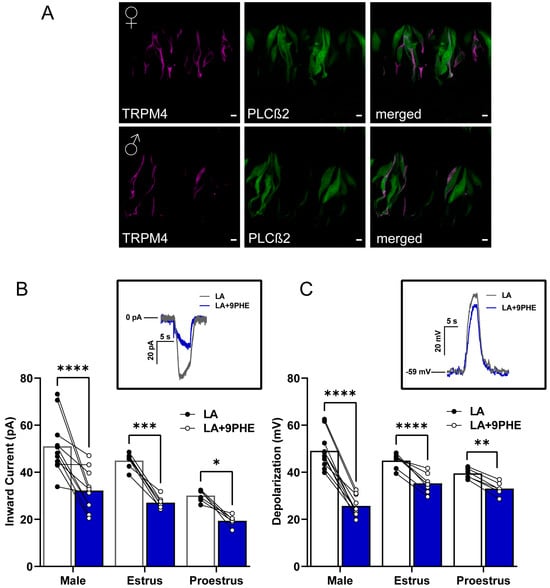
3.3. TRPM4 Is an Essential Part of LA-Induced Fatty Acid Signaling in Type II Cells
3.4. Type II Taste Cells Utilize Both TRPM4 and TRPM5 for LA-Induced Taste Cell Activation
3.5. Early-Phase Females Demonstrate Enhanced Utilization of the TRPM5 Independent Pathway
4. Discussion
4.1. TRPM5 Is Nonessential for LA-Induced Type II Taste Cell Activation in Early-Phase Estrus Cycle Females
4.2. Relative Contributions of TRPM4 and TRPM5 Vary Across the Estrous Cycle
4.3. In Type II Cells, Estradiol Increases LA-Induced Taste Cell Activation of the TRPM5-Mediated Pathway
4.4. TRPM4 Is an Essential Part of LA-Induced Type II Cell Fatty Acid Signaling
4.5. Early-Phase Females Demonstrate Enhanced Utilization of the TRPM5 Independent Pathway
5. Conclusions
Supplementary Materials
Author Contributions
Funding
Institutional Review Board Statement
Data Availability Statement
Acknowledgments
Conflicts of Interest
Abbreviations
| [Ca2+]i | Intracellular calcium |
| 9-PHE | 9-Phenanthrol/9-hydroxyphenanthrene |
| ATP | Adenosine triphosphate |
| BAPTA | 1,2-bis(o-aminophenoxy)ethane-N,N,N′, tetraacetic acid |
| CT | Cycle threshold |
| DAPI | 4′,6-diamidino-2-phenylindole |
| DIC | Differential interference contrast |
| E2 | Estrogen |
| EGTA | Ethylene glycol-bis(β-aminoethyl ether)-N,N,N′,N′-tetraacetic acid |
| ER | Estrogen receptor |
| FA | Fatty acid |
| FURA2-AM | Fura-2 acetoxymethyl ester |
| GAD67 | Glutamic acid decarboxylase 67 |
| GPR120 | G-protein coupled receptor-120 |
| GTP | Guanosine triphosphate |
| HEPES | 4-(2-hydroxyethyl)-1-piperazineethanesulfonic acid |
| IP3 | Inositol 1,4,5-trisphosphate |
| IP3R3 | Inositol 1,4,5-trisphosphate receptor type 3 |
| LA | Linoleic acid |
| ns | Not significant |
| OCT | Optimal cutting temperature compound |
| P4 | Progesterone |
| PFA | Paraformaldehyde |
| PIP2 | Phosphatidylinositol 4,5-bisphosphate |
| PLCβ2 | Phospholipase C beta 2 |
| PUFA | Polyunsaturated fatty acid |
| qRT-PCR | quantitative real-time reverse transcription polymerase chain reaction |
| ROI | Region of interest |
| TPPO | Triphenylphosphine oxide |
| TRC | Taste Receptor Cell |
| TRPM2 | Transient Receptor Potential Melastatin 2 |
| TRPM3 | Transient Receptor Potential Melastatin 3 |
| TRPM4 | Transient Receptor Potential Melastatin 4 |
| TRPM5 | Transient Receptor Potential Melastatin 5 |
| Trpm5−/− | Transient Receptor Potential Melastatin 5 Knockout |
| TRPM8 | Transient Receptor Potential Melastatin 8 |
| TRPMV4 | Transient Receptor Potential Vanilloid 4 |
| TRPV1 | Transient Receptor Potential Vanilloid 1 |
| TRPV6 | Transient Receptor Potential Vanilloid 6 |
| Vh | Holding potential |
| Vmem | Membrane potential |
References
- Mauvais-Jarvis, F. Sex differences in energy metabolism: Natural selection, mechanisms and consequences. Nat. Rev. Nephrol. 2023, 20, 56–69. [Google Scholar] [CrossRef] [PubMed]
- Shi, Y.; Wei, L.; Xing, L.; Wu, S.; Yue, F.; Xia, K.; Zhang, D. Sex difference is a determinant of gut microbes and their metabolites scfas/mcfas in high fat diet fed rats. Curr. Microbiol. 2022, 79, 347. [Google Scholar] [CrossRef] [PubMed]
- Lovejoy, J.C.; Sainsbury, A. Sex differences in obesity and the regulation of energy homeostasis. Obes. Rev. 2009, 10, 154–167. [Google Scholar] [CrossRef]
- Kyrgiafini, M.-A.; Sarafidou, T.; Giannoulis, T.; Chatziparasidou, A.; Christoforidis, N.; Mamuris, Z. Gene-by-sex interactions: Genome-wide association study reveals five SNPs associated with obesity and overweight in a male population. Genes 2023, 14, 799. [Google Scholar] [CrossRef]
- Heo, J.-W.; Kim, S.-E.; Sung, M.-K. Sex differences in the incidence of obesity-related gastrointestinal cancer. Int. J. Mol. Sci. 2021, 22, 1253. [Google Scholar] [CrossRef]
- Fuente-Martín, E.; Argente-Arizón, P.; Ros, P.; Argente, J.; Chowen, J.A. Sex differences in adipose tissue. Adipocyte 2013, 2, 128–134. [Google Scholar] [CrossRef]
- Correa-De-Araujo, R. Serious Gaps: How the lack of sex/gender-based research impairs health. J. Women’s Health 2006, 15, 1116–1122. [Google Scholar] [CrossRef] [PubMed]
- Tanaka, A.; Mochizuki, T.; Ishibashi, T.; Akamizu, T.; Matsuoka, T.-A.; Nishi, M. Reduced fat taste sensitivity in obese japanese patients and its recovery after a short-term weight loss program. J. Nutr. Sci. Vitaminol. 2022, 68, 504–512. [Google Scholar] [CrossRef]
- Gannon, O.J.; Robison, L.S.; Salinero, A.E.; Abi-Ghanem, C.; Mansour, F.M.; Kelly, R.D.; Tyagi, A.; Brawley, R.R.; Ogg, J.D.; Zuloaga, K.L. High-fat diet exacerbates cognitive decline in mouse models of Alzheimer’s disease and mixed dementia in a sex-dependent manner. J. Neuroinflamm. 2022, 19, 110. [Google Scholar] [CrossRef]
- Barragán, R.; Coltell, O.; Portolés, O.; Asensio, E.M.; Sorlí, J.V.; Ortega-Azorín, C.; González, J.I.; Sáiz, C.; Fernández-Carrión, R.; Ordovas, J.M.; et al. Bitter, sweet, salty, sour and umami taste perception decreases with age: Sex-specific analysis, modulation by genetic variants and taste-preference associations in 18 to 80 year-old subjects. Nutrients 2018, 10, 1539. [Google Scholar] [CrossRef]
- Stone, B.T.; Rahamim, O.M.; Katz, D.B.; Lin, J.-Y. Changes in taste palatability across the estrous cycle are modulated by hypothalamic estradiol signaling. bioRxiv 2024. [Google Scholar] [CrossRef]
- Skoczek-Rubińska, A.; Chmurzynska, A.; Muzsik-Kazimierska, A.; Bajerska, J. The association between fat taste sensitivity, eating habits, and metabolic health in menopausal women. Nutrients 2021, 13, 4506. [Google Scholar] [CrossRef]
- Lin, F.; Liu, Y.; Rudeski-Rohr, T.; Dahir, N.; Calder, A.; Gilbertson, T.A. Adiponectin enhances fatty acid signaling in humantaste cells by increasing surface expression of CD36. Int. J. Mol. Sci. 2023, 24, 5801. [Google Scholar] [CrossRef]
- Dahir, N.S.; Calder, A.N.; McKinley, B.J.; Liu, Y.; Gilbertson, T.A. Sex differences in fat taste responsiveness are modulated by estradiol. Am. J. Physiol. Endocrinol. Metab. 2021, 320, E566–E580. [Google Scholar] [CrossRef]
- Walmsley, R.; Chong, L.; Hii, M.W.; Brown, R.M.; Sumithran, P. The effect of bariatric surgery on the expression of gastrointestinal taste receptors: A systematic review. Rev. Endocr. Metab. Disord. 2024, 25, 421–446. [Google Scholar] [CrossRef]
- Roper, S.D.; Chaudhari, N. Taste buds: Cells, signals and synapses. Nat. Rev. Neurosci. 2017, 18, 485–497. [Google Scholar] [CrossRef]
- Andersen, C.A.; Nielsen, L.; Møller, S.; Kidmose, P. Cortical response to fat taste. Chem. Senses 2020, 45, 283–291. [Google Scholar] [CrossRef]
- Drewnowski, A. Taste preferences and food intake—PubMed. Annu. Rev. Nutr. 1997, 17, 237–253. [Google Scholar] [CrossRef]
- Kim, M.-A.; Kim, S.-M.; Lee, H.-S. Oral/taste sensitivity to non-esterified long-chain fatty acids with varying degrees of unsaturation. Food Sci. Biotechnol. 2023, 33, 599–606. [Google Scholar] [CrossRef] [PubMed]
- Şeref, B.; Yıldıran, H. A new perspective on obesity: Perception of fat taste and its relationship with obesity. Nutr. Rev. 2025, 83, e486–e492. [Google Scholar] [CrossRef] [PubMed]
- Khan, A.S.; Keast, R.; Khan, N.A. Preference for dietary fat: From detection to disease. Prog. Lipid Res. 2020, 78, 101032. [Google Scholar] [CrossRef]
- Liu, Y.; Xu, H.; Dahir, N.; Calder, A.; Lin, F.; Gilbertson, T.A. GPR84 is essential for the taste of medium chain saturated fatty acids. J. Neurosci. 2021, 41, 5219–5228. [Google Scholar] [CrossRef]
- Gilbertson, T.A.; Khan, N.A. Cell signaling mechanisms of oro-gustatory detection of dietary fat: Advances and challenges. Prog. Lipid Res. 2014, 53, 82–92. [Google Scholar] [CrossRef]
- Ullrich, N.D.; Voets, T.; Prenen, J.; Vennekens, R.; Talavera, K.; Droogmans, G.; Nilius, B. Comparison of functional properties of the Ca2+-activated cation channels TRPM4 and TRPM5 from mice. Cell Calcium 2005, 37, 267–278. [Google Scholar] [CrossRef] [PubMed]
- Pérez, C.A.; Huang, L.; Rong, M.; Kozak, J.A.; Preuss, A.K.; Zhang, H.; Max, M.; Margolskee, R.F. A transient receptor potential channel expressed in taste receptor cells. Nat. Neurosci. 2002, 5, 1169–1176. [Google Scholar] [CrossRef] [PubMed]
- Damak, S.; Rong, M.; Yasumatsu, K.; Kokrashvili, Z.; Pérez, C.A.; Shigemura, N.; Yoshida, R.; Mosinger, B.; Glendinning, J.I.; Ninomiya, Y.; et al. Trpm5 Null Mice Respond to Bitter, Sweet, and Umami Compounds. Chem. Senses 2006, 31, 253–264. [Google Scholar] [CrossRef] [PubMed]
- Zhang, Z.; Zhao, Z.; Margolskee, R.; Liman, E. The transduction channel TRPM5 is gated by intracellular calcium in taste cells. J. Neurosci. 2007, 27, 5777–5786. [Google Scholar] [CrossRef]
- Liu, P.; Shah, B.P.; Croasdell, S.; Gilbertson, T.A. Transient receptor potential channel type m5 is essential for fat taste. J. Neurosci. 2011, 31, 8634–8642. [Google Scholar] [CrossRef]
- Dutta Banik, D.; Martin, L.E.; Freichel, M.; Torregrossa, A.-M.; Medler, K.F. TRPM4 and TRPM5 are both required for normal signaling in taste receptor cells. Proc. Natl. Acad. Sci. USA 2018, 115, E772–E781. [Google Scholar] [CrossRef]
- Ruan, Z.; Haley, E.; Orozco, I.J.; Sabat, M.; Myers, R.; Roth, R.; Du, J.; Lü, W. Structures of the TRPM5 channel elucidate mechanisms of activation and inhibition. Nat. Struct. Mol. Biol. 2021, 28, 604–613. [Google Scholar] [CrossRef]
- Sclafani, A.; Ackroff, K. Fat preference deficits and experience-induced recovery in global taste-deficient Trpm5 and Calhm1 knockout mice. Physiol. Behav. 2022, 246, 113695. [Google Scholar] [CrossRef]
- Sclafani, A.; Zukerman, S.; Ackroff, K. Residual glucose taste in T1R3 knockout but not TRPM5 knockout mice. Physiol. Behav. 2020, 222, 112945. [Google Scholar] [CrossRef] [PubMed]
- Larsson, M.H.; Håkansson, P.; Jansen, F.P.; Magnell, K.; Brodin, P. Ablation of trpm5 in mice results in reduced body weight gain and improved glucose tolerance and protects from excessive consumption of sweet palatable food when fed high caloric diets. PLoS ONE 2015, 10, e0138373. [Google Scholar] [CrossRef] [PubMed]
- Richter, P.; Andersen, G.; Kahlenberg, K.; Mueller, A.U.; Pirkwieser, P.; Boger, V.; Somoza, V. Sodium-permeable ion channels TRPM4 and TRPM5 are functional in human gastric parietal cells in culture and modulate the cellular response to bitter-tasting food constituents. J. Agric. Food Chem. 2024, 72, 4906–4917. [Google Scholar] [CrossRef] [PubMed]
- Chubanov, V.; Köttgen, M.; Touyz, R.M.; Gudermann, T. TRPM channels in health and disease. Nat. Rev. Nephrol. 2024, 20, 175–187. [Google Scholar] [CrossRef]
- Liu, Y.; Lyu, Y.; Wang, H. TRP Channels as Molecular Targets to Relieve Endocrine-Related Diseases. In TRP Channels as Therapeutic Targets; Elsevier Inc.: Amsterdam, The Netherlands, 2024; Chapter 28; pp. 483–516. [Google Scholar] [CrossRef]
- Jia, J.; Verma, S.; Nakayama, S.; Quillinan, N.; Grafe, M.R.; Hurn, P.D.; Herson, P.S. Sex differences in neuroprotection provided by inhibition of TRPM2 channels following experimental stroke. J. Cereb. Blood Flow Metab. 2011, 31, 2160–2168. [Google Scholar] [CrossRef]
- Morales-Lázaro, S.L.; Rosenbaum, T. Multiple mechanisms of regulation of transient receptor potential ion channels by cholesterol. Sterol Regul. Ion Channels 2017, 80, 139–161. [Google Scholar] [CrossRef]
- Méndez-Reséndiz, K.A.; Enciso-Pablo, Ó.; González-Ramírez, R.; Juárez-Contreras, R.; Rosenbaum, T.; Morales-Lázaro, S.L. Steroids and TRP channels: A close relationship. Int. J. Mol. Sci. 2020, 21, 3819. [Google Scholar] [CrossRef]
- Lakk, M.; Hoffmann, G.F.; Gorusupudi, A.; Enyong, E.; Lin, A.; Bernstein, P.S.; Toft-Bertelsen, T.; MacAulay, N.; Elliott, M.H.; Križaj, D. Membrane cholesterol regulates TRPV4 function, cytoskeletal expression, and the cellular response to tension. J. Lipid Res. 2021, 62, 100145. [Google Scholar] [CrossRef]
- Lu, Y.-C.; Chen, C.-W.; Wang, S.-Y.; Wu, F.-S. 17β-Estradiol mediates the sex difference in capsaicin-induced nociception in rats. J. Pharmacol. Exp. Ther. 2009, 331, 1104–1110. [Google Scholar] [CrossRef]
- Ortíz-Rentería, M.; Juárez-Contreras, R.; González-Ramírez, R.; Islas, L.D.; Sierra-Ramírez, F.; Llorente, I.; Simon, S.A.; Hiriart, M.; Rosenbaum, T.; Morales-Lázaro, S.L. TRPV1 channels and the progesterone receptor Sig-1R interact to regulate pain. Proc. Natl. Acad. Sci. USA 2018, 115, E1657–E1666. [Google Scholar] [CrossRef]
- Carvalho, A.L.; Treyball, A.; Brooks, D.J.; Costa, S.; Neilson, R.J.; Reagan, M.R.; Bouxsein, M.L.; Motyl, K.J. TRPM8 modulates temperature regulation in a sex-dependent manner without affecting cold-induced bone loss. PLoS ONE 2021, 16, e0231060. [Google Scholar] [CrossRef]
- Eckstein, E.; Pyrski, M.; Pinto, S.; Freichel, M.; Vennekens, R.; Zufall, F. Cyclic regulation of Trpm4 expression in female vomeronasal neurons driven by ovarian sex hormones. Mol. Cell. Neurosci. 2020, 105, 103495. [Google Scholar] [CrossRef]
- Zhang, Y.; Hoon, M.A.; Chandrashekar, J.; Mueller, K.L.; Cook, B.; Wu, D.; Zuker, C.S.; Ryba, N.J.P. Coding of sweet, bitter, and umami tastes: Different receptor cells sharing similar signaling pathways. Cell 2003, 112, 293–301. [Google Scholar] [CrossRef] [PubMed]
- Gilbertson, T.A. Gustatory mechanisms for the detection of fat. Curr. Opin. Neurobiol. 1998, 8, 447–452. [Google Scholar] [CrossRef] [PubMed]
- Gilbertson, T.A.; Liu, L.; Kim, I.; Burks, C.A.; Hansen, D.R. Fatty acid responses in taste cells from obesity-prone and -resistant rats. Physiol. Behav. 2005, 86, 681–690. [Google Scholar] [CrossRef] [PubMed]
- Gilbertson, T.A.; Fontenot, D.T.; Liu, L.; Zhang, H.; Monroe, W.T. Fatty acid modulation of K+ channels in taste receptor cells: Gustatory cues for dietary fat. Am. J. Physiol.-Cell Physiol. 1997, 272, C1203–C1210. [Google Scholar] [CrossRef]
- Kim, J.W.; Roberts, C.; Maruyama, Y.; Berg, S.; Roper, S.; Chaudhari, N. Faithful expression of GFP from the PLCbeta2 promoter in a functional class of taste receptor cells. Chem. Senses 2006, 31, 213–219. [Google Scholar] [CrossRef]
- Zysow, B.R.; Kauser, K.; Lawn, R.M.; Rubanyi, G.M. Effects of estrus cycle, ovariectomy, and treatment with estrogen, tamoxifen, and progesterone on apolipoprotein(a) gene expression in transgenic mice. Arterioscler. Thromb. Vasc. Biol. 1997, 17, 1741–1745. [Google Scholar] [CrossRef]
- Nilsson, M.E.; Vandenput, L.; Tivesten, Å.; Norlén, A.-K.; Lagerquist, M.K.; Windahl, S.H.; Börjesson, A.E.; Farman, H.H.; Poutanen, M.; Benrick, A.; et al. Measurement of a comprehensive sex steroid profile in rodent serum by high-sensitive gas chromatography-tandem mass spectrometry. Endocrinology 2015, 156, 2492–2502. [Google Scholar] [CrossRef]





Disclaimer/Publisher’s Note: The statements, opinions and data contained in all publications are solely those of the individual author(s) and contributor(s) and not of MDPI and/or the editor(s). MDPI and/or the editor(s) disclaim responsibility for any injury to people or property resulting from any ideas, methods, instructions or products referred to in the content. |
© 2025 by the authors. Licensee MDPI, Basel, Switzerland. This article is an open access article distributed under the terms and conditions of the Creative Commons Attribution (CC BY) license (https://creativecommons.org/licenses/by/4.0/).
Share and Cite
Masterson, E.; Dahir, N.S.; Calder, A.N.; Liu, Y.; Lin, F.; Gilbertson, T.A. Estrogen-Dependent Variation in the Contributions of TRPM4 and TRPM5 to Fat Taste. Nutrients 2025, 17, 3847. https://doi.org/10.3390/nu17243847
Masterson E, Dahir NS, Calder AN, Liu Y, Lin F, Gilbertson TA. Estrogen-Dependent Variation in the Contributions of TRPM4 and TRPM5 to Fat Taste. Nutrients. 2025; 17(24):3847. https://doi.org/10.3390/nu17243847
Chicago/Turabian StyleMasterson, Emeline, Naima S. Dahir, Ashley N. Calder, Yan Liu, Fangjun Lin, and Timothy A. Gilbertson. 2025. "Estrogen-Dependent Variation in the Contributions of TRPM4 and TRPM5 to Fat Taste" Nutrients 17, no. 24: 3847. https://doi.org/10.3390/nu17243847
APA StyleMasterson, E., Dahir, N. S., Calder, A. N., Liu, Y., Lin, F., & Gilbertson, T. A. (2025). Estrogen-Dependent Variation in the Contributions of TRPM4 and TRPM5 to Fat Taste. Nutrients, 17(24), 3847. https://doi.org/10.3390/nu17243847

