A Specific Ratio of Dietary Short-Chain and Long-Chain Fructo-Oligosaccharides Shifts the Immune Response Away from Type 2 in a Murine Model for House Dust Mite-Induced Asthma
Abstract
1. Introduction
2. Materials and Methods
2.1. Diet Preparation
2.2. Animals
2.3. Animal Procedures
2.4. Airway Resistance
2.5. Bronchoalveolar Lavage Fluid (BALF)
2.6. Lung Cell Isolation
2.7. Flow Cytometric Analysis of BALF and Lung Cells
2.8. Ex Vivo Lung Restimulation with House Dust Mite
2.9. Preparation of Cecal Content
2.10. Preparation of Serum
2.11. Preparation of Lung Homogenates
2.12. Chemokine, Cytokine and Antibody Measurements
2.13. Short-Chain Fatty Acid Quantification
2.14. Fecal Microbiome Analysis
2.15. Statistical Analysis
3. Results
3.1. Dietary Intervention with FOS1:1, but Not FOS9:1, Increases Fecal Prevotellaceae Abundance, While Both FOS Interventions Increase Systemic Acetate in HDM-Allergic Mice
3.2. Dietary Intervention with FOS1:1 Lowers Baseline Airway Resistance, but Does Not Affect Methacholine-Induced Airway Hyperreactivity
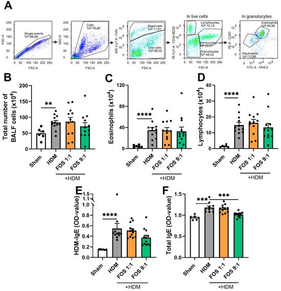
3.3. Dietary Intervention with FOS Does Not Prevent the Inflammatory Response to HDM Allergens
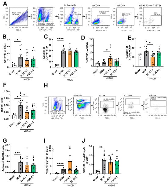
3.4. FOS1:1 Dietary Intervention Shifts the Th2/Th1-Cell Balance Away from Th2
3.5. In Vivo Dietary FOS Intervention Reduces Type 2 Cytokine Secretion upon Ex Vivo HDM Restimulation of Lung Cell Suspensions
4. Discussion
5. Conclusions
Author Contributions
Funding
Institutional Review Board Statement
Informed Consent Statement
Data Availability Statement
Acknowledgments
Conflicts of Interest
Abbreviations
| HDM | House dust mite |
| FOS | Fructo-oligosaccharides |
| BALF | Bronchoalveolar lavage fluid |
| SCFA | Short-chain fatty acid |
| B. breve | Bifidobacterium breve |
| i.n. | Intranasally |
| RL | Pulmonary resistance |
| FCS | Fetal calf serum |
| FMO | Fluorescence Minus One |
| ILC2 | Innate lymphoid cells group 2 |
| TLR | Toll-like receptor |
| IPA | Indole-3-propionic acid |
Appendix A. Methods
Appendix A.1. Details on Animal Procedures—House Dust Mite (HDM) Treatment
Appendix A.2. Details on Short-Chain Fatty Acid Determination Using LC-MS/MS
- Sample and standards preparation
- Analytical instruments
- LC-MS/MS conditions
| 3-NPH Derivatized Compound | Q1 Mass (m/z) | Q3 Mass (m/z) | Declustering Potential (V) | Collision Energy (V) | Collision Cell Exit Potential (V) | Dwell Time (ms) |
|---|---|---|---|---|---|---|
| Acetate | 195.0 | 153.0 | −45 | −20 | −7 | 25 |
| Propionate | 208.0 | 165.0 | −125 | −18 | −9 | 25 |
| Butyrate | 222.0 | 137.0 | −135 | −26 | −9 | 25 |
| Acetate-d3 | 197.0 | 137.0 | −45 | −26 | −9 | 10 |
| Propionate-d3 | 211.0 | 137.0 | −125 | −26 | −9 | 10 |
| Butyrate-d7 | 229.0 | 137.0 | −135 | −26 | −9 | 10 |
Appendix A.3. Details on Fecal Sample DNA Extraction and Preparation for Sequencing
Appendix A.4. Detailed Information on Antibodies Used for Flow Cytometry
| Marker | Fluorochrome | Clone | Company |
|---|---|---|---|
| BALF general differentiation | |||
| Fixable Viability Dye | APC-Cy7 | n.a. | Thermo Fisher Scientific |
| CD3e | PE-Cy7 | 145-2C11 | Thermo Fisher Scientific |
| MHCII (I-A) | FITC | NIMR-4 | Thermo Fisher Scientific |
| CD11c | APC | N418 | Thermo Fisher Scientific |
| B220 (CD45R) | PE-Cy7 | RA3-6B2 | Thermo Fisher Scientific |
| CCR3 | PE | J073E5 | BioLegend |
| BALF ILC2 | |||
| CD3 | PE | 145-2c11 | eBioscience |
| CD5 | PE | 53-7.3 | eBioscience |
| CD8a | PE | 53-6.7 | eBioscience |
| CD11b | PE | M1/70 | eBioscience |
| CD11c | PE | N418 | eBioscience |
| CD19 | PE | 1D3 | Becton Dickinson, Franklin Lakes, NJ, USA |
| B220 | PE | RA3-6B2 | Becton Dickinson |
| FceRIa | PE | MAR-1 | eBioscience |
| NK1.1 | PE | Pk136 | eBioscience |
| Ter-119 | PE | TER-119 | eBioscience |
| Gr-1 | PE | RB6-8C5 | Becton Dickinson |
| CD90.2 | FITC | 53-2.1 | Becton Dickinson |
| KLRG1 | PE CF594 | 2F1 | Becton Dickinson |
| CD25 | Percp cy5.5 | PC61.5 | eBioscience |
| ICOS | PE Cy7 | 7E.17G9 | eBioscience |
| CD127 | EF450 | A7R34 | eBioscience |
| Aqua LD | Amcyan | n.a. | - |
| CD4 | BV605 | RM4-5 | Becton Dickinson |
| CD117 | BV650 | 2B8 | Becton Dickinson |
| Sca-1 | BV786 | D7 | Becton Dickinson |
| Gata3 | APC | TWAJ | eBioscience |
| Ki-67 | AF700 | SolA15 | eBioscience |
| T1ST2 | Bio | DJ8 | MDBioproducts |
| Lung Th1-Th2 | |||
| Fixable Viability Dye | APC-Cy7 | n.a. | Thermo Fisher Scientific |
| CD4 | BV510 | RM4-5 | BioLegend |
| CD69 | PE-Cy7 | H1.2F3 | Thermo Fisher Scientific |
| CXCR3 | PE | CXCR3-173 | Thermo Fisher Scientific |
| T1ST2 (IL-33R) | FITC | DJ8 | MDBioproducts |
| Fixable Viability Dye | APC-Cy7 | n.a. | Thermo Fisher Scientific |
| CD4 | BV510 | RM4-5 | BioLegend |
| CD25 | PerCP-Cy5.5 | PC61.5 | Thermo Fisher Scientific |
| CD127 | PE-Cy7 | eBioSB/199 (SB/199) | Thermo Fisher Scientific |
| Foxp3 | FITC | FJK-16s | Thermo Fisher Scientific |
| Roryt | APC-Cy7 | Q31-378 | BD Biosciences |
| CD196 (CCR6) | PE | 29-2L17 | BioLegend |
| Lung Th17-Treg | |||
| Fixable Viability Dye | APC-Cy7 | n.a. | Thermo Fisher Scientific |
| CD3e | PE-Cy7 | 145-2C11 | Thermo Fisher Scientific |
| MHCII (I-A) | FITC | NIMR-4 | Thermo Fisher Scientific |
| CD11c | APC | N418 | Thermo Fisher Scientific |
| B220 (CD45R) | PE-Cy7 | RA3-6B2 | Thermo Fisher Scientific |
| CCR3 | PE | J073E5 | BioLegend |
| CD3 | PE | 145-2c11 | eBioscience |
| CD5 | PE | 53-7.3 | eBioscience |
| CD8a | PE | 53-6.7 | eBioscience |
| CD11b | PE | M1/70 | eBioscience |
| CD11c | PE | N418 | eBioscience |
| CD19 | PE | 1D3 | Becton Dickinson |
| B220 | PE | RA3-6B2 | Becton Dickinson |
| FceRIa | PE | MAR-1 | eBioscience |
| NK1.1 | PE | Pk136 | eBioscience |
| Ter-119 | PE | TER-119 | eBioscience |
| Gr-1 | PE | RB6-8C5 | Becton Dickinson |
| CD90.2 | FITC | 53-2.1 | Becton Dickinson |
| KLRG1 | PE CF594 | 2F1 | Becton Dickinson |
| CD25 | Percp cy5.5 | PC61.5 | eBioscience |
| ICOS | PE Cy7 | 7E.17G9 | eBioscience |
| CD127 | EF450 | A7R34 | eBioscience |
Appendix B


| AIN93-G | AIN93-G | AIN93-G | AIN93-G | AIN93-G | AIN93-G | ||
|---|---|---|---|---|---|---|---|
| g/1 kg Feed | Control | 1% scFOS/lcFOS 9:1 | 1% scFOS/lcFOS 1:1 | 1% scFOS/lcFOS 1:9 + 2% Probiotics | 1% scFOS/lcFOS 1:1 + 2% Probiotics | 2% Probiotics | |
| Functional | g/kg Feed | g/kg Feed | g/kg Feed | g/kg Feed | g/kg Feed | g/kg Feed | |
| Carbs | Raw Material names | ||||||
| cornstarch | C gel 03401 | 397.49 | 397.49 | 397.49 | 377.49 | 377.49 | 377.49 |
| dextrinized cornstarch | Maltodextrin MD1925 WS | 132.0 | 131.3 | 131.6 | 131.3 | 131.6 | 132.0 |
| sucrose | Sugar Melis | 100.0 | 100.0 | 100.0 | 100.0 | 100.0 | 100.0 |
| Fiber | |||||||
| fiber source (cellulose) | Arbocel B800 | 50.00 | 39.95 | 39.95 | 39.95 | 39.95 | 50.00 |
| Inulin HP (lcFOS) (97% FOS fiber) | Inulin Fiber | 0.0 | 1.0 | 5.2 | 1.0 | 5.2 | 0.0 |
| Raftilose P95 (scFOS) 90% FOS | Oligofructose Powder | 0.0 | 10.0 | 5.6 | 10.0 | 5.6 | 0.0 |
| Beneficial microbes | |||||||
| B. breve M16-V | 0.00 | 0.00 | 0.00 | 20.00 | 20.00 | 20.00 | |
| Protein | |||||||
| Soy protein | Soy protein isolate | 200.0 | 200.0 | 200.0 | 200.0 | 200.0 | 200.0 |
| DL-methionine | DL-Methionine | 2.0 | 2.0 | 2.0 | 2.0 | 2.0 | 2.0 |
| L-cystine | L-Cystine | 1.0 | 1.0 | 1.0 | 1.0 | 1.0 | 1.0 |
| Fat | |||||||
| soybean oil | Soy oil non-GMO | 70.0 | 70.0 | 70.0 | 70.0 | 70.0 | 70.0 |
| Others | |||||||
| Mineral mix | Mineral mix AIN 93G | 35.0 | 35.0 | 35.0 | 35.0 | 35.0 | 35.0 |
| Vitamin mix | Vitamin mix AIN 93VX | 10.0 | 10.0 | 10.0 | 10.0 | 10.0 | 10.0 |
| Choline bitartrate | Choline bitartrate | 2.50 | 2.50 | 2.50 | 2.50 | 2.50 | 2.50 |
| TBHQ | tert-butylhydroquinone | 0.014 | 0.014 | 0.014 | 0.014 | 0.014 | 0.014 |
| Nutritional value | |||||||
| Total weight | 1000.0 | 1000.2 | 1000.3 | 1000.2 | 1000.3 | 1000.0 | |
| Dry mass | 932.9 | 932.9 | 932.9 | 932.9 | 932.9 | 932.9 | |
| Protein | 180.0 | 180.0 | 180.0 | 180.0 | 180.0 | 180.0 | |
| Total Carbohydrates | 592.0 | 592.0 | 592.0 | 592.0 | 592.0 | 592.0 | |
| Fat | 72.0 | 72.0 | 72.0 | 72.0 | 72.0 | 72.0 | |
| Dietary Fiber | 49.8 | 49.8 | 49.8 | 49.8 | 49.8 | 49.8 | |
| Kcal | 3835.4 | 3835.4 | 3835.4 | 3835.4 | 3835.4 | 3835.4 | |








References
- Global Asthma Network. The Global Asthma Report 2022. Int. J. Tuberc. Lung Dis. 2022, 26, 1–104. [Google Scholar] [CrossRef]
- Hammad, H.; Lambrecht, B.N. The basic immunology of asthma. Cell 2021, 184, 1469–1485. [Google Scholar] [CrossRef]
- Haahtela, T. A biodiversity hypothesis. Allergy 2019, 74, 1445–1456. [Google Scholar] [CrossRef]
- Tsuge, M.; Ikeda, M.; Matsumoto, N.; Yorifuji, T.; Tsukahara, H. Current insights into atopic march. Children 2021, 8, 1067. [Google Scholar] [CrossRef]
- Mann, E.R.; Lam, Y.K.; Uhlig, H.H. Short-chain fatty acids: Linking diet, the microbiome and immunity. Nat. Rev. Immunol. 2024, 24, 577–595. [Google Scholar] [CrossRef]
- Furusawa, Y.; Obata, Y.; Fukuda, S.; Endo, T.A.; Nakato, G.; Takahashi, D.; Nakanishi, Y.; Uetake, C.; Kato, K.; Kato, T.; et al. Commensal microbe-derived butyrate induces the differentiation of colonic regulatory T cells. Nature 2013, 504, 446–450. [Google Scholar] [CrossRef]
- Frati, F.; Salvatori, C.; Incorvaia, C.; Bellucci, A.; Di Cara, G.; Marcucci, F.; Esposito, S. The role of the microbiome in asthma: The gut–lung axis. Int. J. Mol. Sci. 2019, 20, 123. [Google Scholar] [CrossRef] [PubMed]
- Verstegen, R.E.M.; Kostadinova, A.I.; Merenciana, Z.; Garssen, J.; Folkerts, G.; Hendriks, R.W.; Willemsen, L.E.M. Dietary fibers: Effects, underlying mechanisms and possible role in allergic asthma management. Nutrients 2021, 13, 4153. [Google Scholar] [CrossRef] [PubMed]
- Qin, Y.Q.; Wang, L.Y.; Yang, X.Y.; Xu, Y.J.; Fan, G.; Fan, Y.G.; Ren, J.N.; An, Q.; Li, X. Inulin: Properties and health benefits. Food Funct. 2023, 14, 2948–2968. [Google Scholar] [CrossRef]
- Zhu, L.; Qin, S.; Zhai, S.; Gao, Y.; Li, L. Inulin with different degrees of polymerization modulates composition of intestinal microbiota in mice. FEMS Microbiol. Lett. 2017, 364, fnx075. [Google Scholar] [CrossRef] [PubMed]
- Verheijden, K.A.T.; Willemsen, L.E.M.; Braber, S.; Leusink-Muis, T.; Jeurink, P.V.; Garssen, J.; Kraneveld, A.D.; Folkerts, G. The development of allergic inflammation in a murine house dust mite asthma model is suppressed by synbiotic mixtures of non-digestible oligosaccharides and Bifidobacterium breve M-16V. Eur. J. Nutr. 2016, 55, 1141–1151. [Google Scholar] [CrossRef] [PubMed]
- Thurl, S.; Munzert, M.; Boehm, G.; Matthews, C.; Stahl, B. Systematic review of the concentrations of oligosaccharides in human milk. Nutr. Rev. 2017, 75, 920–933. [Google Scholar] [CrossRef] [PubMed]
- Rijks, V.; Zuurveld, M.; Garssen, J.; Kostadinova, A.I.; Willemsen, L.E.M. The potential immunomodulatory role of human milk oligosaccharides in prevention of viral infections and development of asthma in early life. Front. Immunol. 2025, 16, 1572787. [Google Scholar] [CrossRef] [PubMed]
- Vandenplas, Y.; De Greef, E.; Veereman, G. Prebiotics in infant formula. Gut Microbes 2014, 5, 681. [Google Scholar] [CrossRef]
- Verstegen, R.E.M.; Sparidans, R.W.; Kostadinova, A.I.; Garssen, J.; Folkerts, G.; Hendriks, R.W.; Willemsen, L.E.M. Lung Acetate Levels Decline in Correlation with Increased Type 2 Allergic Markers in a House Dust Mite Allergic Mouse Model. Clin. Transl. Allergy 2025, 15, e70082. [Google Scholar] [CrossRef]
- Van Rijt, L.S.; Kuipers, H.; Vos, N.; Hijdra, D.; Hoogsteden, H.C.; Lambrecht, B.N. A rapid flow cytometric method for determining the cellular composition of bronchoalveolar lavage fluid cells in mouse models of asthma. J. Immunol. Methods 2004, 288, 111–121. [Google Scholar] [CrossRef]
- Zuurveld, M.; de Kleer, J.W.M.; Berends, A.J.; Kooy, M.M.; van Ark, I.; Leusink-Muis, T.; Kettelarij, N.; Folkerts, G.; Garssen, J.; van’t Land, B.; et al. HMOS 2’FL and 3FL prevent house dust mite induced proinflammatory cytokine release in vitro and decrease specific IgE production in a murine allergic asthma model. Front. Nutr. 2025, 12, 1491430. [Google Scholar] [CrossRef]
- Koleva, P.T.; Valcheva, R.S.; Sun, X.; Gänzle, M.G.; Dieleman, L.A. Inulin and fructo-oligosaccharides have divergent effects on colitis and commensal microbiota in HLA-B27 transgenic rats. Br. J. Nutr. 2012, 108, 1633–1643. [Google Scholar] [CrossRef]
- Li, L.L.; Wang, Y.T.; Zhu, L.M.; Liu, Z.Y.; Ye, C.Q.; Qin, S. Inulin with different degrees of polymerization protects against diet-induced endotoxemia and inflammation in association with gut microbiota regulation in mice. Sci. Rep. 2020, 10, 978. [Google Scholar] [CrossRef]
- Vogt, L.M.; Elderman, M.E.; Borghuis, T.; de Haan, B.J.; Faas, M.M.; de Vos, P. Chain length-dependent effects of inulin-type fructan dietary fiber on human systemic immune responses against hepatitis-B. Mol. Nutr. Food Res. 2017, 61, 1700171. [Google Scholar] [CrossRef]
- Kleessen, B.; Hartmann, L.; Blaut, M. Oligofructose and long-chain inulin: Influence on the gut microbial ecology of rats associated with a human faecal flora. Br. J. Nutr. 2001, 86, 291–300. [Google Scholar] [CrossRef]
- Vilchez-Vargas, R.; Salm, F.; Znalesniak, E.B.; Haupenthal, K.; Schanze, D.; Zenker, M.; Link, A.; Hoffman, W. Profiling of the Bacterial Microbiota along the Murine Alimentary Tract. Int. J. Mol. Sci. 2022, 23, 1783. [Google Scholar] [CrossRef]
- Vogt, L.; Ramasamy, U.; Meyer, D.; Pullens, G.; Venema, K.; Faas, M.M.; Schols, H.A.; de Vos, P. Immune Modulation by Different Types of β2→1-Fructans Is Toll-Like Receptor Dependent. PLoS ONE 2013, 8, e68367. [Google Scholar] [CrossRef] [PubMed]
- Vogt, L.M.; Meyer, D.; Pullens, G.; Faas, M.M.; Venema, K.; Ramasamy, U.; Schols, H.A.; de Vos, P. Toll-like receptor 2 activation by β2→1-fructans protects barrier function of t84 human intestinal epithelial cells in a chain length-dependent manner. J. Nutr. 2014, 144, 1002–1008. [Google Scholar] [CrossRef] [PubMed]
- Wu, G.D.; Chen, J.; Hoffman, C.; Bittinger, K.; Chen, Y.Y.; Keilbaugh, S.A.; Bewtra, M.; Knights, D.; Walters, W.A.; Knight, R.; et al. Linking Long-Term Dietary Patterns with Gut Microbial Enterotypes. Science 2011, 334, 105. [Google Scholar] [CrossRef] [PubMed]
- Chen, T.; Long, W.; Zhang, C.; Liu, S.; Zhao, L.; Hamaker, B.R. Fiber-utilizing capacity varies in Prevotella- versus Bacteroides-dominated gut microbiota. Sci. Rep. 2017, 7, 2594. [Google Scholar] [CrossRef]
- Vuillermin, P.J.; O’Hely, M.; Collier, F.; Allen, K.J.; Tang, M.L.K.; Harrison, L.C.; Carlin, J.B.; Saffery, R.; Ranganathan, S.; Sly, P.D.; et al. Maternal carriage of Prevotella during pregnancy associates with protection against food allergy in the offspring. Nat. Commun. 2020, 11, 1452. [Google Scholar] [CrossRef]
- Larsen, J.M. The immune response to Prevotella bacteria in chronic inflammatory disease. Immunology 2017, 151, 363. [Google Scholar] [CrossRef]
- Wang, Z.; Lai, Z.; Zhang, X.; Huang, P.; Xie, J.; Jiang, Q.; Zhang, Q.; Chung, K.F. Altered gut microbiome compositions are associated with the severity of asthma. J. Thorac. Dis. 2021, 13, 4322. [Google Scholar] [CrossRef]
- Tett, A.; Pasolli, E.; Masetti, G.; Ercolini, D.; Segata, N. Prevotella diversity, niches and interactions with the human host. Nat. Rev. Microbiol. 2021, 19, 585. [Google Scholar] [CrossRef]
- Mahdavinia, M.; Fyolek, J.P.; Jiang, J.; Thivalapill, N.; Bilaver, L.A.; Warren, C.; Fox, S.; Nimmagadda, S.R.; Newmark, P.J.; Sharma, H.; et al. Gut microbiome is associated with asthma and race in children with food allergy. J. Allergy Clin. Immunol. 2023, 152, 1541. [Google Scholar] [CrossRef]
- Jungles, K.; Tran, T.D.B.; Botha, M.; Rasmussen, H.E.; Teixeira-Reis, V.; Sodergren, E.; Gray, C.; Lunjani, N.; Hlela, C.; Basera, W.; et al. Association of gut microbiota and environment in children with AD, comparison of three cohorts of children. Clin. Exp. Allergy 2022, 52, 447–450. [Google Scholar] [CrossRef]
- Goldberg, M.R.; Mor, H.; Magid Neriya, D.; Magzal, F.; Muller, E.; Appel, M.Y.; Nachshon, L.; Borenstein, E.; Tamir, S.; Louzoun, Y.; et al. Microbial signature in IgE-mediated food allergies. Genome Med. 2020, 12, 92. [Google Scholar] [CrossRef]
- Boulund, U.; Thorsen, J.; Trivedi, U.; Tranæs, K.; Jiang, J.; Shah, S.A.; Stokholm, J. The role of the early-life gut microbiome in childhood asthma. Gut Microbes 2025, 17, 2457489. [Google Scholar] [CrossRef] [PubMed]
- Koh, A.; De Vadder, F.; Kovatcheva-Datchary, P.; Bäckhed, F. From dietary fiber to host physiology: Short-chain fatty acids as key bacterial metabolites. Cell 2016, 165, 1332–1345. [Google Scholar] [CrossRef]
- Liu, X.F.; Shao, J.H.; Liao, Y.T.; Wang, L.N.; Jia, Y.; Dong, P.J.; Liu, Z.Z.; He, D.D.; Li, C.; Zhang, X. Regulation of short-chain fatty acids in the immune system. Front. Immunol. 2023, 14, 1186892. [Google Scholar] [CrossRef] [PubMed]
- Dang, A.T.; Marsland, B.J. Microbes, metabolites, and the gut–lung axis. Mucosal Immunol. 2019, 12, 843–850. [Google Scholar] [CrossRef] [PubMed]
- Meyers, D.A.; Bleecker, E.R.; Holloway, J.W.; Holgate, S.T. Asthma genetics and personalised medicine. Lancet Respir. Med. 2014, 2, 405–415. [Google Scholar] [CrossRef]
- Moffatt, M.F.; Gut, I.G.; Demenais, F.; Strachan, D.P.; Bouzigon, E.; Heath, S.; von Mutius, E.; Farrall, M.; Lathrop, M.; Cookson, W.O.C.M. A Large-Scale, Consortium-Based Genomewide Association Study of Asthma. N. Engl. J. Med. 2010, 363, 1211–1221. [Google Scholar] [CrossRef]
- Liang, L.; Willis-Owen, S.A.G.; Laprise, C.; Wong, K.C.C.; Davies, G.A.; Hudson, T.J.; Binia, A.; Hopkin, J.M.; Yang, I.V.; Grundberg, E.; et al. An epigenome-wide association study of total serum immunoglobulin e concentration. Nature 2015, 520, 670–674. [Google Scholar] [CrossRef]
- Yang, I.V.; Pedersen, B.S.; Liu, A.; O’Connor, G.T.; Teach, S.J.; Kattan, M.; Misiak, R.T.; Gruchalla, R.; Steinbach, S.F.; Szefler, S.J.; et al. DNA methylation and childhood asthma in the inner city. J. Allergy Clin. Immunol. 2015, 136, 69–80. [Google Scholar] [CrossRef] [PubMed]
- Sheikhpour, M.; Maleki, M.; Vargoorani, M.E.; Amiri, V. A review of epigenetic changes in asthma: Methylation and acetylation. Clin. Epigenet. 2021, 13, 65. [Google Scholar] [CrossRef] [PubMed]
- Seumois, G.; Chavez, L.; Gerasimova, A.; Lienhard, M.; Omran, N.; Kalinke, L.; Vedanayagam, M.; Ganesan, A.P.V.; Chawla, A.; Djukanović, R.; et al. Epigenomic analysis of primary human T cells reveals enhancers associated with TH2 memory cell differentiation and asthma susceptibility. Nat. Immunol. 2014, 15, 777–788. [Google Scholar] [CrossRef] [PubMed]
- Stadhouders, R.; Li, B.W.S.; de Bruijn, M.J.W.; Gomez, A.; Rao, T.N.; Fehling, H.J.; van IJcken, W.F.J.; Lim, A.I.; Di Santo, J.P.; Graf, T.; et al. Epigenome analysis links gene regulatory elements in group 2 innate lymphocytes to asthma susceptibility. J. Allergy Clin. Immunol. 2018, 142, 1793–1807. [Google Scholar] [CrossRef]
- Den Besten, G.; Van Eunen, K.; Groen, A.K.; Venema, K.; Reijngoud, D.J.; Bakker, B.M. The role of short-chain fatty acids in the interplay between diet, gut microbiota, and host energy metabolism. J. Lipid Res. 2013, 54, 2325–2340. [Google Scholar] [CrossRef]
- Thorburn, A.N.; McKenzie, C.I.; Shen, S.; Stanley, D.; Macla, L.; Mason, L.J.; Roberts, L.K.; Wong, C.H.Y.; Shim, R.; Robert, R.; et al. Evidence that asthma is a developmental origin disease influenced by maternal diet and bacterial metabolites. Nat. Commun. 2015, 6, 7320. [Google Scholar] [CrossRef]
- Soto-Heredero, G.; de las Heras, M.M.G.; Gabandé-Rodríguez, E.; Oller, J.; Mittelbrunn, M. Glycolysis–a key player in the inflammatory response. FEBS J. 2020, 287, 3350. [Google Scholar] [CrossRef]
- Perdijk, O.; Butler, A.; Macowan, M.; Chatzis, R.; Bulanda, E.; Grant, R.D.; Harris, N.L.; Wypych, T.P.; Marsland, B.J. Antibiotic-driven dysbiosis in early life disrupts indole-3-propionic acid production and exacerbates allergic airway inflammation in adulthood. Immunity 2024, 57, 1939–1954.e7. [Google Scholar] [CrossRef]
- Gesper, M.; Nonnast, A.B.H.; Kumowski, N.; Stoehr, R.; Schuett, K.; Marx, N.; Kappel, B.A. Gut-Derived Metabolite Indole-3-Propionic Acid Modulates Mitochondrial Function in Cardiomyocytes and Alters Cardiac Function. Front. Med. 2021, 8, 648259. [Google Scholar] [CrossRef]
- Verheijden, K.A.; Willemsen, L.E.M.; Braber, S.; Leusink-Muis, T.; Delsing, D.J.M.; Garssen, J.; Kraneveld, A.D.; Folkerts, G. Dietary galacto-oligosaccharides prevent airway eosinophilia and hyperresponsiveness in a murine house dust mite-induced asthma model. Respir. Res. 2015, 16, 17. [Google Scholar] [CrossRef]
- Vos, A.P.; Van Esch, B.C.; Stahl, B.; M’rabet, L.; Folkerts, G.; Nijkamp, F.P.; Garssen, J. Dietary supplementation with specific oligosaccharide mixtures decreases parameters of allergic asthma in mice. Int. Immunopharmacol. 2007, 7, 1582–1587. [Google Scholar] [CrossRef]
- Trompette, A.; Gollwitzer, E.S.; Yadava, K.; Sichelstiel, A.K.; Sprenger, N.; Ngom-Bru, C.; Blanchard, C.; Junt, T.; Nicod, L.P.; Harris, N.L.; et al. Gut microbiota metabolism of dietary fiber influences allergic airway disease and hematopoiesis. Nat. Med. 2014, 20, 159–166. [Google Scholar] [CrossRef]
- Lewis, G.; Wang, B.; Pedram, S.J.; Hurrell, B.P.; Banie, H.; Aleman Muench, G.R.; Maazi, H.; Howard, E.; Galle-Treger, L.; Lo, R.; et al. Dietary Fiber-Induced Microbial Short Chain Fatty Acids Suppress ILC2-Dependent Airway Inflammation. Front. Immunol. 2019, 10, 2051. [Google Scholar] [CrossRef]
- Varricchi, G.; Brightling, C.E.; Grainge, C.; Lambrecht, B.N.; Chanez, P. Airway remodelling in asthma and the epithelium: On the edge of a new era. Eur. Respir. J. 2024, 63, 2301619. [Google Scholar] [CrossRef]
- Wang, Y.H.; Voo, K.S.; Liu, B.; Chen, C.Y.; Uygungil, B.; Spoede, W.; Bernstein, J.A.; Huston, D.P.; Liu, Y.J. A novel subset of CD4+ TH2 memory/ effector cells that produce inflammatory IL-17 cytokine and promote the exacerbation of chronic allergic asthma. J. Exp. Med. 2010, 207, 2479–2491. [Google Scholar] [CrossRef]





Disclaimer/Publisher’s Note: The statements, opinions and data contained in all publications are solely those of the individual author(s) and contributor(s) and not of MDPI and/or the editor(s). MDPI and/or the editor(s) disclaim responsibility for any injury to people or property resulting from any ideas, methods, instructions or products referred to in the content. |
© 2025 by the authors. Licensee MDPI, Basel, Switzerland. This article is an open access article distributed under the terms and conditions of the Creative Commons Attribution (CC BY) license (https://creativecommons.org/licenses/by/4.0/).
Share and Cite
Verstegen, R.E.M.; Zuurveld, M.; Thijssen, S.; de Bruijn, M.J.W.; van Ark, I.; Diks, M.A.P.; Garssen, J.; Folkerts, G.; Kostadinova, A.I.; Hendriks, R.W.; et al. A Specific Ratio of Dietary Short-Chain and Long-Chain Fructo-Oligosaccharides Shifts the Immune Response Away from Type 2 in a Murine Model for House Dust Mite-Induced Asthma. Nutrients 2025, 17, 3520. https://doi.org/10.3390/nu17223520
Verstegen REM, Zuurveld M, Thijssen S, de Bruijn MJW, van Ark I, Diks MAP, Garssen J, Folkerts G, Kostadinova AI, Hendriks RW, et al. A Specific Ratio of Dietary Short-Chain and Long-Chain Fructo-Oligosaccharides Shifts the Immune Response Away from Type 2 in a Murine Model for House Dust Mite-Induced Asthma. Nutrients. 2025; 17(22):3520. https://doi.org/10.3390/nu17223520
Chicago/Turabian StyleVerstegen, Roos E. M., Marit Zuurveld, Suzan Thijssen, Marjolein J. W. de Bruijn, Ingrid van Ark, Mara A. P. Diks, Johan Garssen, Gert Folkerts, Atanaska I. Kostadinova, Rudi W. Hendriks, and et al. 2025. "A Specific Ratio of Dietary Short-Chain and Long-Chain Fructo-Oligosaccharides Shifts the Immune Response Away from Type 2 in a Murine Model for House Dust Mite-Induced Asthma" Nutrients 17, no. 22: 3520. https://doi.org/10.3390/nu17223520
APA StyleVerstegen, R. E. M., Zuurveld, M., Thijssen, S., de Bruijn, M. J. W., van Ark, I., Diks, M. A. P., Garssen, J., Folkerts, G., Kostadinova, A. I., Hendriks, R. W., & Willemsen, L. E. M. (2025). A Specific Ratio of Dietary Short-Chain and Long-Chain Fructo-Oligosaccharides Shifts the Immune Response Away from Type 2 in a Murine Model for House Dust Mite-Induced Asthma. Nutrients, 17(22), 3520. https://doi.org/10.3390/nu17223520

