Exploring the Synergistic Action of Medium-Chain Triglycerides and Omega-3 Fatty Acids to Enhance Cellular Uptake and Anti-Inflammatory Responses
Abstract
1. Introduction
2. Methods
2.1. Materials
2.2. Animal and Cell Models
2.3. Preparation and Characterization of Model TGRP
2.4. Preparation of Radiolabeled TGRP
2.5. Cell TG Uptake/Mass Assays
2.6. In Vitro Characterization of TGRP Cell Uptake and Mass at Major Pathway Checkpoints
2.7. Measurement of Metabolic Bioenergetics
2.8. Quantitative Real-Time PCR
2.9. Measurement of Mitochondrial Function
2.10. Quantification of Inflammatory Markers by ELISA In Vivo
2.11. Statistical Analyses
3. Results
3.1. Cellular Uptake of MCT/n-3 TGRP In Vitro
3.2. Blood Clearance Kinetics of MCT/n-3 TGRP In Vivo
3.3. Cellular Uptake Pathways for Internalizing MCT/N-3 TGRP In Vitro and In Vivo
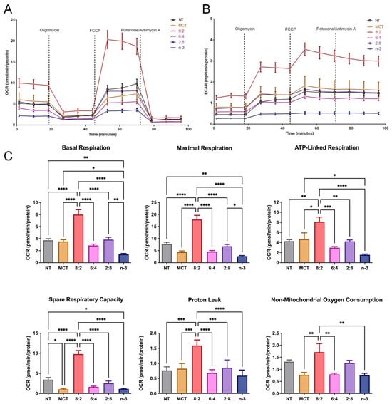
3.4. Mitochondrial Activity and Glycolytic Flux in Macrophages Treated with Different TGRP
3.5. Mitochondrial Activity and Glycolytic Flux in Macrophages Stimulated with LPS
3.6. Anti-Inflammatory Action of TGRP in Response to LPS In Vivo
4. Discussion
5. Conclusions
Supplementary Materials
Author Contributions
Funding
Institutional Review Board Statement
Informed Consent Statement
Data Availability Statement
Conflicts of Interest
Abbreviations
References
- Rock, K.L.; Kono, H. The inflammatory response to cell death. Annu. Rev. Pathol. 2008, 3, 99–126. [Google Scholar] [CrossRef] [PubMed]
- Kalogeris, T.; Baines, C.P.; Krenz, M.; Korthuis, R.J. Cell biology of ischemia/reperfusion injury. Int. Rev. Cell Mol. Biol. 2012, 298, 229–317. [Google Scholar] [CrossRef] [PubMed]
- Wallach, D.; Kang, T.B.; Kovalenko, A. Concepts of tissue injury and cell death in inflammation: A historical perspective. Nat. Rev. Immunol. 2014, 14, 51–59. [Google Scholar] [CrossRef]
- Hamilton, J.A.; Hasturk, H.; Kantarci, A.; Serhan, C.N.; Van Dyke, T. Atherosclerosis, Periodontal Disease, and Treatment with Resolvins. Curr. Atheroscler. Rep. 2017, 19, 57. [Google Scholar] [CrossRef] [PubMed]
- Lee, I.; Huttemann, M. Energy crisis: The role of oxidative phosphorylation in acute inflammation and sepsis. Biochim. Biophys. Acta 2014, 1842, 1579–1586. [Google Scholar] [CrossRef]
- McCarberg, B.H.; Cryer, B. Evolving therapeutic strategies to improve nonsteroidal anti-inflammatory drug safety. Am. J. Ther. 2015, 22, e167–e178. [Google Scholar] [CrossRef]
- Koeberle, A.; Werz, O. Multi-target approach for natural products in inflammation. Drug Discov. Today 2014, 19, 1871–1882. [Google Scholar] [CrossRef]
- Yu, C.Y.; Ng, G.; Liao, P. Therapeutic antibodies in stroke. Transl. Stroke Res. 2013, 4, 477–483. [Google Scholar] [CrossRef]
- Chang, C.L.; Deckelbaum, R.J. Omega-3 fatty acids: Mechanisms underlying ‘protective effects’ in atherosclerosis. Curr. Opin. Lipidol. 2013, 24, 345–350. [Google Scholar] [CrossRef]
- Siddiqui, R.A.; Harvey, K.A.; Zaloga, G.P.; Stillwell, W. Modulation of lipid rafts by Omega-3 fatty acids in inflammation and cancer: Implications for use of lipids during nutrition support. Nutr. Clin. Pract. 2007, 22, 74–88. [Google Scholar] [CrossRef]
- Schley, P.D.; Brindley, D.N.; Field, C.J. (n-3) PUFA alter raft lipid composition and decrease epidermal growth factor receptor levels in lipid rafts of human breast cancer cells. J. Nutr. 2007, 137, 548–553. [Google Scholar] [CrossRef] [PubMed]
- Hou, T.Y.; McMurray, D.N.; Chapkin, R.S. Omega-3 fatty acids, lipid rafts, and T cell signaling. Eur. J. Pharmacol. 2016, 785, 2–9. [Google Scholar] [CrossRef]
- Calder, P.C. The role of marine omega-3 (n-3) fatty acids in inflammatory processes, atherosclerosis and plaque stability. Mol. Nutr. Food Res. 2012, 56, 1073–1080. [Google Scholar] [CrossRef]
- Serhan, C.N. Pro-resolving lipid mediators are leads for resolution physiology. Nature 2014, 510, 92–101. [Google Scholar] [CrossRef]
- Li, D.; Hodges, R.R.; Jiao, J.; Carozza, R.B.; Shatos, M.A.; Chiang, N.; Serhan, C.N.; Dartt, D.A. Resolvin D1 and aspirin-triggered resolvin D1 regulate histamine-stimulated conjunctival goblet cell secretion. Mucosal Immunol. 2013, 6, 1119–1130. [Google Scholar] [CrossRef] [PubMed]
- Calder, P.C. n-3 polyunsaturated fatty acids, inflammation, and inflammatory diseases. Am. J. Clin. Nutr. 2006, 83, 1505S–1519S. [Google Scholar] [CrossRef] [PubMed]
- Serhan, C.N. Novel lipid mediators and resolution mechanisms in acute inflammation: To resolve or not? Am. J. Pathol. 2010, 177, 1576–1591. [Google Scholar] [CrossRef]
- Serhan, C.N. Systems approach to inflammation resolution: Identification of novel anti-inflammatory and pro-resolving mediators. J. Thromb. Haemost. 2009, 7 (Suppl. 1), 44–48. [Google Scholar] [CrossRef]
- Mosblech, A.; Feussner, I.; Heilmann, I. Oxylipins: Structurally diverse metabolites from fatty acid oxidation. Plant Physiol. Biochem. 2009, 47, 511–517. [Google Scholar] [CrossRef]
- Carpentier, Y.A.; Hacquebard, M. Intravenous lipid emulsions to deliver omega 3 fatty acids. Prostaglandins Leukot Essent Fat. Acids 2006, 75, 145–148. [Google Scholar] [CrossRef]
- Calder, P.C. Intravenous lipid emulsions to deliver bioactive omega-3 fatty acids for improved patient outcomes. Mar. Drugs 2019, 17, 274. [Google Scholar] [CrossRef] [PubMed]
- Williams, J.J.; Mayurasakorn, K.; Vannucci, S.J.; Mastropietro, C.; Bazan, N.G.; Ten, V.S.; Deckelbaum, R.J. N-3 fatty acid rich triglyceride emulsions are neuroprotective after cerebral hypoxic-ischemic injury in neonatal mice. PLoS ONE 2013, 8, e56233. [Google Scholar] [CrossRef] [PubMed]
- Zirpoli, H.; Abdillahi, M.; Quadri, N.; Ananthakrishnan, R.; Wang, L.; Rosario, R.; Zhu, Z.; Deckelbaum, R.J.; Ramasamy, R. Acute administration of n-3 rich triglyceride emulsions provides cardioprotection in murine models after ischemia-reperfusion. PLoS ONE 2015, 10, e0116274. [Google Scholar] [CrossRef]
- Lim, S.N.; Huang, W.; Hall, J.C.; Michael-Titus, A.T.; Priestley, J.V. Improved outcome after spinal cord compression injury in mice treated with docosahexaenoic acid. Exp. Neurol. 2013, 239, 13–27. [Google Scholar] [CrossRef] [PubMed]
- Zirpoli, H.; Chang, C.L.; Carpentier, Y.A.; Michael-Titus, A.T.; Ten, V.S.; Deckelbaum, R.J. Novel Approaches for Omega-3 Fatty Acid Therapeutics: Chronic Versus Acute Administration to Protect Heart, Brain, and Spinal Cord. Annu. Rev. Nutr. 2020, 40, 161–187. [Google Scholar] [CrossRef]
- Oliveira, F.L.; Rumsey, S.C.; Schlotzer, E.; Hansen, I.; Carpentier, Y.A.; Deckelbaum, R.J. Triglyceride hydrolysis of soy oil vs fish oil emulsions. JPEN J. Parenter. Enter. Nutr. 1997, 21, 224–229. [Google Scholar] [CrossRef]
- Deckelbaum, R.J.; Hamilton, J.A.; Moser, A.; Bengtsson-Olivecrona, G.; Butbul, E.; Carpentier, Y.A.; Gutman, A.; Olivecrona, T. Medium-chain versus long-chain triacylglycerol emulsion hydrolysis by lipoprotein lipase and hepatic lipase: Implications for the mechanisms of lipase action. Biochemistry 1990, 29, 1136–1142. [Google Scholar] [CrossRef]
- Carpentier, Y.A.; Deckelbaum, R.J. In vivo handling and metabolism of lipid emulsions. World Rev. Nutr. Diet. 2015, 112, 57–62. [Google Scholar] [CrossRef]
- Fell, G.L.; Nandivada, P.; Gura, K.M.; Puder, M. Intravenous Lipid Emulsions in Parenteral Nutrition. Adv. Nutr. 2015, 6, 600–610. [Google Scholar] [CrossRef]
- Chan, S.; McCowen, K.C.; Bistrian, B. Medium-chain triglyceride and n-3 polyunsaturated fatty acid-containing emulsions in intravenous nutrition. Curr. Opin. Clin. Nutr. Metab. Care 1998, 1, 163–169. [Google Scholar] [CrossRef]
- Vanek, V.W.; Seidner, D.L.; Allen, P.; Bistrian, B.; Collier, S.; Gura, K.; Miles, J.M.; Valentine, C.J.; Kochevar, M.; Novel Nutrient Task Force, Intravenous Fat Emulsions Workgroup; et al. A.S.P.E.N. position paper: Clinical role for alternative intravenous fat emulsions. Nutr. Clin. Pract. 2012, 27, 150–192. [Google Scholar] [CrossRef] [PubMed]
- Johnson, R.C.; Young, S.K.; Cotter, R.; Lin, L.; Rowe, W.B. Medium-chain-triglyceride lipid emulsion: Metabolism and tissue distribution. Am. J. Clin. Nutr. 1990, 52, 502–508. [Google Scholar] [CrossRef]
- Cunnane, S.C.; Courchesne-Loyer, A.; St-Pierre, V.; Vandenberghe, C.; Pierotti, T.; Fortier, M.; Croteau, E.; Castellano, C.A. Can ketones compensate for deteriorating brain glucose uptake during aging? Implications for the risk and treatment of Alzheimer’s disease. Ann. N. Y. Acad. Sci. 2016, 1367, 12–20. [Google Scholar] [CrossRef] [PubMed]
- Andrews, M.T.; Russeth, K.P.; Drewes, L.R.; Henry, P.G. Adaptive mechanisms regulate preferred utilization of ketones in the heart and brain of a hibernating mammal during arousal from torpor. Am. J. Physiol. Regul. Integr. Comp. Physiol. 2009, 296, R383–R393. [Google Scholar] [CrossRef] [PubMed]
- Ton, M.N.; Chang, C.; Carpentier, Y.A.; Deckelbaum, R.J. In vivo and in vitro properties of an intravenous lipid emulsion containing only medium chain and fish oil triglycerides. Clin. Nutr. 2005, 24, 492–501. [Google Scholar] [CrossRef]
- Carpentier, Y.A.; Hacquebard, M.; Portois, L.; Dupont, I.E.; Deckelbaum, R.J.; Malaisse, W.J. Rapid cellular enrichment of eicosapentaenoate after a single intravenous injection of a novel medium-chain triacylglycerol:fish-oil emulsion in humans. Am. J. Clin. Nutr. 2010, 91, 875–882. [Google Scholar] [CrossRef]
- Peltier, S.; Portois, L.; Malaisse, W.J.; Carpentier, Y.A. Preferential enrichment of liver phospholipids in docosahexaenoate relative to eicosapentaenoate in omega-3-depleted rats injected with a medium-chain triglyceride: Fish oil emulsion. Prostaglandins Leukot Essent Fat. Acids 2008, 78, 27–32. [Google Scholar] [CrossRef]
- Carpentier, Y.A.; Fontaine, D.; Otto, A.; Portois, L.; Fontaine, J.; Malaisse, W.J. Sustained enrichment of liver phospholipids and triglycerides in eicosapentaenoate after a bolus intravenous injection of a medium-chain triglycerides:fish oil emulsion to streptozotocin (Type 1) and Goto-Kakizaki (Type 2) diabetic rats. Int. J. Mol. Med. 2006, 17, 643–647. [Google Scholar] [CrossRef]
- Yu, S.; Go, G.W.; Kim, W. Medium Chain Triglyceride (MCT) Oil Affects the Immunophenotype via Reprogramming of Mitochondrial Respiration in Murine Macrophages. Foods 2019, 8, 553. [Google Scholar] [CrossRef]
- Dai, Y.J.; Sun, L.L.; Li, M.Y.; Ding, C.L.; Su, Y.C.; Sun, L.J.; Xue, S.H.; Yan, F.; Zhao, C.H.; Wang, W. Comparison of Formulas Based on Lipid Emulsions of Olive Oil, Soybean Oil, or Several Oils for Parenteral Nutrition: A Systematic Review and Meta-Analysis. Adv. Nutr. 2016, 7, 279–286. [Google Scholar] [CrossRef]
- Firat, O.; Makay, O.; Yeniay, L.; Gokce, G.; Yenisey, C.; Coker, A. Omega-3 fatty acids inhibit oxidative stress in a rat model of liver regeneration. Ann. Surg. Treat. Res. 2017, 93, 1–10. [Google Scholar] [CrossRef] [PubMed]
- Herbst, E.A.; Paglialunga, S.; Gerling, C.; Whitfield, J.; Mukai, K.; Chabowski, A.; Heigenhauser, G.J.; Spriet, L.L.; Holloway, G.P. Omega-3 supplementation alters mitochondrial membrane composition and respiration kinetics in human skeletal muscle. J. Physiol. 2014, 592, 1341–1352. [Google Scholar] [CrossRef] [PubMed]
- Calder, P.C.; Waitzberg, D.L.; Klek, S.; Martindale, R.G. Lipids in Parenteral Nutrition: Biological Aspects. J. Parenter. Enter. Nutr. 2020, 44, S21–S27. [Google Scholar] [CrossRef]
- Qi, K.; Seo, T.; Jiang, Z.; Carpentier, Y.A.; Deckelbaum, R.J. Triglycerides in fish oil affect the blood clearance of lipid emulsions containing long- and medium-chain triglycerides in mice. J. Nutr. 2006, 136, 2766–2772. [Google Scholar] [CrossRef][Green Version]
- Fontaine, D.; Otto, A.; Portois, L.; Fontaine, J.; Berkenboom, G.; Malaisse, W.J.; Carpentier, Y.A. Protection of aortic endothelial function in both normal and diabetic rats by intravenous bolus injection of a medium-chain triglyceride: Fish oil emulsion. Int. J. Mol. Med. 2006, 18, 697–704. [Google Scholar] [CrossRef]
- Peltier, S.; Malaisse, W.J.; Portois, L.; Demaison, L.; Novel-Chate, V.; Chardigny, J.M.; Sebedio, J.L.; Carpentier, Y.A.; Leverve, X.M. Acute in vivo administration of a fish oil-containing emulsion improves post-ischemic cardiac function in n-3-depleted rats. Int. J. Mol. Med. 2006, 18, 741–749. [Google Scholar] [CrossRef] [PubMed][Green Version]
- Carpentier, Y.A.; Bihain, B.E.; Deckelbaum, R.J. Fat emulsions are more than energy suppliers. Infusionsther. Klin. Ernahr. 1986, 13, 182–184. [Google Scholar] [CrossRef]
- Carpentier, Y.A.; Richelle, M.; Bihain, B.E.; Dahlan, W.; Haumont, D.; Deckelbaum, R.J. Interactions between exogenous fat and plasma/lipoproteins. Infusionsther. Klin. Ernahr. 1987, 14 (Suppl. 3), 29–32. [Google Scholar] [CrossRef]
- Widdrington, J.D.; Gomez-Duran, A.; Pyle, A.; Ruchaud-Sparagano, M.-H.; Scott, J.; Baudouin, S.V.; Rostron, A.J.; Lovat, P.E.; Chinnery, P.F.; Simpson, A.J. Exposure of Monocytic Cells to Lipopolysaccharide Induces Coordinated Endotoxin Tolerance, Mitochondrial Biogenesis, Mitophagy, and Antioxidant Defenses. Front. Immunol. 2018, 9, 2217. [Google Scholar] [CrossRef]
- Garcia-Arcos, I.; Hiyama, Y.; Drosatos, K.; Bharadwaj, K.G.; Hu, Y.; Son, N.H.; O’Byrne, S.M.; Chang, C.L.; Deckelbaum, R.J.; Takahashi, M.; et al. Adipose-specific lipoprotein lipase deficiency more profoundly affects brown than white fat biology. J. Biol. Chem. 2013, 288, 14046–14058. [Google Scholar] [CrossRef]
- Chang, C.L.; Garcia-Arcos, I.; Nyren, R.; Olivecrona, G.; Kim, J.Y.; Hu, Y.; Agrawal, R.R.; Murphy, A.J.; Goldberg, I.J.; Deckelbaum, R.J. Lipoprotein Lipase Deficiency Impairs Bone Marrow Myelopoiesis and Reduces Circulating Monocyte Levels. Arterioscler. Thromb. Vasc. Biol. 2018, 38, 509–519. [Google Scholar] [CrossRef] [PubMed]
- Jung, U.J.; Torrejon, C.; Chang, C.L.; Hamai, H.; Worgall, T.S.; Deckelbaum, R.J. Fatty acids regulate endothelial lipase and inflammatory markers in macrophages and in mouse aorta: A role for PPARgamma. Arterioscler. Thromb. Vasc. Biol. 2012, 32, 2929–2937. [Google Scholar] [CrossRef] [PubMed]
- Al-Haideri, M.; Goldberg, I.J.; Galeano, N.F.; Gleeson, A.; Vogel, T.; Gorecki, M.; Sturley, S.L.; Deckelbaum, R.J. Heparan sulfate proteoglycan-mediated uptake of apolipoprotein E-triglyceride-rich lipoprotein particles: A major pathway at physiological particle concentrations. Biochemistry 1997, 36, 12766–12772. [Google Scholar] [CrossRef] [PubMed]
- Densupsoontorn, N.; Worgall, T.S.; Seo, T.; Hamai, H.; Deckelbaum, R.J. Fatty Acid Supplied as Triglyceride Regulates SRE-Mediated Gene Expression as Efficiently as Free Fatty Acids. Lipids 2007, 42, 885–891. [Google Scholar] [CrossRef]
- Granot, E.; Schwiegelshohn, B.; Tabas, I.; Gorecki, M.; Vogel, T.; Carpentier, Y.A.; Deckelbaum, R.J. Effects of particle size on cell uptake of model triglyceride-rich particles with and without apoprotein E. Biochemistry 1994, 33, 15190–15197. [Google Scholar] [CrossRef]
- Qi, K.; Al-Haideri, M.; Seo, T.; Carpentier, Y.A.; Deckelbaum, R.J. Effects of particle size on blood clearance and tissue uptake of lipid emulsions with different triglyceride compositions. JPEN J. Parenter. Enter. Nutr. 2003, 27, 58–64. [Google Scholar] [CrossRef]
- Zhang, Z.; Tian, H.; He, Q. [Preparation of acyclovir-polybutylcyanoacrylate-nanoparticles by emulsion polymerization method]. Hua Xi Yi Ke Da Xue Xue Bao 1998, 29, 329–333. [Google Scholar]
- Floyd, A.G. Top ten considerations in the development of parenteral emulsions. Pharm. Sci. Technol. Today 1999, 4, 134–143. [Google Scholar] [CrossRef]
- Nordstrom, R.; Zhu, L.; Harmark, J.; Levi-Kalisman, Y.; Koren, E.; Barenholz, Y.; Levinton, G.; Shamrakov, D. Quantitative Cryo-TEM Reveals New Structural Details of Doxil-Like PEGylated Liposomal Doxorubicin Formulation. Pharmaceutics 2021, 13, 123. [Google Scholar] [CrossRef]
- Ho, Y.Y.; Al-Haideri, M.; Mazzone, T.; Vogel, T.; Presley, J.F.; Sturley, S.L.; Deckelbaum, R.J. Endogenously expressed apolipoprotein E has different effects on cell lipid metabolism as compared to exogenous apolipoprotein E carried on triglyceride-rich particles. Biochemistry 2000, 39, 4746–4754. [Google Scholar] [CrossRef]
- Hu, C.; Ding, H.; Zhuang, Q.; Llanos, P.; Pillay, T.; Hernandez, C.; Carpentier, Y.A.; Deckelbaum, R.J.; Chang, C.L. Blood clearance kinetics and organ delivery of medium-chain triglyceride and fish oil-containing lipid emulsions: Comparing different animal species. Clin. Nutr. 2021, 40, 987–996. [Google Scholar] [CrossRef] [PubMed]
- Schwiegelshohn, B.; Presley, J.F.; Gorecki, M.; Vogel, T.; Carpentier, Y.A.; Maxfield, F.R.; Deckelbaum, R.J. Effects of apoprotein E on intracellular metabolism of model triglyceride-rich particles are distinct from effects on cell particle uptake. J. Biol. Chem. 1995, 270, 1761–1769. [Google Scholar] [CrossRef] [PubMed]
- Chen, J.; Cazenave-Gassiot, A.; Xu, Y.; Piroli, P.; Hwang, R., Jr.; DeFreitas, L.; Chan, R.B.; Di Paolo, G.; Nandakumar, R.; Wenk, M.R.; et al. Lysosomal phospholipase A2 contributes to the biosynthesis of the atypical late endosome lipid bis(monoacylglycero)phosphate. Commun. Biol. 2023, 6, 210. [Google Scholar] [CrossRef]
- Chan, R.B.; Oliveira, T.G.; Cortes, E.P.; Honig, L.S.; Duff, K.E.; Small, S.A.; Wenk, M.R.; Shui, G.; Di Paolo, G. Comparative lipidomic analysis of mouse and human brain with Alzheimer disease. J. Biol. Chem. 2012, 287, 2678–2688. [Google Scholar] [CrossRef] [PubMed]
- Densupsoontorn, N.; Carpentier, Y.A.; Racine, R.; Murray, F.M.; Seo, T.; Ramakrishnan, R.; Deckelbaum, R.J. CD36 and proteoglycan-mediated pathways for (n-3) fatty acid enriched triglyceride-rich particle blood clearance in mouse models in vivo and in peritoneal macrophages in vitro. J. Nutr. 2008, 138, 257–261. [Google Scholar] [CrossRef][Green Version]
- Qi, K.; Seo, T.; Al-Haideri, M.; Worgall, T.S.; Vogel, T.; Carpentier, Y.A.; Deckelbaum, R.J. Omega-3 triglycerides modify blood clearance and tissue targeting pathways of lipid emulsions. Biochemistry 2002, 41, 3119–3127. [Google Scholar] [CrossRef]
- Agrawal, R.R.; Tamucci, K.A.; Pera, M.; Larrea, D. Assessing mitochondrial respiratory bioenergetics in whole cells and isolated organelles by microplate respirometry. Methods Cell Biol. 2020, 155, 157–180. [Google Scholar] [CrossRef]
- Divakaruni, A.S.; Rogers, G.W.; Murphy, A.N. Measuring Mitochondrial Function in Permeabilized Cells Using the Seahorse XF Analyzer or a Clark-Type Oxygen Electrode. Curr. Protoc. Toxicol. 2014, 60, 25.2.1–25.2.16. [Google Scholar] [CrossRef]
- Salabei, J.K.; Gibb, A.A.; Hill, B.G. Comprehensive measurement of respiratory activity in permeabilized cells using extracellular flux analysis. Nat. Protoc. 2014, 9, 421–438. [Google Scholar] [CrossRef]
- Zhou, J.; Yu, W.; Zhang, M.; Tian, X.; Li, Y.; Lu, Y. Imbalance of Microglial TLR4/TREM2 in LPS-Treated APP/PS1 Transgenic Mice: A Potential Link Between Alzheimer’s Disease and Systemic Inflammation. Neurochem. Res. 2019, 44, 1138–1151. [Google Scholar] [CrossRef]
- Zhao, Y.; Cong, L.; Lukiw, W.J. Lipopolysaccharide (LPS) Accumulates in Neocortical Neurons of Alzheimer’s Disease (AD) Brain and Impairs Transcription in Human Neuronal-Glial Primary Co-cultures. Front. Aging Neurosci. 2017, 9, 407. [Google Scholar] [CrossRef] [PubMed]
- Zhao, J.; Bi, W.; Xiao, S.; Lan, X.; Cheng, X.; Zhang, J.; Lu, D.; Wei, W.; Wang, Y.; Li, H.; et al. Neuroinflammation induced by lipopolysaccharide causes cognitive impairment in mice. Sci. Rep. 2019, 9, 5790. [Google Scholar] [CrossRef] [PubMed]
- Kahn, M.S.; Kranjac, D.; Alonzo, C.A.; Haase, J.H.; Cedillos, R.O.; McLinden, K.A.; Boehm, G.W.; Chumley, M.J. Prolonged elevation in hippocampal Abeta and cognitive deficits following repeated endotoxin exposure in the mouse. Behav. Brain Res. 2012, 229, 176–184. [Google Scholar] [CrossRef]
- Haziot, A.; Ferrero, E.; Kontgen, F.; Hijiya, N.; Yamamoto, S.; Silver, J.; Stewart, C.L.; Goyert, S.M. Resistance to endotoxin shock and reduced dissemination of gram-negative bacteria in CD14-deficient mice. Immunity 1996, 4, 407–414. [Google Scholar] [CrossRef]
- Raduolovic, K.; Mak’Anyengo, R.; Kaya, B.; Steinert, A.; Niess, J.H. Injections of Lipopolysaccharide into Mice to Mimic Entrance of Microbial-derived Products After Intestinal Barrier Breach. J. Vis. Exp. 2018, 57610. Available online: https://pmc.ncbi.nlm.nih.gov/articles/PMC6101093/ (accessed on 26 May 2025). [CrossRef]
- Murray-Taylor, F.M.; Ho, Y.Y.; Densupsoontorn, N.; Chang, C.L.; Deckelbaum, R.J.; Seo, T. n-3, but not n-6 lipid particle uptake requires cell surface anchoring. Biochem. Biophys. Res. Commun. 2010, 392, 135–139. [Google Scholar] [CrossRef] [PubMed]
- Huettinger, M.; Retzek, H.; Eder, M.; Goldenberg, H. Characteristics of chylomicron remnant uptake into rat liver. Clin. Biochem. 1988, 21, 87–92. [Google Scholar] [CrossRef]
- Huynh, F.K.; Green, M.F.; Koves, T.R.; Hirschey, M.D. Measurement of fatty acid oxidation rates in animal tissues and cell lines. Methods Enzymol. 2014, 542, 391–405. [Google Scholar] [CrossRef]
- Viola, A.; Munari, F.; Sánchez-Rodríguez, R.; Scolaro, T.; Castegna, A. The Metabolic Signature of Macrophage Responses. Front. Immunol. 2019, 10, 1462. [Google Scholar] [CrossRef]
- Lee, M.K.S.; Al-Sharea, A.; Shihata, W.A.; Bertuzzo Veiga, C.; Cooney, O.D.; Fleetwood, A.J.; Flynn, M.C.; Claeson, E.; Palmer, C.S.; Lancaster, G.I.; et al. Glycolysis Is Required for LPS-Induced Activation and Adhesion of Human CD14+CD16− Monocytes. Front. Immunol. 2019, 10, 2054. [Google Scholar] [CrossRef]
- Vijayan, V.; Pradhan, P.; Braud, L.; Fuchs, H.R.; Gueler, F.; Motterlini, R.; Foresti, R.; Immenschuh, S. Human and murine macrophages exhibit differential metabolic responses to lipopolysaccharide—A divergent role for glycolysis. Redox. Biol. 2019, 22, 101147. [Google Scholar] [CrossRef]
- Lutz, O.; Meraihi, Z.; Mura, J.L.; Frey, A.; Riess, G.H.; Bach, A.C. Fat emulsion particle size: Influence on the clearance rate and the tissue lipolytic activity. Am. J. Clin. Nutr. 1989, 50, 1370–1381. [Google Scholar] [CrossRef]
- Hamilton, J.A.; Vural, J.M.; Carpentier, Y.A.; Deckelbaum, R.J. Incorporation of medium chain triacylglycerols into phospholipid bilayers: Effect of long chain triacylglycerols, cholesterol, and cholesteryl esters. J. Lipid Res. 1996, 37, 773–782. [Google Scholar] [CrossRef] [PubMed]
- Johnson, R.A.; Hamilton, J.A.; Worgall, T.S.; Deckelbaum, R.J. Free fatty acids modulate intermembrane trafficking of cholesterol by increasing lipid mobilities: Novel 13C NMR analyses of free cholesterol partitioning. Biochemistry 2003, 42, 1637–1645. [Google Scholar] [CrossRef]
- Hamilton, J.A. Medium-chain fatty acid binding to albumin and transfer to phospholipid bilayers. Proc. Natl. Acad. Sci. USA 1989, 86, 2663–2667. [Google Scholar] [CrossRef] [PubMed]
- Kenyon, M.A.; Hamilton, J.A. 13C NMR studies of the binding of medium-chain fatty acids to human serum albumin. J. Lipid Res. 1994, 35, 458–467. [Google Scholar] [CrossRef] [PubMed]
- Singh, M.K.; Jayarajan, R.; Varshney, S.; Upadrasta, S.; Singh, A.; Yadav, R.; Scaria, V.; Sengupta, S.; Shanmugam, D.; Shalimar; et al. Chronic systemic exposure to IL6 leads to deregulation of glycolysis and fat accumulation in the zebrafish liver. Biochim. Biophys. Acta Mol. Cell Biol. Lipids 2021, 1866, 158905. [Google Scholar] [CrossRef]
- Jun, J.H.; Choi, J.H.; Bae, S.H.; Oh, S.H.; Kim, G.J. Decreased C-reactive protein induces abnormal vascular structure in a rat model of liver dysfunction induced by bile duct ligation. Clin. Mol. Hepatol. 2016, 22, 372–381. [Google Scholar] [CrossRef]
- Liu, Y.; Xu, R.; Gu, H.; Zhang, E.; Qu, J.; Cao, W.; Huang, X.; Yan, H.; He, J.; Cai, Z. Metabolic reprogramming in macrophage responses. Biomark. Res. 2021, 9, 1. [Google Scholar] [CrossRef]
- Sullivan, E.M.; Pennington, E.R.; Green, W.D.; Beck, M.A.; Brown, D.A.; Shaikh, S.R. Mechanisms by Which Dietary Fatty Acids Regulate Mitochondrial Structure-Function in Health and Disease. Adv. Nutr. 2018, 9, 247–262. [Google Scholar] [CrossRef]
- Lepretti, M.; Martucciello, S.; Burgos Aceves, M.A.; Putti, R.; Lionetti, L. Omega-3 Fatty Acids and Insulin Resistance: Focus on the Regulation of Mitochondria and Endoplasmic Reticulum Stress. Nutrients 2018, 10, 350. [Google Scholar] [CrossRef]
- Leger, T.; Azarnoush, K.; Traoré, A.; Cassagnes, L.; Rigaudière, J.P.; Jouve, C.; Pagès, G.; Bouvier, D.; Sapin, V.; Pereira, B.; et al. Antioxidant and Cardioprotective Effects of EPA on Early Low-Severity Sepsis through UCP3 and SIRT3 Upholding of the Mitochondrial Redox Potential. Oxid. Med. Cell. Longev. 2019, 2019, 9710352. [Google Scholar] [CrossRef] [PubMed]









| TGRP | MCT | MCT:n-3 8:2 | MCT:n-3 6:4 | MCT:n-3 2:8 | n-3 |
|---|---|---|---|---|---|
| (10%TG by wt) | |||||
| Size (d.nm) | 191.6 ± 2.78 | 198.8 ± 3.63 | 198.13 ± 7.49 | 205.7 ± 5.65 | 182.93 ± 4.76 |
| Ζ-Potential (mV) | −12.13 ± 0.83 | −26.4 ± 8.20 | −25.6 ± 5.03 | −31.93 ± 1.86 | −30.13 ± 8.34 |
Disclaimer/Publisher’s Note: The statements, opinions and data contained in all publications are solely those of the individual author(s) and contributor(s) and not of MDPI and/or the editor(s). MDPI and/or the editor(s) disclaim responsibility for any injury to people or property resulting from any ideas, methods, instructions or products referred to in the content. |
© 2025 by the authors. Licensee MDPI, Basel, Switzerland. This article is an open access article distributed under the terms and conditions of the Creative Commons Attribution (CC BY) license (https://creativecommons.org/licenses/by/4.0/).
Share and Cite
Kaminskas Fernandes Isern, C.; Chen, Y.; Touboul, R.; Frank, B.; Hu, S.; Chang, C.L. Exploring the Synergistic Action of Medium-Chain Triglycerides and Omega-3 Fatty Acids to Enhance Cellular Uptake and Anti-Inflammatory Responses. Nutrients 2025, 17, 1889. https://doi.org/10.3390/nu17111889
Kaminskas Fernandes Isern C, Chen Y, Touboul R, Frank B, Hu S, Chang CL. Exploring the Synergistic Action of Medium-Chain Triglycerides and Omega-3 Fatty Acids to Enhance Cellular Uptake and Anti-Inflammatory Responses. Nutrients. 2025; 17(11):1889. https://doi.org/10.3390/nu17111889
Chicago/Turabian StyleKaminskas Fernandes Isern, Camila, Yao Chen, Roni Touboul, Benjamin Frank, Shuchen Hu, and Chuchun L. Chang. 2025. "Exploring the Synergistic Action of Medium-Chain Triglycerides and Omega-3 Fatty Acids to Enhance Cellular Uptake and Anti-Inflammatory Responses" Nutrients 17, no. 11: 1889. https://doi.org/10.3390/nu17111889
APA StyleKaminskas Fernandes Isern, C., Chen, Y., Touboul, R., Frank, B., Hu, S., & Chang, C. L. (2025). Exploring the Synergistic Action of Medium-Chain Triglycerides and Omega-3 Fatty Acids to Enhance Cellular Uptake and Anti-Inflammatory Responses. Nutrients, 17(11), 1889. https://doi.org/10.3390/nu17111889

