Toll-Like Receptor-Dependent Immunomodulatory Activity of Pycnogenol®
Abstract
1. Introduction
2. Materials and Methods
2.1. Preparation of Samples and PYC-LPS Complexes
2.2. Gastrointestinal Dialysis Model
2.3. High-Performance Liquid Chromatography (HPLC) Analysis
2.4. Culture of Human Embryonic Kidney (HEK 293) Cells
2.5. Culture of Human Acute Monocytic Leukaemia Cell Line (THP-1)
2.6. Cytotoxicity Assay
2.7. Expression of TLRs on THP-1 Macrophages
2.8. Microbiota Analyses
2.9. Data Normalization and Statistical Analysis
2.10. Data Availability
3. Results
3.1. Solubility of the Specific Monomers in the PYC Solution
3.2. PYC and CAT are LPS Free and not Cytotoxic to HEK and THP-1 Cells
3.3. PYC Acts as An Agonist of TLR1/2 and TLR2/6 and a Partial Agonist of TLR5
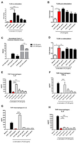
3.4. Gastrointestinal Hydrolysate of PYC Modulates Activation of TLRs
3.5. Gastrointestinal Metabolites of PYC Induce IL-10 Production by THP-1 Macrophages
3.6. Gastrointestinal Metabolites of PYC Up-Regulate the Expression of CD83, TLR1, and TLR5
3.7. Gastrointestinal Metabolites of PYC Modulate Microbiota Composition
4. Discussion
5. Conclusions
Supplementary Materials
Author Contributions
Funding
Conflicts of Interest
References
- Chovanová, Z.; Muchová, J.; Sivoňová, M.; Dvořáková, M.; Žitňanová, I.; Waczulíková, I.; Trebatická, J.; Škodáček, I.; Ďuračková, Z. Effect of polyphenolic extract, pycnogenol®, on the level of 8-oxoguanine in children suffering from attention deficit/hyperactivity disorder. Free Radic. Res. 2006, 40, 1003–1010. [Google Scholar] [CrossRef] [PubMed]
- Rohdewald, P. Pycnogenol. In Flavonoids in Health and Disease; Rice-Evans, C.A., Packer, L., Eds.; Marcel Dekker, Inc.: New York, NY, USA, 1998. [Google Scholar]
- Mülek, M.; Seefried, L.; Genest, F.; Högger, P. Distribution of Constituents and Metabolites of Maritime Pine Bark Extract (Pycnogenol®) into Serum, Blood Cells, and Synovial Fluid of Patients with Severe Osteoarthritis: A Randomized Controlled Trial. Nutrients 2017, 9, 443. [Google Scholar] [CrossRef] [PubMed]
- Grimm, T.; Skrabala, R.; Chovanová, Z.; Muchová, J.; Sumegová, K.; Liptáková, A.; Ďuračková, Z.; Högger, P. Single and multiple dose pharmacokinetics of maritime pine bark extract (Pycnogenol) after oral administration to healthy volunteers. BMC Clin. Pharmacol. 2006, 6, 4. [Google Scholar] [CrossRef] [PubMed]
- Wei, Z.H.; Peng, Q.L.; Lau, B.H.S. Pycnogenol enhances endothelial cell antioxidant defenses. Redox. Rep. 1997, 3, 219–224. [Google Scholar] [CrossRef] [PubMed]
- Noda, Y.; Mori, A.; Packer, L.; Anzai, K.; Kohno, M.; Shinmei, M. Hydroxyl and superoxide anion radical scavenging activities of natural source antioxidants using the computerized jes-fr30 esr spectrometer system. IUBMB Life 1997, 42, 35–44. [Google Scholar] [CrossRef]
- Shin, I.-S.; Shin, N.-R.; Jeon, C.-M.; Hong, J.-M.; Kwon, O.-K.; Kim, J.-C.; Oh, S.-R.; Hahn, K.-W.; Ahn, K.-S. Inhibitory effects of pycnogenol® (french maritime pine bark extract) on airway inflammation in ovalbumin-induced allergic asthma. Food Chem. Toxicol. 2013, 62, 681–686. [Google Scholar] [CrossRef] [PubMed]
- Packer, L.; Rimbach, G.; Virgili, F. Antioxidant activity and biologic properties of a procyanidin-rich extract from pine (Pinus maritima) bark, Pycnogenol. Free Radic. Biol. Med. 1999, 27, 704–724. [Google Scholar] [CrossRef]
- Devaraj, S.; Vega-López, S.; Kaul, N.; Schönlau, F.; Rohdewald, P.; Jialal, P. Supplementation with a pine bark extract rich in polyphenols increases plasma antioxidant capacity and alters the plasma lipoprotein profile. Lipids 2002, 3, 931–934. [Google Scholar] [CrossRef]
- Ryan, J.; Croft, K.; Mori, T.; Wesnes, K.; Spong, J.; Downey, L.; Kure, C.; Lloyd, J.; Stough, C. An examination of the effects of the antioxidant pycnogenol® on cognitive performance, serum lipid profile, endocrinological and oxidative stress biomarkers in an elderly population. J. Psychopharmacol. 2008, 22, 553–562. [Google Scholar] [CrossRef]
- Choi, Y.H.; Yan, G.H. Pycnogenol inhibits immunoglobulin E-mediated allergic response in mast cells. Phytother. Res. 2009, 23, 1691–1695. [Google Scholar] [CrossRef]
- Cho, K.-J.; Yun, C.-H.; Yoon, D.-Y.; Cho, Y.-S.; Rimbach, G.; Packer, L.; Chung, A.-S. Effect of bioflavonoids extracted from the bark of pinus maritima on proinflammatory cytokine interleukin-1 production in lipopolysaccharide-stimulated raw 264.7. Toxicol. Appl. Pharmacol. 2000, 168, 64–71. [Google Scholar] [CrossRef] [PubMed]
- Peng, Y.J.; Lee, C.H.; Wang, C.C.; Salter, D.M.; Lee, H.S. Pycnogenol attenuates the inflammatory and nitrosative stress on joint inflammation induced by urate crystals. Free Radic. Biol. Med. 2012, 52, 765–774. [Google Scholar] [CrossRef] [PubMed]
- Cho, K.-J.; Yun, C.-H.; Packer, L.; Chunga, A.-S. Inhibition mechanisms of bioflavonoids extracted from the bark of pinus maritima on the expression of proinflammatory cytokines. Ann. N. Y. Acad. Sci. 2006, 928, 141–156. [Google Scholar] [CrossRef]
- Liu, Z.; Han, B.; Chen, X.; Wu, Q.; Wang, L.; Li, G. Pycnogenol Ameliorates Asthmatic Airway Inflammation and Inhibits the Function of Goblet Cells. DNA Cell Biol. 2016, 35, 730–739. [Google Scholar] [CrossRef] [PubMed]
- Fan, B.; Dun, S.-H.; Gu, J.-Q.; Guo, Y.; Ikuyama, S. Pycnogenol attenuates the release of proinflammatory cytokines and expression of perilipin 2 in lipopolysaccharide-stimulated microglia in part via inhibition of nf-κb and ap-1 activation. PLoS ONE 2015, 10, e0137837. [Google Scholar] [CrossRef] [PubMed]
- Peng, Q.; Wei, Z.; Lau, B.H. Pycnogenol inhibits tumor necrosis factor-alpha-induced nuclear factor kappa B activation and adhesion molecule expression in human vascular endothelial cells. Cell. Mol. Life Sci. 2000, 57, 834–841. [Google Scholar] [CrossRef] [PubMed]
- Schäfer, A.; Chovanová, Z.; Muchová, J.; Sumegová, K.; Liptáková, A.; Ďuračková, Z.; Högger, P. Inhibition of cox-1 and cox-2 activity by plasma of human volunteers after ingestion of french maritime pine bark extract (pycnogenol). Biomed. Pharmacother. 2006, 60, 5–9. [Google Scholar] [CrossRef]
- Grimm, T.; Schäfer, A.; Högger, P. Antioxidant activity and inhibition of matrix metalloproteinases by metabolites of maritime pine bark extract (Pycnogenol). Free Radic. Biol. Med. 2004, 36, 811–822. [Google Scholar] [CrossRef]
- Canali, R.; Comitato, R.; Schonlau, F.; Virgili, F. The anti-inflammatory pharmacology of pycnogenol® in humans involves cox-2 and 5-lox mrna expression in leukocytes. Int. Immunopharmacol. 2009, 9, 1145–1149. [Google Scholar] [CrossRef]
- Kim, Y.J.; Kim, Y.A.; Yokozawa, T. Pycnogenol modulates apoptosis by suppressing oxidative stress and inflammation in high glucose-treated renal tubular cells. Food Chem. Toxicol. 2011, 4, 2196–2201. [Google Scholar] [CrossRef]
- Wilson, D.; Evans, M.; Guthrie, N.; Sharma, P.; Baisley, J.; Schonlau, F.; Burki, C. A randomized, double-blind, placebo-controlled exploratory studyto evaluate the potential of pycnogenol for improving allergic rhinitis. Phytother. Res. 2010, 24, 1115–1119. [Google Scholar]
- Uhlenhut, K.; Hogger, P. Facilitated cellular uptake and suppression of inducible nitric oxide synthase by a metabolite of maritime pine bark extract (Pycnogenol). Free Radic. Biol. Med. 2012, 53, 305–313. [Google Scholar] [CrossRef]
- Parveen, K.; Ishrat, T.; Malik, S.; Kausar, M.A.; Siddiqui, W.A. Modulatory effects of pycnogenol® in a rat model of insulin-dependent diabetes mellitus: Biochemical, histological, and immunohistochemical evidences. Protoplasma 2012, 250, 347–360. [Google Scholar] [CrossRef] [PubMed]
- Luo, H.; Wang, J.; Qiao, C.; Ma, N.; Liu, D.; Zhang, W. Pycnogenol attenuates atherosclerosis by regulating lipid metabolism through the TLR4-NF-κB pathway. Exp. Mol. Med. 2015, 47, e191. [Google Scholar] [CrossRef] [PubMed]
- Gu, J.-Q.; Ikuyama, S.; Wei, P.; Fan, B.; Oyama, J.-I.; Inoguchi, T.; Nishimura, J. Pycnogenol, an extract from French maritime pine, suppresses Toll-like receptor 4-mediated expression of adipose differentiation-related protein in macrophages. AJP: Endocrinol. Metab. 2008, 295, E1390–E1400. [Google Scholar] [CrossRef] [PubMed]
- Grimm, T.; Chovanová, Z.; Muchová, J.; Sumegová, K.; Liptáková, A.; Ďuračková, Z.; Högger, P. Inhibition of NF-κB activation and MMP-9 secretion by plasma of human volunteers after ingestion of maritime pine bark extract (Pycnogenol). J. Inflam 2006, 3, 1. [Google Scholar] [CrossRef] [PubMed]
- Perdijk, O.; van Splunter, M.; Savelkoul, H.F.; Brugman, S.; van Neerven, R.J. Cow’s Milk and Immune Function in the Respiratory Tract: Potential Mechanisms. Front. Immunol. 2018, 143, 1–14. [Google Scholar] [CrossRef] [PubMed]
- Breynaert, A.; Bosscher, D.; Kahnt, A.; Claeys, M.; Cos, P.; Pieters, L.; Hermans, N. Development and validation of an in vitro experimental gastrointestinal dialysis model with colon phase to study the availability and colonic metabolisation of polyphenolic compounds. Planta Med. 2015, 81, 1075–1083. [Google Scholar] [CrossRef]
- Van Splunter, M.; Perdijk, O.; Fick-Brinkhof, H.; Feitsma, A.L.; Floris-Vollenbroek, E.G.; Meijer, B.; Brugman, S.; Savelkoul, H.F.J.; van Hoffen, E.; van Neerven, R.J.J. Bovine Lactoferrin Enhances TLR7-Mediated Responses in Plasmacytoid Dendritic Cells in Elderly Women: Results From a Nutritional Intervention Study With Bovine Lactoferrin, GOS and Vitamin D. Front. Immunol. 2018, 9. [Google Scholar] [CrossRef]
- Zoetendal, E.G.; Heilig, H.G.; Klaassens, E.S.; Booijink, C.C.; Kleerebezem, M.; Smidt, H.; De Vos, W.M. Isolation of DNA from bacterial samples of the human gastrointestinal tract. Nat. Protoc. 2006, 1, 870–873. [Google Scholar] [CrossRef]
- Ramiro-Garcia, J.; Hermes, G.D.A.; Giatsis, C.; Sipkema, D.; Zoetendal, E.G.; Schaap, P.J.; Smidt, H. Ng-tax, a highly accurate and validated pipeline for analysis of 16s rrna amplicons from complex biomes. F1000Research 2016, 5, 1791. [Google Scholar] [CrossRef]
- Nadkarni, M.A.; Martin, F.E.; Jacques, N.A.; Hunter, N. Determination of bacterial load by real-time PCR using a broad-range (universal) probe and primers set. Microbiology 2002, 148, 257–266. [Google Scholar] [CrossRef] [PubMed]
- Quast, C.; Pruesse, E.; Yilmaz, P.; Gerken, J.; Schweer, T.; Yarza, P.; Peplies, J.; Glöckner, F.O. The SILVA ribosomal RNA gene database project: Improved data processing and web-based tools. Nucleic Acids Res. 2013, 41, D590–D596. [Google Scholar] [CrossRef] [PubMed]
- Jiménez-Dalmaroni, M.J.; Gerswhin, M.E.; Adamopoulos, I.E. The critical role of toll-like receptors—From microbial recognition to autoimmunity: A comprehensive review. Autoimmun. Rev. 2016, 15, 1–8. [Google Scholar] [CrossRef] [PubMed]
- Aalaei-andabili, S.H.; Rezaei, N. Toll like receptor (TLR)-induced differential expression of microRNAs (MiRs) promotes proper immune response against infections: A systematic review. J. Infect. 2013, 67, 251–264. [Google Scholar] [CrossRef] [PubMed]
- Lin, E.; Freedman, J.E.; Beaulieu, L.M. Innate immunity and toll-like receptor antagonsists: A potential role in the treatment of cardiovascular diseases. Cardiovasc. Ther. 2009, 27, 117–123. [Google Scholar] [CrossRef] [PubMed]
- Hug, H.; Mohajeri, M.H.; La Fata, G. Toll-Like Receptors: Regulators of the Immune Response in the Human Gut. Nutrients 2018, 10, 203. [Google Scholar] [CrossRef]
- Lucas, K.; Maes, M. Role of the Toll Like receptor (TLR) radical cycle in chronic inflammation: Possible treatments targeting the TLR4 pathway. Mol. Neurobiol. 2013, 48, 190–204. [Google Scholar] [CrossRef] [PubMed]
- Bayeta, E.; Lau, B.H.S. Pycnogenol inhibits generation of inflammatory mediators in macrophages. Nutr. Res. 2000, 20, 249–259. [Google Scholar] [CrossRef]
- Parveen, K.; Khan, M.R.; Mujeeb, M.; Siddiqui, W.A. Protective effects of Pycnogenol on hyperglycemia-induced oxidative damage in the liver of type 2 diabetic rats. Chem. Biol. Interact. 2010, 186, 219–227. [Google Scholar] [CrossRef]
- Berryman, A.M.; Maritim, A.C.; Sanders, R.A.; Watkins, J.B., III. Influence of treatment of diabetic rats with combinations of pycnogenol, beta-carotene, and alpha-lipoic acid on parameters of oxidative stress. J. Biochem. Mol. Toxicol. 2004, 18, 345–352. [Google Scholar] [CrossRef] [PubMed]
- Bayomy, N.A.; Abdelaziz, E.Z.; Said, M.A.; Badawi, M.S.; El-Bakary, R.H. Effect of pycnogenol and spirulina on vancomycin-induced renal cortical oxidative stress, apoptosis, and autophagy in adult male albino rat. Can. J. Physiol. Pharmacol. 2016, 94, 838–848. [Google Scholar] [CrossRef] [PubMed]
- Lee, I.C.; Kim, S.H.; Shin, I.S.; Moon, C.; Park, S.H.; Kim, S.H.; Park, S.C.; Kim, H.C.; Kim, J.C. Protective effects of pine bark extract on hexavalent chromium-induced dermatotoxicity in rats. Phytother. Res. 2012, 26, 1534–1540. [Google Scholar] [CrossRef] [PubMed]
- Taner, G.; Aydın, S.; Bacanlı, M.; Sarıgöl, Z.; Şahin, T.; Başaran, A.A.; Başaran, N. Modulating effects of Pycnogenol® on oxidative stress and DNA damage induced by sepsis in rats. Phytother. Res. 2014, 28, 1692–1700. [Google Scholar] [CrossRef] [PubMed]
- Gao, B.; Chang, C.; Zhou, J.; Zhao, T.; Wang, C.; Li, C.; Gao, G. Pycnogenol Protects Against Rotenone-Induced Neurotoxicity in PC12 Cells Through Regulating NF-κB-iNOS Signaling Pathway. DNA Cell Biol. 2015, 34, 643–649. [Google Scholar] [CrossRef] [PubMed]
- Liu, R.; Fan, B.; Cong, H.; Ikuyama, S.; Guan, H.; Gu, J. Pycnogenol Reduces Toll-Like Receptor 4 Signaling Pathway-Mediated Atherosclerosis Formation in Apolipoprotein E-Deficient Mice. J. Cardiovasc. Pharmacol. 2016, 68, 292–303. [Google Scholar] [CrossRef] [PubMed]
- Liu, X.; Wei, J.; Tan, F.; Zhou, S.; Würthwein, G.; Rohdewald, P. Pycnogenol, French maritime pine bark extract, improves endothelial function of hypertensive patients. Life Sci. 2004, 74, 855–862. [Google Scholar] [CrossRef]
- Gao, W.; Xiong, Y.; Li, Q.; Yang, H. Inhibition of Toll-Like Receptor Signaling as a Promising Therapy for Inflammatory Diseases: A Journey from Molecular to Nano Therapeutics. Front. Physiol. 2017, 8, 508. [Google Scholar] [CrossRef]
- Kužnik, A.; Benčina, M.; Švajger, U.; Jeras, M.; Rozman, B.; Jerala, R. Mechanism of endosomal TLR inhibition by antimalarial drugs and imidazoquinolines. J. Immunol. 2011, 186, 4794–4804. [Google Scholar] [CrossRef]
- Na, Y.J.; Han, S.B.; Kang, J.S.; Yoon, Y.D.; Park, S.K.; Kim, H.M.; Yang, K.H.; Joe, C.O. Lactoferrin works as a new LPS-binding protein in inflammatory activation of macrophages. Int. Immunopharmacol. 2004, 4, 1187–1199. [Google Scholar] [CrossRef]
- Moini, H.; Guo, Q.; Packer, L. Enzyme inhibition and protein-binding action of the procyanidin-rich french maritime pine bark extract, pycnogenol: Effect on xanthine oxidase. J. Agric. Food Chem. 2000, 48, 5630–5639. [Google Scholar] [CrossRef]
- Piazza, M.; Calabrese, V.; Damore, G.; Cighetti, R.; Gioannini, T.; Weiss, J.; Peri, F. A synthetic lipid A mimetic modulates human TLR4 activity. ChemMedChem 2012, 7, 213–217. [Google Scholar] [CrossRef] [PubMed]
- Bryant, C.E.; Spring, D.R.; Gangloff, M.; Gay, N.J. The molecular basis of the host response to lipopolysaccharide. Nat. Rev. Microbiol. 2010, 8, 8–14. [Google Scholar] [CrossRef] [PubMed]
- Moore, K.W.; de Waal Malefyt, R.; Coffman, R.L.; O’Garra, A. Interleukin-10 and the interleukin-10 receptor. Annu. Rev. Immunol. 2001, 19, 683–765. [Google Scholar] [CrossRef] [PubMed]
- Latorre, E.; Layunta, E.; Grasa, L.; Pardo, J.; García, S.; Alcalde, A.I.; Mesonero, J.E. Toll-like receptors 2 and 4 modulate intestinal IL-10 differently in ileum and colon. United Eur. Gastroenterol. J. 2018, 6, 446–453. [Google Scholar] [CrossRef] [PubMed]
- Saliou, C.; Rimbach, G.; Moini, H.; McLaughlin, L.; Hosseini, S.; Lee, J.; Watson, R.R.; Packer, L. Solar ultraviolet-induced erythema in human skin and nuclear factor-kappa-B-dependent gene expression in keratinocytes are modulated by a French maritime pine bark extract. Free Radic. Biol. Med. 2001, 30, 154–160. [Google Scholar] [CrossRef]
- Nelson, A.B.; Lau, B.H.; Ide, N.; Rong, Y. Pycnogenol inhibits macrophage oxidative burst, lipoprotein oxidation, and hydroxyl radical-induced DNA damage. Drug Dev. Ind. Pharm. 1998, 24, 139–144. [Google Scholar] [CrossRef]
- Belcaro, G.; Luzzi, R.; Cesinaro Di Rocco, P.; Cesarone, M.R.; Dugall, M.; Feragalli, B.; Errichi, B.M.; Ippolito, E.; Grossi, M.G.; Hosoi, M.; et al. Pycnogenol improvements in asthma management. Panminerva Med. 2011, 53, 57–64. [Google Scholar]
- Belcaro, G.; Cesarone, M.R.; Errichi, S.; Zulli, C.; Errichi, B.M.; Vinciguerra, G.; Ledda, A.; Di Renzo, A.; Stuard, S.; Dugall, M.; et al. Variations in C-reactive protein, plasma free radicals and fibrinogen values in patients with osteoarthritis treated with Pycnogenol. Redox Rep. 2008, 13, 271–276. [Google Scholar] [CrossRef]
- Kurlbaum, M.; Mülek, M.; Högger, P. Facilitated uptake of a bioactive metabolite of maritime pine bark extract (pycnogenol) into human erythrocytes. PLoS ONE 2013, 8, e63197. [Google Scholar] [CrossRef]
- Yoshida, A.; Yoshino, F.; Tsubata, M.; Ikeguchi, M.; Nakamura, T.; Masaichi, C.I.L. Direct assessment by electron spin resonance spectroscopy of the antioxidant effects of French maritime pine bark extract in the maxillofacial region of hairless mice. J. Clin. Biochem. Nutr. 2011, 49, 79–86. [Google Scholar] [CrossRef] [PubMed]
- Serra, D.; Almeida, L.M.; Dinis, T.C.P. Dietary Polyphenols: A Novel Strategy to Modulate Microbiota-Gut-Brain Axis. Trends Food Sci. Technol. 2018, 78, 224–233. [Google Scholar] [CrossRef]
- Pérez-Cano, F.; Massot-Cladera, M.; Rodríguez-Lagunas, M.; Castell, M. Flavonoids Affect Host-Microbiota Crosstalk through TLR Modulation. Antiox 2014, 3, 649–670. [Google Scholar] [CrossRef] [PubMed]
- Ahmed Nasef, N.; Mehta, S.; Ferguson, L.R. Dietary interactions with the bacterial sensing machinery in the intestine: The plant polyphenol case. Front. Genet. 2014, 5, 64. [Google Scholar] [CrossRef] [PubMed]
- Shimizu, M. Multifunctions of dietary polyphenols in the regulation of intestinal inflammation. J. Food Drug Anal. 2017, 25, 93–99. [Google Scholar] [CrossRef]








| % Catechin | % Caf Acid | % Taxifolin | % Fer Acid | |||||||||
|---|---|---|---|---|---|---|---|---|---|---|---|---|
| PYC conc (mg/mL) | 1 | 4 | 50 | 1 | 4 | 50 | 1 | 4 | 50 | 1 | 4 | 50 |
| HPLC after solubilisation | 93.3 | 97.6 | 93.6 | 89.7 | 96.3 | 93.3 | 88.8 | 93.9 | 84.3 | 96.6 | 99.5 | 86.2 |
| HPLC after solubilisation and 15 min sonification | 91.6 | 100.0 | 87.9 | 88.1 | 99.4 | 95.1 | 86.7 | 96.4 | 84.0 | 96.6 | 101.5 | 84.0 |
| HPLC after solubilisation and filtration | 96.1 | 98.0 | 88.8 | 91.3 | 96.7 | 92.2 | 92.1 | 95.0 | 80.4 | 102.5 | 99.8 | 82.7 |
© 2019 by the authors. Licensee MDPI, Basel, Switzerland. This article is an open access article distributed under the terms and conditions of the Creative Commons Attribution (CC BY) license (http://creativecommons.org/licenses/by/4.0/).
Share and Cite
Verlaet, A.; van der Bolt, N.; Meijer, B.; Breynaert, A.; Naessens, T.; Konstanti, P.; Smidt, H.; Hermans, N.; Savelkoul, H.F.J.; Teodorowicz, M. Toll-Like Receptor-Dependent Immunomodulatory Activity of Pycnogenol®. Nutrients 2019, 11, 214. https://doi.org/10.3390/nu11020214
Verlaet A, van der Bolt N, Meijer B, Breynaert A, Naessens T, Konstanti P, Smidt H, Hermans N, Savelkoul HFJ, Teodorowicz M. Toll-Like Receptor-Dependent Immunomodulatory Activity of Pycnogenol®. Nutrients. 2019; 11(2):214. https://doi.org/10.3390/nu11020214
Chicago/Turabian StyleVerlaet, Annelies, Nieke van der Bolt, Ben Meijer, Annelies Breynaert, Tania Naessens, Prokopis Konstanti, Hauke Smidt, Nina Hermans, Huub F.J. Savelkoul, and Malgorzata Teodorowicz. 2019. "Toll-Like Receptor-Dependent Immunomodulatory Activity of Pycnogenol®" Nutrients 11, no. 2: 214. https://doi.org/10.3390/nu11020214
APA StyleVerlaet, A., van der Bolt, N., Meijer, B., Breynaert, A., Naessens, T., Konstanti, P., Smidt, H., Hermans, N., Savelkoul, H. F. J., & Teodorowicz, M. (2019). Toll-Like Receptor-Dependent Immunomodulatory Activity of Pycnogenol®. Nutrients, 11(2), 214. https://doi.org/10.3390/nu11020214

