Integrating Semi-Supervised Learning with an Expert System for Vegetation Cover Classification Using Sentinel-2 and RapidEye Data
Abstract
:1. Introduction
2. Study Area and Materials
2.1. Study Area
2.2. Materials
2.2.1. Sentinel-2 Data
- 10 m resolution bands: blue (490 nm), green (560 nm), red (665 nm), and near-infrared (842 nm).
- 20 m resolution bands: four red-edge/NIR bands with central wavelength at 705 nm, 740 nm, 783 nm, and 865 nm, respectively, and shortwave infrared-1 and -2 (1610 nm and 2190 nm).
- 60 m resolution bands: coastal (443 nm), water vapour (1375 nm), and cirrus (1376).
- Group 1: All spectral bands;
- Group 2: Red and infrared bands;
- Group 3: All shortwave infrared bands;
- Group 4: All red-edge bands;
- Group 5: Red, infrared, and red-edge bands;
- Group 6: Red-edge and shortwave infrared bands.
2.2.2. RapidEye Data
2.2.3. Reference Data and Sampling
2.2.4. Knowledge Sources
- A reference vegetation map of the study area, generated in 2010 [32]. As this map was generated with experts’ visual interpretation of aerial photographs and extensive fieldwork, it contained some level of experts’ knowledge.
- Ancillary data, including field records of dominant vegetation types for 30 vegetation plots, NDVI data from the Sentinel-2 image, and a digital elevation model (DEM) of the island (produced from laser altimetry by the Dutch ministry of public works, Rijkswaterstaat) to generate height, slope, aspect, etc.
3. Methods
3.1. Object-Based Image Analysis (OBIA)
- Spatial radius hs (spatial distance between classes);
- Range radius hr (the spectral difference between classes).
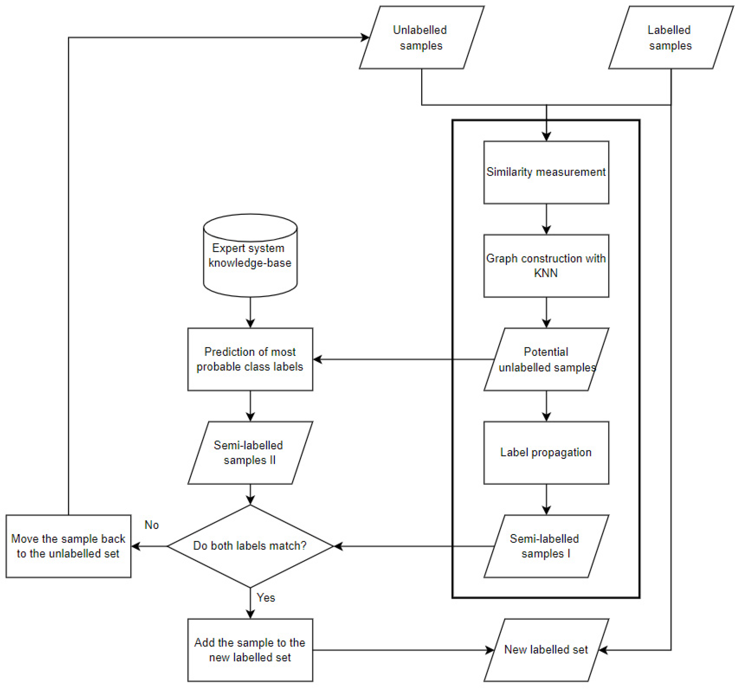
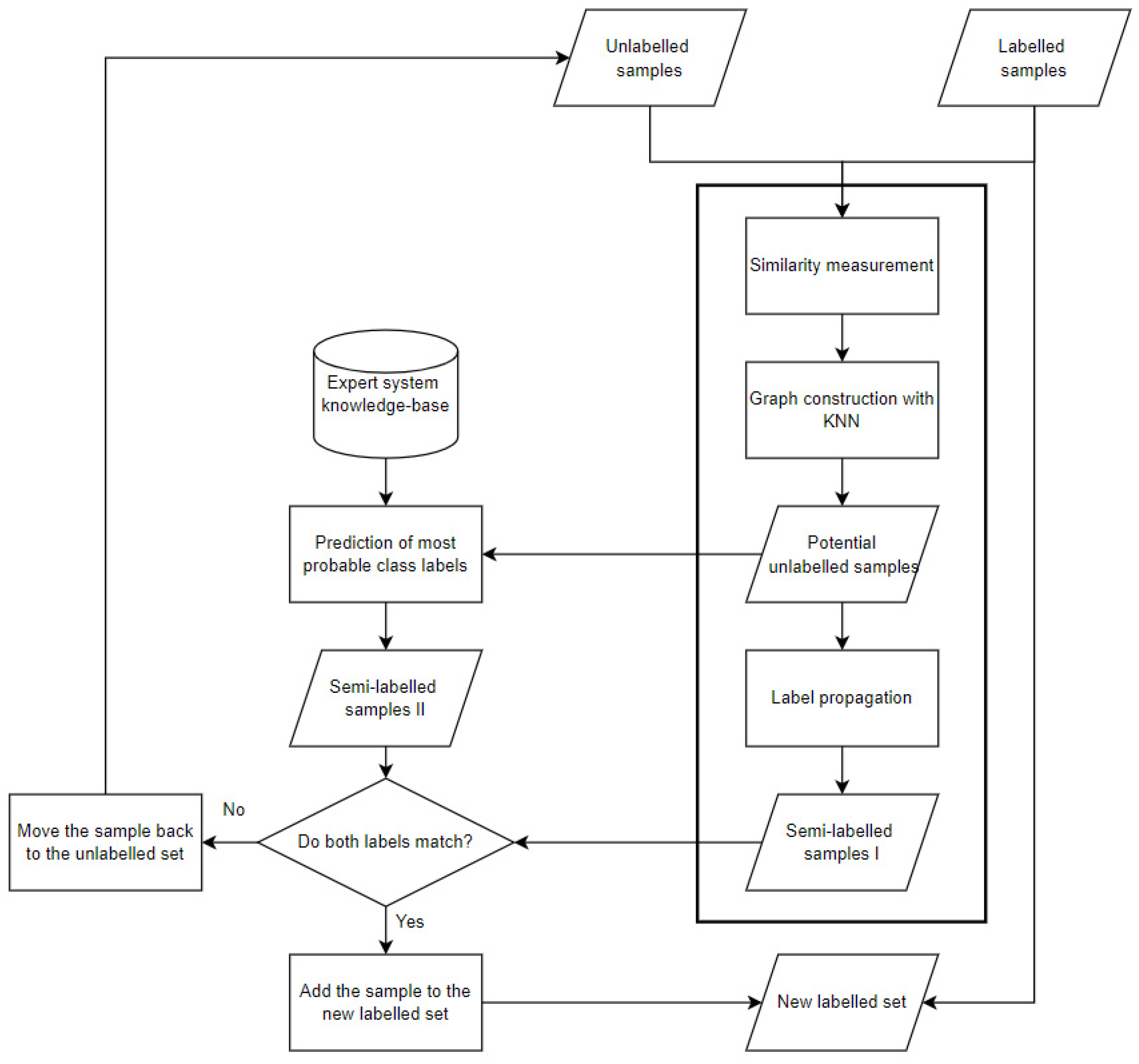
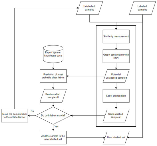
3.2. Semi-Supervised Learning
3.3. Expert System
- Generate a histogram population of each feature layer in the knowledge base;
- Divide each histogram into 10 quantiles, representing the frequency of the occurrence of each class at each percentile of the feature layer;
- Normalize the frequency values by fitting a normal distribution.
3.4. SSLES Algorithm
| Algorithm 1: SSLES |
Inputs:
For every oi ∈ OL, i = 1:L
otherwise, let it remain with the unlabelled object set |
3.5. Classification and Evaluation
- The number of classification trees, i.e., the number of bootstrap iterations (ntree);
- The number of input variables used at each node (mtry).
4. Results
4.1. Object-Based Image Analysis
4.2. Semi-Supervised Learning
4.3. Expert System a Priori Probabilities
4.4. SSLES Results
4.5. Classification Results and Evaluation
4.5.1. Parameter Tuning
4.5.2. Classification Evaluation
5. Discussion
6. Conclusions
Author Contributions
Funding
Conflicts of Interest
References
- Egbert, S.L.; Park, S.; Price, K.P.; Lee, R.-Y.; Wu, J.; Duane Nellis, M. Using conservation reserve program maps derived from satellite imagery to characterize landscape structure. Comput. Electron. Agric. 2002, 37, 141–156. [Google Scholar] [CrossRef]
- Xie, Y.; Sha, Z.; Yu, M. Remote sensing imagery in vegetation mapping: A review. J. Plant Ecol. 2008, 1, 9–23. [Google Scholar] [CrossRef]
- Immitzer, M.; Vuolo, F.; Atzberger, C. First experience with Sentinel-2 data for crop and tree species classifications in central Europe. Remote Sens. 2016, 8, 166. [Google Scholar] [CrossRef]
- Mui, A.; He, Y.; Weng, Q. An object-based approach to delineate wetlands across landscapes of varied disturbance with high spatial resolution satellite imagery. ISPRS J. Photogramm. Remote Sens. 2015, 109, 30–46. [Google Scholar] [CrossRef] [Green Version]
- Richards, J.A. Remote Sensing Digital Image Analysis; Springer: Berlin/Heidelberg, Germany, 2013; ISBN 978-3-642-30061-5. [Google Scholar]
- Bhatnagar, S.; Gill, L.; Regan, S.; Naughton, O.; Johnston, P.; Waldren, S.; Ghosh, B. Mapping vegetation communities inside wetlands using Sentinel-2 imagery in Ireland. Int. J. Appl. Earth Obs. Geoinf. 2020, 88, 102083. [Google Scholar] [CrossRef]
- Skidmore, A.K.; Forbes, G.W.; Carpenter, D.J. Technical note non-parametric test of overlap in multispectral classification. Int. J. Remote Sens. 1988, 9, 777–785. [Google Scholar] [CrossRef]
- Mellor, A.; Boukir, S.; Haywood, A.; Jones, S. Exploring issues of training data imbalance and mislabelling on random forest performance for large area land cover classification using the ensemble margin. ISPRS J. Photogramm. Remote Sens. 2015, 105, 155–168. [Google Scholar] [CrossRef]
- Persello, C.; Bruzzone, L. Active and semisupervised learning for the classification of remote sensing images. IEEE Trans. Geosci. Remote Sens. 2014, 52, 6937–6956. [Google Scholar] [CrossRef]
- Board, R.; Pitt, L. Semi-supervised learning. Mach. Learn. 1989, 4, 41–65. [Google Scholar] [CrossRef]
- Chapelle, O.; Schölkopf, B.; Zien, A. Semi-Supervised Learning; The MIT Press: London, UK, 2010; ISBN 9780262255899. [Google Scholar]
- Jackson, Q.; Landgrebe, D.A. An adaptive classifier design for high-dimensional data analysis with a limited training data set. IEEE Trans. Geosci. Remote Sens. 2001, 39, 2664–2679. [Google Scholar] [CrossRef] [Green Version]
- Prabukumar, M.; Shrutika, S. Band clustering using expectation–maximization algorithm and weighted average fusion-based feature extraction for hyperspectral image classification. J. Appl. Remote Sens. 2018, 12, 046015. [Google Scholar] [CrossRef]
- Dalponte, M.; Ene, L.T.; Marconcini, M.; Gobakken, T.; Næsset, E. Semi-supervised SVM for individual tree crown species classification. ISPRS J. Photogramm. Remote Sens. 2015, 110, 77–87. [Google Scholar] [CrossRef]
- Bruzzone, L.; Chi, M.; Marconcini, M. A novel transductive SVM for semisupervised classification of remote-sensing images. IEEE Trans. Geosci. Remote Sens. 2006, 44, 3363–3373. [Google Scholar] [CrossRef] [Green Version]
- Maulik, U.; Chakraborty, D. A self-trained ensemble with semisupervised SVM: An application to pixel classification of remote sensing imagery. Pattern Recognit. 2011, 44, 615–623. [Google Scholar] [CrossRef]
- Dopido, I.; Li, J.; Marpu, P.R.; Plaza, A.; Bioucas Dias, J.M.; Benediktsson, J.A. Semisupervised self-learning for hyperspectral image classification. IEEE Trans. Geosci. Remote Sens. 2013, 51, 4032–4044. [Google Scholar] [CrossRef] [Green Version]
- Geiß, C.; Aravena Pelizari, P.; Blickensdörfer, L.; Taubenböck, H. Virtual support vector machines with self-learning strategy for classification of multispectral remote sensing imagery. ISPRS J. Photogramm. Remote Sens. 2019, 151, 42–58. [Google Scholar] [CrossRef]
- Lu, X.; Zhang, J.; Li, T.; Zhang, Y. Incorporating diversity into self-learning for synergetic classification of hyperspectral and panchromatic images. Remote Sens. 2016, 8, 804. [Google Scholar] [CrossRef] [Green Version]
- Camps-Valls, G.; Bandos Marsheva, T.V.; Zhou, D. Semi-supervised graph-based hyperspectral image classification. IEEE Trans. Geosci. Remote Sens. 2007, 45, 3044–3054. [Google Scholar] [CrossRef]
- Gu, Y.; Feng, K. L1-graph semisupervised learning for hyperspectral image classification. In Proceedings of the 2012 IEEE International Geoscience and Remote Sensing Symposium, Munich, Germany, 22–27 July 2012; pp. 1401–1404. [Google Scholar]
- Ma, L.; Crawford, M.M.; Yang, X.; Guo, Y. Local-manifold-learning-based graph construction for semisupervised hyperspectral image classification. IEEE Trans. Geosci. Remote Sens. 2015, 53, 2832–2844. [Google Scholar] [CrossRef]
- Zhao, Y.; Su, F.; Yan, F. Novel Semi-supervised hyperspectral image classification based on a superpixel graph and discrete potential method. Remote Sens. 2020, 12, 1528. [Google Scholar] [CrossRef]
- Zhu, X.; Ghahramani, Z.; Lafferty, J. Semi-supervised learning using gaussian fields and harmonic functions. In Proceedings of the 20th International Conference on Machine Learning, Washington, DC, USA, 21 August 2003; pp. 912–919. [Google Scholar]
- Kim, K.-H.; Choi, S. Label propagation through minimax paths for scalable semi-supervised learning. Pattern Recognit. Lett. 2014, 45, 17–25. [Google Scholar] [CrossRef]
- Ma, L.; Ma, A.; Ju, C.; Li, X. Graph-based semi-supervised learning for spectral-spatial hyperspectral image classification. Pattern Recognit. Lett. 2016, 83, 133–142. [Google Scholar] [CrossRef]
- Chong, Y.; Ding, Y.; Yan, Q.; Pan, S. Graph-based semi-supervised learning: A review. Neurocomputing 2020, 408, 216–230. [Google Scholar] [CrossRef]
- Skidmore, A.K.; Turner, B.J. Forest mapping accuracies are improved using a supervised nonparametric classifier with SPOT data. Photogramm. Eng. Remote Sens. PERS 1988, 54, 1415–1421. [Google Scholar]
- Hayes-Roth, F.; Waterman, D.; Lenat, D. Building Expert Systems; Addison-Wesley, Reading: Boston, MA, USA, 1983; ISBN 0-201-10686-8. [Google Scholar]
- Booker, J.M.; McNamara, L.A. Solving black box computation problems using expert knowledge theory and methods. Reliab. Eng. Syst. Saf. 2004, 85, 331–340. [Google Scholar] [CrossRef]
- Schmidt, K.S.; Skidmore, A.K. Spectral discrimination of vegetation types in a coastal wetland. Remote Sens. Environ. 2003, 85, 92–108. [Google Scholar] [CrossRef]
- Pranger, D.P.; Tolman, M.E. Toelichting Bij De Vegetatiekartering Schiermonnikoog Op Basis Van False Colour-Luchtfoto’s 1:10.000 [Explanation to the Vegetation Mapping Schiermonnikoog 2010 on the Basis of False Colour Aerial Photographs 1:10.000, in Dutch]; Rijkswaterstaat: Delft, The Netherlands, 2012. [Google Scholar]
- Vrieling, A.; Skidmore, A.K.; Wang, T.; Meroni, M.; Ens, B.J.; Oosterbeek, K.; O’Connor, B.; Darvishzadeh, R.; Heurich, M.; Shepherd, A.; et al. Spatially detailed retrievals of spring phenology from single-season high-resolution image time series. Int. J. Appl. Earth Obs. Geoinf. 2017, 59, 19–30. [Google Scholar] [CrossRef]
- Darvishzadeh, R.; Wang, T.; Skidmore, A.; Vrieling, A.; O’Connor, B.; Gara, T.W.; Ens, B.J.; Paganini, M. Analysis of Sentinel-2 and RapidEye for Retrieval of Leaf Area Index in a Saltmarsh Using a Radiative Transfer Model. Remote Sens. 2019, 11, 671. [Google Scholar] [CrossRef] [Green Version]
- ESA SENTINEL-2 User Handbook. Available online: https://sentinels.copernicus.eu/web/sentinel/user-guides/document-library/-/asset_publisher/xlslt4309D5h/content/sentinel-2-user-handbook (accessed on 24 July 2015).
- Atzberger, C.; Darvishzadeh, R.; Schlerf, M.; le Maire, G. Suitability and adaptation of prosail radiative transfer model for hyperspectral grassland studies. Remote Sens. Lett. 2013, 4, 55–64. [Google Scholar] [CrossRef]
- Tigges, J.; Lakes, T.; Hostert, P. Urban vegetation classification: Benefits of Multitemporal rapideye satellite data. Remote Sens. Environ. 2013, 136, 66–75. [Google Scholar] [CrossRef]
- Darvishzadeh, R.; Atzberger, C.; Skidmore, A.K.; Abkar, A.A. Leaf area index derivation from hyperspectral vegetation indicesand the red edge position. Int. J. Remote Sens. 2009, 30, 6199–6218. [Google Scholar] [CrossRef]
- Gilmore, M.S.; Wilson, E.H.; Barrett, N.; Civco, D.L.; Prisloe, S.; Hurd, J.D.; Chadwick, C. Integrating multi-temporal spectral and structural information to map wetland vegetation in a lower connecticut river tidal marsh. Remote Sens. Environ. 2008, 112, 4048–4060. [Google Scholar] [CrossRef]
- Macintyre, P.; van Niekerk, A.; Mucina, L. Efficacy of multi-season Sentinel-2 imagery for compositional vegetation classification. Int. J. Appl. Earth Obs. Geoinf. 2020, 85, 101980. [Google Scholar] [CrossRef]
- Cochran, W.G. Sampling Techniques; John Wiley and Sons: New York, NY, USA, 1977; p. 428. [Google Scholar]
- Bird, E. Coastal Geomorphology. An Introduction; John Wiley and Sons Ltd.: Chichester, UK, 2008; ISBN 9780874216561. [Google Scholar]
- Rundquist, D.C.; Narumalani, S.; Narayanan, R.M. A Review of Wetlands Remote Sensing and Defining New Considerations. Remote Sens. Rev. 2001, 20, 207–226. [Google Scholar] [CrossRef]
- Schmidt, K.S.; Skidmore, K.; Kloosterman, E.H.; van Oosten, H.; Kumar, L.; Janssen, J.M. Mapping Coastal Vegetation Using an Expert System and Hyperspectral Imagery. Photogramm. Eng. Remote Sens. 2004, 70, 703–715. [Google Scholar] [CrossRef]
- Comaniciu, D.; Meer, P. Mean Shift: A robust approach toward feature space analysis. IEEE Trans. Pattern Anal. Mach. Intell. 2002, 24, 603–619. [Google Scholar] [CrossRef] [Green Version]
- Laurent, V.C.E.; Schaepman, M.E.; Verhoef, W.; Weyermann, J.; Chavez, R.O. Bayesian object-based estimation of LAI and chlorophyll from a simulated Sentinel-2 top-of-atmosphere radiance image. Remote Sens. Environ. 2014, 140, 318–329. [Google Scholar] [CrossRef]
- Clinton, N. An accuracy assessment measure for object based image segmentation an accuracy assessment measure for object based image. Int. Arch. Photogramm. Remote Sens. Spat. Inf. Sci. 2008, 37, 1189–1194. [Google Scholar]
- Möller, M.; Lymburner, L.; Volk, M. The comparison index: A tool for assessing the accuracy of image segmentation. Int. J. Appl. Earth Obs. Geoinf. 2007, 9, 311–321. [Google Scholar] [CrossRef]
- Haralick, R.M.; Shanmugam, K.; Dinstein, I. Textural features for image classification. IEEE Trans. Syst. Man Cybern. 1973, 3, 610–621. [Google Scholar] [CrossRef] [Green Version]
- Yu, Q.; Gong, P.; Clinton, N.; Biging, G.; Kelly, M.; Schirokauer, D. Object based detailed vegetation classification with airborne high spatial resolution remote sensing imagery. Photogramm. Eng. Remote Sens. 2006, 72, 799–811. [Google Scholar] [CrossRef] [Green Version]
- Mathieu, R.; Aryal, J.; Chong, A.K. Object-based classification of ikonos imagery for mapping large-scale vegetation communities in urban areas. Sensors 2007, 7, 2860–2880. [Google Scholar] [CrossRef] [Green Version]
- Pham, L.T.H.; Brabyn, L.; Ashraf, S. Combining QuickBird, LiDAR, and GIS topography indices to identify a single native tree species in a complex landscape using an object-based classification approach. Int. J. Appl. Earth Obs. Geoinf. 2016, 50, 187–197. [Google Scholar] [CrossRef]
- Fu, B.; Xie, S.; He, H.; Zuo, P.; Sun, J.; Liu, L.; Huang, L.; Fan, D.; Gao, E. Synergy of multi-temporal polarimetric SAR and optical Image satellite for mapping of marsh vegetation using object-based random forest algorithm. Ecol. Indic. 2021, 131, 108173. [Google Scholar] [CrossRef]
- Rohban, M.H.; Rabiee, H.R. Supervised neighborhood graph construction for semi-supervised classification. Pattern Recognit. 2012, 45, 1363–1372. [Google Scholar] [CrossRef]
- Szummer, M.; Jaakkola, T. Partially labelled classification with Markov random walks. Adv. Neural Inf. Processing Syst. 2001, 14, 945–952. [Google Scholar]
- Skidmore, A. An expert system classifies eucalypt forest types using thematic mapper data and a digital terrain model. Photogramm. Eng. Remote Sens. 1989, 55, 1449–1464. [Google Scholar]
- Breiman, L. Random Forests—Random Features; Technical report 567; Statistics department of University of California: Berkeley, CA, USA, 1999. [Google Scholar]
- Breiman, L. Random forests. Mach. Learn. 2001, 45, 5–32. [Google Scholar] [CrossRef] [Green Version]
- Immitzer, M.; Atzberger, C.; Koukal, T. Tree species classification with random forest using very high spatial resolution 8-band WorldView-2 Satellite data. Remote Sens. 2012, 4, 2661–2693. [Google Scholar] [CrossRef] [Green Version]
- Liaw, A.; Wiener, M. Classification and Regression by RandomForest. R News 2002, 2, 18–22. [Google Scholar]
- Gislason, P.O.; Benediktsson, J.A.; Sveinsson, J.R. Random forests for land cover classification. Pattern Recognit. Lett. 2006, 27, 294–300. [Google Scholar] [CrossRef]
- Congalton, R.G.; Green, K. Assessing the Accuracy of Remotely Sensed Data: Principles and Practices, 2nd ed.; CRC Press: Boca Raton, FL, USA, 2008; ISBN 9781420055122-CAT# 55127. [Google Scholar]
- Beukeboom, T.J. The Hydrology of the Frisian Islands; Rodopi bv Editions: Amsterdam, The Netherlands, 1976; ISBN 9062034195. [Google Scholar]
- Wang, L.; Hao, S.; Wang, Q.; Wang, Y. Semi-supervised classification for hyperspectral imagery based on spatial-spectral label propagation. ISPRS J. Photogramm. Remote Sens. 2014, 97, 123–137. [Google Scholar] [CrossRef]
- Song, M.; Civco, D.L.; Hurd, J.D. A competitive pixel-object approach for land cover classification. Int. J. Remote Sens. 2005, 26, 4981–4997. [Google Scholar] [CrossRef]
- Liu, D.; Xia, F. Assessing object-based classification: Advantages and limitations. Remote Sens. Lett. 2010, 1, 187–194. [Google Scholar] [CrossRef]
- Jebara, T.; Wang, J.; Chang, S.-F. Graph construction and b-matching for semi-supervised learning. Int. Conf. Mach. Learn. ICML 2009, 1–8. [Google Scholar] [CrossRef]
- Anderson, J.; Hardy, E.; Roach, J.; Witmer, R. A Land Use and Land Cover Classification Systems for Use with Remote Sensor Data; Geological Survey Professional Paper 964; US Government Printing Office: Washington, DC, USA, 1976.









| Class Name | Number of Training Samples | Number of Test Samples |
|---|---|---|
| High matted grass | 160 | 107 |
| Low matted grass | 142 | 95 |
| Agriculture | 71 | 47 |
| Forest | 58 | 39 |
| Green beach | 58 | 39 |
| Tussock grass | 45 | 30 |
| High shrub | 45 | 30 |
| Herbs | 35 | 23 |
| Low salix shrub | 25 | 17 |
| Low hippopahe shrub | 11 | 7 |
| Sum | 650 | 434 |
| Training Objects | Test Objects | Unlabelled Objects | Total Number of Objects |
|---|---|---|---|
| 650 | 434 | 4146 | 5230 |
| Class Name | HMG | LMG | Ag | Fr | GB | TG | HS | Hr | LSS | LHS |
|---|---|---|---|---|---|---|---|---|---|---|
| Probability | 0.28 | 0.24 | 0.1 | 0.08 | 0.08 | 0.06 | 0.06 | 0.05 | 0.03 | 0.01 |
| Vegetation Classes | Distance to Streams | Distance to the Residential Area | ||||
|---|---|---|---|---|---|---|
| Quantile 1 | Quantile 2 | Quantile 3 | Quantile 1 | Quantile 2 | Quantile 3 | |
| Ag | 0.11 | 0.31 | 0.58 | 0.90 | 0.10 | 0.00 |
| Fr | 0.06 | 0.22 | 0.72 | 0.41 | 0.34 | 0.25 |
| HMG | 0.40 | 0.45 | 0.15 | 0.00 | 0.15 | 0.85 |
| LMG | 0.22 | 0.31 | 0.47 | 0.23 | 0.46 | 0.31 |
| TG | 0.09 | 0.21 | 0.70 | 0.27 | 0.55 | 0.18 |
| HS | 0.19 | 0.25 | 0.56 | 0.13 | 0.45 | 0.42 |
| LHS | 0.00 | 0.29 | 0.71 | 0.00 | 0.04 | 0.96 |
| LSS | 0.29 | 0.10 | 0.61 | 0.24 | 0.76 | 0.00 |
| GB | 0.00 | 0.51 | 0.49 | 0.00 | 0.01 | 0.99 |
| Hr | 0.61 | 0.38 | 0.01 | 0.01 | 0.00 | 0.99 |
| Class Name | Number of Original Training Samples | Number of Newly Labelled Samples | Number of New Training Samples |
|---|---|---|---|
| HMG | 160 | 494 | 654 |
| LMG | 142 | 290 | 432 |
| Ag | 71 | 167 | 238 |
| Fr | 58 | 121 | 179 |
| GB | 58 | 106 | 164 |
| TG | 45 | 99 | 144 |
| HS | 45 | 89 | 134 |
| Hr | 35 | 67 | 102 |
| LSS | 25 | 48 | 73 |
| LHS | 11 | 32 | 43 |
| Sum | 650 | 1513 | 2163 |
| Dataset | SSLES | RF | SSL Only | ES Only | ||||
|---|---|---|---|---|---|---|---|---|
| OA (%) | Kappa | OA (%) | Kappa | OA (%) | Kappa | OA (%) | Kappa | |
| Group 1 | 81.1 | 0.67 | 64.6 | 0.52 | 70.9 | 0.60 | 68.1 | 0.55 |
| Group 2 | 73.5 | 0.57 | 58.9 | 0.44 | 62.3 | 0.48 | 60.9 | 0.46 |
| Group 3 | 74.6 | 0.59 | 60.1 | 0.47 | 63.8 | 0.49 | 63.1 | 0.48 |
| Group 4 | 83.6 | 0.70 | 64.9 | 0.56 | 71.8 | 0.61 | 69.5 | 0.57 |
| Group 5 | 67.8 | 0.49 | 47.2 | 0.33 | 55.3 | 0.40 | 53.8 | 0.38 |
| Group 6 | 79.9 | 0.67 | 64.3 | 0.55 | 58.2 | 0.59 | 68.7 | 0.57 |
Publisher’s Note: MDPI stays neutral with regard to jurisdictional claims in published maps and institutional affiliations. |
© 2022 by the authors. Licensee MDPI, Basel, Switzerland. This article is an open access article distributed under the terms and conditions of the Creative Commons Attribution (CC BY) license (https://creativecommons.org/licenses/by/4.0/).
Share and Cite
Farsad Layegh, N.; Darvishzadeh, R.; Skidmore, A.K.; Persello, C.; Krüger, N. Integrating Semi-Supervised Learning with an Expert System for Vegetation Cover Classification Using Sentinel-2 and RapidEye Data. Remote Sens. 2022, 14, 3605. https://doi.org/10.3390/rs14153605
Farsad Layegh N, Darvishzadeh R, Skidmore AK, Persello C, Krüger N. Integrating Semi-Supervised Learning with an Expert System for Vegetation Cover Classification Using Sentinel-2 and RapidEye Data. Remote Sensing. 2022; 14(15):3605. https://doi.org/10.3390/rs14153605
Chicago/Turabian StyleFarsad Layegh, Nasir, Roshanak Darvishzadeh, Andrew K. Skidmore, Claudio Persello, and Nina Krüger. 2022. "Integrating Semi-Supervised Learning with an Expert System for Vegetation Cover Classification Using Sentinel-2 and RapidEye Data" Remote Sensing 14, no. 15: 3605. https://doi.org/10.3390/rs14153605
APA StyleFarsad Layegh, N., Darvishzadeh, R., Skidmore, A. K., Persello, C., & Krüger, N. (2022). Integrating Semi-Supervised Learning with an Expert System for Vegetation Cover Classification Using Sentinel-2 and RapidEye Data. Remote Sensing, 14(15), 3605. https://doi.org/10.3390/rs14153605

