Abstract
We found that significant errors occurred when diurnal data instead of diurnal–nocturnal data were used to calculate the daily sea-air CO2 flux (F). As the errors were mainly associated with the partial pressure of CO2 in seawater (pCO2w) and the sea surface temperature (SST) in the control experiment, pCO2w and SST equations were established, which are called the nocturnal effect of the CO2 flux. The root-mean-square error between the real daily CO2 flux (Freal) and the daily CO2 flux corrected for the nocturnal effect (Fcom) was 11.93 mmol m−2 d−1, which was significantly lower than that between the Freal value and the diurnal CO2 flux (Fday) (46.32 mmol m−2 d−1). Thus, the errors associated with using diurnal data to calculate the CO2 flux can be reduced by accounting for the nocturnal effect. The mean global daily CO2 flux estimated based on the nocturnal effect and the sub-regional pCO2w algorithm (cor_Fcom) was −6.86 mol m−2 y−1 (September 2020–August 2021), which was greater by 0.75 mol m−2 y−1 than that based solely on the sub-regional pCO2w algorithm (day_Fcom = −7.61 mol m−2 y−1). That is, compared with cor_Fcom, the global day_Fcom value overestimated the CO2 sink of the global ocean by 10.89%.
1. Introduction
Since the beginning of the Industrial Revolution, human activities such as fossil fuel combustion, cement production, and land-use change have released large amounts of carbon dioxide (CO2) into the atmosphere, thus disrupting the global carbon cycle and causing global climate change [1]. As an important reservoir of carbon, the oceans currently absorb approximately 25% of anthropogenic CO2 emissions [2]. Although this could reach 70–80% on a timescale of a few hundred years and 80–95% on a timescale of a few thousand years, these estimates remain uncertain [3]. Some studies have suggested that the estimated errors associated with the partial pressure of CO2 (pCO2) are mainly at the regional level, corresponding to a difference of >10% of the mean climatic pCO2, which is an order of magnitude greater than the uncertainty associated with the most advanced measurements. Yu (2014) found that a different CO2 transfer velocity led to considerable uncertainty in the estimated global CO2 flux [4]. Therefore, it is critical to reduce the uncertainty associated with the estimated oceanic CO2 flux to improve our understanding of the potential processes that control the distribution of anthropogenic CO2 between the atmosphere, land, and oceans in the present and future [5].
At present, the sea–air CO2 flux can be measured directly using the eddy correlation method. Alternatively, the CO2 flux is often calculated by the block method formula [4], as follows: sea–air CO2 flux = sea–air gas transfer velocity × solubility of CO2 in seawater × (pCO2 in seawater–pCO2 in air). If the CO2 flux is positive, it means that CO2 enters the atmosphere from the ocean, i.e., the ocean is the source of CO2. If the CO2 flux is negative, it means that CO2 enters the ocean from the atmosphere, i.e., the ocean is the sink of CO2. These parameters are obtained by remote sensing.
The algorithm for determining the pCO2 of seawater based on remote sensing data mainly depends on the sea temperature (SST) and chlorophyll-a (Chl-a) concentration. Bai et al. (2015) used the relationship between these factors and the pCO2 of seawater to establish the corresponding algorithm [6]. As SST and Chl-a data are mainly obtained using optical remote-sensing techniques, there are no nocturnal data; however, some researchers consider that the diurnal–nocturnal variations in SST and Chl-a are significant.
Stuart-Menteth et al. (2003) and Genemann et al. (2003) analysed SST data measured at mooring buoys and observed a significant daily variation in SST, which may have been due to the diurnal–nocturnal variation in solar radiation, wind stress, and cloud cover [7,8,9]. Lu (2007) observed a positive correlation between the daily variations in the pCO2 of seawater and the SST [10]. Jeffery et al. (2007) found that the daily variation in the SST significantly affected the sea–air exchange of CO2, increasing the emission of air from the ocean and reducing the pCO2 of seawater, especially at the equator. The SST affects the CO2 flux by influencing the pCO2 of seawater and the solubility of CO2 at low wind speeds [9,11]. When the reference temperature is 20 °C, the effect of the SST on solubility accounts for ~2.7% of the total variation in the CO2 flux [12]. At high latitudes, as the solubility of CO2 increases at low temperatures, the daily variation in salinity alters the ability of the oceans to absorb atmospheric CO2 [13].
Marrec et al. (2014) and Borges et al. (1999) concluded that the tidal cycle affected the daily variation in phytoplankton abundance, and thus the daily variation in the pCO2 of seawater [14,15]. Bates et al. (2001) argued that the extremely high productivity of organisms in coral reef ecosystems could also cause large daily variations in the pCO2 of seawater [16]. Moreover, the daily variation in the pCO2 of seawater is influenced by biological activity, whereby CO2 is mainly consumed as a result of photosynthesis during the day and released due to respiration at night [17]. Marrec et al. (2014) estimated that the mean diurnal–nocturnal variation in the pCO2 associated with the biological cycle accounted for 16% of the mean CO2 sink [14].
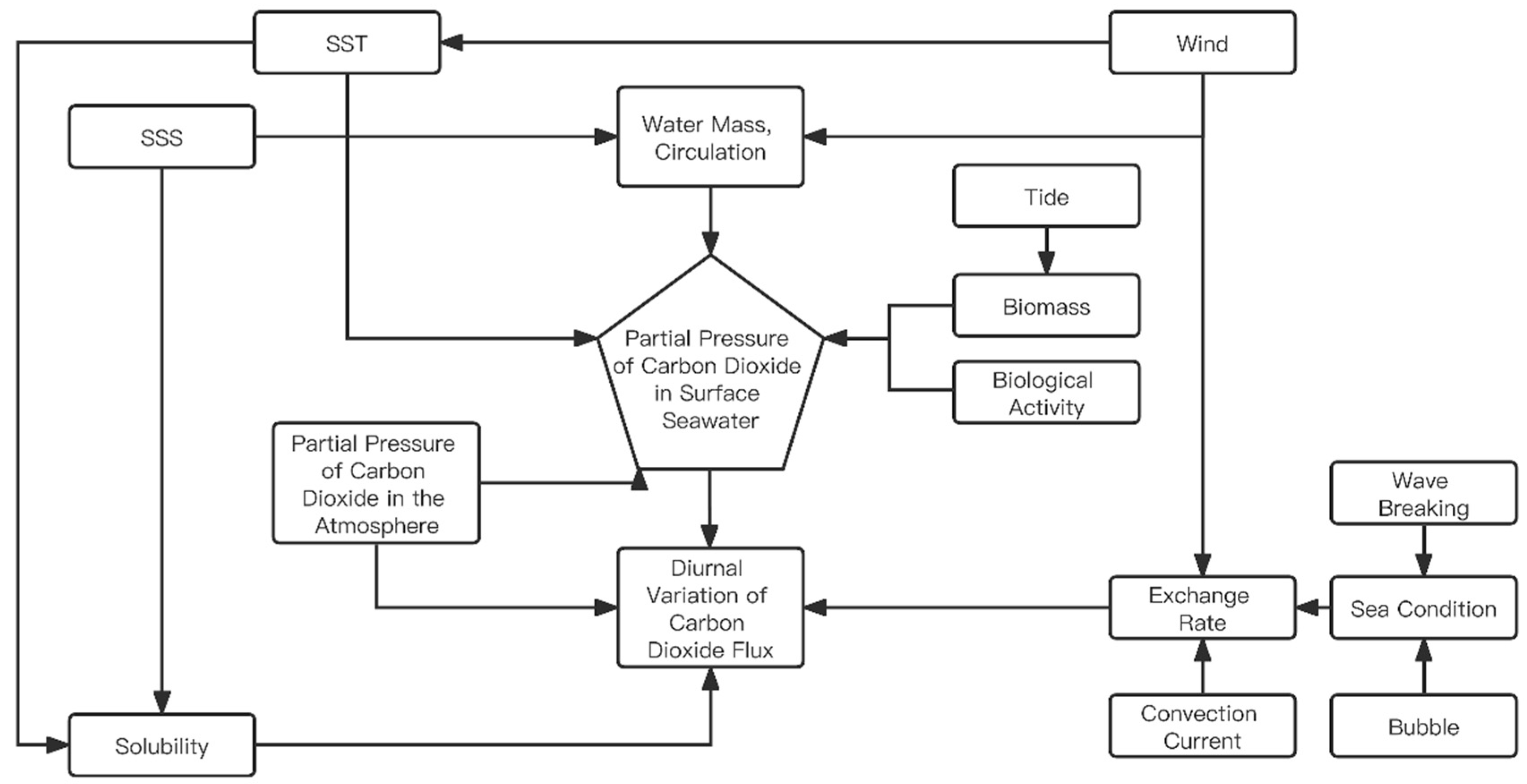
In addition to SST and biological activity, Kuss et al. (2006) found that the water mass mixing process was one of the main factors controlling the variation in the pCO2 of surface seawater, while the daily variation in the wind speed affected the water mass mixing process [18,19,20,21]. Jeffery et al. (2007) found that the diurnal–nocturnal variation in seawater convection also affected the sea–air CO2 transfer velocity and the daily variation in the sea–air CO2 flux [11,22,23]. Rousseau et al. (2020) observed that the daily variation in the atmospheric CO2 concentration directly affected the pCO2 of seawater [24]. Furthermore, the change in the pCO2 of air affected the CO2 flux. Figure 1 depicts the effects of these factors on the sea–air CO2 flux.
Figure 1.
Schematic of the factors influencing the sea–air CO2 flux.
As there is a clear diurnal–nocturnal variation in the pCO2 of seawater, it is inaccurate to use solely diurnal data instead of diurnal–nocturnal data. One of the goals of this study was that the relationship between the diurnal pCO2 and nocturnal pCO2 was determined and used to revise the pCO2 calculated based on diurnal data only. In addition to this, it is also our goal to determine the relationships between diurnal and nocturnal data for the other parameters involved in the CO2 flux block method and to use the corresponding relationships to correct the diurnal data for each parameter. Ultimately improving the accuracy of the global CO2 flux estimates by considering the diurnal variation of parameters.
2. Data and Methods
2.1. Buoy Data
The pCO2, SST, and sea surface salinity (SSS) data used in this study were obtained from the global CO2 time series and mooring project of the Ocean Carbon Data System (OCADS) (https://www.ncei.noaa.gov/access/ocean-carbon-data-system/oceans/time_series_moorings.html, accessed on 8 May 2022). International organisations from 18 countries have installed sensors on moored buoys to provide high-resolution time series measurements of the pCO2 of the atmospheric boundary layer and ocean surface. Time series and mooring projects on CO2 are coordinated by the International Ocean Carbon Coordination Project (IOCCP) and OceanSITES.
Figure 2 shows a map of the buoy stations, where data are taken at 00:00, 03:00, 06:00, 09:00, 12:00, 15:00, 18:00, and 21:00. In Figure 3, the period 2010 to 2020 has the largest number of buoy stations, so we chose this time range as the study time in our study.
Figure 2.
Map of global buoy stations. ▲ indicates the selected stations for this study.
Figure 3.
Time series of global buoy data. The right axis shows the number of stations corresponding to a given time. The horizontal bars represent the data available at the corresponding site at different times.
2.2. Satellite Remote Sensing Data
2.2.1. Wind Data and Atmospheric Pressure Data
Wind and atmospheric pressure data from 2010 to 2020 were obtained from ERA5 (https://cds.climate.copernicus.eu/cdsapp#!/dataset/reanalysis-era5-single-levels?tab=overview, accessed on 8 May 2022), which is the fifth-generation European Centre for Medium-Range Weather Forecasts (ECMWF) reanalysis of global climate and weather over the past 4–7 years. We used the u and v components of the wind speed (m s−1) at a height of 10 m above the Earth’s surface, with a time resolution of 1 h and a spatial resolution of 0.25° × 0.25°. To correspond to the pCO2, SST, and SSS data of the buoys, wind and atmospheric pressure data at 00:00, 03:00, 06:00, 09:00, 12:00, 15:00, 18:00, and 21:00 were selected.
2.2.2. SST and Chl-a Data
The SST and Chl-a data used in this study were obtained from the Aqua MODIS global map 11-μm daytime SST and Chl-a data (version R2019.0, https://oceandata.sci.gsfc.nasa.gov/directdataaccess/Level-3%20Mapped/Aqua-MODIS, accessed on 8 May 2022) for the period June 2020 to May 2021 at a temporal resolution of 1 day and a spatial resolution of 4 km × 4 km.
2.2.3. SSS Data
The SSS data were obtained from the 10-day 3D global ocean forecast data (spatial resolution of 0.083° × 0.083°), which are updated daily at 00:00, 06:00, 12:00, and 18:00 by the global ocean analysis and prediction system (https://resources.marine.copernicus.eu/product-detail/GLOBAL_ANALYSIS_FORECAST_PHY_001_024/INFORMATION, accessed on 8 May 2022).
2.2.4. Carbon Dioxide and Water Vapour Data
The atmospheric CO2 concentration and water vapour data were obtained from Aqua AIRS IR-only Level 3 climcaps (gridded daily V2 with integrated quality control), with two daily tracks divided into diurnal and nocturnal data with a spatial resolution of 1° × 1° (https://disc.gsfc.nasa.gov/datasets/SNDRAQIL3CDCCP_2/summary?keywords=CO2, accessed on 8 May 2022).
2.3. Calculation of the CO2 Flux
The block formula of the sea–air CO2 flux [25], F (mmol m−2 d−1 or mol m−2 s−1), is as follows:
When the atmospheric CO2 concentration is high, CO2 moves from the atmosphere to the ocean; thus, F is negative. The direction of F is determined by the difference between the pCO2 of seawater and air (i.e., ) [26], which is usually expressed in units of μatm and is calculated using Equation (2):
where pCO2w is the pCO2 of seawater (in Pa or μatm) and pCO2a is the pCO2 of air (in Pa or μatm).
The sea–air gas transfer velocity, k (cm h−1), is expressed as follows [27]:
where is the wind speed (m s−1) at a height of 10 m above sea level and Sc = A + Bt + Ct2 + Dt3 + Et4 (t is the temperature in °C; A = 1923.6, B = −125.06, C = 4.3773, D = −0.085681, and E = 0.00070284).
The solubility of CO2 in seawater, L (mol L−1 atm−1), was calculated using Weiss’ formula [28]:
where SST is the absolute SST (in K) (absolute SST = t (°C) + 273.15), SSS is the surface seawater salinity, A1 = −58.0931, A2 = 90.5069, A3 = 22.294, B1 = 0.027766, B2 = −0.025888, and B3 = 0.0050578.
3. Results and Discussion
3.1. Estimated Daily Variation in the CO2 Flux
Figure 4 shows that there was a significant diurnal–nocturnal variation in the sea–air CO2 flux. As the sea–air CO2 flux is usually estimated using diurnal remote sensing data, we studied the difference between the CO2 flux calculated using (i) diurnal data (Fday) only and (ii) diurnal–nocturnal data (Freal). There was a significant difference between the Fday and Freal values (Figure 5). The largest difference was observed at HogReef station (64°W, 32°N), where Freal was 4.31 mmol m−2 d−1 lower than Fday on average. In contrast, the smallest difference was observed at BOBOA station (90°E, 15°N), where Freal was 0.01 mmol m−2 d−1 lower than Fday. Of the stations where Freal was larger than Fday, CoastalMS (88°W, 30°N) had the largest Freal − Fday value of 2.64 mmol m−2 d−1. Temporally, the largest difference was observed in 2018 (data for 2020 were sparse and not included in the comparison), whereas the smallest difference was observed in 2011. The largest difference was observed on 27 August 2018, when Freal was 21.90 mmol m−2 d−1 lower than Fday. The smallest difference was observed on 27 July 2011, when Freal was 1.69 × 10−5 mmol m−2 d−1 higher than Fday. The average difference across the period from 2010 to 2020 was 0.16 mmol m−2 d−1. Therefore, using diurnal data instead of diurnal–nocturnal data to calculate the CO2 flux will cause significant errors in the calculation of the daily CO2 flux. Accordingly, this study attempts to eliminate such errors.
Figure 4.
Sea–air CO2 flux at station Kodiak (152°W, 57°N) from 1–3 January 2016. Diurnal hours are 06:00, 09:00, 12:00, and 15:00, and nocturnal hours are 18:00, 21:00, 00:00, and 03:00.
Figure 5.
Average difference in the CO2 flux calculated with and without the nocturnal effect at global buoy stations, with deltaF = Freal − Fday, the upper abscissa as the names of the global stations, and the lower abscissa as time. -- shows the value corresponding to the time of the horizontal coordinate; — shows the value corresponding to the station of the horizontal coordinate.
3.2. Control Experiment on the Daily CO2 Flux
To understand the main factors controlling the difference between CO2 fluxes calculated using diurnal data and those calculated using diurnal–nocturnal data, a single-factor control experiment was conducted using buoy data from 2010 to 2020.
In the control experiment, the diurnal SST, SSS, wind speed, pCO2w, and pCO2a data were used to calculate the daily CO2 flux, thus obtaining , , , , and , respectively, where k660 is the gas transfer velocity k calculated using Sc of seawater at 20 °C (Sc = 660) and wind speed data. In each single-factor control experiment, the diurnal–nocturnal data were used to calculate the daily CO2 flux, but the selected influencing factor was excluded from the calculation. The results of the control experiment are shown in Figure 6. The maximum − Freal value from 2010 to 2020 was 1.21 mmol m−2 d−1. The − Freal value, which indicated the influence of the daily variation in the second power of the wind speed on the calculation of the CO2 flux, was also large, with a mean value of 0.312 mmol m−2 d−1. Using only the diurnal data of pCO2a to calculate the daily CO2 flux also caused a considerable error of 0.157 mmol m−2 d−1. The daily variation in SSS strongly affected the daily variation in L; however, this had little effect on the daily variation in the CO2 flux. The influence of SST on L and Sc did not have a significant effect on the daily variation in the CO2 flux (Figure 6). However, SST strongly influenced the daily variation in pCO2w, and in turn pCO2w strongly influenced the daily variation in the CO2 flux; therefore, SST significantly affected the diurnal variation in the CO2 flux.
Figure 6.
Effects of single factors on the calculated CO2 flux at global stations from 2010 to 2020. The vertical coordinate is the difference between Freal and the CO2 flux calculated after controlling for a single influencing factor.
As shown in Figure 6, there were clear differences between the and Freal values at stations CCE2 (121°W, 34°N), Cheeca (80°W, 25°N), HogReef (64°W, 32°N), and CE-06 (125°W, 43°N). These stations were selected to consider the influence of each single factor on the calculation of the daily CO2 flux over time. As shown in Figure 7, data from HogReef station covered the period from August 2016 to July 2018. The maximum and minimum − Freal values were 21.77 mmol m−2 d−1 and 1.66 × 10−2 mmol m−2 d−1, respectively. The daily CO2 flux that was calculated using the diurnal pCO2w data only corresponded to an overall decrease (increase) in the CO2 sink (source) of the ocean; thus, the correction of pCO2w resulted in a larger oceanic CO2 sink and smaller oceanic CO2 source values. The − Freal value exhibited an obvious seasonal variation, being smaller during October–November and May–July, with a minimum value of −7.75 × 10−4 mmol m−2 d−1. Relatively large CO2 fluxes were observed from December to April and from August to September, with a maximum of −26.71 mmol m−2 d−1. Only diurnal wind data were used to calculate the daily CO2 flux, which corresponded to increases in the CO2 source and sink of the ocean. The sink value increased more than the source value.
Figure 7.
Differences in experimental CO2 fluxes ( and ) and Freal at HogReef station from August 2016 to July 2018.
There were also significant differences between the and Freal values at stations CoastalMS (88°W, 30°N), GraysRf (81°W, 31°N), SoutheastAK (134°W, 56°N), and NH10 (124°W, 44°N). The results of the control experiment at SoutheastAK, where the difference between and Freal was large and the time series had the longest continuity, revealed that the influence of each factor on the error in the daily CO2 flux calculation exhibited obvious seasonal differences. The − Freal values were lower from September to October and in March, with a minimum of −1.90 × 10−3 mmol m−2 d−1, whereas higher values were observed from April to August and from November to February, with a maximum of 97.70 mmol m−2 d−1. Although the CO2 flux calculated using the diurnal data of each influencing factor was either larger or smaller than the daily CO2 flux, with an obvious seasonal variation, this difference was not observable at all stations. When the diurnal data of each influencing factor were used to calculate the CO2 flux, the calculated daily CO2 flux from June to September increased at some stations, whereas it decreased at other stations. This was also the case from October to December and from January to May.
The daily variation in pCO2w had a considerable influence on the daily variation in the CO2 flux, and the SST value strongly influenced the daily variation in the CO2 flux by affecting pCO2w (when SSS was not considered). Although the daily variation in the wind speed also had a significant effect on the daily variation in the CO2 flux, wind speed was not considered when establishing the nocturnal effect relationship because 24 h wind data were generally available. Therefore, it is recommended to use diurnal–nocturnal wind data to calculate the daily mean wind speed, and not to use the daytime wind data instead.
3.3. Nocturnal Effect Relationship
To eliminate the error caused by using diurnal data instead of diurnal–nocturnal data to calculate the CO2 flux, we studied the relationship between diurnal and nocturnal CO2 fluxes. The relationship between diurnal and nocturnal pCO2w values is termed the nocturnal effect of pCO2w, and the relationship between diurnal and nocturnal SST value is termed the nocturnal effect of SST. The nocturnal effects of pCO2w and SST are collectively termed the nocturnal effect of the CO2 flux. Diurnal and nocturnal CO2 fluxes were calculated using diurnal and nocturnal data from various stations worldwide. The correlation coefficients between the calculated diurnal and nocturnal CO2 fluxes were determined using a 99.9% significance test. As shown in Figure 8, the diurnal and nocturnal CO2 fluxes were significantly correlated, with a correlation coefficient of 0.998 at station TAO155W (155°W, 0°N) in the Pacific Ocean. The weakest correlation (0.953) was observed at station NH10 (124°W, 44°N) in the Pacific Ocean. No obvious regional characteristics were observed between the location of stations in the global ocean (Figure 8) and the correlation coefficients between their diurnal–nocturnal mean CO2 fluxes. Moreover, the correlation coefficients differed between proximate stations.
Figure 8.
Spatial distribution of correlation coefficients between calculated diurnal and nocturnal CO2 fluxes.
- Nocturnal effect of the pCO2 of seawater
The nocturnal effect on the pCO2w value was obtained from the fitting results in Figure 9a:
where pCO2wn is the nocturnal pCO2 of seawater (μatm), pCO2wd is the diurnal pCO2 of seawater (μatm), Y1 = 0.9898, and Y2 = 3.0999.
Figure 9.
Fitting results of (a) nocturnal pCO2w (pCO2wn) and diurnal pCO2w (pCO2wd), and (b) nocturnal SST (SSTn) and diurnal SST (SSTd), whereby fitting results of using 75% of the data from 2010 to 2020.
- Nocturnal effect of SST
The nocturnal effect on the SST value was obtained from the fitting results in Figure 9b:
where is the nocturnal SST (°C), is the diurnal SST (°C), Z1 = 1.0012, and Z2 = 0.0753.
- Daily variation in Chl-a
The Chl-a data from the Kiyomoto Yoko experiment (2003) are scarce and have little temporal continuity, and we chose the data with the longest temporal continuity to plot Figure 10. As no diurnal–nocturnal rule in Chl-a was observed (Figure 10), the nocturnal effect of Chl-a was not considered in this study. The Chl-a data is limited, so the conclusions may not be representative, and more Chl-a diurnal-nocturnal data is needed to support this conclusion. We couldn’t obtain the nocturnal effect formula of Chl-a similar to SST (Equation (6)). So, we directly considered the nocturnal effects of pCO2w. There were two obvious changes in the curve, which probably related to the change in the sampling station during the Chl-a experiment.
Figure 10.
Chl-a data from the Kiyomoto_Yoko experiment (7–14 July 2003).
3.4. Comparison of Calculated and Real Daily CO2 Fluxes
Equation (5) and were used to calculate , and the diurnal–nocturnal data of SSS, wind speed, pCO2a, and were used to calculate the diurnal–nocturnal CO2 flux (Fcomp). In addition, Equation (6) and were used to calculate , and the diurnal–nocturnal data of SSS, wind speed, pCO2a, and were used to calculate the diurnal–nocturnal CO2 flux (Fcomt). By using Equations (5) and (6), and were calculated based on and , respectively, and the daily CO2 flux was calculated by combining the diurnal–nocturnal data of SSS, wind speed, and pCO2a (Fcom). The Fcom, Fcomp, and Fcomt values were compared with the Freal data using the root-mean-square error (RMSE):
where comF is Fcomt, Fcomp, or Fcom; Freal is the real daily CO2 flux; and n is the number of data observations.
The results are shown in Figure 11, where Fcomp is overlapped by Fcom because the difference between Fcomp and Fcom was very small. The RMSE values between Freal and Fcomt, Fcomp, Fcom, and Fday were 12.58 mmol m−2 d−1, 11.94 mmol m−2 d−1, 11.93 mmol m−2 d−1, and 46.32 mmol m−2 d−1, respectively. Thus, compared with Fday, the values of Fcomt, Fcomp, and Fcom were more accurate and closer to Freal. The similar RMSE of Fcomt, Fcomp, and Fcom indicate that there was a coincidence between the nocturnal effects of pCO2w and SST. As SST is the most important influencing factor of pCO2w, it is an important parameter for establishing the algorithm of pCO2w.
Figure 11.
Results of using 25% of the data from 2010 to 2020 verify the calculated nocturnal effect.
3.5. Estimated Global CO2 Flux
3.5.1. pCO2 Remote Sensing Inversion Algorithm
As the remote sensing data of the SST and Chl-a parameters that correspond to the algorithm are solely diurnal, and SSTd were used to develop a global algorithm as follows:
where SSTd is the absolute daily SST (°C) and Chl-a is the Chl-a concentration (mg m−3) at the sea surface.
According to the fitting results in Figure 12a, W1 = 3.40 in the calculation model. The influence of SST on was removed to obtain . According to the fitting results in Figure 12b, W2 = −4.44 and W3 = 325.11 in the calculation model.
Figure 12.
Fitting results of the global algorithm (2010–2020) between (a) and SSTd, and (b) with the temperature effect removed () and Chl-a.
Using all the buoy data, a calculation model was established. The correlation coefficient between and SSTd was 0.327 and passed the 99.9% significance test. The correlation coefficient between and Chl-a was 0.238 and also passed the 99.9% significance test. As the fitting effect was poor, the Pacific Ocean, Atlantic Ocean, and Indian Ocean sub-regions were selected to establish the calculation model.
According to the results in Figure 13, W1 = 3.67, W2 = 8.58, and W3 = 346.94 in the model of the Pacific Ocean sub-region. The correlation coefficient between and SSTd was 0.369, while that between and Chl-a was −0.143. Both passed the 99.9% significance test. For the model of the Atlantic Ocean sub-region, W1 = 6.28, W2 = −11.48, and W3 = 231.98. The correlation coefficient between and SSTd was 0.413, whereas that between and Chl-a was −0.392. Both passed the 99.9% significance test. For the model of the Indian Ocean sub-region, W1 = 12.96, W2 = 0, and W3 = 12.54. The correlation coefficient between and SSTd was 0.826 and passed the 99.9% significant test; however, was not correlated with Chl-a. Although the model performed well for the Indian Ocean sub-region, the Pacific and Atlantic Ocean sub-regions had the strongest influence on the global model.
Figure 13.
Regional algorithm for 2010–2020, showing the fitting results between and SSTd in the (a) Pacific, (c) Atlantic, and (e) Indian Ocean sub-regions; and between and Chl-a in the (b) Pacific, (d) Atlantic, and (f) Indian Ocean sub-regions.
3.5.2. Estimation of the CO2 Flux Using the Nocturnal Effect
Remote sensing data of SSTd and Chl-a were used to calculate the () for the sub-region calculation model. In addition, was combined with the remote sensing data of SSTd and the diurnal data of SSS, and wind speed data were used to calculate the diurnal CO2 flux (day_Fcom). The corresponding () was calculated using Equation (5) and , whereas the corresponding SSTn was calculated using Equation (6) and SSTd. Combining , , SSTd, and SSTn with the diurnal–nocturnal data of SSS, , and wind speed, the CO2 flux considering the nocturnal effect and calculation model (cor_Fcom) was calculated. The distribution of cor_Fcom − day_Fcom is shown in Figure 14. The cor_Fcom value was smaller than the day_Fcom value at low latitudes, whereas it was greater at high latitudes. The cor_Fcom − day_Fcom value also varied considerably with latitude, being smaller and greater at low and high latitudes, respectively.
Figure 14.
Global distribution of cor_Fcom − day_Fcom (deltaF) from September 2020 to August 2021 (the flux calculation lacked data from 30 May to 20 June 2021 and from 22 to 27 June 2021).
As shown in Figure 14, the source and sink areas of CO2 in the ocean were at low and high latitudes, respectively. The mean daily, monthly, and annual global CO2 fluxes were −4.80 × 10−3 mmol m−2 d−1, −23.36 mmol m−2 month−1, and −6.86 mol m−2 y−1, respectively, indicating that the global ocean acted as an overall sink of atmospheric CO2 from September 2020 to August 2021.
As shown in Figure 14 and Figure 15, compared with the use of day_Fcom, the use of cor_Fcom decreased the source and sink amounts of oceanic CO2. Specifically, compared with day_Fcom, the global cor_Fcom value increased by 0.18 mmol m−2 d−1, thereby day_Fcom overestimating the oceanic CO2 sink by 10.21%. The mean monthly increase was 2.50 mmol m−2 month−1, thus day_Fcom overestimating the mean oceanic CO2 sink by 10.68%. The mean annual increase was 0.75 mol m−2 y−1, thereby day_Fcom overestimating the mean oceanic CO2 sink by 10.89%.
Figure 15.
Distribution of CO2 sources and sinks in the global ocean from September 2020 to August 2021.
For the convenience of understanding, we drew the flow diagram of the nocturnal effect establishment–checking–application, which is shown in Figure 16. There are many variable symbols in this paper, so we describe each of these in the accompanying Table A1.
Figure 16.
Research flow chart.
4. Conclusions
Calculating the daily CO2 flux based on solely diurnal data of SST, SSS, wind speed, pCO2w, and pCO2a instead of the corresponding diurnal–nocturnal data can lead to significant errors. In this study, the mean Fday − Freal value calculated based on buoy data from 2010 to 2020 was 0.0751 mmol m−2 d−1. The corresponding CO2 flux calculated using solely the diurnal data of SST, SSS, wind speed, pCO2w, and pCO2a increased or decreased the Freal value and exhibited obvious seasonal variations. The results of a control experiment showed that the daily variation in pCO2w had the greatest influence on the daily variation in the CO2 flux; therefore, the SST value, which influences the daily variation in pCO2w, also significantly affected the daily variation in the CO2 flux.
We found that the diurnal and nocturnal CO2 fluxes were significantly correlated, with correlation coefficients of >0.950 based on a 99.9% significance test. In addition, the strength of the correlation was independent of the station location. To eliminate errors associated with using diurnal data instead of diurnal–nocturnal data to calculate the CO2 flux, 75% of the randomly selected buoy data from 2010 to 2020 were used and the relationship between the nocturnal effects of SST and pCO2w was established (Equations (5) and (6)). The nocturnal effect of the CO2 flux was verified based on the remaining buoy data (i.e., 25%), and the RMSE values between Freal and Fcomt, Fcomp, Fcom, and Fday were 12.58 mmol m−2 d−1, 11.94 mmol m−2 d−1, 11.93 mmol m−2 d−1, and 46.32 mmol m−2 d−1, respectively. Thus, Fcom provided a more accurate estimation of Freal than did Fday. The results indicate that the error associated with using diurnal data instead of diurnal–nocturnal data to calculate the CO2 flux can be reduced by accounting for the nocturnal effect.
As the SST value was the most important factor influencing pCO2w, the nocturnal effects of these parameters partially coincided. In contrast, no obvious diurnal–nocturnal relationship was observed for Chl-a; thus, the nocturnal effect of Chl-a was not considered in this study. Although the daily variation in the wind speed significantly affected the daily variation in the CO2 flux, this parameter was not considered when we established the relationship of the nocturnal effect because 24 h wind data can usually be obtained.
The fitting effect of using the complete set of buoy data to build the pCO2wd model was poor; therefore, we chose to build the pCO2wd models based on data for the Pacific Ocean, Atlantic Ocean, and Indian Ocean, respectively. The Pacific and Atlantic Ocean sub-regions played major roles in the regional algorithmic model. The pCO2wd of the Indian Ocean was only related to SSTd, and the fitting results between pCO2wd and SSTd were good. However, the algorithm for the Indian Ocean was only based on one station (BOBOA) from 2013 to 2017 because there was insufficient data for stations in the Indian Ocean. In the future, we hope to obtain more relevant data for the Indian Ocean to further improve the algorithmic modelling of this region.
The global CO2 flux was calculated using the model and the established nocturnal effect. The source and sink areas of CO2 in the global ocean were at low and high latitudes, respectively. The mean daily, monthly, and annual global CO2 fluxes were −4.80 × 10−3 mmol m−2 d−1, −23.36 mmol m−2 month−1, and −6.86 mol m−2 y−1, respectively, indicating that the global ocean was an overall sink for atmospheric CO2 from September 2020 to August 2021. During this period, the oceanic sources and sinks of CO2 determined based on cor_Fcom were smaller than those based on day_Fcom. Compared with day_Fcom, the global cor_Fcom value was greater by 0.18 mmol m−2 d−1, thereby day_Fcom overestimating the oceanic CO2 sink by 10.21%. The mean monthly increase of cor_Fcom was 2.50 mmol m−2 month−1, thus day_Fcom overestimating the mean oceanic CO2 sink by 10.68%. The mean annual increase of cor_Fcom was 0.75 mol m−2 y−1, thus day_Fcom overestimating the mean oceanic CO2 sink by 10.89%.
In the current studies, the pCO2W algorithms were frequently built using data from small regions, and few algorithms were built from large areas. However, in order to estimate the global CO2 flux using satellite data, a large-scale algorithm was used, which was not so accurate as the small-scale regional algorithms. We will improve the accuracy of the global-scale pCO2W algorithm to further refine the process of estimating global daily CO2 fluxes in future studies. The equation for calculating the k used to determine the CO2 flux is one of the many parameterised formulas that have been developed for establishing the relationship between the k of CO2 and wind speed. Different k equations will yield different CO2 fluxes. Although such differences were not considered in this study, we hope to address them in future studies.
Author Contributions
Conceptualization, T.Y. and R.J.; Methodology, T.Y. and R.J.; Software, R.J.; Validation, B.T., W.S. and S.H.; Formal Analysis, W.S.; Investigation, R.J.; Resources, T.Y.; Data Curation, R.J. and T.Y.; Writing—Original Draft Preparation, R.J. and T.Y.; Writing—Review & Editing, T.Y.; Visualization, R.J.; Supervision, B.T., W.S., S.H. and Y.W.; Project Administration, T.Y.; Funding Acquisition, T.Y. All authors have read and agreed to the published version of the manuscript.
Funding
This work was supported by National Natural Science Foundation of China (Grant No. 41906152, No. 42176012, No. 42130402), the Key Special Project for Introduced Talents Team of Southern Marine Science and Engineering Guangdong Laboratory (Guangzhou) (Grant No. GML2019ZD0602), the Global Change and Air-Sea Interaction II Program (Grant No. GASI-01-DLYG-WIND02 and No. GASI-01-DLYG-EPAC0) and the National Key Research and Development Program of China (2021YFC3101702).
Data Availability Statement
Publicly available datasets were analyzed in this study. These data can be found here: [https://www.ncei.noaa.gov/, accessed on 8 May 2022; https://cds.climate.copernicus.eu/, accessed on 8 May 2022; https://oceandata.sci.gsfc.nasa.gov/, accessed on 8 May 2022; https://disc.gsfc.nasa.gov/, accessed on 8 May 2022; https://resources.marine.copernicus.eu/, accessed on 8 May 2022].
Acknowledgments
We thank the Ocean Carbon Data System (OCADS) for providing the pCO2, SST, and SSS data (https://www.ncei.noaa.gov/access/ocean-carbon-data-system/oceans/time_series_moorings.html), NASA for providing the SST and chlorophyll data and for making the data available systematically (https://oceandata.sci.gsfc.nasa.gov/directaccess/MODIS-Aqua/L3SMI/), the fifth-generation European Centre for Medium-Range Weather Forecasts (ECMWF) for providing the wind and atmospheric pressure data (https://cds.climate.copernicus.eu/cdsapp#!/dataset/reanalysis-era5-single-levels?tab=overview), Copernicus Marine Service for providing the SSS data (https://marine.copernicus.eu), and Earthdata for providing the atmospheric CO2 and water vapour data (https://disc.gsfc.nasa.gov/datasets/SNDRAQIL3CDCCP_2/summary?keywords=CO2); accessed date: 8 May 2022.
Conflicts of Interest
The authors declare no conflict of interest.
Appendix A
Table A1.
Variable symbols in this article defined in the corresponding table.
Table A1.
Variable symbols in this article defined in the corresponding table.
| Quantity | Meaning |
|---|---|
| pCO2w | Partial pressure of CO2 in seawater |
| pCO2a | Partial pressure of CO2 in air |
| Fday | The CO2 flux calculated using diurnal buoy data |
| Freal | The CO2 flux calculated using diurnal–nocturnal buoy data |
| The daily CO2 flux calculated using diurnal SST buoy data only, and other parameters except SST were diurnal–nocturnal buoy data | |
| The daily CO2 flux calculated using diurnal SSS buoy data only, and other parameters except SSS were diurnal–nocturnal buoy data | |
| The daily CO2 flux calculated using diurnal wind speed buoy data only, and other parameters except wind speed were diurnal–nocturnal buoy data | |
| The daily CO2 flux calculated using diurnal pCO2w buoy data only, and other parameters except pCO2w were diurnal–nocturnal buoy data | |
| The daily CO2 flux calculated using diurnal pCO2a buoy data only, and other parameters except pCO2a were diurnal–nocturnal buoy data | |
| pCO2wn | The nocturnal pCO2w. This variable was used to establish the nocturnal relationship using buoy data |
| pCO2wd | The diurnal pCO2w. This variable was used to establish the nocturnal relationship using buoy data |
| The nocturnal SST. This variable was used to establish the nocturnal relationship using buoy data | |
| The diurnal SST. This variable was used to establish the nocturnal relationship using buoy data | |
| Fcomp | The CO2 flux calculated using only the nocturnal effect for pCO2w and satellite data for each parameter |
| Fcomt | The CO2 flux calculated using only the nocturnal effect for SST and satellite data for each parameter |
| Fcom | The CO2 flux calculated using only the nocturnal effect for pCO2w and SST and satellite data for each parameter |
| calculated using remote sensing data of SSTd and Chl-a | |
| The calculated using the nocturnal effect for pCO2w and | |
| day_Fcom | The diurnal CO2 flux calculated using diurnal remote sensing data of SSS, and wind speed and remote sensing data of SSTd and |
| cor_Fcom | The diurnal–nocturnal CO2 flux calculated combining , , SSTd, and SSTn with the diurnal–nocturnal remote sensing data of SSS, , and wind speed, considering the nocturnal effect |
References
- Friedlingstein, P.; Allen, M.; Canadell, J.G.; Peters, G.P.; Seneviratne, S.I. Comment on “The global tree restoration potential”. Science 2019, 366, eaay8060. [Google Scholar] [CrossRef] [PubMed]
- Sarmiento, J.L.; Gloor, M.; Gruber, N.; Beaulieu, C.; Jacobson, A.R.; Mikaloff, F.; Pacala, S.; Rodgers, K. Trends and regional distributions of land and ocean carbon sinks. Biogeosciences 2010, 7, 2351–2367. [Google Scholar] [CrossRef]
- Archer, D.; Kheshgi, H.; Maier-Reimer, E. Multiple timescales for neutralization of fossil fuel CO2. Geophys. Res. Lett. 1997, 24, 405–408. [Google Scholar] [CrossRef]
- Yu, T. A Study on the Inversion Algorithms of Air-Sea CO2 Transfer Velocity and Flux from Satellite Data; University of Chinese Academy of Sciences: Beijing, China, 2013. (In Chinese) [Google Scholar]
- Landschützer, P.; Laruelle, G.G.; Roobaert, A.; Regnier, P. A uniform pCO2 climatology combining open and coastal oceans. Earth Syst. Sci. Data 2020, 12, 2537–2553. [Google Scholar] [CrossRef]
- Bai, Y.; Cai, W.J.; He, X.; Zhai, W.; Pan, D.; Dai, M.; Yu, P. A mechanistic semi-analytical method for remotely sensing sea surface pCO2 in river-dominated coastal oceans: A case study from the East China Sea. J. Geophys. Res. Ocean. 2015, 120, 2331–2349. [Google Scholar] [CrossRef]
- Brisson, A.; Le Borgne, P.; Marsouin, A. Results of One Year of Preoperational Production of Sea Surface Temperatures from GOES-8. J. Atmos. Ocean. Technol. 2010, 19, 1638–1652. [Google Scholar] [CrossRef]
- Kettle, H.; Merchant, C.; Jeffery, C.; Filipiak, M.; Gentemann, C. The impact of diurnal variability in sea surface temperature on the central Atlantic air-sea CO2 flux. Atmos. Chem. Phys. 2009, 9, 529–541. [Google Scholar] [CrossRef]
- Woolf, D. The response to phase-dependent wind stress and cloud fraction of the diurnal cycle of SST and air–sea CO2 exchange. Ocean. Model. 2008, 23, 33–48. [Google Scholar]
- Lu, Z. Diurnal Variations of Sea Surface pCO2 and the Controls in Coastal Seas; Xiamen University: Xiamen, China, 2009. (In Chinese) [Google Scholar]
- Jeffery, C.D.; Woolf, D.K.; Robinson, I.S.; Donlon, C.J. One-dimensional modelling of convective CO2 exchange in the Tropical Atlantic. Ocean. Model. 2007, 19, 161–182. [Google Scholar] [CrossRef]
- Hare, J.E.; Fairall, C.W.; McGillis, W.R.; Edson, J.B.; Ward, B.; Wanninkhof, R. Evaluation of the National Oceanic and Atmospheric Administration/Coupled-Ocean Atmospheric Response Experiment (NOAA/COARE) air-sea gas transfer parameterization using GasEx data. J. Geophys. Res. Ocean. 2004, 109, C08S11. [Google Scholar] [CrossRef]
- Michel, S.; Hapron, B.C.; Tournadre, J.; Reul, N. Sea surface salinity variability from a simplified mixed layer model of the global ocean. Ocean. Sci. Discuss. 2007, 4, 41–106. [Google Scholar]
- Marrec, P.; Cariou, T.; Latimier, M.; Macé, E.; Morin, P.; Vernet, M.; Bozec, Y. Spatio-temporal dynamics of biogeochemical processes and air-sea CO2 fluxes in the Western English Channel based on two years of FerryBox deployment. J. Mar. Syst. 2014, 140, 26–38. [Google Scholar] [CrossRef]
- Borges, A.V.; Frankignoulle, M. Daily and seasonal variations of the partial pressure of CO2 in surface seawater along Belgian and southern Dutch coastal areas. J. Mar. Syst. 1999, 19, 251–266. [Google Scholar] [CrossRef]
- Bates, N.R.; Samuels, L.; Merlivat, L. Biogeochemical and physical factors influencing seawater fCO2 and air-sea CO2 exchange on the Bermuda coral reef. Limnol. Oceanogr. 2001, 46, 833–846. [Google Scholar] [CrossRef]
- Fransson, A.; Chierici, M.; Anderson, L.G. Diurnal variability in the oceanic carbon dioxide system and oxygen in the Southern Ocean surface water. Deep. Sea Res. Part II Top. Stud. Oceanogr. 2004, 51, 2827–2839. [Google Scholar] [CrossRef]
- Kuss, J.; Roeder, W.; Wlost, K.P.; Degrandpre, M. Time-series of surface water CO2 and oxygen measurements on a platform in the central Arkona Sea (Baltic Sea): Seasonality of uptake and release. Mar. Chem. 2006, 101, 220–232. [Google Scholar] [CrossRef]
- Colas, F.; McWilliams, J.C.; Capet, X.; Kurian, J. Heat balance and eddies in the Peru-Chile current system. Clim. Dyn. 2011, 39, 509–529. [Google Scholar] [CrossRef]
- Zhurbas, V.; And, J.L.; Vahtera, E. Modeling of the mesoscale structure of coupled upwelling/downwelling events and the related input of nutrients to the upper mixed layer in the Gulf of Finland, Baltic Sea. J. Geophys. Res. Ocean. 2008, 113, C05004. [Google Scholar] [CrossRef]
- Piedracoba, S.; Nieto-Cid, M.; Teixeira, G.; Garrido, J.L.; Alvarez-Salgado, X.A.; Roson, G.; Castro, C.G.; Perez, F.F. Physical-biological coupling in the coastal upwelling system of the Ria de Vigo (NW Spain). II: In vitro approach. Mar. Ecol. Prog. Ser. 2008, 353, 41–53. [Google Scholar] [CrossRef]
- Rutgersson, A.; Smedman, A. Enhanced air–sea CO2 transfer due to water-side convection. J. Mar. Syst. 2010, 80, 125–134. [Google Scholar] [CrossRef]
- Norman, M.; Rutgersson, A.; Sahlée, E. Impact of improved air–sea gas transfer velocity on fluxes and water chemistry in a Baltic Sea model. J. Mar. Syst. 2013, 111–112, 175–188. [Google Scholar] [CrossRef]
- Wimart-Rousseau, C.; Lajaunie-Salla, K.; Marrec, P.; Wagener, T.; Raimbault, P.; Lagadec, V.; Lafont, M.; Garcia, N.; Diaz, F.; Pinazo, C. Temporal variability of the carbonate system and air-sea CO2 exchanges in a Mediterranean human-impacted coastal site. Estuar. Coast. Shelf Sci. 2020, 236, 106641. [Google Scholar] [CrossRef]
- Frankignoulle, M. Field measurements of air-sea CO2 exchange1. Limnol. Oceanogr. 1988, 33, 313–322. [Google Scholar] [CrossRef]
- Takahashi, T.; Sutherland, S.C.; Wanninkhof, R.; Sweeney, C.; Feely, R.A.; Chipman, D.W.; Hales, B.; Friederich, G.; Chavez, F.; Sabine, C.; et al. Climatological mean and decadal change in surface ocean pCO2, and net sea-air CO2 flux over the global oceans. Deep. Sea Res. Part II Top. Stud. Oceanogr. 2008, 56, 554–577. [Google Scholar] [CrossRef]
- Wanninkhof, R. Relationship between wind speed and gas exchange over the ocean revisited. Limnol. Oceanogr. Methods 2014, 12, 351–362. [Google Scholar] [CrossRef]
- Weiss, R.F. Carbon dioxide in water and seawater: The solubility of a non-ideal gas. Mar. Chem. 1974, 2, 203–215. [Google Scholar] [CrossRef]
Publisher’s Note: MDPI stays neutral with regard to jurisdictional claims in published maps and institutional affiliations. |
© 2022 by the authors. Licensee MDPI, Basel, Switzerland. This article is an open access article distributed under the terms and conditions of the Creative Commons Attribution (CC BY) license (https://creativecommons.org/licenses/by/4.0/).















