Influence of the Nocturnal Effect on the Estimated Global CO2 Flux
Abstract
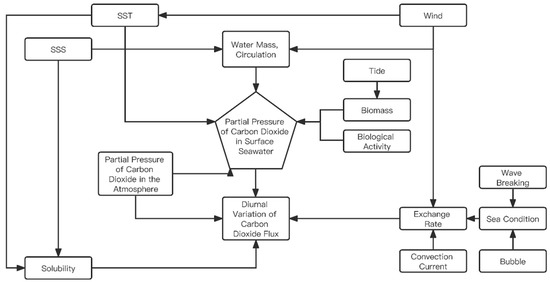
:1. Introduction
2. Data and Methods
2.1. Buoy Data
2.2. Satellite Remote Sensing Data
2.2.1. Wind Data and Atmospheric Pressure Data
2.2.2. SST and Chl-a Data
2.2.3. SSS Data
2.2.4. Carbon Dioxide and Water Vapour Data
2.3. Calculation of the CO2 Flux
3. Results and Discussion
3.1. Estimated Daily Variation in the CO2 Flux
3.2. Control Experiment on the Daily CO2 Flux
3.3. Nocturnal Effect Relationship
- Nocturnal effect of the pCO2 of seawater
- Nocturnal effect of SST
- Daily variation in Chl-a
3.4. Comparison of Calculated and Real Daily CO2 Fluxes
3.5. Estimated Global CO2 Flux
3.5.1. pCO2 Remote Sensing Inversion Algorithm
3.5.2. Estimation of the CO2 Flux Using the Nocturnal Effect
4. Conclusions
Author Contributions
Funding
Data Availability Statement
Acknowledgments
Conflicts of Interest
Appendix A
| Quantity | Meaning |
|---|---|
| pCO2w | Partial pressure of CO2 in seawater |
| pCO2a | Partial pressure of CO2 in air |
| Fday | The CO2 flux calculated using diurnal buoy data |
| Freal | The CO2 flux calculated using diurnal–nocturnal buoy data |
| The daily CO2 flux calculated using diurnal SST buoy data only, and other parameters except SST were diurnal–nocturnal buoy data | |
| The daily CO2 flux calculated using diurnal SSS buoy data only, and other parameters except SSS were diurnal–nocturnal buoy data | |
| The daily CO2 flux calculated using diurnal wind speed buoy data only, and other parameters except wind speed were diurnal–nocturnal buoy data | |
| The daily CO2 flux calculated using diurnal pCO2w buoy data only, and other parameters except pCO2w were diurnal–nocturnal buoy data | |
| The daily CO2 flux calculated using diurnal pCO2a buoy data only, and other parameters except pCO2a were diurnal–nocturnal buoy data | |
| pCO2wn | The nocturnal pCO2w. This variable was used to establish the nocturnal relationship using buoy data |
| pCO2wd | The diurnal pCO2w. This variable was used to establish the nocturnal relationship using buoy data |
| The nocturnal SST. This variable was used to establish the nocturnal relationship using buoy data | |
| The diurnal SST. This variable was used to establish the nocturnal relationship using buoy data | |
| Fcomp | The CO2 flux calculated using only the nocturnal effect for pCO2w and satellite data for each parameter |
| Fcomt | The CO2 flux calculated using only the nocturnal effect for SST and satellite data for each parameter |
| Fcom | The CO2 flux calculated using only the nocturnal effect for pCO2w and SST and satellite data for each parameter |
| calculated using remote sensing data of SSTd and Chl-a | |
| The calculated using the nocturnal effect for pCO2w and | |
| day_Fcom | The diurnal CO2 flux calculated using diurnal remote sensing data of SSS, and wind speed and remote sensing data of SSTd and |
| cor_Fcom | The diurnal–nocturnal CO2 flux calculated combining , , SSTd, and SSTn with the diurnal–nocturnal remote sensing data of SSS, , and wind speed, considering the nocturnal effect |
References
- Friedlingstein, P.; Allen, M.; Canadell, J.G.; Peters, G.P.; Seneviratne, S.I. Comment on “The global tree restoration potential”. Science 2019, 366, eaay8060. [Google Scholar] [CrossRef] [PubMed]
- Sarmiento, J.L.; Gloor, M.; Gruber, N.; Beaulieu, C.; Jacobson, A.R.; Mikaloff, F.; Pacala, S.; Rodgers, K. Trends and regional distributions of land and ocean carbon sinks. Biogeosciences 2010, 7, 2351–2367. [Google Scholar] [CrossRef]
- Archer, D.; Kheshgi, H.; Maier-Reimer, E. Multiple timescales for neutralization of fossil fuel CO2. Geophys. Res. Lett. 1997, 24, 405–408. [Google Scholar] [CrossRef]
- Yu, T. A Study on the Inversion Algorithms of Air-Sea CO2 Transfer Velocity and Flux from Satellite Data; University of Chinese Academy of Sciences: Beijing, China, 2013. (In Chinese) [Google Scholar]
- Landschützer, P.; Laruelle, G.G.; Roobaert, A.; Regnier, P. A uniform pCO2 climatology combining open and coastal oceans. Earth Syst. Sci. Data 2020, 12, 2537–2553. [Google Scholar] [CrossRef]
- Bai, Y.; Cai, W.J.; He, X.; Zhai, W.; Pan, D.; Dai, M.; Yu, P. A mechanistic semi-analytical method for remotely sensing sea surface pCO2 in river-dominated coastal oceans: A case study from the East China Sea. J. Geophys. Res. Ocean. 2015, 120, 2331–2349. [Google Scholar] [CrossRef]
- Brisson, A.; Le Borgne, P.; Marsouin, A. Results of One Year of Preoperational Production of Sea Surface Temperatures from GOES-8. J. Atmos. Ocean. Technol. 2010, 19, 1638–1652. [Google Scholar] [CrossRef]
- Kettle, H.; Merchant, C.; Jeffery, C.; Filipiak, M.; Gentemann, C. The impact of diurnal variability in sea surface temperature on the central Atlantic air-sea CO2 flux. Atmos. Chem. Phys. 2009, 9, 529–541. [Google Scholar] [CrossRef]
- Woolf, D. The response to phase-dependent wind stress and cloud fraction of the diurnal cycle of SST and air–sea CO2 exchange. Ocean. Model. 2008, 23, 33–48. [Google Scholar]
- Lu, Z. Diurnal Variations of Sea Surface pCO2 and the Controls in Coastal Seas; Xiamen University: Xiamen, China, 2009. (In Chinese) [Google Scholar]
- Jeffery, C.D.; Woolf, D.K.; Robinson, I.S.; Donlon, C.J. One-dimensional modelling of convective CO2 exchange in the Tropical Atlantic. Ocean. Model. 2007, 19, 161–182. [Google Scholar] [CrossRef]
- Hare, J.E.; Fairall, C.W.; McGillis, W.R.; Edson, J.B.; Ward, B.; Wanninkhof, R. Evaluation of the National Oceanic and Atmospheric Administration/Coupled-Ocean Atmospheric Response Experiment (NOAA/COARE) air-sea gas transfer parameterization using GasEx data. J. Geophys. Res. Ocean. 2004, 109, C08S11. [Google Scholar] [CrossRef]
- Michel, S.; Hapron, B.C.; Tournadre, J.; Reul, N. Sea surface salinity variability from a simplified mixed layer model of the global ocean. Ocean. Sci. Discuss. 2007, 4, 41–106. [Google Scholar]
- Marrec, P.; Cariou, T.; Latimier, M.; Macé, E.; Morin, P.; Vernet, M.; Bozec, Y. Spatio-temporal dynamics of biogeochemical processes and air-sea CO2 fluxes in the Western English Channel based on two years of FerryBox deployment. J. Mar. Syst. 2014, 140, 26–38. [Google Scholar] [CrossRef]
- Borges, A.V.; Frankignoulle, M. Daily and seasonal variations of the partial pressure of CO2 in surface seawater along Belgian and southern Dutch coastal areas. J. Mar. Syst. 1999, 19, 251–266. [Google Scholar] [CrossRef]
- Bates, N.R.; Samuels, L.; Merlivat, L. Biogeochemical and physical factors influencing seawater fCO2 and air-sea CO2 exchange on the Bermuda coral reef. Limnol. Oceanogr. 2001, 46, 833–846. [Google Scholar] [CrossRef]
- Fransson, A.; Chierici, M.; Anderson, L.G. Diurnal variability in the oceanic carbon dioxide system and oxygen in the Southern Ocean surface water. Deep. Sea Res. Part II Top. Stud. Oceanogr. 2004, 51, 2827–2839. [Google Scholar] [CrossRef]
- Kuss, J.; Roeder, W.; Wlost, K.P.; Degrandpre, M. Time-series of surface water CO2 and oxygen measurements on a platform in the central Arkona Sea (Baltic Sea): Seasonality of uptake and release. Mar. Chem. 2006, 101, 220–232. [Google Scholar] [CrossRef]
- Colas, F.; McWilliams, J.C.; Capet, X.; Kurian, J. Heat balance and eddies in the Peru-Chile current system. Clim. Dyn. 2011, 39, 509–529. [Google Scholar] [CrossRef]
- Zhurbas, V.; And, J.L.; Vahtera, E. Modeling of the mesoscale structure of coupled upwelling/downwelling events and the related input of nutrients to the upper mixed layer in the Gulf of Finland, Baltic Sea. J. Geophys. Res. Ocean. 2008, 113, C05004. [Google Scholar] [CrossRef]
- Piedracoba, S.; Nieto-Cid, M.; Teixeira, G.; Garrido, J.L.; Alvarez-Salgado, X.A.; Roson, G.; Castro, C.G.; Perez, F.F. Physical-biological coupling in the coastal upwelling system of the Ria de Vigo (NW Spain). II: In vitro approach. Mar. Ecol. Prog. Ser. 2008, 353, 41–53. [Google Scholar] [CrossRef]
- Rutgersson, A.; Smedman, A. Enhanced air–sea CO2 transfer due to water-side convection. J. Mar. Syst. 2010, 80, 125–134. [Google Scholar] [CrossRef]
- Norman, M.; Rutgersson, A.; Sahlée, E. Impact of improved air–sea gas transfer velocity on fluxes and water chemistry in a Baltic Sea model. J. Mar. Syst. 2013, 111–112, 175–188. [Google Scholar] [CrossRef]
- Wimart-Rousseau, C.; Lajaunie-Salla, K.; Marrec, P.; Wagener, T.; Raimbault, P.; Lagadec, V.; Lafont, M.; Garcia, N.; Diaz, F.; Pinazo, C. Temporal variability of the carbonate system and air-sea CO2 exchanges in a Mediterranean human-impacted coastal site. Estuar. Coast. Shelf Sci. 2020, 236, 106641. [Google Scholar] [CrossRef]
- Frankignoulle, M. Field measurements of air-sea CO2 exchange1. Limnol. Oceanogr. 1988, 33, 313–322. [Google Scholar] [CrossRef]
- Takahashi, T.; Sutherland, S.C.; Wanninkhof, R.; Sweeney, C.; Feely, R.A.; Chipman, D.W.; Hales, B.; Friederich, G.; Chavez, F.; Sabine, C.; et al. Climatological mean and decadal change in surface ocean pCO2, and net sea-air CO2 flux over the global oceans. Deep. Sea Res. Part II Top. Stud. Oceanogr. 2008, 56, 554–577. [Google Scholar] [CrossRef]
- Wanninkhof, R. Relationship between wind speed and gas exchange over the ocean revisited. Limnol. Oceanogr. Methods 2014, 12, 351–362. [Google Scholar] [CrossRef]
- Weiss, R.F. Carbon dioxide in water and seawater: The solubility of a non-ideal gas. Mar. Chem. 1974, 2, 203–215. [Google Scholar] [CrossRef]
















Publisher’s Note: MDPI stays neutral with regard to jurisdictional claims in published maps and institutional affiliations. |
© 2022 by the authors. Licensee MDPI, Basel, Switzerland. This article is an open access article distributed under the terms and conditions of the Creative Commons Attribution (CC BY) license (https://creativecommons.org/licenses/by/4.0/).
Share and Cite
Jin, R.; Yu, T.; Tao, B.; Shao, W.; Hu, S.; Wei, Y. Influence of the Nocturnal Effect on the Estimated Global CO2 Flux. Remote Sens. 2022, 14, 3192. https://doi.org/10.3390/rs14133192
Jin R, Yu T, Tao B, Shao W, Hu S, Wei Y. Influence of the Nocturnal Effect on the Estimated Global CO2 Flux. Remote Sensing. 2022; 14(13):3192. https://doi.org/10.3390/rs14133192
Chicago/Turabian StyleJin, Rui, Tan Yu, Bangyi Tao, Weizeng Shao, Song Hu, and Yongliang Wei. 2022. "Influence of the Nocturnal Effect on the Estimated Global CO2 Flux" Remote Sensing 14, no. 13: 3192. https://doi.org/10.3390/rs14133192
APA StyleJin, R., Yu, T., Tao, B., Shao, W., Hu, S., & Wei, Y. (2022). Influence of the Nocturnal Effect on the Estimated Global CO2 Flux. Remote Sensing, 14(13), 3192. https://doi.org/10.3390/rs14133192

