Sensor Agnostic Semantic Segmentation of Structurally Diverse and Complex Forest Point Clouds Using Deep Learning
Abstract
1. Introduction
2. Materials and Methods
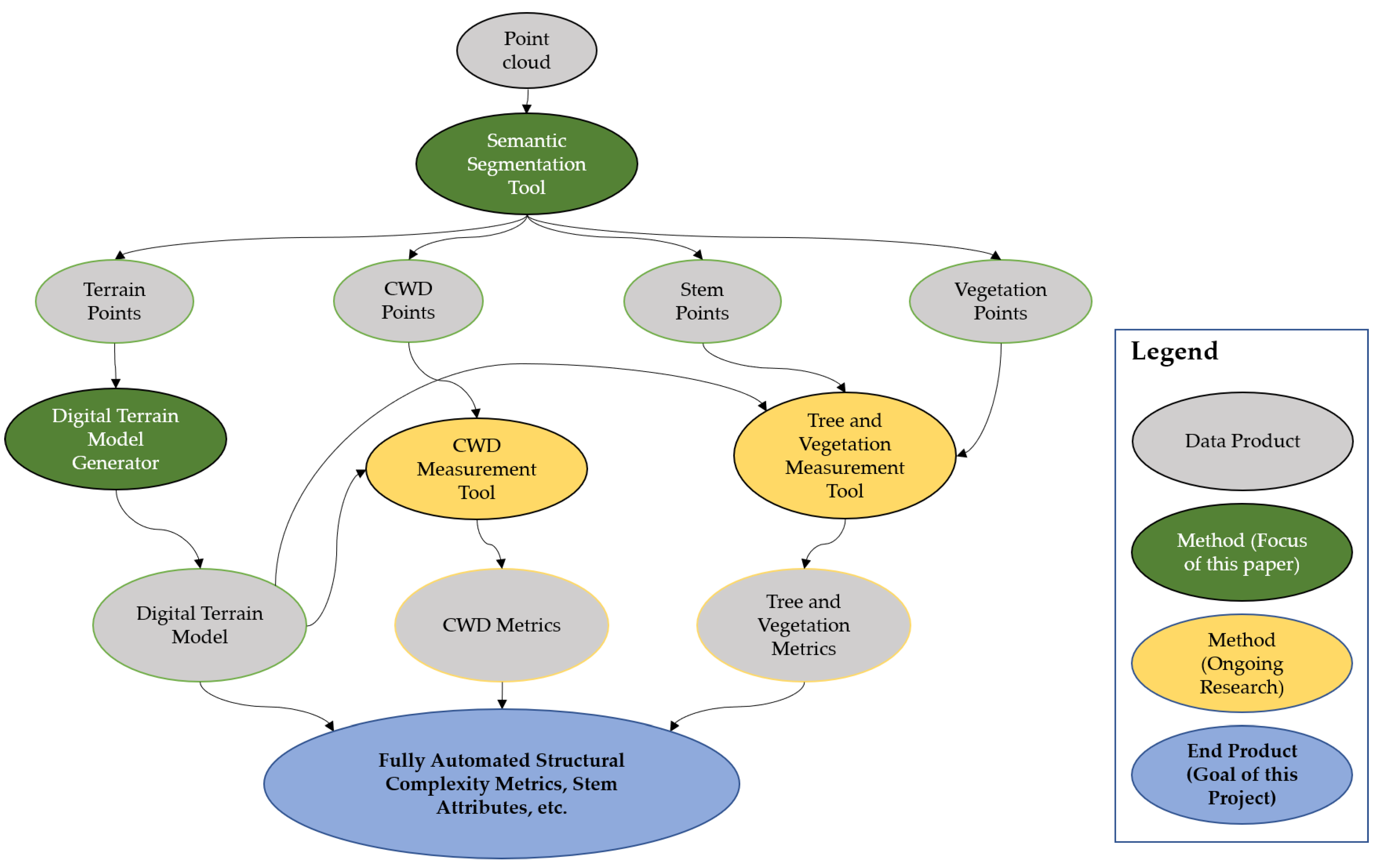
2.1. Methodology Overview
2.2. Class Selection Approach
2.3. Segmentation Model Dataset Generation
2.4. Network Architecture
2.5. Data Pre-Processing
2.6. Data Augmentation and Model Training
2.7. Model Inference
2.8. Semantic Segmentation Evaluation Method
2.9. Digital Terrain Model Generation
2.10. Digital Terrain Model Evaluation Method
3. Results
3.1. Semantic Segmentation Evaluation
3.2. Video Demonstration of Semantic Segmentation Performance
3.2.1. TLS_4
- Successfully identified CWD can be seen (00:30).
- Some understory vegetation is misclassified as stem (00:38).
- TLS_4 has some point cloud registration errors in the canopy, which is potentially due to wind during data capture; however, this does not appear to have affected the predictions negatively (00:48).
3.2.2. UAS_AP_2
- As this was captured by above-canopy nadir aerial photogrammetry, many stems were not well reconstructed (01:13)
- Rocks can be seen to be classified as CWD. This was not considered a misclassification since we never provided examples of rocks; however, this suggests rocks could be worth including into future models for quantifying habitat (01:23).
- The bases of many stems were classified as CWD (01:35).
- The upper regions of some CWD were misclassified as stem (01:40).
- Some canopy vegetation was misclassified as stem (01:48).
3.2.3. HOVERMAP_3
- Mostly desirable performance on the Hovermap dataset.
- Some minor branches/stems were mislabeled as vegetation; however, most of these examples are in the ambiguous region between our definition of stem and vegetation, where it would be difficult to measure accurate diameters from the point cloud even if they were detected as stems (02:39).
3.2.4. VUX_1LR_2
- The bases of many stems in this dataset were misclassified as vegetation (03:05).
- CWD was not well detected in noisy point clouds, which is likely as a result of limited training examples in this data type (03:15).
- Upper stems were misclassified as vegetation (03:33).
3.2.5. UC_UAS_AP_1
- A major stem (leaning almost horizontally) and some minor branches/small stems were missed by the model and labeled as vegetation (04:32).
- The main CWD object in the point cloud was partially correctly segmented but was misclassified as vegetation in some regions and misclassified as stem where the CWD contacts a standing stem (04:33).
- A small patch of terrain points were misclassified as stem (04:36).
3.3. Digital Terrain Model Evaluation against Benchmarking Dataset
3.4. Processing Times
4. Discussion
4.1. Segmentation
4.2. Digital Terrain Model
4.3. Future Research Directions
5. Conclusions
Author Contributions
Funding
Data Availability Statement
Acknowledgments
Conflicts of Interest
Appendix A



References
- Murphy, S.; Bi, H.; Volkova, L.; Weston, C.; Madhavan, D.; Krishnaraj, S.J.; Fairman, T.; Law, R. Comprehensive Carbon Assessment Program (CCAP). Validating Above-Ground Carbon Estimates of Eucalypt Dominated Forest in Victoria; Victorian Centre for Climate Change Adaptation Research (VCCCAR) and the Department of Environment and Primary Industries (DEPI): Powelltown, VIC, Australia, 2014. [Google Scholar]
- Seidl, R.; Schelhaas, M.-J.; Rammer, W.; Verkerk, P.J. Increasing forest disturbances in Europe and their impact on carbon storage. Nat. Clim. Chang. 2014, 4, 806–810. [Google Scholar] [CrossRef] [PubMed]
- Asner, G.P.; Mascaro, J.; Muller-Landau, H.C.; Vieilledent, G.; Vaudry, R.; Rasamoelina, M.; Hall, J.S.; van Breugel, M. A universal airborne LiDAR approach for tropical forest carbon mapping. Oecologia 2012, 168, 1147–1160. [Google Scholar] [CrossRef] [PubMed]
- González-Olabarria, J.-R.; Rodríguez, F.; Fernández-Landa, A.; Mola-Yudego, B. Mapping fire risk in the Model Forest of Urbión (Spain) based on airborne LiDAR measurements. For. Ecol. Manag. 2012, 282, 149–156. [Google Scholar] [CrossRef]
- Ziegler, J.P.; Hoffman, C.; Battaglia, M.; Mell, W. Spatially explicit measurements of forest structure and fire behavior following restoration treatments in dry forests. For. Ecol. Manag. 2017, 386, 1–12. [Google Scholar] [CrossRef]
- Shugart, H.H.; Saatchi, S.; Hall, F.G. Importance of structure and its measurement in quantifying function of forest ecosystems. J. Geophys. Res. Biogeosci. 2010, 115. [Google Scholar] [CrossRef]
- McElhinny, C.; Gibbons, P.; Brack, C. An objective and quantitative methodology for constructing an index of stand structural complexity. For. Ecol. Manag. 2006, 235, 54–71. [Google Scholar] [CrossRef]
- McElhinny, C.; Gibbons, P.; Brack, C.; Bauhus, J. Forest and woodland stand structural complexity: Its definition and measurement. For. Ecol. Manag. 2005, 218, 1–24. [Google Scholar] [CrossRef]
- Piermattei, L.; Karel, W.; Wang, D.; Wieser, M.; Mokroš, M.; Surový, P.; Koreň, M.; Tomaštík, J.; Pfeifer, N.; Hollaus, M. Terrestrial Structure from Motion Photogrammetry for Deriving Forest Inventory Data. Remote Sens. 2019, 11, 950. [Google Scholar] [CrossRef]
- Mokroš, M.; Liang, X.; Surový, P.; Valent, P.; Čerňava, J.; Chudý, F.; Tunák, D.; Saloň, Š.; Merganič, J. Evaluation of Close-Range Photogrammetry Image Collection Methods for Estimating Tree Diameters. ISPRS Int. J. Geo-Inf. 2018, 7, 93. [Google Scholar] [CrossRef]
- Krisanski, S.; Taskhiri, M.S.; Turner, P. Enhancing Methods for Under-Canopy Unmanned Aircraft System Based Photogrammetry in Complex Forests for Tree Diameter Measurement. Remote Sens. 2020, 12, 1652. [Google Scholar] [CrossRef]
- Kuželka, K.; Surový, P. Mapping Forest Structure Using UAS inside Flight Capabilities. Sensors 2018, 18, 2245. [Google Scholar] [CrossRef]
- Trochta, J.; Krůček, M.; Vrška, T.; Král, K. 3D Forest: An application for descriptions of three-dimensional forest structures using terrestrial LiDAR. PLoS ONE 2017, 12, e0176871. [Google Scholar] [CrossRef] [PubMed]
- GreenValley International. LIDAR360 Comprehensive Point Cloud Post-Processing Suite. 2020. Available online: https://greenvalleyintl.com/software/lidar360/ (accessed on 10 August 2020).
- de Conto, T.; Olofsson, K.; Görgens, E.B.; Rodriguez, L.C.E.; Almeida, G. Performance of stem denoising and stem modelling algorithms on single tree point clouds from terrestrial laser scanning. Comput. Electron. Agric. 2017, 143, 165–176. [Google Scholar] [CrossRef]
- Piboule, A.; Krebs, M.; Esclatine, L.; Hervé, J.-C. Computree: A collaborative platform for use of terrestrial lidar in dendrometry. In Proceedings of the International IUFRO Conference MeMoWood, Nancy, France, 1–4 October 2013. [Google Scholar]
- Koreň, M. DendroCloud, 1.47; Technical University in Zvolen: Zvolen, Slovakia, 2018. [Google Scholar]
- Liang, X.; Hyyppä, J.; Kaartinen, H.; Lehtomäki, M.; Pyörälä, J.; Pfeifer, N.; Holopainen, M.; Brolly, G.; Francesco, P.; Hackenberg, J.; et al. International benchmarking of terrestrial laser scanning approaches for forest inventories. ISPRS J. Photogramm. Remote Sens. 2018, 144, 137–179. [Google Scholar] [CrossRef]
- Calders, K.; Adams, J.; Armston, J.; Bartholomeus, H.; Bauwens, S.; Bentley, L.P.; Chave, J.; Danson, F.M.; Demol, M.; Disney, M.; et al. Terrestrial laser scanning in forest ecology: Expanding the horizon. Remote Sens. Environ. 2020, 251, 112102. [Google Scholar] [CrossRef]
- Burt, A.; Disney, M.; Calders, K. Extracting individual trees from lidar point clouds using treeseg. Methods Ecol. Evol. 2018, 10, 438–445. [Google Scholar] [CrossRef]
- Wang, D. Unsupervised semantic and instance segmentation of forest point clouds. ISPRS J. Photogramm. Remote Sens. 2020, 165, 86–97. [Google Scholar] [CrossRef]
- Raumonen, P.; Åkerblom, M.; Kaasalainen, M.; Casella, E.; Calders, K.; Murphy, S. Massive-scale tree modelling from TLS data. ISPRS Ann. Photogramm. Remote Sens. Spat. Inf. Sci. 2015, 2. [Google Scholar] [CrossRef]
- Morel, J.; Bac, A.; Kanai, T. Segmentation of unbalanced and in-homogeneous point clouds and its application to 3D scanned trees. Vis. Comput. 2020. [Google Scholar] [CrossRef]
- Digumarti, S.T.; Nieto, J.; Cadena, C.; Siegwart, R.; Beardsley, P. Automatic Segmentation of Tree Structure From Point Cloud Data. IEEE Robot. Autom. Lett. 2018, 3, 3043–3050. [Google Scholar] [CrossRef]
- Marselis, S.M.; Yebra, M.; Jovanovic, T.; van Dijk, A.I.J.M. Deriving comprehensive forest structure information from mobile laser scanning observations using automated point cloud classification. Environ. Model. Softw. 2016, 82, 142–151. [Google Scholar] [CrossRef]
- Windrim, L.; Bryson, M. Detection, Segmentation, and Model Fitting of Individual Tree Stems from Airborne Laser Scanning of Forests Using Deep Learning. Remote Sens. 2020, 12, 1469. [Google Scholar] [CrossRef]
- Heinzel, J.; Huber, M.O. Detecting Tree Stems from Volumetric TLS Data in Forest Environments with Rich Understory. Remote Sens. 2017, 9, 9. [Google Scholar] [CrossRef]
- Lalonde, J.F.; Vandapel, N.; Hebert, M. Automatic Three-Dimensional Point Cloud Processing for Forest Inventory; Carnegie Mellon University: Pittsburgh, PA, USA, 2006. [Google Scholar] [CrossRef]
- Ayrey, E.; Fraver, S.; Kershaw, J.A.; Kenefic, L.S.; Hayes, D.; Weiskittel, A.R.; Roth, B.E. Layer Stacking: A Novel Algorithm for Individual Forest Tree Segmentation from LiDAR Point Clouds. Can. J. Remote Sens. 2017, 43, 16–27. [Google Scholar] [CrossRef]
- Ni, H.; Lin, X.; Zhang, J. Classification of ALS Point Cloud with Improved Point Cloud Segmentation and Random Forests. Remote Sens. 2017, 9, 288. [Google Scholar] [CrossRef]
- Jin, S.; Su, Y.; Zhao, X.; Hu, T.; Guo, Q. A Point-Based Fully Convolutional Neural Network for Airborne LiDAR Ground Point Filtering in Forested Environments. IEEE J. Sel. Topics Appl. Earth Obs. Remote Sens. 2020, 13, 3958–3974. [Google Scholar] [CrossRef]
- Ayrey, E.; Hayes, D.J. The Use of Three-Dimensional Convolutional Neural Networks to Interpret LiDAR for Forest Inventory. Remote Sens. 2018, 10, 649. [Google Scholar] [CrossRef]
- Digumarti, S.T. Semantic Segmentation and Mapping for Natural Environments; ETH Zurich: Zürich, Switzerland, 2019. [Google Scholar]
- Wang, D.; Momo Takoudjou, S.; Casella, E. LeWoS: A universal leaf-wood classification method to facilitate the 3D modelling of large tropical trees using terrestrial LiDAR. Methods Ecol. Evol. 2020, 11, 376–389. [Google Scholar] [CrossRef]
- Qi, C.R.; Yi, L.; Su, H.; Guibas, L.J. Pointnet++: Deep hierarchical feature learning on point sets in a metric space. arXiv 2017, arXiv:1706.02413. [Google Scholar]
- Girardeau-Montaut, D. CloudCompare, v2.11.alpha. Available online: https://www.danielgm.net/cc/ (accessed on 6 October 2019).
- Calders, K.; Newnham, G.; Burt, A.; Murphy, S.; Raumonen, P.; Herold, M.; Culvenor, D.; Avitabile, V.; Disney, M.; Armston, J.; et al. Nondestructive estimates of above-ground biomass using terrestrial laser scanning. Methods Ecol. Evol. 2015, 6, 198–208. [Google Scholar] [CrossRef]
- Wageningen University, Netherlands; CSIRO Land and Water; Department of Geography, University College London; School of Land and Environment, University of Melbourne; Department of Mathematics, Tampere University of Technology; Environmental Sensing Systems, Melbourne; Remote Sensing Centre, Queensland Department of Science, Information Technology, Innovation and the Arts. Terrestrial Laser Scans—Riegl VZ400, Individual Tree Point Clouds and Cylinder Models, Rushworth Forest. 2014. Available online: gpv1wf_14501655e03676013s_20120504_aa2f0_r06cd_p300khz_x01.las (accessed on 5 October 2020). [CrossRef]
- Qi, C.R.; Su, H.; Mo, K.; Guibas, L.J. PointNet: Deep Learning on Point Sets for 3D Classification and Segmentation. arXiv 2016, arXiv:1612.00593. [Google Scholar]
- Fey, M.; Lenssen, J.E. Fast graph representation learning with PyTorch Geometric. arXiv 2019, arXiv:1903.02428. [Google Scholar]
- Harris, C.R.; Millman, K.J.; van der Walt, S.J.; Gommers, R.; Virtanen, P.; Cournapeau, D.; Wieser, E.; Taylor, J.; Berg, S.; Smith, N.J.; et al. Array programming with NumPy. Nature 2020, 585, 357–362. [Google Scholar] [CrossRef]
- Pedregosa, F.V.G.; Gramfort, A.; Michel, V.; Thirion, B.; Grisel, O.; Blondel, M.; Prettenhofer, P.; Weiss, R.; Dubourg, V.; Vanderplas, J.; et al. Scikit-learn: Machine Learning in Python. J. Mach. Learn. Res. 2011, 12, 2825–2830. [Google Scholar]
- Virtanen, P.; Gommers, R.; Oliphant, T.E.; Haberland, M.; Reddy, T.; Cournapeau, D.; Burovski, E.; Peterson, P.; Weckesser, W.; Bright, J.; et al. SciPy 1.0: Fundamental algorithms for scientific computing in Python. Nat. Methods 2020, 17, 261–272. [Google Scholar] [CrossRef]
- TerraSolid. TerraScan; TerraSolid. 2018. Available online: https://terrasolid.com/products/terrascan/ (accessed on 7 April 2021).
- Yrttimaa, T.; Saarinen, N.; Luoma, V.; Tanhuanpää, T.; Kankare, V.; Liang, X.; Hyyppä, J.; Holopainen, M.; Vastaranta, M. Detecting and characterizing downed dead wood using terrestrial laser scanning. ISPRS J. Photogramm. Remote Sens. 2019, 151, 76–90. [Google Scholar] [CrossRef]









| Dataset IDs | Sensing Method (Sensor) | Plot Details | Forest Type | Location | Source |
|---|---|---|---|---|---|
| TLS_1 | Terrestrial Laser Scanner (Riegl VZ400) | Square 20 × 20 m 11 Stems 275 Stems/ha | Dry Sclerophyll Box-Ironbark Woodland | Rushworth forest, Victoria, Australia | Provided through the TERN Data Portal [1,37,38] |
| TLS_2 | Terrestrial Laser Scanner (Riegl VZ400) | Square 20 × 20 m 7 Stems 175 Stems/ha | Dry Sclerophyll Box-Ironbark Woodland | Rushworth forest, Victoria, Australia | Provided through the TERN Data Portal [1,37,38] |
| TLS_3 | Terrestrial Laser Scanner (Leica_RTC360) | Square 20 × 20 m 32 Stems 800 Stems/ha | Pinus radiata Plantation | Rotorua, New Zealand | Interpine Group Ltd. |
| VUX_1LR_1 | Aerial Laser Scanner (Riegl VUX-1LR, helicopter mounted) | Square 20 × 20 m 10 Stems 250 Stems/ha | Pinus radiata Plantation | Tumut, New South Wales, Australia | Interpine Group Ltd. |
| UAS_AP_1 | Above canopy UAS Photogrammetry (DJI Phantom 4) | Square 20 × 20 m 18 Stems 450 Stems/ha | Eucalyptus amygdalina Open Woodland | Midlands, Tasmania, Australia | Collected by authors. |
| HOVERMAP_1 | Mobile Laser Scanner (Emesent Hovermap) | Square 20 × 20 m 25 Stems 625 Stems/ha | Pinus radiata Plantation | Rotorua, New Zealand | Interpine Group Ltd. |
| HOVERMAP_2 | Mobile Laser Scanner (Emesent Hovermap) | Circular 40 m diameter 74 Stems 589 Stems/ha | Pinus radiata Plantation | Rotorua, New Zealand | Interpine Group Ltd. |
| Dataset IDs | Sensing Method (Sensor) | Plot Details | Forest Type | Location | Source |
|---|---|---|---|---|---|
| TLS_4 | Terrestrial Laser Scanner (Riegl VZ 400i) | Circular 30 m diameter 110 Stems 589 Stems/ha | Araucaria Cunninghamii | Queensland, Australia | Interpine Group Ltd. |
| HOVERMAP_3 | Mobile Laser Scanner (Emesent Hovermap) | Circular 50 m 205 Stems 1556 Stems/ha | Pinus Radiata Plantation | Rotorua, New Zealand | Interpine Group Ltd. |
| UAS_AP_2 | Above canopy UAS Photogrammetry (DJI Phantom 4) | Square 90 × 90 m 350 Stems 432 Stems/ha | Eucalyptus Amygdalina Open Woodland | Midlands, Tasmania, Australia | Collected by authors. |
| VUX_1LR_2 * | Aerial Laser Scanner (Riegl VUX-1LR—helicopter mounted) | Rectangle 120 × 60 m 220 Stems 306 Stems/ha | Pinus Radiata Plantation | Carabost, New South Wales, Australia | Interpine Group Ltd. |
| UC_UAS_AP_1 | Under canopy UAS Photogrammetry (DJI Phantom 4) | Circular 26 m diameter 47 Stems 885 Stems/ha | Eucalyptus Pulchella Native Forest | Fern Tree, Tasmania, Australia | Collected by authors, same point cloud as “Plot 1” in [11] |
| Terrain | Vegetation | CWD | Stem | |
|---|---|---|---|---|
| Recall | 0.959 | 0.960 | 0.550 | 0.961 |
| Precision | 0.926 | 0.974 | 0.610 | 0.948 |
| IoU | 0.891 | 0.936 | 0.407 | 0.913 |
| Overall | ||||
| Accuracy | 0.954 | |||
| Precision | 0.864 | |||
| Recall | 0.858 | |||
| Study | Method | Stem Precision | Stem Recall | Vegetation Precision | Vegetation Recall | Overall Precision | Overall Accuracy |
|---|---|---|---|---|---|---|---|
| [26] * | 3D Fully Convolutional Network | 0.595 | 0.771 | 0.985 | 0.971 | 0.790 | - |
| 3D Fully Convolutional Network (with LiDAR intensity) | 0.652 | 0.744 | 0.985 | 0.975 | 0.819 | - | |
| Pointnet | 0.517 | 0.572 | 0.976 | 0.959 | 0.747 | - | |
| Pointnet (with LiDAR intensity) | 0.554 | 0.727 | 0.985 | 0.960 | 0.770 | - | |
| [23] | Pointnet++ inspired approach | - | - | - | - | - | 0.900 ** |
| [24] | Custom Feature Set + Random Forest | - | - | - | - | - | 0.910 |
| [21] | Unsupervised Learning | - | - | - | - | - | 0.888 |
| [34] | Unsupervised Learning | - | - | - | - | - | 0.925 *** |
| Ours | Modified Pointnet++ approach | 0.948 | 0.961 | 0.974 | 0.960 | 0.961 **** 0.864 ***** | 0.961 **** 0.954 ***** |
| Plot | Difficulty | DTM Coverage | Mean Error (m) | RMSE (m) |
|---|---|---|---|---|
| 1 | Easy | 1.0 | 0.018 | 0.079 |
| 2 | Easy | 1.0 | 0.020 | 0.066 |
| 3 | Medium | 1.0 | 0.085 | 0.250 |
| 4 | Medium | 1.0 | 0.038 | 0.137 |
| 5 | Difficult | 0.991 | 0.051 | 0.166 |
| 6 | Difficult | 1.0 | 0.025 | 0.110 |
| Overall Mean | 0.999 | 0.040 | 0.135 |
| Processing Time (Min) | |||||||
|---|---|---|---|---|---|---|---|
| Dataset | Number of Points * | Number of Sample Boxes | Area ** (ha) | Pre-Processing | Inference | Post Processing | Total Time |
| TLS_1 | 819,279 | 348 | 0.039 | 0.36 | 1.06 | 0.21 | 1.63 |
| TLS_2 | 199,398 | 304 | 0.031 | 0.07 | 0.28 | 0.24 | 0.59 |
| TLS_3 | 2,200,477 | 744 | 0.039 | 0.63 | 2.51 | 0.35 | 3.49 |
| TLS_4 | 13,315,371 | 1343 | 0.068 | 10.72 | 16.81 | 1.45 | 28.98 |
| HOVERMAP_1 | 3,085,477 | 312 | 0.040 | 0.73 | 1.85 | 0.42 | 3.03 |
| HOVERMAP_2 | 11,328,579 | 2007 | 0.125 | 9.02 | 16.68 | 1.64 | 27.34 |
| HOVERMAP_3 | 51,310,332 | 3462 | 0.212 | 61.28 | 45.39 | 6.81 | 113.48 |
| UAS_AP_1 | 564,003 | 214 | 0.040 | 0.16 | 0.59 | 0.22 | 0.97 |
| UAS_AP_2 | 36,613,477 | 3969 | 0.640 | 43.96 | 57.85 | 13.88 | 115.69 |
| UAS_UC_AP_1 | 16,154,845 | 538 | 0.062 | 5.33 | 6.22 | 3.26 | 14.81 |
| TLS_BENCHMARK_1 | 16,861,460 | 1233 | 0.103 | 19.92 | 24.19 | 3.32 | 47.44 |
| TLS_BENCHMARK_2 | 16,211,608 | 1056 | 0.102 | 20.78 | 23.14 | 2.83 | 47.22 |
| TLS_BENCHMARK_3 | 19,082,314 | 1206 | 0.093 | 24.39 | 25.98 | 2.12 | 53.02 |
| TLS_BENCHMARK_4 | 19,982,845 | 1336 | 0.093 | 23.02 | 27.84 | 2.14 | 53.54 |
| TLS_BENCHMARK_5 | 14,101,093 | 1206 | 0.098 | 20.99 | 24.81 | 1.91 | 47.71 |
| TLS_BENCHMARK_6 | 11,089,765 | 1056 | 0.095 | 17.81 | 21.04 | 1.62 | 40.47 |
| VUX_1LR_1 | 1,129,243 | 148 | 0.040 | 1.84 | 2.30 | 0.46 | 4.6 |
| VUX_1LR_2 | 125,936,807 | 8175 | 0.720 | 252.21 | 262.94 | 21.46 | 536.61 |
Publisher’s Note: MDPI stays neutral with regard to jurisdictional claims in published maps and institutional affiliations. |
© 2021 by the authors. Licensee MDPI, Basel, Switzerland. This article is an open access article distributed under the terms and conditions of the Creative Commons Attribution (CC BY) license (https://creativecommons.org/licenses/by/4.0/).
Share and Cite
Krisanski, S.; Taskhiri, M.S.; Gonzalez Aracil, S.; Herries, D.; Turner, P. Sensor Agnostic Semantic Segmentation of Structurally Diverse and Complex Forest Point Clouds Using Deep Learning. Remote Sens. 2021, 13, 1413. https://doi.org/10.3390/rs13081413
Krisanski S, Taskhiri MS, Gonzalez Aracil S, Herries D, Turner P. Sensor Agnostic Semantic Segmentation of Structurally Diverse and Complex Forest Point Clouds Using Deep Learning. Remote Sensing. 2021; 13(8):1413. https://doi.org/10.3390/rs13081413
Chicago/Turabian StyleKrisanski, Sean, Mohammad Sadegh Taskhiri, Susana Gonzalez Aracil, David Herries, and Paul Turner. 2021. "Sensor Agnostic Semantic Segmentation of Structurally Diverse and Complex Forest Point Clouds Using Deep Learning" Remote Sensing 13, no. 8: 1413. https://doi.org/10.3390/rs13081413
APA StyleKrisanski, S., Taskhiri, M. S., Gonzalez Aracil, S., Herries, D., & Turner, P. (2021). Sensor Agnostic Semantic Segmentation of Structurally Diverse and Complex Forest Point Clouds Using Deep Learning. Remote Sensing, 13(8), 1413. https://doi.org/10.3390/rs13081413

