Abstract
The Qinghai–Tibet power grid interconnection project is the first power transmission project with the highest altitude, longest transmission lines, longest distance running across the plateau frozen ground, and highest iron tower in the world. The risk evaluation on it can identify the overall risk level and key risk factors, which can reduce risk-induced loss and promote sustainable construction. In this paper, the risk of the Qinghai–Tibet power grid interconnection project was evaluated by employing a matter-element extension model under a fuzzy environment. After building the risk evaluation index system, the performances and weights of criteria were qualitatively judged by three groups of experts in different fields, and then the risk of the Qinghai–Tibet power grid interconnection project was rated by employing matter-element extension model. Meanwhile, the sensitivity analysis was performed to identify key risk criteria. The empirical results indicate the risk of the Qinghai–Tibet power grid interconnection project belongs to the “stronger” grade, tending to the “strongest” grade. “Social stability risk”, “altitude sickness seizure risk”, “permafrost-induced risk”, “severe weather-induced risk”, and “ecological destruction risk” are key sub-criteria, which should be paid more attention to when taking risk management measures. Finally, some countermeasures for key risks of the Qinghai–Tibet power grid interconnection project were given. The findings in this paper can provide references for engineering managers and related stakeholders.
1. Introduction
Power grid construction concerns people’s social life and national energy security, which plays an important role in promoting economic development, pushing industrial structure upgrades, and optimizing resource allocation [1,2]. The power grid interconnection project holds the characteristics of long construction period, intensive technical and economic investments, and wide covering range, the construction of which can be influenced by the external environment factors [3,4]. The Qinghai–Tibet power grid interconnection project is the first power transmission project with the highest altitude, longest transmission lines, longest distance running across the plateau frozen ground, and highest iron tower in the world so far, which is the backbone project for meeting the electricity demand and promoting the economic and social development in Qinghai province and Tibet [5]. The construction of the Qinghai–Tibet power grid interconnection project can connect the northwestern power grid and Tibet power grid in China, which can further improve the optimum allocation capacity of power grid resources, transform the resource superiority to economic advantages, and promote regional sustainable development. Meanwhile, the Qinghai–Tibet power grid interconnection project is also a significant initiative of China Western Development strategy, the triumphant construction of which will not only push the economic growth of these two regions, but enhance the national unity and promote the buiding of harmonious society [6].
Compared with the general engineering projects, the power grid interconnection project has several special features. For the power grid interconnection project, it has a long construction period and faces high probability of external environment fluctuation during the whole process of construction [7]. Meanwhile, the power grid interconnection project is capital-intensive and technology-intensive, which requires massive investments of manpower and physical resources, and these investments are one-off investments, indicating that the sunk cost is large [8,9,10]. The power grid interconnection project construction relates to many economic and social agents, so it not only needs to consider the economic benefit, but take on the social responsibility. With these characteristics, the construction of the Qinghai–Tibet power grid interconnection project will face many risks coming from the aspects of policy, law, environment, and society. Therefore, it is quite important to evaluate the risk of the Qinghai–Tibet power grid interconnection project, which can identify the overall risk level and key risk factors, and then reduce the risk-induced loss by taking the appropriate risk-avoiding measures. The smooth construction of the Qinghai–Tibet power grid interconnection project can also promote the sustainable developments of economy and society in Qinghai province and Tibet.
In the past few years, many researchers have conducted studies related to project construction risk. Ref. [11] surveyed the project risk management in the Queensland engineering construction industry. Ref. [12] identified the global risk factors affecting construction cost performance of a project by developing a fuzzy decision framework. For evaluating the construction project risk, Ref. [13] proposed a hierarchical risk breakdown structure method by using fuzzy logic. Ref. [14] developed a fuzzy-based uncertainty model for the risk assessment of subway construction project. From a contractor perspective, Ref. [15] analyzed the risk and the corresponding management in the Kuwaiti construction industry on the basis of a questionnaire survey of the largest Kuwaiti contractors. Ref. [16] employed the fuzzy reasoning and analytical hierarchy process techniques to evaluate the construction risk of steel erection industry. Ref. [17] adopted fuzzy logic to model the risk allocation decision in construction contracts, which transformed the experiential expert knowledge and linguistic principles into systematic quantitative-based analysis. For contracting construction work in developing countries, ref. [18] identified the risks and effective mitigation measures for international contractors and investors. Ref. [19] employed a Bayesian belief network for project risk management of Korean shipbuilding industry. By using a questionnaire survey approach, Ref. [20] studied the allocation of risk in public & private partnership (PPP)/private finance initiative (PFI) construction projects in the UK. Ref. [21] used the fuzzy sets theory and analytic hierarchy process to assess the risk of a rehabilitation building project. Ref. [22] identified the significant risks in the UAE construction industry and addressed their proper allocation by using questionnaire survey approach. Ref. [23] proposed an ontology-based risk management framework for risk management of construction projects through project life cycle. Ref. [24] employed the fuzzy technique for order performance by similarity to ideal solution (TOPSIS) method to evaluate the construction risk of an Iranian construction corporation. By using system dynamics (SD) approach and fuzzy logic, Ref. [25] conducted the risk management plan of a construction project. Ref. [26] reviewed the literature of construction risk modelling and assessment, and proposed that a more comprehensive risk model was needed. Ref. [27] used analytic hierarchy process approach to assess the safety risk of Beijing Olympic venues construction. By taking a questionnaire survey approach, Ref. [28] investigated the risk management of small projects in Singapore in terms of status, barriers and impacts of risk management on project performance. Ref. [29] proposed an assessment framework based on the cost of safety model and analytic hierarchy process for the safety risk assessment of construction projects. Ref. [30] proposed a risk-based modeling methodology to evaluate the potential differences in project cost of highway design and construction. By using two-stage quality function deployment tables and the fuzzy analytic network process method, Ref. [31] assessed the risk of a telecom engineering company in southern Taiwan. Ref. [32] employed the human factor analysis and classification system to establish the evaluation index system, and then combined analytic network process, decision-making trial and evaluation laboratory (DEMATEL) to evaluate the safety assessment of high-risk hydropower construction project.
From the above literature reviews, it can be seen that most researches employed the questionnaire survey approach, fuzzy logic, the analytic hierarchy process, and the TOPSIS method to evaluate the risk of engineering construction projects, such as subway construction projects, steel erection construction projects, and hydropower construction projects. However, to the best of our knowledge, the studies related to the risk evaluation of power grid interconnection project are quite few. This paper performs the risk evaluation on the Qinghai–Tibet power grid interconnection project, which can fill the current research gap. The matter-element extension model (MEEM), as a kind of multiple attribute decision-making method (MADM), employs the formalized logic tools to analyze the contradiction issues qualitatively and quantitatively [33], which has been applied in many fields, such as risk assessment of urban network planning [34], stability evaluation of high rock slope [35], and external economies evaluation of wind power [33]. It is very regrettable to find that a matter-element extension model has rarely been employed in the fields of power grid engineering. Therefore, this paper attemps to employ matter-element extension model to evaluate the risk of the Qinghai–Tibet power grid interconnection project. However, considering the vagueness due to the lack of complete information and the ambiguity due to the qualitative judgment, many criteria can only be represented by fuzzy value in the real world [36,37,38]. Thus, to evaluate the risk of Qinghai-Tibet power grid interconnection project more accurately, a matter-element extension model under fuzzy environment is employed in this paper. The main contributions of this paper are as follows:
- (1)
- From the literature review, we can learn that the current studies mainly focus on the risk evaluation and analysis of industrial construction projects, such as subway, shipbuilding, and steel erection. To the best of our knowledge, this is the first study that performs the risk evaluation on a power grid interconnection project;
- (2)
- The matter-element extension model (MEEM) has been applied in many fields, and it shows good performance in the issue of risk evaluation [33,34,35]. This is the first MEEM-based MADM technique developed for risk evaluation of a power grid interconnection project, which makes an attempt to extent the application domains of matter-element extension model;
- (3)
- In order to verify the robustness of risk evcaluation and identify the key risk indicators, the sensitivity analysis is conducted to probe into the impacts of criteria weights and criteria performances on final risk evaluation. Since the experts from different fields have differentiated knowledge backgrounds, the sensitivity analysis can contribute to aid project managers and related stakeholders.
The rest of this paper is organized as follows: the risk evaluation index system of Qinghai-Tibet power grid interconnection project is built in Section 2; Section 3 introduces the basic theory of matter-element extension model under fuzzy environment, and a risk evaluation framework for Qinghai-Tibet power grid interconnection project is proposed; the risk of Qinghai-Tibet power grid interconnection project is evaluated in Section 4, and the sensitivity analysis is performed in Section 5; Some countermeasures for key risks of the Qinghai–Tibet power grid interconnection project were given in Section 6, and Section 7 concludes this paper.
2. Risk Evaluation Index System of the Qinghai–Tibet Power Grid Interconnection Project
2.1. The Characteristics of the Qinghai–Tibet Power Grid Interconnection Project
The Qinghai–Tibet power grid interconnection project consists of three engineering projects: a 750 kV transmission and transformation project connecting Sining city, Riyue mountain, Haixi city, and Qaidam basin; a ±400 kV high voltage direct current (HVDC) transmission project connecting Qaidam basin in Qinghai province and Lhasa city in Tibet; and a 220 kV power grid ancillary project in middle Tibet region. There are important realistic significance and profound strategic significance for the Qinghai–Tibet power grid interconnection project, which will fundamentally overcome the electricity shortage in the Tibet region and optimize the allocation of energy resource in Qinghai province. Meanwhile, this power grid interconnection project can also optimize the electricity supply structure in Tibet, make the best use of Tibet’s hydropower, and then promote the economic development and regional stability of Tibet.
Qinghai–Tibet power grid interconnection project not only holds the characteristics just like that of regular power grid projects, such as wide covering range, long construction period, intensive technical and economic investments, and significant social impact, but also has its own characteristics, which will be discussed as follows.
(1) Project scale is huge
Qinghai–Tibet power grid interconnection project is (1) the world’s highest transmission project, the highest altitude and average altitude, of which are, respectively, 5300 m and 4650 m; (2) the world’s longest transmission project, DC transmission lines 1038 km; (3) the longest transmission project running across the plateau frozen ground, the length of frozen ground crossing reaching 565 km; and (4) the plateau transmission project with the highest iron tower.
(2) Natural environment is complicated and unique
Qinghai–Tibet power grid interconnection project passes through the Qinghai–Tibet Plateau, which is the world's highest plateau, averaging over 4000 m above sea level [39]. The natural environment faced by Qinghai-Tibet power grid interconnection project is quite complicated and unique.
- Ecological environment is fragile and vulnerableThe ecological environment related to the Qinghai–Tibet power grid interconnection project is quite frail and sensitive, and it is very difficult for self-healing when encountering mass disturbances. There are different ecological systems distributed in Qinghai–Tibet Plateau, such as alpine desert, alpine meadow, marsh wetland, and alpine shrub. Meanwhile, the Kekexili nature preserve, the Sanjiangyuan nature reserve, and the black-necked crane reserve area are located along the line of Qinghai–Tibet Plateau.
- Plateau climate is harshThe climatic characteristics of Qinghai–Tibet Plateau are alpine-cold, oxygen-poor, low-pressure, strong-solar irradiation, low- temperature, and strong-thunder. The working environment of the Qinghai–Tibet power grid interconnection project is likely to induce altitude sickness, which will threaten the health of staff.
- Geological condition is poorThe Qinghai–Tibet power grid interconnection project is the world’s highest transmission project and the longest transmission project running across the plateau frozen ground. The project construction in the permafrost region will suffer the possible dangers of frost heaving and thaw collapse, and face the transportation difficulties of equipment and materials.
2.2. Risk Evaluation Index System
As a kind of power grid engineering project, the Qinghai–Tibet power grid interconnection project faces some of the same risks as general power grid engineering projects, such as project examination and approving risk, and public support risk. Meanwhile, due to its distinguishing features, the Qinghai–Tibet power grid interconnection project also faces other special risks, such as the risks related to altitude sickness seizure and harsh climate conditions.
Evaluation criteria selection is very important to the risk evaluation of the Qinghai–Tibet power grid interconnection project, which needs to integrate a series of factors into the risk evaluation index system to comprehensively reflect the inherent characteristics of the Qinghai–Tibet power grid interconnection project. Firstly, the feasibility research reports of the Qinghai–Tibet power grid interconnection project and related document literature were collected and analyzed, and the initial risk evaluation criteria was selected. Then, the engineering practitioners and experts in the fields of power grid project construction, risk management, and environment reviewed the initial risk evaluation criteria and determined the vital criteria based on their experience and knowledge. Finally, the risk evaluation index system of the Qinghai–Tibet power grid interconnection project was built, which is shown in Figure 1. It includes four criteria and ten sub-criteria. “Political risk” criteria contains “project examination and approval risk” (C1) and “local government coordination risk” (C2); “Law risk” contains “environmental regulation change risk” (C3) and “project-related law change risk” (C4); “Social risk” contains “public support risk” (C5), “social stability risk” (C6), and “altitude sickness seizure risk” (C7); “Environmental risk” contains “permafrost-induced risk” (C8), “severe weather-induced risk” (C9), and “ecological destruction risk” (C10).
Figure 1.
Risk evaluation index system of the Qinghai–Tibet power grid interconnection project.
Figure 1.
Risk evaluation index system of the Qinghai–Tibet power grid interconnection project.

Compared with general power grid projects, the risk evaluation index system of the Qinghai–Tibet power grid interconnection project has its own characteristics, which mainly reflect “Social risk” and “Environmental risk”. The Tibetan independence forces may pose threats to the social order and local stability [40]. Meanwhile, the educational level of the public in Tibet and Qinghai is relatively low, and their consciousness and behavior are especially vulnerable, which may be misled by local lawbreakers [41]. The special power grid interconnection project construction in plateau region makes the seizure of altitude sickness more easily and frequently, which will threaten the health of construction personnel. The construction of the Qinghai–Tibet power grid interconnection project will suffer from a bad natural environment and confront adverse working conditions, such as permafrost, oxygen-poor, low-pressure, low- temperature, and strong-thunder, which will lead to significant risks to the project construction, which are represented by “permafrost-induced risk” (C8) and “severe weather-induced risk” (C9). There are several important nature reserves, such as Kekexili nature preserve, Sanjiangyuan nature reserve, and black-necked crane reserve along the line of the Qinghai–Tibet Plateau, which are a vulnerable and fragile ecological system. Once damaging land cover and vegetation, such as alpine meadow, marsh wetland, and alpine shrub, it is very difficult to recover. This potential risk is represented by “ecological destruction risk” (C10).
3. MEEM-Based Risk Evaluation Framework under the Fuzzy Environment
3.1. Triangular Fuzzy Number
Triangular fuzzy number (TFN) is to used solve the issues under uncertain environments, which fall within the scope of fuzzy sets, proposed by L. A. Zadeh [42]. A TFN can be represented as a triplet , the membership function of which can be expressed as
where , , are the lower bound, middle value, and upper bound of evaluation criteria, respectively, which are crisp numbers, and .
For quantitative analysis and evaluation, the linguistic terms given by decision makers should be transformed to TFN firstly, and the transformation rules between the linguistic terms and fuzzy ratings need to be set. According to [43] and [44], Table 1 lists the transformation rules for criteria performances of evaluation object, and the transformation rules for criteria weight determination are listed in Table 2.
Table 1.
Transformation rules for criteria performances of evaluation objects.
| Linguistic Terms | Membership Function |
|---|---|
| Very low(VL) | (0,0,0.2) |
| Low (L) | (0,0.2,0.4) |
| Good (G) | (0.3,0.5,0.7) |
| High (H) | (0.6,0.8,1) |
| Very High (VH) | (0.8,1,1) |
Table 2.
Transformation rules for criteria weight determination.
| Linguistic Terms | Membership Function |
|---|---|
| Of little importance (LI) | (0,0,0.3) |
| Moderately important(MI) | (0,0.3,0.5) |
| Important (I) | (0.2,0.5,0.8) |
| Very important(VI) | (0.5,0.7,1) |
| Absolutely important(AI) | (0.7,1,1) |
3.2. Matter-Element Extension Model (MEEM)
The extension theory was developed by Chinese scholar Cai Wen [45], and the matter-element method and extension set theory are theoretical pillars. The matter-element model is composed of objects, characteristics and values, which can quantify the qualitative criteria. Therefore, after building the risk evaluation index system and obtaining the criteria values, the risk of Qinghai-Tibet power grid interconnection project can be evaluated by employing matter-element extension model (MEEM).
The basic steps of MEEM are as follows.
Step 1: Determine the matter-element in classical field and controlled field.
The matter-element in classical field is represented by:
where represents the jth grade of matter-element in classical field; represents the jth grade of object in classical field; is n different characteristics of ,; represents the corresponding value ranges of related to , (,).
The matter-element in controlled field is represented by:
where P represents the objects with all grades; represents the corresponding value ranges of P related to , ().
Step 2: Determine the matter-element to be evaluated.
The matter-element to be evaluated can be represented as
where is the matter-element to be evaluated; represents the objects to be evaluated; and are the data values of related to , respectively, .
Step 3: Establish the correlation function.
The correlation function is used to characterize the extension set. The extension set is used to describe the transformation from the things without certain properties to ones with certain properties. The correlation function can quantitatively describe the extension set, and the element can be differentiated for different levels through the value of correlation function.
The correlation function value related to each criteria of matter-element to be evaluated with each grade can be calculated according to Equation (5).
where is the correlation function value of the ith criteria related to the jth grade; represents the distance of matter-element to be evaluated related to the ith criteria and jth grade with the corresponding classical field; represents the ith criteria range of classical field related to the jth level; represents the distance of the matter-element to be evaluated of the ith criteria with the controlled field related to the jth level of which,
and
Step 4: Determine the weight.
Employing the appropriate method to obtain the weights of evaluation criteria is very important for risk evaluation of the Qinghai–Tibet power grid interconnection project. There are many criteria weight determination methods, which can be divided into three types, namely the subjective weighting method, the objective weighting method, and the comprehensive method combing subjective weighting method and objective weighting method [34]. The selection of weight determination method should be based on the evaluated object and accessible criteria data. The sum of criteria weight should be satisfied by:
Step 5: Calculating the correlation degree.
The correlation degree of matter-element to be evaluated with each grade can be calculated by Equation (9).
where is the correlation degree of matter-element to be evaluated with the jth level; is the weight of ith criteria; is the correlation function value related to the ith criteria and jth level.
Step 6: Rating.
Suppose , then the matter-element to be evaluated belongs to the j*th grade.
Suppose:
where represents the minimum of correlation degree of matter-element to be evaluated in all grades; represents the maximum of correlation degree of matter-element to be evaluated in all grades; .
3.3. Risk Evaluation Framework Based on MEEM under Fuzzy Environment
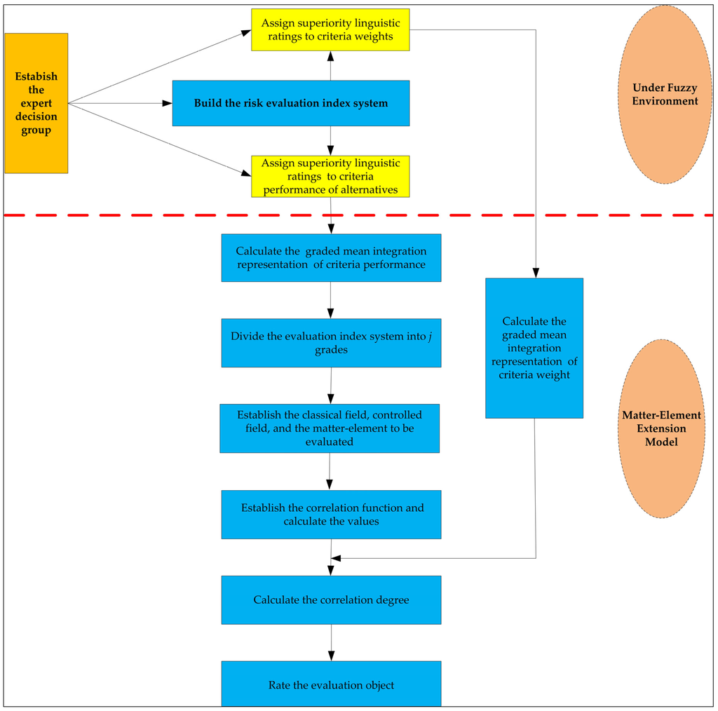
The risk evaluation of the Qinghai–Tibet power grid interconnection project is a decision-making process with multiple criteria and uncertainties. Thus, it is proper to employ the fuzzy MCDM technique to evaluate the risk of the Qinghai–Tibet power grid interconnection project. In this paper, the risk of the Qinghai-Tibet power grid interconnection project is evaluated by using MEEM under fuzzy environment, and the risk evaluation framework is shown in Figure 2.
Figure 2.
MEEM-based risk evaluation framework for the Qinghai–Tibet power grid interconnection project under a fuzzy environment.
Figure 2.
MEEM-based risk evaluation framework for the Qinghai–Tibet power grid interconnection project under a fuzzy environment.

Phase 1: Establish the expert decision group and determine the evaluation criteria.
In the first phase, the expert decision group is established for the risk evaluation of the Qinghai–Tibet power grid interconnection project, which is composed of power grid project managers, risk experts, and environment experts. Then, the evaluation criteria are selected and determined based on the feasibility study report, related document literature, and the experience and knowledge of experts. Finally, the expert panel assigns superiority linguistic ratings to risk criteria performance and risk criteria weights of Qinghai-Tibet power grid interconnection project according to Table 1 and Table 2.
The performance of n risk criteria of Qinghai-Tibet power grid interconnection project are defined in linguistic terms which are obtained from expert panel (decision makers), and then can be represented by triangular fuzzy numbers.
Let , , , be the superiority linguistic ratings assigned to risk criteria performance of the Qinghai–Tibet power grid interconnection project by decision-maker for criteria . Then, the aggregate fuzzy linguistic rating for criteria can be calculated by
where , , .
To rate the risk of the Qinghai–Tibet power grid interconnection project, graded mean integration representation (GMIR) method is employed to defuzzify the triangular fuzzy number [44,46]. The graded mean integration representation of triangular fuzzy numbers can be calculated by
Thus, the graded mean integration representation of risk criteria performance can be obtained according to Equation (13).
Phase 2: Evaluate the risk of the Qinghai–Tibet power grid interconnection project using MEEM.
After obtaining the graded mean integration representation of risk criteria performance, divide the evaluation index system into j grades, and establish the classical field, controlled field and the matter-element to be evaluated. Then, establish the correlation function and calculate the corresponding values of each criteria with each grade.
To calculate the correlation degree, the risk criteria weight should be firstly determined. The weights of n risk criteria are defined in linguistic terms which are obtained from expert panel (decision makers), and then can be represented by triangular fuzzy numbers.
Let , , , be the superiority linguistic ratings assigned to the weight of criteria by decision-maker . The aggregated fuzzy weights of criteria can be calculated by
where , , .
Then, the graded mean integration representation of risk criteria weight can be calculated according to Equation (15).
Based on the correlation function values and risk criteria weights, the correlation degree with each grade can be calculated according to Equation (9). Then, the risk grade of the Qinghai–Tibet power grid interconnection project can be rated.
4. Risk Evaluation of the Qinghai–Tibet Power Grid Interconnection Project
In this section, the MEEM under a fuzzy environment is employed to evaluate the risk of the Qinghai–Tibet power grid interconnection project. In order to build the evaluation index system and obtain the linguistic preference ratings on criteria performance and weight, three expert decision groups (j = 1, 2, 3) were formed who have expertise in the fields of power grid project construction, risk management, and environment, respectively. The MADM problem related to risk evaluation of the Qinghai–Tibet power grid interconnection project includes four criteria and ten sub-criteria (k = 1, 2,..., 10). Each expert decision group will give the linguistic ratings judgment for the sub-criteria performances and weights of each sub-criteria according to Table 1 and Table 2. The specific calculation steps for employing fuzzy MEEM method to evaluate the risk of Qinghai-Tibet power grid interconnection project are given below.
Step 1: Calculate the performance of risk sub-criteria.
Three expert decision groups (also called decision makers) give the linguistic ratings on the performances of risk sub-criteria of the Qinghai–Tibet power grid interconnection project, which are listed in Table 3.
Table 3.
Linguistic ratings of expert decision groups for the performances of risk sub-criteria.
| C1 | C2 | C3 | C4 | C5 | C6 | C7 | C8 | C9 | C10 | |
|---|---|---|---|---|---|---|---|---|---|---|
| DM1 | H | G | G | G | H | VH | VH | H | VH | G |
| DM2 | H | H | G | G | G | H | H | H | H | H |
| DM3 | G | L | H | G | G | H | H | VH | VH | VH |
Note: DM1, DM2, and DM3 represent the expert decision groups in the field of power grid project construction, risk management, and environment, respectively; C1~C10 represents the ten risk sub-criteria.
According to Table 1, the triangular fuzzy number of risk sub-criteria can be derived from the linguistic terms given by expert decision groups. Then, the aggregate fuzzy linguistic ratings for risk sub-criteria performances of the Qinghai–Tibet power grid interconnection project can be calculated according to Equation (12), and the result is listed in Table 4.
Table 4.
Aggregate fuzzy linguistic ratings of risk sub-criteria performances.
| C1 | C2 | C3 | C4 | C5 | ||||||||||
|---|---|---|---|---|---|---|---|---|---|---|---|---|---|---|
| 4.17 | 6.67 | 9.17 | 2.50 | 5.00 | 7.50 | 3.33 | 5.83 | 8.33 | 2.50 | 5.00 | 7.50 | 3.33 | 5.83 | 8.33 |
| C6 | C7 | C8 | C9 | C10 | ||||||||||
| 5.83 | 8.33 | 10.00 | 5.83 | 8.33 | 10.00 | 5.83 | 8.33 | 10.00 | 6.67 | 9.17 | 10.00 | 5.00 | 7.50 | 9.17 |
Finally, the graded mean integration representation of risk sub-criteria performance can be obtained according to Equation (13), which is shown in Figure 3.
Figure 3.
Graded mean integration representation of risk sub-criteria performances.
Figure 3.
Graded mean integration representation of risk sub-criteria performances.

Step 2: Divide the evaluation index system into j grades.
In this paper, the risk of Qinghai-Tibet power grid interconnection project is divided into five grades: extremely weak, weaker, general, stronger, and strongest.
Step 3: Establish the matter-element in the classic and controlled fields, and the matter-element to be evaluated.
All the risk sub-criteria in the evaluation index system use a 10-point scale with a scoring system devised by experts, and the classical field values are 0–2, 2–4, 4–6, 6–8, and 8–10 successively. The classical field with the extremely weak grade of risk is 0–2, and the weaker, general, stronger, and strongest grades are 2–4, 4–6, 6–8, and 8–10, respectively. The controlled field of each risk sub-criteria is the sum of the classical field values of each risk sub-criteria. Each risk sub-criteria value of matter-element to be evaluated can be obtained according to the linguistic ratings of expert decision groups.
The classical field, controlled field, and the matter-element to be evaluated are as follows:
where , , , and represent the matter-element in classical field with extremely weak, weaker, general, stronger, and strongest grade, respectively; represents the matter-element in controlled field; represents the matter-element to be evaluated.
Step 4: Calculate the correlation function values.
The correlation function values of risk sub-criteria with different grades can be calculated according to Equations (5)–(7), and the results are listed in Table 5.
Table 5.
Correlation function values of risk sub-criteria with different grades.
| Sub-Criteria | Extremely Weak | Weaker | General | Stronger | Strongest |
|---|---|---|---|---|---|
| C1 | −0.5833 | −0.4444 | −0.1667 | 0.3333 | −0.2857 |
| C2 | −0.3750 | −0.1667 | 0.5000 | −0.1667 | −0.3750 |
| C3 | −0.4792 | −0.3056 | 0.0833 | −0.0385 | −0.3421 |
| C4 | −0.3750 | −0.1667 | 0.5000 | −0.1667 | −0.3750 |
| C5 | −0.4792 | −0.3056 | 0.0833 | −0.0385 | −0.3421 |
| C6 | −0.7743 | −0.6991 | −0.5486 | −0.0972 | 0.0972 |
| C7 | −0.7743 | −0.6991 | −0.5486 | −0.0972 | 0.0972 |
| C8 | −0.7743 | −0.6991 | −0.5486 | −0.0972 | 0.0972 |
| C9 | −0.8611 | −0.8148 | −0.7222 | −0.4444 | 0.4444 |
| C10 | −0.6701 | −0.5602 | −0.3403 | 0.3194 | −0.1949 |
Step 5: Determine the weights of risk sub-criteria.
Based on the linguistic ratings judgments given by three expert decision groups for the sub-criteria weights of the Qinghai–Tibet power grid interconnection project (as shown in Table 6), the triangular fuzzy number of risk sub-criteria weights can be derived from the linguistic ratings judgments. Then, the aggregate fuzzy linguistic ratings for risk sub-criteria weights of Qinghai-Tibet power grid interconnection project can be calculated according to Equation (14), and the results are listed in Table 7.
Table 6.
Linguistic ratings judgments for the weights of risk sub-criteria.
| C1 | C2 | C3 | C4 | C5 | C6 | C7 | C8 | C9 | C10 | |
|---|---|---|---|---|---|---|---|---|---|---|
| DM1 | VI | I | I | I | VI | VI | AI | VI | AI | I |
| DM2 | I | I | I | VI | VI | AI | VI | I | VI | VI |
| DM3 | MI | I | AI | I | I | I | I | VI | AI | AI |
Table 7.
Aggregate fuzzy linguistic ratings of risk sub-criteria weights.
| C1 | C2 | C3 | C4 | C5 | ||||||||||
| 0.25 | 0.50 | 0.75 | 0.25 | 0.50 | 0.75 | 0.42 | 0.67 | 0.83 | 0.33 | 0.58 | 0.83 | 0.42 | 0.67 | 0.92 |
| C6 | C7 | C8 | C9 | C10 | ||||||||||
| 0.50 | 0.75 | 0.92 | 0.50 | 0.75 | 0.92 | 0.42 | 0.67 | 0.92 | 0.67 | 0.92 | 1.00 | 0.50 | 0.75 | 0.92 |
Finally, the graded mean integration representation of risk sub-criteria weights can be obtained according to Equation (15), which is shown in Figure 4.
Figure 4.
Graded mean integration representation of risk sub-criteria weight.
Figure 4.
Graded mean integration representation of risk sub-criteria weight.

Step 6: Calculate the correlation degree.
According to Equation (9), the correlation degree of matter-element to be evaluated with each grade can be calculated, and the results are listed in Table 8.
Table 8.
Correlation degree of matter-element to be evaluated with each grade.
| Matter-Element to be Evaluated | Extremely Weak | Weaker | General | Stronger | Strongest |
|---|---|---|---|---|---|
| Correlation degree | −0.6368 | −0.5157 | −0.2246 | −0.0649 | −0.0811 |
Step 7: Rate the risk of Qinghai-Tibet power grid interconnection project.
According to Table 6, it can be concluded that . Therefore, the risk of the Qinghai–Tibet power grid interconnection project belongs to ‘stronger’ grade.
According to Equation (10), the risk grade variable eigenvalue can be calculated, which equals 3.94, indicating that the adjacent risk grade of the Qinghai–Tibet power grid interconnection project is strongest.
5. Sensitivity Analysis
From above calculation, it can be seen that the Qinghai–Tibet power grid interconnection project has stronger risk, tending to strongest risk. In order to obtain better insight and identify the key risk criteria, we will perform the sensitivity analysis on the performances and weights of risk sub-criteria.
Figure 5 shows those cases where the risk sub-criteria has 30%, 20% and 10% less weight and 10%, 20% and 30% more weight than the base weight, based on the expert preference judgments on the Qinghai–Tibet power grid interconnection project. As we can see from Figure 5, no matter how the risk sub-criteria weights changes, the risk grade variable eigenvalue remains in the range [3.91, 3.97], indicating the risk grade of Qinghai-Tibet power grid interconnection project is always stronger, and tends to strongest. When the weights of sub-criteria C2, C4, C6, C7, C8, and C9 change, the values show obvious variations—of which, with the increase of weights of sub-criteria C6, C7, C8, and C9, the risk of the Qinghai–Tibet power grid interconnection project become severe, tending to strongest grade from stronger grade. While, with the increase of weights of sub-criteria C2 and C4, the risk level of the Qinghai–Tibet power grid interconnection project become lower, but it is still at stronger grade. With the decrease of weights of sub-criteria C6, C7, C8, and C9, the risk level of the Qinghai–Tibet power grid interconnection project become lower, but it is still at stronger grade. However, with the decrease of weights of sub-criteria C2 and C4, the risk level of the Qinghai–Tibet power grid interconnection project become high, tending to strongest grade from stronger grade. These findings indicate the sub-criteria C2, C4, C6, C7, C8, and C9 play relatively significant roles on the risk evaluation of the Qinghai–Tibet power grid interconnection project.
Figure 5.
Sensitivity analysis on the weights of risk sub-criteria.
Figure 5.
Sensitivity analysis on the weights of risk sub-criteria.

Cases where the sub-criteria performance has 30%, 20% and 10% less and 10%, 20% and 30% more than the base sub-criteria performance are shown in Figure 6. It can be seen that, except sub-criteria C10, no matter how the remaining risk sub-criteria performances change, the risk grade variable eigenvalue remains in the range [3.70, 3.99], indicating the risk grade of the Qinghai–Tibet power grid interconnection project is always stronger, and tends to strongest. With the increase of weight of sub-criteria C10, the risk grade variable eigenvalue becomes larger, and it exceeds four when the weight of sub-criteria C10 has 20% or more increase, indicating the risk grade of the Qinghai–Tibet power grid interconnection project becomes strongest. When the weights of sub-criteria C6, C7, C8, C9 and C10 decrease, the values show obvious changes. However, with the weight increase of risk sub-criteria except C10, the risk grade variable eigenvalue has little variation—of which, with the decrease of weights of sub-criteria C6, C7, C8, C9 and C10, the risk of the Qinghai–Tibet power grid interconnection project become lower, but it is still at stronger grade. These findings indicate the sub-criteria C6, C7, C8, C9 and C10 have great effects on the risk evaluation of the Qinghai–Tibet power grid interconnection project.
Figure 6.
Sensitivity analysis on the performances of risk sub-criteria.
Figure 6.
Sensitivity analysis on the performances of risk sub-criteria.

From the above sensitivity analysis, it can be safely concluded that “social stability risk”, “altitude sickness seizure risk”, “permafrost-induced risk”, “severe weather-induced risk”, and “ecological destruction risk” are more sensitive and key criteria, which should be paid more attention to and emphatically analyzed in order to reduce the risk of the Qinghai–Tibet power grid interconnection project in process of construction. The “local government coordination risk” and “project-related law change risk” are sensitive criteria, while “project examination and approval risk”, “environmental regulation change risk”, and “public support risk” are non-sensitive criteria.
6. Countermeasures for Key Risks of the Qinghai–Tibet Power Grid Interconnection Project
According to the above evaluation results, we can see that the Qinghai–Tibet power grid interconnection project has stronger risk, and “social stability risk”, “altitude sickness seizure risk”, “permafrost-induced risk”, “severe weather-induced risk”, and “ecological destruction risk” are more sensitive and key criteria, which are affiliated with social risk and environmental risk, respectively. To promote the smooth and sustainable construction of the Qinghai–Tibet power grid interconnection project and reduce the risk-induced loss, some countermeasures related to social risk and environmental risk are proposed for project managers and related stakeholders, which are described as follows.
6.1. Countermeasures for Social Risk
- (1)
- Strengthen the cooperation with government departments, and carry out the social propaganda for the Qinghai–Tibet power grid interconnection project in order to remove misunderstanding of the general public on this project and obtain more understanding and supporting from the public.
- (2)
- Respect and preserve the legitimate rights and interests of local residents, and properly handle the issues of demolition and compensation.
- (3)
- Once disputes occur, the project agent should actively negotiate with interested parties with friendly and equal attitudes and try to settle the social dispute by ways of non-lawsuit and non-confrontation.
- (4)
- For some severe social disputes, such as destroying or stealing engineering equipment, the project agent should turn to the government for help by taking the needed administrative and judicial measures.
- (5)
- Strictly choose the project construction personnel according to the occupational health standards related to plateau work, and exclude personnel who do not adapt to the plateau environment. Pay attention to occupational safety and health training, and make the construction personnel more adaptable for harsh plateau construction environment. Limit the working hours to no more than six hours, and assemble medical teams with advanced medical equipment and excellent medical staff.
6.2. Countermeasures for Environmental Risk
- (1)
- Build quality guarantee system for the Qinghai–Tibet power grid interconnection project construction. Strictly follow the construction design standard and quality under permafrost environment. Adopt the high-quality equipments and materials appropriate for permafrost environment. Work out the quality supervision and inspection program according to the overall project schedule, and ensure the timely quality survey. Improve the professional knowledge of construction personnel related to the impacts of permafrost on construction. Make medical emergency plans for possible construction safety issues caused by permafrost condition.
- (2)
- Collaborate actively with local meteorological agency, and improve the project schedule according to the meteorological forecasting. Train the construction personnel to improve the emergency response capacity for dealing with the incidents caused by harsh weather. Cooperate with the insurance company, and transfer the potential risk-induced economic loss.
- (3)
- Build a complete and perfect environmental protection management system. Take the protection of ecological environment of the Qinghai–Tibet plateau as an important responsibility. Pay attention to social propaganda, and establish a good image of green and environmental project. Once ecological environment destruction occurs, participate actively in remedial actions, avoid forced construction, and try to deal with the related issues in a non-confrontational way.
7. Conclusions
Scientific and effective risk evaluation on the Qinghai–Tibet power grid interconnection project is an important part for the smooth construction of this engineering project, which can reduce the risk-induced loss and promote the sustainable development of power grid engineering. To consider the complex, uncertain and subjective factors, a matter-element extension model under a fuzzy environment is developed for risk evaluation of the Qinghai–Tibet power grid interconnection project. An evaluation index system for risk evaluation of the Qinghai–Tibet power grid interconnection project was built by incorporating feasibility research reports, related document literature, and expert opinions in different fields, which includes four criteria and ten sub-criteria. To reflect the ambiguity and vagueness, a MEEM under fuzzy environment was employed. The weights and performances of all risk sub-criteria were judged and determined by three groups of experts in the fields of power grid project construction, risk management, and environment. The calculation results show the risk grade of the Qinghai–Tibet power grid interconnection project is stronger, tending to strongest. The sensitivity analysis results indicate five sub-criteria, namely “social stability risk”, “altitude sickness seizure risk”, “permafrost-induced risk”, “severe weather-induced risk”, and “ecological destruction risk” should be paid more attention to and emphatically considered when taking risk management measures in order to reduce the risk-induced loss and promote sustainable construction. Meanwhile, some countermeasures for social risk and environmental risk of the Qinghai–Tibet power grid interconnection project were proposed. This paper not only gave the detailed calculation steps by employing MEEM to evaluate the risk of the Qinghai–Tibet power grid interconnection project under a fuzzy environment, but also analyzed the roles of sub-criteria in the risk evaluation by performing sensitivity analysis on performances and weights of sub-criteria. The findings in this paper can provide references for the Qinghai–Tibet power grid interconnection project managers and related stakeholders.
Acknowledgments
The authors are grateful to the editor and anonymous reviewers for their suggestions in improving the quality of the paper. This research is partially funded by the National Natural Science Foundation of China (71271084), the Science and Technology Project of the China State Grid Corp. (521820140017), the Fundamental Research Funds for the Central Universities (2014XS55 and 2015XS32) and the Project for The Beijing’s Enterprise-Academics-Research Co-Culture Post-Graduate.
Author Contributions
All authors contributed equally to this work.
Conflicts of Interest
The authors declare no conflict of interest.
References
- Johnston, W.E.; Gannon, D.; Nitzberg, B. Grids as production computing environments: The engineering aspects of NASA’s Information Power Grid. In Proceedings of the Eighth International Symposium on High Performance Distributed Computing, Redondo Beach, CA, USA, 3–6 August 1999; pp. 197–204.
- Trappey, A.J.C.; Trappey, C.V.; Ma, L. Intelligent engineering asset management system for power transformer maintenance decision supports under various operating conditions. Comput. Ind. Eng. 2015, 84, 3–11. [Google Scholar] [CrossRef]
- Skibniewski, M.J.; Ghosh, S. Determination of key performance indicators with enterprise resource planning systems in engineering construction firms. J. Constr. Eng. Manag. 2009, 135, 965–978. [Google Scholar] [CrossRef]
- Bompard, E.; Pons, E.; Wu, D. Analysis of the structural vulnerability of the interconnected power grid of continental europe with the integrated power system and unified power system based on extended topological approach. Int. Trans. Electr. Energy Syst. 2013, 23, 620–637. [Google Scholar] [CrossRef]
- Gao, C. Research on External Risk Management in the Qinghai-Tibet Grid Access Construction Project. Master’s Thesis, North China Electric Power University, Beijing, China, 2013. [Google Scholar]
- Atwa, Y.M.; El-Saadany, E.F.; Salama, M.M.A. Optimal renewable resources mix for distribution system energy loss minimization. IEEE Trans. Power Syst. 2010, 25, 360–370. [Google Scholar] [CrossRef]
- Ipakchi, A.; Albuyeh, F. Grid of the future. IEEE Power Energy Mag. 2009, 7, 52–62. [Google Scholar] [CrossRef]
- Ramirez, E.C.; Johnston, D.B.; McAloon, A.J. Engineering process and cost model for a conventional corn wet milling facility. Ind. Crops Prod. 2008, 27, 91–97. [Google Scholar] [CrossRef]
- Jorgensen, M.; Shepperd, M. A systematic review of software development cost estimation studies. IEEE Trans. Softw. Eng. 2007, 33, 33–53. [Google Scholar] [CrossRef]
- McAteer, H.; Cosh, E.; Freeman, G. Cost-effectiveness analysis at the development phase of a potential health technology: examples based on tissue engineering of bladder and urethra. Tissue Eng. Regener. Med. 2007, 1, 343–349. [Google Scholar] [CrossRef] [PubMed]
- Lyons, T.; Skitmore, M. Project risk management in the queensland engineering construction industry: A survey. Int. J. Project Manag. 2004, 22, 51–61. [Google Scholar] [CrossRef]
- Baloi, D.; Price, A.D. Modelling global risk factors affecting construction cost performance. Int. J. Project Manag. 2003, 21, 261–269. [Google Scholar] [CrossRef]
- Tah, J.; Carr, V. A proposal for construction project risk assessment using fuzzy logic. Constr. Manag. Econ. 2000, 18, 491–500. [Google Scholar] [CrossRef]
- Choi, H.-H.; Cho, H.-N.; Seo, J. Risk assessment methodology for underground construction projects. J. Constr. Eng. Manag. 2004, 130, 258–272. [Google Scholar] [CrossRef]
- Kartam, N.A.; Kartam, S.A. Risk and its management in the kuwaiti construction industry: A contractors’ perspective. Int. J. Project Manag. 2001, 19, 325–335. [Google Scholar] [CrossRef]
- Zeng, J.; An, M.; Smith, N.J. Application of a fuzzy based decision making methodology to construction project risk assessment. Int. J. Project Manag. 2007, 25, 589–600. [Google Scholar] [CrossRef]
- Lam, K.C.; Wang, D.; Lee, P.T.; Tsang, Y.T. Modelling risk allocation decision in construction contracts. Int. J. Project Manag. 2007, 25, 485–493. [Google Scholar] [CrossRef]
- Wang, S.Q.; Dulaimi, M.F.; Aguria, M.Y. Risk management framework for construction projects in developing countries. Constr. Manag. Econ. 2004, 22, 237–252. [Google Scholar] [CrossRef]
- Lee, E.; Park, Y.; Shin, J.G. Large engineering project risk management using a bayesian belief network. Expert Syst. Appl. 2009, 36, 5880–5887. [Google Scholar] [CrossRef]
- Bing, L.; Akintoye, A.; Edwards, P.J.; Hardcastle, C. The allocation of risk in ppp/pfi construction projects in the uk. Int. J. Project Manag. 2005, 23, 25–35. [Google Scholar] [CrossRef]
- Nieto-Morote, A.; Ruz-Vila, F. A fuzzy approach to construction project risk assessment. Int. J. Project Manag. 2011, 29, 220–231. [Google Scholar] [CrossRef]
- El-Sayegh, S.M. Risk assessment and allocation in the uae construction industry. Int. J. Project Manag. 2008, 26, 431–438. [Google Scholar] [CrossRef]
- Tserng, H.P.; Yin, S.Y.; Dzeng, R.; Wou, B.; Tsai, M.; Chen, W. A study of ontology-based risk management framework of construction projects through project life cycle. Autom. Constr. 2009, 18, 994–1008. [Google Scholar] [CrossRef]
- KarimiAzari, A.; Mousavi, N.; Mousavi, S.F.; Hosseini, S. Risk assessment model selection in construction industry. Expert Syst. Appl. 2011, 38, 9105–9111. [Google Scholar] [CrossRef]
- Nasirzadeh, F.; Afshar, A.; Khanzadi, M.; Howick, S. Integrating system dynamics and fuzzy logic modelling for construction risk management. Constr. Manag. Econ. 2008, 26, 1197–1212. [Google Scholar] [CrossRef]
- Taroun, A. Towards a better modelling and assessment of construction risk: Insights from a literature review. Int. J. Project Manag. 2014, 32, 101–115. [Google Scholar] [CrossRef]
- Sun, Y.; Fang, D.; Wang, S.; Dai, M.; Lv, X. Safety risk identification and assessment for beijing olympic venues construction. J. Manag. Eng. 2008, 24, 40–47. [Google Scholar] [CrossRef]
- Hwang, B.-G.; Zhao, X.; Toh, L.P. Risk management in small construction projects in singapore: Status, barriers and impact. Int. J. Project Manag. 2014, 32, 116–124. [Google Scholar] [CrossRef]
- Aminbakhsh, S.; Gunduz, M.; Sonmez, R. Safety risk assessment using analytic hierarchy process (ahp) during planning and budgeting of construction projects. J. Saf. Res. 2013, 46, 99–105. [Google Scholar] [CrossRef] [PubMed]
- Tran, D.Q.; Molenaar, K.R. Risk-based project delivery selection model for highway design and construction. J. Constr. Eng. Manag. 2015, 141, 04015041. [Google Scholar] [CrossRef]
- Liu, H.-T.; Tsai, Y.-L. A fuzzy risk assessment approach for occupational hazards in the construction industry. Saf. Sci. 2012, 50, 1067–1078. [Google Scholar] [CrossRef]
- Zhou, J.-L.; Bai, Z.-H.; Sun, Z.-Y. A hybrid approach for safety assessment in high-risk hydropower-construction-project work systems. Saf. Sci. 2014, 64, 163–172. [Google Scholar] [CrossRef]
- Li, H.-Z.; Guo, S. External economies evaluation of wind power engineering project based on analytic hierarchy process and matter-element extension model. Math. Probl. Eng. 2013, 2013, 1–11. [Google Scholar] [CrossRef]
- He, Y.-X.; Dai, A.-Y.; Zhu, J.; He, H.-Y.; Li, F. Risk assessment of urban network planning in china based on the matter-element model and extension analysis. Int. J. Electr. Power Energy Syst. 2011, 33, 775–782. [Google Scholar] [CrossRef]
- Zhao, B.; Xu, W.; Liang, G.; Meng, Y. Stability evaluation model for high rock slope based on element extension theory. Bull. Eng. Geol. Environ. 2015, 74, 301–314. [Google Scholar] [CrossRef]
- Kumar, M.; Weippert, M.; Vilbrandt, R. Fuzzy evaluation of heart rate signals for mental stress assessment. IEEE Trans. Fuzzy Syst. 2007, 15, 791–808. [Google Scholar] [CrossRef]
- Ramik, J. A decision system using ANP and fuzzy inputs. Int. J. Innov. Comput. Inf. Control 2007, 3, 825–837. [Google Scholar]
- Kahraman, C.; Çevik, S.; Ates, N.Y. Fuzzy multi-criteria evaluation of industrial robotic systems. Comput. Ind. Eng. 2007, 52, 414–433. [Google Scholar] [CrossRef]
- Sakamoto, R.; Okumiya, K.; Wang, H. Oxidized low density lipoprotein among the elderly in Qinghai-Tibet Plateau. Wilderness Environ. Med. 2015, 26, 343–349. [Google Scholar] [CrossRef] [PubMed]
- Odgaard, L.; Nielsen, T.G. China's counterinsurgency strategy in tibet and xinjiang. J. Contemp. China 2014, 23, 535–555. [Google Scholar] [CrossRef]
- Eklund, J.M.; Klinteberg, B. Stability of and change in criminal behavior: A prospective study of young male lawbreakers and controls. Int. J. Forensic Ment. Health 2006, 5, 83–95. [Google Scholar] [CrossRef]
- Zadeh, L.A. Fuzzy sets. Inf. Control 1965, 8, 338–353. [Google Scholar] [CrossRef]
- Van Broekhoven, E.; Adriaenssens, V.; de Baets, B. Interpretability-preserving genetic optimization of linguistic terms in fuzzy models for fuzzy ordered classification: An ecological case study. Int. J. Approx. Reason. 2007, 44, 65–90. [Google Scholar] [CrossRef]
- Liao, M.-S.; Liang, G.-S.; Chen, C.-Y. Fuzzy grey relation method for multiple criteria decision-making problems. Qual. Quant. 2013, 47, 3065–3077. [Google Scholar] [CrossRef]
- Cai, W. Extension theory and its application. Chin. Sci. Bull. 1999, 44, 1538–1548. [Google Scholar] [CrossRef]
- Dutta, P.; Chakraborty, D.; Roy, A.R. A single-period inventory model with fuzzy random variable demand. Math. Comput. Model. 2005, 41, 915–922. [Google Scholar] [CrossRef]
© 2016 by the authors; licensee MDPI, Basel, Switzerland. This article is an open access article distributed under the terms and conditions of the Creative Commons by Attribution (CC-BY) license (http://creativecommons.org/licenses/by/4.0/).