Assessing Environmental Sustainability: A National-Level Life Cycle Assessment of the Icelandic Cattle System
Abstract
1. Introduction
2. Materials and Methods
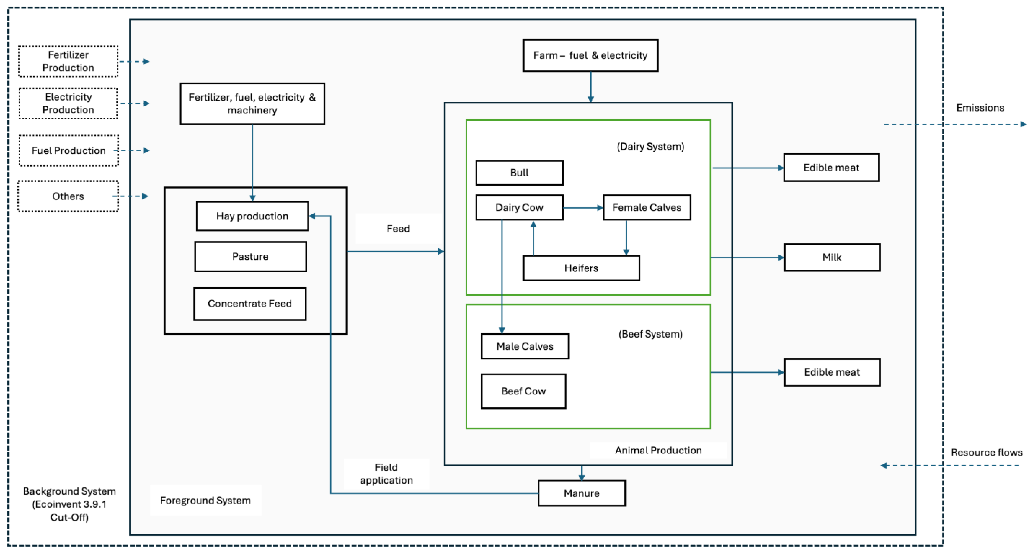
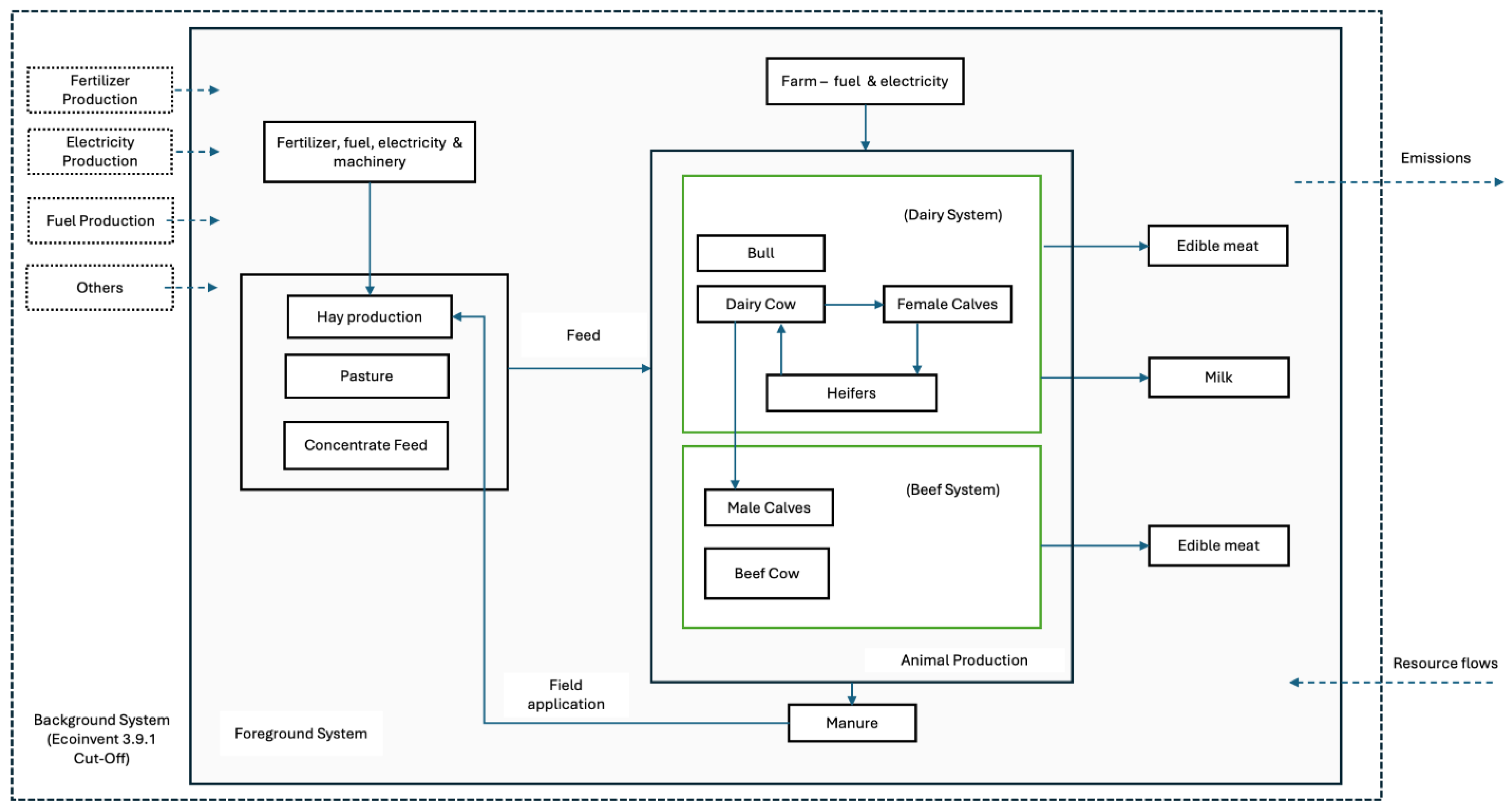
2.1. Life Cycle Assessment
2.2. Life Cycle Inventory
| Data | Dairy System | Beef System | Source |
|---|---|---|---|
| Animal | |||
| Total number of cattle | 67,870 | 13,166 | RML |
| Total live weight (tons) | 24,726 | 2663 | NIR and RML |
| Product | |||
| Raw milk (tons) | 167,091 | - | RML |
| Edible meat, system output (tons) | 2366 | 546 | E |
| Edible meat protein, system output (tons) (18.8 g to 21.5 g) per 100 g of meat | 445–509 | 103–117 | ÍSGEM |
| Feed | |||
| Hay at housing (tons dry matter (dm)) | 135,636 | 9311 | NIR |
| Hay at pasture (tons dm) | 19,218 | 8670 | NIR |
| Compound feed (tons dm) | 55,745 | 1836 | NIR |
| Barley (tons dm) | 5710 | - | NIR |
| Arable land, hay cultivated (ha) | 64,963 | 12,602 | E, SI, NIR |
| Arable land, pasture (ha) | 106,293 | 25,213 | SI |
| On-farm activities | |||
| Fuel agricultural machinery (m3) | 5279 | 1024 | FD |
| Electricity (GWh) | 60.33 | 11.7 | FD |
| Fertilizer-hay production | |||
| N (tons) | 6353 | 1232 | E, SI |
| P (tons) | 1064 | 206 | E, SI |
| K (tons) | 1796 | 348 | E, SI |
| Fertilizer manure (tons) | 7705 | 1495 | E, FD |
2.3. Global Sensitivity and Uncertainty Analysis
3. Results
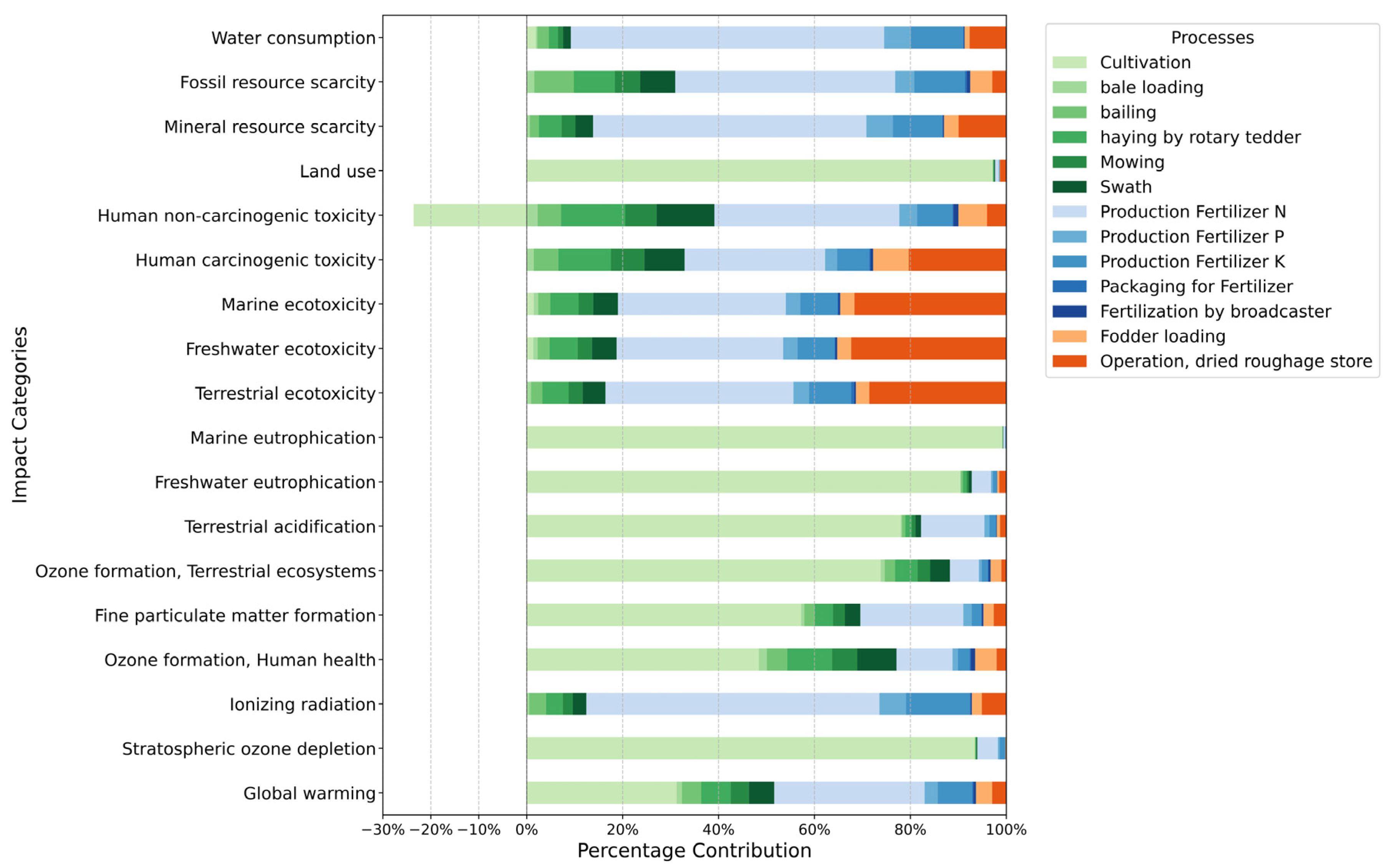
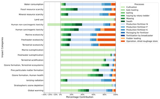
3.1. Hotspot Identification and Multifunctionality Effects
3.2. Main Hotspot Processes
3.2.1. Animal Production
3.2.2. Feed
3.2.3. Feed Pasture and Barley
3.2.4. Feed Hay
3.2.5. Feed Concentrate
3.2.6. On-Farm Activities
3.3. Normalized Impacts
3.4. Uncertainty and Global Sensitivity Analysis
4. Discussion
4.1. Meat from Both Cattle Systems
4.2. Dual Purpose of the Dairy Cattle System
4.3. Data Quality, Uncertainty and Sensitivity
4.4. Comparison with Other Studies
4.5. Limitations
5. Conclusions
Key Findings
- Hotspots
- Feed (hay and concentrate) is identified as a hotspot for most environmental categories.
- Animal production is a hotspot for four out of the eighteen environmental categories.
- Other processes have more nuanced effects on a select few environmental categories.
- Multifunctionality
- Three allocation methods are applied to address multifunctionality between meat and milk in the dairy system (mass, economic, and biophysical).
- The allocation method strongly influences the magnitude of the environmental impacts between meat and dairy.
- The biophysical allocation method provides the most balanced allocation between meat and milk products and is best suited for livestock systems compared to the mass and economic allocation methods.
- Data and uncertainty
- National-level data sources need harmonization.
- Data sources lack critical information and exhibit major inconsistencies across sources.
- Reduction potential and future work
- Optimizing fertilizer application (such as nitrogen) in hay production can reduce the overall environmental impacts of the cattle system.
- Adoption of methane-reducing interventions in feeding, animal husbandry, and manure management (utilization of manure for biogas production) could reduce climate change-related impacts.
- In dairy systems, strategies are needed to reduce reliance on imported feed concentrates and to enhance domestic feed production, such as barley.
- The results of this study could enable policymakers to formulate quantifiable targets for the Climate Action Plan 2020 objectives, with key interventions in fertilizer, feed, manure management, and data harmonization and quality.
- Additionally, future studies should focus on evaluating the water scarcity footprint of imported feed and its associated biodiversity impacts.
- Achieving more sustainable meat and milk production will require interventions from multiple stakeholders across the production chain and require that a reduction in one environmental domain does not shift the burden elsewhere.
Supplementary Materials
Author Contributions
Funding
Institutional Review Board Statement
Informed Consent Statement
Data Availability Statement
Acknowledgments
Conflicts of Interest
References
- Campbell, B.M.; Beare, D.J.; Bennett, E.M.; Hall-Spencer, J.M.; Ingram, J.S.I.; Jaramillo, F.; Ortiz, R.; Ramankutty, N.; Sayer, J.A.; Shindell, D. Agriculture Production as a Major Driver of the Earth System Exceeding Planetary Boundaries. Ecol. Soc. 2017, 22, 8. [Google Scholar] [CrossRef]
- Poore, J.; Nemecek, T. Reducing Food’s Environmental Impacts through Producers and Consumers. Science 2018, 360, 987–992. [Google Scholar] [CrossRef]
- Springmann, M.; Clark, M.; Mason-D’Croz, D.; Wiebe, K.; Bodirsky, B.L.; Lassaletta, L.; de Vries, W.; Vermeulen, S.J.; Herrero, M.; Carlson, K.M.; et al. Options for Keeping the Food System Within Environmental Limits. Nature 2018, 562, 519–525. [Google Scholar] [CrossRef] [PubMed]
- Vermeulen, S.J.; Campbell, B.M.; Ingram, J.S.I. Climate Change and Food Systems. Annu. Rev. Environ. Resour. 2012, 37, 195–222. [Google Scholar] [CrossRef]
- Steffen, W.; Richardson, K.; Rockström, J.; Cornell, S.E.; Fetzer, I.; Bennett, E.M.; Biggs, R.; Carpenter, S.R.; de Vries, W.; de Wit, C.A.; et al. Planetary Boundaries: Guiding Human Development on a Changing Planet. Science 2015, 347, 1259855. [Google Scholar] [CrossRef]
- Dury, S.; Bendjebbar, P.; Hainzelin, E.; Giordano, T.; Bricas, N. (Eds.) Food Systems at Risk: New Trends and Challenges; FAO: Rome, Italy; CIRAD: Montpellier, France; European Commission: Brussels, Belgium, 2019. [Google Scholar]
- Nyström, M.; Jouffray, J.-B.; Norström, A.V.; Crona, B.; Jørgensen, P.S.; Carpenter, S.R.; Bodin, Ö.; Galaz, V.; Folke, C. Anatomy and Resilience of the Global Production Ecosystem. Nature 2019, 575, 98–108. [Google Scholar] [CrossRef]
- Bajželj, B.; Richards, K.S. The Positive Feedback Loop between the Impacts of Climate Change and Agricultural Expansion and Relocation. Land 2014, 3, 898–916. [Google Scholar] [CrossRef]
- Yang, Y.; Tilman, D.; Jin, Z.; Smith, P.; Barrett, C.B.; Zhu, Y.-G.; Burney, J.; D’Odorico, P.; Fantke, P.; Fargione, J.; et al. Climate Change Exacerbates the Environmental Impacts of Agriculture. Science 2024, 385, eadn3747. [Google Scholar] [CrossRef]
- FAO. Pathways towards Lower Emissions—A Global Assessment of the Greenhouse Gas Emissions and Mitigation Options from Livestock Agrifood Systems; Food and Agriculture Organization of the United Nations: Rome, Italy, 2023. [Google Scholar]
- Grossi, G.; Goglio, P.; Vitali, A.; Williams, A.G. Livestock and Climate Change: Impact of Livestock on Climate and Mitigation Strategies. Anim. Front. 2019, 9, 69–76. [Google Scholar] [CrossRef] [PubMed]
- Leip, A.; Billen, G.; Garnier, J.; Grizzetti, B.; Lassaletta, L.; Reis, S.; Simpson, D.; Sutton, M.A.; De Vries, W.; Weiss, F.; et al. Impacts of European Livestock Production: Nitrogen, Sulphur, Phosphorus and Greenhouse Gas Emissions, Land-Use, Water Eutrophication and Biodiversity. Environ. Res. Lett. 2015, 10, 115004. [Google Scholar] [CrossRef]
- McAuliffe, G.A.; Zhang, Y.; Collins, A.L. Assessing Catchment Scale Water Quality of Agri-Food Systems and the Scope for Reducing Unintended Consequences Using Spatial-LCA. J. Environ. Manag. 2022, 320, 115837. [Google Scholar] [CrossRef] [PubMed]
- Clark, M.A.; Domingo, N.G.G.; Colgan, K.; Thakrar, S.K.; Tilman, D.; Lynch, J.; Azevedo, I.L.; Hill, J.D. Global Food System Emissions Could Preclude Achieving the 1.5° and 2 °C Climate Change Targets. Science 2020, 370, 705–708. [Google Scholar] [CrossRef]
- Gerber, P.J.; Steinfeld, H.; Henderson, B.; Mottet, A.; Opio, C.; Dijkman, J.; Falcucci, A.; Tempio, G. Tackling Climate Change Through Livestock: A Global Assessment of Emissions and Mitigation Opportunities; Food and Agriculture Organization of the United Nations (FAO): Rome, Italy, 2013. [Google Scholar]
- Steinfeld, H.; Gerber, P.; Wassenaar, T.; Castel, V.; Rosales, M.; De Haan, C. Livestock’s Long Shadow: Environmental Issues and Options; Food and Agriculture Organization of the United Nations (FAO): Rome, Italy, 2006. [Google Scholar]
- Benton, T.G.; Bieg, C.; Harwatt, H.; Pudasaini, R.; Wellesley, L. Food System Impacts on Biodiversity Loss: Three Levers for Food System Transformation in Support of Nature; Chatham House: London, UK, 2021. [Google Scholar]
- de Vries, M.; de Boer, I.J.M. Comparing Environmental Impacts for Livestock Products: A Review of Life Cycle Assessments. Livest. Sci. 2010, 128, 1–11. [Google Scholar] [CrossRef]
- De Vries, M.; Van Middelaar, C.; De Boer, I. Comparing Environmental Impacts of Beef Production Systems: A Review of Life Cycle Assessments. Livest. Sci. 2015, 178, 279–288. [Google Scholar] [CrossRef]
- Baldini, C.; Gardoni, D.; Guarino, M. A Critical Review of the Recent Evolution of Life Cycle Assessment Applied to Milk Production. J. Clean. Prod. 2017, 140, 421–435. [Google Scholar] [CrossRef]
- McClelland, S.C.; Arndt, C.; Gordon, D.R.; Thoma, G. Type and Number of Environmental Impact Categories Used in Livestock Life Cycle Assessment: A Systematic Review. Livest. Sci. 2018, 209, 39–45. [Google Scholar] [CrossRef]
- Henriksson, M.; Flysjö, A.; Cederberg, C.; Swensson, C. Variation in Carbon Footprint of Milk Due to Management Differences between Swedish Dairy Farms. Animal 2011, 5, 1474–1484. [Google Scholar] [CrossRef]
- Sasu-Boakye, Y.; Cederberg, C.; Wirsenius, S. Localising Livestock Protein Feed Production and the Impact on Land Use and Greenhouse Gas Emissions. Animal 2014, 8, 1339–1348. [Google Scholar] [CrossRef]
- Bonesmo, H.; Beauchemin, K.A.; Harstad, O.M.; Skjelvåg, A.O. Greenhouse Gas Emission Intensities of Grass Silage Based Dairy and Beef Production: A Systems Analysis of Norwegian Farms. Livest. Sci. 2013, 152, 239–252. [Google Scholar] [CrossRef]
- Mogensen, L.; Hermansen, J.E.; Nguyen, L.; Preda, T. Environmental Impact of Beef by Life Cycle Assessment (LCA)-13 Danish Beef Production Systems; DCA Report; DCA—Danish Centre for Food and Agriculture: Tjele, Denmark, 2015. [Google Scholar]
- Hietala, S.; Heusala, H.; Katajajuuri, J.-M.; Järvenranta, K.; Virkajärvi, P.; Huuskonen, A.; Nousiainen, J. Environmental Life Cycle Assessment of Finnish Beef—Cradle-to-Farm Gate Analysis of Dairy and Beef Breed Beef Production. Agric. Syst. 2021, 194, 103250. [Google Scholar] [CrossRef]
- Huuskonen, A.; Hietala, S.; Hyvönen, J.; Leinonen, I.; Manni, K. Environmental Impacts and Animal Performance of Finishing Bulls Fed Different Silage-Based Total Mixed Rations. Livest. Sci. 2023, 268, 105166. [Google Scholar] [CrossRef]
- Hammar, T.; Hansson, P.-A.; Röös, E. Time-Dependent Climate Impact of Beef Production—Can Carbon Sequestration in Soil Offset Enteric Methane Emissions? J. Clean. Prod. 2022, 331, 129948. [Google Scholar] [CrossRef]
- Uusitalo, V.; Kuokkanen, A.; Grönman, K.; Ko, N.; Mäkinen, H.; Koistinen, K. Environmental Sustainability Assessment from Planetary Boundaries Perspective—A Case Study of an Organic Sheep Farm in Finland. Sci. Total Environ. 2019, 687, 168–176. [Google Scholar] [CrossRef] [PubMed]
- Ortiz, A.M.D.; Outhwaite, C.L.; Dalin, C.; Newbold, T. A Review of the Interactions between Biodiversity, Agriculture, Climate Change, and International Trade: Research and Policy Priorities. One Earth Camb. Mass 2021, 4, 88–101. [Google Scholar] [CrossRef]
- Statistics Iceland. Agriculture. Available online: https://statice.is/statistics/business-sectors/agriculture/ (accessed on 5 August 2024).
- Keller, N.; Stefani, M.; Einarsdóttir, S.R.; Helgadóttir, Á.K.; Helgason, R.; Guðlaugsdóttir, H.; Snorrason, A.; Órsson, J.; Tinganelli, L. Emissions of Greenhouse Gases in Iceland from 1990 to 2020: National Inventory Report; Umhverfisstofnun: Reykjavík, Iceland, 2022. [Google Scholar]
- Sturludóttir, E.; Þorvaldsson, G.; Helgadóttir, G.; Guðnason, I.; Sveinbjörnsson, J.; Sigurgeirsson, Ó.I.; Sveinsson, Þ. Fæðuöryggi á Íslandi; Landbúnaðarháskóli Íslands: Borgarnes, Iceland, 2021. [Google Scholar]
- Government of Iceland. Iceland’s Long-Term Low Emission Development Strategy; United Nations Framework Convention on Climate Change: Rio de Janeiro, Brazil, 2021. [Google Scholar]
- Quintero-Herrera, S.; Zwolinski, P.; Evrard, D.; Cano-Gómez, J.J.; Botello-Álvarez, J.E.; Rivas-García, P. The Role of Livestock Feed Fertilization as an Improvement of Sustainability in the Dairy Sector. Sustain. Prod. Consum. 2022, 31, 448–458. [Google Scholar] [CrossRef]
- Donnison, C.L.; Murphy-Bokern, D. Are Climate Neutrality Claims in the Livestock Sector Too Good to Be True? Environ. Res. Lett. 2023, 19, 011001. [Google Scholar] [CrossRef]
- ÍSGEM. Matís Icelandic Database on the Chemical Content of Food (ÍSGEM). 2003. Available online: https://matis.is/en/frettir/isgem-hver-er-stadan-og-hvar-liggja-taekifaerin/ (accessed on 10 October 2024).
- ISO 14040; Environmental Management–Life Cycle Assessment–Principles and Framework. ISO: Geneva, Switzerland, 2006.
- ISO 14044; Environmental Management–Life Cycle Assessment–Requirements and Guidelines. ISO: Geneva, Switzerland, 2006.
- PRé Sustainability. SimaPro, Version 9.5; PRé Sustainability: Amersfoort, The Netherlands, 2023.
- Steubing, B.; de Koning, D.; Haas, A.; Mutel, C.L. The Activity Browser—An Open Source LCA Software Building on Top of the Brightway Framework. Softw. Impacts 2020, 3, 100012. [Google Scholar] [CrossRef]
- Wernet, G.; Bauer, C.; Steubing, B.; Reinhard, J.; Moreno-Ruiz, E.; Weidema, B. The Ecoinvent Database Version 3 (Part I): Overview and Methodology. Int. J. Life Cycle Assess. 2016, 21, 1218–1230. [Google Scholar] [CrossRef]
- Kyttä, V.; Roitto, M.; Astaptsev, A.; Saarinen, M.; Tuomisto, H.L. Review and Expert Survey of Allocation Methods Used in Life Cycle Assessment of Milk and Beef. Int. J. Life Cycle Assess. 2022, 27, 191–204. [Google Scholar] [CrossRef]
- International Dairy Federation. A Common Carbon Footprint Approach for the Dairy Sector: The IDF Guide to Standard Life Cycle Assessment Methodology; International Dairy Federation: Brussels, Belgium, 2015. [Google Scholar]
- Huijbregts, M.A.J.; Steinmann, Z.J.N.; Elshout, P.M.F.; Stam, G.; Verones, F.; Vieira, M.; Zijp, M.; Hollander, A.; van Zelm, R. ReCiPe 2016: A Harmonized Life Cycle Impact Assessment Method at Midpoint and Endpoint Level. Int. J. Life Cycle Assess. 2017, 22, 138–147. [Google Scholar] [CrossRef]
- The International Dairy Federation (IDF). The IDF Global Carbon Footprint Standard for the Dairy Sector; The International Dairy Federation: Brussels, Belgium, 2022. [Google Scholar] [CrossRef]
- Ráðgjafarmiðstöð landbúnaðarins. Skýrsluhald í Mjólkurframleiðslu: Annual Milk Data; Ráðgjafarmiðstöð Landbúnaðarins: Hvammstangi, Iceland, 2019. [Google Scholar]
- Ráðgjafarmiðstöð landbúnaðarins. Skýrsluhald í Nautakjötsframleiðslu: Annual Beef Data; Ráðgjafarmiðstöð Landbúnaðarins: Hvammstangi, Iceland, 2019. [Google Scholar]
- Bændasamtök Íslands. Lykiltölur Bús: Hvanneyri—350513; Bændasamtök Íslands: Reykjavik, Iceland, 2015. [Google Scholar]
- Brynjarsson, B.; Kristinsson, B.S.; Yngvadóttir, E. Kolefnisspor Nautgriparæktar á Íslandi 2018 [Carbon Footprint of Cattle Farming in Iceland 2018]; EFLA: Reykjavík, Iceland, 2020. [Google Scholar]
- Meron, N.; Blass, V.; Thoma, G. A National-Level LCA of a Water Supply System in a Mediterranean Semi-Arid Climate—Israel as a Case Study. Int. J. Life Cycle Assess. 2020, 25, 1133–1144. [Google Scholar] [CrossRef]
- Shrivastava, S.; Gudjónsdóttir, M.; Thorkelsson, G.; Ögmundarson, Ó. Shifting Units, Shifting Views: How Product Mass and Protein Content Influence Environmental Impact of Icelandic Lamb. Int. J. Life Cycle Assess. 2025, 30, 491–510. [Google Scholar] [CrossRef]
- Guðjónsdóttir, S.B.; Vásquez-Mejía, C.M.; Shrivastava, S.; Ögmundarson, Ó. A Life Cycle Assessment of Broiler Chicken Meat and Egg Production in Iceland. Poult. Sci. 2025, 104, 105072. [Google Scholar] [CrossRef]
- Intergovernmental Panel on Climate Change (IPCC). 2019 Refinement to the 2006 IPCC Guidelines for National Greenhouse Gas Inventories; Intergovernmental Panel on Climate Change: Geneva, Switzerland, 2019. [Google Scholar]
- European Environment Agency (EEA). EMEP/EEA Air Pollutant Emission Inventory Guidebook 2019; European Environment Agency: Copenhagen, Denmark, 2019. [Google Scholar]
- Ciroth, A.; Muller, S.; Weidema, B.; Lesage, P. Empirically Based Uncertainty Factors for the Pedigree Matrix in Ecoinvent. Int. J. Life Cycle Assess. 2016, 21, 1338–1348. [Google Scholar] [CrossRef]
- Rosenbaum, R.K.; Georgiadis, S.; Fantke, P. Uncertainty Management and Sensitivity Analysis. In Life Cycle Assessment: Theory and Practice; Hauschild, M.Z., Rosenbaum, R.K., Olsen, S.I., Eds.; Springer International Publishing: Cham, Switzerland, 2018; pp. 271–321. ISBN 978-3-319-56475-3. [Google Scholar]
- Cucurachi, S.; Blanco, C.F.; Steubing, B.; Heijungs, R. Implementation of Uncertainty Analysis and Moment-Independent Global Sensitivity Analysis for Full-Scale Life Cycle Assessment Models. J. Ind. Ecol. 2022, 26, 374–391. [Google Scholar] [CrossRef]
- Kjeld, A.; Bjarnadóttir, H.J.; Ólafsdottir, R. Life Cycle Assessment of Hydropower Utilization in Iceland as a Driving Force for Climate Strategy and Decarbonization. Int. J. Life Cycle Assess. 2025, 30, 1806–1826. [Google Scholar] [CrossRef]
- Rosenbaum, R.K.; Bachmann, T.M.; Gold, L.S.; Huijbregts, M.A.J.; Jolliet, O.; Juraske, R.; Koehler, A.; Larsen, H.F.; MacLeod, M.; Margni, M.; et al. USEtox—The UNEP-SETAC Toxicity Model: Recommended Characterisation Factors for Human Toxicity and Freshwater Ecotoxicity in Life Cycle Impact Assessment. Int. J. Life Cycle Assess. 2008, 13, 532–546. [Google Scholar] [CrossRef]
- Fantke, P.; Aylward, L.; Bare, J.; Chiu, W.A.; Dodson, R.; Dwyer, R.; Ernstoff, A.; Howard, B.; Jantunen, M.; Jolliet, O.; et al. Advancements in Life Cycle Human Exposure and Toxicity Characterization. Environ. Health Perspect. 2018, 126, 125001. [Google Scholar] [CrossRef]
- Nemecek, T.; Roesch, A.; Bystricky, M.; Jeanneret, P.; Lansche, J.; Stüssi, M.; Gaillard, G. Swiss Agricultural Life Cycle Assessment: A Method to Assess the Emissions and Environmental Impacts of Agricultural Systems and Products. Int. J. Life Cycle Assess. 2024, 29, 433–455. [Google Scholar] [CrossRef]
- Nemecek, T.; Schnetzer, J. Methods of Assessment of Direct Field Emissions for LCIs of Agricultural Production Systems; Agroscope Reckenholz-Tänikon Research Station ART: Zurich, Switzerland, 2011; 34p. [Google Scholar]
- Freiermuth, R. Modell zur Berechnung der Schwermetallflüsse in der Landwirtschaftlichen Ökobilanz; Agroscope FAL Reckenholz: Zurich, Switzerland, 2006; 42p. [Google Scholar]
- Nemecek, T.; Lansche, J.; Nemecek, T.; Lansche, J. Consistent Modelling of Heavy Metal Balances in LCA on Field and Farm Level. In Proceedings of the 13th International Conference on LCA of Food, Lima, Peru, 12–14 October 2022; pp. 563–567. [Google Scholar]
- Reykdal, Ó.; Thorlacius, A. Cadmium, Mercury, Iron, Copper, Manganese and Zinc in the Liver and Kidney of the Icelandic Lamb. Food Addit. Contam. 2001, 18, 960–969. [Google Scholar] [CrossRef] [PubMed]
- Reykdal, O.; Rabieh, S.; Steingrimsdottir, L.; Gunnlaugsdottir, H. Minerals and Trace Elements in Icelandic Dairy Products and Meat. J. Food Compos. Anal. 2011, 24, 980–986. [Google Scholar] [CrossRef]
- Järviö, N.; Maljanen, N.-L.; Kobayashi, Y.; Ryynänen, T.; Tuomisto, H.L. An Attributional Life Cycle Assessment of Microbial Protein Production: A Case Study on Using Hydrogen-Oxidizing Bacteria. Sci. Total Environ. 2021, 776, 145764. [Google Scholar] [CrossRef]
- Therkildsen, M.; Vestergaard, M.; Kargo, M.; Keto, L.; Ertbjerg, P.; Thorkelsson, G.; Gudjónsdóttir, M.; Kjetså, M.; Honkatukia, M.; Egelandsdal, B.; et al. Carcass Characteristics of Nordic Native Cattle Breeds. Genet. Resour. 2023, 4, 1–19. [Google Scholar] [CrossRef]
- Min, B.-R.; Lee, S.; Jung, H.; Miller, D.N.; Chen, R. Enteric Methane Emissions and Animal Performance in Dairy and Beef Cattle Production: Strategies, Opportunities, and Impact of Reducing Emissions. Animals 2022, 12, 948. [Google Scholar] [CrossRef]
- Rice, P.; O’Brien, D.; Shalloo, L.; Holden, N. Evaluation of Allocation Methods for Calculation of Carbon Footprint of Grass-Based Dairy Production. J. Environ. Manag. 2017, 202, 311–319. [Google Scholar] [CrossRef]
- Guinée, J.B.; Heijungs, R.; Frischknecht, R. Multifunctionality in Life Cycle Inventory Analysis: Approaches and Solutions; LCA Compendium—The Complete World of Life Cycle Assessment; Springer: Cham, Switzerland, 2021. [Google Scholar]
- Thoma, G.; Nemecek, T. Allocation between Milk and Meat in Dairy LCA: Critical Discussion of the IDF’s Standard Methodology. In Proceedings of the 12th International Conference on Life Cycle Assessment of Food (LCA Food 2020), Berlin, Germany, 13–16 October 2020; pp. 83–89. [Google Scholar]
- National Academies of Sciences, Engineering, and Medicine. Nutrient Requirements of Dairy Cattle, 8th ed.; The National Academies Press: Washington, DC, USA, 2021; ISBN 978-0-309-71449-5. [Google Scholar]
- Thoma, G.; Jolliet, O.; Wang, Y. A Biophysical Approach to Allocation of Life Cycle Environmental Burdens for Fluid Milk Supply Chain Analysis. Int. Dairy J. 2013, 31, S41–S49. [Google Scholar] [CrossRef]
- Ineichen, S.; Schenker, U.; Nemecek, T.; Reidy, B. Allocation of Environmental Burdens in Dairy Systems: Expanding a Biophysical Approach for Application to Larger Meat-to-Milk Ratios. Livest. Sci. 2022, 261, 104955. [Google Scholar] [CrossRef]
- Huijbregts, M.A. Application of Uncertainty and Variability in LCA. Int. J. Life Cycle Assess. 1998, 3, 273–280. [Google Scholar] [CrossRef]
- Flysjö, A.; Henriksson, M.; Cederberg, C.; Ledgard, S.; Englund, J.-E. The Impact of Various Parameters on the Carbon Footprint of Milk Production in New Zealand and Sweden. Agric. Syst. 2011, 104, 459–469. [Google Scholar] [CrossRef]
- Stocker, T.F.; Qin, D.; Plattner, G.-K.; Tignor, M.; Allen, S.K.; Boschung, J.; Nauels, A.; Xia, Y.; Bex, V.; Midgley, P.M. Climate Change 2013: The Physical Science Basis; Contribution of Working Group I to the Fifth Assessment Report of the Intergovernmental Panel on Climate Change; IPCC: Cambridge, UK; New York, NY, USA, 2013; p. 1535. [Google Scholar]
- Arnalds, A. Carbon Sequestration and the Restoration of Land Health. Clim. Change 2004, 65, 333–346. [Google Scholar] [CrossRef]
- Putman, B.; Rotz, C.A.; Thoma, G. A Comprehensive Environmental Assessment of Beef Production and Consumption in the United States. J. Clean. Prod. 2023, 402, 136766. [Google Scholar] [CrossRef]





| Method | Meat | Milk |
|---|---|---|
| Mass allocation | 4.3% | 95.7% |
| Economic allocation | 14.6% | 85.4% |
| Biophysical allocation | 26.2% | 73.8% |
| Impact Category | Dairy Meat | Milk (FPCM) | Beef Meat | ||||
|---|---|---|---|---|---|---|---|
| Mass | Economic | Biophysical | Mass | Economic | Biophysical | ||
| Global warming (kg CO2 eq) | 7.4 × 100 | 2.5 × 101 | 4.5 × 101 | 2.2 × 100 | 2.0 × 100 | 1.7 × 100 | 4.7 × 101 |
| Stratospheric ozone depletion (kg CFC11 eq) | 2.6 × 10−5 | 8.7 × 10−5 | 1.6 × 10−4 | 7.8 × 10−6 | 6.9 × 10−6 | 6.0 × 10−6 | 2.2 × 10−4 |
| Ionizing radiation (kBq Co-60 eq) | 5.2 × 10−2 | 1.8 × 10−1 | 3.2 × 10−1 | 1.6 × 10−2 | 1.4 × 10−2 | 1.2 × 10−2 | 3.3 × 10−1 |
| Ozone formation, human health (kg NOx eq) | 1.0 × 10−2 | 3.5 × 10−2 | 6.3 × 10−2 | 3.2 × 10−3 | 2.8 × 10−3 | 2.4 × 10−3 | 7.3 × 10−2 |
| Fine particulate matter formation (kg PM2.5 eq) | 1.1 × 10−2 | 3.9 × 10−2 | 7.0 × 10−2 | 3.5 × 10−3 | 3.1 × 10−3 | 2.7 × 10−3 | 7.0 × 10−2 |
| Ozone formation, terrestrial ecosystems (kg NOx eq) | 1.8 × 10−2 | 6.1 × 10−2 | 1.1 × 10−1 | 5.5 × 10−3 | 4.9 × 10−3 | 4.2 × 10−3 | 1.3 × 10−1 |
| Terrestrial acidification (kg SO2 eq) | 7.2 × 10−2 | 2.4 × 10−1 | 4.4 × 10−1 | 2.2 × 10−2 | 2.0 × 10−2 | 1.7 × 10−2 | 4.3 × 10−1 |
| Freshwater eutrophication (kg P eq) | 2.5 × 10−3 | 8.4 × 10−3 | 1.5 × 10−2 | 7.5 × 10−4 | 6.7 × 10−4 | 5.8 × 10−4 | 1.6 × 10−2 |
| Marine eutrophication (kg N eq) | 5.2 × 10−3 | 1.8 × 10−2 | 3.1 × 10−2 | 1.6 × 10−3 | 1.4 × 10−3 | 1.2 × 10−3 | 2.8 × 10−2 |
| Terrestrial ecotoxicity (kg 1,4-DCB) | 1.2 × 101 | 3.9 × 101 | 7.1 × 101 | 3.5 × 100 | 3.1 × 100 | 2.7 × 100 | 6.7 × 101 |
| Freshwater ecotoxicity (kg 1,4-DCB) | 1.6 × 10−1 | 5.4 × 10−1 | 9.8 × 10−1 | 4.9 × 10−2 | 4.3 × 10−2 | 3.8 × 10−2 | 8.5 × 10−1 |
| Marine ecotoxicity (kg 1,4-DCB) | 1.6 × 10−1 | 5.3 × 10−1 | 9.5 × 10−1 | 4.7 × 10−2 | 4.2 × 10−2 | 3.6 × 10−2 | 9.2 × 10−1 |
| Human carcinogenic toxicity (kg 1,4-DCB) | 1.1 × 10−1 | 3.9 × 10−1 | 6.9 × 10−1 | 3.5 × 10−2 | 3.1 × 10−2 | 2.7 × 10−2 | 7.7 × 10−1 |
| Human non-carcinogenic toxicity (kg 1,4-DCB) | 2.0 × 100 | 6.7 × 100 | 1.2 × 101 | 6.0 × 10−1 | 5.4 × 10−1 | 4.6 × 10−1 | 1.2 × 101 |
| Land use (m2a crop eq) | 1.5 × 101 | 5.1 × 101 | 9.2 × 101 | 4.6 × 100 | 4.1 × 100 | 3.5 × 100 | 2.8 × 102 |
| Mineral resource scarcity (kg Cu eq) | 1.8 × 10−2 | 6.3 × 10−2 | 1.1 × 10−1 | 5.6 × 10−3 | 5.0 × 10−3 | 4.3 × 10−3 | 1.1 × 10−1 |
| Fossil resource scarcity (kg oil eq) | 4.6 × 10−1 | 1.6 × 100 | 2.8 × 100 | 1.4 × 10−1 | 1.2 × 10−1 | 1.1 × 10−1 | 4.0 × 100 |
| Water consumption (m3) | 1.8 × 10−1 | 6.1 × 10−1 | 1.1 × 100 | 5.4 × 10−2 | 4.9 × 10−2 | 4.2 × 10−2 | 9.6 × 10−1 |
Disclaimer/Publisher’s Note: The statements, opinions and data contained in all publications are solely those of the individual author(s) and contributor(s) and not of MDPI and/or the editor(s). MDPI and/or the editor(s) disclaim responsibility for any injury to people or property resulting from any ideas, methods, instructions or products referred to in the content. |
© 2025 by the authors. Licensee MDPI, Basel, Switzerland. This article is an open access article distributed under the terms and conditions of the Creative Commons Attribution (CC BY) license (https://creativecommons.org/licenses/by/4.0/).
Share and Cite
Shrivastava, S.; Gudjónsdóttir, M.; Merida, V.E.; Thorkelsson, G.; Ögmundarson, Ó. Assessing Environmental Sustainability: A National-Level Life Cycle Assessment of the Icelandic Cattle System. Sustainability 2025, 17, 10778. https://doi.org/10.3390/su172310778
Shrivastava S, Gudjónsdóttir M, Merida VE, Thorkelsson G, Ögmundarson Ó. Assessing Environmental Sustainability: A National-Level Life Cycle Assessment of the Icelandic Cattle System. Sustainability. 2025; 17(23):10778. https://doi.org/10.3390/su172310778
Chicago/Turabian StyleShrivastava, Sankalp, María Gudjónsdóttir, Vincent Elijiah Merida, Gudjon Thorkelsson, and Ólafur Ögmundarson. 2025. "Assessing Environmental Sustainability: A National-Level Life Cycle Assessment of the Icelandic Cattle System" Sustainability 17, no. 23: 10778. https://doi.org/10.3390/su172310778
APA StyleShrivastava, S., Gudjónsdóttir, M., Merida, V. E., Thorkelsson, G., & Ögmundarson, Ó. (2025). Assessing Environmental Sustainability: A National-Level Life Cycle Assessment of the Icelandic Cattle System. Sustainability, 17(23), 10778. https://doi.org/10.3390/su172310778

