Advancing Sustainable Retail Performance Through Digital Transformation and Social Media Use: A Dual-Method FCM–SEM Approach in an Emerging Market
Abstract
1. Introduction
2. Literature Review
2.1. Social Media Use
2.2. Digital Transformation
2.3. Collaboration Networks
2.4. Service Innovation
2.5. Customer Experience
2.6. Organizational Resilience
2.7. Competitive Advantage
2.8. Sustainable Business Performance
2.9. Multi-Theoretical Framework (The RBV and DCT Integration)
2.10. Fuzzy C-Means Theory
2.11. Research Conceptual Framework
3. Methodology
3.1. Qualitative Research
3.1.1. Population and Sampling
3.1.2. Research Instruments
3.1.3. Data Collection
3.1.4. Data Analysis
3.2. Quantitative Research
3.2.1. Population and Sampling
3.2.2. Research Instruments
3.2.3. Data Collection
3.2.4. Data Analysis
4. Results
4.1. Qualitative Results
4.2. Quantitative Results
4.2.1. Descriptive Statistics
4.2.2. Measurement Model Assessment
4.2.3. Structural Model Assessment
4.2.4. Model-Fit Indices
4.2.5. Mediation Analysis
5. Discussion
5.1. Theoretical Contributions and Empirical Patterns
5.2. Managerial and Practical Implications
- Strengthen core digital levers (DTN and SMU) as the foundation for competitiveness and growth.
- Cultivate dynamic capabilities (SIN, ORE, CNS) to convert digital tools into innovation, agility, and resilience.
- Reframe success metrics from short-term efficiency toward long-term sustainability, aligning strategic intent with stakeholder engagement.
5.3. Methodological Contributions and Pathways for Refinement
5.4. Future Research Directions and Global Relevance
6. Conclusions
Limitations and Suggestions
Author Contributions
Funding
Institutional Review Board Statement
Informed Consent Statement
Data Availability Statement
Conflicts of Interest
Abbreviations
| SMU | Social media use |
| DTN | Digital transformation |
| CNS | Collaboration networks |
| SIN | Service innovation |
| CEX | Customer experience |
| ORE | Organizational resilience |
| CAE | Competitive advantage |
| SBP | Sustainable business performance |
| FCM | Fuzzy c-means |
| SEM | Structural equation modeling |
| RVB | Resource-based view |
| DCT | Dynamic capability theory |
References
- Alojail, M.; Bhatia, S. Impact of Digital Transformation toward Sustainable Development. Sustainability 2023, 15, 14697. [Google Scholar] [CrossRef]
- Basit, A.; Javed, A.; Ejaz, S.; Nasir, A.; Ridwan, A.-R.; Ahmed, S. Social Media Usage and Sustainable Performance in Manufacturing Supply Chains: Exploring Dynamic Capabilities. Discov. Sustain. 2024, 5, 294. [Google Scholar] [CrossRef]
- Yang, Z. The Transformation of the Retail Industry by Digitization: Operating Models, Geography Pattern and Future Trends. Adv. Econ. Manag. Political Sci. 2025, 219, 39–44. [Google Scholar] [CrossRef]
- Lee, M.; Pak, A.; Roh, T. The Interplay of Institutional Pressures, Digitalization Capability, Environmental, Social, and Governance Strategy, and Triple Bottom Line Performance: A Moderated Mediation Model. Bus. Strategy Environ. 2024, 33, 5247–5268. [Google Scholar] [CrossRef]
- Parthasarathy, R.; Olcay, G.A.; Rangarajan, A. Industry 5.0: Advancing a Research Agenda at the Intersection of Sustainability and Human-Centricity Enabled through Technology. IEEE Conf. Adv. Comput. Data Sci. Appl. (ACDSA) 2025, 1, 11166461. [Google Scholar] [CrossRef]
- Rejeb, A.; Rejeb, K.; Zrelli, I.; Kayıkçı, Y.; Hassoun, A. The Research Landscape of Industry 5.0: A Scientific Mapping Based on Bibliometric and Topic Modeling Techniques. Flex. Serv. Manuf. J. 2024. [Google Scholar] [CrossRef]
- Devi, S.M.; Gurung, B.; Karki, A. The Impact of Global Supply Chain Disruptions on Business Resilience: Lessons from the COVID-19 Pandemic. In Proceedings of the International Conference on Economics and Business (ICEB), Kathmandu, Nepal, 2–3 August 2023; Volume 2, pp. 158–165. [Google Scholar] [CrossRef]
- Leeraphong, A.; Chuairuang, S.; Sukrat, S. Advancing Sustainability Through Digital Transformation: Empirical Evidence from Southeast Asian Listed Companies. Bus. Strategy Dev. 2025, 8, e70223. [Google Scholar] [CrossRef]
- Sukoco, H.S.; Farkhakh, S.H.; Yulianti, T.B.Y. Digital Transformation in Marketing: A Pathway to Sustainable Business Ecosystems and the SDGs. In Proceedings of the International Seminar on Creative Economy and Business Ecosystem (ISCEBE), Jakarta, Indonesia, 12–14 September 2024; p. 288. [Google Scholar] [CrossRef]
- Raman, M.S.; Koppa, K.B.; Gupta, V.; Bhat, V.A.; Aradhya, S.G.B.; Selvakumar, P. Digital Transformation and Sustainability: Artificial Intelligence and Sustainable Development. In Handbook of Research on AI and Sustainability; IGI Global: Hershey, PA, USA, 2025; pp. 69–82. [Google Scholar] [CrossRef]
- Nzekwe-Excel, C.; Pongvikrant, C. Is Digital Transformation Vital for Business in Thailand 4.0 Era: An Exploratory Study. Adv. Econ. Manag. Political Sci. 2023, 6, 354–371. [Google Scholar] [CrossRef]
- Garrido-Moreno, A.; Martín-Rojas, R.; Morales, V.J.G. The Key Role of Innovation and Organizational Resilience in Improving Business Performance: A Mixed-Methods Approach. Int. J. Inf. Manag. 2024, 77, 102777. [Google Scholar] [CrossRef]
- Pereira, C.S.; Durão, N.; Moreira, F.; Veloso, B. The Importance of Digital Transformation in International Business. Sustainability 2022, 14, 834. [Google Scholar] [CrossRef]
- Caputo, A.; Pizzi, S.; Pellegrini, M.M.; Dabić, M. Digitalization and Business Models: Where Are We Going? A Science Map of the Field. J. Bus. Res. 2020, 123, 489–501. [Google Scholar] [CrossRef]
- Vadakkepatt, G.; Winterich, K.P.; Mittal, V.; Zinn, W.; Beitelspacher, L.S.; Aloysius, J.; Ginger, J.; Reilman, J. Sustainable Retailing. J. Retail. 2020, 97, 62–80. [Google Scholar] [CrossRef]
- Malay, O.E. Improving Government and Business Coordination through the Use of Consistent SDGs Indicators. A Comparative Analysis of National (Belgian) and Business (Pharma and Retail) Sustainability Indicators. Ecol. Econ. 2021, 184, 106991. [Google Scholar] [CrossRef]
- Vărzaru, A.A.; Bocean, C.G. Digital Transformation and Innovation: The Influence of Digital Technologies on Turnover from Innovation Activities and Types of Innovation. Systems 2024, 12, 359. [Google Scholar] [CrossRef]
- Annunziata, E.; Pucci, T.; Frey, M.; Zanni, L. The Role of Organizational Capabilities in Attaining Corporate Sustainability Practices and Economic Performance: Evidence from Italian Wine Industry. J. Clean. Prod. 2017, 171, 1300–1311. [Google Scholar] [CrossRef]
- Yasa, N.N.K.; Giantari, I.G.A.K.; Sukaatmadja, I.P.G.; Sukawati, T.G.R.; Ekawati, N.W.; Nurcaya, I.N.; Rahanatha, G.B.; Astari, A.A.E. The Role of Relational and Informational Capabilities in Mediating the Effect of Social Media Adoption on Business Performance in Fashion Industry. Int. J. Data Netw. Sci. 2021, 5, 569–578. [Google Scholar] [CrossRef]
- Liu, Z.; Geng, R.; Tse, Y.K.; Han, S. Mapping the Relationship between Social Media Usage and Organizational Performance: A Meta-Analysis. Technol. Forecast. Soc. Change 2022, 187, 122253. [Google Scholar] [CrossRef]
- Sok, P.; O’Cass, A.; Miles, M.P. The Performance Advantages for SMEs of Product Innovation and Marketing Resource-Capability Complementarity in Emerging Economies. J. Small Bus. Manag. 2015, 54, 805–826. [Google Scholar] [CrossRef]
- Sundström, A.; Hyder, A.S.; Chowdhury, E.H. Market-Oriented CSR Implementation in SMEs with Sustainable Innovations: An Action Research Approach. Balt. J. Manag. 2020, 15, 775–795. [Google Scholar] [CrossRef]
- Zhang, H.; Tian, W.; Sun, X. How to Enhance Business Model Resilience: The Mechanism of Dynamic Capability and Leadership Style in the Enterprise–User Interaction. Sustainability 2025, 17, 4463. [Google Scholar] [CrossRef]
- Kero, C.A.; Bogale, A.T. A Systematic Review of Resource-Based View and Dynamic Capabilities of Firms and Future Research Avenues. Int. J. Sustain. Dev. Plan. 2023, 18, 3137–3152. [Google Scholar] [CrossRef]
- Masoud, R.; Basahel, S. The Effects of Digital Transformation on Firm Performance: The Role of Customer Experience and IT Innovation. Digital 2023, 3, 109–126. [Google Scholar] [CrossRef]
- Zhang, B.; Yang, M.; Xiong, Y.; Liu, Y. Can Digital Transformation Promote Service Innovation Performance of Construction Enterprises? The Mediating Role of Dual Innovation. Sustainability 2024, 16, 1176. [Google Scholar] [CrossRef]
- Malenkov, Y.; Kapustina, I.; Kudryavtseva, G.V.; Shishkin, V.V.; Shishkin, V.I. Digitalization and Strategic Transformation of Retail Chain Stores: Trends, Impacts, Prospects. J. Open Innov. Technol. Mark. Complex. 2021, 7, 108. [Google Scholar] [CrossRef]
- Martínez-Peláez, R.; Escobar, M.A.; Félix, V.G.; Ostos, R.; Parra-Michel, J.; García, V.; Ochoa-Brust, A.; Velarde-Alvarado, P.; Félix, R.A.; Olivares-Bautista, S.; et al. Sustainable Digital Transformation for SMEs: A Comprehensive Framework for Informed Decision-Making. Sustainability 2024, 16, 4447. [Google Scholar] [CrossRef]
- Holopainen, M.; Saunila, M.; Ukko, J. Value Creation Paths of Organizations Undergoing Digital Transformation. Knowl. Process Manag. 2023, 30, 125–136. [Google Scholar] [CrossRef]
- Ates, A.; Acur, N. Making Obsolescence Obsolete: Execution of Digital Transformation in a High-Tech Manufacturing SME. J. Bus. Res. 2022, 152, 336–348. [Google Scholar] [CrossRef]
- Haessner, P.; Haessner, J.; Thomas, J. Maximizing Retail Potential: The Role of Big Data Analytics. J. Strateg. Innov. Sustain. 2025, 19, 125–136. [Google Scholar] [CrossRef]
- Ning, L.; Yao, D. The Impact of Digital Transformation on Supply Chain Capabilities and Supply Chain Competitive Performance. Sustainability 2023, 15, 10107. [Google Scholar] [CrossRef]
- Umar, M.; Wilson, M.M.J. Supply Chain Resilience: Unleashing the Power of Collaboration in Disaster Management. Sustainability 2021, 13, 10573. [Google Scholar] [CrossRef]
- Tieng, K.; Javed, A.; Jeenanunta, C.; Kohda, Y. Sustaining Innovation through Joining Global Supply Chain Networks: The Case of Manufacturing Firms in Thailand. Sustainability 2020, 12, 5259. [Google Scholar] [CrossRef]
- Capone, F.; Innocenti, N.; Baldetti, F.; Zampi, V. Firm’s Openness and Innovation in Industry 4.0. Compet. Rev. Int. Bus. J. 2023, 34, 1017–1035. [Google Scholar] [CrossRef]
- Riis, P.H. Understanding Role-Oriented Enterprise Systems: From Vendors to Customers. Ph.D. Thesis, Copenhagen Business School, Frederiksberg, Denmark, 2012. [Google Scholar]
- Lavie, D. The Competitive Advantage of Interconnected Firms: An Extension of the Resource-Based View. Acad. Manag. Rev. 2006, 31, 638–658. [Google Scholar] [CrossRef]
- Ozanne, L.K.; Chowdhury, M.; Prayag, G.; Mollenkopf, D.A. SMEs Navigating COVID-19: The Influence of Social Capital and Dynamic Capabilities on Organizational Resilience. Ind. Mark. Manag. 2022, 104, 116–135. [Google Scholar] [CrossRef]
- Hofmeister, J.; Schneider, M.; Kanbach, D.K.; Kraus, S. Combining Strategies for High Service Productivity with Successful Service Innovation. Serv. Ind. J. 2022, 42, 948–971. [Google Scholar] [CrossRef]
- Opazo-Basáez, M.; Vendrell-Herrero, F.; Bustinza, Ó.F. Digital Service Innovation: A Paradigm Shift in Technological Innovation. J. Serv. Manag. 2021, 33, 97–120. [Google Scholar] [CrossRef]
- Gonera, A.; Nykamp, H.; Carraresi, L. Incumbents’ Capabilities for Sustainability-Oriented Innovation in the Norwegian Food Sector—An Integrated Framework. Circ. Econ. Sustain. 2022, 3, 1299–1326. [Google Scholar] [CrossRef]
- Ghobakhloo, M.; Iranmanesh, M.; Grybauskas, A.; Vilkas, M.; Petraitė, M. Industry 4.0, Innovation, and Sustainable Development: A Systematic Review and a Roadmap to Sustainable Innovation. Bus. Strategy Environ. 2021, 30, 4237–4257. [Google Scholar] [CrossRef]
- Priyanto, P.; Murwaningsari, E. The Effect of Sustainability Innovation, Organizational Learning on Firm Performance with Competitive Advantage as Moderation. Int. J. Acad. Res. Account. Financ. Manag. Sci. 2022, 12, 257–275. [Google Scholar] [CrossRef]
- Rafiq, M.; Evans, R.; Nawaz, M.T.; Agha, M.H. Should Organisations Compete or Collaborate When Absorbing New External Knowledge? Int. J. Adv. Corp. Learn. 2015, 8, 4–10. [Google Scholar] [CrossRef]
- Iñigo, E.A.; Albareda, L. Sustainability Oriented Innovation Dynamics: Levels of Dynamic Capabilities and Their Path-Dependent and Self-Reinforcing Logics. Technol. Forecast. Soc. Change 2018, 139, 334–351. [Google Scholar] [CrossRef]
- Awad, I.M.A.; Nuseibeh, H.Z.; Amro, A.A. Competitiveness in the Era of Circular Economy and Digital Innovations: An Integrative Literature Review. Sustainability 2025, 17, 4599. [Google Scholar] [CrossRef]
- Ellström, D.; Holtström, J.; Berg, E.; Josefsson, C. Dynamic Capabilities for Digital Transformation. J. Strategy Manag. 2021, 15, 272–286. [Google Scholar] [CrossRef]
- Lochana, K. A Study on Customer Experience Management in The Digital Age at Savantec Automation. Int. J. Sci. Res. Eng. Manag. 2025, 9, 1–9. [Google Scholar] [CrossRef]
- Manthiou, A.; Hickman, E.; Klaus, P. Beyond Good and Bad: Challenging the Suggested Role of Emotions in Customer Experience (CX) Research. J. Retail. Consum. Serv. 2020, 57, 102218. [Google Scholar] [CrossRef]
- Urdea, A.-M.; Constantin, C.; Purcaru, I.-M. Implementing Experiential Marketing in the Digital Age for a More Sustainable Customer Relationship. Sustainability 2021, 13, 1865. [Google Scholar] [CrossRef]
- Mihardjo, L.W.W.; Sasmoko, S.; Rukmana, R. Customer Experience and Organizational Agility Driven Business Model Innovation to Shape Sustainable Development. Pol. J. Manag. Stud. 2019, 20, 293–304. [Google Scholar] [CrossRef]
- Kim, C.-G.; Yang, O.-S. Global Companies’ Dynamic Response to Business Environment Uncertainty through Digital Transformation: Sustainable Digital Quality–Customer Value–Market Performance Relationships. Sustainability 2024, 16, 6541. [Google Scholar] [CrossRef]
- Annarelli, A.; Battistella, C.; Nonino, F. A Framework to Evaluate the Effects of Organizational Resilience on Service Quality. Sustainability 2020, 12, 958. [Google Scholar] [CrossRef]
- Neumann, K.; van Erp, T.; Steinhöfel, E.; Sieckmann, F.; Kohl, H. Patterns for Resilient Value Creation: Perspective of the German Electrical Industry during the COVID-19 Pandemic. Sustainability 2021, 13, 6090. [Google Scholar] [CrossRef]
- Ragmoun, W. IT Capabilities, Strategic Flexibility and Organizational Resilience in SMEs Post-COVID-19: A Mediating and Moderating Role of Big Data Analytics Capabilities. Glob. J. Flex. Syst. Manag. 2022, 24, 123–142. [Google Scholar] [CrossRef] [PubMed]
- Choi, S.B.; Lee, W.R.; Kang, S. Entrepreneurial Orientation, Resource Orchestration Capability, Environmental Dynamics and Firm Performance: A Test of Three-Way Interaction. Sustainability 2020, 12, 5415. [Google Scholar] [CrossRef]
- Dieterle, A.-K.; Duchek, S. Implementing Strategic Resilience Through Cooperation Projects with Start-Ups: A Multiple Case Study. Schmalenbach J. Bus. Res. 2023, 75, 549–586. [Google Scholar] [CrossRef]
- Zhang, X.; Bao, X. Sustainable Transformation: The Impact of Climate Risk Perception on Corporate Operational Resilience in China. Sustainability 2025, 17, 3387. [Google Scholar] [CrossRef]
- Mushangai, D. Dynamic Capabilities: Axiomatic Formation of Firms’ Competitive Competencies. Soc. Sci. Humanit. Open 2023, 8, 100654. [Google Scholar] [CrossRef]
- Indriyani, E.P.; Suhariadi, F.; Lestari, Y.D.; Aldhi, I.F.; Rahmawati, E.; Hardaningtyas, D.; Abbas, A. Sustaining Infrastructure Firm Performance Through Strategic Orientation: Competitive Advantage in Dynamic Environments. Sustainability 2025, 17, 1194. [Google Scholar] [CrossRef]
- Kompaniets, O.R. Sustainable Competitive Advantages for a Nascent Wine Country: An Example from Southern Sweden. Compet. Rev. Int. Bus. J. 2021, 32, 376–390. [Google Scholar] [CrossRef]
- Fathi, M.; Yousefi, N.; Vatanpour, H.; Peiravian, F. The Effect of Organizational Resilience and Strategic Foresight on Firm Performance: Competitive Advantage as Mediating Variable. Iran. J. Pharm. Res. 2021, 20, 497–510. [Google Scholar] [CrossRef] [PubMed]
- Thị, U.N.; Van, M.H.; Mahmud, I.; Vu, T.T.L. Innovation and the Sustainable Competitive Advantage of Young Firms: A Strategy Implementation Approach. Sustainability 2023, 15, 10555. [Google Scholar] [CrossRef]
- Pitelis, C.N.; Teece, D.J.; Yang, H. Dynamic Capabilities and MNE Global Strategy: A Systematic Literature Review-Based Novel Conceptual Framework. J. Manag. Stud. 2023, 61, 3295–3326. [Google Scholar] [CrossRef]
- Chaudhuri, R.; Chatterjee, S.; Mariani, M.M.; Wamba, S.F. Assessing the Influence of Emerging Technologies on Organizational Data Driven Culture and Innovation Capabilities: A Sustainability Performance Perspective. Technol. Forecast. Soc. Change 2023, 200, 123165. [Google Scholar] [CrossRef]
- Ali, A.; Jadoon, I.A. The Value Relevance of Corporate Sustainability Performance (CSP). Sustainability 2022, 14, 9098. [Google Scholar] [CrossRef]
- AlKhars, M.; Masoud, M.; Al-Nasser, A.; Alsubai’e, M.S. Sustainable Practices and Firm Competitiveness: An Empirical Analysis of the Saudi Arabian Energy Sector. Discov. Sustain. 2024, 5, 146. [Google Scholar] [CrossRef]
- Asbullah, M.; Tarigan, B.A. Sustainability Practices in Small Business Ventures: Assessing the Integration of Environmental and Social Responsibility in Entrepreneurial Ventures. Int. J. Bus. Law Educ. 2024, 5, 1609–1619. [Google Scholar] [CrossRef]
- Frempong, M.F.; Mu, Y.; Adu-Yeboah, S.S.; Hossin, M.A.; Adu-Gyamfi, M. Corporate Sustainability and Firm Performance: The Role of Green Innovation Capabilities and Sustainability-Oriented Supplier–Buyer Relationship. Sustainability 2021, 13, 10414. [Google Scholar] [CrossRef]
- Vrontis, D.; Chaudhuri, R.; Chatterjee, S. Adoption of Digital Technologies by SMEs for Sustainability and Value Creation: Moderating Role of Entrepreneurial Orientation. Sustainability 2022, 14, 7949. [Google Scholar] [CrossRef]
- Öztürk, N. Dynamic Capabilities Theory for Sustainable Development. In Integrating Organizational Theories with Sustainable Development; IGI Global: Hershey, PA, USA, 2024; pp. 171–172. [Google Scholar] [CrossRef]
- Wernerfelt, B. A Resource-based View of the Firm. Strateg. Manag. J. 1984, 5, 171–180. [Google Scholar] [CrossRef]
- Pereira, A.; Pereira, V.S. Resource-Based View and Contingent Perspective on The Relationship between Geographic Diversification of Businesses and Organizational Performance. Braz. Bus. Rev. 2023, 20, 157–175. [Google Scholar] [CrossRef]
- Patrício, V.; Costa, R.L.D.; da Costa, A.B.; Carvalho, H.; Pereira, L.; Dias, Ã.; Gonçalves, R. Investigation Model of Sensing, Seizing and Reconfiguring Capabilities. Int. J. Value Chain Manag. 2022, 13, 395–421. [Google Scholar] [CrossRef]
- Beamish, P.W.; Chakravarty, D. Using the Resource-Based View in Multinational Enterprise Research. J. Manag. 2021, 47, 1861–1877. [Google Scholar] [CrossRef]
- Billi, A.; Bernardo, A. The Effects of Digital Transformation, IT Innovation, and Sustainability Strategies on Firms’ Performances: An Empirical Study. Sustainability 2025, 17, 823. [Google Scholar] [CrossRef]
- Carmona, L.J.D.M. Analyzing the Path of Resource-Based and Dynamic Capabilities Theories for Explaining the Differentiated Performance of Firms. Rev. De Negócios 2023, 27, 107. [Google Scholar] [CrossRef]
- Noor, M.M.; Shanmugam, J.K.; Shabri, S.M.; Mochtar, R.A.F.; Ya, W.K.H.W. A Conceptual Framework to Examine the Time-Lag Effect of ICT Investment on Firm Performance. Int. J. Res. Innov. Soc. Sci. 2025, 9, 1660–1669. [Google Scholar] [CrossRef]
- Willie, M.M. Leveraging Digital Resources: A Resource-Based View Perspective. Gold. Ratio Hum. Resour. Manag. 2024, 5, 1–14. [Google Scholar] [CrossRef]
- Mallik, M.A.; Yasmeen, H.; Begum, N.; Islam, M.S.; Ahmed, S.J. Comparative Studies of Different Fuzzy-C-Means Clustering Algorithms for Machine Learning. Int. Res. J. Innov. Eng. Technol. 2025, 9, 400–406. [Google Scholar] [CrossRef]
- Bezdek, J.C.; Ehrlich, R.; Full, W.E. FCM: The Fuzzy c-Means Clustering Algorithm. Comput. Geosci. 1984, 10, 191–203. [Google Scholar] [CrossRef]
- Bora, D.J.; Mishra, M. Comparative Evaluation of Hard and Soft Clustering for Precise Brain Tumor Segmentation in MR Imaging. J. Adv. Math. Comput. Sci. 2025, 40, 127–141. [Google Scholar] [CrossRef]
- Rauch, C.B.; Addison, U.; Floyd, M.; Goel, P.; Karneeb, J.; Kulhanek, R.; Larue, O.; Ménager, D.; Mainali, M.; Molineaux, M.; et al. Algorithmic Decision-Making in Difficult Scenarios. Proc. AAAI Symp. Ser. 2024, 3, 583–585. [Google Scholar] [CrossRef]
- Apostolopoulos, I.D.; Groumpos, P.P. Fuzzy Cognitive Maps: Their Role in Explainable Artificial Intelligence. Appl. Sci. 2023, 13, 3412. [Google Scholar] [CrossRef]
- Raha, A.; Yaqub, M.Z.; Ali, M.; Srećković, M.; Windsperger, J. (Re)Configurations in Digitally Transformed Dynamic Networks. Manag. Decis. Econ. 2025, 46, 4297–4302. [Google Scholar] [CrossRef]
- Bari, N.; Chimhundu, R.; Chan, K.-C. Dynamic Capabilities to Achieve Corporate Sustainability: A Roadmap to Sustained Competitive Advantage. Sustainability 2022, 14, 1531. [Google Scholar] [CrossRef]
- Praveenraj, D.D.W.; Sudha, E.; Ravi, H.; Vedapradha, R.; Ashok, J. Role of Social Media in the Digital Transformation of Business. In Global Perspectives on Social Media Usage Within Governments; IGI Global: Hershey, PA, USA, 2023; pp. 48–67. [Google Scholar] [CrossRef]
- Rueda, L.R.B.; Galvis, J.F.R.; Garavito-Hernández, Y. Relational Model for the Development of Dynamic Skills Based on Bibliometric Analysis. Rev. Venez. De Gerenc. 2022, 27, 835–853. [Google Scholar] [CrossRef]
- Sundowo, A.W.; Hermawan, A.; Wijayanto, D.; Ikhsan, M.; Rachmad, F.; Kuswoyo, Y.; Sherly Anggraini, S. Transformative Adaptive Leadership in The Digital Age: A Systematic Review of Emerging Paradigms and Socio-Economic Implications for Organizational Resilience. J. Soc. Econ. Res. 2024, 6, 128–136. [Google Scholar] [CrossRef]
- Brown, T.A. Confirmatory Factor Analysis for Applied Research, 2nd ed.; The Guilford Press: New York, NY, USA, 2015. [Google Scholar]
- Mulyana, E.H.; Jumadi, J.; Bayu, A.; Wahana, A. Hybrid Multiple Criteria Decision and Fuzzy C-Means for Procurement. J. Phys. Conf. Ser. 2019, 1402, 077001. [Google Scholar] [CrossRef]
- de Hierro, A.F.R.L.; Sánchez, M.; Puente-Fernández, D.; Montoya-Juárez, R.; Roldán, C. A Fuzzy Delphi Consensus Methodology Based on a Fuzzy Ranking. Mathematics 2021, 9, 2323. [Google Scholar] [CrossRef]
- Macmillan, T. The Delphi Technique. In Proceedings of the Annual Meeting of the California Junior Colleges Associations Committee on Research and Development, Monterey, CA, USA, 3–5 May 1971. [Google Scholar]
- Scott, T.E.; Costich, M.; Fiorino, E.K.; Black, N.P. Using a Modified Delphi Methodology to Identify Essential Telemedicine Skills for Pediatric Residents. Acad. Pediatr. 2022, 23, 511–517. [Google Scholar] [CrossRef] [PubMed]
- Shashiashvili, N.S.N. Use of the Delphi Technique in Pharmaceutical and Health Services Research. Economics 2024, 106, 63–67. [Google Scholar] [CrossRef]
- Ali, A.H.; Kareem, M.M.; Sabbar, B.M.; Monir, H.Q.M.; Ibrahim, R.K.; Mnati, M.J. Based on Static and Dynamic: Fuzzy Logic-Based Clustering Optimization for Wireless Sensor Networks. In Proceedings of the Conference: 2024 International Conference on Advances in Modern Age Technologies for Health and Engineering Science (AMATHE), Shivamogga, India, 9–10 May 2024. [Google Scholar] [CrossRef]
- Beiderbeck, D.; Frevel, N.; von der Gracht, H.A.; Schmidt, S.L.; Schweitzer, V.M. Preparing, Conducting, and Analyzing Delphi Surveys: Cross-Disciplinary Practices, New Directions, and Advancements. MethodsX 2021, 8, 101401. [Google Scholar] [CrossRef]
- Likert, R. A Technique for the Measurement of Attitudes. Arch. Psychol. 1932, 22, 1–55. [Google Scholar]
- Moss, P.; Hartley, N.; Newcomb, D.; Russell, T. Measuring the Success of a Project ECHO Implementation: Results from an International e-Delphi Study. Glob. Implement. Res. Appl. 2022, 2, 179–194. [Google Scholar] [CrossRef]
- Primasari, D.; Muchtadiabillah, K.Z.; Riana, F. Application of Fuzzy C Means and Topsis in Warehouse Selection at PT. Warung Islami Bogor. J. Ris. Inform. 2023, 5, 311–320. [Google Scholar] [CrossRef]
- Li, Z.; Chen, S.; Pei, L.; Chu, J.; Song, J. Teacher Allocation and Evaluation Based on Fuzzy C-Means Clustering. Mob. Inf. Syst. 2022, 2022, 1–9. [Google Scholar] [CrossRef]
- Kline, R.B. Principles and Practice of Structural Equation Modeling, 4th ed.; The Guilford Press: New York, NY, USA, 2016. [Google Scholar]
- Hair, J.F.; Gabriel, M.L.D.S.; da Silva, D.; Braga, S.S. Development and Validation of Attitudes Measurement Scales: Fundamental and Practical Aspects. RAUSP Manag. J. 2019, 54, 490–507. [Google Scholar] [CrossRef]
- Fornell, C.; Larcker, D.F. Evaluating Structural Equation Models with Unobservable Variables and Measurement Error. J. Mark. Res. 1981, 18, 39–50. [Google Scholar] [CrossRef]
- Lomax, R.G.; Schumacker, R.E. A Beginner’s Guide to Structural Equation Modeling, 5th ed.; Routledge: New York, NY, USA, 2022. [Google Scholar]
- Hu, L.; Bentler, P.M. Cutoff Criteria for Fit Indexes in Covariance Structure Analysis: Conventional Criteria versus New Alternatives. Struct. Equ. Model. A Multidiscip. J. 1999, 6, 1–55. [Google Scholar] [CrossRef]
- Schreiber, J.B. Core Reporting Practices in Structural Equation Modeling. Res. Soc. Adm. Pharm. 2008, 4, 83–97. [Google Scholar] [CrossRef]
- Hu, Q.; Promthep, K.; Eakronnarongchai, W. Development and Validation of a Structural Equation Model for Physical Health Promotion Based on Psychosocial Factors among University Students in Ningbo City. Int. J. Sociol. Anthropol. Sci. Rev. 2025, 6, 107–114. [Google Scholar] [CrossRef]
- Piller, F.; Vossen, A.; Ihl, C. From Social Media to Social Product Development: The Impact of Social Media on Co-Creation of Innovation. Die Unternehm. 2012, 66, 7–27. [Google Scholar] [CrossRef]
- Islam, S.; Muhamad, N.; Leong, V.S.; Sumardi, W.H. Value Co-Creation in the Social Media Platform. In Digitalisation and Organisation Design, 1st ed.; Routledge: Oxfordshire, England, 2022; pp. 137–155. [Google Scholar] [CrossRef]
- Halale, S.; Gangadharan, G.R.; Uden, L. Enhancing Cocreation Using Social Media. IT Prof. 2015, 17, 40–45. [Google Scholar] [CrossRef]
- Patil, S.R.; Reddy, P.S.; Premalatha, K.P. Data as a Strategic Asset: A Study. In Future-Proofing Emerging Technologies for Business Transformation; IGI Global: Hershey, PA, USA, 2025; pp. 225–254. [Google Scholar] [CrossRef]
- Mohapatra, A.G.; Mohanty, A.; Mohanty, S.K.; Mahalik, N.P.; Nayak, S. Personalization and Customer Experience in the Era of Data-Driven Marketing. In Artificial Intelligence-Enabled Businesses: How to Develop Strategies for Innovation, 1st ed.; Sweta, D., Mohit, M., Vishal, J., Geetha, S., Eds.; Wiley: Hoboken, NJ, USA, 2024; pp. 467–511. [Google Scholar] [CrossRef]
- Asare-Kyire, L.; Bonsu, C.A.; Appienti, W.A.; Ackah, O. Organizational Resilience, Innovation and Firm Performance: Moderating Role of Social Ties. Open J. Bus. Manag. 2023, 11, 2034–2050. [Google Scholar] [CrossRef]
- Vinekar, V.; Teng, J.T.C. The Resource-Based View of IT Business Value: Complementary Investments or Embedded Knowledge? J. Inf. Knowl. Manag. 2012, 11, 1–13. [Google Scholar] [CrossRef]
- Mboungou, M.S. Looking Forward to the Debate of Future Business towards Digital Transformation. i-manager’s J. Manag. 2024, 18, 1–20. [Google Scholar] [CrossRef]
- Migdadi, M.M. Knowledge Management, Customer Relationship Management and Innovation Capabilities. J. Bus. Ind. Mark. 2020, 36, 111–124. [Google Scholar] [CrossRef]
- Evenseth, L.L.; Sydnes, M.; Gausdal, A.H. Building Organizational Resilience Through Organizational Learning: A Systematic Review. Front. Commun. 2022, 7, 837386. [Google Scholar] [CrossRef]
- Tariq, M.U. Unlocking Competitive Edge: Harnessing the Power of Collaborative Innovation. In Open Innovation Strategies for Effective Competitive Advantage; IGI Global: Hershey, PA, USA, 2025; pp. 315–344. [Google Scholar] [CrossRef]
- Subrahmanyam, S. Strategic Collaboration and Partnerships in R&D for Innovation. In Research and Development Practices in Innovation; IGI Global: Hershey, PA, USA, 2025; pp. 283–314. [Google Scholar] [CrossRef]
- Mokkapati, C.; Goel, P.; Renuka, A.K. Driving Efficiency and Innovation through Cross-Functional Collaboration in Retail IT3. J. Quantum Sci. Technol. 2024, 1, 35–49. [Google Scholar] [CrossRef]
- Agarwal, V. Novel Fuzzy Clustering Algorithm for Fuzzy Data. In Proceedings of the 2015 Eighth International Conference on Contemporary Computing (IC3), Noida, India, 20–22 August 2015. [Google Scholar] [CrossRef]
- Lotfi, M.; Sodhi, M.S. Resilient Agility under the Practice-Based View. Prod. Plan. Control 2022, 35, 670–682. [Google Scholar] [CrossRef]
- Nitlarp, T.; Kiattisin, S. The Impact Factors of Industry 4.0 on ESG in the Energy Sector. Sustainability 2022, 14, 9198. [Google Scholar] [CrossRef]
- Algazo, F.A.; Hajjaj, R.Y.; Aldahabi, Z.M. Digital Transformation and Organization Performance. Int. J. Res. Publ. Rev. 2024, 5, 4054–4059. [Google Scholar] [CrossRef]
- Michelotto, F.; Jóia, L.A. Organizational Digital Transformation Readiness: An Exploratory Investigation. J. Theor. Appl. Electron. Commer. Res. 2024, 19, 3283–3304. [Google Scholar] [CrossRef]
- Stroumpoulis, A.; Kopanaki, E. Examining the Relationship Between Sustainable Strategies, Digital Transformation and Organizational Context: Evidence from 3PL Companies in Greece. Sustainability 2025, 17, 8846. [Google Scholar] [CrossRef]





| Construct Group | Constructs | Theoretical Role | Functional Contribution |
|---|---|---|---|
| Digital Resources | SMU, DTN | Strategic assets (RBV) | Provide technological and informational inputs that initiate digital resource orchestration, fostering data integration, knowledge sharing and resource leverage. |
| Dynamic Capabilities (Internal Mediators) | CNS, SIN, CEX, ORE | Adaptive and transformative mechanisms (DCT) | Convert digital resources into layered capabilities that promote organizational learning, agility, and continuous innovation within a hierarchical capability development process. |
| Strategic Mediator | CAE | Performance consolidator | Integrates dynamic capabilities into sustained market strength, differentiation, and strategic competitiveness. |
| Final Outcome | SBP | Ultimate performance indicator | Reflects long-term competitiveness and sustainability through digitally enabled resilience and alignment with the SDGs. |
| Parameter | Value | Description |
|---|---|---|
| ) | = 2 | Single cluster representing overall consensus (weighted centroid) |
| ) | = 2.0 | Controls the degree of fuzziness (Standard in FCM formulation) |
| ) | = 0.01 | Stopping criterion: iteration ends when the difference between centroids is less than 0.01 |
| = 6.5 | Predefined initial centers randomly or based on preliminary data mean values | |
| Consensus threshold | ≥6.0 (Likert mean) | Rule for accepting consensus: items accepted if one centroid ≥6.0 |
| No. | Question | One Centroid (Consensus Threshold ≥ 6.0) | Consensus |
|---|---|---|---|
| Social Media Use (SMU) | |||
| SMU1 | Your company utilizes social media to build a positive corporate image | 6.805 | Achieved |
| SMU2 | Your company utilizes social media for advertising and sales promotion | 6.890 | Achieved |
| SMU3 | Your company utilizes social media to share information with customers | 6.686 | Achieved |
| SMU4 | Your company utilizes social media to sell products or services | 6.648 | Achieved |
| SMU5 | Your company utilizes social media to strengthen customer relationships, such as applying CRM systems | 6.723 | Achieved |
| SMU6 | Your company utilizes social media to collect customer feedback | 6.755 | Achieved |
| Digital Transformation (DTN) | |||
| DTN1 | Your management supports digital transformation initiatives, for example, through the utilization of big data analytics, digital apps, and online platforms | 6.524 | Achieved |
| DTN2 | Digital transformation is essential for making business operations more agile | 6.793 | Achieved |
| DTN3 | Digital transformation helps modernize your business | 6.706 | Achieved |
| DTN4 | Your management encourages employees to participate in digital transformation training | 6.564 | Achieved |
| DTN5 | Digital transformation strengthens organizational management | 6.471 | Achieved |
| DTN6 | Digital transformation enables effective management of business insights | 6.682 | Achieved |
| Collaboration Networks (CNS) | |||
| CNS1 | Your company strives to establish new collaboration networks | 6.567 | Achieved |
| CNS2 | Your company focuses on enhancing collaboration with existing networks | 6.524 | Achieved |
| CNS3 | Your company co-develops new products or services with collaboration networks, such as joint promotions | 6.439 | Achieved |
| CNS4 | Your company consistently supports CRM systems with collaboration networks | 6.401 | Achieved |
| CNS5 | Your company emphasizes adopting new technologies with collaboration networks | 6.529 | Achieved |
| Service Innovation (SIN) | |||
| SIN1 | Your management places high importance on delivering new services to customers. | 6.593 | Achieved |
| SIN2 | Your company develops innovative approaches for serving customers | 6.402 | Achieved |
| SIN3 | Your company applies new strategies to improve customer service | 6.646 | Achieved |
| SIN4 | Your company develops service innovations using advanced technologies and business insights | 6.633 | Achieved |
| SIN5 | Your company continuously improves service delivery approaches | 6.803 | Achieved |
| Customer Experience (CEX) | |||
| CEX1 | Your company emphasizes providing positive customer experiences before and after purchase. | 6.717 | Achieved |
| CEX2 | Your company leverages customer experiences from social media to improve business | 6.671 | Achieved |
| CEX3 | Your company collects customer data from social media to analyze for insights | 6.631 | Achieved |
| CEX4 | Your company analyzes customer data to enhance personalized services | 6.796 | Achieved |
| CEX5 | Our company incorporates customer needs from social media to provide timely services | 6.718 | Achieved |
| Organizational Resilience (ORE) | |||
| ORE1 | Your management demonstrates strong leadership in times of crisis, such as economic downturns or disasters | 6.598 | Achieved |
| ORE2 | Your company is resilient and prepared to face crises | 6.647 | Achieved |
| ORE3 | Your company has effective problem-solving approaches during crises | 6.471 | Achieved |
| ORE4 | Your company can manage crisis situations effectively | 6.604 | Achieved |
| ORE5 | Your company can cope with the consequences of crises | 6.667 | Achieved |
| ORE6 | Your company can quickly adapt after facing crises | 6.709 | Achieved |
| Competitive Advantage (CAE) | |||
| CAE1 | Your company offers products or services superior to competitors | 6.614 | Achieved |
| CAE2 | Your company demonstrates stronger management capabilities than competitors | 6.573 | Achieved |
| CAE3 | Your company achieves higher profitability than competitors | 6.553 | Achieved |
| CAE4 | Your company has a better corporate image than competitors | 6.553 | Achieved |
| CAE5 | Your company has a more competent management team than competitors | 6.510 | Achieved |
| CAE6 | Your company maintains stronger financial stability than competitors | 6.677 | Achieved |
| Sustainable Business Performance (SBP) | |||
| SBP1 | Your company has continuously increased sales | 6.679 | Achieved |
| SBP2 | Your company achieves sustained growth in profits | 6.724 | Achieved |
| SBP3 | Your company consistently gains market share | 6.599 | Achieved |
| SBP4 | Your company maintains continuous improvement in ROA | 6.605 | Achieved |
| SBP5 | Your company maintains continuous improvement in ROI | 6.558 | Achieved |
| SBP6 | Your company maintains continuous improvement in ROE | 6.593 | Achieved |
| SBP7 | Your company consistently engages in corporate social responsibility, such as supporting communities and creating local economic opportunities | 6.837 | Achieved |
| SBP8 | Your company pursues environmental sustainability policies, such as energy-saving technologies and renewable energy use. | 6.640 | Achieved |
| Demographic Factor | Classification | Respondent Count (n) | Proportion (%) |
|---|---|---|---|
| Gender | Male | 462 | 47.0 |
| Female | 520 | 53.0 | |
| Age range | 18–28 years (Z Generation) | 84 | 8.6 |
| 29–45 years (Y Generation) | 489 | 49.8 | |
| 46–60 years (X Generation) | 405 | 41.2 | |
| Above 61 years (Baby Boomers) | 4 | 0.4 | |
| Residence (Region in Thailand) | Bangkok Metropolitan | 215 | 21.9 |
| Central | 144 | 14.7 | |
| Northern | 131 | 13.3 | |
| Southern | 125 | 12.7 | |
| Eastern | 163 | 16.6 | |
| Western | 102 | 10.4 | |
| Northeastern | 102 | 10.4 | |
| Education Level | Below Bachelor’s Degree | 3 | 0.3 |
| Bachelor’s Degree | 333 | 33.9 | |
| Master’s Degree | 542 | 55.2 | |
| Doctoral Degree | 104 | 10.6 | |
| Years of Experience in the Retail Sector | 1–5 years | 235 | 23.9 |
| 6–10 years | 342 | 34.9 | |
| 11–15 years | 240 | 24.4 | |
| Above 15 years | 165 | 16.8 | |
| Position | Department Head | 205 | 20.9 |
| Middle Management | 247 | 25.1 | |
| Upper Management | 262 | 26.7 | |
| Top Executive | 268 | 27.3 | |
| Retail Type | Specialty Store | 162 | 16.5 |
| Shopping Center | 124 | 12.6 | |
| Department Store | 175 | 17.8 | |
| Community Mall | 135 | 13.7 | |
| Discount Store/Hypermarket | 154 | 15.7 | |
| Supermarket | 156 | 15.9 | |
| Convenience Store | 76 | 7.7 | |
| Total | 982 | 100 | |
| Constructs and Items | Factor Loading | R2 | α | CR | AVE |
|---|---|---|---|---|---|
| Social Media Use (SMU) | 0.944 | 0.946 | 0.746 | ||
| SMU1 | 0.897 | 0.804 | |||
| SMU2 | 0.894 | 0.798 | |||
| SMU3 | 0.841 | 0.706 | |||
| SMU4 | 0.855 | 0.732 | |||
| SMU5 | 0.843 | 0.710 | |||
| SMU6 | 0.851 | 0.724 | |||
| Digital Transformation (DTN) | 0.947 | 0.949 | 0.757 | ||
| DTN1 | 0.890 | 0.791 | |||
| DTN2 | 0.881 | 0.776 | |||
| DTN3 | 0.863 | 0.745 | |||
| DTN4 | 0.852 | 0.727 | |||
| DTN5 | 0.865 | 0.748 | |||
| DTN6 | 0.869 | 0.755 | |||
| Collaboration Networks (CNS) | 0.921 | 0.921 | 0.700 | ||
| CNS1 | 0.862 | 0.743 | |||
| CNS2 | 0.884 | 0.781 | |||
| CNS3 | 0.797 | 0.636 | |||
| CNS4 | 0.780 | 0.609 | |||
| CNS5 | 0.855 | 0.731 | |||
| Service Innovation (SIN) | 0.924 | 0.929 | 0.723 | ||
| SIN1 | 0.859 | 0.738 | |||
| SIN2 | 0.862 | 0.743 | |||
| SIN3 | 0.815 | 0.664 | |||
| SIN4 | 0.851 | 0.724 | |||
| SIN5 | 0.863 | 0.745 | |||
| Customer Experience (CEX) | 0.910 | 0.908 | 0.663 | ||
| CEX1 | 0.809 | 0.655 | |||
| CEX2 | 0.776 | 0.602 | |||
| CEX3 | 0.743 | 0.553 | |||
| CEX4 | 0.860 | 0.739 | |||
| CEX5 | 0.877 | 0.768 | |||
| Organizational Resilience (ORE) | 0.935 | 0.938 | 0.715 | ||
| ORE1 | 0.848 | 0.719 | |||
| ORE2 | 0.850 | 0.723 | |||
| ORE3 | 0.828 | 0.685 | |||
| ORE4 | 0.830 | 0.688 | |||
| ORE5 | 0.849 | 0.720 | |||
| ORE6 | 0.867 | 0.752 | |||
| Competitive Advantage (CAE) | 0.940 | 0.941 | 0.726 | ||
| CAE1 | 0.874 | 0.764 | |||
| CAE2 | 0.863 | 0.745 | |||
| CAE3 | 0.832 | 0.692 | |||
| CAE4 | 0.841 | 0.707 | |||
| CAE5 | 0.854 | 0.729 | |||
| CAE6 | 0.847 | 0.718 | |||
| Sustainable Business Performance (SBP) | 0.951 | 0.953 | 0.717 | ||
| SBP1 | 0.866 | 0.749 | |||
| SBP2 | 0.857 | 0.734 | |||
| SBP3 | 0.844 | 0.713 | |||
| SBP4 | 0.829 | 0.687 | |||
| SBP5 | 0.843 | 0.710 | |||
| SBP6 | 0.839 | 0.704 | |||
| SBP7 | 0.831 | 0.691 | |||
| SBP8 | 0.864 | 0.747 | |||
| Goodness-of-Fit Indicator | Criteria | SMU | DTN | CNS | SIN | CEX | ORE | CAE | SBP |
|---|---|---|---|---|---|---|---|---|---|
| χ2/df | ≤3 | 1.115 | 2.306 | 0.392 | 2.537 | 0.766 | 1.666 | 2.576 | 2.690 |
| AGFI | ≥0.9 | 0.992 | 0.984 | 0.998 | 0.985 | 0.995 | 0.988 | 0.982 | 0.976 |
| CFI | ≥0.9 | 1.000 | 0.998 | 1.000 | 0.999 | 1.000 | 0.999 | 0.998 | 0.996 |
| GFI | ≥0.9 | 0.998 | 0.995 | 1.000 | 0.997 | 0.999 | 0.996 | 0.994 | 0.989 |
| IFI | ≥0.9 | 1.000 | 0.998 | 1.000 | 0.998 | 1.000 | 0.999 | 0.998 | 0.996 |
| NFI | ≥0.9 | 0.999 | 0.997 | 1.000 | 0.998 | 1.000 | 0.997 | 0.996 | 0.993 |
| TLI | ≥0.9 | 1.000 | 0.996 | 1.002 | 0.996 | 1.001 | 0.998 | 0.995 | 0.993 |
| RMSEA | <0.08 | 0.011 | 0.036 | 0.000 | 0.040 | 0.000 | 0.026 | 0.040 | 0.042 |
| RMR | <0.05 | 0.005 | 0.008 | 0.002 | 0.007 | 0.003 | 0.006 | 0.008 | 0.009 |
| Goodness-of-Fit Indicator | Observed Score | Benchmark Criteria | Assessment |
|---|---|---|---|
| Chi-square (χ2) | 1780.551 | ||
| Degrees of freedom (df) | 997 | ||
| χ2/df | 1.786 | ≤3 | Satisfactory |
| AGFI | 0.921 | ≥0.9 | Satisfactory |
| CFI | 0.984 | ≥0.9 | Satisfactory |
| GFI | 0.930 | ≥0.9 | Satisfactory |
| IFI | 0.984 | ≥0.9 | Satisfactory |
| NFI | 0.964 | ≥0.9 | Satisfactory |
| TLI | 0.982 | ≥0.9 | Satisfactory |
| RMSEA | 0.028 | <0.08 | Satisfactory |
| RMR | 0.029 | <0.05 | Satisfactory |
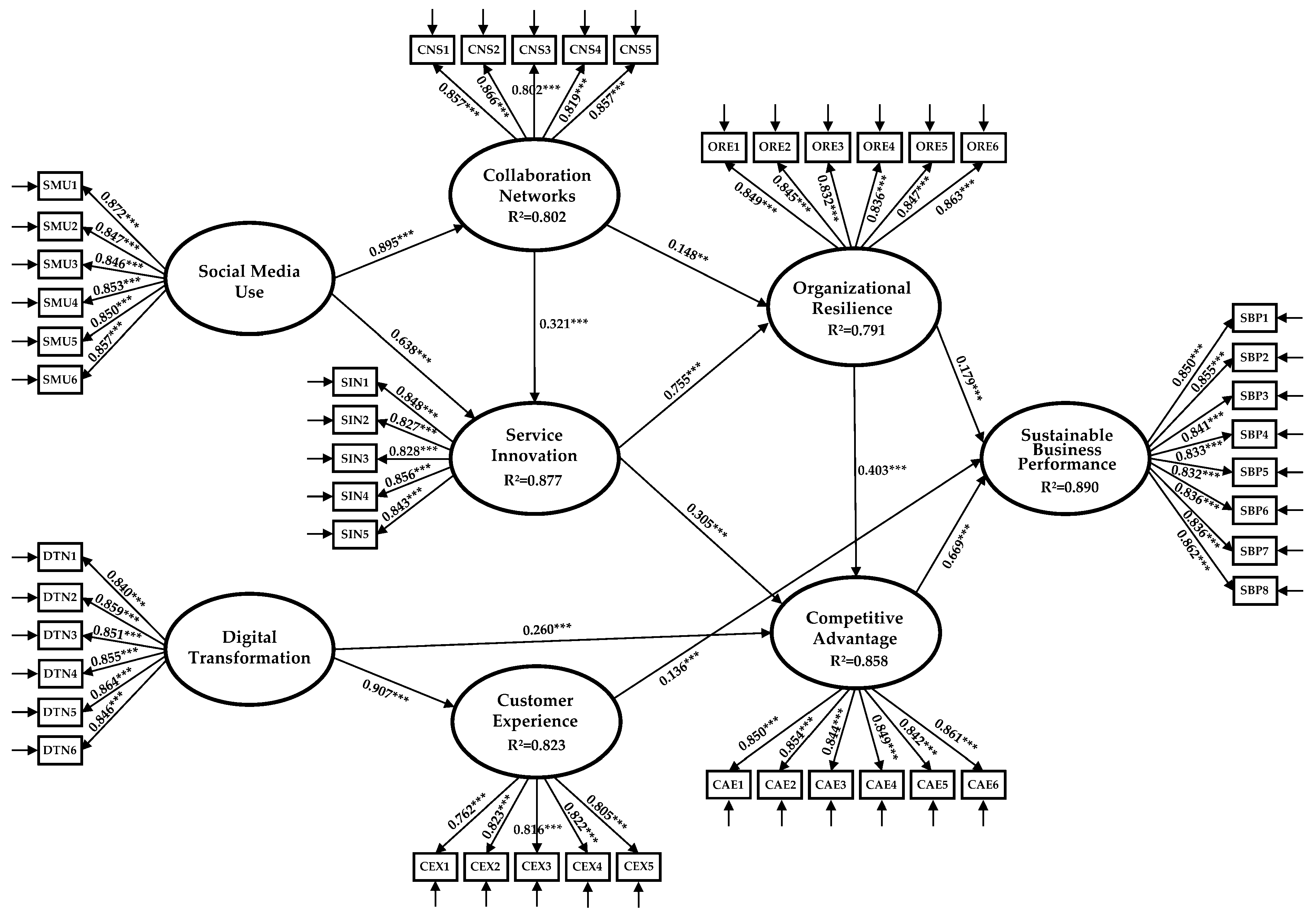
| Hypothesis | Path | Std β | S.E. | C.R. | p | Result |
|---|---|---|---|---|---|---|
| H1 | Social Media Use → Collaboration Networks | 0.895 | 0.028 | 30.103 | *** | Significant |
| H2 | Social Media Use → Service Innovation | 0.638 | 0.040 | 14.503 | *** | Significant |
| H3 | Digital Transformation → Competitive Advantage | 0.260 | 0.046 | 5.338 | *** | Significant |
| H4 | Digital Transformation → Customer Experience | 0.907 | 0.026 | 26.091 | *** | Significant |
| H5 | Collaboration Networks → Service Innovation | 0.321 | 0.041 | 7.636 | *** | Significant |
| H6 | Collaboration Networks → Organizational Resilience | 0.148 | 0.052 | 2.842 | ** | Significant |
| H7 | Service Innovation → Organizational Resilience | 0.755 | 0.057 | 13.517 | *** | Significant |
| H8 | Service Innovation → Competitive Advantage | 0.305 | 0.070 | 4.677 | *** | Significant |
| H9 | Customer Experience → Sustainable Business Performance | 0.136 | 0.030 | 5.079 | *** | Significant |
| H10 | Organizational Resilience → Competitive Advantage | 0.403 | 0.043 | 9.766 | *** | Significant |
| H11 | Organizational Resilience → Sustainable Business Performance | 0.179 | 0.035 | 4.851 | *** | Significant |
| H12 | Competitive Advantage → Sustainable Business Performance | 0.669 | 0.041 | 14.692 | *** | Significant |
| Focal Relationship and Indirect Path | Indirect Effect | Std β | 95% CI (Lower, Upper) | p | Mediation Type | |
|---|---|---|---|---|---|---|
| 1 | Social Media Use (SMU) → Sustainable Business Performance (SBP) | 0.561 | 0.048 | [0.514, 0.607] | *** | Full Mediation |
| SMU → CNS → ORE → SBP | 0.023 | 0.007 | [0.010, 0.037] | *** | Full Mediation | |
| SMU → CNS → ORE → CAE → SBP | 0.035 | 0.010 | [0.015, 0.056] | *** | Full Mediation | |
| SMU → CNS → SIN → ORE → SBP | 0.039 | 0.012 | [0.016, 0.062] | *** | Full Mediation | |
| SMU → CNS → SIN → ORE → CAE → SBP | 0.058 | 0.018 | [0.030, 0.102] | *** | Full Mediation | |
| SMU → CNS → SIN → CAE → SBP | 0.059 | 0.017 | [0.025, 0.093] | *** | Full Mediation | |
| SMU → SIN → ORE → SBP | 0.086 | 0.023 | [0.042, 0.130] | *** | Full Mediation | |
| SMU → SIN → ORE → CAE → SBP | 0.131 | 0.033 | [0.065, 0.195] | *** | Full Mediation | |
| SMU → SIN → CAE → SBP | 0.130 | 0.032 | [0.068, 0.192] | *** | Full Mediation | |
| 2 | Digital Transformation (DTN) → Sustainable Business Performance (SBP) | 0.298 | 0.054 | [0.245, 0.350] | *** | Full Mediation |
| DTN→ CEX → SBP | 0.123 | 0.021 | [0.083, 0.164] | *** | Full Mediation | |
| DTN→ CAE → SBP | 0.175 | 0.030 | [0.116, 0.232] | *** | Full Mediation |
Disclaimer/Publisher’s Note: The statements, opinions and data contained in all publications are solely those of the individual author(s) and contributor(s) and not of MDPI and/or the editor(s). MDPI and/or the editor(s) disclaim responsibility for any injury to people or property resulting from any ideas, methods, instructions or products referred to in the content. |
© 2025 by the authors. Licensee MDPI, Basel, Switzerland. This article is an open access article distributed under the terms and conditions of the Creative Commons Attribution (CC BY) license (https://creativecommons.org/licenses/by/4.0/).
Share and Cite
Morishita, I.; Pankham, S.; Lekcharoen, S. Advancing Sustainable Retail Performance Through Digital Transformation and Social Media Use: A Dual-Method FCM–SEM Approach in an Emerging Market. Sustainability 2025, 17, 10652. https://doi.org/10.3390/su172310652
Morishita I, Pankham S, Lekcharoen S. Advancing Sustainable Retail Performance Through Digital Transformation and Social Media Use: A Dual-Method FCM–SEM Approach in an Emerging Market. Sustainability. 2025; 17(23):10652. https://doi.org/10.3390/su172310652
Chicago/Turabian StyleMorishita, Ittipon, Sumaman Pankham, and Somchai Lekcharoen. 2025. "Advancing Sustainable Retail Performance Through Digital Transformation and Social Media Use: A Dual-Method FCM–SEM Approach in an Emerging Market" Sustainability 17, no. 23: 10652. https://doi.org/10.3390/su172310652
APA StyleMorishita, I., Pankham, S., & Lekcharoen, S. (2025). Advancing Sustainable Retail Performance Through Digital Transformation and Social Media Use: A Dual-Method FCM–SEM Approach in an Emerging Market. Sustainability, 17(23), 10652. https://doi.org/10.3390/su172310652

