How AI-Driven Personalization Shapes Green Purchasing Behavior Among Youth in Java Island
Abstract
1. Introduction
2. Theoretical Framework and Hypotheses
2.1. Green Purchasing Behavior and Sustainable Consumption
2.2. Environmental Knowledge and Environmental Attitude
2.3. AI-Driven Personalization and Consumer Decision-Making
2.4. Green Purchasing Intention and Green Purchasing Behavior
2.5. Conceptual Framework
3. Methods
3.1. Research Design
3.2. Population and Sampling
3.3. Data Collection
3.4. Variables and Measurement
3.5. Data Analysis
3.6. Ethical Considerations
4. Results
4.1. Measurement Model Evaluation
4.2. Structural Model Evaluation
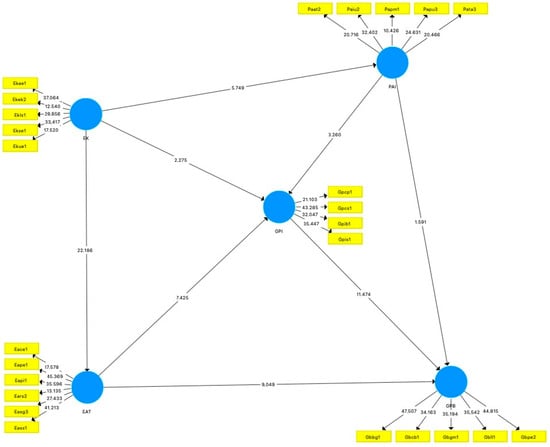
4.3. Validated Structural Equation Model
4.4. Mediation Analysis
4.5. Model Predictive Performance
4.6. Summary of Findings
5. Discussion
5.1. Interpretation of Key Relationships
5.2. Theoretical Contributions
5.3. Practical and Policy Implications
5.4. Boundary Conditions and Future Research
6. Conclusions
Author Contributions
Funding
Institutional Review Board Statement
Informed Consent Statement
Data Availability Statement
Conflicts of Interest
Abbreviations
| AI | Artificial Intelligence |
| PAI | Perception of AI-Driven Personalization |
| EK | Environmental Knowledge |
| EAT | Environmental Attitude |
| GPI | Green Purchasing Intention |
| GPB | Green Purchasing Behavior |
| TPB | Theory of Planned Behavior |
| PLS-SEM | Partial Least Squares Structural Equation Modeling |
| HTMT | Heterotrait–Monotrait Ratio |
| CR | Composite Reliability |
| AVE | Average Variance Extracted |
| CA | Cronbach’s Alpha |
| VIF | Variance Inflation Factor |
| SRMR | Standardized Root Mean Square Residual |
| NFI | Normed Fit Index |
| RMS Theta | Root Mean Square Theta |
| PLSpredict | PLS out-of-sample prediction procedure |
| LM | Liniar Model |
| SSO | Sum of Squares of Observations |
| SSE | Sum of Squared Errors |
| SDGs | Sustainable Development Goals |
Appendix A
| Latent Variable | Indicators | Statement Items |
|---|---|---|
| Environmental Knowledge. | Environmental knowledge for environmental protection | I have knowledge about how to effectively protect the environment. |
| I understand the importance of conserving natural resources in daily life. | ||
| I can explain simple ways to reduce environmental pollution. | ||
| Use environmental knowledge to improve efficiency and responsible consumption | I use environmental knowledge to improve efficiency and responsible consumption. | |
| I practice energy efficiency based on my environmental knowledge. | ||
| I reduce the use of single-use plastics based on environmental information I have learned. | ||
| Link sources of environmental knowledge to solving problems | I connect sources of environmental knowledge with efforts to solve environmental problems. | |
| I use environmental news to understand current ecological issues. | ||
| I use environmental articles or literature to find solutions to environmental problems. | ||
| Applying environmental knowledge for environmental issues | I apply environmental knowledge to address environmental issues. | |
| I apply environmental science in daily activities such as recycling. | ||
| I participate in social activities aimed at solving environmental problems. | ||
| Share environmental knowledge with the surrounding environment to foster sustainable consumption behavior | I share environmental knowledge with people around me to encourage sustainable consumption behavior. | |
| I invite others to care about the environment through social media. | ||
| I discuss with friends or family the importance of green consumption. | ||
| Environmental Attitude | Commitment for environmental safeguard | I am committed to preserving the environment. |
| I make environmental preservation a part of my life principles. | ||
| I consistently support environmental conservation activities in my community. | ||
| Responsible for sustainable environment | I am responsible for creating a sustainable environment. | |
| I feel a moral obligation to care for my surroundings. | ||
| I act with consideration for long-term environmental impact. | ||
| Provide environmental issues and problem solving | I care about environmental issues and strive to provide solutions. | |
| I follow the development of environmental issues and their solutions through various media. | ||
| I give advice to others on how to solve environmental problems. | ||
| Protect and Improve for the environment | I actively protect and improve environmental quality. | |
| I regularly take practical actions such as planting trees or cleaning up waste. | ||
| I support environmental restoration programs organized by the government or NGOs. | ||
| Share solution and problem solving for the damage | I share solutions to environmental damage with others. | |
| I disseminate information on how to repair environmental damage. | ||
| I share my personal experiences in dealing with environmental problems. | ||
| Support goods and services from environmentally responsible enterprises | I support products and services from companies that care about environmental issues in their business operations. | |
| I choose products from companies that apply sustainable business principles. | ||
| I read a company’s environmental policy before deciding to buy its product. | ||
| Perception of AI- Driven Tools. (PAI) | Personalized marketing messages and offers | Personalized marketing messages and offers attract my attention more than general ones. |
| I am more interested in product recommendations that match my needs. | ||
| I pay more attention to ads customized based on my preferences. | ||
| Trust in AI | I trust tools powered by artificial intelligence (AI). | |
| I believe AI provides objective and neutral recommendations. | ||
| I feel safe using services operated by AI-based systems. | ||
| Ease of use | I find AI-based tools easy to use. | |
| I have no difficulty understanding features in AI-based tools. | ||
| I can use AI-based applications without much help. | ||
| Perceived usefulness | I find AI-based tools useful. | |
| I feel the use of AI improves my efficiency. | ||
| I think AI helps me make more accurate decisions. | ||
| Attitude toward AI | I have a positive attitude toward the use of AI. | |
| I support the application of AI in various aspects of modern life. | ||
| I believe AI can bring positive impacts if used ethically. | ||
| Intention to use | I intend to use AI-powered tools in my activities. | |
| I plan to continue using AI-based tools in my daily life. | ||
| I am willing to try new AI technologies to make my tasks easier. | ||
| Green Purchasing Intention | Consider purchasing organic products | I consider buying organic products. |
| I often look for information about available organic products. | ||
| I believe that buying organic products is a form of environmental responsibility. | ||
| Consider switching to another brand | I consider switching to brands that are more environmentally friendly. | |
| I am open to trying new eco-friendly products. | ||
| I don’t mind changing brands for sustainability reasons. | ||
| Intend to buy organic products | I intend to buy organic products. | |
| I plan to buy organic products regularly. | ||
| I will choose organic products more often if the price is affordable. | ||
| Intend to switch to an organic version of a product | I intend to replace products I usually use with more eco-friendly versions. | |
| I am ready to stop using old products if an eco-friendly version is available. | ||
| I plan to gradually replace daily needs with organic products. | ||
| Green Purchasing Behavior | Choose to buy environmentally friendly products | I choose to buy environmentally friendly products. |
| I consciously avoid products that are not eco-friendly. | ||
| I always consider environmental impact before purchasing products. | ||
| Prefer environmentally friendly products when qualities are similar | I prefer eco-friendly products over regular ones if the quality is similar. | |
| I will choose eco-friendly products even if they are slightly more expensive. | ||
| I feel satisfied buying products that do not harm the environment. | ||
| Look at the label to check environmental impact | I check ingredient labels to ensure products do not contain harmful materials. | |
| I read packaging labels to find out if products contain hazardous substances. | ||
| I look for environmental certification logos before buying products. | ||
| Buy green products despite higher prices | I still buy eco-friendly products even if they cost more. | |
| I am willing to pay more for products with lower environmental impact. | ||
| I believe higher prices are worth the environmental benefits. | ||
| Green marketing influence | I buy products because of green marketing strategies, not just regular advertisements. | |
| I trust products promoted with sustainability approaches more. | ||
| I choose products based on the environmental values they represent. |
References
- Margariti, K.; Hatzithomas, L.; Boutsouki, C. Elucidating the gap between green attitudes, intentions, and behavior through the prism of greenwashing concerns. Sustainability 2024, 16, 5108. [Google Scholar] [CrossRef]
- Pratiwi, F.S. BPS: Penduduk Indonesia Diproyeksi Capai 328,93 Juta Pada 2050. Available online: https://dataindonesia.id/varia/detail/bps-penduduk-indonesia-diproyeksi-capai-32893-juta-pada-2050 (accessed on 15 February 2025).
- Ullah, A.; Tekbaş, M.; Doğan, M. The impact of economic growth, natural resources, urbanization and biocapacity on the ecological footprint: The case of Turkey. Sustainability 2023, 15, 12855. [Google Scholar] [CrossRef]
- Shang, W.; Zhu, R.; Liu, W.; Liu, Q. Understanding the influences on green purchase intention with moderation by sustainability awareness. Sustainability 2024, 16, 4688. [Google Scholar] [CrossRef]
- Zhang, W.; Xu, R.; Jiang, Y.; Zhang, W. How environmental knowledge management promotes employee green behavior: An empirical study. Int. J. Environ. Res. Public Health 2021, 18, 4738. [Google Scholar] [CrossRef]
- Shrirame, V.; Sabade, J.; Soneta, H.; Vijayalakshmi, M. Consumer behavior analytics using machine learning algorithms. In Proceedings of the 2020 IEEE International Conference on Electronics, Computing and Communication Technologies (CONECCT), Bangalore, India, 2–4 July 2020; pp. 1–6. [Google Scholar]
- Surbakti, F.P.S.; Wang, W.; Indulska, M.; Sadiq, S. Factors influencing effective use of big data: A research framework. Inf. Manag. 2020, 57, 103146. [Google Scholar] [CrossRef]
- Raji, M.A.; Olodo, H.B.; Oke, T.T.; Addy, W.A.; Ofodile, O.C.; Oyewole, A.T. E-commerce and consumer behavior: A review of AI-powered personalization and market trends. GSC Adv. Res. Rev. 2024, 18, 066–077. [Google Scholar] [CrossRef]
- Surbakti, F.P.S.; Perdana, A.; Indulska, M.; Liono, J.; Arief, I.B. From data to decisions: Leveraging AI to enhance online travel agency operations. J. Inf. Technol. Teach. Cases 2024, 20438869241279130. [Google Scholar] [CrossRef]
- Yin, J.; Qiu, X.; Wang, Y. The Impact of AI-Personalized Recommendations on Clicking Intentions: Evidence from Chinese E-Commerce. J. Theor. Appl. Electron. Commer. Res. 2025, 20, 21. [Google Scholar] [CrossRef]
- Qiu, X.; Wang, Y.; Zeng, Y.; Cong, R. Artificial Intelligence Disclosure in Cause-Related Marketing: A Persuasion Knowledge Perspective. J. Theor. Appl. Electron. Commer. Res. 2025, 20, 193. [Google Scholar] [CrossRef]
- Cao, P.; Liu, S. The impact of artificial intelligence technology stimuli on sustainable consumption behavior: Evidence from ant forest users in China. Behav. Sci. 2023, 13, 604. [Google Scholar] [CrossRef]
- Ofori, D.; Nsiah-Sarfo, D.J.; Frimpong, S.E.; Buer, S.B. Determinants of green purchase and conservation behaviour among young consumers: Emerging economy perspective. Clean. Logist. Supply Chain 2025, 16, 100234. [Google Scholar] [CrossRef]
- Ajzen, I. The theory of planned behavior. Organ. Behav. Hum. Decis. Process. 1991, 50, 179–211. [Google Scholar] [CrossRef]
- Moon, S.-J. Investigating beliefs, attitudes, and intentions regarding green restaurant patronage: An application of the extended theory of planned behavior with moderating effects of gender and age. Int. J. Hosp. Manag. 2021, 92, 102727. [Google Scholar] [CrossRef]
- Sharma, K.; Aswal, C.; Paul, J. Factors affecting green purchase behavior: A systematic literature review. Bus. Strategy Environ. 2023, 32, 2078–2092. [Google Scholar] [CrossRef]
- Zheng, M.; Li, T.; Ye, J. The confluence of AI and big data analytics in Industry 4.0: Fostering sustainable strategic development. J. Knowl. Econ. 2025, 16, 5479–5515. [Google Scholar] [CrossRef]
- Aguirre, E.; Mahr, D.; Grewal, D.; De Ruyter, K.; Wetzels, M. Unraveling the personalization paradox: The effect of information collection and trust-building strategies on online advertisement effectiveness. J. Retail. 2015, 91, 34–49. [Google Scholar] [CrossRef]
- Rahnama, H.; Rajabpour, S. Identifying effective factors on consumers’ choice behavior toward green products: The case of Tehran, the capital of Iran. Environ. Sci. Pollut. Res. 2017, 24, 911–925. [Google Scholar] [CrossRef]
- Sohaib, O.; Alshemeili, A.; Bhatti, T. Exploring AI-enabled green marketing and green intention: An integrated PLS-SEM and NCA approach. Clean. Responsible Consum. 2025, 17, 100269. [Google Scholar] [CrossRef]
- Mekheimer, M. Technological self-efficacy, motivation, and contextual factors in advanced EFL e-learning: A mixed-methods study of strategy use and satisfaction. Humanit. Soc. Sci. Commun. 2025, 12, 677. [Google Scholar] [CrossRef]
- Davis, F.D. Perceived usefulness, perceived ease of use, and user acceptance of information technology. MIS Q. 1989, 13, 319–340. [Google Scholar]
- Kim, N.; Lee, K. Environmental consciousness, purchase intention, and actual purchase behavior of eco-friendly products: The moderating impact of situational context. Int. J. Environ. Res. Public Health 2023, 20, 5312. [Google Scholar] [CrossRef]
- Sheeran, P. Intention—Behavior relations: A conceptual and empirical review. Eur. Rev. Soc. Psychol. 2002, 12, 1–36. [Google Scholar] [CrossRef]
- Ministry of Education, Culture, Research, and Technology of the Republic of Indonesia. Higher Education Statistics Report 2024: Number of Active Undergraduate Students by Region and Province. Available online: https://www.bps.go.id/en/publication/2024/11/22/c20eb87371b77ee79ea1fa86/statistics-of-education-2024.html (accessed on 9 October 2025).
- Anderson, T.W.; Finn, J.D. The New Statistical Analysis of Data; Springer Science & Business Media: New York, NY, USA, 2012. [Google Scholar]
- Taufique, K.M.R.; Vaithianathan, S. A fresh look at understanding Green consumer behavior among young urban Indian consumers through the lens of Theory of Planned Behavior. J. Clean. Prod. 2018, 183, 46–55. [Google Scholar] [CrossRef]
- Liu, P.; Teng, M.; Han, C. How does environmental knowledge translate into pro-environmental behaviors?: The mediating role of environmental attitudes and behavioral intentions. Sci. Total Environ. 2020, 728, 138126. [Google Scholar] [CrossRef]
- Hair, J.F.; Risher, J.J.; Sarstedt, M.; Ringle, C.M. When to use and how to report the results of PLS-SEM. Eur. Bus. Rev. 2019, 31, 2–24. [Google Scholar] [CrossRef]
- Chin, W.W. The partial least squares approach to structural equation modeling. In Modern Methods for Business Research; Psychology Press: Abingdon, UK, 1998; pp. 295–336. [Google Scholar]
- Cheung, G.W.; Cooper-Thomas, H.D.; Lau, R.S.; Wang, L.C. Reporting reliability, convergent and discriminant validity with structural equation modeling: A review and best-practice recommendations. Asia Pac. J. Manag. 2024, 41, 745–783. [Google Scholar] [CrossRef]
- Kline, R.B. Principles and Practice of Structural Equation Modeling; Guilford Publications: New York, NY, USA, 2023. [Google Scholar]
- Chellappa, R.K.; Sin, R.G. Personalization versus privacy: An empirical examination of the online consumer’s dilemma. Inf. Technol. Manag. 2005, 6, 181–202. [Google Scholar] [CrossRef]
- Shmueli, G.; Sarstedt, M.; Hair, J.F.; Cheah, J.-H.; Ting, H.; Vaithilingam, S.; Ringle, C.M. Predictive model assessment in PLS-SEM: Guidelines for using PLSpredict. Eur. J. Mark. 2019, 53, 2322–2347. [Google Scholar] [CrossRef]
- Jachimowicz, J.M.; Duncan, S.; Weber, E.U.; Johnson, E.J. When and why defaults influence decisions: A meta-analysis of default effects. Behav. Public Policy 2019, 3, 159–186. [Google Scholar] [CrossRef]
- Mertens, S.; Herberz, M.; Hahnel, U.J.; Brosch, T. The effectiveness of nudging: A meta-analysis of choice architecture interventions across behavioral domains. Proc. Natl. Acad. Sci. USA 2022, 119, e2107346118. [Google Scholar] [CrossRef]


| Construct | Items | Loading Factor | CA | Rho A | CR | AVE |
|---|---|---|---|---|---|---|
| EAT | Eace1 | 0.652 | 0.818 | 0.833 | 0.869 | 0.528 |
| Eape1 | 0.802 | |||||
| Eapi1 | 0.797 | |||||
| Ears2 | 0.567 | |||||
| Easg3 | 0.721 | |||||
| Eass1 | 0.789 | |||||
| EK | Ekae1 | 0.788 | 0.769 | 0.785 | 0.844 | 0.521 |
| Ekek2 | 0.583 | |||||
| Ekls1 | 0.766 | |||||
| Ekse1 | 0.752 | |||||
| Ekue1 | 0.704 | |||||
| GPB | Gbbg1 | 0.846 | 0.854 | 0.855 | 0.895 | 0.631 |
| Gbcb1 | 0.742 | |||||
| Gbgm1 | 0.775 | |||||
| Gbll1 | 0.788 | |||||
| Gbpe2 | 0.818 | |||||
| GPI | Gpcp1 | 0.732 | 0.785 | 0.792 | 0.861 | 0.607 |
| Gpcs1 | 0.804 | |||||
| Gpib1 | 0.797 | |||||
| Gpis1 | 0.783 | |||||
| PAI | Paat2 | 0.734 | 0.766 | 0.761 | 0.843 | 0.520 |
| Paiu2 | 0.805 | |||||
| Papm1 | 0.568 | |||||
| Papu3 | 0.756 | |||||
| Pata3 | 0.721 |
| Construct | EAT | EA | GPB | GPI | PAI |
|---|---|---|---|---|---|
| EAT | |||||
| EK | 0.814 | ||||
| GPB | 0.749 | 0.566 | |||
| GPI | 0.721 | 0.600 | 0.808 | ||
| PAI | 0.396 | 0.360 | 0.376 | 0.398 |
| Fit Indices | Values |
|---|---|
| Chi-squared (χ2) | 1108 |
| SRMR | 0.074 |
| NFI | 0.799 |
| RMS Theta | 0.128 |
| Items | EAT | EK | GPB | GPI | PAI |
|---|---|---|---|---|---|
| EAT | 1.566 | 1.841 | |||
| EK | 1.000 | 1.790 | 1.000 | ||
| GPB | |||||
| GPI | 1.565 | ||||
| PAI | 1.148 | 1.124 |
| Construct | R Square | R Square Adjusted |
|---|---|---|
| EAT | 0.436 | 0.435 |
| GPB | 0.553 | 0.550 |
| GPI | 0.373 | 0.369 |
| PAI | 0.077 | 0.075 |
| Hypothesis | Path | β | T-Statistics | p-Value | Supported |
|---|---|---|---|---|---|
| H1 | EK → GPI | 0.145 | 2.297 | 0.022 | * |
| H2 | EK → PAI | 0.278 | 5.608 | 0.000 | *** |
| H3 | EK → EAT | 0.661 | 22.423 | 0.000 | *** |
| H4a | EAT → GPI | 0.445 | 7.545 | 0.000 | *** |
| H4b | EAT → GPB | 0.366 | 9.151 | 0.000 | *** |
| H5a | PAI → GPI | 0.136 | 3.259 | 0.001 | *** |
| H5b | PAI → GPB | 0.056 | 1.574 | 0.116 | – |
| H6 | GPI → GPB | 0.444 | 11.494 | 0.000 | *** |
| Path | β | T-Statistics | p-Value | Supported |
|---|---|---|---|---|
| EK → EAT → GPB | 0.242 | 8.424 | 0.000 | *** |
| EAT → GPI → GPB | 0.198 | 6.011 | 0.000 | *** |
| EK → EAT → GPI → GPB | 0.131 | 5.870 | 0.000 | *** |
| EK → GPI → GPB | 0.064 | 2.282 | 0.023 | * |
| PAI → GPI → GPB | 0.060 | 3.101 | 0.002 | *** |
| EK → PAI → GPI → GPB | 0.017 | 2.542 | 0.011 | * |
| EK → PAI → GPB | 0.016 | 1.525 | 0.127 | – |
| EK → EAT → GPI | 0.294 | 7.283 | 0.000 | *** |
| EK → PAI → GPI | 0.038 | 2.656 | 0.008 | *** |
| Construct | SSO | SSE | Q2 (=1 − SSE/SSO) |
|---|---|---|---|
| EAT | 3072.000 | 2371.118 | 0.228 |
| EK | 2560.000 | 2560.000 | – |
| GPB | 2560.000 | 1697.354 | 0.337 |
| GPI | 2048.000 | 1597.190 | 0.220 |
| Items Indicator | PLS SEM | LM | ||||
|---|---|---|---|---|---|---|
| Q2_Predict | RMSE | MAE | Q2_Predict | RMSE | MAE | |
| Ears2 | 0.145 | 0.614 | 0.516 | 0.129 | 0.619 | 0.519 |
| Eape1 | 0.319 | 0.698 | 0.530 | 0.323 | 0.696 | 0.528 |
| Easg3 | 0.169 | 0.938 | 0.734 | 0.186 | 0.929 | 0.728 |
| Eass1 | 0.285 | 0.793 | 0.631 | 0.303 | 0.783 | 0.618 |
| Eapi1 | 0.266 | 0.767 | 0.596 | 0.277 | 0.761 | 0.600 |
| Eace1 | 0.173 | 0.638 | 0.517 | 0.160 | 0.644 | 0.523 |
| Gbgm1 | 0.128 | 0.856 | 0.667 | 0.124 | 0.858 | 0.663 |
| Gbcb1 | 0.183 | 0.701 | 0.549 | 0.183 | 0.701 | 0.552 |
| Gbll1 | 0.128 | 1.003 | 0.792 | 0.138 | 0.997 | 0.787 |
| Gbbg1 | 0.110 | 0.964 | 0.756 | 0.103 | 0.967 | 0.764 |
| Gbpe2 | 0.127 | 0.892 | 0.716 | 0.116 | 0.897 | 0.726 |
| Gpis1 | 0.168 | 0.724 | 0.567 | 0.171 | 0.723 | 0.571 |
| Gpcs1 | 0.155 | 0.791 | 0.610 | 0.151 | 0.792 | 0.612 |
| Gpcp1 | 0.070 | 0.833 | 0.622 | 0.065 | 0.836 | 0.624 |
| Gpib1 | 0.132 | 0.752 | 0.572 | 0.121 | 0.757 | 0.573 |
| Pata3 | 0.036 | 0.962 | 0.793 | 0.036 | 0.962 | 0.783 |
| Papu3 | 0.014 | 0.914 | 0.728 | 0.005 | 0.919 | 0.732 |
| Paat2 | 0.024 | 0.841 | 0.647 | 0.034 | 0.837 | 0.646 |
| Paiu2 | 0.032 | 0.959 | 0.776 | 0.025 | 0.963 | 0.777 |
| Papm1 | 0.050 | 0.852 | 0.658 | 0.042 | 0.856 | 0.669 |
Disclaimer/Publisher’s Note: The statements, opinions and data contained in all publications are solely those of the individual author(s) and contributor(s) and not of MDPI and/or the editor(s). MDPI and/or the editor(s) disclaim responsibility for any injury to people or property resulting from any ideas, methods, instructions or products referred to in the content. |
© 2025 by the authors. Licensee MDPI, Basel, Switzerland. This article is an open access article distributed under the terms and conditions of the Creative Commons Attribution (CC BY) license (https://creativecommons.org/licenses/by/4.0/).
Share and Cite
Surbakti, F.P.S.; Hutahaean, H.A.; Inderawati, M.M.W.; Madjid, J.M.; Sely, L.E.; Yee, Y.-M. How AI-Driven Personalization Shapes Green Purchasing Behavior Among Youth in Java Island. Sustainability 2025, 17, 9600. https://doi.org/10.3390/su17219600
Surbakti FPS, Hutahaean HA, Inderawati MMW, Madjid JM, Sely LE, Yee Y-M. How AI-Driven Personalization Shapes Green Purchasing Behavior Among Youth in Java Island. Sustainability. 2025; 17(21):9600. https://doi.org/10.3390/su17219600
Chicago/Turabian StyleSurbakti, Feliks Prasepta Sejahtera, Hotma Antoni Hutahaean, Maria Magdalena Wahyuni Inderawati, Jovan Moreno Madjid, Leonard Edward Sely, and Yann-May Yee. 2025. "How AI-Driven Personalization Shapes Green Purchasing Behavior Among Youth in Java Island" Sustainability 17, no. 21: 9600. https://doi.org/10.3390/su17219600
APA StyleSurbakti, F. P. S., Hutahaean, H. A., Inderawati, M. M. W., Madjid, J. M., Sely, L. E., & Yee, Y.-M. (2025). How AI-Driven Personalization Shapes Green Purchasing Behavior Among Youth in Java Island. Sustainability, 17(21), 9600. https://doi.org/10.3390/su17219600

