Abstract
Insurance companies are at risk of bankruptcy when their surplus becomes negative, making it necessary to observe the evolution of the surplus over time. In this study, the surplus evolution is assumed to be discrete, based on the fiscal year period. This study examines the surplus model in sharia insurance schemes, focusing on identifying shortcomings in existing models and developing a framework based on community needs. Specifically, this study highlights the potential integration of productive waqf with welfare benefits for fishermen. A systematic review was conducted by collecting scientific works from the Scopus, ScienceDirect, Dimensions, and Google Scholar databases, selected using the PRISMA approach. The results indicate that existing surplus models in sharia insurance schemes remain general and do not address specific community needs, such as fishermen’s welfare. This study provides insights into developing more inclusive and innovative surplus models by integrating productive waqf. These findings are expected to encourage the development of sharia insurance schemes oriented toward sustainability and improving fishermen’s welfare.
MSC:
62P05; 91B05; 91G05
1. Introduction
Insurance according to the Financial Services Authority (OJK, Otoritas Jasa Keuangan) in Indonesia is an agreement between an insurance company (insurer) and a policyholder (insured) where the policyholder pays a premium to obtain coverage for the risk of damage and legal liability to third parties that the policyholder may suffer receives payments based on the death or life of the policyholder with benefits that have been determined and/or based on the results of fund management. Insurance can be distinguished by type, namely life and general, operational objectives, namely commercial and social, and fund management, namely conventional and sharia.
A life insurance company is a company that provides risk management services that offer payments to the policyholder or other entitled parties if the policyholder dies or remains alive, or other payments to the policyholder or other entitled parties at a certain time stipulated in the agreement, the amount of which has been determined and/or is based on the results of fund management. A general insurance company is a company that provides risk coverage and compensation services due to loss or damage to valuable assets owned such as houses, shops, warehouses, motor vehicles, agricultural land, merchandise, and various other assets. A commercial insurance company is a company that protects the financial sector for the policyholder by implementing the principle of buying, selling, and investing shareholders, thus providing benefits to the policyholder and insurance company. A social insurance company is a company that provides social security for members of society. The government forms it based on regulations governing the relationship between insurance parties and all groups in society. A conventional insurance company is a company that applies the principle of buying and selling risks (transfer risk). This means that the premium paid by the policyholder aims to transfer financial risk to the insurance company. Sharia insurance is a collection of agreements between the policyholder and insurance company, and agreements between the policyholder, in the context of managing contributions based on sharia principles with the aim of mutual protection and assistance.
The number of insurance companies in Indonesia registered with the OJK over the past seven years, namely 2018 to the first quarter of 2024, is summarized in Table 1.
Table 1.
The number of insurance companies in Indonesia over the last 7 years.
The number of general insurance companies in Indonesia in 2018 was recorded at 78 companies and then decreased by 3 companies in 2019, again reducing by 1 company each in the following two consecutive years. In 2022, 1 company was added, so the number became 72 companies and was stable until the first quarter of 2024. Life insurance experienced more or less the same thing as general insurance, there was a large decrease in the number of companies in 2018 and 2019 and a slight increase in the number of companies in 2020 and 2021. A reinsurance company is a company that provides services in reinsurance against risks faced by general insurance companies, life insurance companies, and/or other reinsurance companies. The number of reinsurance companies increased by one company, so in the first quarter of 2024, there were seven companies. The social security program is a government program consisting of national health insurance, work accident insurance, death insurance, old age insurance, pension insurance, and job loss insurance. For the past 7 years, the social security program has been recorded as stable in number, with two companies. Social insurance for civil servants, police, and soldiers is social insurance formed by the government to improve the welfare of employees and retirees recorded by two companies in the first quarter of 2024.
The decline in the number of insurance companies in Indonesia is generally caused by the failure of insurance companies to fulfill their obligations to the policyholder known as an insurance risk so that the OJK carries out mergers for strategic interests or revocation of business licenses. Insurance risk is the risk of insurance companies failing to fulfill their obligations to the policyholder due to the inadequacy of the risk selection process, premium or contribution determination, use of reinsurance, and/or claim handling. Insurance risk control can be carried out by anticipating the possibility of bankruptcy early through bankruptcy prediction known as financial distress prediction. Bankruptcy prediction is obtained through mathematical modeling by observing the evolution of the surplus process over time, assumed to be discrete time because it refers to the budget year period so that the amount of funds disbursed does not exceed the company’s reserve funds, or the surplus is negative. The surplus process model is generally determined by three components, namely company capital, total premiums, and total claims. The sharia insurance scheme separates the management of the company’s capital account from the premium and claim fund accounts, making monitoring the evolution of the surplus process easier. In addition, the sharia insurance company as the fund manager must provide loans (Qard-Hasan) when the surplus process experiences a decline and deficit. This kind of fund management distinguishes sharia insurance from conventional insurance, where in conventional insurance, the company’s capital account is combined with premiums and claims, and conventional insurance companies have no obligation to loan if there is a deficit in the underwriting process.
The OJK released several insurance companies in Indonesia that were given sanctions in the form of restrictions on business activities, special supervision status, and revocation of business licenses. The reasons for imposing sanctions vary, including lack of capital owned by the insurance company to cover the financial deficit, failure of the insurance company to pay claim obligations to the policyholder, and the insurance company’s inability to meet the requirements of risk-based capital, minimum solvency level, and minimum equity amount that have been set in the OJK regulations on the financial health of insurance companies in Indonesia.
An insurance company’s unhealthy financial condition can be caused by factors such as inappropriate investments, higher operating costs compared to revenues, underpricing, surging claims due to natural disasters, pandemics, or other unanticipated risks, intense competition, and non-compliance with regulations.
Table 2 presents data indicating that 12 insurance companies had their business licenses revoked by the OJK. First, PT Asuransi Syariah Mubarakah lost its business license due to violations of solvency provisions. Second, PT Asuransi Jiwa Nusantara had its license revoked because it failed to meet the financial health standards set by the regulator. Third, PT Asuransi Jiwa Bumi Asih Jaya faced license revocation due to financial health issues, failure to fulfill obligations to policyholders, and non-compliance with regulations. Fourth, the Sharia Unit of PT Asuransi Tokio Marine Indonesia had its license revoked following the company’s internal decision as part of its business strategy. Fifth, PT Asuransi Jiwa Bakrie lost its business license due to its inability to meet its financial obligations to customers. Sixth, PT Asuransi Himalaya faced license revocation because of violations of corporate governance provisions, non-compliance with financial ratios, and delays in paying claims to customers. Seventh, PT Asuransi Recapital had its license revoked due to its inability to meet the minimum solvency level. Eighth, PT Asuransi Parolamas lost its license as part of the company’s efforts to comply with the Single Presence Policy in Indonesia’s insurance industry. Ninth, PT Asuransi Jiwa Adisarana Wanaartha had its license revoked due to a combination of issues, including solvency problems and poor financial management. Tenth, PT Asuransi Jiwa Kresna lost its license because it failed to meet applicable financial requirements and lacked a commitment from the controlling shareholder to inject additional capital. Eleventh, PT Asuransi Jiwa Prolife Indonesia had its license revoked due to the company’s inability to meet financial requirements and the absence of support from shareholders or new investors to improve its condition. Finally, PT Asuransi Purna Artanugraha faced license revocation because it failed to meet mandatory financial standards, including solvency ratios, minimum equity, and investment adequacy. Additionally, five other insurance companies took different approaches. PT AXA Life Indonesia and PT Asuransi Cigna merged their businesses. PT Asuransi Jiwasraya (Persero) established a new company. PT Asuransi Jiwa Bersama Bumiputera carried out financial recovery efforts, while PT Asuransi Jiwa Syariah Bumiputera restricted its business activities.
Table 2.
Insurance companies sanctioned by the OJK.
The imposition of sanctions by the OJK on insurance companies in Indonesia directly harms policyholders and results in low public trust in insurance companies. Strategic steps including preparing a financial recovery plan are needed so that bankruptcy in insurance companies can be minimized. One way to measure financial health in insurance companies can be seen from the evolution of the surplus process over time, assumed to be discrete time because it refers to the fiscal year period so that insurance companies can monitor capital adequacy, income, profitability, and liquidity.
The Cramer–Lundberg model is a mathematical model introduced by Harald Cramer and Filip Lundberg. This model in insurance mathematics is used to calculate a company’s surplus or capital balance at a certain time, known as the risk process (or surplus process), predict the time of bankruptcy, and calculate the probability of bankruptcy. The Cramer–Lundberg model describes an insurance company experiencing two opposing cash flows, namely incoming premiums and outgoing claims, written in Equation (1).
where is the initial capital, represents whether the policyholder pays the constant premium in discrete time (t = 1,2,3,...), is the claim frequency that occurs up to discrete time t, and is the claim severity where (i = 1, 2, 3, …) represents the order of claims that occur during discrete time t [1,2]. The Cramer–Lundberg model was introduced in 1903 by Lundberg [3] and republished by Cramer in 1930 [4] and 1955 by assuming total claim payments as a compound Poisson process [5]. This model is discussed in introductory books on risk theory, such as those by Buhlmann in 1970 [6], Gerber in 1979 [7], Bowers et al. in 1997 [8], and Dickson in 2005 [9]. Dufresne and Gerber 1991 developed the Cramer–Lundberg model by adding a diffusion process to the original model [10], and Huzak et al., in 2004, involved the Lévy process [11]. In 1957, Andersen generalized that the claim frequency process is a renewal process known as the Sparre Andersen model [12]. This model was discussed again by Dickson and Hipp in 2001 [13], Gerber and Shiu in 2005 [14], Willmot in 1999 [15], and Li and Garrido in 2004 [16] and in 2005 [17].
The probability of bankruptcy as a function of the surplus process was discussed and developed by Gerber et al. in 1987 [18], and one year later, Gerber proposed the compound binomial model as a discrete analogy for the compound Poisson process in risk theory [19]. In 1989, Shiu produced bankruptcy probabilities for discrete-time models [20], assuming the claim frequency process is binomial and the values of the initial capital, premiums, and claim frequencies are integers. In 1993, Willmot determined an explicit formula for the finite-time bankruptcy probabilities in the compound binomial model [21]. In 1998, Gerber and Shiu introduced the discounted penalty function as a generalization of the probability of bankruptcy over an infinite time [22]. This Gerber–Shiu function is a function of variables such as initial capital, dividend limits, and reinsurance parameters. In 1957, De Finetti argued that a company can maximize its surplus value [23], not only by focusing on efforts to minimize the probability of bankruptcy over an infinite time, so an alternative formulation was proposed to avoid unlimited surplus growth by paying part of the surplus to shareholders known as dividends. Dividend strategies were also discussed by Gerber and Shiu in 2004 [24], Gerber et al. in 2006 [25], Dickson and Drekic in 2006 [26], Gerber et al. in 2008 [27], and Avanzi in 2009 [28]. Dividends were paid from part of the insurance company’s surplus obtained from the difference between premium receipts and claim payments and investment returns, so in 2016, Kim and Drekic proposed the development of the Sparre Andersen model by including external fund activities and dividends in the model because a more complex model is needed in a modern industrial environment [29]. External funds are external accounts owned by insurance companies for investment activities and lending activities when the surplus process experiences a deficit so the management of reserve funds becomes better.
The characteristics of the Kim–Drekic model involve investment activities, loan funds, and dividend payments according to the needs of the sharia insurance company. Investment results are one of the incomes for the sharia insurance company as the manager of the policyholder’s funds, and the sharia insurance company must lend funds without interest through a loan (Qard-Hasan) when the guarantee surplus process experiences a deficit. The Kim–Drekic model is a threshold-based risk model and has four threshold levels, namely the minimum surplus amount received, the trigger point for investment activities, the trigger point for dividend payments, and the loan limit from the sharia insurance company as the fund manager if the guarantee surplus process experiences a deficit. In 2016, Achlak introduced a modification of the Kim–Drekic model by adding one threshold level, namely the trigger point for dividend payments from investment results, and then also introduced the general form of Islamic insurance schemes consisting of mudharabah, wakalah, hybrid, and waqf along with a study of their risk models including the surplus process model and bankruptcy opportunities [30]. In 2017, El Hachlaufi and El Msiyah developed a surplus process model for the wakalah scheme and showed that the surplus process modeling used in conventional insurance can be applied to sharia insurance while still paying attention to sharia principles [31]. In 2020, Puspita et al. developed a risk model for a hybrid scheme through a surplus process model with discrete-time bankruptcy opportunities involving investment and Qard-Hasan activities [32].
Based on the introduction, it can be seen that studies of the surplus process model for the sharia insurance scheme have not been performed much compared to studies of the surplus process model for conventional insurance, so there is an opportunity to develop a surplus process model as has been done by Achlak [30], El Hachlaufi and El Msiyah [31], and Puspita et al. [32]. The development of the sharia insurance scheme and its surplus process model can be performed starting with the existence of social needs or problems in society, which has not been done in previous studies. Therefore, this study conducted a systematic review of the surplus process model for the sharia insurance scheme using PRISMA (Preferred Reporting Items for Systematic Reviews and Meta-Analyses), so that a picture of the gap between studies was obtained, as a reference for developing a scheme based on needs or social problems in society. This study consists of several stages, including the following:
- (a)
- Search for scientific works through databases, using specific keywords.
- (b)
- Manual selection of scientific papers, using the PRISMA (Preferred Reporting Items for Systematic Reviews and Meta-Analyses) flow diagram.
- (c)
- Bibliometric analysis of scientific works selected in point (b), using VOSviewer 1.6.19 software.
- (d)
- Gap analysis of scientific works selected in point (b).
- (e)
- The discussion is based on the results of the gap analysis in point (d) and the following proposals for developing a scheme based on needs or social problems in the community.
This research is expected to contribute to the growing literature on the surplus process model for sharia insurance schemes so that prudent risk-based capital arrangements can be implemented because it will increase the efficiency and competitiveness of the company so that the number of insurance companies that go bankrupt can be minimized. Furthermore, the proposed development of a needs-based scheme is expected to be an alternative solution to social problems in society and lead to a transition towards sustainable sharia insurance development. The research questions (RQs) that will be examined in this study include the following:
- RQ1: What are the sharia insurance schemes used in the surplus process modeling?
- RQ2: What are the variables in the surplus process model?
- RQ3: What are the advantages and limitations in modeling the surplus process of each selected scientific work?
- RQ4: What is the form of the proposed development of a scheme based on needs or social problems in the community and a description of the surplus process?
This research utilized the PRISMA (Preferred Reporting Items for Systematic Review and Meta-Analysis) method, which can be accessed at https://www.prisma-statement.org/ (accessed on 30 August 2024) and comes with a checklist available in Table S1 of the Supplementary Materials, along with a detailed flow diagram to ensure alignment between the selected scientific papers and the topic being studied.
. Each stage was conducted independently to avoid conflicts of interest and minimize potential bias that could affect the results. The stages in the PRISMA flow diagram include the identification, filtering, and selection of scientific works that meet the predetermined criteria. The identification stage is carried out by searching for scientific works through keywords using search engines on several databases, such as Scopus, ScienceDirect, Dimensions, and Google Scholar. The scientific works produced at the identification stage were manually selected to ensure that there were no duplicates and that the language used was English. Furthermore, at the stage of screening and selection of scientific works, several manual selections were made so that the scientific works included in the bibliometric analysis followed the topic being studied.
2. Materials and Methods
2.1. Search for Scientific Works
Scientific works were searched for using four databases, namely Scopus, ScienceDirect, Dimensions, and Google Scholar. The scientific works searched for were articles and books that discussed insurance risks, especially sharia insurance, so the keywords used in the search were (“Risk” OR “Surplus” OR “Reserve”) AND (“Islamic” OR “Sharia” OR “Takaful”) AND “Insurance”. Searching using the Scopus database by entering the keywords in the search documents section and selecting article title, abstract, and keywords in the search within the section obtained 173 documents. The year of publication was not limited so that the year the research on the surplus process model for the sharia insurance scheme began would be known. Furthermore, the document type was limited to English-language articles and books, with open access to the publication stage being final, so after being limited by several filters, 113 documents were obtained. Searching using the ScienceDirect database through the advanced search by entering keywords in the title, abstract, and author-specified keywords section obtained 12 documents. The year of publication was not limited, the article type was limited to research articles and books, open access, and open archive, so that after using filters, 2 documents were obtained. A search using the Dimensions database by entering keywords in the title and abstract section search obtained 477 documents. Publication year was not limited, publication type was limited to articles and open access books, and 304 documents were obtained after using several filters. Google Scholar was searched through the Publish or Perish (PoP) application by entering keywords in the keywords section with an unlimited publication year, and 420 documents were obtained. The search for scientific works was conducted on 23 August 2024.
2.2. Manual Selection of Scientific Works Using PRISMA Flow Diagram
The number of scientific works obtained from the search results is presented in Table 3, then these scientific works were manually re-selected using the PRISMA flow diagram with stages as in Figure 1.
Table 3.
Results of searching for scientific works in four databases.
Figure 1.
PRISMA flow diagram.
In the identification stage, the total number of scientific works obtained from four databases was 839 documents. This stage included manual selection and deletion due to duplication of as many as 123 documents, originating from the Scopus database (1 document), Dimensions (59 documents), and Google Scholar (63 documents). In total, 31 documents were deleted because the language used was not English, with 14 documents originating from the Dimensions database and 17 documents from Google Scholar. In total, 58 documents were deleted because the research topic was about Islamic banking financial institutions, originating from the Scopus database (17 documents), Dimensions (20 documents), and Google Scholar (21 documents). In the screening stage, deletion was carried out because the research topic was about Islamic law for as many as 124 documents, originating from the Scopus database (14 documents), Dimensions (94 documents), and Google Scholar (16 documents). In total, 472 documents were deleted because the research topic was about Islamic insurance and reinsurance in general, originating from the Scopus database (73 documents), ScienceDirect (2 documents), Dimensions (111 documents), and Google Scholar (286 documents). In total, 28 documents were removed because the research topic was about actuarial sharia insurance and risk management in conventional insurance, originating from the Scopus database (2 documents), Dimensions (10 documents), and Google Scholar (16 documents). The selection and deletion results is presented in Table 4. The included stage obtained 3 documents that are very relevant to the surplus process modeling for sharia insurance schemes.
Table 4.
Results of selection and deletion in the PRISMA flow diagram.
2.3. Bibliometric Analysis of Selected Scientific Works
The three scientific works that are very relevant to the modeling of the surplus process for the sharia insurance scheme are presented in Table 5. The dataset was saved in RIS file format, then the bibliometric network visualization was performed using VOSviewer software. The first step involved creating a map based on text data and then choosing the data source, selecting read data from reference manager files, and selecting the files that had been saved previously. In the choose fields section, we selected title and abstract fields with full counting in the choose counting method. The threshold selected was one because the number of datasets was small, and the number of terms selected was 39. In the next step, we selected finish in the verifying selected terms section, and three different visualization displays appeared, namely network visualization, overlay visualization, and density visualization. The network visualization map is used to see the relationship and cluster of research themes using keywords. Overlay visualization is used to show developments over time. Density visualization provides an overview of research that is rarely conducted or has been conducted a lot.
Table 5.
Scientific works for bibliometric analysis.
Figure 2 and Figure 3 show the relationship between research themes and their development over time. Before 2016, research on the surplus process model was mostly focused on commercial insurance that applied the principle of buying and selling like conventional insurance, and the research flow was written in the introduction section. In 2016, research on the surplus process model of takaful insurance along with illustrations of its calculations was introduced by Achlak [30]. The forms of takaful insurance schemes introduced consisted of mudharabah, wakalah, hybrid, and waqf accompanied by equations to calculate compensation received by the company and additional benefits received by policyholders. The term takaful refers to an insurance system based on Islamic sharia principles, so takaful insurance in Indonesia is better known as sharia insurance. In 2017, El Hachlaufi and El Msiyah discussed the surplus process model for the wakalah scheme [31]. The substance of this study is how the surplus process modeling technique for conventional insurance can be applied to sharia insurance while still paying attention to and fulfilling the principles of Islamic sharia. This study also discusses the importance of surplus process modeling as an effort to support fair and sustainable financial decision-making to achieve a balance of interests between policyholders and companies. From 2017 to 2020, research on the surplus process model for sharia insurance focused on creating a new surplus process model by adding several variables to the model, such as research conducted by Puspita et al. [32]. In this study, a new surplus process model was developed for the hybrid scheme and a computational procedure for calculating the probability of bankruptcy. This hybrid scheme is a combination of wakalah and mudharabah. The wakalah scheme is applied to underwriting activities, while the mudharabah scheme is applied to investment activities.
Figure 2.
Network visualization for three selected scientific works.
Figure 3.
Overlay visualization for three selected scientific works.
Density visualization can show which research has been widely conducted and which research is still rarely conducted. Figure 4 shows that research for commercial insurance including conventional insurance has been widely conducted, while research for takaful insurance or sharia insurance is still rarely conducted. This means that there is still an opportunity to develop a sharia insurance scheme and a new surplus process model that is adjusted to the needs of the sharia insurance industry in Indonesia as well as the needs or social problems in society. The surplus process modeling technique for conventional insurance that has been developed earlier can be used as a reference for sharia insurance on the condition that it continues to pay attention to and fulfill the principles of Islamic law. Several principles that distinguish between the two are concepts, contracts, sources of law, ownership of funds, sources of claim payments, investments, profits, and sharia supervisory boards. The differences in principle between the two are presented in Table 6. In addition to the differences in principle, several terms used in sharia insurance are also different from the terms in conventional insurance, so these differences become characteristics of each insurance scheme. The difference in the use of the terms in question is as follows: the term premium in conventional insurance is contribution in sharia insurance, the term claim in conventional insurance is compensation in sharia insurance, the term policyholder in conventional insurance is participant in sharia insurance, the term insurance company in conventional insurance is operator in sharia insurance, the term insurance fund in conventional insurance is tabbaru fund in sharia insurance, the term policy in conventional insurance is akad or agreement in sharia insurance, the term bridging fund in conventional insurance is Qard in sharia insurance, the term pension fund in conventional insurance is tanahud fund in sharia insurance, the term policy validity period in conventional insurance is the agreement period in sharia insurance, the term agent fee in conventional insurance is ujrah in sharia insurance. This difference in terms has not been fully used, because there are still many conventional insurance terms that are also used in sharia insurance, so the most fundamental difference between the two is the difference in principle [33].
Figure 4.
Density visualization for three selected scientific works.
Table 6.
Differences in principles between conventional insurance and sharia insurance.
2.4. Gap Analysis Between Selected Scientific Works
The gap analysis of the three scientific works presented in Table 5 refers to three research questions, namely what schemes are used in modeling the surplus process for sharia insurance, what variables are in the surplus process model, and what the advantages and limitations are in modeling the surplus process of each study written in the three scientific works. The fourth research question is presented in the discussion section.
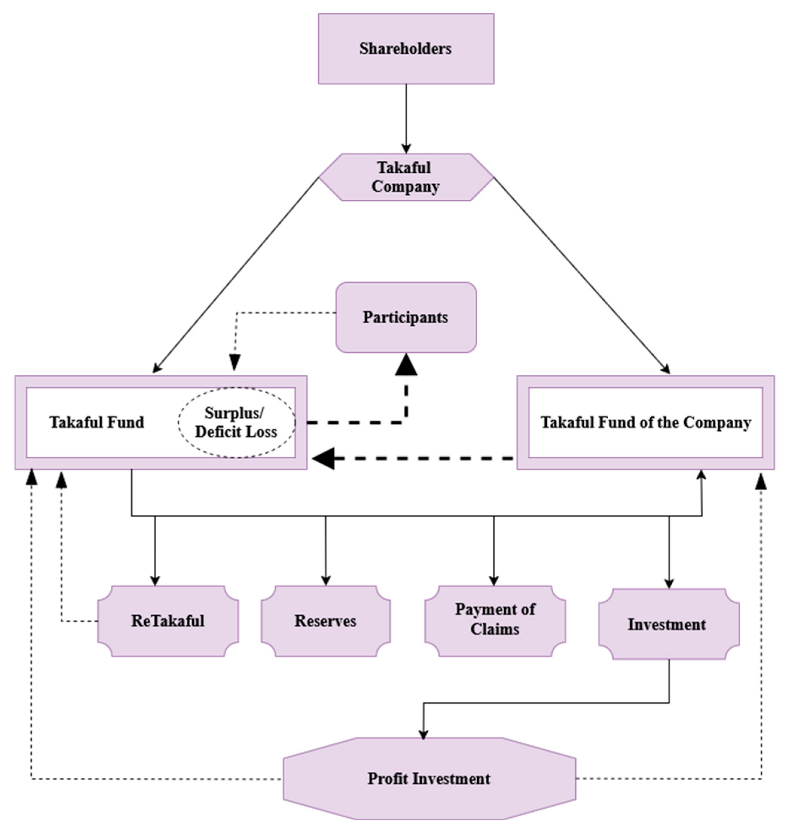
Figure 5 shows that the number of citations from each scientific work is still small because few studies focus on modeling the surplus process for sharia insurance schemes. Thus, there is an opportunity to develop the form of the scheme and create a new surplus process model. Achlak [30] introduced the form of sharia insurance schemes in general, namely mudharabah as shown in Figure 6a, wakalah as shown in Figure 6b, hybrid as shown in Figure 6c, and waqf as shown in Figure 6d. El Hachlaufi and El Msiyah [31] developed the wakalah scheme as shown in Figure 7, and Puspita et al. [32] developed a hybrid scheme as shown in Figure 8, tailored to takaful insurance or sharia insurance.
Figure 5.
Number of citations in three selected scientific works [32].

Figure 6.
Sharia insurance scheme introduced by Achlak: (a) mudharabah; (b) wakalah; (c) hybrid; (d) waqf.
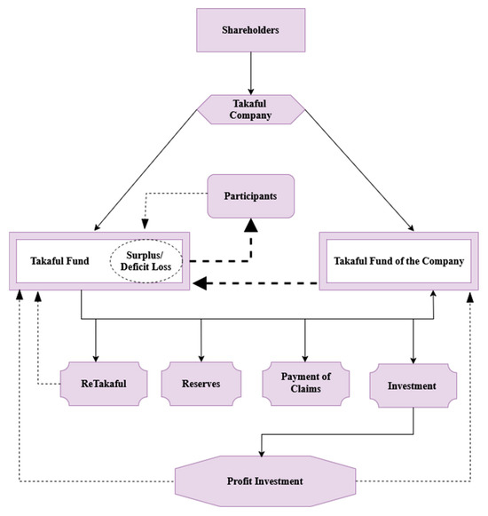
Figure 7.
The wakalah scheme introduced by El Hachlaufi and El Msiyah [31].
Figure 8.
The hybrid scheme introduced by Puspita et al. [32].
The mudhabarah, wakalah, hybrid, and waqf schemes introduced by Achlak [30] at first glance have the same form; however, the four schemes have similarities and differences, which are written in Table 7 [30,33].
Table 7.
Similarities and differences in the sharia insurance schemes introduced by Achlak.
The wakalah scheme introduced by El Hachlaufi and El Msiyah [31] divides funds into two parts: takaful and company funds. Premiums received from participants are put into takaful funds while compensation for the company as the manager is put into the company funds. Takaful funds are used for claim payments, reinsurance, reserves, and investments. Part of the investment results are returned to the takaful funds, and the other part is put into the company funds. If the takaful funds experience a deficit, the company lends its funds, and if the takaful funds generate an underwriting surplus, part of the surplus is distributed to participants, and the other part remains in the takaful funds.
The hybrid scheme introduced by Puspita et al. [32] is similar to the hybrid scheme introduced by Achlak [30]. This scheme divides the premium into two parts, namely participant funds and wakalah fees. Participant funds are used for claim payments, reinsurance, operational costs, and investments, while the wakalah fee goes into the company’s funds including loan funds (Qard-Hasan). Participant funds and company funds are both invested to generate profits. The investment profit of the company’s funds goes back into the company’s funds, while the investment profit of the participant’s funds is partly entered into the reserve fund, and the rest is distributed to the company’s funds. If the guarantee results in a surplus, some is distributed to the company’s funds, and some is for dividend payments. Conversely, if there is a deficit, the company must obtain a loan (Qard-Hasan) so that the company’s finances remain stable and the obligation to pay participant claims is still carried out.
The variables included in the surplus process model generally refer to Equation (1) of the Cramer–Lundberg model, namely company capital, total premiums received, and total claims paid. The surplus process models introduced by Achlak [30], El Hachlaufi and El Msiyah [31], and Puspita et al. [32] each have model names, equation forms, and variables as written in Table 8 and Table 9.
Table 8.
Name of surplus process model in selected scientific works.
Table 9.
Variables in each surplus process model.
The surplus process model introduced by Achlak [30] consists of three models, namely the Kim–Drekic risk model, a modification of the Kim–Drekic risk model, and a non-recursive function of the non-stochastic form of the surplus process. The Kim–Drekic risk model introduces the notation as the amount of surplus at time t and the notation as external funds owned by the company that manages reserve funds better through investment and loan activities (Qard-Hasan). Financial activities on external funds require the risk model to include four threshold levels, namely the minimum amount of surplus that must be achieved is denoted by , the trigger point for investment activities is denoted by , the trigger point for dividend payments to shareholders is denoted by , and the maximum loan limit (Qard-Hasan) is denoted by . The threshold levels , and are included in the surplus process, while is included in external funds, by meeting the requirements . The relationship between the surplus process and external funds is stated by deposit (deposit) and loan (withdrawal) activities. Deposit activity refers to cash outflow activities from the surplus process into external funds and is categorized into two types, namely left-boundary deposits denoted by and right-boundary deposits denoted by . Left-boundary deposits are made at the beginning of the period when there are sufficient funds in the surplus process that can be invested, while right-boundary deposits are made at the end of the period when external funds are in deficit due to a loan (Qard-Hasan). Loan activities are denoted by , referring to cash inflow activities from external funds into the surplus process which are carried out at the end of the period when the amount of surplus is in deficit and external funds are in sufficient condition to cover the deficit in the surplus process. Dividend payments to shareholders are denoted by , being made at the beginning of the period when there is a large enough surplus and claim payments have been completed at the end of the previous period.
The amount of surplus describes the final amount of surplus in the interval when premium receipts, claim payments, deposit activities, lending activities, and dividend payments have been completed. Furthermore, describes the final external funds in the interval when deposit activities, lending (Qard-Hasan), or other loan and investment activities have been completed with the assumption that the company has settled debts before continuing investment activities and the company has utilized its assets to adjust the amount of surplus before the loan. The notation in the Kim–Drekic risk model states the endpoint in the interval when claims have been paid but before the loan or right-boundary deposits have been made. The notation states the starting point in the interval when premiums have been received, dividends have been distributed, and left-boundary deposits have been made. If the initial amount of surplus at time is , the amount of premium received at the beginning of each period with a constant rate is , the claim frequency is , and the claim severity is , and then the amount of company surplus based on the Kim–Drekic risk model is written with Equation (2):
where
The evolution of external funds is expressed recursively with the assumption of the rate of return on investment and the interest rate :
so that
The Kim–Drekic risk model modification is a development of the model in Equation (2) by changing the notation to the notation and adding one threshold level, namely . In this modification, the threshold level is the minimum surplus amount that must be achieved, is the trigger point for investment activities, is the trigger point for dividend payments from underwriting surplus by meeting the requirements . The threshold levels and are respectively the maximum loan limit (Qard-Hasan) and the trigger point for dividend payments from investment profits. Furthermore, the notation states the deposit amount, which means the same as the left limit deposit in the previous model, the notation states the amount of dividend payments from underwriting surplus, and the notation states the loan amount, which means the same as the loan in the previous model. The Kim–Drekic risk modification model is written with Equation (8):
where
The evolution of external funds is expressed recursively with the assumption of the rate of return on investment . If external funds reach a position or above, then dividends resulting from investment profits are paid, denoted by :
so that
The third surplus process model introduced by Achlak [30] is a non-recursive function of the non-stochastic form of the surplus process. This model only involves cash inflow variables in the form of premium receipts and cash outflows in the form of deposits from the surplus process into external funds for investment activities, and it is stated in Equation (16).
where
and if is the notation of the initial external funds, then the external funds equation is
The surplus process model introduced by El Hachloufi and El Msiyah [31] is an annual surplus for the wakalah scheme that is determined by the company’s income and expenses during the current year, as stated in Equation (21).
where is the annual surplus, is the amount of premium received during time t, is the amount of claims paid at time t, is the amount of technical provisions at time t, is expenditure during time t, is the market value of the company’s assets at time t, is the capital (shares) at time t, and is the dividend paid at time t. Equation (21) separates the participant’s funds (takaful) and the company’s funds into three parts, namely the technical results of the participant’s funds in part I, the financial income from assets in part II, and capital management in part III.
The surplus process model introduced by Puspita et al. [32] is a surplus process model for a hybrid scheme, applying the wakalah contract to the guarantee activity and the mudharabah contract to the investment activity. This model involves the company’s investment and lending activities (Qard-Hasan) to the surplus process when the surplus amount decreases or even experiences a deficit. The return of the loan (Qard-Hasan) is carried out when the business generates profits in the future. If the notation is the initial surplus, the notation is the amount of premium received at time t, the notation is the amount of dividends paid by the company at time t, the notation is the deposit in the interval , the notation is the return of the loan (Qard-Hasan) in the interval , the notation is the withdrawal of funds from the investment fund into the surplus process in the interval , the notation is the withdrawal of funds from the loan (Qard-Hasan) into the surplus process in the interval , the notation is the frequency of claims, and the notation is the severity of claims, then the surplus process model for the hybrid scheme is stated in Equation (22):
This model divides the fund account into four parts and is managed separately, namely surplus funds denoted by , investment funds denoted by , loan funds (Qard-Hasan) denoted by , and reserve funds denoted by , with three threshold levels as in the Kim–Drekic model, namely the minimum requirement for takaful surplus, denoted by , the trigger point for investment activities, denoted by , and trigger point for dividend payments, denoted by , by fulfilling the requirements . Surplus funds and investment funds are participant funds, loan funds (Qard-Hasan) are part of the company’s funds, and reserve funds are introduced so that the remaining company funds that are not loaned are easier to observe. Investment funds describe financial activities carried out by the company, while surplus funds describe underwriting activities where if there is a deficit then a loan (Qard-Hasan) is obtained, and all are managed separately for better financial management. Surplus funds, investment funds, loan funds (Qard-Hasan), and reserve funds at time intervals are , denoted by , , , and , respectively.
The surplus process model for this hybrid scheme assumes a constant premium amount denoted received at time with the claim amount paid at time . Furthermore, the notations , , , and denote the surplus fund, investment fund, loan fund (Qard-Hasan), and reserve fund, respectively, at the time after the claim payment but before the loan (Qard-Hasan) or its return. The dividend payment scenario is determined by the threshold level denoted by . If , then the amount of dividend from the underwriting surplus with the notation to be paid to the participants and the company. Furthermore, this model proposes two dividend payment options: constant dividend with the notation and dividend difference from the surplus amount with the threshold level with the notation . If the premium received at time t is denoted by and the total dividend payment at time t is denoted by , then
where , , and .
Threshold level is for investment activity. If , then a constant amount is distributed into the investment fund at the time . It is also assumed that investment activity is carried out when all debts and claims have been paid so that deposits at the time interval with the notation are stated in Equation (25):
where both deposits and dividend payments are paid when the surplus amount exceeds the dividend payment threshold level, i.e., .
The hybrid scheme applies the wakalah contract to the guarantee activity and the mudharabah contract to the investment activity. The company as the manager is allowed to invest the participant’s funds in sharia assets, both risky and non-risky assets, so that the company is entitled to compensation in the form of a wakalah fee (ujroh) from the management and profit-sharing of the investment profit. The minimum requirement for the takaful surplus received is denoted by ; if decreases and the value is below , then the investment funds are withdrawn first or a withdrawal is made from the loan (Qard-Hasan) when the investment funds cannot increase the amount of surplus to the level of . The maximum loan (Qard-Hasan) is the minimum between the shortfall for reaching the level and the maximum of . This process continues so that the value does not fall below the threshold level . The withdrawal of investment funds and loans (Qard-Hasan) in for each time interval is denoted and and is stated in Equations (26) and (27):
and withdrawals from loans (Qard-Hasan) must be returned in the future when the claim payment obligation has been completed and the value has exceeded the threshold level . Loan repayments (Qard-Hasan) must not contain interest, so this is what differentiates management in sharia insurance from conventional. The return on loan (Qard-Hasan) at a time interval is denoted by , as expressed in Equation (28):
The three studies on the surplus process model each have their advantages and limitations. Therefore, there is still an opportunity to develop a sharia insurance scheme or create a new surplus process model with the hope of encouraging innovation in sharia insurance products and minimizing the risk of bankruptcy experienced by a company. The advantages and limitations of each study are presented in Table 10.
Table 10.
Advantages and limitations of the research.
Based on the advantages and limitations of each study, all three focus on the surplus process model for sharia insurance schemes that comply with sharia principles and prioritize risk management following Islamic law. The Qard-Hasan facility, as a company’s obligation to loan funds without interest when the surplus experiences a deficit, makes management in sharia insurance different from conventional insurance.
The surplus process model for sharia insurance schemes can be used to find bankruptcy opportunities, or in actuarial science, it is known as ruin probability. The bankruptcy opportunity is used to measure the solvency level of sharia insurance products, where this solvency level is related to the company’s ability to carry out its obligations both in the short and long term. The computational procedure for calculating bankruptcy opportunities has been introduced by Puspita et al. [32].
3. Discussion
The surplus process models for sharia insurance schemes introduced by Achlak [30], El Hachloufi and El Msiyah [31], and Puspita et al. [32] all focus on managing insurance risks by Islamic law, prioritizing transparency, minimizing conflict, and facilitating the supervision process by separating participant funds from company funds (external). Qard-Hasan, as an interest-free loan facility, plays an important role in increasing financial stability and reducing the risk of bankruptcy of Islamic insurance companies. However, in the future, it is necessary to discuss how to implement a loan (Qard-Hasan), especially when facing limited company capital or shareholder funds. Furthermore, the portion of the loan funds (Qard-Hasan) that is not withdrawn remains invested so that funding capacity increases by considering investment risk when placed in risky instruments.
Based on the availability of company capital, the waqf scheme has a lower potential for bankruptcy. Company capital consists of initial capital and initial waqf funds that can be productively utilized to generate waqf profits and benefits. However, the selection of the sharia insurance scheme used by the company is adjusted to the conditions of each, taking into account applicable regulations and the level of public interest [35,36,37]. The challenge facing the future is determining how to apply the stochastic process in investment activities while still considering the technical and operational challenges faced and establishing assumptions that are more in line with reality.
The distribution of surplus in the mudharabah scheme can cause problems from the perspective of balance between participants and companies, so that future discussions can also be focused on the optimal arrangement of surplus distribution for participants and companies. Furthermore, case studies and empirical data are needed in simulations to validate the model and determine the accuracy of the research results. However, the challenge faced is the difficulty of obtaining empirical data because the data in the company are generally not freely open. Empirical data are used by companies for decision-making, as a planning guideline, as a reference for implementing activities, as material for evaluating activities, and as organizational memory.
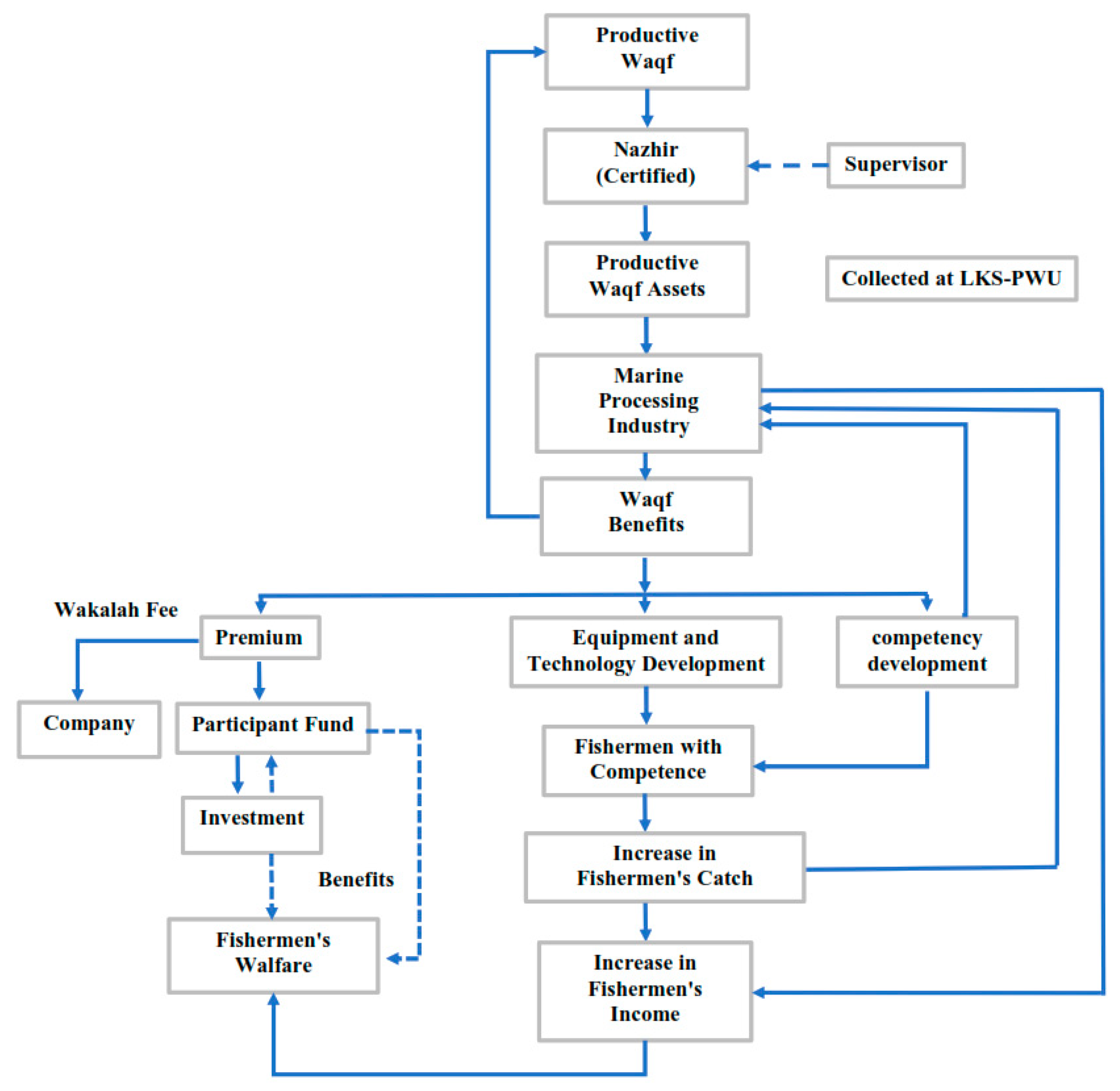
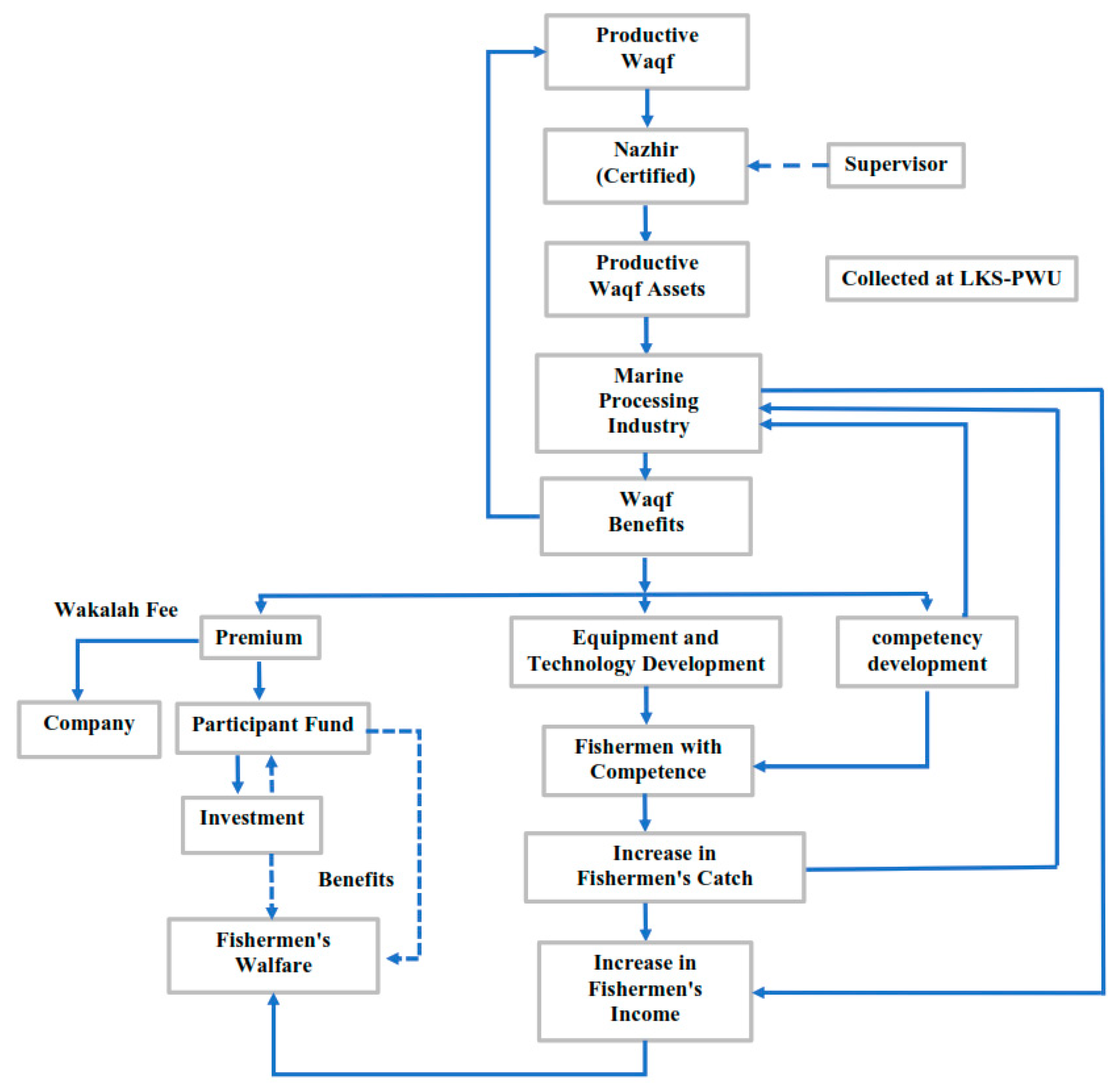
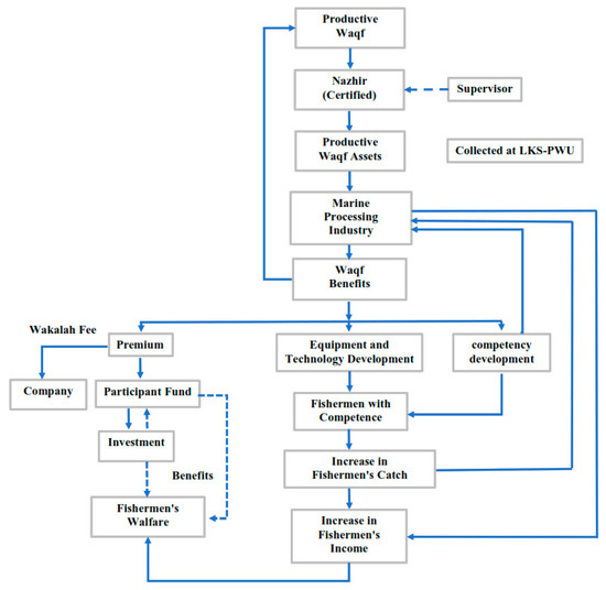
Based on the gap analysis between the studies that have been conducted, the consideration that the availability of company capital is one of the determining factors that can minimize the chances of bankruptcy, and efforts to transition towards the development of sustainable sharia insurance and benefits for the community, this study proposes a sharia insurance scheme based on community needs, which is named the productive waqf integration scheme with fishermen’s welfare benefits, and this has not been done in previous studies. This scheme answers the fourth research question.
The productive waqf integration scheme with fishermen’s welfare benefits is a sharia insurance scheme where the source of premium income comes from the benefits of productive waqf. This innovation will greatly help the fishing community in Indonesia which still needs attention, especially in the context of welfare. The benefits of productive waqf in addition to premium payments are also used for activities that can improve fishermen’s welfare, such as the development of tools and technology and competency development [38]. The proposed design of the productive waqf integration scheme with fishermen’s welfare benefits is presented in Figure 9.
Figure 9.
The productive waqf integration scheme with fishermen’s welfare benefits.
This scheme starts with the existence of productive waqf, namely fixed assets or principal that is donated to be used in production activities, and the benefits of the waqf are distributed for the community’s welfare. This productive waqf is maintained and managed by Nazhir and supervised by the Indonesian Waqf Board (BWI, Badan Wakaf Indonesia). Land, buildings, and cash as productive waqf assets can be used to finance marine processing industry activities and to produce processed products with high economic value that can be sold to a wider target market to gain as much profit as possible. This profit will then be divided as waqf benefits and additional waqf assets so that the principal is maintained and/or increased. Therefore, the sustainability of the marine processing industry must be maintained so that it is stable and even increases in profit.
The benefits of waqf are then distributed for the welfare of fishermen in the form of sharia insurance premium payments, equipment and technology development activities, and competency development activities. The development of equipment, technology, and competency is expected to produce reliable fishermen to encourage an increase in catches at sea which will have an impact on increasing income and welfare. Competency development is also given to fishermen’s families, with the hope of producing reliable human resources who can support and encourage the progress of the marine product processing industry, and this will also have an impact on increasing welfare. Furthermore, the provision of sharia insurance for fishermen also has an impact on increasing welfare and minimizing financial risks for fishermen.
The improvement of fishermen’s welfare can be realized when productive waqf through the marine product processing industry makes a profit or surplus and risk management activities through the sharia insurance scheme also make a profit or surplus. Therefore, in the future, it is necessary to discuss how to create a surplus process model for this scheme so that productive waqf and risk management do not go bankrupt. Referring to the surplus process model introduced by Achlak [30], El Hachloufi and El Msiyah [31], and Puspita et al. [32], the surplus process model for productive waqf integration scheme with fishermen’s welfare benefits will produce two models, namely the surplus process model for waqf productive assets and surplus process models for scheme sharia insurance.
The surplus process model for waqf productive assets is analogous to the surplus process model for scheme sharia insurance, so it consists of four variables, namely waqf productive assets, industry income, industry expenditure, and activity investment, with multiple threshold levels such as the amount of maximum purchase results for fisherman catch customized with capacity asset waqf and the amount of maximum investment in non-risk investment. Next, the surplus process model for scheme sharia insurance, namely scheme wakalah, will be made in two separate models, namely the surplus process model for corporate funds with multiple threshold levels and the surplus process model for participant funds with multiple threshold levels. This separation of the surplus models is an innovation that has not been conducted in research previously. Separation offers more transparency, makes it easier to look for reasons for bankruptcy, whether is it from corporate fund management or the management of participant funds, and facilitates the monitoring process because overall management must follow sharia principles.
The productive waqf integration scheme with fishermen’s welfare benefits proposed in this study has advantages and future challenges, as presented in Table 11.
Table 11.
Advantages and future challenges of this study.
The productive waqf integration scheme with fishermen’s welfare benefits opens an opportunity for collaboration between the Indonesian government through State-Owned Enterprises (BUMN, Badan Usaha Milik Negara) based on holding companies, the Indonesian Waqf Board (BWI, Badan Wakaf Indonesia), and the community fisherman in support of the program to reach the Vision of Golden Indonesia 2045, especially in the field of economy.
The productive waqf integration scheme with fishermen’s welfare benefits is a need-based scheme tailored to the specific needs of fishing communities. Profits from productive waqf businesses are used to improve welfare, while Qard-Hasan funds cover temporary deficits, reducing the risk of bankruptcy. This innovation can be further developed in Indonesia and other countries, tailored to the specific needs of each community. Based on information obtained from BWI, several global initiatives utilizing productive waqf already exist in Indonesia. However, these initiatives are still limited to programs such as the provision of boats through waqf funds and financing the provision of fisheries facilities and infrastructure. In other countries, productive waqf has been applied to build hospitals, schools, and public infrastructure. Specific implementations integrating productive waqf with fishermen’s welfare programs are still rare and the development of discrete time surplus process models can follow new research directions in modern actuarial science [39,40].
4. Conclusions
This study systematically reviews the surplus process model for Islamic insurance schemes. The systematic review method has been demonstrated, starting with the collection of scientific works in the form of articles or books published in the Scopus, ScienceDirect, Dimensions, and Google Scholar databases using the keywords (“Risk” OR “Surplus” OR “Reserve”) AND (“Islamic” OR “Sharia” OR Takaful) AND “Insurance”. Furthermore, a selection was carried out through the PRISMA (Preferred Reporting Items for Systematic Reviews and Meta-Analyses) flow diagram presented in Figure 1 with several reasons for deletion presented in Table 4, resulting in the three very relevant scientific works presented in Table 5. The three scientific works are entitled (1) Discrete-Time Surplus Model for Takaful Insurance with Multiple Threshold Levels, (2) Surplus Modeling for Wakala Model of Insurance Takaful, and (3) Discrete-Time Ruin Probability for Takaful (Islamic Insurance) with Investment and Qard-Hasan (Benevolent Loan) Activities.
The gap analysis of the three scientific works begins with the form of the sharia insurance scheme used to build the surplus process model, presented in Figure 6, Figure 7 and Figure 8. The name of the surplus process model and its equation form are presented in Table 8 with its explanation. The variables contained in each surplus process model are presented in Table 9, and the advantages and limitations of each study in the three scientific works are presented in Table 10. These three scientific works are studies that focus on managing insurance risks in accordance with sharia principles, prioritizing transparency, minimizing conflict, and facilitating supervision by separating company funds and participant funds. These three scientific works provide practical insights for the risk management of sharia insurance companies in maintaining solvency levels in order to minimize bankruptcy.
The productive waqf integration scheme with fishermen’s welfare benefits proposed in this study can be an alternative scheme based on benefits and needs in the community, the implementation of which requires support and cooperation from the government, institutions, and the community, so that the phenomenon of market monopoly from fish traders and ship owners that causes social inequality can be reduced.
Research on sharia insurance schemes and surplus process models is expected to continue to develop in the future, because the evolution of the surplus process is very important for several company needs, including (1) solvency risk management, namely checking whether the company has sufficient liquidity and capital reserves to pay future claims, (2) determining capital reserves, namely calculating how much reserve must be prepared to face unexpected claims in the future, and (3) bankruptcy risk testing, where the risk of bankruptcy can be calculated when the surplus is negative.
Supplementary Materials
The following supporting information can be downloaded at: https://www.mdpi.com/article/10.3390/su17020802/s1, Table S1. PRISMA Checklist.
Author Contributions
Conceptualization, R.C. and S.; methodology, R.C., S. and R.; software, R.C. and N.Z.; validation, S., R. and N.Z.; formal analysis, R.C.; investigation, S., R. and N.Z.; resources, S.; data curation, N.Z.; writing—original draft preparation, R.C.; writing—review and editing, S., R. and N.Z.; visualization, R.C.; supervision, S., R. and N.Z.; project administration, S.; funding acquisition, S. All authors have read and agreed to the published version of the manuscript.
Funding
This research was funded by “Hibah Penelitian Kementarian Pendidikan, Kebudayaan, Riset dan Teknologi Skema Penelitian Disertasi Doktor (PDD)”, with contract number 074/E5/PG.02.00.PL/2024.
Institutional Review Board Statement
Not applicable.
Informed Consent Statement
Not applicable.
Data Availability Statement
Data are contained within the article.
Acknowledgments
The authors are grateful to Universitas Padjadjaran, who provided the Penelitian Disertasi Doktor (PDD) and Article Processing Charge (APC).
Conflicts of Interest
The authors declare no conflicts of interest.
References
- Shiraishi, H. Review of statistical actuarial risk modeling. Cogent Math. 2016, 3, 1123945. [Google Scholar] [CrossRef]
- Li, S.; Lu, Y.; Garrido, J. A review of discrete-time risk models. Rev. R. Acad. Cien. Serie A Mat. 2009, 103, 321–337. [Google Scholar] [CrossRef]
- Lundberg, F. 1. Approximerad Framställning af Sannolikhetsfunktionen: 2. Återförsäkring af Kollektivrisker; Almqvist & Wiksells: Stockholm, Sweden, 1903. [Google Scholar]
- Cramér, H. On the Mathematical Theory of Risk; Centraltryckeriet: Stockholm, Sweden, 1930. [Google Scholar]
- Cramér, H. Collective Risk Theory: A Survey of the Theory from the Point of View of the Theory of Stochastic Processes; Nordiska bokhandeln: Stockholm, Sweden, 1955. [Google Scholar]
- Bühlmann, H. Mathematical Methods in Risk Theory; Springer: Berlin/Heidelberg, Germany; New York, NY, USA, 1970. [Google Scholar]
- Gerber, H.U. An introduction to Mathematical Risk Theory; S. S. Huebner Foundation for Insurance Education; Wharton School, University of Pennsylvania: Philadelphia, PA, USA, 1979. [Google Scholar]
- Bowers, N.L.; Gerber, H.U.; Hickman, J.C.; Jones, D.A.; Nesbitt, C.J. Actuarial Mathematics, 2nd ed.; Society of Actuaries: Itasca, IL, USA, 1997. [Google Scholar]
- Dickson, D.C.M. Insurance Risk and Ruin, 2nd ed.; Cambridge University Press: Cambridge, UK, 2016. [Google Scholar] [CrossRef]
- Dufresne, F.; Gerber, H.U. Risk theory for the compound Poisson process that is perturbed by diffusion. Insur. Math. Econ. 1991, 10, 51–59. [Google Scholar] [CrossRef]
- Huzak, M.; Perman, M.; Šikić, H.; Vondraček, Z. Ruin probabilities for competing claim processes. J. Appl. Probab. 2004, 41, 679–690. [Google Scholar] [CrossRef][Green Version]
- Andersen, E.S. On the collective theory of risk in case of contagion between claims. Bull. Inst. Math. Its Appl. 1957, 12, 275–279. [Google Scholar]
- Dickson, D.C.M.; Hipp, C. On the time to ruin for Erlang(2) risk process. Insur. Math. Econ. 2001, 29, 333–344. [Google Scholar] [CrossRef]
- Gerber, H.U.; Shiu, E.S.W. The time value of ruin in a Sparre Andersen model. North Am. Actuar. J. 2005, 9, 49–84. [Google Scholar] [CrossRef]
- Willmot, G.E. A Laplace transform representation in a class of renewal queueing and risk processes. J. Appl. Probab. 1999, 36, 570–584. [Google Scholar] [CrossRef]
- Li, S.; Garrido, J. On ruin for the Erlang(n) risk process. Insur. Math. Econ. 2004, 34, 391–408. [Google Scholar] [CrossRef]
- Li, S.; Garrido, J. On a general class of renewal risk process: Analysis of the Gerber-Shiu function. Adv. Appl. Probab. 2005, 37, 836–856. [Google Scholar] [CrossRef]
- Gerber, H.U.; Goovaerts, M.J.; Kaas, R. On the probability and severity of ruin. ASTIN Bull. Camb. Univ. Press 1987, 17, 151–163. [Google Scholar] [CrossRef]
- Gerber, H.U. Mathematical fun with the compound binomial process. ASTIN Bull. 1988, 18, 161–168. [Google Scholar] [CrossRef]
- Shiu, E.S.W. The probability of eventual ruin in the compound binomial model. ASTIN Bull. 1989, 19, 179–190. [Google Scholar] [CrossRef]
- Willmot, G.E. Ruin probabilities in the compound binomial model. Insur. Math. Econ. 1993, 12, 133–142. [Google Scholar] [CrossRef]
- Gerber, H.U.; Shiu, E.S.W. On the time value of ruin. North Am. Actuar. J. 1998, 2, 48–72. [Google Scholar] [CrossRef]
- Finetti, B.D. Su un’Impostazione alternativa della teoria collettiva del rischio. In Proceedings of the Transactions of the XV International Congress of Actuaries, New York, NY, USA, 14–22 October 1957. [Google Scholar]
- Gerber, H.U.; Shiu, E.S.W. Optimal dividends: Analysis with brownian motion. North Am. Actuar. J. 2004, 8, 1–20. [Google Scholar] [CrossRef]
- Gerber, H.U.; Shiu, E.S.W.; Smith, N. Maximizing dividends without bankruptcy. ASTIN Bull. 2006, 36, 5–23. [Google Scholar] [CrossRef]
- Dickson, D.C.M.; Drekic, S. Optimal dividends under a ruin probability constraint. Ann. Actuar. Sci. 2006, 1, 291–306. [Google Scholar] [CrossRef]
- Gerber, H.U.; Shiu, E.S.W.; Smith, N. Methods for estimating the optimal dividend barrier and the probability of ruin. Insur. Math. Econ. 2007, 42, 243–254. [Google Scholar] [CrossRef]
- Avanzi, B. Strategies for dividend distribution: A review. North Am. Actuar. J. 2009, 13, 217–251. [Google Scholar] [CrossRef]
- Kim, S.S.; Drekic, S. Ruin analysis of a discrete-time dependent Sparre Andersen model with external financial activities and randomized dividends. Risks 2016, 4, 2. [Google Scholar] [CrossRef]
- Achlak, A. Discrete-Time Surplus Process for Takaful Insurance with Multiple Threshold Levels. Master’s Thesis, Middle East Technical University, Ankara, Turkey, 2016. [Google Scholar]
- El Hachloufi, M.; El Msiyah, C. Surplus modeling for model wakala of insurance takaful. Int. J. Stat. Econ. 2017, 18, 16–26. [Google Scholar]
- Puspita, D.; Kolkiewicz, A.; Tan, K.S. Discrete time ruin probability for takaful (islamic insurance) with investment and Qard-Hasan (benevolent loan) activities. J. Risk Financ. Manag. 2020, 13, 211. [Google Scholar] [CrossRef]
- Cahyandari, R.; Kalfin;Sukono;Purwani, S.; Ratnasari, D.; Herawati, T.; Mahdi, S. The development of sharia insurance and its future sustainability in risk management: A systematic literature review. Sustainability 2023, 15, 8130. [Google Scholar] [CrossRef]
- Delbaen, F.; Haezendonck, J. Classical risk theory in an economic environment. Insur. Math. Econ. 1987, 6, 85–116. [Google Scholar] [CrossRef]
- Cahyandari, R.; Mayaningsih, D.; Sukono. A design of mathematical modelling for the mudharabah scheme in shariah insurance. In Proceedings of the International Conference on Operations Research, Bogor, Indonesia, 27 August 2016. [Google Scholar] [CrossRef]
- Cahyandari, R.; Ariany, R.L.; Sukono; Perkasa, Y.S. The hybrid model algorithm on sharia insurance. In Proceedings of the International Conference on Computation in Science and Engineering, Bandung, Indonesia, 10–12 July 2017. [Google Scholar] [CrossRef]
- Cahyandari, R.; Awalluddin, A.S.; Wulani, I.; Ariany, R.L.; Rachmawati, T.K.; Setiadji, S.; Sukono. Integration Model Table as an Alternative Presentation of Summary of Illustration Sharia Insurance. In Proceedings of the 1st International Conference on Computer, Science, Engineering and Technology, Tasikmalaya, Indonesia, 27–28 November 2018. [Google Scholar] [CrossRef]
- Cahyandari, R.; Sukono; Riaman; Zamri, N. Rancangan inovasi bisnis integrasi wakaf produktif: BUMN holding asuransi. In Antologi: Transformasi BUMN Berbasis Holding; Series 1; Unpad Press: Jatinangor, Indonesia, 2024; pp. 207–223. [Google Scholar]
- Bulinskaya, E.V. New research directions in modern actuarial sciences. In Proceedings of the International Conference on Modern Problems of Stochastic Analysis and Statistics, Moscow, Rusia, 29 May–2 June 2016. [Google Scholar] [CrossRef]
- Bulinskaya, E.V. Discrete time insurance models. Mosc. Univ. Math. Bull. 2023, 78, 298–308. [Google Scholar] [CrossRef]
Disclaimer/Publisher’s Note: The statements, opinions and data contained in all publications are solely those of the individual author(s) and contributor(s) and not of MDPI and/or the editor(s). MDPI and/or the editor(s) disclaim responsibility for any injury to people or property resulting from any ideas, methods, instructions or products referred to in the content. |
© 2025 by the authors. Licensee MDPI, Basel, Switzerland. This article is an open access article distributed under the terms and conditions of the Creative Commons Attribution (CC BY) license (https://creativecommons.org/licenses/by/4.0/).









